Spandidos Publications Logo
  • About
    • About Spandidos
    • Aims and Scopes
    • Abstracting and Indexing
    • Editorial Policies
    • Reprints and Permissions
    • Job Opportunities
    • Terms and Conditions
    • Contact
  • Journals
    • All Journals
    • Oncology Letters
      • Oncology Letters
      • Information for Authors
      • Editorial Policies
      • Editorial Board
      • Aims and Scope
      • Abstracting and Indexing
      • Bibliographic Information
      • Archive
    • International Journal of Oncology
      • International Journal of Oncology
      • Information for Authors
      • Editorial Policies
      • Editorial Board
      • Aims and Scope
      • Abstracting and Indexing
      • Bibliographic Information
      • Archive
    • Molecular and Clinical Oncology
      • Molecular and Clinical Oncology
      • Information for Authors
      • Editorial Policies
      • Editorial Board
      • Aims and Scope
      • Abstracting and Indexing
      • Bibliographic Information
      • Archive
    • Experimental and Therapeutic Medicine
      • Experimental and Therapeutic Medicine
      • Information for Authors
      • Editorial Policies
      • Editorial Board
      • Aims and Scope
      • Abstracting and Indexing
      • Bibliographic Information
      • Archive
    • International Journal of Molecular Medicine
      • International Journal of Molecular Medicine
      • Information for Authors
      • Editorial Policies
      • Editorial Board
      • Aims and Scope
      • Abstracting and Indexing
      • Bibliographic Information
      • Archive
    • Biomedical Reports
      • Biomedical Reports
      • Information for Authors
      • Editorial Policies
      • Editorial Board
      • Aims and Scope
      • Abstracting and Indexing
      • Bibliographic Information
      • Archive
    • Oncology Reports
      • Oncology Reports
      • Information for Authors
      • Editorial Policies
      • Editorial Board
      • Aims and Scope
      • Abstracting and Indexing
      • Bibliographic Information
      • Archive
    • Molecular Medicine Reports
      • Molecular Medicine Reports
      • Information for Authors
      • Editorial Policies
      • Editorial Board
      • Aims and Scope
      • Abstracting and Indexing
      • Bibliographic Information
      • Archive
    • World Academy of Sciences Journal
      • World Academy of Sciences Journal
      • Information for Authors
      • Editorial Policies
      • Editorial Board
      • Aims and Scope
      • Abstracting and Indexing
      • Bibliographic Information
      • Archive
    • International Journal of Functional Nutrition
      • International Journal of Functional Nutrition
      • Information for Authors
      • Editorial Policies
      • Editorial Board
      • Aims and Scope
      • Abstracting and Indexing
      • Bibliographic Information
      • Archive
    • International Journal of Epigenetics
      • International Journal of Epigenetics
      • Information for Authors
      • Editorial Policies
      • Editorial Board
      • Aims and Scope
      • Abstracting and Indexing
      • Bibliographic Information
      • Archive
    • Medicine International
      • Medicine International
      • Information for Authors
      • Editorial Policies
      • Editorial Board
      • Aims and Scope
      • Abstracting and Indexing
      • Bibliographic Information
      • Archive
  • Articles
  • Information
    • Information for Authors
    • Information for Reviewers
    • Information for Librarians
    • Information for Advertisers
    • Conferences
  • Language Editing
Spandidos Publications Logo
  • About
    • About Spandidos
    • Aims and Scopes
    • Abstracting and Indexing
    • Editorial Policies
    • Reprints and Permissions
    • Job Opportunities
    • Terms and Conditions
    • Contact
  • Journals
    • All Journals
    • Biomedical Reports
      • Information for Authors
      • Editorial Policies
      • Editorial Board
      • Aims and Scope
      • Abstracting and Indexing
      • Bibliographic Information
      • Archive
    • Experimental and Therapeutic Medicine
      • Information for Authors
      • Editorial Policies
      • Editorial Board
      • Aims and Scope
      • Abstracting and Indexing
      • Bibliographic Information
      • Archive
    • International Journal of Epigenetics
      • Information for Authors
      • Editorial Policies
      • Editorial Board
      • Aims and Scope
      • Abstracting and Indexing
      • Bibliographic Information
      • Archive
    • International Journal of Functional Nutrition
      • Information for Authors
      • Editorial Policies
      • Editorial Board
      • Aims and Scope
      • Abstracting and Indexing
      • Bibliographic Information
      • Archive
    • International Journal of Molecular Medicine
      • Information for Authors
      • Editorial Policies
      • Editorial Board
      • Aims and Scope
      • Abstracting and Indexing
      • Bibliographic Information
      • Archive
    • International Journal of Oncology
      • Information for Authors
      • Editorial Policies
      • Editorial Board
      • Aims and Scope
      • Abstracting and Indexing
      • Bibliographic Information
      • Archive
    • Medicine International
      • Information for Authors
      • Editorial Policies
      • Editorial Board
      • Aims and Scope
      • Abstracting and Indexing
      • Bibliographic Information
      • Archive
    • Molecular and Clinical Oncology
      • Information for Authors
      • Editorial Policies
      • Editorial Board
      • Aims and Scope
      • Abstracting and Indexing
      • Bibliographic Information
      • Archive
    • Molecular Medicine Reports
      • Information for Authors
      • Editorial Policies
      • Editorial Board
      • Aims and Scope
      • Abstracting and Indexing
      • Bibliographic Information
      • Archive
    • Oncology Letters
      • Information for Authors
      • Editorial Policies
      • Editorial Board
      • Aims and Scope
      • Abstracting and Indexing
      • Bibliographic Information
      • Archive
    • Oncology Reports
      • Information for Authors
      • Editorial Policies
      • Editorial Board
      • Aims and Scope
      • Abstracting and Indexing
      • Bibliographic Information
      • Archive
    • World Academy of Sciences Journal
      • Information for Authors
      • Editorial Policies
      • Editorial Board
      • Aims and Scope
      • Abstracting and Indexing
      • Bibliographic Information
      • Archive
  • Articles
  • Information
    • For Authors
    • For Reviewers
    • For Librarians
    • For Advertisers
    • Conferences
  • Language Editing
Login Register Submit
  • This site uses cookies
  • You can change your cookie settings at any time by following the instructions in our Cookie Policy. To find out more, you may read our Privacy Policy.

    I agree
Search articles by DOI, keyword, author or affiliation
Search
Advanced Search
presentation
Oncology Reports
Join Editorial Board Propose a Special Issue
Print ISSN: 1021-335X Online ISSN: 1791-2431
Journal Cover
January-2017 Volume 37 Issue 1

Full Size Image

Sign up for eToc alerts
Recommend to Library

Journals

International Journal of Molecular Medicine

International Journal of Molecular Medicine

International Journal of Molecular Medicine is an international journal devoted to molecular mechanisms of human disease.

International Journal of Oncology

International Journal of Oncology

International Journal of Oncology is an international journal devoted to oncology research and cancer treatment.

Molecular Medicine Reports

Molecular Medicine Reports

Covers molecular medicine topics such as pharmacology, pathology, genetics, neuroscience, infectious diseases, molecular cardiology, and molecular surgery.

Oncology Reports

Oncology Reports

Oncology Reports is an international journal devoted to fundamental and applied research in Oncology.

Experimental and Therapeutic Medicine

Experimental and Therapeutic Medicine

Experimental and Therapeutic Medicine is an international journal devoted to laboratory and clinical medicine.

Oncology Letters

Oncology Letters

Oncology Letters is an international journal devoted to Experimental and Clinical Oncology.

Biomedical Reports

Biomedical Reports

Explores a wide range of biological and medical fields, including pharmacology, genetics, microbiology, neuroscience, and molecular cardiology.

Molecular and Clinical Oncology

Molecular and Clinical Oncology

International journal addressing all aspects of oncology research, from tumorigenesis and oncogenes to chemotherapy and metastasis.

World Academy of Sciences Journal

World Academy of Sciences Journal

Multidisciplinary open-access journal spanning biochemistry, genetics, neuroscience, environmental health, and synthetic biology.

International Journal of Functional Nutrition

International Journal of Functional Nutrition

Open-access journal combining biochemistry, pharmacology, immunology, and genetics to advance health through functional nutrition.

International Journal of Epigenetics

International Journal of Epigenetics

Publishes open-access research on using epigenetics to advance understanding and treatment of human disease.

Medicine International

Medicine International

An International Open Access Journal Devoted to General Medicine.

Journal Cover
January-2017 Volume 37 Issue 1

Full Size Image

Sign up for eToc alerts
Recommend to Library

  • Article
  • Citations
    • Cite This Article
    • Download Citation
    • Create Citation Alert
    • Remove Citation Alert
    • Cited By
  • Similar Articles
    • Related Articles (in Spandidos Publications)
    • Similar Articles (Google Scholar)
    • Similar Articles (PubMed)
  • Download PDF
  • Download XML
  • View XML
Article

Downregulation of Bmi-1 suppresses epithelial‑mesenchymal transition in melanoma

  • Authors:
    • Yanting Liu
    • Zhaowei Chu
    • Qingyan Li
    • Bin Peng
    • Suyun Xu
    • Christine G. Lian
    • Songmei Geng
  • View Affiliations / Copyright

    Affiliations: Department of Dermatology, Northwest Hospital, Xi'an Jiaotong University, Xi'an, Shaanxi 710004, P.R. China, Department of Pathology, Brigham and Women's Hospital, Harvard Medical School, Boston, MA 02115, USA
  • Pages: 139-146
    |
    Published online on: November 15, 2016
       https://doi.org/10.3892/or.2016.5244
  • Expand metrics +
Metrics: Total Views: 0 (Spandidos Publications: | PMC Statistics: )
Metrics: Total PDF Downloads: 0 (Spandidos Publications: | PMC Statistics: )
Cited By (CrossRef): 0 citations Loading Articles...

This article is mentioned in:


Abstract

Epithelial-mesenchymal transition (EMT) contributes to the invasion and metastasis of numerous malignant cancers, including melanoma. A significant higher expression of B-lymphoma Moloney murine leukemia virus insertion region-1 (Bmi-1) has been reported in cell lines from metastatic melanoma compared to cell lines from primary melanoma. There are studies that show that knockdown of Bmi-1 could induce E-cadherin expression in melanoma cells. However, the role of Bmi-1 in mediating EMT-like changes in melanoma has not yet been fully studied. In the present study, knockdown of Bmi-1 by shRNA transduction decreased the invasion properties of the cultured human melanoma cells A375 by a Matrigel invasion assay, along with alterations in EMT-related markers E-cadherin, α-catenin, vimentin and N-cadherin. The aforementioned altered expression of EMT markers was verified in BALB/c-nude mouse xenografts. Furthermore, to explore the underlying regulatory mechanism of EMT, we detected the significant downregulation of p-Akt/p‑NF-κB/MMP-2 and the upregulation of PTEN in Bmi-1-silenced A375 cells. The present study demonstrated that knockdown of Bmi-1 significantly inhibited the aggressive behavior of melanoma by reversing EMT-like changes via the PTEN/p-Akt/p‑NF-κB/MMP-2 pathway.

Introduction

Despite significant scientific innovations in cancer treatments over the last few decades, melanoma remains one of the most aggressive malignant tumors, with increasing incidence, poor prognosis and insensitivity to chemotherapy (1–3). Melanoma is extremely difficult to treat once it has metastasized with a short 5-year survival rate (4). The phenomenon of epithelial-mesenchymal transition (EMT) with characteristic changes in the loss of epithelial markers (E-cadherin and α-catenin) and the gain of mesenchymal markers (vimentin and N-cadherin) have been well documented in cancer invasion and metastasis (5–9).

B-lymphoma Moloney murine leukemia virus insertion region-1 (Bmi-1), the first member of the polycomb group (PcG) gene family identified in mammals, plays an essential role in the self-renewal of stem cells and functions as an oncogene in human malignancies as well (5,6,8,10–12). Bmi-1 was found to be highly expressed in cell lines from metastatic melanoma compared to cell lines from primary melanoma, and may be relevant for the metastatic behavior of melanoma cells (13). The rapidly growing information shows that Bmi-1 overexpression can induce EMT properties and promote the metastasis of cancers, such as nasopharyngeal carcinoma, endometrial and breast cancer (6,8,10). In cultured human melanoma WM115A cells, it was reported that silencing of Bmi-1 induced upregulation of E-cadherin, one of the key epithelial markers of EMT (14). This evidence suggests that overexpression of Bmi-1 induces EMT-like changes and promotes metastasis in melanoma. However, the effects of Bmi-1 on EMT-like changes, invasion and proliferation of melanoma have not been fully addressed and the underlying mechanism of Bmi-1 mediating EMT-like changes in melanoma remains currently unclear.

Nuclear factor-κB (NF-κB), as a transcriptional factor, regulates the transcription of genes in several critical pathways in cancer biology, such as apoptosis, angiogenesis, proliferation and tumor cell invasion and metastasis (4,15). Several studies show that activation of the NF-κB pathway directly regulates EMT in melanoma (4). Moreover, the activation of NF-κB could lead to the inhibition of phosphatase and tensin homolog (PTEN) transcription in non-small cell lung cancer cells (16). The tumor-suppressor PTEN plays a significant role in cell cycle arrest, regulation of cell adhesion, migration and proliferation (4). It has been reported that PTEN participates in Bmi-1-induced EMT in human nasopharyngeal epithelial cells (8). Hereby, whether NF-κB and PTEN participate in Bmi-1-induced EMT-like changes in melanoma cells have not been fully addressed.

The present study focused on the effects of the silencing of Bmi-1 on EMT-like changes in cultured melanoma cells in vitro and on a human melanoma mouse xenograft model in vivo. We demonstrated that Bmi-1 knockdown reduced melanoma cell invasion detected by Matrigel invasion assay and tumor growth evaluation in xenografts, respectively. Increased expression of epithelial marker genes and decreased expression of mesenchymal marker genes indicate the reversal of EMT-like changes induced by silencing of Bmi-1 in melanoma. In addition, knockdown of Bmi-1 led to the suppression of NF-κB and MMP-2 while significantly upregulating PTEN. Collectively, these results provide evidence that knockdown of Bmi-1 significantly inhibited the aggressive behavior of melanoma cells through the reversal of EMT-like changes via the regulation of related genes of the NF-κB and PTEN pathways.

Materials and methods

Cell culture

The melanoma cell lines A375, C8161, SK-Mel-5 and Mel-Juso were cultured in Dulbeccos modified Eagles medium (DMEM) supplemented with 10% fetal bovine serum (Gibco, Grand Island, NY, USA). All cultures were maintained in a 5% CO2 incubator at 37°C. After detecting the Bmi-1 levels in the aforementioned cell lines, the optimal cells were selected for further study.

Bmi-1 silencing by shRNA

The siRNA target sequence for the Bmi-1 gene (NM_005180) was designed and the si-Bmi-1 constructs were inserted into the GV248 green fluorescent protein-expressing lentiviral vector (GeneChem, Shanghai, China). After a series of programmes to transfect, concentrate and purify, Bmi-1 shRNA lentivirus and empty lentivirus were obtained with a range of titer yields: 1–1.5×109 TU/ml and transfected into A375 cells (MOI=20). The expression of Bmi-1 in A375 cells after transfection was confirmed by real-time PCR and western blot analysis.

Real-time quantitative RT-PCR

Total RNA from A375, Bmi-1-knockdown (A375-Bmi-1-shRNA) and pMSCV vector control cells (A375-vector) were extracted using the RNeasy Midi kit (Qiagen, Inc., Valencia, CA, USA) and reverse transcribed to cDNA with a PrimeScript RT reagent kit (Takara, Tokyo, Japan). Real-time PCR was performed using SYBR Premix Ex Taq (Takara) on a StepOnePlus™ Real-Time PCR System (Applied Biosystems, Invitrogen). The cycling conditions were as follows: 95°C for 30 sec, 95°C for 10 sec and 60°C for 30 sec. The following are the gene-specific primer pairs: Bmi-1, 5′-CTGGTTGCCCATTGACAGCG-3′ and 5′-AAATCCCGGAAAGAGCAGCC-3′; E-cadherin, 5′-CGGTGGTCAAAGAGCCCTTA-3′ and 5′-TGAGGGTTGGTGCAACGTCGTTA-3′; α-catenin, 5′-GGCAGCCAAAAGACAACAGG-3′ and 5′-GGCCTTATAGGCTGCGACAT-3′; vimentin, 5′-CAGGCAAAGCAGGAGTCCAC-3′ and 5′-GCAGCTTCAACGGCAAAGTTC-3′; N-cadherin, 5′-CGAATGGATGAAAGACCCATCC-3′ and 5′-GCCACTGCCTTCATAGTCAAACACT-3′; and β-actin, 5′-TGGCACCCAGCACAATGAA-3′ and 5′-CTAAGTCATAGTCCGCCTAGAAGCA-3′. The gene expression levels were calculated using the 2−ΔΔCt method.

Western blot analysis

Total protein was extracted from the aforementioned cultured cells and quantified. Equal protein amounts were analyzed using 10% SDS-PAGE and transferred to a polyvinylidene difluoride membrane. After blocking with a non-specific antibody binding with non-fat dried milk for 2 h at room temperature, the membranes were incubated overnight with primary antibodies at 4°C and then incubated with a horseradish peroxidase-conjugated secondary antibody for 2 h at room temperature. The primary antibodies used were: anti-Bmi-1 (Abcam, Cambridge, UK), anti-E-cadherin, anti-α-catenin (both from ProteinTech, Chicago, IL, USA), anti-vimentin, anti-N-cadherin (both from Zhongshan Co., Beijing, China), anti-PTEN (Santa Cruz Biotechnology, Inc., Santa Cruz, CA, USA), anti-Akt, anti-phospho-Akt (both from Cell Signaling Technology, Inc., Beverly, MA, USA), anti-NF-κB (ProteinTech), anti-phospho-NF-κB (Cell Signaling Technology, Inc.), anti-MMP-2 (ProteinTech) and anti-β-actin (Santa Cruz Biotechnology, Inc.).

Immunofluorescent staining

The cells were fixed in 4% paraformaldehyde, permeabilized in a solution of 0.3% Triton X-100 and 5% bovine serum albumin (BSA) for 30 min at room temperature and incubated with antibodies against E-cadherin, α-catenin, vimentin or N-cadherin overnight at 4°C. Subsequently the cells were incubated with the appropriate Cy3-conjugated secondary antibody (Jackson ImmunoResearch Laboratories, West Grove, PA, USA) at 37°C for 1 h. The nuclei were counterstained with DAPI and imaged with a confocal laser-scanning microscope (Nikon, Tokyo, Japan).

Immunohistochemistry

After dewaxing and rehydration, the sections were subjected to antigen retrieval by boiling in 10 mM citrate buffer. After incubation with 3% hydrogen peroxide for 20 min to block the endogenous peroxidase activity, the sections were immersed in 5% bovine serum for 30 min to minimize antibody non-specificity. Next, the sections were incubated with antibodies (anti-E-cadherin, anti-α-catenin, anti-vimentin and anti-N-cadherin) overnight at 4°C and then washed. The sections were then treated with secondary antibodies (horseradish peroxidase-labeled goat anti-mouse/rabbit; Zhongshan Co.) for 30 min at 37°C. Following development by diaminobenzidine (Zhongshan Co.), the sections were counterstained with hematoxylin and evaluated using microscopy.

Matrigel invasion assays

The Transwell polycarbonate membranes containing 8-µm pores were coated with Matrigel (BD Biosciences, San Jose, CA, USA). Cells were resuspended in serum-free DMEM and seeded into the upper wells, and DMEM supplemented with 15% bovine serum was placed into the lower chamber (6). The cells that migrated through the membranes were observed with crystal violet staining after incubation for 24 h at 37°C.

Xenograft tumors

Six-week-old female BALB/c-nude mice were obtained. Animals were housed in pathogen-free conditions with filtered air, autoclaved food and water was available. A375-vector, A375-Bmi-1-shRNA and 4×106 cells in serum-free DMEM were injected subcutaneously into mice on their right flanks (six mice/group). Tumor xenografts were measured once/week with calipers. Mice were observed with live small-animal imaging technology at the end of the fifth week. Tumor xenografts were harvested for histological analysis. The volume was calculated as: ab2/2 (a and b represent the length and width of a tumor, respectively) and the tumor weights were measured. These data were statistically compared by a two-sample t-test, with a significance level of P<0.05. The histology and immunohistochemistry of the tumors were observed under a microscope.

Results

Silencing of Bmi-1 in cultured human A375 cell line (A375-Bmi-1-shRNA)

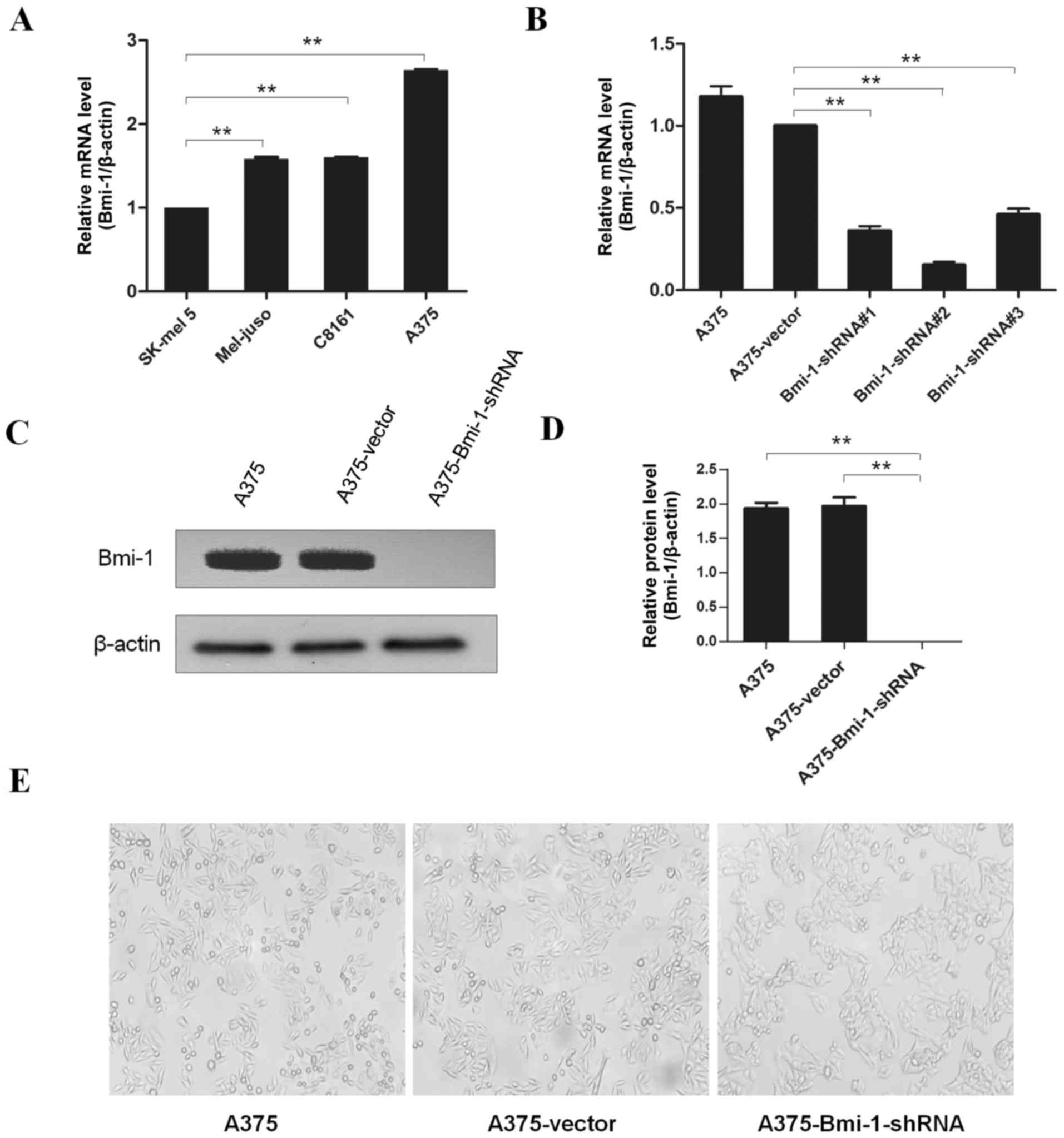
To investigate the impact of Bmi-1 on EMT, we compared the expression level of Bmi-1 in several melanoma cell lines, and the A375 cell line was selected for further study (Fig. 1A). We silenced endogenous Bmi-1 in the A375 cells using specific shRNAs and knockdown effects were detected by real-time PCR and western blotting. All three shRNAs specifically knocked down the mRNA levels of Bmi-1. Due to the best efficacy of shRNA #2, it was chosen for subsequent studies (Fig. 1B). As shown in Fig. 1, Bmi-1 was significantly silenced both at the mRNA and protein levels (Fig. 1B-D).

Figure 1.

Silencing of Bmi-1 reduces A375 cell invasion. (A) The expression level of Bmi-1 in several melanoma cells. A higher Bmi-1 level was detected in the A375 cell line, which was selected for further study. (B) Quantitative RT-PCR analysis of Bmi-1 expression in the A375 cell lines. All three shRNAs specifically knocked down endogenous Bmi-1 mRNA. shRNA #2 was chosen for subsequent studies. (C) Western blot analysis of Bmi-1 protein in the A375 cell lines. (D) Quantitation of the data in C. The Bmi-1 protein of A375-Bmi-1-shRNA cell line was significantly silenced compared with the A375 cell line and the A375-vector cell line. Data are expressed as the means ± SD (n=3). (E) Morphological observation showed that A375-Bmi-1-shRNA cells gathered more closely to each other, while normal A375 cells appeared spindle-like and had a fibroblastic morphology. **P<0.001.

Silencing of Bmi-1 reduces A375 cell invasion and reverses the EMT-like phenotype in vitro

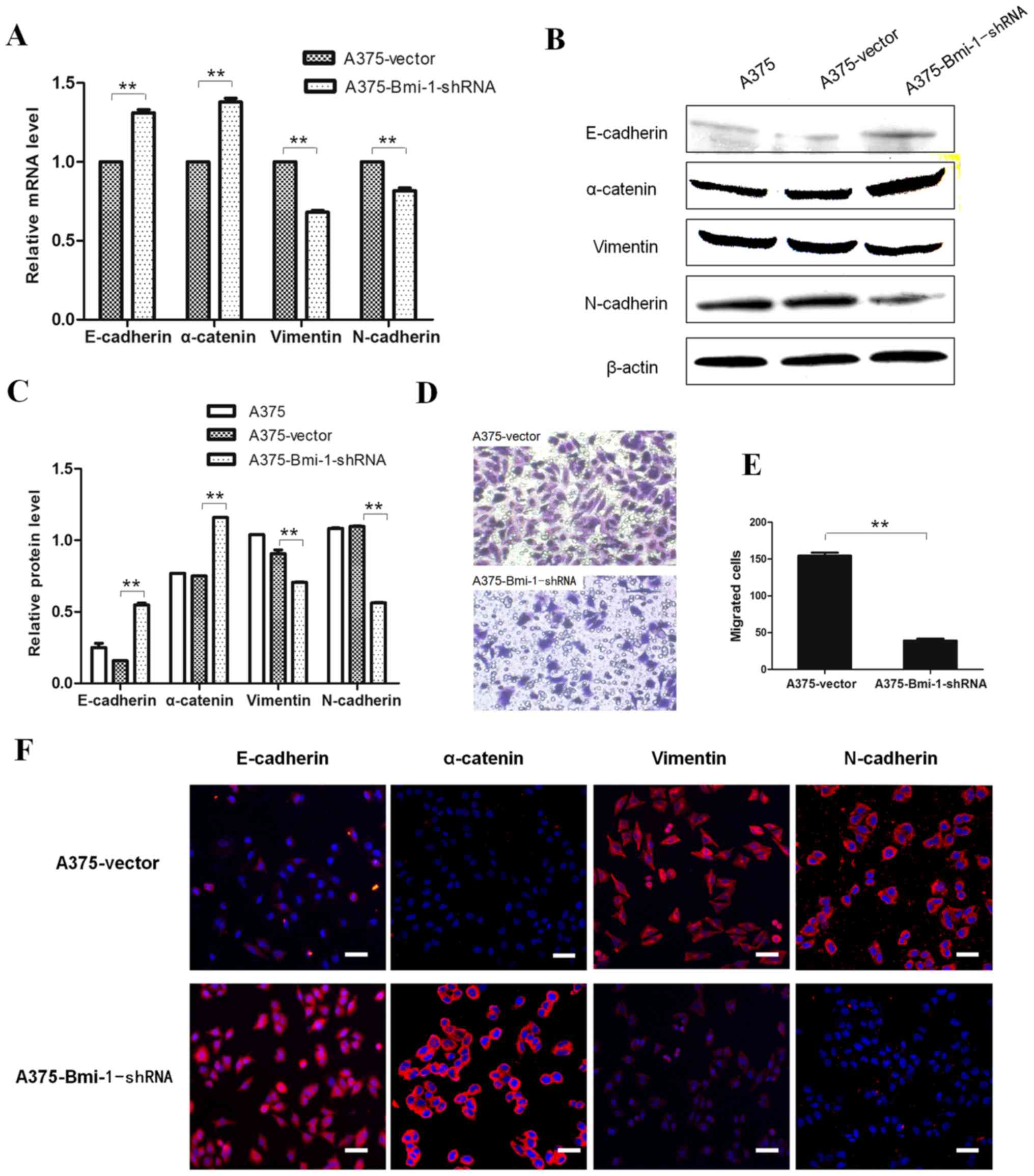
Significant morphological differences were observed in the A375-Bmi-1-shRNA cells in that there were more cohesive cells with epithelioid changes compared to the spindle-shaped normal A375 cells (Fig. 1E). The A375-Bmi-1-shRNA cells gathered more closely to each other, while the normal A375 cells appeared as spindle-like with a fibroblastic morphology (Fig. 1E). Meanwhile, Matrigel invasion chamber assays revealed significantly reduced invasion of the A375-Bmi-1-shRNA cells when compared to the control cells (Fig. 2D and E).

Figure 2.

Silencing of Bmi-1 reverses the EMT phenotype. (A) Quantitative RT-PCR analysis of the expression of epithelial and mesenchymal markers in the A375 cell lines. Silencing of Bmi-1 in the A375 cells led to significantly enhanced expression of epithelial markers (E-cadherin and α-catenin) and concomitant significant decreases in the expression of mesenchymal markers (vimentin and N-cadherin). (B) Western blot analysis of EMT marker proteins in the A375 cell lines. (C) Quantitation of the data in B. In accordance with the aforementioned results, the expression of epithelial markers (E-cadherin and α-catenin) increased and mesenchymal markers (vimentin and N-cadherin) decreased in the A375-Bmi-1-shRNA cell line compared to the A375-vector cell line. (D and E) Matrigel invasion chamber assays revealed that Bmi-1 silencing significantly reduced the invasiveness of the A375 cell line. (F) Immunofluorescent staining showed that the expression of epithelial markers (E-cadherin and α-catenin) increased and that of mesenchymal markers (vimentin and N-cadherin) decreased in the A375-Bmi-1-shRNA cell line compared to the A375-vector cell line. **P<0.001; bar, 50 µm.

EMT marker expression following the silencing of Bmi-1 in A375 cells was detected and showed increased expression of epithelial markers (E-cadherin and α-catenin) with concomitantly decreased expression of mesenchymal markers (vimentin and N-cadherin) compared to the A375 control cells (Fig. 2A-C and F). Thus, our results suggested that Bmi-1 knockdown was crucial to reverse EMT-like changes and suppress invasiveness of cultured A375 cells in vitro.

Silencing Bmi-1 supresses melanoma growth and reverses EMT-like changes in a human melanoma mouse xenograft model in vivo

To further evaluate the effect of Bmi-1 knockdown on tumor growth and EMT properties in vivo, six-week-old female BALB/c-nude mice were injected with the A375-vector and the A375-Bmi-1-shRNA cells in their flanks (six mice for each group). Both the A375-vector cells and the A375-Bmi-1-shRNA cells formed palpable tumors after 10 days, however, there was no marked difference between the two groups until the third week (Fig. 3B). Tumors in the control group grew quickly in the fourth and fifth week, while tumors in the A375-Bmi-1-shRNA group grew significantly slower with no visible substantial changes (Fig. 3B). The mice were observed for five weeks and the xenograft tumors were harvested. The tumor nodules formed by the A375-Bmi-1-shRNA cells were significantly smaller than those formed by the A375 control cells at the end of the experiment (day 35) (Fig. 3A and B). As the data showed (Fig. 3B and C), the average volume (A375-vector = 598.95±361.11 mm3, A375-Bmi-1-shRNA = 192.17±164.26 mm3, n=6, P=0.031) and the average of the weight (A375-vector = 624.2±246.8 mg, A375-Bmi-1-shRNA = 89.67±65.28 mg, n=6, P=0.000) had significant differences between the two groups.

Figure 3.

Silencing of Bmi-1 suppresses the proliferating abilities and EMT properties in vivo of melanoma. A375 control cells and A375-Bmi-1-shRNA cells were subcutaneously injected into the right flanks of mice. The mice were regularly observed for tumor growth. (A) The tumors formed by the A375-Bmi-1-shRNA cells were significantly smaller than those formed by the A375 control cells at the end of the experiment (day 35). (B) There was no marked difference between the two groups of mice until the third week. Tumors in the control group grew quickly in the fourth and fifth week, while tumors in the Bmi-1-silenced group grew slowly with no visible changes. The average volume (A375 control = 598.95±361.11 mm3, A375-Bmi-1-shRNA = 192.17±164.26 mm3, n=6, P=0.031) significantly differed between the two groups. (C) The average weight (A375 control = 624.2±246.8 mg, A375-Bmi-1-shRNA = 89.67±65.28 mg, n=6, P=0.000) significantly differed between the two groups. (D) Expression of EMT markers of tumorigenicity in mice. Compared with the tumors formed by the A375 control cells, the expression levels of E-cadherin and α-catenin were upregulated while that of vimentin and N-cadherin were downregulated in the tumors formed by the A375-Bmi-1-shRNA cells. *P<0.05 and **P<0.001; bar, 50 µm.

To confirm that the silencing of Bmi-1 suppresses melanoma proliferative ability by reversing EMT tumorigenicity in mice, we evaluated the expression of EMT markers in tumor xenograft tissues. Compared with tumors formed by the A375-vector cells, the expression levels of E-cadherin and α-catenin were upregulated, while vimentin and N-cadherin were downregulated in the tumors formed by the A375-Bmi-1-shRNA cells (Fig. 3D). The findings were consistent with the gene expression of EMT markers in the Bmi-1-silenced A375 cells.

Silencing of Bmi-1 reverses EMT-like changes via the upregulation of PTEN and downregulation of p-Akt/p-NF-κB/MMP-2 in A375 cells

The tumor-suppressor PTEN, a downstream target of Bmi-1, was increased in the A375-Bmi-1-shRNA cells, while its targeted downstream molecules p-Akt, p-NF-κB and matrix metalloproteases-2 (MMP-2) were reduced when Bmi-1 was knocked down (Fig. 4). On the one hand, activation of Akt activated the NF-κB pathway, which promoted EMT in melanoma. On the other hand, the hyperactivated NF-κB pathway contributed to EMT properties by enhancing MMP-2 syntheses in melanoma. These results demonstrate that the silencing of Bmi-1 suppressed melanoma invasion via the regulation of PTEN/Akt/NF-κB/MMP-2 in A375 cells.

Figure 4.

Knockdown of Bmi-1 suppresses melanoma invasion by regulating PTEN/Akt/NF-κB in the A375 cells. (A) Silencing of Bmi-1 upregulated its downstream target PTEN and then downregulated the protein expression of p-Akt, p-NF-κB and MMP-2 in the A375 cells. (B) Quantitation of data in A. nsP>0.05 and **P<0.001.

Discussion

Evidence has demonstrated that EMT plays a crucial role in the invasion and metastasis in cancers (17,18). The EMT process occurs at the invasive front and produces single migratory cells with increased vimentin and loss of E-cadherin in colon and breast carcinoma, and melanoma (17–19). Moreover, there are other events that are highly relevant to EMT-promoting tumor progression, such as acceleration of proliferation and resistance to cell death, senescence, chemotherapy and immunotherapy, as well as conferring cancer cells with stem cell-like properties (17,20–22).

Bmi-1 plays an essential role in the self-renewal of stem cells and its overexpression is involved in the proliferation, metastatic behavior and drug resistance of melanoma cells (5,6,8,10,11,13,14). Overexpression of Bmi-1 induces EMT and promotes cell proliferation in oral epithelial cells (23). Previous studies have demonstrated that suppressing the EMT process could inhibit cell proliferation and tumor growth in breast cancer and squamous cell carcinoma (22,24). Wound-healing assays have shown an obvious decrease in cell migration ability after the silencing of Bmi-1 in WM115A melanoma cells (14).

In the present study, the silencing of Bmi-1 significantly reduced the invasiveness of A375 cells in vitro as evidenced by observations of cell morphology and Matrigel invasion assays. Further studies focused on the change in the EMT process in the Bmi-1-silenced A375 melanoma cells. Compared with the A375-vector cells, EMT-related epithelial markers (E-cadherin and α-catenin) were increased and EMT-related mesenchymal markers (vimentin and N-cadherin) were decreased in the A375-Bmi-1-shRNA cells. Our results confirmed that Bmi-1 was crucial to inducing melanoma EMT and enhancing invasiveness in vitro.

Moreover, compared with controls, the average volume and weight of xenograft tumors formed by the A375-Bmi-1-shRNA cells were reduced in the late stages, which suggested that tumorigenesis ability decreased when Bmi-1 was silenced in the A375 cells. To analyze tumorigenesis differences between the two groups, we detected the expression of Ki67 (data not shown) and found that it was decreased in tumors formed by the A375-Bmi-1-shRNA cells compared to the control group. This confirmed that silencing of Bmi-1 actually inhibited the self-renewing process of melanoma cells, however, there was no marked difference in visible tumor mass between the two groups until the third week. Moreover, necrosis was much more obvious in tumors formed by the A375-vector cells compared to those formed by the A375-Bmi-1-shRNA cells. Necrosis may have resulted from the rapid growth of tumors without abundant blood vessel supply. We speculated that the reversal of EMT induced by silencing Bmi-1 in the A375 cells contributed more significantly to inhibiting tumor expansion.

In accordance with the detection in vitro, the expression of epithelial markers (E-cadherin and α-catenin) was increased and mesenchymal markers (vimentin and N-cadherin) significantly decreased in xenografts tissues formed by the A375-Bmi-1-shRNA cells. Based on these results, we proposed that Bmi-1 silencing weakened the invasive potential by suppressing EMT in A375 cells, which led to the delay of tumor graft growth and expansion. These data implied that the tumor mass expansion could be induced not only by cell proliferation, but also by EMT.

Different pathways (Fig. 5) are involved in the Bmi-1 regulation of EMT in various types of cancer (4,8,25–27). However, the mechanism by which Bmi-1 induces EMT in melanoma is not clear. In the present study, we also addressed how Bmi-1 mediated EMT in melanoma. The tumor suppressor PTEN plays a significant role in cell cycle arrest, regulation of cell adhesion, migration and proliferation (4). PTEN regulates the switch from E- to N-cadherin and activates the PTEN/PI3K/Akt pathways in melanoma (4,8,28). Furthermore, activation of Akt has been shown to activate the NF-κB pathway, which could directly regulate EMT in melanoma (4).

Figure 5.

Pathways involved in the Bmi-1 regulation of EMT in various types of cancers.

NF-κB upregulates MMPs leading to EMT and malignant characteristics have been reported in breast cancers, osteosarcoma and glioma (27,29,30). MMPs degrade structural components of the extracellular matrix, contribute to EMT, and promote tumor invasion and metastasis (7,31). MMP-2 plays an important role in melanoma invasion and correlates with progression and survival (7).

Whether the PTEN/PI3K/Akt/NF-κB/MMP pathway participates in Bmi-1-induced EMT in melanoma cells has not been previously elucidated. In the present study, Bmi-1 knockdown increased PTEN and reduced the levels of p-Akt, p-NF-κB and MMP-2, suggesting that the PTEN/PI3K/Akt/NF-κB/MMP pathway participated in Bmi-1 regulation of EMT.

In summary, the present study demonstrates that Bmi-1 plays a critical role in the proliferation and metastasis of melanoma. Silencing of Bmi-1 significantly reversed EMT in melanoma in vitro and in vivo via the suppression of the the PTEN/Akt/NF-κB pathway, accompanied by MMP-2 reduction. Hence, the targeting of Bmi-1 plays a potential role in the treatment of melanoma.

Acknowledgements

The present study was supported by the National Natural Science Foundation of China (no. 81372912) and the Northwest Hospital Research Fund.

References

1 

Bedogni B, Warneke JA, Nickoloff BJ, Giaccia AJ and Powell MB: Notch1 is an effector of Akt and hypoxia in melanoma development. J Clin Invest. 118:3660–3670. 2008. View Article : Google Scholar : PubMed/NCBI

2 

Sinnberg T, Lasithiotakis K, Niessner H, Schittek B, Flaherty KT, Kulms D, Maczey E, Campos M, Gogel J, Garbe C, et al: Inhibition of PI3K-AKT-mTOR signaling sensitizes melanoma cells to cisplatin and temozolomide. J Invest Dermatol. 129:1500–1515. 2009. View Article : Google Scholar : PubMed/NCBI

3 

Hu Z, Fan H, Lv G, Zhou Q, Yang B, Zheng J and Cao W: 5-Aminolevulinic acid-mediated sonodynamic therapy induces anti-tumor effects in malignant melanoma via p53-miR-34a-Sirt1 axis. J Dermatol Sci. 79:155–162. 2015. View Article : Google Scholar : PubMed/NCBI

4 

Lin K, Baritaki S, Militello L, Malaponte G, Bevelacqua Y and Bonavida B: The role of B-RAF mutations in melanoma and the induction of EMT via dysregulation of the NF-κB/Snail/RKIP/PTEN circuit. Genes Cancer. 1:409–420. 2010. View Article : Google Scholar : PubMed/NCBI

5 

Siddique HR and Saleem M: Role of BMI1, a stem cell factor, in cancer recurrence and chemoresistance: Preclinical and clinical evidences. Stem Cells. 30:372–378. 2012. View Article : Google Scholar : PubMed/NCBI

6 

Dong P, Kaneuchi M, Watari H, Hamada J, Sudo S, Ju J and Sakuragi N: MicroRNA-194 inhibits epithelial to mesenchymal transition of endometrial cancer cells by targeting oncogene BMI-1. Mol Cancer. 10:992011. View Article : Google Scholar : PubMed/NCBI

7 

Liu F, Garcia AM Gomez and Meyskens FL Jr: NADPH oxidase 1 overexpression enhances invasion via matrix metalloproteinase-2 and epithelial-mesenchymal transition in melanoma cells. J Invest Dermatol. 132:2033–2041. 2012. View Article : Google Scholar : PubMed/NCBI

8 

Song LB, Li J, Liao WT, Feng Y, Yu CP, Hu LJ, Kong QL, Xu LH, Zhang X, Liu WL, et al: The polycomb group protein Bmi-1 represses the tumor suppressor PTEN and induces epithelial-mesenchymal transition in human nasopharyngeal epithelial cells. J Clin Invest. 119:3626–3636. 2009. View Article : Google Scholar : PubMed/NCBI

9 

Ota I, Masui T, Kurihara M, Yook JI, Mikami S, Kimura T, Shimada K, Konishi N, Yane K, Yamanaka T, et al: Snail-induced EMT promotes cancer stem cell-like properties in head and neck cancer cells. Oncol Rep. 35:261–266. 2016.PubMed/NCBI

10 

Guo BH, Feng Y, Zhang R, Xu LH, Li MZ, Kung HF, Song LB and Zeng MS: Bmi-1 promotes invasion and metastasis, and its elevated expression is correlated with an advanced stage of breast cancer. Mol Cancer. 10:102011. View Article : Google Scholar : PubMed/NCBI

11 

Song LB, Zeng MS, Liao WT, Zhang L, Mo HY, Liu WL, Shao JY, Wu QL, Li MZ, Xia YF, et al: Bmi-1 is a novel molecular marker of nasopharyngeal carcinoma progression and immortalizes primary human nasopharyngeal epithelial cells. Cancer Res. 66:6225–6232. 2006. View Article : Google Scholar : PubMed/NCBI

12 

Xu X, Liu Y, Su J, Li D, Hu J, Huang Q, Lu M, Liu X, Ren J, Chen W, et al: Downregulation of Bmi-1 is associated with suppressed tumorigenesis and induced apoptosis in CD44+ nasopharyngeal carcinoma cancer stem-like cells. Oncol Rep. 35:923–931. 2016.PubMed/NCBI

13 

Mihic-Probst D, Kuster A, Kilgus S, Bode-Lesniewska B, Ingold-Heppner B, Leung C, Storz M, Seifert B, Marino S, Schraml P, et al: Consistent expression of the stem cell renewal factor BMI-1 in primary and metastatic melanoma. Int J Cancer. 121:1764–1770. 2007. View Article : Google Scholar : PubMed/NCBI

14 

Liu S, Tetzlaff MT, Cui R and Xu X: miR-200c inhibits melanoma progression and drug resistance through down-regulation of BMI-1. Am J Pathol. 181:1823–1835. 2012. View Article : Google Scholar : PubMed/NCBI

15 

Madonna G, Ullman CD, Gentilcore G, Palmieri G and Ascierto PA: NF-κB as potential target in the treatment of melanoma. J Transl Med. 10:532012. View Article : Google Scholar : PubMed/NCBI

16 

Xia D, Srinivas H, Ahn YH, Sethi G, Sheng X, Yung WK, Xia Q, Chiao PJ, Kim H, Brown PH, et al: Mitogen-activated protein kinase kinase-4 promotes cell survival by decreasing PTEN expression through an NF kappa B-dependent pathway. J Biol Chem. 282:3507–3519. 2007. View Article : Google Scholar : PubMed/NCBI

17 

Thiery JP, Acloque H, Huang RY and Nieto MA: Epithelial- mesenchymal transitions in development and disease. Cell. 139:871–890. 2009. View Article : Google Scholar : PubMed/NCBI

18 

Gheorgheosu D, Jung M, Ören B, Schmid T, Dehelean C, Muntean D and Brüne B: Betulinic acid suppresses NGAL-induced epithelial-to-mesenchymal transition in melanoma. Biol Chem. 394:773–781. 2013. View Article : Google Scholar : PubMed/NCBI

19 

Ronca R, Di Salle E, Giacomini A, Leali D, Alessi P, Coltrini D, Ravelli C, Matarazzo S, Ribatti D, Vermi W, et al: Long pentraxin-3 inhibits epithelial-mesenchymal transition in melanoma cells. Mol Cancer Ther. 12:2760–2771. 2013. View Article : Google Scholar : PubMed/NCBI

20 

Micalizzi DS, Farabaugh SM and Ford HL: Epithelial-mesenchymal transition in cancer: Parallels between normal development and tumor progression. J Mammary Gland Biol Neoplasia. 15:117–134. 2010. View Article : Google Scholar : PubMed/NCBI

21 

Xie G, Ji A, Yuan Q, Jin Z, Yuan Y, Ren C, Guo Z, Yao Q, Yang K, Lin X, et al: Tumour-initiating capacity is independent of epithelial-mesenchymal transition status in breast cancer cell lines. Br J Cancer. 110:2514–2523. 2014. View Article : Google Scholar : PubMed/NCBI

22 

Geng S, Guo Y, Wang Q, Li L and Wang J: Cancer stem-like cells enriched with CD29 and CD44 markers exhibit molecular characteristics with epithelial-mesenchymal transition in squamous cell carcinoma. Arch Dermatol Res. 305:35–47. 2013. View Article : Google Scholar : PubMed/NCBI

23 

Qiao B, Chen Z, Hu F, Tao Q and Lam AK: BMI-1 activation is crucial in hTERT-induced epithelial-mesenchymal transition of oral epithelial cells. Exp Mol Pathol. 95:57–61. 2013. View Article : Google Scholar : PubMed/NCBI

24 

Fang X, Cai Y, Liu J, Wang Z, Wu Q, Zhang Z, Yang CJ, Yuan L and Ouyang G: Twist2 contributes to breast cancer progression by promoting an epithelial-mesenchymal transition and cancer stem-like cell self-renewal. Oncogene. 30:4707–4720. 2011. View Article : Google Scholar : PubMed/NCBI

25 

Yang MH, Hsu DS, Wang HW, Wang HJ, Lan HY, Yang WH, Huang CH, Kao SY, Tzeng CH, Tai SK, et al: Bmi1 is essential in Twist1-induced epithelial-mesenchymal transition. Nat Cell Biol. 12:982–992. 2010. View Article : Google Scholar : PubMed/NCBI

26 

Ansieau S, Bastid J, Doreau A, Morel AP, Bouchet BP, Thomas C, Fauvet F, Puisieux I, Doglioni C, Piccinin S, et al: Induction of EMT by twist proteins as a collateral effect of tumor-promoting inactivation of premature senescence. Cancer Cell. 14:79–89. 2008. View Article : Google Scholar : PubMed/NCBI

27 

Jiang L, Wu J, Yang Y, Liu L, Song L, Li J and Li M: Bmi-1 promotes the aggressiveness of glioma via activating the NF-kappaB/MMP-9 signaling pathway. BMC Cancer. 12:4062012. View Article : Google Scholar : PubMed/NCBI

28 

Hao L, Ha JR, Kuzel P, Garcia E and Persad S: Cadherin switch from E- to N-cadherin in melanoma progression is regulated by the PI3K/PTEN pathway through Twist and Snail. Br J Dermatol. 166:1184–1197. 2012. View Article : Google Scholar : PubMed/NCBI

29 

Felx M, Guyot MC, Isler M, Turcotte RE, Doyon J, Khatib AM, Leclerc S, Moreau A and Moldovan F: Endothelin-1 (ET-1) promotes MMP-2 and MMP-9 induction involving the transcription factor NF-kappaB in human osteosarcoma. Clin Sci. 110:645–654. 2006. View Article : Google Scholar : PubMed/NCBI

30 

Cichon MA and Radisky DC: ROS-induced epithelial-mesenchymal transition in mammary epithelial cells is mediated by NF-kB-dependent activation of Snail. Oncotarget. 5:2827–2838. 2014. View Article : Google Scholar : PubMed/NCBI

31 

Radisky DC, Levy DD, Littlepage LE, Liu H, Nelson CM, Fata JE, Leake D, Godden EL, Albertson DG, Nieto MA, et al: Rac1b and reactive oxygen species mediate MMP-3-induced EMT and genomic instability. Nature. 436:123–127. 2005. View Article : Google Scholar : PubMed/NCBI

Related Articles

  • Abstract
  • View
  • Download
  • Twitter
Copy and paste a formatted citation
Spandidos Publications style
Liu Y, Chu Z, Li Q, Peng B, Xu S, Lian CG and Geng S: Downregulation of Bmi-1 suppresses epithelial‑mesenchymal transition in melanoma. Oncol Rep 37: 139-146, 2017.
APA
Liu, Y., Chu, Z., Li, Q., Peng, B., Xu, S., Lian, C.G., & Geng, S. (2017). Downregulation of Bmi-1 suppresses epithelial‑mesenchymal transition in melanoma. Oncology Reports, 37, 139-146. https://doi.org/10.3892/or.2016.5244
MLA
Liu, Y., Chu, Z., Li, Q., Peng, B., Xu, S., Lian, C. G., Geng, S."Downregulation of Bmi-1 suppresses epithelial‑mesenchymal transition in melanoma". Oncology Reports 37.1 (2017): 139-146.
Chicago
Liu, Y., Chu, Z., Li, Q., Peng, B., Xu, S., Lian, C. G., Geng, S."Downregulation of Bmi-1 suppresses epithelial‑mesenchymal transition in melanoma". Oncology Reports 37, no. 1 (2017): 139-146. https://doi.org/10.3892/or.2016.5244
Copy and paste a formatted citation
x
Spandidos Publications style
Liu Y, Chu Z, Li Q, Peng B, Xu S, Lian CG and Geng S: Downregulation of Bmi-1 suppresses epithelial‑mesenchymal transition in melanoma. Oncol Rep 37: 139-146, 2017.
APA
Liu, Y., Chu, Z., Li, Q., Peng, B., Xu, S., Lian, C.G., & Geng, S. (2017). Downregulation of Bmi-1 suppresses epithelial‑mesenchymal transition in melanoma. Oncology Reports, 37, 139-146. https://doi.org/10.3892/or.2016.5244
MLA
Liu, Y., Chu, Z., Li, Q., Peng, B., Xu, S., Lian, C. G., Geng, S."Downregulation of Bmi-1 suppresses epithelial‑mesenchymal transition in melanoma". Oncology Reports 37.1 (2017): 139-146.
Chicago
Liu, Y., Chu, Z., Li, Q., Peng, B., Xu, S., Lian, C. G., Geng, S."Downregulation of Bmi-1 suppresses epithelial‑mesenchymal transition in melanoma". Oncology Reports 37, no. 1 (2017): 139-146. https://doi.org/10.3892/or.2016.5244
Follow us
  • Twitter
  • LinkedIn
  • Facebook
About
  • Spandidos Publications
  • Careers
  • Cookie Policy
  • Privacy Policy
How can we help?
  • Help
  • Live Chat
  • Contact
  • Email to our Support Team