Spandidos Publications Logo
  • About
    • About Spandidos
    • Aims and Scopes
    • Abstracting and Indexing
    • Editorial Policies
    • Reprints and Permissions
    • Job Opportunities
    • Terms and Conditions
    • Contact
  • Journals
    • All Journals
    • Oncology Letters
      • Oncology Letters
      • Information for Authors
      • Editorial Policies
      • Editorial Board
      • Aims and Scope
      • Abstracting and Indexing
      • Bibliographic Information
      • Archive
    • International Journal of Oncology
      • International Journal of Oncology
      • Information for Authors
      • Editorial Policies
      • Editorial Board
      • Aims and Scope
      • Abstracting and Indexing
      • Bibliographic Information
      • Archive
    • Molecular and Clinical Oncology
      • Molecular and Clinical Oncology
      • Information for Authors
      • Editorial Policies
      • Editorial Board
      • Aims and Scope
      • Abstracting and Indexing
      • Bibliographic Information
      • Archive
    • Experimental and Therapeutic Medicine
      • Experimental and Therapeutic Medicine
      • Information for Authors
      • Editorial Policies
      • Editorial Board
      • Aims and Scope
      • Abstracting and Indexing
      • Bibliographic Information
      • Archive
    • International Journal of Molecular Medicine
      • International Journal of Molecular Medicine
      • Information for Authors
      • Editorial Policies
      • Editorial Board
      • Aims and Scope
      • Abstracting and Indexing
      • Bibliographic Information
      • Archive
    • Biomedical Reports
      • Biomedical Reports
      • Information for Authors
      • Editorial Policies
      • Editorial Board
      • Aims and Scope
      • Abstracting and Indexing
      • Bibliographic Information
      • Archive
    • Oncology Reports
      • Oncology Reports
      • Information for Authors
      • Editorial Policies
      • Editorial Board
      • Aims and Scope
      • Abstracting and Indexing
      • Bibliographic Information
      • Archive
    • Molecular Medicine Reports
      • Molecular Medicine Reports
      • Information for Authors
      • Editorial Policies
      • Editorial Board
      • Aims and Scope
      • Abstracting and Indexing
      • Bibliographic Information
      • Archive
    • World Academy of Sciences Journal
      • World Academy of Sciences Journal
      • Information for Authors
      • Editorial Policies
      • Editorial Board
      • Aims and Scope
      • Abstracting and Indexing
      • Bibliographic Information
      • Archive
    • International Journal of Functional Nutrition
      • International Journal of Functional Nutrition
      • Information for Authors
      • Editorial Policies
      • Editorial Board
      • Aims and Scope
      • Abstracting and Indexing
      • Bibliographic Information
      • Archive
    • International Journal of Epigenetics
      • International Journal of Epigenetics
      • Information for Authors
      • Editorial Policies
      • Editorial Board
      • Aims and Scope
      • Abstracting and Indexing
      • Bibliographic Information
      • Archive
    • Medicine International
      • Medicine International
      • Information for Authors
      • Editorial Policies
      • Editorial Board
      • Aims and Scope
      • Abstracting and Indexing
      • Bibliographic Information
      • Archive
  • Articles
  • Information
    • Information for Authors
    • Information for Reviewers
    • Information for Librarians
    • Information for Advertisers
    • Conferences
  • Language Editing
Spandidos Publications Logo
  • About
    • About Spandidos
    • Aims and Scopes
    • Abstracting and Indexing
    • Editorial Policies
    • Reprints and Permissions
    • Job Opportunities
    • Terms and Conditions
    • Contact
  • Journals
    • All Journals
    • Biomedical Reports
      • Information for Authors
      • Editorial Policies
      • Editorial Board
      • Aims and Scope
      • Abstracting and Indexing
      • Bibliographic Information
      • Archive
    • Experimental and Therapeutic Medicine
      • Information for Authors
      • Editorial Policies
      • Editorial Board
      • Aims and Scope
      • Abstracting and Indexing
      • Bibliographic Information
      • Archive
    • International Journal of Epigenetics
      • Information for Authors
      • Editorial Policies
      • Editorial Board
      • Aims and Scope
      • Abstracting and Indexing
      • Bibliographic Information
      • Archive
    • International Journal of Functional Nutrition
      • Information for Authors
      • Editorial Policies
      • Editorial Board
      • Aims and Scope
      • Abstracting and Indexing
      • Bibliographic Information
      • Archive
    • International Journal of Molecular Medicine
      • Information for Authors
      • Editorial Policies
      • Editorial Board
      • Aims and Scope
      • Abstracting and Indexing
      • Bibliographic Information
      • Archive
    • International Journal of Oncology
      • Information for Authors
      • Editorial Policies
      • Editorial Board
      • Aims and Scope
      • Abstracting and Indexing
      • Bibliographic Information
      • Archive
    • Medicine International
      • Information for Authors
      • Editorial Policies
      • Editorial Board
      • Aims and Scope
      • Abstracting and Indexing
      • Bibliographic Information
      • Archive
    • Molecular and Clinical Oncology
      • Information for Authors
      • Editorial Policies
      • Editorial Board
      • Aims and Scope
      • Abstracting and Indexing
      • Bibliographic Information
      • Archive
    • Molecular Medicine Reports
      • Information for Authors
      • Editorial Policies
      • Editorial Board
      • Aims and Scope
      • Abstracting and Indexing
      • Bibliographic Information
      • Archive
    • Oncology Letters
      • Information for Authors
      • Editorial Policies
      • Editorial Board
      • Aims and Scope
      • Abstracting and Indexing
      • Bibliographic Information
      • Archive
    • Oncology Reports
      • Information for Authors
      • Editorial Policies
      • Editorial Board
      • Aims and Scope
      • Abstracting and Indexing
      • Bibliographic Information
      • Archive
    • World Academy of Sciences Journal
      • Information for Authors
      • Editorial Policies
      • Editorial Board
      • Aims and Scope
      • Abstracting and Indexing
      • Bibliographic Information
      • Archive
  • Articles
  • Information
    • For Authors
    • For Reviewers
    • For Librarians
    • For Advertisers
    • Conferences
  • Language Editing
Login Register Submit
  • This site uses cookies
  • You can change your cookie settings at any time by following the instructions in our Cookie Policy. To find out more, you may read our Privacy Policy.

    I agree
Search articles by DOI, keyword, author or affiliation
Search
Advanced Search
presentation
Oncology Reports
Join Editorial Board Propose a Special Issue
Print ISSN: 1021-335X Online ISSN: 1791-2431
Journal Cover
February-2017 Volume 37 Issue 2

Full Size Image

Sign up for eToc alerts
Recommend to Library

Journals

International Journal of Molecular Medicine

International Journal of Molecular Medicine

International Journal of Molecular Medicine is an international journal devoted to molecular mechanisms of human disease.

International Journal of Oncology

International Journal of Oncology

International Journal of Oncology is an international journal devoted to oncology research and cancer treatment.

Molecular Medicine Reports

Molecular Medicine Reports

Covers molecular medicine topics such as pharmacology, pathology, genetics, neuroscience, infectious diseases, molecular cardiology, and molecular surgery.

Oncology Reports

Oncology Reports

Oncology Reports is an international journal devoted to fundamental and applied research in Oncology.

Experimental and Therapeutic Medicine

Experimental and Therapeutic Medicine

Experimental and Therapeutic Medicine is an international journal devoted to laboratory and clinical medicine.

Oncology Letters

Oncology Letters

Oncology Letters is an international journal devoted to Experimental and Clinical Oncology.

Biomedical Reports

Biomedical Reports

Explores a wide range of biological and medical fields, including pharmacology, genetics, microbiology, neuroscience, and molecular cardiology.

Molecular and Clinical Oncology

Molecular and Clinical Oncology

International journal addressing all aspects of oncology research, from tumorigenesis and oncogenes to chemotherapy and metastasis.

World Academy of Sciences Journal

World Academy of Sciences Journal

Multidisciplinary open-access journal spanning biochemistry, genetics, neuroscience, environmental health, and synthetic biology.

International Journal of Functional Nutrition

International Journal of Functional Nutrition

Open-access journal combining biochemistry, pharmacology, immunology, and genetics to advance health through functional nutrition.

International Journal of Epigenetics

International Journal of Epigenetics

Publishes open-access research on using epigenetics to advance understanding and treatment of human disease.

Medicine International

Medicine International

An International Open Access Journal Devoted to General Medicine.

Journal Cover
February-2017 Volume 37 Issue 2

Full Size Image

Sign up for eToc alerts
Recommend to Library

  • Article
  • Citations
    • Cite This Article
    • Download Citation
    • Create Citation Alert
    • Remove Citation Alert
    • Cited By
  • Similar Articles
    • Related Articles (in Spandidos Publications)
    • Similar Articles (Google Scholar)
    • Similar Articles (PubMed)
  • Download PDF
  • Download XML
  • View XML
Article

Propofol induces proliferation partially via downregulation of p53 protein and promotes migration via activation of the Nrf2 pathway in human breast cancer cell line MDA-MB-231

  • Authors:
    • Chao Meng
    • Linlin Song
    • Juan Wang
    • Di Li
    • Yanhong Liu
    • Xiaoguang Cui
  • View Affiliations / Copyright

    Affiliations: Department of Anesthesiology, The Second Affiliated Hospital of Harbin Medical University, and Hei Long Jiang Province Key Laboratory of Research on Anesthesiology and Critical Care Medicine, Harbin, Heilongjiang 150001, P.R. China
  • Pages: 841-848
    |
    Published online on: December 23, 2016
       https://doi.org/10.3892/or.2016.5332
  • Expand metrics +
Metrics: Total Views: 0 (Spandidos Publications: | PMC Statistics: )
Metrics: Total PDF Downloads: 0 (Spandidos Publications: | PMC Statistics: )
Cited By (CrossRef): 0 citations Loading Articles...

This article is mentioned in:



Abstract

Antioxidants induce the proliferation of cancers by decreasing the expression of p53. Propofol, one of the most extensively used intravenous anesthetics, provides its antioxidative activity via activation of the nuclear factor E2-related factor-2 (Nrf2) pathway, but the mechanisms involved in the effects remain unknown. Thus, we aimed to investigate the function of p53 and Nrf2 in the human breast cancer cell line MDA-MB-231 following treatment with propofol. The cells were treated with propofol (2, 5 and 10 µg/ml) for 1, 4 and 12 h, and MTT assay was used to evaluate cell proliferation, and a wound healing assay was used to evaluate cell migration. Cell apoptosis, caspase-3 activity, and western blot analysis for p53 and Nrf2 protein were also assessed. Finally, PIK-75, a potent Nrf2 inhibitor, was used to confirm the effects of Nrf2 after treatment with propofol. Treatment of MDA-MB‑231 cells with propofol resulted in increased proliferation and migration in a dose- and time-dependent manner. After treatment with propofol for 12 h, the Nrf2 protein expression was increased, while the percentage of apoptotic cells, caspase-3 activity, and expression of p53 were significantly decreased. Additionally, treatment with the Nrf2 inhibitor increased the percentage of apoptotic cells, inhibited the migration almost completely, and decreased the degree of proliferation, while the expression of p53 was not affected. In conclusion, propofol increased the proliferation of human breast cancer MDA-MB‑231 cells, which was at least partially associated with the inhibition of the expression of p53, and induced cell migration, which was involved in the activation of the Nrf2 pathway.

Introduction

Reactive oxygen species (ROS), such as the superoxide and hydrogen peroxide, damage DNA and enzymes, eventually leading to cell and tissue injury and dysfunction (1). Antioxidants, scavenging these free radicals and favored as prophylactic treatment, are used to prevent cardiovascular diseases and cancers to prolong longevity (2,3). However, many studies have shown that antioxidants may induce the proliferation of cancer cells. Serafini et al (4) found that antioxidants displayed an increased risk of distal gastric cancer in a clinical trial of 1.3 million people. A previous study reported that application of antioxidant inhibitors is a useful strategy for the treatment of solid tumors (5). Sayin et al (6) found that antioxidants markedly increased tumor progression and reduced the survival rate via decreasing p53 protein expression in mouse lung cancer. p53 was recognized as a key tumor-suppressor gene, and induced tumor cell apoptosis via the Bcl-2 family (7,8).

Propofol (2,6-diisopropylphenol), one of the most common anesthetic agents widely used in the clinic, contains a hydroxyl to develop its antioxidative property via activating the nuclear factor E2-related factor-2 (Nrf2) pathway (9,10). As a type of antioxidant, the effects of propofol on cancer cells has not been demonstrated (10,11). Additionally, it is still unclear whether the effects of propofol on cancer cells are related to the p53 protein. Therefore, the aim of this study was to investigate the effects of p53 and Nrf2 on human breast cancer cell line MDA-MB-231 after treatment with propofol.

Materials and methods

Cell culture

Human breast cancer cell line MDA-MB-231 that carries a wild-type p53 gene was obtained from the American Type Culture Collection (ATCC, Manassas, VA, USA), and cultured in complete medium containing RPMI-1640 medium (HyClone, Logan, UT, USA), 10% fetal bovine serum (FBS) (Gibco Life Technologies, Paisley, UK), and 1% penicillin/streptomycin mixture (Beyotime Institute of Biotechnology, Shanghai, China). The MDA-MB-231 cells were cultured in a humidified incubator containing 5% carbon dioxide (CO2)/95% air at 37°C.

Groups and drug application

The MDA-MB-231 cells were stimulated with propofol (≥97.0%; Sigma-Aldrich Chemical Co., St. Louis, MO, USA) dissolved in dimethyl sulfoxide (DMSO) (Beyotime Institute of Biotechnology) and in complete medium at 2, 5 and 10 µg/ml for 1, 4 and 12 h. The DMSO and complete medium without propofol were also tested at an equal concentration and volume as the vehicle-control group (VC group) and normal control group (NC group), respectively. The final concentration of DMSO was less than 0.1%.

Cell proliferation assay

The MDA-MB-231 cells at a density of 2×104 cells/ml were seeded in 96-well plates at 100 µl/well, and incubated for 12 h. After treatment with propofol for the indicated time, the cells were cultivated for an additional 24 h in the same incubator. Then, 10 µl MTT (Wuhan Boster Biological Engineering Co., Ltd., Wuhan, China) was added to each well for another 4 h of incubation. A 100 µl formazan solution was added to each well and shaken for 15 min in the dark. The absorbance (A) was measured at 562 nm with a microplate reader (ELX800; BioTek Instruments, Inc., Winooski, VT, USA). The proliferation rate was determined according to the following formula: (A562 of test well - A562 of NC group well)/(A562 of NC group well - A562 of zero set well) × 100%.

Wound healing assay

The MDA-MB-231 cells were seeded in a 30-mm culture dish at a density of 1×106 cells. When the cells reached 100% confluence, the complete medium was replaced by fresh serum-free medium, and incubated for 4 h. Then the cells were wounded across the center of the well into a clean straight edge with a 200-µl micropipette tip, and treated with propofol according to the study design. The cell migration ability was assessed by microscopic examination in three fields that were randomly selected along each edge, and the remaining scratch area was evaluated by ImageJ (National Institutes of Health, Bethesda, MD, USA), and the result of wound closure was expressed as the percentage of the initial scratch area.

Apoptosis detection

After treatment of propofol, terminal deoxynucleotidyl transferase dUTP nick-end labeling (TUNEL) staining was used to evaluate cell apoptosis using the Colorimetric TUNEL apoptosis assay kit (Beyotime Institute of Biotechnology) according to the manufacturer's instructions. Apoptosis index, the number of TUNEL-positive cells in every 100 cells, was calculated in three randomly selected fields per section. Additionally, the activity of caspase-3 was detected by the caspase-3 activity assay kit (Beyotime Institute of Biotechnology) following the manufacturer's instructions. The protein concentration was detected by a bicinchoninic acid (BCA) assay (Beyotime Institute of Biotechnology). One unit of caspase-3 enzyme activity is the amount of enzyme that will cleave 1.0 nmol of the colorimetric substrate Ac-DEVD-pNA per hour at 37°C under saturated substrate concentrations. The result was expressed as units per milligram of protein (U/mg protein).

Western blot analysis

The MDA-MB-231 cells were seeded in 6-well plates at a density of 2×106 cells and treated with propofol. The cells were homogenized with lysis buffer (Beyotime Institute of Biotechnology) for 30 min to extract the total protein, and the protein concentration was detected by a BCA assay. The lysates were centrifuged at 12,000 × g for 30 min and the supernatant was separated by 10% sodium dodecyl sulfate-polyacrylamide gel electrophoresis and, then electroblotted onto polyvinyl difluoride membranes. After 2 h of blocking, the primary antibody of p53 (1:2,000) and Nrf2 (1:2,000) (both from ABclonal Biotech Co., Ltd., Cambridge, MA, USA) was used overnight. Then the membrane was incubated with horseradish peroxidase-conjugated antibody (1:5,000; ABclonal Biotech Co., Ltd.) for 1 h. The membranes were developed with diaminobenzidine staining and exposed to film. All gels were repeated three times and the data are expressed as a ratio of targeted protein to β-actin protein by the integrated density values.

Nrf2 inhibitor treatment

To investigate the effect of Nrf2, the Nrf2 inhibitor (12) at 0.1, 0.3 and 1.0 µM (PIK-75; Selleck Chemicals, Houston, TX, USA) was added to the MDA-MB-231 cells for 4 h before the treatment of propofol (10 µg/ml). The proliferation and wound healing assays were evaluated after the treatment of propofol for 12 h, and the apoptosis index, caspase-3 activity, and the expression of p53 and Nrf2 were detected by western blot analysis.

Statistical analysis

All of the experiments in this study were performed for three repetitions independently, and the data are expressed as mean values ± standard deviations. Differences between groups were assessed by one-way analysis of variance (ANOVA), and differences between each two groups were analyzed by the Student-Newman-Keuls test. A P-value <0.05 was considered statistically significant.

Results

Effect of propofol on the proliferation of MDA-MB-231 cells

The cell proliferation in the VC group was not significantly different compared with that noted in the NC group. The proliferation of MDA-MB-231 cells treated with propofol was significantly increased compared with that noted in the NC group (P<0.05). However, cell proliferation had no significant difference after the treatment with different concentrations of propofol for 1 h. After a 12-h treatment with propofol at the concentrations of 2, 5, and 10 µg/ml, the proliferation was increased by 22.0±2.7, 35.7±3.0, and 51.3±4.1% compared to the NC group, respectively, and the proliferation following treatment with 10 µg/ml was higher than the proliferation following treatment with 2 and 5 µg/ml (P<0.05; Fig. 1).

Figure 1.

Effect of propofol on cell proliferation. Human breast cancer cell line MDA-MB-231 was treated with propofol at the concentrations of 2, 5 and 10 µg/ml for 1, 4 and 12 h. Cell proliferation was determined according to the following formula: (A562 of test well - A562 of NC group well)/(A562 of NC group well - A562 of zero set well) × 100%. Dimethyl sulfoxide (DMSO, <0.1%) and complete medium without propofol were used as the VC and NC groups. The proliferation of MDA-MB-231 cells after treatment with propofol (pro) was higher than that of the NC group, and the proliferation in the pro 10 µg/ml group was higher than that in the pro 2 and 5 µg/ml groups at 12 h (P<0.05). Data are expressed as mean values ± standard deviations (n=3). VC, vehicle-control group; NC, normal control group; pro, propofol. *P<0.05 vs. NC group; #P<0.05 vs. pro 2 µg/ml group; †P<0.05 vs. pro 5 µg/ml group.

Effect of propofol on the migration of MDA-MB-231 cells

The scratch area in the NC and VC groups showed similar changes with no statistical difference. After treatment with propofol for 1 h, the scratches in the MDA-MB-231 cells treated with 5 and 10 µg/ml were narrower than the NC group and the cells treated with 2 µg/ml (P<0.05). However, the scratch in the cells treated with 5 and 10 µg/ml did not differ (Fig. 2A). After treatment with propofol for 12 h, the percentage of the initial scratch area in the cells treated with 2, 5 and 10 µg/ml propofol (40.1±3.1, 25.3±2.8 and 17.0±3.8%, respectively) were lower than the NC group (57.5±2.5%) at 24 h (P<0.05), and the percentage of the scratch area in the cells treated with 10 µg/ml was lower than the 2 and 5 µg/ml groups (P<0.05; Fig. 2B and C).

Figure 2.

Effect of propofol on cell migration. After the treatment with propofol at the concentrations of 2, 5 and 10 µg/ml for (A) 1, (B) 4 and (C) 12 h, the migration of the human breast cancer cell line MDA-MB-231 was analyzed via scratch area detection at 12 and 24 h (magnification, ×200). (D-F) The result of the wound closure assay is expressed as the percentage of the initial scratch area. Treatment with dimethyl sulfoxide (DMSO, <0.1%) was used as the VC group, and without propofol as the NC group. The migration was significantly increased after the treatment of propofol compared with the NC group, and the percentage of the initial scratch area in the propofol (pro) 10 µg/ml group was lower than that in the pro 2 and 5 µg/ml groups (P<0.05). Data are shown as the mean values ± standard deviations (n=3). VC, vehicle-control group; NC, normal control group; pro, propofol. *P<0.05 vs. NC group; #P<0.05 vs. pro 2 µg/ml group; †P<0.05 vs. pro 5 µg/ml group.

Effects of propofol on the expression of Nrf2 and p53 protein in MDA-MB-231 cells

The expression of p53 and Nrf2 protein in the NC and VC groups had no significant difference. Yet, the expression of p53 protein in the 2, 5 and 10 µg/ml propofol groups was significantly lower than that in the NC group after treatment with propofol for 1 h (P<0.05), but no significant differences were found among the 2, 5 and 10 µg/ml groups. After treatment with propofol for 12 h, the expression of p53 protein in the 10 µg/ml group was obviously lower than that noted in the 2 and 5 µg/ml groups (P<0.05). Expression of p53 protein was inhibited in a dose- and time-dependent manner after treatment with propofol for 4 and 12 h. However, the Nrf2 protein expression showed a contrary trend when compared with p53. The expression of Nrf2 protein in the 10 µg/ml group was significantly higher than that in the 2 and 5 µg/ml groups after treatment with propofol for 12 h (P<0.05; Fig. 3).

Figure 3.

Effects of propofol on the expression of p53 and Nrf2 protein. The expression levels of p53 and Nrf2 protein were detected by western blot analysis after the treatment with propofol at the concentrations of 2, 5 and 10 µg/ml for (A) 1, (B) 4 and (C) 12 h. (D and E) Bar charts of the p53 and Nrf2 protein. The treatment with dimethyl sulfoxide (DMSO, <0.1%) was used as the VC group, and without propofol as the NC group. After treatment with propofol for 12 h, the expression of p53 protein was decreased compared with the NC group, and that in the pro 10 µg/ml group was lower than that in the pro 2 and 5 µg/ml groups (P<0.05). On the contrary, Nrf2 was activated by propofol, and the expression in the pro 10 µg/ml group was higher than that in the pro 2 and 5 µg/ml groups (P<0.05). Data are shown as the mean values ± standard deviations (n=3). VC, vehicle-control group; NC, normal control group; pro, propofol. *P<0.05 vs. NC group; #P<0.05 vs. pro 2 µg/ml group; †P<0.05 vs. pro 5 µg/ml group.

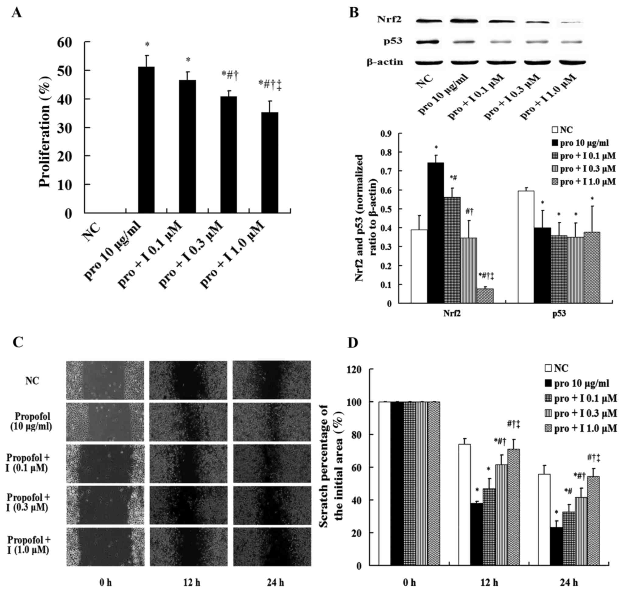
Effects of the Nrf2 inhibitor on the proliferation, migration, and p53 protein in the MDA-MB-231 cells

The proliferation of MDA-MB-231 cells in the 10 µg/ml group was increased significantly compared with that in the NC group. But the proliferation was decreased significantly in a dose-dependent manner after the treatment with the inhibitor of Nrf2, PIK-75 at 0.1, 0.3 and 1.0 µM (P<0.05). Although the proliferation was decreased after treatment with the inhibitor, it was still higher than that in the NC group (P<0.05; Fig. 4A). After treatment with the inhibitor, the expression of Nrf2 protein was inhibited in a dose-dependent manner, while the expression of p53 protein was not significantly changed (Fig. 4B). Additionally, the scratch area was narrowed dramatically after exposure to propofol, which was significantly attenuated following treatment with the Nrf2 inhibitor at 1.0 µM which did not differ compared with the NC group (Figs. 4C and D).

Figure 4.

Effects of Nrf2 inhibitor on proliferation, migration, and p53 protein in MDA-MB-231 cells. After treatment with PIK-75, a potent Nrf2 inhibitor, at 0.1, 0.3 and 1.0 µM for 4 h, the MDA-MB-231 cells were treated with propofol at 10 µg/ml for 12 h. Then, the relative indices were detected. (A) The proliferation of MDA-MB-231 cells. (B) The expression levels of p53 and Nrf2 protein, and the bar charts of the p53 and Nrf2 proteins. (C) Image of the migration assay in the MDA-MB-231 cells (magnification, ×200). (D) The percentage of the initial scratch area. Compared with the NC group, the proliferation and migration in the pro 10 µg/ml group was increased significantly, and that in the pro + I 0.1, 0.3 and 1.0 µM groups was decreased markedly compared with the pro 10 µg/ml group (P<0.05). After the treatment with propofol, the expression of p53 protein was decreased and the Nrf2 was increased compared with the NC group (P<0.05), and the expression of Nrf2 protein in the pro + I 1.0 µM group was almost completely inhibited. However, the expression of p53 protein in the pro 10 µg/ml group was not different with the pro + I 0.1, 0.3 and 1.0 µM groups. Data are shown as the mean values ± standard deviations (n=3). NC, normal control group; pro, propofol; I, Nrf2 inhibitor. *P<0.05 vs. NC group; #P<0.05 vs. pro 10 µg/ml group; †P<0.05 vs. pro + I 0.1 µM group; ‡P<0.05 vs. pro + I 0.3 µM group.

Effects of propofol and the Nrf2 inhibitor on cell apoptosis

Compared with the NC group, the caspase-3 activity and apoptosis index showed no significant difference in the VC group, which was significantly decreased after the treatment with propofol at 2, 5 and 10 µg/ml for 12 h (P<0.05). After the treatment with propofol at 10 µg/ml for 12 h, the caspase-3 activity and apoptosis index of the MDA-MB-231 cell were lower than these values in the 2 and 5 µg/ml groups (P<0.05; Fig. 5). However, this trend was inhibited by the Nrf2 inhibitor in a dose-dependent manner. After the treatment with the inhibitor at 1.0 µM, the caspase-3 activity and apoptosis index were increased markedly compared with these values in the 10 µg/ml group (P<0.05; Fig. 5).

Figure 5.

Cell apoptosis in the MDA-MB-231 cells after treatment with propofol and the Nrf2 inhibitor PIK-75. After treatment with propofol at concentrations of 2, 5 and 10 µg/ml for 12 h, the cell apoptosis was detected via terminal deoxynucleotidyl transferase dUTP nick-end labeling (TUNEL) staining and caspase-3 activity. Dimethyl sulfoxide (DMSO, <0.1%) and complete medium without propofol were used as the VC and NC groups. Then, following the treatment with the Nrf2 inhibitor at 0.1, 0.3 and 1.0 µM for 4 h, the MDA-MB-231 cells were treated with propofol at 10 µg/ml for 12 h. The TUNEL-positive cells and caspase-3 activity were detected. Positive cells are represented by brown-yellow nuclear staining (red arrows). Figures are represented as ×200 of the original magnification. Data are shown as the mean values ± standard deviations (n=3). (A) NC group; (B) VC group; (C) pro 2 µg/ml group; (D) pro 5 µg/ml group; (E) pro 10 µg/ml group; (F) pro + I 0.1 µM group; (G) pro + I 0.3 µM group; (H) pro + I 1.0 µM group; (I) apoptosis index; (J) caspase-3 activity. VC, vehicle-control group; NC, normal control group; pro, propofol; I, Nrf2 inhibitor. *P<0.05 vs. NC group; #P<0.05 vs. pro 2 µg/ml group; †P<0.05 vs. pro 5 µg/ml group; ‡P<0.05 vs. pro 10 µg/ml group; §P<0.05 vs. pro + I 0.1 µM group; ǂP<0.05 vs. pro + I 0.3 µM group.

Discussion

In this study, propofol induced proliferation as indicated by the MTT assay and migration as indicated by the wound healing assay in the human breast cancer cell line MDA-MB-231. Our results also showed that propofol inhibited the expression of p53, activated the Nrf2 pathway, and decreased cell apoptosis indicated by the number of TUNEL-positive cells and caspase-3 activity. After treatment with the Nrf2 inhibitor, the TUNEL-positive cells and caspase-3 activity increased, and the migration decreased. However, the proliferation was inhibited slightly and the expression of p53 protein was not affected.

p53 is recognized as a key tumor-suppressor gene and a major regulator of cell apoptosis, and p53 inhibits the proliferation of tumor cells mainly via inducing cell apoptosis (7). p53 translocates into the mitochondria and activates the mitochondrial apoptosis pathway, which is closely linked with the Bcl-2 family (7–8,13). Additionally, p53-induced cell apoptosis may be related to many other pro-apoptotic genes such as Bax, Puma, Noxa, and Bid (14). In this study, propofol inhibited the expression of p53 in MDA-MB-231 cells, and the number of apoptotic cells was decreased along with increased cell viability and proliferation. Similar results have been shown in previous studies. Antioxidants increased lung cancer cell proliferation by reducing the expression of p53 and DNA damage in mice (6). Sayin et al (15) reported that activation of p53 reduced lesional macrophage proliferation by the loss of one copy Zfp148. Zhang et al (10) found that propofol decreased the cell apoptosis and induced the proliferation of gallbladder cancer cells. Therefore, propofol induced proliferation of MDA-MB-231 cells via a decrease in the percentage of apoptotic cells, which may be through inhibition of the expression of p53.

Nrf2, an important redox-sensitive transcription factor for inducing antioxidant defense system, belongs to the cap'n'collar (CNC) family of basic region-leucine zipper (bZip)-type transcription factors (16,17). When Nrf2 was activated, the oxidative stress injury in cells and tissues was ameliorated, and the cell apoptosis was attenuated. Additionally, the Nrf2 pathway was also found to contribute to cancer initiation and progression (18). In this study, propofol activated the Nrf2 pathway in MDA-MB-231 cells, and decreased oxidative stress injury and the apoptotic index, and increased proliferation and migration. Several studies have demonstrated that propofol activates the Nrf2 pathway in gallbladder cancer cells, human alveolar epithelial cells, and lung cancer cells (11,19,20). Zhang et al (21) found that Nrf2 promoted proliferation in human hepatocellular carcinoma by decreasing cell apoptosis and upregulation of the expression of anti-apoptotic protein Bcl-xL. Pan et al (22) also showed that Nrf2 is involved in the migration and invasion of human glioma cell line U251. A number of studies with similar results have been reported previously (23–26). Therefore, propofol induced the proliferation and migration of MDA-MB-231 cells, which may be related to activation of the Nrf2 pathway.

In order to confirm the possible effects of p53 and Nrf2, the Nrf2 inhibitor was used in this study. siRNA is also a potential technique for silencing a specific gene, but it may cause other genes to be overexpressed (27). Therefore, the Nrf2 PIK-75 inhibitor was used in this study. Our results showed that the Nrf2 inhibitor increased the percentage of apoptotic cells, and slightly decreased the degree of proliferation. However, the expression of p53 protein was not affected. Thus, both p53 and Nrf2 were involved in the cell apoptosis and proliferation after treatment with propofol, and propofol induced the proliferation mainly via decreased expression of p53 in the MDA-MB-231 cells. Additionally, our results also showed that the Nrf2 inhibitor completely decreased the migration induced by propofol. Therefore, Nrf2, not p53, was involved in the migration of MDA-MB-231 cells after propofol treatment.

In similar studies, Garib et al (28,29) found that propofol caused cell migration via activation of the GABA-A receptor and mediating L-type calcium channels in human breast cancer cell line MDA-MB-468. In contrast to our results, Li et al (30) found that propofol inhibited the migration and invasion of human breast cancer cell line MDA-MB-231. However, in a study by Li et al, MDA-MB-231 cells were treated for 24 h which was longer than that used in the clinic, and whether the MDA-MB-231 cells expressed functional p53 protein was not clear. Several studies have also focused on the above issues (31,32). Additionally, Deegan et al (33) revealed that proliferation of MDA-MB-231 cells treated with serum from patients who received propofol anesthesia was decreased. Because the effects of propofol were closely related to the content of extracellular albumin (34), the composition of serum from patients was too complex to assess the role of propofol itself. In this study, clinically relevant doses of propofol were selected and administered for appropriate times as in surgery (30–31,35). Therefore, our study clearly showed the effects of propofol itself on the MDA-MB-231 cells.

In conclusion, propofol increased the cell proliferation at least partially via the inhibition of p53, and induced the migration via the activation of Nrf2 in the human breast cancer cell line MDA-MB-231. However, whether these effects can be applied to other cancer cells or normal tissue cells, and different cancer cell types will be investigated in future research. Additionally, further in vivo studies, including animal trials and prospective clinical studies, are warranted.

References

1 

Choi YK, Por ED, Kwon YG and Kim YM: Regulation of ROS production and vascular function by carbon monoxide. Oxid Med Cell Longev. 2012:7942372012. View Article : Google Scholar : PubMed/NCBI

2 

Clarke MW, Burnett JR and Croft KD: Vitamin E in human health and disease. Crit Rev Clin Lab Sci. 45:417–450. 2008. View Article : Google Scholar : PubMed/NCBI

3 

Rayman MP: Selenium and human health. Lancet. 379:1256–1268. 2012. View Article : Google Scholar : PubMed/NCBI

4 

Serafini M, Bellocco R, Wolk A and Ekström AM: Total antioxidant potential of fruit and vegetables and risk of gastric cancer. Gastroenterology. 123:985–991. 2002. View Article : Google Scholar : PubMed/NCBI

5 

Kong Q and Lillehei KO: Antioxidant inhibitors for cancer therapy. Med Hypotheses. 51:405–409. 1998. View Article : Google Scholar : PubMed/NCBI

6 

Sayin VI, Ibrahim MX, Larsson E, Nilsson JA, Lindahl P and Bergo MO: Antioxidants accelerate lung cancer progression in mice. Sci Transl Med. 6:221ra15. 2014. View Article : Google Scholar : PubMed/NCBI

7 

Wolff S, Erster S, Palacios G and Moll UM: p53's mitochondrial translocation and MOMP action is independent of Puma and Bax and severely disrupts mitochondrial membrane integrity. Cell Res. 18:733–744. 2008. View Article : Google Scholar : PubMed/NCBI

8 

Leu JI, Dumont P, Hafey M, Murphy ME and George DL: Mitochondrial p53 activates Bak and causes disruption of a Bak-Mcl1 complex. Nat Cell Biol. 6:443–450. 2004. View Article : Google Scholar : PubMed/NCBI

9 

Marik PE: Propofol: Therapeutic indications and side-effects. Curr Pharm Des. 10:3639–3649. 2004. View Article : Google Scholar : PubMed/NCBI

10 

Zhang L, Wang N, Zhou S, Ye W, Jing G and Zhang M: Propofol induces proliferation and invasion of gallbladder cancer cells through activation of Nrf2. J Exp Clin Cancer Res. 31:662012. View Article : Google Scholar : PubMed/NCBI

11 

Xu YB, Du QH, Zhang MY, Yun P and He CY: Propofol suppresses proliferation, invasion and angiogenesis by down-regulating ERK-VEGF/MMP-9 signaling in Eca-109 esophageal squamous cell carcinoma cells. Eur Rev Med Pharmacol Sci. 17:2486–2494. 2013.PubMed/NCBI

12 

Duong HQ, Yi YW, Kang HJ, Hong YB, Tang W, Wang A, Seong YS and Bae I: Inhibition of NRF2 by PIK-75 augments sensitivity of pancreatic cancer cells to gemcitabine. Int J Oncol. 44:959–969. 2014.PubMed/NCBI

13 

Chakraborty S, Mazumdar M, Mukherjee S, Bhattacharjee P, Adhikary A, Manna A, Chakraborty S, Khan P, Sen A and Das T: Restoration of p53/miR-34a regulatory axis decreases survival advantage and ensures Bax-dependent apoptosis of non-small cell lung carcinoma cells. FEBS Lett. 588:549–559. 2014. View Article : Google Scholar : PubMed/NCBI

14 

Moll UM, Marchenko N and Zhang XK: p53 and Nur77/TR3-transcription factors that directly target mitochondria for cell death induction. Oncogene. 25:4725–4743. 2006. View Article : Google Scholar : PubMed/NCBI

15 

Sayin VI, Khan OM, Pehlivanoglu LE, Staffas A, Ibrahim MX, Asplund A, Agren P, Nilton A, Bergström G, Bergo MO, et al: Loss of one copy of Zfp148 reduces lesional macrophage proliferation and atherosclerosis in mice by activating p53. Circ Res. 115:781–789. 2014. View Article : Google Scholar : PubMed/NCBI

16 

Moi P, Chan K, Asunis I, Cao A and Kan YW: Isolation of NF-E2-related factor 2 (Nrf2), a NF-E2-like basic leucine zipper transcriptional activator that binds to the tandem NF-E2/AP1 repeat of the beta-globin locus control region. Proc Natl Acad Sci USA. 91:9926–9930. 1994. View Article : Google Scholar : PubMed/NCBI

17 

Maher J and Yamamoto M: The rise of antioxidant signaling - the evolution and hormetic actions of Nrf2. Toxicol Appl Pharmacol. 244:4–15. 2010. View Article : Google Scholar : PubMed/NCBI

18 

Jaramillo MC and Zhang DD: The emerging role of the Nrf2-Keap1 signaling pathway in cancer. Genes Dev. 27:2179–2191. 2013. View Article : Google Scholar : PubMed/NCBI

19 

Hsu HT, Tseng YT, Hsu YY, Cheng KI, Chou SH and Lo YC: Propofol attenuates lipopolysaccharide-induced reactive oxygen species production through activation of Nrf2/GSH and suppression of NADPH oxidase in human alveolar epithelial cells. Inflammation. 38:415–423. 2015. View Article : Google Scholar : PubMed/NCBI

20 

Chen J, Zhao WH, Song ZJ, Chen HG, Xie KL, Zhao XX and Lei GY: Effects of propofol on proliferation and apoptosis of HCC827 cells. Journal of Xi'an Jiaotong University (Medical Sciences). 3:361–363, 384. 2014.[(In Chinese)].

21 

Zhang M, Zhang C, Zhang L, Yang Q, Zhou S, Wen Q and Wang J: Nrf2 is a potential prognostic marker and promotes proliferation and invasion in human hepatocellular carcinoma. BMC Cancer. 15:5312015. View Article : Google Scholar : PubMed/NCBI

22 

Pan H, Wang H, Zhu L, Mao L, Qiao L and Su X: The role of Nrf2 in migration and invasion of human glioma cell U251. World Neurosurg. 80:363–370. 2013. View Article : Google Scholar : PubMed/NCBI

23 

Wang J, Zhang M, Zhang L, Cai H, Zhou S, Zhang J and Wang Y: Correlation of Nrf2, HO-1, and MRP3 in gallbladder cancer and their relationships to clinicopathologic features and survival. J Surg Res. 164:e99–e105. 2010. View Article : Google Scholar : PubMed/NCBI

24 

Ma RQ, Zhang MX, Wang JS, Cai H, Yeer MK and Duan XY: Expression and distribution of Nrf2 in several hepatocellular carcinoma cell lines. Xi Bao Yu Fen Zi Mian Yi Xue Za Zhi. 27:608–610. 2011.(In Chinese). PubMed/NCBI

25 

Mao JT, Tangsakar E, Shen H, Wang ZQ, Zhang MX, Chen JX, Zhang G and Wang JS: Expression and clinical significance of Nrf2 in esophageal squamous cell carcinoma. Xi Bao Yu Fen Zi Mian Yi Xue Za Zhi. 27:1231–1233. 2011.(In Chinese). PubMed/NCBI

26 

Zhou S, Ye W, Shao Q, Zhang M and Liang J: Nrf2 is a potential therapeutic target in radioresistance in human cancer. Crit Rev Oncol Hematol. 88:706–715. 2013. View Article : Google Scholar : PubMed/NCBI

27 

Kesharwani P, Gajbhiye V and Jain NK: A review of nanocarriers for the delivery of small interfering RNA. Biomaterials. 33:7138–7150. 2012. View Article : Google Scholar : PubMed/NCBI

28 

Garib V, Niggemann B, Zänker KS, Brandt L and Kubens BS: Influence of non-volatile anesthetics on the migration behavior of the human breast cancer cell line MDA-MB-468. Acta Anaesthesiol Scand. 46:836–844. 2002. View Article : Google Scholar : PubMed/NCBI

29 

Garib V, Lang K, Niggemann B, Zänker KS, Brandt L and Dittmar T: Propofol-induced calcium signalling and actin reorganization within breast carcinoma cells. Eur J Anaesthesiol. 22:609–615. 2005. View Article : Google Scholar : PubMed/NCBI

30 

Li Q, Zhang L, Han Y, Jiang Z and Wang Q: Propofol reduces MMPs expression by inhibiting NF-κB activity in human MDA-MB-231 cells. Biomed Pharmacother. 66:52–56. 2012. View Article : Google Scholar : PubMed/NCBI

31 

Ecimovic P, Murray D, Doran P and Buggy DJ: Propofol and bupivacaine in breast cancer cell function in vitro - role of the NET1 gene. Anticancer Res. 34:1321–1331. 2014.PubMed/NCBI

32 

Siddiqui RA, Zerouga M, Wu M, Castillo A, Harvey K, Zaloga GP and Stillwell W: Anticancer properties of propofol-docosahexaenoate and propofol-eicosapentaenoate on breast cancer cells. Breast Cancer Res. 7:R645–R654. 2005. View Article : Google Scholar : PubMed/NCBI

33 

Deegan CA, Murray D, Doran P, Ecimovic P, Moriarty DC and Buggy DJ: Effect of anaesthetic technique on oestrogen receptor-negative breast cancer cell function in vitro. Br J Anaesth. 103:685–690. 2009. View Article : Google Scholar : PubMed/NCBI

34 

Belouchi NE, Roux E, Savineau JP and Marthan R: Interaction of extracellular albumin and intravenous anaesthetics, etomidate and propofol, on calcium signalling in rat airway smooth muscle cells. Fundam Clin Pharmacol. 14:395–400. 2000. View Article : Google Scholar : PubMed/NCBI

35 

Cui WY, Liu Y, Zhu YQ, Song T and Wang QS: Propofol induces endoplasmic reticulum (ER) stress and apoptosis in lung cancer cell H460. Tumour Biol. 35:5213–5217. 2014. View Article : Google Scholar : PubMed/NCBI

Related Articles

  • Abstract
  • View
  • Download
  • Twitter
Copy and paste a formatted citation
Spandidos Publications style
Meng C, Song L, Wang J, Li D, Liu Y and Cui X: Propofol induces proliferation partially via downregulation of p53 protein and promotes migration via activation of the Nrf2 pathway in human breast cancer cell line MDA-MB-231. Oncol Rep 37: 841-848, 2017.
APA
Meng, C., Song, L., Wang, J., Li, D., Liu, Y., & Cui, X. (2017). Propofol induces proliferation partially via downregulation of p53 protein and promotes migration via activation of the Nrf2 pathway in human breast cancer cell line MDA-MB-231. Oncology Reports, 37, 841-848. https://doi.org/10.3892/or.2016.5332
MLA
Meng, C., Song, L., Wang, J., Li, D., Liu, Y., Cui, X."Propofol induces proliferation partially via downregulation of p53 protein and promotes migration via activation of the Nrf2 pathway in human breast cancer cell line MDA-MB-231". Oncology Reports 37.2 (2017): 841-848.
Chicago
Meng, C., Song, L., Wang, J., Li, D., Liu, Y., Cui, X."Propofol induces proliferation partially via downregulation of p53 protein and promotes migration via activation of the Nrf2 pathway in human breast cancer cell line MDA-MB-231". Oncology Reports 37, no. 2 (2017): 841-848. https://doi.org/10.3892/or.2016.5332
Copy and paste a formatted citation
x
Spandidos Publications style
Meng C, Song L, Wang J, Li D, Liu Y and Cui X: Propofol induces proliferation partially via downregulation of p53 protein and promotes migration via activation of the Nrf2 pathway in human breast cancer cell line MDA-MB-231. Oncol Rep 37: 841-848, 2017.
APA
Meng, C., Song, L., Wang, J., Li, D., Liu, Y., & Cui, X. (2017). Propofol induces proliferation partially via downregulation of p53 protein and promotes migration via activation of the Nrf2 pathway in human breast cancer cell line MDA-MB-231. Oncology Reports, 37, 841-848. https://doi.org/10.3892/or.2016.5332
MLA
Meng, C., Song, L., Wang, J., Li, D., Liu, Y., Cui, X."Propofol induces proliferation partially via downregulation of p53 protein and promotes migration via activation of the Nrf2 pathway in human breast cancer cell line MDA-MB-231". Oncology Reports 37.2 (2017): 841-848.
Chicago
Meng, C., Song, L., Wang, J., Li, D., Liu, Y., Cui, X."Propofol induces proliferation partially via downregulation of p53 protein and promotes migration via activation of the Nrf2 pathway in human breast cancer cell line MDA-MB-231". Oncology Reports 37, no. 2 (2017): 841-848. https://doi.org/10.3892/or.2016.5332
Follow us
  • Twitter
  • LinkedIn
  • Facebook
About
  • Spandidos Publications
  • Careers
  • Cookie Policy
  • Privacy Policy
How can we help?
  • Help
  • Live Chat
  • Contact
  • Email to our Support Team