Spandidos Publications Logo
  • About
    • About Spandidos
    • Aims and Scopes
    • Abstracting and Indexing
    • Editorial Policies
    • Reprints and Permissions
    • Job Opportunities
    • Terms and Conditions
    • Contact
  • Journals
    • All Journals
    • Oncology Letters
      • Oncology Letters
      • Information for Authors
      • Editorial Policies
      • Editorial Board
      • Aims and Scope
      • Abstracting and Indexing
      • Bibliographic Information
      • Archive
    • International Journal of Oncology
      • International Journal of Oncology
      • Information for Authors
      • Editorial Policies
      • Editorial Board
      • Aims and Scope
      • Abstracting and Indexing
      • Bibliographic Information
      • Archive
    • Molecular and Clinical Oncology
      • Molecular and Clinical Oncology
      • Information for Authors
      • Editorial Policies
      • Editorial Board
      • Aims and Scope
      • Abstracting and Indexing
      • Bibliographic Information
      • Archive
    • Experimental and Therapeutic Medicine
      • Experimental and Therapeutic Medicine
      • Information for Authors
      • Editorial Policies
      • Editorial Board
      • Aims and Scope
      • Abstracting and Indexing
      • Bibliographic Information
      • Archive
    • International Journal of Molecular Medicine
      • International Journal of Molecular Medicine
      • Information for Authors
      • Editorial Policies
      • Editorial Board
      • Aims and Scope
      • Abstracting and Indexing
      • Bibliographic Information
      • Archive
    • Biomedical Reports
      • Biomedical Reports
      • Information for Authors
      • Editorial Policies
      • Editorial Board
      • Aims and Scope
      • Abstracting and Indexing
      • Bibliographic Information
      • Archive
    • Oncology Reports
      • Oncology Reports
      • Information for Authors
      • Editorial Policies
      • Editorial Board
      • Aims and Scope
      • Abstracting and Indexing
      • Bibliographic Information
      • Archive
    • Molecular Medicine Reports
      • Molecular Medicine Reports
      • Information for Authors
      • Editorial Policies
      • Editorial Board
      • Aims and Scope
      • Abstracting and Indexing
      • Bibliographic Information
      • Archive
    • World Academy of Sciences Journal
      • World Academy of Sciences Journal
      • Information for Authors
      • Editorial Policies
      • Editorial Board
      • Aims and Scope
      • Abstracting and Indexing
      • Bibliographic Information
      • Archive
    • International Journal of Functional Nutrition
      • International Journal of Functional Nutrition
      • Information for Authors
      • Editorial Policies
      • Editorial Board
      • Aims and Scope
      • Abstracting and Indexing
      • Bibliographic Information
      • Archive
    • International Journal of Epigenetics
      • International Journal of Epigenetics
      • Information for Authors
      • Editorial Policies
      • Editorial Board
      • Aims and Scope
      • Abstracting and Indexing
      • Bibliographic Information
      • Archive
    • Medicine International
      • Medicine International
      • Information for Authors
      • Editorial Policies
      • Editorial Board
      • Aims and Scope
      • Abstracting and Indexing
      • Bibliographic Information
      • Archive
  • Articles
  • Information
    • Information for Authors
    • Information for Reviewers
    • Information for Librarians
    • Information for Advertisers
    • Conferences
  • Language Editing
Spandidos Publications Logo
  • About
    • About Spandidos
    • Aims and Scopes
    • Abstracting and Indexing
    • Editorial Policies
    • Reprints and Permissions
    • Job Opportunities
    • Terms and Conditions
    • Contact
  • Journals
    • All Journals
    • Biomedical Reports
      • Information for Authors
      • Editorial Policies
      • Editorial Board
      • Aims and Scope
      • Abstracting and Indexing
      • Bibliographic Information
      • Archive
    • Experimental and Therapeutic Medicine
      • Information for Authors
      • Editorial Policies
      • Editorial Board
      • Aims and Scope
      • Abstracting and Indexing
      • Bibliographic Information
      • Archive
    • International Journal of Epigenetics
      • Information for Authors
      • Editorial Policies
      • Editorial Board
      • Aims and Scope
      • Abstracting and Indexing
      • Bibliographic Information
      • Archive
    • International Journal of Functional Nutrition
      • Information for Authors
      • Editorial Policies
      • Editorial Board
      • Aims and Scope
      • Abstracting and Indexing
      • Bibliographic Information
      • Archive
    • International Journal of Molecular Medicine
      • Information for Authors
      • Editorial Policies
      • Editorial Board
      • Aims and Scope
      • Abstracting and Indexing
      • Bibliographic Information
      • Archive
    • International Journal of Oncology
      • Information for Authors
      • Editorial Policies
      • Editorial Board
      • Aims and Scope
      • Abstracting and Indexing
      • Bibliographic Information
      • Archive
    • Medicine International
      • Information for Authors
      • Editorial Policies
      • Editorial Board
      • Aims and Scope
      • Abstracting and Indexing
      • Bibliographic Information
      • Archive
    • Molecular and Clinical Oncology
      • Information for Authors
      • Editorial Policies
      • Editorial Board
      • Aims and Scope
      • Abstracting and Indexing
      • Bibliographic Information
      • Archive
    • Molecular Medicine Reports
      • Information for Authors
      • Editorial Policies
      • Editorial Board
      • Aims and Scope
      • Abstracting and Indexing
      • Bibliographic Information
      • Archive
    • Oncology Letters
      • Information for Authors
      • Editorial Policies
      • Editorial Board
      • Aims and Scope
      • Abstracting and Indexing
      • Bibliographic Information
      • Archive
    • Oncology Reports
      • Information for Authors
      • Editorial Policies
      • Editorial Board
      • Aims and Scope
      • Abstracting and Indexing
      • Bibliographic Information
      • Archive
    • World Academy of Sciences Journal
      • Information for Authors
      • Editorial Policies
      • Editorial Board
      • Aims and Scope
      • Abstracting and Indexing
      • Bibliographic Information
      • Archive
  • Articles
  • Information
    • For Authors
    • For Reviewers
    • For Librarians
    • For Advertisers
    • Conferences
  • Language Editing
Login Register Submit
  • This site uses cookies
  • You can change your cookie settings at any time by following the instructions in our Cookie Policy. To find out more, you may read our Privacy Policy.

    I agree
Search articles by DOI, keyword, author or affiliation
Search
Advanced Search
presentation
Oncology Reports
Join Editorial Board Propose a Special Issue
Print ISSN: 1021-335X Online ISSN: 1791-2431
Journal Cover
October-2017 Volume 38 Issue 4

Full Size Image

Sign up for eToc alerts
Recommend to Library

Journals

International Journal of Molecular Medicine

International Journal of Molecular Medicine

International Journal of Molecular Medicine is an international journal devoted to molecular mechanisms of human disease.

International Journal of Oncology

International Journal of Oncology

International Journal of Oncology is an international journal devoted to oncology research and cancer treatment.

Molecular Medicine Reports

Molecular Medicine Reports

Covers molecular medicine topics such as pharmacology, pathology, genetics, neuroscience, infectious diseases, molecular cardiology, and molecular surgery.

Oncology Reports

Oncology Reports

Oncology Reports is an international journal devoted to fundamental and applied research in Oncology.

Experimental and Therapeutic Medicine

Experimental and Therapeutic Medicine

Experimental and Therapeutic Medicine is an international journal devoted to laboratory and clinical medicine.

Oncology Letters

Oncology Letters

Oncology Letters is an international journal devoted to Experimental and Clinical Oncology.

Biomedical Reports

Biomedical Reports

Explores a wide range of biological and medical fields, including pharmacology, genetics, microbiology, neuroscience, and molecular cardiology.

Molecular and Clinical Oncology

Molecular and Clinical Oncology

International journal addressing all aspects of oncology research, from tumorigenesis and oncogenes to chemotherapy and metastasis.

World Academy of Sciences Journal

World Academy of Sciences Journal

Multidisciplinary open-access journal spanning biochemistry, genetics, neuroscience, environmental health, and synthetic biology.

International Journal of Functional Nutrition

International Journal of Functional Nutrition

Open-access journal combining biochemistry, pharmacology, immunology, and genetics to advance health through functional nutrition.

International Journal of Epigenetics

International Journal of Epigenetics

Publishes open-access research on using epigenetics to advance understanding and treatment of human disease.

Medicine International

Medicine International

An International Open Access Journal Devoted to General Medicine.

Journal Cover
October-2017 Volume 38 Issue 4

Full Size Image

Sign up for eToc alerts
Recommend to Library

  • Article
  • Citations
    • Cite This Article
    • Download Citation
    • Create Citation Alert
    • Remove Citation Alert
    • Cited By
  • Similar Articles
    • Related Articles (in Spandidos Publications)
    • Similar Articles (Google Scholar)
    • Similar Articles (PubMed)
  • Download PDF
  • Download XML
  • View XML
Article

MicroRNA-1297 contributes to tumor growth of human breast cancer by targeting PTEN/PI3K/AKT signaling

Retraction in: /10.3892/or.2023.8617
  • Authors:
    • Chao Liu
    • Zhikui Liu
    • Xiao Li
    • Xiaojiang Tang
    • Jianjun He
    • Shaoying Lu
  • View Affiliations / Copyright

    Affiliations: Department of Vascular Surgery, The First Affiliated Hospital of Xi'an Jiaotong University, Xi'an, Shaanxi 710061, P.R. China, Department of Hepatobiliary Surgery, The First Affiliated Hospital of Xi'an Jiaotong University, Xi'an, Shaanxi 710061, P.R. China, Department of Breast Surgery, The First Affiliated Hospital of Xi'an Jiaotong University, Xi'an, Shaanxi 710061, P.R. China
  • Pages: 2435-2443
    |
    Published online on: August 7, 2017
       https://doi.org/10.3892/or.2017.5884
  • Expand metrics +
Metrics: Total Views: 0 (Spandidos Publications: | PMC Statistics: )
Metrics: Total PDF Downloads: 0 (Spandidos Publications: | PMC Statistics: )
Cited By (CrossRef): 0 citations Loading Articles...

This article is mentioned in:



Abstract

Increasing evidence confirms that aberrant miRNA expression contributes to breast cancer (BC) development and progression. However, the roles of different miRNAs in BC remain to be explored. In the present study, we demonstrated that miR-1297 expression was increased in BC tissues and cell lines. Our clinical analysis revealed that the upregulated miR-1297 expression was significantly correlated with poor prognostic features including advanced TNM stage and larger tumor size. Moreover, we found that miR-1297 was a novel independent prognostic marker for predicting 5-year survival of BC patients. The ectopic overexpression of miR-1297 promoted cell proliferation, cell cycle progression and inhibited apoptosis while miR-1297 knockdown reversed the effect. In addition, miR-1297 modulated PTEN by directly binding to its 3'-UTR, resulting in activation of AKT signaling. In clinical samples of BC, miR-1297 inversely correlated with PTEN, which was downregulated in BC. Alternation of PTEN expression or AKT inhibitor at least partially abolished the biological effects of miR-1297 on BC cells. In conclusion, our results indicated that miR-1297 functioned as an oncogene in regulating the proliferation, cell cycle and apoptosis of BC via targeting PTEN/PI3K/AKT signaling, and may represent a novel potential therapeutic target and prognostic marker for BC.

Introduction

Breast cancer (BC) is one of the most common malignancies and causes 15% of cancer-related deaths among females worldwide (1,2). Due to recent advances in clinical treatment and substantial experimental effort, the mortality rate of breast cancer obviously decreased in the past decades. However, the incidence of BC is increasing and the long-term survival of BC patient remains poor because of its heterogeneity and cancer recurrence and metastatic relapse (3). However, the discriminant prognostic predictors and detailed mechanism underlying the progression of breast cancer remains poorly elucidated (4). Therefore, it is urgent to illustrate the molecular mechanisms of BC and identify new biomarkers to develop novel therapeutic targets and improve the prognosis of BC patients.

Recently, emerging evidence has demonstrated that microRNAs (miRNAs), a group of endogenous evolutionarily conserved non-coding small RNAs, are identified as therapeutic biomarkers with diagnostic and prognostic potential (5). Dysregulation of miRNAs play either oncogenic or tumor suppressor roles in cancer initiation, growth and progression by interacting with complementary sequences within the 3-untranslated region (UTR) of target mRNA to induce mRNA degradation or suppress translation (6–8). Increasing studies confirm that aberrant miRNAs play critical roles in diverse biological progresses in breast cancer, including cell proliferation, apoptosis, drug-resistance, metastasis and stem cell renewal and have been recognized as promising prognostic biomarkers in BC diagnosis and treatment (9,10).

miR-1297, a novel cancer-related microRNA, has been found to play a vital role in the pathogenesis of human cancers (11–15). miR-1297 promotes apoptosis and inhibits the proliferation and invasion of hepatocellular carcinoma cells by targeting HMGA2 or EZH2 (16,17). MicroRNA-1297 inhibits prostate cancer cell proliferation and invasion by targeting the AEG-1/Wnt signaling pathway (18). Moreover, miR-1297 regulates the growth, migration and invasion of colorectal cancer cells by targeting cyclo-oxygenase-2 (19). However, miR-1297 mediates PTEN expression and contributes to cell progression in laryngeal squamous cell carcinoma (20). In addition, miR-1297 regulates growth of testicular germ cell tumor through PTEN/PI3K/AKT pathway (21,22). Therefore, the functional roles of miR-1297 in human cancers are cancer-type specific. Nevertheless, the functional importance of miR-1297 and the molecular mechanisms in breast cancer are still unclear.

In the present study, we investigated the expression and biological role of miR-1297 in breast cancer progression. Our results showed that miR-1297 was significantly upregulated in breast cancer tissues and cells. Its ectopic expression was associated with poor clinicopathological features and poor survival of BC patients. Gain- and loss-of-function experiment revealed that miR-1297 promoted breast cancer cell proliferation and cell cycle progression and apoptosis resistance in vitro. Furthermore, miR-1297 knockdown inhibited the tumor growth of BC in vivo. Notably, phosphatase and tensin homolog (PTEN) was identified as direct targets of miR-1297, resulting in activation of AKT signaling in cell growth.

Materials and methods

Clinical specimens

BC tissues (116) and matched adjacent non-tumor tissues were obtained from our hospital during January 2004 to December 2011. Pathological diagnosis was performed according to the World Health Organization (WHO) criteria. None of the patients received chemotherapy or radiotherapy before surgery. All patients had written informed consent and the present study was approved by the Ethics Committee of Xi'an Jiaotong University.

The human BC cell lines T47-D, MCF-7, MDA-MD-231, MDA-MB-453, BT-549 and the normal mammary epithelial cell line MCF-10A were obtained from the Institute of Biochemistry and Cell Biology (Chinese Academy of Sciences, Shanghai, China) and were cultured in complete Dulbeccos modified Eagles medium (DMEM; Invitrogen, Carlsbad, CA, USA) containing 10% fetal bovine serun (FBS; Invitrogen), 1% penicillin-streptomycin (Sigma-Aldrich, St. Louis, MO, USA) in a humidified atmosphere at 37°C with 5% CO2.

Quantitative reverse transcriptase polymerase chain reaction (qRT-PCR)

Total RNA from BC tissues and cells was isolated using TRIzol reagent (Invitrogen) according to the manufacturers protocol. cDNA was reverse-transcribed from 2 µg total RNA using a Reverse Transcription kit (Takara Bio, Tokyo, Japan). cDNA was then amplified with a SYBR® Premix Ex Taq™ II (Perfect Real-Time) kit (Takara). The gene expression levels were calculated using the ∆∆Ct method with U6 or GAPDH as an internal control. Hsa-miR-1297 primer was synthesized by Sangon Biotech, Co., Ltd., (Shanghai, China), snRNA U6 qPCR Primer (HmiRQP9001), FAK (HQP015535) and GAPDH (HQP006940) were purchased from GeneCopoeia (Guangzhou, China).

Cell transfection

miRNA vectors, including miR-1297 expression vector, the control vector for miR-1297, miR-1297 inhibitor and the negative control were synthesized by Shanghai GenePharma, Co., Ltd. (Shanghai, China). The PTEN overexpression plasmid and specific siRNA against PTEN and a scramble siRNA were synthesized by Sangon Biotech. Cells were transfected with the above vectors using Lipofectamine 2000 reagent (Invitrogen-Life Technologies) in accordance with the manufacturer's protocol.

Western blot analysis

The whole proteins were lysed in RIPA buffer supplemented with protease and phosphatase inhibitors (Roche) and the concentrations were quantified with BCA protein assay kit (Tiangen Biotech, Co., Ltd., Beijing, China), and an equal amount of 40 µg protein was separated by 10% SDS-PAGE gel and then transferred onto PVDF membranes (Millipore, Billerica, MA, USA). The membranes were blocked with 5% non-fat milk in TBST for 2 h at room temperature and incubated overnight with specific primary antibodies (1:1,000; Cell Signaling Technology, Inc., Danvers, MA, USA) at 4°C. Then the membranes were washed three times by TBST and incubated with HRP-conjugated secondary antibody for 2 h at room temperature (ZSGB-Bio, Beijing, China). Detection was performed by enhanced chemiluminescence kit (Amersham, Little Chalfont, UK). GAPDH was used as protein loading control. The antibodies against PTEN, cyclin D1, p27, AKT and p-AKT were purchased from Cell Signaling Technology.

Cell proliferation, cell cycle and apoptosis detection

For the proliferation assay, cells were seeded in 24-well plate and grown on coverslips (Thermo Fisher Scientific, Pittsburgh, PA, USA) were incubated with BrdU for 1.5 h and then stained with anti-BrdU antibody (Sigma-Aldrich) according to the manufacturers instruction. The images were taken under a laser scanning microscope (Axioskop 2 plus; Carl Zeiss GmbH, Jena, Germany). Flow cytometry was performed using the fluorescence-activated cell sorting (FACS)Calibur and CellQuest software (both from Becton-Dickinson, San Jose, CA, USA). For cell cycle assay, the cells were seeded in 6-well plates at 2×105/well. Forty-eight hours after the transfection, the cells were fixed in 70% ethanol at 4°C for 24 h and stained with 50 µg/ml propidium iodide (PI; Nanjing KeyGen Biotech, Co., Ltd., Nanjing, China). An Annexin V-Fluos staining kit (Roche) was used to analyze apoptosis levels.

Luciferase reporter assay

The 3′-UTR sequence of PTEN predicted to interact with miR-1297, together with a corresponding mutated sequence within the predicted target sites, were synthesized and inserted into the pmiR-GLO Dual-luciferase miRNA target expression vector (Promega, Madison, WI, USA) called wt-PTEN 3′-UTR and mt-PTEN 3′-UTR. Subsequently, MCF-7 cells that were plated into 24-well plate and were transfected with miR-1297 inhibitor or negative control. Cells were co-transfected with the wild-type or mutant 3′-UTR of PTEN vector using the Lipofectamine 2000 reagent (Invitrogen). After 48 h, cells were harvested and measured according to the manufacturers instructions (Dual-luciferase assay system; Promega). pRL-TK expressing Renilla luciferase was cotransfected as an internal control to correct the differences in both transfection and harvest efficiencies.

In vivo experiments

Four-to-six-week-old female BALB/c nude mice (Centre of Laboratory Animals, The Medical College of Xi'an Jiaotong University, Xi'an, China) were used to establish the nude mouse xenograft model. MCF-7 (5×106) cells that were transfected with miR-1297 or miR-control vectors were mixed in 150 µl of Matrigel and were inoculated subcutaneously into the flank of nude mice. The tumor volume for each mouse was determined by measuring two of its dimensions and then calculated as tumor volume = length × width × width/2. After 3 weeks, the mice were sacrificed by cervical dislocation under anesthesia with ether and the xenograft tumor tissue was explanted for examination. Animal protocols were approved by the Institutional Animal Care and Use Committee of Xi'an Jiaotong University.

Statistical analysis

Data are presented as the mean ± SD and performed at least three independent replicates. SPSS software, 16.0 (SPSS, Inc., Chicago, IL, USA) and Graphpad Prism 6.0 (GraphPad Software, Inc., La Jolla, CA, USA) were used for a two-tailed Students t-test, Pearson's correlation analysis, Kaplan-Meier method and the log-rank test to evaluate the statistical significance. Differences were defined as P<0.05.

Results

miR-1297 is significantly increased in breast cancer specimens and cells

To explore the potential role of miR-1297 in breast cancer, we first performed qRT-PCR to determine the expression in 116 pairs of breast cancer tissues and corresponding tumor-adjacent tissues. The data revealed that the mean level of miR-1297 in BC tissues was significantly higher than that in the tumor-adjacent tissues (P<0.01; Fig. 1A). Furthermore, we assessed miR-1297 expression in cell lines. All BC cell lines (T-47D, MCF-7, MDA-MB-231, MDA-MB-453 and BT-549) exhibited high expression as compared to the normal mammary epithelial cell line MCF10A (P<0.05; Fig. 1B). These results indicated that miR-1297 may be involved in the development of breast cancer.

Figure 1.

miR-1297 is highly expressed in BC tissues and cell lines. (A) Relative miR-1297 expression levels in BC tissues and matched adjacent non-tumor tissues were determined by qRT-PCR (n=116). (B) The expression of miR-1297 in five BC cell lines was significantly increased compared to that in the MCF-10A cells. U6 snRNA was used as internal control. *P<0.05, **P<0.01.

Clinical significance of increased miR-1297 in BC tissues

We set the median level of miR-1297 as a cut-off value to distinguish different subgroups to investigate the relationship between the miR-1297 expression and the clinical characteristics and prognosis of breast cancer patients. The high miR-1297 expression was obviously correlated with tumor node metastasis (TNM) stage (III+IV; P=0.013) and large tumor size (>2 cm, P=0.005) (Table I). Moreover, Kaplan-Meier survival curves suggest that high miR-1297 expression was markedly associated with shorter overall survival (OS, P=0.0035; Fig. 2A) and progression-free survival (PFS, P=0.0069; Fig. 2B) in BC patients. In addition, miR-1297 was an independent factor for predicting both 5-year OS and PFS in BC patients (P=0.002, P=0.009, respectively; Table II). These data reinforced miR-1297 as a potential biomarker for the prognosis outcome of breast cancer patients.

Figure 2.

The prognostic value of miR-1297 for BC patients assessed by the Kaplan-Meier analysis. BC patients with high expression of miR-1297 had worse (A) overall survival (OS) and (B) progression-free survival (PFS). **P<0.01.

Table I.

Correlation between miR-1297 expression and clinicopathological characteristics in breast cancer (n=116).

Table I.

Correlation between miR-1297 expression and clinicopathological characteristics in breast cancer (n=116).

Expression level

Clinical parametersCases (n) miR-1297high (n=64) miR-1297low (n=52)P-value
Age (years) 0.897
  <50613427
  ≥50553025
Tumor size (cm) 0.005a
  <2783642
  ≥2382810
Tumor location 0.964
  Left894940
  Right271512
Differentiation 0.599
  Moderate/high704030
  Poor462422
T stage 0.806
  I/II814338
  III/IV352114
TNM stage 0.013a
  I/II934647
  III/IV23185
ER status 0.485
  Negative643727
  Positive522725
Her2 status 0.361
  Negative583325
  Positive583127
PR status 0.947
  Negative422319
  Positive744133

a P<0.05 statistically significant.

Table II.

Multivariate Cox regression analysis of 5-year OS and PFS of 96 GC patients.

Table II.

Multivariate Cox regression analysis of 5-year OS and PFS of 96 GC patients.

Overall survivalProgression-free survival


VariablesHR95% CIP-valueHR95% CIP-value
miR-12974.8451.862–12.0540.002a3.9451.364–10.1350.009a
Tumor size3.3241.372–7.6890.014a1.2231.029–5.2580.023a
TNM stage3.1941.426–7.8460.007a1.7481.212–4.5130.018a

{ label (or @symbol) needed for fn[@id='tfn2-or-38-04-2435'] } HR, hazard ratio; CI, confidence interval

a P<0.05 statistically significant.

miR-1297 promotes cell proliferation, cell cycle progression and inhibits apoptosis of breast cancer cells

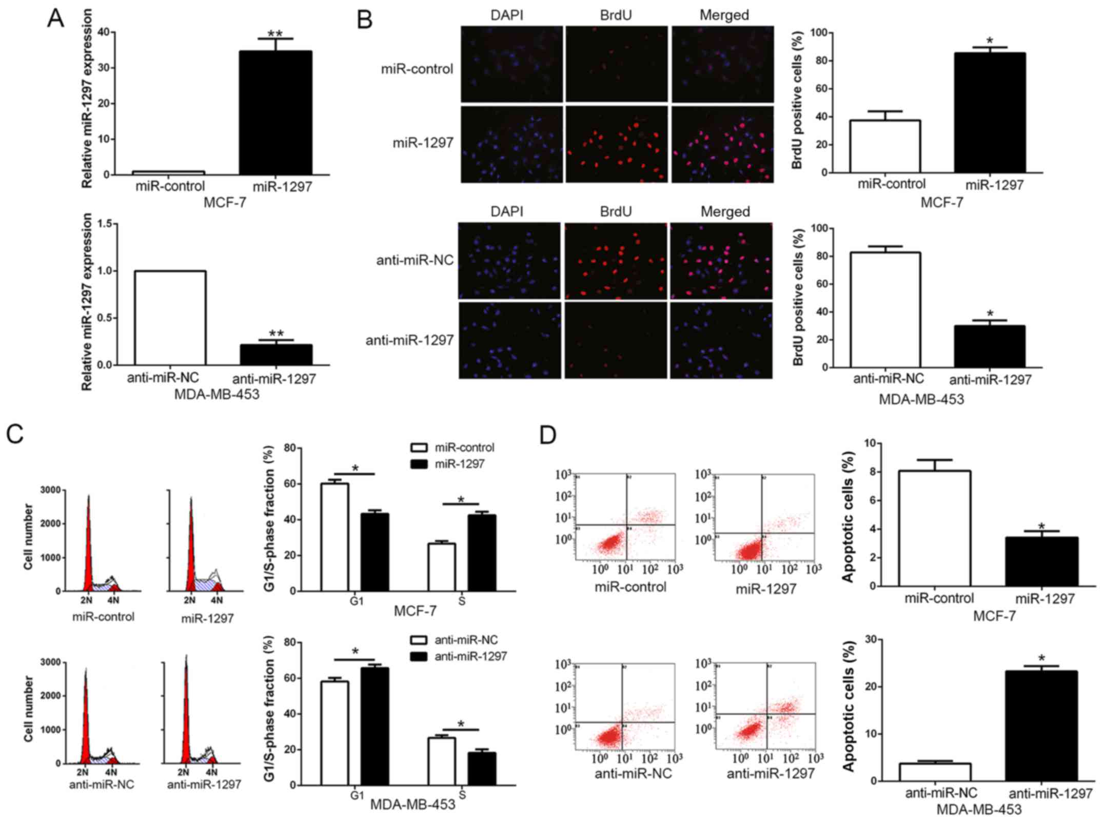
To investigate the biological role of miR-1297 in the progression of BC, we transduced BC cell lines with miR-1297 expression vector or anti-miR-1297 vector which contained different endogenous miR-1297 levels. As measured by qRT-PCR, we confirmed that miR-1297 effectively upregulated miR-1297 in MCF-7 (P<0.05; Fig. 3A) or downregulated miR-1297 in MDA-MB-453 cells (P<0.05; Fig. 3A). As determined by BrdU incorporation assays and flow cytometric analysis, miR-1297 overexpression significantly promoted cell proliferation (P<0.05; Fig. 3B) and cell cycle progression (P<0.05; Fig. 3C) of MCF-7 cells, otherwise the percentage of apoptotic cells was obviously decreased (P<0.05; Fig. 3D), whereas miR-1297 knockdown obviously inhibited cell proliferation (P<0.05; Fig. 3B) and cell cycle progression (P<0.05; Fig. 3C) of MDA-MB-453 cells, but the percentage of apoptotic cells was markedly increased (P<0.05; Fig. 3D). In conclusion, these results revealed that miR-1297 could regulate cell proliferation, cell cycle and apoptosis of BC cells.

Figure 3.

miR-1297 promotes BC cell proliferation, cell cycle progression and inhibits cell apoptosis. (A) MCF-7 cells and MDA-MB-453 cells transfected with corresponding miRNA vectors were subjected to qRT-PCR for miR-1297. Overexpression of miR-1297 promoted cell proliferation (B), cell cycle progression (C) and inhibited apoptosis (D) in MCF-7 cells, while downregulation of miR-1297 inhibited cell proliferation (B), cell cycle progression (C) and promoted apoptosis (D) in MDA-MB-453 cells. n=six independent experiments. *P<0.05, **P<0.01.

miR-1297 directly targets PTEN in BC cells

To analyze the mechanism of miR-1297 on the regulation in BC cells, we used miRNA prediction bioinformatic algorithms (TargetScan) to identify the target genes of miR-1297 and found that PTEN 3′-UTR had putative miR-1297 target sites (Fig. 4A). To validate that PTEN was a direct target of miR-1297, our luciferase reporter assay confirmed that the ectopic overexpression of miR-1297 significantly decreased luciferase activity of wild-type (wt) PTEN 3′-UTR, compared with mutant-type (mt) PTEN 3′-UTR (P<0.05; Fig. 4B). In contrast, miR-1297 knockdown increased the luciferase activity of wt PTEN 3′-UTR (P<0.05; Fig. 4B) but had no effect on mt PTEN 3′-UTR. Furthermore, overexpression of miR-1297 obviously inhibited PTEN mRNA and protein levels in MCF-7 cells, while the downregulation of miR-1297 markedly increased PTEN mRNA and protein expression in MDA-MB-453 cells (P<0.05; Fig. 4C and D). In addition, we confirmed the relationship between miR-1297 expression and PTEN in BC tissues. Our data showed that the mRNA and protein of PTEN in the miR-1297 high-expressing cancer tissues were significantly lower than those in the miR-1297 low-expressing cancer tissues (P<0.05, respectively; Fig. 4E and F). Taken together, the results demonstrated that miR-1297 directly binds to PTEN 3′-UTR and regulates its expression in BC cells.

Figure 4.

PTEN was identified as a direct target of miR-1297 in BC. (A) miR-1297 and its putative binding sequence in the 3′-UTR of PTEN. The mutant binding site was generated in the complementary site for the seed region of miR-1297. (B) miR-1297 significantly suppressed the luciferase activity that carried wild-type (WT) but not mutant (MUT) 3′-UTR of PTEN. (C) qRT-PCR analysis of PTEN mRNA expression in MCF-7 cells with miR-1297 or miR-control vector transfection and MDA-MB-453 cells with anti-miR-1297 or anti-miR-NC vector transfection. (D) Overexpression of miR-1297 reduced the expression of PTEN protein in MCF-7 cells and knockdown of miR-1297 increased the level of PTEN protein in MDA-MB-453 cells. (E) The expression of PTEN mRNA in miR-1297 high-expressing tumors was significantly lower than that in miR-1297 low-expressing tumors. (F) The expression of PTEN protein in miR-1297 high-expressing tumors was significantly lower than that in miR-1297 low-expressing tumors. n=six repeats with similar results, *P<0.05..

Functional importance of PTEN in miR-1297-mediated biological effect

To further explore the biological function of PTEN in miR-1297-mediated effect on BC cells, we restored PTEN expression in MCF-7-miR-1297 cells by transfecting PTEN expression plasmid (P<0.05; Fig. 5A). Functionally, PTEN overexpression inhibited cell proliferation, cell cycle progression and promoted cell apoptosis (P<0.05; Fig. 5B-D). In contrast, PTEN knockdown by a specific siRNA in miR-1297-suppressed MDA-MB-453 cells (P<0.05; Fig. 5A) significantly increased cell proliferation, cell cycle progression and suppressed cell apoptosis (P<0.05; Fig. 5B-D). Above results suggest that PTEN is a downstream mediator in the function of miR-1297 in BC.

Figure 5.

Alterations of PTEN partially abolish miR-1297-mediated BC cell proliferation, cell cycle progression and apoptosis. (A) miR-1297-overexpressing MCF-7 cells transfected with EV or PTEN expression plasmid and miR-1297-suppressed MDA-MB-453 cells that were transfected with control siRNA or PTEN siRNA were subjected to western blot analysis for PTEN. Three repeats with similar results. The correlations between miR-1297 effects and PTEN knockdown or overexpression are shown in the (B) cell proliferation, (C) cell cycle progression and (D) apoptosis. PTEN knockdown abrogated the effects of miR-1297 knockdown on MDA-MB-453 cells. PTEN overexpression induced effects that were opposite to those stimulated by miR-1297. Three independent experiments. *P<0.05.

PTEN/PI3K/AKT signaling mediated by miR-1297 is involved in the biological function of breast cancer cells

Previous studies confirmed that PTEN, as a tumor suppressor gene, could negatively regulate the activation of PI3K/AKT signaling and play a critical role in the development and progression of BC (23). As shown in Fig. 6A, overexpression of miR-1297 significantly increased, while miR-1297 knockdown decreased the AKT phosphorylation in BC cells (P<0.05; Fig. 6A). but the total AKT protein had no change (P<0.05; Fig. 6A). Moreover, the downstream effectors of PI3K/AKT, cyclin D1 and p27, were also significantly changed by the miR-1297 expression (P<0.05; Fig. 6A). These results revealed that miR-1297 promoted the PI3K/AKT pathway in BC cells. To investigate whether AKT phosphorylation mediated miR-1297-induced promotion of cell proliferation, cell cycle progression and apoptosis inhibition in BC cells, we treated miR-1297-overexpressing MCF-7 cells with the inhibitor of AKT phosphorylation MK2206. We found that MK2206 at least partially inhibited the miR-1297-induced promotion of cell proliferation, cell cycle progression and apoptosis inhibition in BC cells (P<0.05; Fig. 6B-E). Conversely, the insulin-like growth factor 1 (IGF-1), which is an activator of PI3K/AKT pathway, rescued the effects of miR-1297 knockdown on cell proliferation, cell cycle progression and apoptosis inhibition (P<0.05; Fig. 6B-E) in miR-1297-suppressed MDA-MB-453 cells. In conclusion, our results indicate that PI3K/AKT signaling plays an essential role in miR-1297-mediated BC cell proliferation, cell cycle progression and apoptosis inhibition.

Figure 6.

PI3K/AKT signaling is essential for the biological function of miR-1297 in BC. (A) Western blot analysis of p-Akt (Ser473), total Akt, cyclin D1 and p27 protein levels in MCF-7-miR-1297 or MDA-MB-453-anti-miR-1297 cells. Quantification of cell proliferation (B), cell cycle progression (C) and apoptosis (D) of MDA-MB-453-anti-miR-1297 treated with 100 ng/ml IGF-1 for 24 h or MCF-7 cells stably expressing miR-1297 treated with 1 µM MK2206 for 24 h. (E) Western blot analysis of indicated proteins in MDA-MB-453 cells stably expressing anti-miR-1297 treated for 24 h with 100 ng/ml IGF-1 or MCF-7 cells stably expressing miR-1297 inhibitor treated with 1 µM MK2206 for 24 h. *P<0.05.

miR-1297 promotes the growth of BC cells in vivo

To validate miR-1297 as an oncogene in BC cells, we conducted subcutaneous tumor formation assay by miR-1297 overexpressing MCF-7 cells. The tumor growth curve indicated that miR-1297 overexpression significantly promoted the tumor growth of BC cells in vivo (P<0.001; Fig. 7A and B). Moreover, the tumor weight of ectopic expression of miR-1297 group was larger than that in the control group (P<0.05; Fig. 7C). Notably, miR-1297 overexpression in subcutaneous models (P<0.05, Fig. 7D), promoted the activation of PI3K/Akt signaling (P<0.05; Fig. 7E). In conclusion, these data indicated that miR-1297 promotes the growth of BC cells by regulating the PI3K/AKT pathway.

Figure 7.

miR-1297 promotes BC growth by activating Akt signaling in vivo. (A) Representative pictures of BC xenografts from both MCF-7-miR-1297 (upper panel) and MCF-7-miR-control cells (lower panel). Tumor growth curve (B) and weight (C) revealed that miR-1297 overexpression significantly promoted tumor growth in vivo. (D) Expression of miR-1297 in MCF-7-miR-1297 treated tumors from the subcutaneous model. (E) Expression of p-Akt, Akt, cyclin D1, p27 were assessed in the subcutaneous model by western blotting. *P<0.05, **P<0.01.

Discussion

Increasing evidence has confirmed that aberrant miRNA expression plays a crucial role in carcinogenesis and progression of breast cancer (24). miRNAs have been identified as novel prognostic biomarkers and effective therapeutic targets of BC (25). Therefore, searching for new cancer-related miRNAs and elucidation of their molecular mechanisms in the regulating biological function of cancers are urgent. In previous studies, miR-1297 was shown to promote apoptosis and inhibit the proliferation, migration and invasion of hepatocellular carcinoma cells by directly targeting HMGA2 (16). Liang et al (18) demonstrated that microRNA-1297 inhibits prostate cancer cell proliferation and invasion by targeting the AEG-1/Wnt signaling pathway. However, Li et al (20) showed that miR-1297 mediates PTEN expression and contributes to cell proliferation, migration and tumor genesis in laryngeal squamous cell carcinoma. miR-1297 induces cell proliferation by targeting PTEN in testicular germ cell tumor cells (22). Hence, the functional significance of miR-1297 in cancer initiation and progression was cancer-type specific.

In the present study, we report that the mean level of miR-1297 was significantly upregulated in 116 BC tissues compared to matched adjacent non-tumor tissues. Moreover, the phenomenon was also found in BC cells. Elevated miR-1297 expression was obviously correlated with malignant clinicopathological features of BC patients, including advanced TNM stage and larger tumor size. In addition, we found that higher miR-1297 group had a worse 5-year OS and PFS for BC patients. Multivariate Cox repression analysis suggest that miR-1297 was an independent prognostic biomarker for predicting clinical outcome of BC patients. Taken together, these data indicated that miR-1297 is vital for prognosis of BC patients. Functionally, gain- and loss-function assays revealed that miR-1297 promoted cell proliferation, cell cycle progression and inhibited cell apoptosis, at least partially by targeting PTEN mediated PI3K/AKT signaling pathway in vitro and in vivo. In addition, miR-1297 was inversely associated with PTEN expression, which was decreased in BC tissues. Moreover, miR-1297 could negatively modulate PTEN accumulation in BC cells. In conclusion, these results demonstrated that miR-1297 functions as an oncogene in the cell proliferation, cell cycle progression and apoptosis inhibition of BC by directly inhibiting PTEN/PI3K/AKT pathway.

Accumulating studies demonstrated that the activation of PI3K/AKT signaling pathway was involved in carcinogenesis, development and progression of breast cancer and regulate the malignant biological function of BC, including cell proliferation, migration, invasion and apoptosis (26,27). PTEN, which is a negative modulator of PI3K/AKT pathway, was decreased in BC tissues because of gene mutation or deletion (28). PTEN/PI3K/AKT protein expression is related to clinicopathological features and prognosis in BC with axillary lymph node metastases (29). Additionally, we found that miR-1297 promoted cell cycle regulator cyclin D1 and inhibited p27 through the PTEN/PI3K/AKT pathway. These results suggest the exact role of miR-1297 in breast cancer.

In conclusion, we demonstrated that miR-1297 was upregulated in BC tissues and cell lines, and its elevated expression was correlated with malignant clinicopathological features. Furthermore, we confirmed that miR-1297 promoted cell proliferation, cell cycle progression and apoptosis inhibition by directly targeting PTEN mediated PI3K/AKT signaling pathway. These results suggest that miR-1297 is a potential oncogene biomarker in BC. In summary, the deregulation of miR-1297 may play an important role in tumor growth and may be a novel prognostic factor and potential therapeutic target for BC.

References

1 

Torre LA, Bray F, Siegel RL, Ferlay J, Lortet-Tieulent J and Jemal A: Global cancer statistics, 2012. CA Cancer J Clin. 65:87–108. 2015. View Article : Google Scholar : PubMed/NCBI

2 

Perou CM, Sørlie T, Eisen MB, van de Rijn M, Jeffrey SS, Rees CA, Pollack JR, Ross DT, Johnsen H, Akslen LA, et al: Molecular portraits of human breast tumours. Nature. 406:747–752. 2000. View Article : Google Scholar : PubMed/NCBI

3 

Sørlie T, Perou CM, Tibshirani R, Aas T, Geisler S, Johnsen H, Hastie T, Eisen MB, van de Rijn M, Jeffrey SS, et al: Gene expression patterns of breast carcinomas distinguish tumor subclasses with clinical implications. Proc Natl Acad Sci USA. 98:10869–10874. 2001. View Article : Google Scholar : PubMed/NCBI

4 

Taneja P, Maglic D, Kai F, Zhu S, Kendig RD, Fry EA and Inoue K: Classical and novel prognostic markers for breast cancer and their clinical significance. Clin Med Insights Oncol. 4:15–34. 2010. View Article : Google Scholar : PubMed/NCBI

5 

Bartel DP: MicroRNAs: Genomics, biogenesis, mechanism, and function. Cell. 116:281–297. 2004. View Article : Google Scholar : PubMed/NCBI

6 

Winter J, Jung S, Keller S, Gregory RI and Diederichs S: Many roads to maturity: microRNA biogenesis pathways and their regulation. Nat Cell Biol. 11:228–234. 2009. View Article : Google Scholar : PubMed/NCBI

7 

van Rooij E: The art of microRNA research. Circ Res. 108:219–234. 2011. View Article : Google Scholar : PubMed/NCBI

8 

Rosa A and Brivanlou AH: MicroRNAs in early vertebrate development. Cell Cycle. 8:3513–3520. 2009. View Article : Google Scholar : PubMed/NCBI

9 

Ren Y, Chen Y, Liang X, Lu Y, Pan W and Yang M: MiRNA-638 promotes autophagy and malignant phenotypes of cancer cells via directly suppressing DACT3. Cancer Lett. 390:126–136. 2017. View Article : Google Scholar : PubMed/NCBI

10 

Zhan MN, Yu XT, Tang J, Zhou CX, Wang CL, Yin QQ, Gong XF, He M, He JR, Chen GQ, et al: MicroRNA-494 inhibits breast cancer progression by directly targeting PAK1. Cell Death Dis. 8:e25292017. View Article : Google Scholar : PubMed/NCBI

11 

Wang C, Li Q, Liu F, Chen X, Nesa EU, Guan S, Liu B, Han L, Tan B, Wang D, et al: Serum miR-1297: a promising diagnostic biomarker in esophageal squamous cell carcinoma. Biomarkers. 21:517–522. 2016. View Article : Google Scholar : PubMed/NCBI

12 

Ju HQ, Lu YX, Chen DL, Tian T, Mo HY, Wei XL, Liao JW, Wang F, Zeng ZL, Pelicano H, et al: Redox regulation of stem-like cells though the CD44v-xCT axis in colorectal cancer: Mechanisms and therapeutic implications. Theranostics. 6:1160–1175. 2016. View Article : Google Scholar : PubMed/NCBI

13 

Zhang C, Chi YL, Wang PY, Wang YQ, Zhang YX, Deng J, Lv CJ and Xie SY: miR-511 and miR-1297 inhibit human lung adenocarcinoma cell proliferation by targeting oncogene TRIB2. PLoS One. 7:e460902012. View Article : Google Scholar : PubMed/NCBI

14 

Wang J, Xu X, Mo S, Tian Y, Wu J, Zhang J and Zhao J: Involvement of microRNA-1297, a new regulator of HMGA1, in the regulation of glioma cell growth in vivo and in vitro. Am J Transl Res. 8:2149–2158. 2016.PubMed/NCBI

15 

Wu XJ, Pu XM, Zhao ZF, Zhao YN, Kang XJ, Wu WD, Zou YM, Wu CY, Qu YY, Zhang DZ, et al: The expression profiles of microRNAs in Kaposis sarcoma. Tumour Biol. 36:437–446. 2015. View Article : Google Scholar : PubMed/NCBI

16 

Liu Y, Liang H and Jiang X: MiR-1297 promotes apoptosis and inhibits the proliferation and invasion of hepatocellular carcinoma cells by targeting HMGA2. Int J Mol Med. 36:1345–1352. 2015. View Article : Google Scholar : PubMed/NCBI

17 

Liu F, He Y, Shu R and Wang S: MicroRNA-1297 regulates hepatocellular carcinoma cell proliferation and apoptosis by targeting EZH2. Int J Clin Exp Pathol. 8:4972–4980. 2015.PubMed/NCBI

18 

Liang X, Li H, Fu D, Chong T, Wang Z and Li Z: MicroRNA-1297 inhibits prostate cancer cell proliferation and invasion by targeting the AEG-1/Wnt signaling pathway. Biochem Biophys Res Commun. 480:208–214. 2016. View Article : Google Scholar : PubMed/NCBI

19 

Chen P, Wang BL, Pan BS and Guo W: MiR-1297 regulates the growth, migration and invasion of colorectal cancer cells by targeting cyclo-oxygenase-2. Asian Pac J Cancer Prev. 15:9185–9190. 2014. View Article : Google Scholar : PubMed/NCBI

20 

Li X, Wang HL, Peng X, Zhou HF and Wang X: miR-1297 mediates PTEN expression and contributes to cell progression in LSCC. Biochem Biophys Res Commun. 427:254–260. 2012. View Article : Google Scholar : PubMed/NCBI

21 

Yang NQ, Luo XJ, Zhang J, Wang GM and Guo JM: Crosstalk between Meg3 and miR-1297 regulates growth of testicular germ cell tumor through PTEN/PI3K/AKT pathway. Am J Transl Res. 8:1091–1099. 2016.PubMed/NCBI

22 

Yang NQ, Zhang J, Tang QY, Guo JM and Wang GM: miRNA-1297 induces cell proliferation by targeting phosphatase and tensin homolog in testicular germ cell tumor cells. Asian Pac J Cancer Prev. 15:6243–6246. 2014. View Article : Google Scholar : PubMed/NCBI

23 

Yang Z, Liu Y, Shi C, Zhang Y, Lv R, Zhang R, Wang Q and Wang Y: Suppression of PTEN/AKT signaling decreases the expression of TUBB3 and TOP2A with subsequent inhibition of cell growth and induction of apoptosis in human breast cancer MCF-7 cells via ATP and caspase-3 signaling pathways. Oncol Rep. 37:1011–1019. 2017. View Article : Google Scholar : PubMed/NCBI

24 

Li Z, Meng Q, Pan A, Wu X, Cui J, Wang Y and Li L: MicroRNA-455-3p promotes invasion and migration in triple negative breast cancer by targeting tumor suppressor EI24. Oncotarget. 8:19455–19466. 2016.

25 

Xue Y, Xu W, Zhao W, Wang W, Zhang D and Wu P: miR-381 inhibited breast cancer cells proliferation, epithelial-to-mesenchymal transition and metastasis by targeting CXCR4. Biomed Pharmacother. 86:426–433. 2017. View Article : Google Scholar : PubMed/NCBI

26 

Atmaca H, Özkan AN and Zora M: Novel ferrocenyl pyrazoles inhibit breast cancer cell viability via induction of apoptosis and inhibition of PI3K/Akt and ERK1/2 signaling. Chem Biol Interact. 263:28–35. 2017. View Article : Google Scholar : PubMed/NCBI

27 

Hohensee I, Chuang HN, Grottke A, Werner S, Schulte A, Horn S, Lamszus K, Bartkowiak K, Witzel I, Westphal M, et al: PTEN mediates the cross talk between breast and glial cells in brain metastases leading to rapid disease progression. Oncotarget. 8:6155–6168. 2017.PubMed/NCBI

28 

Rangel R, Lee SC, Ban Hon-Kim K, Guzman-Rojas L, Mann MB, Newberg JY, Kodama T, McNoe LA, Selvanesan L, Ward JM, et al: Transposon mutagenesis identifies genes that cooperate with mutant Pten in breast cancer progression. Proc Natl Acad Sci USA. 113:E7749–E7758. 2016. View Article : Google Scholar : PubMed/NCBI

29 

Wang LL, Hao S, Zhang S, Guo LJ, Hu CY, Zhang G, Gao B, Zhao JJ, Jiang Y, Tian WG, et al: PTEN/PI3K/AKT protein expression is related to clinicopathologic features and prognosis in breast cancer with axillary lymph node metastases. Hum Pathol. 61:49–57. 2016. View Article : Google Scholar : PubMed/NCBI

Related Articles

  • Abstract
  • View
  • Download
  • Twitter
Copy and paste a formatted citation
Spandidos Publications style
Liu C, Liu Z, Li X, Tang X, He J and Lu S: MicroRNA-1297 contributes to tumor growth of human breast cancer by targeting PTEN/PI3K/AKT signaling Retraction in /10.3892/or.2023.8617. Oncol Rep 38: 2435-2443, 2017.
APA
Liu, C., Liu, Z., Li, X., Tang, X., He, J., & Lu, S. (2017). MicroRNA-1297 contributes to tumor growth of human breast cancer by targeting PTEN/PI3K/AKT signaling Retraction in /10.3892/or.2023.8617. Oncology Reports, 38, 2435-2443. https://doi.org/10.3892/or.2017.5884
MLA
Liu, C., Liu, Z., Li, X., Tang, X., He, J., Lu, S."MicroRNA-1297 contributes to tumor growth of human breast cancer by targeting PTEN/PI3K/AKT signaling Retraction in /10.3892/or.2023.8617". Oncology Reports 38.4 (2017): 2435-2443.
Chicago
Liu, C., Liu, Z., Li, X., Tang, X., He, J., Lu, S."MicroRNA-1297 contributes to tumor growth of human breast cancer by targeting PTEN/PI3K/AKT signaling Retraction in /10.3892/or.2023.8617". Oncology Reports 38, no. 4 (2017): 2435-2443. https://doi.org/10.3892/or.2017.5884
Copy and paste a formatted citation
x
Spandidos Publications style
Liu C, Liu Z, Li X, Tang X, He J and Lu S: MicroRNA-1297 contributes to tumor growth of human breast cancer by targeting PTEN/PI3K/AKT signaling Retraction in /10.3892/or.2023.8617. Oncol Rep 38: 2435-2443, 2017.
APA
Liu, C., Liu, Z., Li, X., Tang, X., He, J., & Lu, S. (2017). MicroRNA-1297 contributes to tumor growth of human breast cancer by targeting PTEN/PI3K/AKT signaling Retraction in /10.3892/or.2023.8617. Oncology Reports, 38, 2435-2443. https://doi.org/10.3892/or.2017.5884
MLA
Liu, C., Liu, Z., Li, X., Tang, X., He, J., Lu, S."MicroRNA-1297 contributes to tumor growth of human breast cancer by targeting PTEN/PI3K/AKT signaling Retraction in /10.3892/or.2023.8617". Oncology Reports 38.4 (2017): 2435-2443.
Chicago
Liu, C., Liu, Z., Li, X., Tang, X., He, J., Lu, S."MicroRNA-1297 contributes to tumor growth of human breast cancer by targeting PTEN/PI3K/AKT signaling Retraction in /10.3892/or.2023.8617". Oncology Reports 38, no. 4 (2017): 2435-2443. https://doi.org/10.3892/or.2017.5884
Follow us
  • Twitter
  • LinkedIn
  • Facebook
About
  • Spandidos Publications
  • Careers
  • Cookie Policy
  • Privacy Policy
How can we help?
  • Help
  • Live Chat
  • Contact
  • Email to our Support Team