Spandidos Publications Logo
  • About
    • About Spandidos
    • Aims and Scopes
    • Abstracting and Indexing
    • Editorial Policies
    • Reprints and Permissions
    • Job Opportunities
    • Terms and Conditions
    • Contact
  • Journals
    • All Journals
    • Oncology Letters
      • Oncology Letters
      • Information for Authors
      • Editorial Policies
      • Editorial Board
      • Aims and Scope
      • Abstracting and Indexing
      • Bibliographic Information
      • Archive
    • International Journal of Oncology
      • International Journal of Oncology
      • Information for Authors
      • Editorial Policies
      • Editorial Board
      • Aims and Scope
      • Abstracting and Indexing
      • Bibliographic Information
      • Archive
    • Molecular and Clinical Oncology
      • Molecular and Clinical Oncology
      • Information for Authors
      • Editorial Policies
      • Editorial Board
      • Aims and Scope
      • Abstracting and Indexing
      • Bibliographic Information
      • Archive
    • Experimental and Therapeutic Medicine
      • Experimental and Therapeutic Medicine
      • Information for Authors
      • Editorial Policies
      • Editorial Board
      • Aims and Scope
      • Abstracting and Indexing
      • Bibliographic Information
      • Archive
    • International Journal of Molecular Medicine
      • International Journal of Molecular Medicine
      • Information for Authors
      • Editorial Policies
      • Editorial Board
      • Aims and Scope
      • Abstracting and Indexing
      • Bibliographic Information
      • Archive
    • Biomedical Reports
      • Biomedical Reports
      • Information for Authors
      • Editorial Policies
      • Editorial Board
      • Aims and Scope
      • Abstracting and Indexing
      • Bibliographic Information
      • Archive
    • Oncology Reports
      • Oncology Reports
      • Information for Authors
      • Editorial Policies
      • Editorial Board
      • Aims and Scope
      • Abstracting and Indexing
      • Bibliographic Information
      • Archive
    • Molecular Medicine Reports
      • Molecular Medicine Reports
      • Information for Authors
      • Editorial Policies
      • Editorial Board
      • Aims and Scope
      • Abstracting and Indexing
      • Bibliographic Information
      • Archive
    • World Academy of Sciences Journal
      • World Academy of Sciences Journal
      • Information for Authors
      • Editorial Policies
      • Editorial Board
      • Aims and Scope
      • Abstracting and Indexing
      • Bibliographic Information
      • Archive
    • International Journal of Functional Nutrition
      • International Journal of Functional Nutrition
      • Information for Authors
      • Editorial Policies
      • Editorial Board
      • Aims and Scope
      • Abstracting and Indexing
      • Bibliographic Information
      • Archive
    • International Journal of Epigenetics
      • International Journal of Epigenetics
      • Information for Authors
      • Editorial Policies
      • Editorial Board
      • Aims and Scope
      • Abstracting and Indexing
      • Bibliographic Information
      • Archive
    • Medicine International
      • Medicine International
      • Information for Authors
      • Editorial Policies
      • Editorial Board
      • Aims and Scope
      • Abstracting and Indexing
      • Bibliographic Information
      • Archive
  • Articles
  • Information
    • Information for Authors
    • Information for Reviewers
    • Information for Librarians
    • Information for Advertisers
    • Conferences
  • Language Editing
Spandidos Publications Logo
  • About
    • About Spandidos
    • Aims and Scopes
    • Abstracting and Indexing
    • Editorial Policies
    • Reprints and Permissions
    • Job Opportunities
    • Terms and Conditions
    • Contact
  • Journals
    • All Journals
    • Biomedical Reports
      • Information for Authors
      • Editorial Policies
      • Editorial Board
      • Aims and Scope
      • Abstracting and Indexing
      • Bibliographic Information
      • Archive
    • Experimental and Therapeutic Medicine
      • Information for Authors
      • Editorial Policies
      • Editorial Board
      • Aims and Scope
      • Abstracting and Indexing
      • Bibliographic Information
      • Archive
    • International Journal of Epigenetics
      • Information for Authors
      • Editorial Policies
      • Editorial Board
      • Aims and Scope
      • Abstracting and Indexing
      • Bibliographic Information
      • Archive
    • International Journal of Functional Nutrition
      • Information for Authors
      • Editorial Policies
      • Editorial Board
      • Aims and Scope
      • Abstracting and Indexing
      • Bibliographic Information
      • Archive
    • International Journal of Molecular Medicine
      • Information for Authors
      • Editorial Policies
      • Editorial Board
      • Aims and Scope
      • Abstracting and Indexing
      • Bibliographic Information
      • Archive
    • International Journal of Oncology
      • Information for Authors
      • Editorial Policies
      • Editorial Board
      • Aims and Scope
      • Abstracting and Indexing
      • Bibliographic Information
      • Archive
    • Medicine International
      • Information for Authors
      • Editorial Policies
      • Editorial Board
      • Aims and Scope
      • Abstracting and Indexing
      • Bibliographic Information
      • Archive
    • Molecular and Clinical Oncology
      • Information for Authors
      • Editorial Policies
      • Editorial Board
      • Aims and Scope
      • Abstracting and Indexing
      • Bibliographic Information
      • Archive
    • Molecular Medicine Reports
      • Information for Authors
      • Editorial Policies
      • Editorial Board
      • Aims and Scope
      • Abstracting and Indexing
      • Bibliographic Information
      • Archive
    • Oncology Letters
      • Information for Authors
      • Editorial Policies
      • Editorial Board
      • Aims and Scope
      • Abstracting and Indexing
      • Bibliographic Information
      • Archive
    • Oncology Reports
      • Information for Authors
      • Editorial Policies
      • Editorial Board
      • Aims and Scope
      • Abstracting and Indexing
      • Bibliographic Information
      • Archive
    • World Academy of Sciences Journal
      • Information for Authors
      • Editorial Policies
      • Editorial Board
      • Aims and Scope
      • Abstracting and Indexing
      • Bibliographic Information
      • Archive
  • Articles
  • Information
    • For Authors
    • For Reviewers
    • For Librarians
    • For Advertisers
    • Conferences
  • Language Editing
Login Register Submit
  • This site uses cookies
  • You can change your cookie settings at any time by following the instructions in our Cookie Policy. To find out more, you may read our Privacy Policy.

    I agree
Search articles by DOI, keyword, author or affiliation
Search
Advanced Search
presentation
Oncology Reports
Join Editorial Board Propose a Special Issue
Print ISSN: 1021-335X Online ISSN: 1791-2431
Journal Cover
October-2017 Volume 38 Issue 4

Full Size Image

Sign up for eToc alerts
Recommend to Library

Journals

International Journal of Molecular Medicine

International Journal of Molecular Medicine

International Journal of Molecular Medicine is an international journal devoted to molecular mechanisms of human disease.

International Journal of Oncology

International Journal of Oncology

International Journal of Oncology is an international journal devoted to oncology research and cancer treatment.

Molecular Medicine Reports

Molecular Medicine Reports

Covers molecular medicine topics such as pharmacology, pathology, genetics, neuroscience, infectious diseases, molecular cardiology, and molecular surgery.

Oncology Reports

Oncology Reports

Oncology Reports is an international journal devoted to fundamental and applied research in Oncology.

Experimental and Therapeutic Medicine

Experimental and Therapeutic Medicine

Experimental and Therapeutic Medicine is an international journal devoted to laboratory and clinical medicine.

Oncology Letters

Oncology Letters

Oncology Letters is an international journal devoted to Experimental and Clinical Oncology.

Biomedical Reports

Biomedical Reports

Explores a wide range of biological and medical fields, including pharmacology, genetics, microbiology, neuroscience, and molecular cardiology.

Molecular and Clinical Oncology

Molecular and Clinical Oncology

International journal addressing all aspects of oncology research, from tumorigenesis and oncogenes to chemotherapy and metastasis.

World Academy of Sciences Journal

World Academy of Sciences Journal

Multidisciplinary open-access journal spanning biochemistry, genetics, neuroscience, environmental health, and synthetic biology.

International Journal of Functional Nutrition

International Journal of Functional Nutrition

Open-access journal combining biochemistry, pharmacology, immunology, and genetics to advance health through functional nutrition.

International Journal of Epigenetics

International Journal of Epigenetics

Publishes open-access research on using epigenetics to advance understanding and treatment of human disease.

Medicine International

Medicine International

An International Open Access Journal Devoted to General Medicine.

Journal Cover
October-2017 Volume 38 Issue 4

Full Size Image

Sign up for eToc alerts
Recommend to Library

  • Article
  • Citations
    • Cite This Article
    • Download Citation
    • Create Citation Alert
    • Remove Citation Alert
    • Cited By
  • Similar Articles
    • Related Articles (in Spandidos Publications)
    • Similar Articles (Google Scholar)
    • Similar Articles (PubMed)
  • Download PDF
  • Download XML
  • View XML
Article

Aspirin inhibits the proliferation of human uterine leiomyoma cells by downregulation of K‑Ras‑p110α interaction

  • Authors:
    • Min Gao
    • Kai-Min Guo
    • Ying-Mei Wei
    • Ming-Ming Ma
    • Jia-Rong Cai
    • Ting-Ting Xia
    • Qing-Jian Ye
  • View Affiliations / Copyright

    Affiliations: Department of Pharmacy, The Sixth Affiliated Hospital of Sun Yat-Sen University, Guangzhou, Guangdong 510655, P.R. China, Department of Obstetrics and Gynecology, Guangzhou Women and Children's Medical Center, Guangzhou Medical University, Guangzhou, Guangdong 510623, P.R. China, Department of Neurology, Sun Yat-sen Memorial Hospital of Sun Yat-sen University, Guangzhou, Guangdong 510120, P.R. China, Department of Pharmacology, Cardiac and Cerebral Vascular Research Center, Zhongshan School of Medicine, Sun Yat-Sen University, Guangzhou, Guangdong 510080, P.R. China, Department of Urology, The Third Affiliated Hospital of Sun Yat-Sen University, Guangzhou, Guangdong 510630, P.R. China, Department of Infertility, The Third Affiliated Hospital of Sun Yat-Sen University, Guangzhou, Guangdong 510630, P.R. China, Department of Gynecology, The Third Affiliated Hospital of Sun Yat-Sen University, Guangzhou, Guangdong 510630, P.R. China
  • Pages: 2507-2517
    |
    Published online on: August 22, 2017
       https://doi.org/10.3892/or.2017.5915
  • Expand metrics +
Metrics: Total Views: 0 (Spandidos Publications: | PMC Statistics: )
Metrics: Total PDF Downloads: 0 (Spandidos Publications: | PMC Statistics: )
Cited By (CrossRef): 0 citations Loading Articles...

This article is mentioned in:



Abstract

Aspirin has been confirmed as an effective antitumor drug in various cancers. However, the relationship between aspirin and uterine leiomyoma is still underexplored. Here, we explored the effects of aspirin on human uterine leiomyoma cells and provide insights into the underlying mechanisms. Cell Counting Kit-8 (CCK-8) and flow cytometry analysis showed that aspirin treatment inhibited cell proliferation and promoted cell cycle arrest at G0/G1 phase in a dose- and time‑dependent manner of human uterine leiomyoma cells. Further studies revealed that aspirin blocked the interaction between K-Ras and p110α by co-immunoprecipitation and immunofluorescence. Western blotting demonstrated K‑Ras‑p110α interaction was required for the effects of aspirin‑induced inhibition on cell growth and cell cycle transition via cell cycle regulators, including cyclin D1 and cyclin-dependent kinase 2 (CDK2). PI3K/Akt/caspase signaling pathway was involved in human uterine leiomyoma cell growth under aspirin treatment. Taken together, these results suggest that aspirin inhibited human uterine leiomyoma cell growth by regulating K‑Ras‑p110α interaction. Aspirin which targeting on interaction between K-Ras and p110α may serve as a new therapeutic drug for uterine leiomyoma treatment.

Introduction

Uterine leiomyoma (fibroid) is one of the most common benign smooth muscle tumors with an estimated incidence of 75% in reproductive aged women and ~25% of fertile women bear clinical symptoms, such as heavy or abnormal uterine bleeding, pelvic pain and infertility (1–3). Although surgical therapies, including myomectomy and hysterectomy, are frequently used for the management in fibroids, medical therapies are considered as the first-line treatment. Current medical managements, such as gonadotropin-releasing hormone (GnRH) analogs, selective estrogen receptor modulators and ulipristal acetate, are used for reducing fibroid size and improving severe symptoms (1,4).

Aspirin, the most commonly used non-steroidal anti-inflammatory agent for the treatment of fever, pain or other inflammatory conditions, has been identified as a potential chemopreventive drug supported by epidemiological data or clinical trials (5–8). The accumulated evidence shows aspirin was related with the reduced risks of breast, lung, colorectal, skin, prostate and endometrial cancer (5,9–11). A study showed using a continuous low dose of aspirin daily decreased the risk of cancer distant metastasis (12). Several anti-proliferation mechanisms of aspirin involve inhibition of WNT-β-catenin signaling, suppression of PI3K/Akt signaling, modulation of Bax and Bcl-2 activation, and regulation of prostaglandin (PG) synthesis and catabolism (8,13–16). Although the antitumor effects of aspirin are associated with cell proliferation, the relationship between aspirin and uterine leiomyoma remains unclear.

Kirsten rat sarcoma-2 viral (v-Ki-ras2) oncogene homologue (K-Ras) mutations represent genetic defect found in various human cancers. Activated K-Ras signaling contributed to promoting tumor initiation and cell proliferation (17,18). Previous studies supported the idea that simultaneous activation of phosphatidylinositol 3-kinase (PI3K) was essential for K-Ras-induced tumorigenesis (19–21). It was indicated that a functional interaction K-Ras and PI3K p110α (PI3K catalytic subunit) in host tissue was required for the growth-permissive environment for the tumor (22,23). Di Magliano et al (24) demonstrated that K-Ras activation could be inhibited by aspirin. Several studies demonstrate that PI3K mutation serves as a predictive molecular biomarker for adjuvant aspirin therapy (25,26). Thus, K-Ras or PI3K associated signaling pathway may be a key target of aspirin therapy for uterine leiomyoma.

In this study, we used human uterine leiomyoma cells to investigate the anti-proliferation function of aspirin and investigated the underlying mechanisms.

Materials and methods

Cell culture

Human uterine leiomyoma (UtLM) cells (GM10964) were obtained from Coriell Institute for Medical Research (Camdern, NJ, USA). Cells were incubated in culture medium: Medium 199 (Gibco, Grand Island, NY, USA) supplemented with 10% fetal bovine serum (Gibco), endothelial cell growth supplement (PromoCell, Heidelberg, Germany), heparin (Sigma-Aldrich, St. Louis, MO, USA), 105 U/l penicillin and 100 mg/l streptomycin (Gibco) at 37°C, in 5% CO2. Upon reaching 70–80% confluence, cells were subcultured with 0.1% trypsin with 0.02% EDTA (Gibco). Human uterine leiomyoma cells were used for the following experiments by aspirin (Sigma-Aldrich) treatment.

Reagents

Aspirin with a purity exceeding 98% was purchased from Sigma-Aldrich. It was dissolved in distilled water at the desired concentrations.

Cell viability assay

Cell viability was assessed by Cell Counting Kit-8 (CCK-8, Dojindo Molecular Technologies, Kumamoto, Japan). Cells (5×103 cells/well) were seeded in a 96-well plate. Plates were pre-incubated for 24 h in a humidified incubator. Then the cells were serum starved for another 24 h. Forty-eight hours after different treatments, 10% CCK-8 solution was added to each well of the plate and the plates were incubated for 2 h in the incubator. The absorbance was measured at 450 nm by BioTek microplate reader (Winooski, VT, USA).

Flow cytometry

Cell cycle was evaluated by flow cytometry. After appropriate treatment, cells were harvested, rinsed twice with phosphate-buffered-saline (PBS) and fixed in 70% ethanol for 24 h. Cells were incubated with 100 µl RNase A solution (KeyGen Biotech, Nanjing, China) for 30 min at 37°C and were added with 400 µl PI solution (KeyGen Biotech) for staining for 30 min in the dark. DNA content of cell distribution was analyzed at 488 nm by flow cytometry (EPICS XL-MCL; Beckman Coulter, Miami, FL, USA).

Western blot analysis

Total proteins were prepared from cultured human uterine leiomyoma cells. Protein was extracted with RIPA lysis buffer (Beyotime Biotechnology, Nantong, China) and protease inhibitor cocktail (Sigma-Aldrich). The protein content was evaluated using BCA Protein assay kit (Beyotime Biotechnology) and bovine serum albumin as the standard. Equal amounts of total protein were boiled and separated on SDS-PAGE gels (Beyotime Biotechnology) and transferred to PVDF membrane (Millipore, Bedford, MA, USA). The membranes were incubated with the blocking solution at room temperature for 1 h. Then the membranes were incubated with primary antibodies against K-Ras (mouse monoclonal, 1:1,000; Sigma-Aldrich), p110α (rabbit monoclonal, 1:1,000; Cell Signaling Technology, Beverly, MA, USA), p85 (rabbit monoclonal, 1:1,000; Cell Signaling Technology), p-p85 (Tyr-458, rabbit polyclonal, 1:1,000; Cell Signaling Technology), Akt (rabbit polyclonal, 1:1,000; Cell Signaling Technology), p-Akt (Ser-473, rabbit polyclonal, 1:1,000; Cell Signaling Technology), cyclin D1 (rabbit monoclonal, 1:1,000; Cell Signaling Technology), CDK2 (rabbit monoclonal, 1:1,000; Cell Signaling Technology), caspase-3 (rabbit monoclonal, 1:1,000; Cell Signaling Technology), caspase-9 (rabbit monoclonal, 1:1,000; Cell Signaling Technology), caspase-8 (rabbit monoclonal, 1:1,000; Cell Signaling Technology), caspase-12 (rabbit monoclonal, 1:1,000; Cell Signaling Technology), PARP (rabbit monoclonal, 1:1,000; Cell Signaling Technology), α-tubulin (mouse monoclonal, 1:1,000; Sigma-Aldrich), his (mouse monoclonal, 1:1,000; Sigma-Aldrich), flag (rabbit monoclonal, 1:1,000; Sigma-Aldrich) for 24 h at 4°C. Then the membranes were subsequently probed with respective secondary antibodies (1:2,000, Cell Signaling Technology) for 1 h at room temperature. The protein band signals of target bands were detected by Bio-Rad Molecular Imager ChemiDoc XRS plus System (Bio-Rad, Richmond, CA, USA). Quantification of band intensities was measured via ImageJ software (National Institute of Health, Bethesda, MD, USA).

Co-immunoprecipitation

The cell lysates were extracted using non-denaturing lysis buffer. Co-immunoprecipitation (co-IP) was done using the Thermo Scientific Pierce co-IP kit. The antibodies were first immobilized for 2.5 h using AminoLink Plus coupling resin. The resin was then washed and incubated with cell lysate overnight. Then the resin was washed and protein eluted using elution buffer. Samples were resolved on SDS-PAGE gels (Beyotime Biotechnology) and transferred onto PVDF membranes (Millipore). The bound proteins were determined by immunoblotting with the indicated antibodies.

Plasmid transfection

Human uterine leiomyoma cells were seeded at a density of ~1×105/ml. After 24 h, pEnter-his vector, pEnter-his-K-Ras and pEnter-flag-p110α (Vigene Biosciences, Jinan, China) were transfected into the cells with Lipofectamine 2000 reagent (Invitrogen, Carlsbad, CA, USA). Plasmids and Lipofectamine 2000 reagent were diluted in serum and antibiotics free Opti-MEM® I (Invitrogen) to form the transfection complexes, respectively, for 20 min at room temperature and then added to the cells. After incubation for 6 h at 37°C, transfection complexes were replaced with DMEM containing 20% fetal calf serum. Cells were prepared for following experiments after 48 h.

siRNA transfection

The siRNA duplexes against K-Ras gene synthesized by Ribobio (Guangzhou, China) were transiently transfected with Lipofectamine 2000 reagent (Invitrogen). Scramble RNA was used as negative control. Scramble RNA and K-Ras siRNA strands and Lipofectamine 2000 reagent were diluted in serum and antibiotic-free DMEM to form the transfection complexes for 10 min at room temperature and then were added to cells. After incubation for 6 h at 37°C, transfection complexes were replaced with DMEM containing 20% fetal calf serum (Gibco). Cells were prepared for following experiments after 48 h. The siRNA sequences for K-Ras are as follows: negative control: sense-5′-UUCUCCGAACGUGUCACGU-3′; antisense-5′-ACGUGACACGUUCGGAGAA-3′. KRAS siRNA: sense-5′-GUCUCUUGGAUAUUCUCGA-3′; antisense-5′-UCGAGAAUAUCCAAGAGAC-3′.

Immunofluorescence analysis

Immunofluorescence was performed to detect the effects of aspirin on the p110α/K-Ras interaction. Human uterine leiomyoma cells cotransfected with his-K-Ras and flag-p110α in confocal well were incubated with primary his and flag antibodies (1:100, Sigma-Aldrich) at 4°C overnight, followed by the incubation with secondary Cy3 anti-mouse or FITC anti-rabbit antibodies (1:200, Beyotime Biotechnology) at room temperature for 1 h. Nuclei were stained with Hoechst (1:200, Beyotime Biotechnology) for 5 min. Cells were photographed by confocal system (Olympus, Tokyo, Japan).

Statistical analysis

Raw data were applied directly in statistical analysis. Statistical analysis was calculated using GraphPad Prism 5 software (GraphPad Software, Inc., La Jolla, CA, USA). Collected data were presented as the mean ± SD. Datasets with three or more groups were analyzed by one-way ANOVA. Comparisons of two groups were analyzed by Student's two-tailed t-test. The level for statistical significance was 0.05.

Results

Aspirin inhibits cell proliferation in human uterine leiomyoma cells

Human uterine leiomyoma (UtLM) cells (GM10964) obtained from Coriell Institute for Medical Research have been used widely for investigating cell proliferation of uterine leiomyoma in research as in vitro modeling system (27,28). Therefore, we used this cell line for investigating the effects of aspirin on uterine leiomyoma.

To investigate the effects of aspirin on the growth of human uterine leiomyoma cells, human uterine leiomyoma cells were exposed to six different concentrations of aspirin (0.2, 1, 2, 4, 8 and 10 mmol/l) for 24 and 48 h. CCK-8 analysis was used to assess the effects of aspirin on cell viability. Aspirin induced a dose- and time-dependent inhibition in cell viability (Fig. 1). After treatment with 8 and 10 mmol/l aspirin for 24 h, the cell number decreased to 75.09±5.18 and 68.12±10.82% respectively, compared with control group (Fig. 1A). The cell number decreased to 70.28±8.98, 48.12±7.65, 32.23±3.87 and 21.32±6.91% under the treatment with 2, 4, 8 and 10 mmol/l aspirin for 48 h, respectively (Fig. 1B). The half maximal inhibitory concentration (IC50) (Fig. 1C) of aspirin for human uterine leiomyoma cells was 4.23 mmol/l at 48 h of incubation which was selected in the following experiments.

Figure 1.

Aspirin inhibits human uterine leiomyoma cell growth. CCK8 analysis was used to measure the cell viability of human uterine leiomyoma cells after treatment with aspirin (0.2, 1, 2, 4, 8 or 10 mmol/l) for 24 h (A) and 48 h (B) (n=5–6, *P<0.05 vs con). (C) Inhibitory dose-response curves to determine the IC50 for aspirin on cell viability after 48-h treatment was calculated by non-linear regression using four-parameter logistic curves on GraphPad Prism 5 software (n=5–6, *P<0.05 vs con). All values represent mean ± SD.

Effect of aspirin on cell cycle in human uterine leiomyoma cells

To investigate the underlying mechanisms of cell growth inhibition induced by aspirin in human uterine leiomyoma cells, we examined the effect of aspirin on cell cycle distribution. Different concentrations of aspirin (0.2, 1, 2, 4, 8 and 10 mmol/l) were used for 48 h in human uterine leiomyoma cells (Fig. 2). The percentage of cells in the G0/G1 phase increased from 67.45±4.45 to 80.01±8.80, 82.33±7.09, 84.12±4.15 and 86.72±8.98% in aspirin treatment of 2, 4, 8 and 10 mmol/l respectively. Aspirin decreased the cell population in the S phase from 28.45±3.03 to 17.23±4.09, 14.19±3.19, 10.47±6.53 and 8.12±5.17% in concentrations of 2, 4, 8 and 10 mmol/l respectively. The data suggested aspirin inhibited the cell entrance from the G0/G1 phase to the S phase.

Figure 2.

Aspirin inhibits G1/S transition in human uterine leiomyoma cells. (A) Flow cytometry analysis of cell cycle distribution induced by various concentrations of aspirin for 48 h. (B) Percentage of cell number in different phases in cell cycle was determined by quantitative analysis (n=6–7, *P<0.05 vs con). All values represent mean ± SD.

Aspirin inhibits human uterine leiomyoma cell proliferation through blocking the interaction between K-Ras and p110α

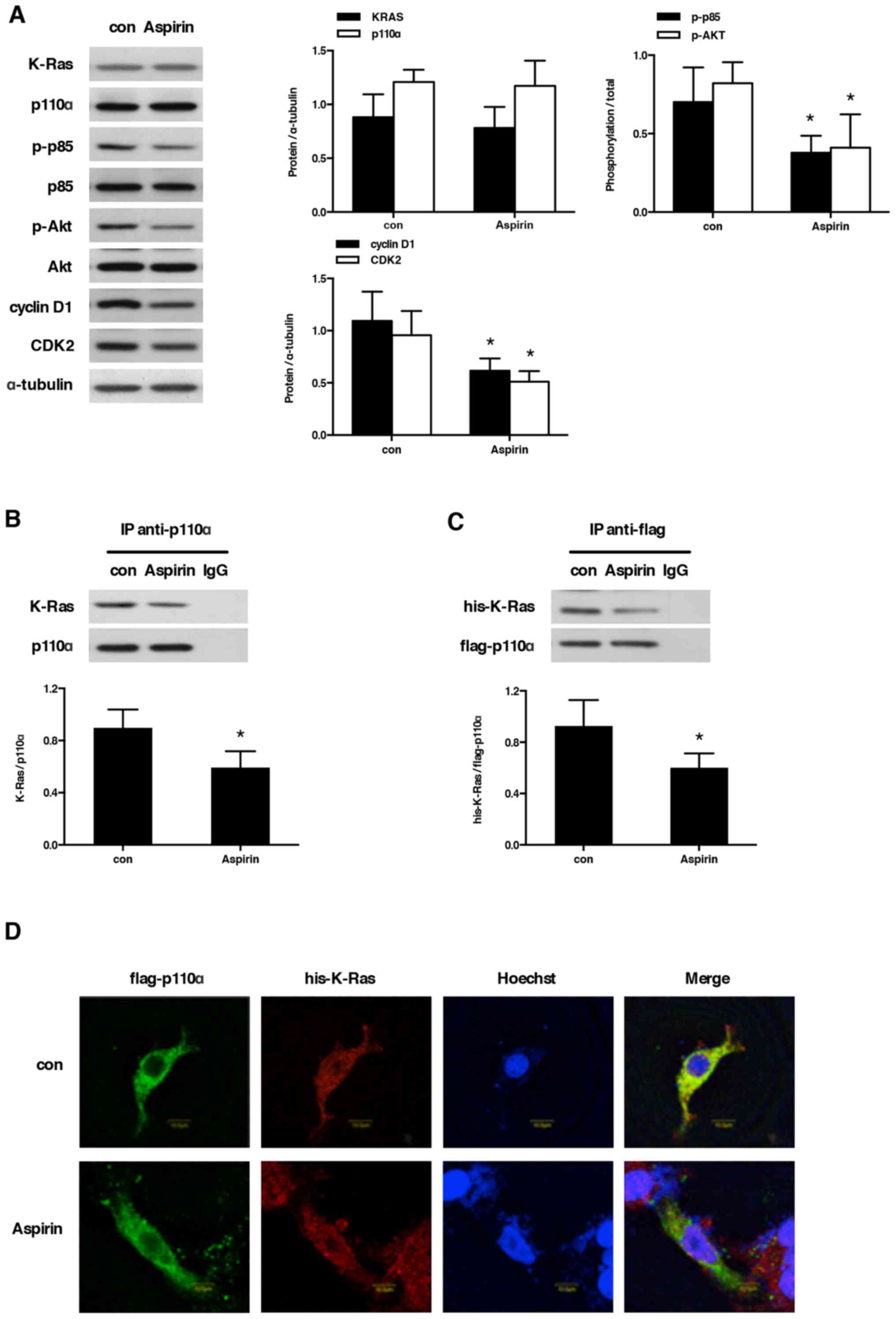
As reported, K-Ras was involved in various carcinomas and the interaction between PI3K p110α and Ras was required in tumorigenesis (11). Our results illustrated that the phosphorylation of PI3K p85 and Akt as well as the expression of cell cycle associated protein, including cyclin D1 and CDK2 were decreased under the treatment of aspirin (4.23 mmol/l) for 48 h (Fig. 3A). However, the protein expression of K-Ras and PI3K p110α did not alter compared with control group (Fig. 3A). Then the K-Ras-p110α interaction was detected (Fig. 3B). The interaction between K-Ras and p110α was decreased significantly under treatment of aspirin. In cells transfected with flag-tagged p110α and his-tagged K-Ras plasmids, co-IP and confocal images also showed that aspirin reduced the interaction between p110α and K-Ras (Fig. 3C and D). These findings implied that aspirin inhibited human uterine leiomyoma cell growth via reducing the interaction between p110α and K-Ras.

Figure 3.

Aspirin blocks K-Ras-p110α interaction in human uterine leiomyoma cells. (A) Western blot analysis of protein expression of human uterine leiomyoma cells under aspirin treatment (4.23 mmol/l) for 48 h. Human uterine leiomyoma cell lysates were harvested for co-immunoprecipitated assays to detect the endogenous (B) and exogenous (C) interaction (n=5, *P<0.05 vs con). (D) Confocal images showed K-Ras-p110α interaction induced by aspirin. Green is for flag-p110α and red is for his-K-Ras and yellow is for merge of green with red which accounted for the K-Ras-p110α interaction (n=3). All values represent mean ± SD.

Effect of K-Ras on K-Ras-p110α interaction under aspirin treatment

Western blotting showed that pEnter-K-Ras plasmid transfection increased K-Ras expression and anti-K-Ras siRNA (40 mmol/l) transfection significantly decreased endogenous K-Ras protein expression in human uterine leiomyoma cells (Fig. 4A and B).

Figure 4.

K-Ras-p110α interaction is regulated by K-Ras expression under aspirin treatment. (A) Western blot analysis showed that pEnter-his-K-Ras plasmid transfection increased K-Ras expression in human uterine leiomyoma cells (n=6, *P<0.05 vs con). (B) Anti-K-Ras siRNA (40 mmol/l) transfection for 48 h significantly decreased endogenous K-Ras protein expression in human uterine leiomyoma cells (n=6, *P<0.05 vs con). (C) The interaction between K-Ras and p110α was increased in K-Ras overexpressed cells which was inhibited by aspirin treatment (n=6, *P<0.05 vs con). (D) The K-Ras-p110α interaction was blocked by K-Ras knockdown and aspirin had no further inhibitory effects (n=6, *P<0.05 vs con). All values represent mean ± SD.

The association between K-Ras and p110α was remarkably increased by K-Ras overexpression which could be inhibited by aspirin treatment (4.23 mmol/l) for 48 h (Fig. 4C). In K-Ras deletion cells, the interaction between K-Ras and p110α was blocked and aspirin had no more inhibitory effect on K-Ras-p110α interaction (Fig. 4D). The results showed the K-Ras-p110α interaction was in inhibitory status under aspirin treatment no matter how the K-Ras protein expression was changed.

Aspirin inhibits cell proliferation via blocking the interaction of K-Ras with p110α

In human uterine leiomyoma cells with increased K-Ras-p110α interaction induced by K-Ras overexpression, the cell viability was enhanced to 132.19±4.34% which was significantly reduced to 52.91±7.87% under the treatment of aspirin (4.23 mmol/l) for 48 h (Fig. 5A). Whereas K-Ras knockdown, with blocked K-Ras-p110α interaction, reduced the cell growth to 55.63±8.98% compared with control cultures and aspirin did not have further inhibitory effects (Fig. 5B).

Figure 5.

Effects of K-Ras-p110α interaction on cellular proliferation under aspirin treatment. (A) CCK8 results showed that K-Ras overexpression promoted cell growth which was inhibited by aspirin treatment (n=5, *P<0.05 vs con). (B) K-Ras deficiency inhibited cellular proliferation and aspirin had no more inhibitory effects (n=6, *P<0.05 vs con). (C) Flow cytometry analysis showed that G1/S transition was promoted by K-Ras overexpression which was inhibited by aspirin treatment (n=6, *P<0.05 vs con). (D) K-Ras knockdown inhibited the cell cycle transition with no more inhibitory effects under aspirin treatment (n=6–7, *P<0.05 vs con). All values represent mean ± SD.

Cell cycle distribution was quantified by flow cytometry. The S-phase cell fraction in K-Ras overexpressed cells, with increased K-Ras-p110α interaction, was increased from 28.45±4.01 to 36.77±6.09% and the G0/G1-phase cell fraction was reduced from 65.59±7.52 to 58.73±4.67%, while the S-phase cell fraction was reduced to 12.67±1.09% and the G0/G1-phase cell fraction was increased to 82.34±9.01% under aspirin treatment (Fig. 5C). Furthermore, in K-Ras knockdown cells, with reduced K-Ras-p110α interaction, the S-phase cell fraction was reduced from 30.73±6.78 to 15.79±7.22% and the G0/G1-phase cell fraction was increased from 67.98±9.09 to 80.37±6.01% and aspirin did not have further effects on cell cycle arrest (Fig. 5D). Our data indicated that the inhibitory effects on cell viability and cell cycle transition of aspirin treatment was dependent on the blockage of the interaction of K-Ras with p110α in human uterine leiomyoma cells.

Effect of K-Ras-p110α interaction on cell cycle regulators under treatment of aspirin

Cell cycle transition is positively regulated by cyclins and cyclin-dependent kinases. To explore the molecular mechanism by which K-Ras-p110α interaction affects G1/S transition, we analyzed the proteins regulating cell cycle progression including cyclin D1 and CDK2. We found that the expression of cyclin D1 and CDK2 was enhanced in K-Ras overexpression group in which the interaction of K-Ras and p110α was increased while the protein expression was remarkably reduced under aspirin treatment (Fig. 6A). In addition, K-Ras deletion made reduction in expression of cyclin D1 and CDK2 compared with control group and aspirin had no more effects in reduction of cyclin D1 and CDK2 that was attributed to the reduced association of K-Ras and p110α (Fig. 6B). The data suggested that aspirin-induced inhibition on cell growth and cell cycle transition via cell cycle regulators was K-Ras-p110α interaction-dependent.

Figure 6.

Effects of K-Ras-p110α interaction on cell cycle regulatory proteins. (A) Representative western blot images and densitometric analysis showed that K-Ras cDNA transfection significantly increased cyclin D1 and CDK2 expression which was reduced by aspirin treatment in human uterine leiomyoma cells (n=5, *P<0.05 vs con). (B) Knockdown of K-Ras reduced protein expression of cyclin D1 and CDK2 which aspirin had no more effects on (n=6, *P<0.05 vs con). All values represent mean ± SD.

PI3K/Akt signaling pathway was involved in aspirin-induced inhibitory effects on cell proliferation

In K-Ras overexpressed cells with the increase in K-Ras-p110α interaction, the levels of phosphorylated PI3K p85 and phosphorylated Akt were enhanced while the phosphorylated protein expression was decreased in aspirin treatment (Fig. 7A). On the contrary, in K-Ras knockdown cells with reduced K-Ras-p110α interaction, the protein expression of phosphorylated p85 and Akt was reduced and aspirin did not have further inhibitory effects (Fig. 7B). Total proteins of PI3K p85 and Akt had no significant differences among the groups. Taken together, these results demonstrated that aspirin inhibited PI3K/Akt pathway by targeting K-Ras-p110α interaction.

Figure 7.

Aspirin inhibits human uterine leiomyoma cell proliferation through K-Ras/PI3K/Akt signaling pathway. (A) Western blot analysis showed K-Ras cDNA transfection significantly increased the phosphorylation of PI3K p85 and Akt which was inhibited by treatment of aspirin (n=5, *P<0.05 vs con). (B) K-Ras deletion reduced the protein expression of phosphorylated PI3K p85 and Akt with no more inhibitory effects under aspirin treatment in human uterine leiomyoma cells (n=7–8, *P<0.05 vs con). All values represent mean ± SD.

Inhibition of PI3K/AKT pathway by aspirin enhances caspase activation

Caspase family members have been proved to be associated with PI3K/AKT signaling pathway in cell growth (29,30). Therefore, we further determined the effects of aspirin on caspase activation. In K-Ras overexpression cells, the levels of cleaved caspase-3, −9, −8, −12 and cleaved PARP protein expression were increased significantly by aspirin treatment (Fig. 8A). On the other hand, in K-Ras knockdown cells with reduced K-Ras-p110α interaction, the protein expression of cleaved caspase-3, −9, −8, −12 and cleaved PARP were increased and aspirin did not have further enhancement effects (Fig. 8B). Our results indicated that aspirin enhanced caspase activation through the inhibition of PI3K/AKT signaling pathway.

Figure 8.

Caspase activation and PARP cleavage induced by aspirin are dependent on K-Ras/PI3K/Akt signaling pathway. (A) Western blot results showed in K-Ras overexpression cells, the expression of cleaved caspase-3, −9, −8, −12, and PRAP were increased under aspirin treatment (n=4, *P<0.05 vs con). (B) Western blot results showed that cleaved caspase-3, −9, −8, −12, and PRAP were increased in K-Ras deletion human uterine leiomyoma cells and aspirin had no more enhancement effects on caspase activation and PARP cleavage (n=4–5, *P<0.05 vs con). All values represent mean ± SD.

Discussion

In the present study, we found that aspirin inhibits the proliferation and promote cell cycle arrest via cell cycle regulators of human uterine leiomyoma cells. These effects are at least in part by downregulation of K-Ras-p110α interaction and the subsequent modulation of PI3K/Akt/caspase signaling pathway.

Recent studies have demonstrated a wide variety of positive effects of aspirin on cancer therapy, however, little is known about the effects of aspirin on uterine leiomyoma. Thus, we showed that aspirin inhibited human uterine leiomyoma cell proliferation in vitro. The dose of aspirin is varied depend on different diseases, such as 75–325 mg/day for cardiovascular disease, ≤325 mg/day for osteoarthritis and rheumatoid arthritis, and low dose of 75–300 mg/day for colorectal cancer and endometrial cancer (8,31–33). In addition, in vitro experiments, the effective doses of aspirin in most studies in colon, prostate or breast cancer cells vary from 1–10 mmol/l (26,34,35). Our data suggested that the IC50 value of aspirin for cell growth inhibition was 4.23 mmol/l. Moreover, Juárez Olguín et al (36) demonstrated that it was safe to reach the maximum serum concentration of aspirin as high as 10 mmol/l, indicating that the dose of 4.23 mmol/l in aspirin use was safe and feasible and was used for the following experiments.

PI3K along with Ras family small GTPases, mediating cell growth, differentiation, proliferation and multiple other cellular processes, are one of the most important early signaling components (37,38). Ras small GTPases have been shown to directly associate with p110 catalytic subunits of PI3K through a Ras binding domain (RBD) and then activate the following PI3K/Akt pathway. It is reported that Ras is indispensable for the full activation of class I PI3Ks (39). Rao et al illustrated that low-dose aspirin inhibited the pancreatic carcinoma activity in KrasG12D/+ transgenic mice (40). Then we testified that aspirin dramatically blocked the interaction between K-Ras and p110α. These results indicated that aspirin might inhibit the proliferation of human uterine leiomyoma cells through reduction in K-Ras-p110α interaction.

The K-Ras protein has been considered as a major target in the discovery of antitumor drugs because K-Ras mutation is commonly observed in various cancers and it lies at the apex of numerous growth regulatory cascades (41–43). Knockdown of K-Ras suppressed tumor growth while overexpression of K-Ras led to various cancers (44,45). It has been reported that several K-Ras inhibitors, including farnesyltransferase inhibitors, have been explored to lead to inhibition of wild-type K-Ras activity, growth and development (46). We found that in human uterine leiomyoma cells, K-Ras overexpression could increase the interaction of K-Ras and p110α while K-Ras knockdown could inhibit the K-Ras-p110α interaction. Then we used the strategy of K-Ras overexpression or K-Ras knockdown to modulate the interaction of K-Ras with p110α. In order to verify the role of K-Ras-p110α interaction which may perform as a potential target of aspirin, we assessed the cell growth, cell cycle transition, the expression of cell cycle regulators and the activation of the following PI3K/Akt singling pathway upon overexpression or knockdown of K-Ras in human uterine leiomyoma cells. In the present study, it was demonstrated that the inhibition in cell proliferation along with the G1/S phase transition by aspirin treatment could be observed in K-Ras overexpressed cells. Furthermore, K-Ras knockdown did not have further inhibitory effects on cell growth induced by aspirin. These data demonstrated that the anti-proliferation effects of aspirin on human uterine leiomyoma cells was K-Ras-p110α interaction-dependent. Further studies found that in K-Ras overexpressed cells, expression of cyclin D1 and CDK2 along with the upstream kinases of phosphorylated PI3K p85 and Akt were reduced while K-Ras deletion did not cause further inhibitory effects under aspirin treatment. Caspase activity has been shown to take part in modulating cell proliferation and apoptosis. Several recent observations suggest caspases exert important functions beyond that of cell apoptosis, including cellular proliferation and cell cycle progression (47,48). Previous reports have suggested that the activation of caspases, including caspase-3, caspase-8 and caspase-9, can be regulated by PI3K/AKT pathway (30,49,50). Our data showed that in K-Ras overexpressed human uterine leiomyoma cells, the caspase activation could be increased by aspirin. Otherwise, K-Ras knockdown increased caspase activation while aspirin did not have further enhancement effects on caspase activation. These findings illustrated that the proliferation inhibition effects of aspirin on human uterine leiomyoma cells was dependent on K-Ras-p110α interaction, followed by modulation of PI3K/Akt/caspase signaling pathway.

In conclusion, aspirin inhibits the proliferation of human uterine leiomyoma cells in vitro. Specifically, it inhibited cell proliferation and promoted cell cycle arrest. Furthermore, the status of downregulation of the K-Ras-p110α interaction, reduction of PI3K/Akt activation significantly affected the efficacy of aspirin, which resulted in caspase activation and cyclin D1 and CDK2 degradation and eventually, cell cycle arrest and cell growth inhibition. It is noteworthy that the inhibition of K-Ras-p110α interaction may play the most critical role. This study suggested that aspirin might be a kind of therapeutic agent for uterine leiomyoma treatment, and targeting K-Ras-p110α interaction might provide new strategies to treat uterine leiomyoma.

Acknowledgements

This study was supported by National Natural Science Foundation of China (no. 81302771), Natural Science Foundation of Guangdong Province (no. 2014A030313087), Science and Technology program of Guangzhou City (no. 201607010255), and the Fundamental Research Funds for the Central Universities (no. 17ykzd02).

References

1 

Islam MS, Protic O, Giannubilo SR, Toti P, Tranquilli AL, Petraglia F, Castellucci M and Ciarmela P: Uterine leiomyoma: Available medical treatments and new possible therapeutic options. J Clin Endocrinol Metab. 98:921–934. 2013. View Article : Google Scholar : PubMed/NCBI

2 

Mehine M, Kaasinen E, Mäkinen N, Katainen R, Kämpjärvi K, Pitkänen E, Heinonen HR, Bützow R, Kilpivaara O, Kuosmanen A, et al: Characterization of uterine leiomyomas by whole-genome sequencing. N Engl J Med. 369:43–53. 2013. View Article : Google Scholar : PubMed/NCBI

3 

Eltoukhi HM, Modi MN, Weston M, Armstrong AY and Stewart EA: The health disparities of uterine fibroid tumors for African American women: A public health issue. Am J Obstet Gynecol. 210:194–199. 2014. View Article : Google Scholar : PubMed/NCBI

4 

Drayer SM and Catherino WH: Prevalence, morbidity, and current medical management of uterine leiomyomas. Int J Gynaecol Obstet. 131:117–122. 2015. View Article : Google Scholar : PubMed/NCBI

5 

Bosetti C, Rosato V, Gallus S, Cuzick J and La Vecchia C: Aspirin and cancer risk: A quantitative review to 2011. Ann Oncol. 23:1403–1415. 2012. View Article : Google Scholar : PubMed/NCBI

6 

Rothwell PM, Price JF, Fowkes FG, Zanchetti A, Roncaglioni MC, Tognoni G, Lee R, Belch JF, Wilson M, Mehta Z, et al: Short-term effects of daily aspirin on cancer incidence, mortality, and non-vascular death: Analysis of the time course of risks and benefits in 51 randomised controlled trials. Lancet. 379:1602–1612. 2012. View Article : Google Scholar : PubMed/NCBI

7 

Thun MJ, Jacobs EJ and Patrono C: The role of aspirin in cancer prevention. Nat Rev Clin Oncol. 9:259–267. 2012. View Article : Google Scholar : PubMed/NCBI

8 

Drew DA, Cao Y and Chan AT: Aspirin and colorectal cancer: The promise of precision chemoprevention. Nat Rev Cancer. 16:173–186. 2016. View Article : Google Scholar : PubMed/NCBI

9 

Johnson CC, Hayes RB, Schoen RE, Gunter MJ, Huang WY and Team PT: PLCO Trial Team: Non-steroidal anti-inflammatory drug use and colorectal polyps in the Prostate, Lung, Colorectal, And Ovarian Cancer Screening Trial. Am J Gastroenterol. 105:2646–2655. 2010. View Article : Google Scholar : PubMed/NCBI

10 

Gamba CA, Swetter SM, Stefanick ML, Kubo J, Desai M, Spaunhurst KM, Sinha AA, Asgari MM, Sturgeon S and Tang JY: Aspirin is associated with lower melanoma risk among postmenopausal Caucasian women: The Women's Health Initiative. Cancer. 119:1562–1569. 2013. View Article : Google Scholar : PubMed/NCBI

11 

Veitonmäki T, Tammela TL, Auvinen A and Murtola TJ: Use of aspirin, but not other non-steroidal anti-inflammatory drugs is associated with decreased prostate cancer risk at the population level. Eur J Cancer. 49:938–945. 2013. View Article : Google Scholar : PubMed/NCBI

12 

Rothwell PM, Wilson M, Price JF, Belch JF, Meade TW and Mehta Z: Effect of daily aspirin on risk of cancer metastasis: A study of incident cancers during randomised controlled trials. Lancet. 379:1591–1601. 2012. View Article : Google Scholar : PubMed/NCBI

13 

MacDonald BT, Tamai K and He X: Wnt/beta-catenin signaling: Components, mechanisms, and diseases. Dev Cell. 17:9–26. 2009. View Article : Google Scholar : PubMed/NCBI

14 

Park IS, Jo JR, Hong H, Nam KY, Kim JB, Hwang SH, Choi MS, Ryu NH, Jang HJ, Lee SH, et al: Aspirin induces apoptosis in YD-8 human oral squamous carcinoma cells through activation of caspases, down-regulation of Mcl-1, and inactivation of ERK-1/2 and AKT. Toxicol In Vitro. 24:713–720. 2010. View Article : Google Scholar : PubMed/NCBI

15 

Wang D and Dubois RN: The role of COX-2 in intestinal inflammation and colorectal cancer. Oncogene. 29:781–788. 2010. View Article : Google Scholar : PubMed/NCBI

16 

Ding JH, Yuan LY, Huang RB and Chen GA: Aspirin inhibits proliferation and induces apoptosis of multiple myeloma cells through regulation of Bcl-2 and Bax and suppression of VEGF. Eur J Haematol. 93:329–339. 2014. View Article : Google Scholar : PubMed/NCBI

17 

Niault TS and Baccarini M: Targets of Raf in tumorigenesis. Carcinogenesis. 31:1165–1174. 2010. View Article : Google Scholar : PubMed/NCBI

18 

Hong W, Abi-Raad R, Alomari AK, Hui P and Buza N: Diagnostic application of KRAS mutation testing in uterine microglandular proliferations. Hum Pathol. 46:1000–1005. 2015. View Article : Google Scholar : PubMed/NCBI

19 

Lim KH and Counter CM: Reduction in the requirement of oncogenic Ras signaling to activation of PI3K/AKT pathway during tumor maintenance. Cancer Cell. 8:381–392. 2005. View Article : Google Scholar : PubMed/NCBI

20 

Schubbert S, Bollag G, Lyubynska N, Nguyen H, Kratz CP, Zenker M, Niemeyer CM, Molven A and Shannon K: Biochemical and functional characterization of germ line KRAS mutations. Mol Cell Biol. 27:7765–7770. 2007. View Article : Google Scholar : PubMed/NCBI

21 

Shieh A, Ward AF, Donlan KL, Harding-Theobald ER, Xu J, Mullighan CG, Zhang C, Chen SC, Su X, Downing JR, et al: Defective K-Ras oncoproteins overcome impaired effector activation to initiate leukemia in vivo. Blood. 121:4884–4893. 2013. View Article : Google Scholar : PubMed/NCBI

22 

Castellano E, Sheridan C, Thin MZ, Nye E, Spencer-Dene B, Diefenbacher ME, Moore C, Kumar MS, Murillo MM, Grönroos E, et al: Requirement for interaction of PI3-kinase p110α with RAS in lung tumor maintenance. Cancer Cell. 24:617–630. 2013. View Article : Google Scholar : PubMed/NCBI

23 

Murillo MM, Zelenay S, Nye E, Castellano E, Lassailly F, Stamp G and Downward J: RAS interaction with PI3K p110α is required for tumor-induced angiogenesis. J Clin Invest. 124:3601–3611. 2014. View Article : Google Scholar : PubMed/NCBI

24 

di Magliano MP and Logsdon CD: Roles for KRAS in pancreatic tumor development and progression. Gastroenterology. 144:1220–1229. 2013. View Article : Google Scholar : PubMed/NCBI

25 

Liao X, Lochhead P, Nishihara R, Morikawa T, Kuchiba A, Yamauchi M, Imamura Y, Qian ZR, Baba Y, Shima K, et al: Aspirin use, tumor PIK3CA mutation, and colorectal-cancer survival. N Engl J Med. 367:1596–1606. 2012. View Article : Google Scholar : PubMed/NCBI

26 

Turturro SB, Najor MS, Ruby CE, Cobleigh MA and Abukhdeir AM: Mutations in PIK3CA sensitize breast cancer cells to physiologic levels of aspirin. Breast Cancer Res Treat. 156:33–43. 2016. View Article : Google Scholar : PubMed/NCBI

27 

Di X, Yu L, Moore AB, Castro L, Zheng X, Hermon T and Dixon D: A low concentration of genistein induces estrogen receptor-alpha and insulin-like growth factor-I receptor interactions and proliferation in uterine leiomyoma cells. Hum Reprod. 23:1873–1883. 2008. View Article : Google Scholar : PubMed/NCBI

28 

Gao X, Yu L, Castro L, Tucker CJ, Moore AB, Xiao H and Dixon D: An essential role of p27 downregulation in fenvalerate-induced cell growth in human uterine leiomyoma and smooth muscle cells. Am J Physiol Endocrinol Metab. 303:E1025–E1035. 2012. View Article : Google Scholar : PubMed/NCBI

29 

Hafizi S, Ibraimi F and Dahlbäck B: C1-TEN is a negative regulator of the Akt/PKB signal transduction pathway and inhibits cell survival, proliferation, and migration. FASEB J. 19:971–973. 2005.PubMed/NCBI

30 

Barber AJ, Nakamura M, Wolpert EB, Reiter CE, Seigel GM, Antonetti DA and Gardner TW: Insulin rescues retinal neurons from apoptosis by a phosphatidylinositol 3-kinase/Akt-mediated mechanism that reduces the activation of caspase-3. J Biol Chem. 276:32814–32821. 2001. View Article : Google Scholar : PubMed/NCBI

31 

Silverstein FE, Faich G, Goldstein JL, Simon LS, Pincus T, Whelton A, Makuch R, Eisen G, Agrawal NM, Stenson WF, et al: Gastrointestinal toxicity with celecoxib vs nonsteroidal anti-inflammatory drugs for osteoarthritis and rheumatoid arthritis: the CLASS study: A randomized controlled trial. Celecoxib Long-term Arthritis Safety Study. JAMA. 284:1247–1255. 2000. View Article : Google Scholar : PubMed/NCBI

32 

Campbell CL, Smyth S, Montalescot G and Steinhubl SR: Aspirin dose for the prevention of cardiovascular disease: A systematic review. JAMA. 297:2018–2024. 2007. View Article : Google Scholar : PubMed/NCBI

33 

Verdoodt F, Friis S, Dehlendorff C, Albieri V and Kjaer SK: Non-steroidal anti-inflammatory drug use and risk of endometrial cancer: A systematic review and meta-analysis of observational studies. Gynecol Oncol. 140:352–358. 2016. View Article : Google Scholar : PubMed/NCBI

34 

Pathi S, Jutooru I, Chadalapaka G, Nair V, Lee SO and Safe S: Aspirin inhibits colon cancer cell and tumor growth and downregulates specificity protein (Sp) transcription factors. PLoS One. 7:e482082012. View Article : Google Scholar : PubMed/NCBI

35 

Olivan M, Rigau M, Colás E, Garcia M, Montes M, Sequeiros T, Regis L, Celma A, Planas J, Placer J, et al: Simultaneous treatment with statins and aspirin reduces the risk of prostate cancer detection and tumorigenic properties in prostate cancer cell lines. BioMed Res Int. 2015:7621782015. View Article : Google Scholar : PubMed/NCBI

36 

Juárez Olguín H, Pérez Flores J, Asseff Lares I, Abdalá Loredo A and Rodríguez Carbajal L: Comparative pharmacokinetics of acetyl salicylic acid and its metabolites in children suffering from autoimmune diseases. Biopharm Drug Dispos. 25:1–7. 2004. View Article : Google Scholar : PubMed/NCBI

37 

Cantley LC: The phosphoinositide 3-kinase pathway. Science. 296:1655–1657. 2002. View Article : Google Scholar : PubMed/NCBI

38 

Gupta S, Ramjaun AR, Haiko P, Wang Y, Warne PH, Nicke B, Nye E, Stamp G, Alitalo K and Downward J: Binding of ras to phosphoinositide 3-kinase p110alpha is required for ras-driven tumorigenesis in mice. Cell. 129:957–968. 2007. View Article : Google Scholar : PubMed/NCBI

39 

Yang HW, Shin MG, Lee S, Kim JR, Park WS, Cho KH, Meyer T and Heo WD: Cooperative activation of PI3K by Ras and Rho family small GTPases. Mol Cell. 47:281–290. 2012. View Article : Google Scholar : PubMed/NCBI

40 

Rao CV, Mohammed A, Janakiram NB, Li Q, Ritchie RL, Lightfoot S, Vibhudutta A and Steele VE: Inhibition of pancreatic intraepithelial neoplasia progression to carcinoma by nitric oxide-releasing aspirin in p48(Cre/+)-LSL-Kras(G12D/+) mice. Neoplasia. 14:778–787. 2012. View Article : Google Scholar : PubMed/NCBI

41 

Downward J: Targeting RAS signalling pathways in cancer therapy. Nat Rev Cancer. 3:11–22. 2003. View Article : Google Scholar : PubMed/NCBI

42 

Gelb MH, Brunsveld L, Hrycyna CA, Michaelis S, Tamanoi F, Van Voorhis WC and Waldmann H: Therapeutic intervention based on protein prenylation and associated modifications. Nat Chem Biol. 2:518–528. 2006. View Article : Google Scholar : PubMed/NCBI

43 

Zimmermann G, Papke B, Ismail S, Vartak N, Chandra A, Hoffmann M, Hahn SA, Triola G, Wittinghofer A, Bastiaens PI, et al: Small molecule inhibition of the KRAS-PDEδ interaction impairs oncogenic KRAS signalling. Nature. 497:638–642. 2013. View Article : Google Scholar : PubMed/NCBI

44 

Pylayeva-Gupta Y, Grabocka E and Bar-Sagi D: RAS oncogenes: Weaving a tumorigenic web. Nat Rev Cancer. 11:761–774. 2011. View Article : Google Scholar : PubMed/NCBI

45 

Sunaga N, Shames DS, Girard L, Peyton M, Larsen JE, Imai H, Soh J, Sato M, Yanagitani N, Kaira K, et al: Knockdown of oncogenic KRAS in non-small cell lung cancers suppresses tumor growth and sensitizes tumor cells to targeted therapy. Mol Cancer Ther. 10:336–346. 2011. View Article : Google Scholar : PubMed/NCBI

46 

Lerner EC, Zhang TT, Knowles DB, Qian Y, Hamilton AD and Sebti SM: Inhibition of the prenylation of K-Ras, but not H- or N-Ras, is highly resistant to CAAX peptidomimetics and requires both a farnesyltransferase and a geranylgeranyltransferase I inhibitor in human tumor cell lines. Oncogene. 15:1283–1288. 1997. View Article : Google Scholar : PubMed/NCBI

47 

Los M, Stroh C, Jänicke RU, Engels IH and Schulze-Osthoff K: Caspases: More than just killers? Trends Immunol. 22:31–34. 2001. View Article : Google Scholar : PubMed/NCBI

48 

Song R, Mahidhara RS, Zhou Z, Hoffman RA, Seol DW, Flavell RA, Billiar TR, Otterbein LE and Choi AM: Carbon monoxide inhibits T lymphocyte proliferation via caspase-dependent pathway. J Immunol. 172:1220–1226. 2004. View Article : Google Scholar : PubMed/NCBI

49 

Cardone MH, Roy N, Stennicke HR, Salvesen GS, Franke TF, Stanbridge E, Frisch S and Reed JC: Regulation of cell death protease caspase-9 by phosphorylation. Science. 282:1318–1321. 1998. View Article : Google Scholar : PubMed/NCBI

50 

Uriarte SM, Joshi-Barve S, Song Z, Sahoo R, Gobejishvili L, Jala VR, Haribabu B, McClain C and Barve S: Akt inhibition upregulates FasL, downregulates c-FLIPs and induces caspase-8-dependent cell death in Jurkat T lymphocytes. Cell Death Differ. 12:233–242. 2005. View Article : Google Scholar : PubMed/NCBI

Related Articles

  • Abstract
  • View
  • Download
  • Twitter
Copy and paste a formatted citation
Spandidos Publications style
Gao M, Guo K, Wei Y, Ma M, Cai J, Xia T and Ye Q: Aspirin inhibits the proliferation of human uterine leiomyoma cells by downregulation of K‑Ras‑p110α interaction. Oncol Rep 38: 2507-2517, 2017.
APA
Gao, M., Guo, K., Wei, Y., Ma, M., Cai, J., Xia, T., & Ye, Q. (2017). Aspirin inhibits the proliferation of human uterine leiomyoma cells by downregulation of K‑Ras‑p110α interaction. Oncology Reports, 38, 2507-2517. https://doi.org/10.3892/or.2017.5915
MLA
Gao, M., Guo, K., Wei, Y., Ma, M., Cai, J., Xia, T., Ye, Q."Aspirin inhibits the proliferation of human uterine leiomyoma cells by downregulation of K‑Ras‑p110α interaction". Oncology Reports 38.4 (2017): 2507-2517.
Chicago
Gao, M., Guo, K., Wei, Y., Ma, M., Cai, J., Xia, T., Ye, Q."Aspirin inhibits the proliferation of human uterine leiomyoma cells by downregulation of K‑Ras‑p110α interaction". Oncology Reports 38, no. 4 (2017): 2507-2517. https://doi.org/10.3892/or.2017.5915
Copy and paste a formatted citation
x
Spandidos Publications style
Gao M, Guo K, Wei Y, Ma M, Cai J, Xia T and Ye Q: Aspirin inhibits the proliferation of human uterine leiomyoma cells by downregulation of K‑Ras‑p110α interaction. Oncol Rep 38: 2507-2517, 2017.
APA
Gao, M., Guo, K., Wei, Y., Ma, M., Cai, J., Xia, T., & Ye, Q. (2017). Aspirin inhibits the proliferation of human uterine leiomyoma cells by downregulation of K‑Ras‑p110α interaction. Oncology Reports, 38, 2507-2517. https://doi.org/10.3892/or.2017.5915
MLA
Gao, M., Guo, K., Wei, Y., Ma, M., Cai, J., Xia, T., Ye, Q."Aspirin inhibits the proliferation of human uterine leiomyoma cells by downregulation of K‑Ras‑p110α interaction". Oncology Reports 38.4 (2017): 2507-2517.
Chicago
Gao, M., Guo, K., Wei, Y., Ma, M., Cai, J., Xia, T., Ye, Q."Aspirin inhibits the proliferation of human uterine leiomyoma cells by downregulation of K‑Ras‑p110α interaction". Oncology Reports 38, no. 4 (2017): 2507-2517. https://doi.org/10.3892/or.2017.5915
Follow us
  • Twitter
  • LinkedIn
  • Facebook
About
  • Spandidos Publications
  • Careers
  • Cookie Policy
  • Privacy Policy
How can we help?
  • Help
  • Live Chat
  • Contact
  • Email to our Support Team