Spandidos Publications Logo
  • About
    • About Spandidos
    • Aims and Scopes
    • Abstracting and Indexing
    • Editorial Policies
    • Reprints and Permissions
    • Job Opportunities
    • Terms and Conditions
    • Contact
  • Journals
    • All Journals
    • Oncology Letters
      • Oncology Letters
      • Information for Authors
      • Editorial Policies
      • Editorial Board
      • Aims and Scope
      • Abstracting and Indexing
      • Bibliographic Information
      • Archive
    • International Journal of Oncology
      • International Journal of Oncology
      • Information for Authors
      • Editorial Policies
      • Editorial Board
      • Aims and Scope
      • Abstracting and Indexing
      • Bibliographic Information
      • Archive
    • Molecular and Clinical Oncology
      • Molecular and Clinical Oncology
      • Information for Authors
      • Editorial Policies
      • Editorial Board
      • Aims and Scope
      • Abstracting and Indexing
      • Bibliographic Information
      • Archive
    • Experimental and Therapeutic Medicine
      • Experimental and Therapeutic Medicine
      • Information for Authors
      • Editorial Policies
      • Editorial Board
      • Aims and Scope
      • Abstracting and Indexing
      • Bibliographic Information
      • Archive
    • International Journal of Molecular Medicine
      • International Journal of Molecular Medicine
      • Information for Authors
      • Editorial Policies
      • Editorial Board
      • Aims and Scope
      • Abstracting and Indexing
      • Bibliographic Information
      • Archive
    • Biomedical Reports
      • Biomedical Reports
      • Information for Authors
      • Editorial Policies
      • Editorial Board
      • Aims and Scope
      • Abstracting and Indexing
      • Bibliographic Information
      • Archive
    • Oncology Reports
      • Oncology Reports
      • Information for Authors
      • Editorial Policies
      • Editorial Board
      • Aims and Scope
      • Abstracting and Indexing
      • Bibliographic Information
      • Archive
    • Molecular Medicine Reports
      • Molecular Medicine Reports
      • Information for Authors
      • Editorial Policies
      • Editorial Board
      • Aims and Scope
      • Abstracting and Indexing
      • Bibliographic Information
      • Archive
    • World Academy of Sciences Journal
      • World Academy of Sciences Journal
      • Information for Authors
      • Editorial Policies
      • Editorial Board
      • Aims and Scope
      • Abstracting and Indexing
      • Bibliographic Information
      • Archive
    • International Journal of Functional Nutrition
      • International Journal of Functional Nutrition
      • Information for Authors
      • Editorial Policies
      • Editorial Board
      • Aims and Scope
      • Abstracting and Indexing
      • Bibliographic Information
      • Archive
    • International Journal of Epigenetics
      • International Journal of Epigenetics
      • Information for Authors
      • Editorial Policies
      • Editorial Board
      • Aims and Scope
      • Abstracting and Indexing
      • Bibliographic Information
      • Archive
    • Medicine International
      • Medicine International
      • Information for Authors
      • Editorial Policies
      • Editorial Board
      • Aims and Scope
      • Abstracting and Indexing
      • Bibliographic Information
      • Archive
  • Articles
  • Information
    • Information for Authors
    • Information for Reviewers
    • Information for Librarians
    • Information for Advertisers
    • Conferences
  • Language Editing
Spandidos Publications Logo
  • About
    • About Spandidos
    • Aims and Scopes
    • Abstracting and Indexing
    • Editorial Policies
    • Reprints and Permissions
    • Job Opportunities
    • Terms and Conditions
    • Contact
  • Journals
    • All Journals
    • Biomedical Reports
      • Information for Authors
      • Editorial Policies
      • Editorial Board
      • Aims and Scope
      • Abstracting and Indexing
      • Bibliographic Information
      • Archive
    • Experimental and Therapeutic Medicine
      • Information for Authors
      • Editorial Policies
      • Editorial Board
      • Aims and Scope
      • Abstracting and Indexing
      • Bibliographic Information
      • Archive
    • International Journal of Epigenetics
      • Information for Authors
      • Editorial Policies
      • Editorial Board
      • Aims and Scope
      • Abstracting and Indexing
      • Bibliographic Information
      • Archive
    • International Journal of Functional Nutrition
      • Information for Authors
      • Editorial Policies
      • Editorial Board
      • Aims and Scope
      • Abstracting and Indexing
      • Bibliographic Information
      • Archive
    • International Journal of Molecular Medicine
      • Information for Authors
      • Editorial Policies
      • Editorial Board
      • Aims and Scope
      • Abstracting and Indexing
      • Bibliographic Information
      • Archive
    • International Journal of Oncology
      • Information for Authors
      • Editorial Policies
      • Editorial Board
      • Aims and Scope
      • Abstracting and Indexing
      • Bibliographic Information
      • Archive
    • Medicine International
      • Information for Authors
      • Editorial Policies
      • Editorial Board
      • Aims and Scope
      • Abstracting and Indexing
      • Bibliographic Information
      • Archive
    • Molecular and Clinical Oncology
      • Information for Authors
      • Editorial Policies
      • Editorial Board
      • Aims and Scope
      • Abstracting and Indexing
      • Bibliographic Information
      • Archive
    • Molecular Medicine Reports
      • Information for Authors
      • Editorial Policies
      • Editorial Board
      • Aims and Scope
      • Abstracting and Indexing
      • Bibliographic Information
      • Archive
    • Oncology Letters
      • Information for Authors
      • Editorial Policies
      • Editorial Board
      • Aims and Scope
      • Abstracting and Indexing
      • Bibliographic Information
      • Archive
    • Oncology Reports
      • Information for Authors
      • Editorial Policies
      • Editorial Board
      • Aims and Scope
      • Abstracting and Indexing
      • Bibliographic Information
      • Archive
    • World Academy of Sciences Journal
      • Information for Authors
      • Editorial Policies
      • Editorial Board
      • Aims and Scope
      • Abstracting and Indexing
      • Bibliographic Information
      • Archive
  • Articles
  • Information
    • For Authors
    • For Reviewers
    • For Librarians
    • For Advertisers
    • Conferences
  • Language Editing
Login Register Submit
  • This site uses cookies
  • You can change your cookie settings at any time by following the instructions in our Cookie Policy. To find out more, you may read our Privacy Policy.

    I agree
Search articles by DOI, keyword, author or affiliation
Search
Advanced Search
presentation
Oncology Reports
Join Editorial Board Propose a Special Issue
Print ISSN: 1021-335X Online ISSN: 1791-2431
Journal Cover
December-2017 Volume 38 Issue 6

Full Size Image

Sign up for eToc alerts
Recommend to Library

Journals

International Journal of Molecular Medicine

International Journal of Molecular Medicine

International Journal of Molecular Medicine is an international journal devoted to molecular mechanisms of human disease.

International Journal of Oncology

International Journal of Oncology

International Journal of Oncology is an international journal devoted to oncology research and cancer treatment.

Molecular Medicine Reports

Molecular Medicine Reports

Covers molecular medicine topics such as pharmacology, pathology, genetics, neuroscience, infectious diseases, molecular cardiology, and molecular surgery.

Oncology Reports

Oncology Reports

Oncology Reports is an international journal devoted to fundamental and applied research in Oncology.

Experimental and Therapeutic Medicine

Experimental and Therapeutic Medicine

Experimental and Therapeutic Medicine is an international journal devoted to laboratory and clinical medicine.

Oncology Letters

Oncology Letters

Oncology Letters is an international journal devoted to Experimental and Clinical Oncology.

Biomedical Reports

Biomedical Reports

Explores a wide range of biological and medical fields, including pharmacology, genetics, microbiology, neuroscience, and molecular cardiology.

Molecular and Clinical Oncology

Molecular and Clinical Oncology

International journal addressing all aspects of oncology research, from tumorigenesis and oncogenes to chemotherapy and metastasis.

World Academy of Sciences Journal

World Academy of Sciences Journal

Multidisciplinary open-access journal spanning biochemistry, genetics, neuroscience, environmental health, and synthetic biology.

International Journal of Functional Nutrition

International Journal of Functional Nutrition

Open-access journal combining biochemistry, pharmacology, immunology, and genetics to advance health through functional nutrition.

International Journal of Epigenetics

International Journal of Epigenetics

Publishes open-access research on using epigenetics to advance understanding and treatment of human disease.

Medicine International

Medicine International

An International Open Access Journal Devoted to General Medicine.

Journal Cover
December-2017 Volume 38 Issue 6

Full Size Image

Sign up for eToc alerts
Recommend to Library

  • Article
  • Citations
    • Cite This Article
    • Download Citation
    • Create Citation Alert
    • Remove Citation Alert
    • Cited By
  • Similar Articles
    • Related Articles (in Spandidos Publications)
    • Similar Articles (Google Scholar)
    • Similar Articles (PubMed)
  • Download PDF
  • Download XML
  • View XML
Article

Shikonin induces apoptosis and G0/G1 phase arrest of gallbladder cancer cells via the JNK signaling pathway

  • Authors:
    • Tianyu Zhai
    • Zhenyu Hei
    • Qiang Ma
    • Haibin Liang
    • Yi Xu
    • Yichi Zhang
    • Longyang Jin
    • Chao Han
    • Jiandong Wang
  • View Affiliations / Copyright

    Affiliations: Department of General Surgery and Laboratory of General Surgery, Xinhua Hospital Affiliated to Shanghai Jiao Tong University School of Medicine, Shanghai 200092, P.R. China
  • Pages: 3473-3480
    |
    Published online on: October 17, 2017
       https://doi.org/10.3892/or.2017.6038
  • Expand metrics +
Metrics: Total Views: 0 (Spandidos Publications: | PMC Statistics: )
Metrics: Total PDF Downloads: 0 (Spandidos Publications: | PMC Statistics: )
Cited By (CrossRef): 0 citations Loading Articles...

This article is mentioned in:


Abstract

Shikonin, a natural product isolated from the roots of Lithospermum erythrorhizon, is considered to have antitumor effects. Gallbladder cancer (GBC) is a prevalent biliary tract malignancy with few curative therapeutic stragegies and poor prognosis. In the present study, we detected the effects of shikonin on GBC cells as well as the underlying molecular mechanisms. The results demonstrated that GBC cell proliferation was inhibited by shikonin as determined by MTT and colony formation assays. Flow cytometry results demonstrated that shikonin treatment enhanced apoptosis and promoted G0/G1 phase arrest in the GBC cells. Western blot assay showed that shikonin induced mitochondrial-dependent apoptosis via the JNK signaling pathway. Moreover, shikonin suppressed tumor growth in mice bearing GBC-derived xenografts in a dose‑dependent manner without side-effects. These results revealed that shikonin exhibits anticancer effects on GBC cells by inducing apoptosis and regulating the cell cycle. Taken together, shikonin may be a novel and safe chemotherapeutic agent for the treatment of GBC.

Introduction

Gallbladder cancer (GBC) is a prevalent biliary tract malignancy (1,2), and the seventh most common gastrointestinal cancer worldwide (3,4). The prognosis for GBC is extremely poor (5,6), and GBC is usually diagnosed at a late stage due to the lack of specific symptoms (7,8). The only curative therapy for GBC is surgical resection (9). The American College of Surgeons reported in 2010 that the 5-year survival rate for stage IV GBC is ~4% (10), resulting from early infiltration by lymphatic, perineural and hematogenous routes, as well as direct invasion into the liver (11). Thus, the identification of novel and promising agents for the treatment of GBC is urgently needed.

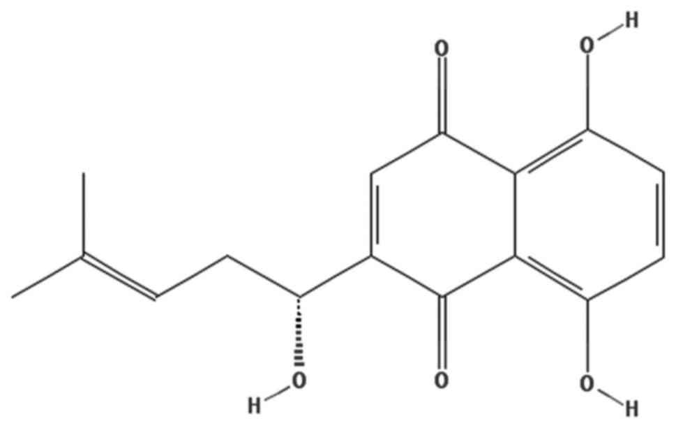
Shikonin (Fig. 1) is a compound isolated from the roots of Lithospermum erythrorhizon, a traditional medicinal plant (12). Numerous studies have demonstrated that shikonin exhibits antitumor effects such as inhibition of cancer cell proliferation (13), induction of apoptosis (14), attenuation of invasion and migration (15), and inhibition of proteasome activity (16), angiogenesis (17) and cancer cell glycolysis (18). However, no studies have been conducted concerning the effects of shikonin on GBC cells and the potential mechanisms involved. Therefore, the present study was designed to investigate the effect of shikonin on GBC cells in vitro and xenograft tumors in vivo, and explore the underlying molecular mechanisms underlying the effects. The present study may offer a promising agent for the treatment of GBC.

Figure 1.

Chemical structure of shikonin.

Materials and methods

Chemicals and reagents

Shikonin was obtained from the Shanghai Jinsui Biotechnology Co., Ltd. (Shanghai, China). After being dissolved in dimethyl sulfoxide (DMSO) at a stock solution (0.05 mol/l), shikonin was stored at −20°C. Subsequent dilutions were conducted with culture medium. An equal proportion of vehicle was added to the control cells.

3-[4,5-Dimethylthiazol-2-yl]-2,5-diphenyl-tetrazolium bromide (MTT) and Hoechst 33342 were obtained from Sigma Chemical Company (St. Louis, MO, USA). An Annexin V/propidium iodide (PI) apoptosis kit was obtained from Invitrogen (Carlsbad, CA, USA). Primary antibodies against Bcl-2, Bax, cleaved caspase-9, cleaved caspase-3, cleaved PARP, cyclin D1, CDK4, JNK, phosphorylated JNK (p-JNK), GAPDH and secondary antibodies (goat anti-rabbit) were obtained from Cell Signaling Technology (Danvers, MA, USA).

Cell lines and culture

NOZ and EHGB-1 (human GBC) cell lines were obtained from the Shanghai Institute of Cell Biology, Chinese Academy of Sciences and grown in high-glucose Dulbecco's modified Eagle's medium (Gibco, Grand Island, NY, USA). The media contained 100 U/ml penicillin (HyClone, Logan, UT, USA), and 10% fetal bovine serum (FBS; Gibco) and 100 µg/ml streptomycin. The cells were grown at 37°C in an atmosphere with 5% CO2.

Cell viability assay

Cell viability was detected by the MTT assay. NOZ and EHGB-1 cells (2×103/well) were seeded into 96-well plates and incubated overnight. Then, the cells were treated with shikonin at various concentrations of 0, 0.5, 1, 2, 3 and 4 µmol/l for 24, 48 and 72 h. After treatment, 10 µl of MTT solution (5 mg/ml) was added to each well and incubation was carried out at 37°C for 4 h. The culture medium was then replaced with 100 µl of DMSO. Absorbance of the solution at 490 nm was measured with a microplate reader (BioTek, Winooski, VT, USA). The results represent the average of three parallel samples.

Colony formation assay

NOZ and EHGB-1 cells were liquated as single cell suspensions and 600 cells were seeded into each well of 6-well plates. Cells were treated with shikonin (0, 0.1, 0.2 and 0.3 µmol/l for NOZ and EHGB-1), and cultured for ~14 days. The cells were then fixed with 4% paraformaldehyde for 15 min, and stained with 0.1% crystal violet (Sigma-Aldrich, St. Louis, MO, USA) for 30 min. The total number of colonies (>50 cells/colony) was manually counted.

Cell apoptosis assay

Cells were seeded in 6-well plates and treated with shikonin (0, 1, 2 and 3 µmol/l) for 48 h. After adherence, cells were harvested and washed twice with cold phosphate-buffered saline (PBS), then resuspended at a density of 1×106 cells/ml. Next, 300 µl of binding buffer containing 5 µl of Annexin V-FITC and 5 µl of PI (100 µg/ml) was added to the cells, followed by incubation in the dark for 30 min. The samples were determined using flow cytometry (BD Biosciences, San Diego, CA, USA).

Cell cycle analysis

NOZ and EHGB-1 cells were treated with shikonin in different concentrations (0, 1, 2 and 3 µmol/l) for 48 h. Cells were harvested, washed with cold PBS, and fixed in 70% ethanol overnight. Then, the cells were washed, added with RNase and PI (Sigma-Aldrich), and incubated in the dark for 30 min. The cells were detected by flow cytometry (BD Biosciences). The percentages of cells in each phase of the cell cycle were analyzed by CellQuest acquisition software (BD Biosciences).

Hoechst 33342 staining

After treatment with shikonin (0, 1, 2 and 3 µmol/l) for 48 h, the NOZ and EHGB-1 cells were washed in cold PBS and added with methanol:acetic acid (3:1) for 10 min. The cells were stained with Hoechst 33342 5 µg/ml for 10 min at 37°C and subsequently observed with a fluorescence microscope (Leica Biosystems, Wetzlar, Germany).

Western blot analysis

Cells were treated with shikonin (0, 1, 2 and 3 µmol/l) for 48 h, and then harvested, washed and lysed in RIPA buffer (Beyotime Institute of Biotechnology, Beijing, China) and protease inhibitor (Roche Applied Science, Indianapolis, IN, USA) at 4°C for 5 min. The lysates were centrifugated at 14,000 × g for 5 min, the supernatant was collected, and the protein concentration was detected by a bicinchoninic acid assay kit (Beyotime Institute of Biotechnology). The proteins were loaded on a 10% sodium dodecyl sulfate-polyacrylamide gel electrophoresis and transferred to nitrocellulose membranes (Millipore, Bedford, MA, USA). The membranes were blocked with 5% skim milk, and incubated with primary antibodies against Bcl-2, Bax, cleaved caspase-3, cleaved caspase-9, cleaved PARP, cyclin D1, CDK4 and GAPDH overnight. The membrane was washed with Tris-buffered saline with Tween-20 (TBST), and then incubated with HRP-conjugated goat anti-rabbit secondary antibodies (Abcam, Cambridge, UK) for 1.5 h. The bands were detected with Gel Doc 2000 (Bio-Rad, Hercules, CA, USA).

In vivo tumor xenograft study

Four-week-old male athymic nude mice were purchased from the Shanghai SLAC Laboratory Animal Co., Ltd. (Shanghai, China). All procedures were approved by the Institutional Animal Care and Use Committee of Shanghai Jiao Tong University. NOZ cells were resuspended in PBS (1×106 cells in 0.2 ml), and injected into the right flank of each mouse. Twenty-four hours after inoculation, the mice were randomly divided into three groups (5 mice/group). The control group was injected with vehicle (10% DMSO and 90% PBS) and the others were injected with shikonin (1 or 3 mg/kg) every 2 days for up to 14 days. The body weight was measured every 2 days. On day 15, the tumor tissues were removed and weighed after sacrifice of the mice injected with lethal dose of pentobarbital. The tumor volume (V) = 1/2 × length × width2.

Statistical analysis

All assays were performed three dependent times, and data are expressed as means ± SD. The Student's t-test in GraphPad Prism was applied to assess the difference between two groups (GraphPad Software, San Diego, CA, USA). P<0.05 (*P<0.05, **P<0.01, ***P<0.001) was considered to indicate a statistically significant result.

Results

Shikonin suppresses proliferation and colony forming of GBC cells

The cell proliferation was assessed by MTT assay. We discovered an obvious reduction in the viability of shikonin-treated cells (Fig. 2A). The inhibitory concentration (IC)50 for NOZ and EHGB-1 cells was ~2 µmol/l at 48 h treat-ment. The ability of NOZ and EHGB-1 cells to form colonies when treated with shikonin was demonstrated by the colony formation assay (Fig. 2B). The result suggested that shikonin exerted a negative influence on colony formation ability. Furthermore, we found less amount of clone formations in shikonin-treated groups than those in the control groups (Fig. 2C). These results indicated that shikonin obviously suppressed the proliferation and colony forming of NOZ and EHGB-1 cells.

Figure 2.

(A) Shikonin suppresses proliferation and colony forming of GBC cells. Cell viability was determined separately by MTT assay following treatment with shikonin for 24, 48 and 72 h. (B) NOZ and EHGB-1 cells were treated with different concentrations of shikonin (0, 0.1, 0.2 and 0.3 µmol/l) for 14 days. (C) The colony counts are shown. All data are expressed as means ± SD, obtained from three independent experiments; *P<0.05, **P<0.01, ***P<0.001.

Shikonin induces mitochondrial-dependent apoptosis via the JNK signaling pathway in GBC cells

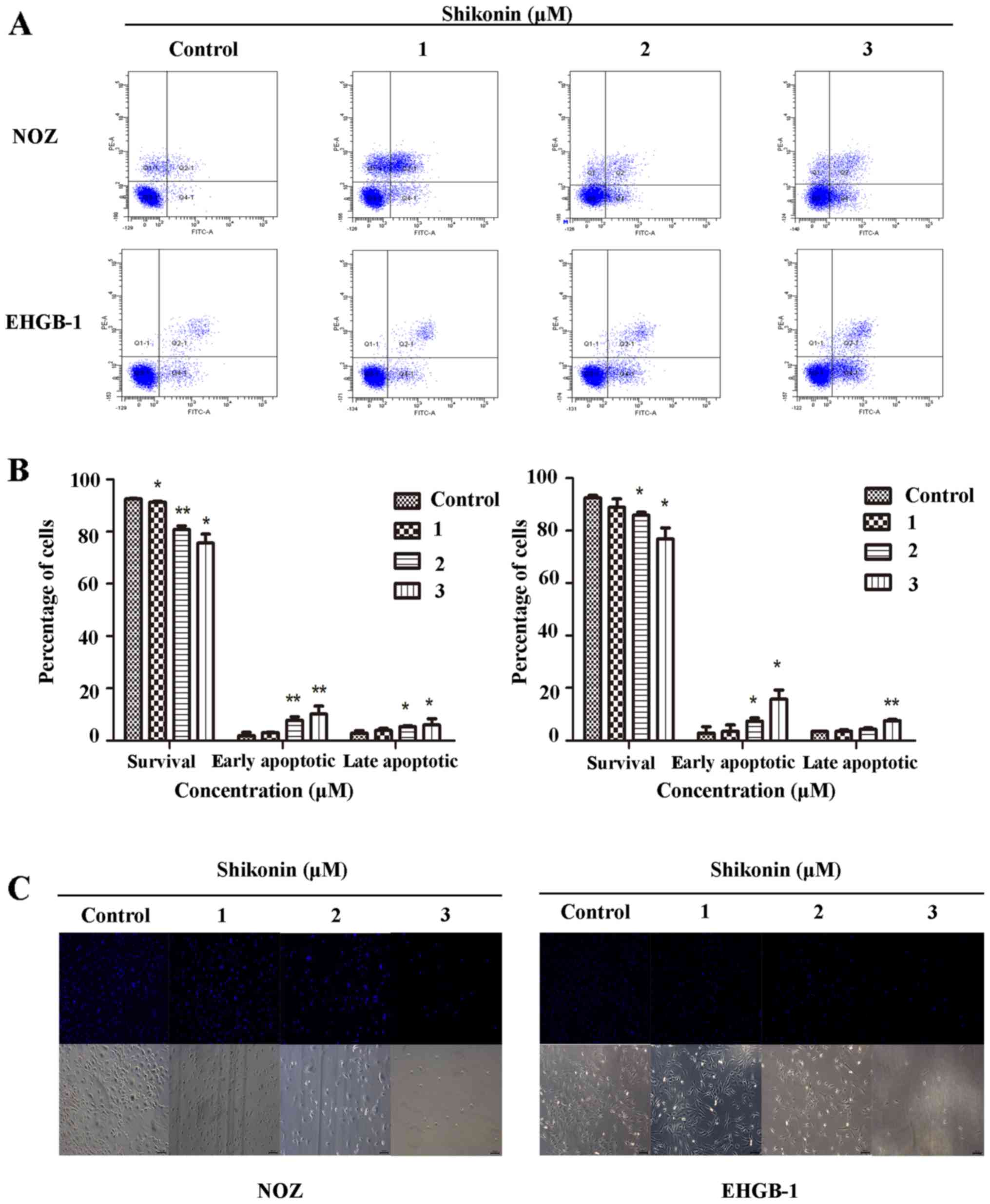
The impacts of shikonin on apoptosis in the NOZ and EHGB-1 cells were detected using Annexin V/PI staining and flow cytometry. As shown in Fig. 3A, the percentage of surviving cells was reduced, whereas the percentage of apoptotic cells was obviously increased (Fig. 3B).

Figure 3.

Shikonin induces apoptosis in GBC cells. (A) NOZ and EHGB-1 cells were stained with Annexin V-FITC/PI and analyzed by flow cytometry following treatment with shikonin (0, 1, 2 and 3 µmol/l) for 48 h. The right lower quadrant and right upper quadrant represent the percentage of early and late apoptotic cells, respectively. (B) The proportion of apoptotic cells is shown (mean ± SD). (C) Differences in nuclear morphology were determined by Hoechst 33342 staining and observed under fluorescence microscopy. Representative images from three independent experiments are shown; *P<0.05, **P<0.01 vs. the control group.

To further confirm the cell apoptosis, we applied Hoechst 33342 staining to examine the change in nuclear morphology. The untreated cells were round with uniformity in chromatin distribution, while vivid chromatin condensation and lobulated nuclear fragmentation were revealed in cells treated with shikonin (Fig. 3C). Furthermore, the proportion of apoptotic nuclei that was obviously increased agreed with the gradually increased shikonin concentration.

Proteins of the Bcl-2 and caspase family play major roles in initiation and maintenance of mitochondrial apoptosis (19). To further explore the molecular mechanism underlying shikonin-mediated apoptosis, we evaluated the quantitative levels of apoptosis-related proteins via western blot analysis, including Bax, bcl-2, cleaved caspase-9, cleaved caspase-3 and cleaved PARP. As shown in Fig. 4A, we observed increased expression of Bax, cleaved caspase-9, cleaved caspase-3 and cleaved PARP and downregulation of Bcl-2. Moreover, the Bcl-2/Bax ratio represents apoptotic activity (20), as cell apoptosis is promoted when the ratio decreases. In the present study, we found a significant decrease in the ratio of Bcl-2/Bax in the shikonin-treated cells (Fig. 4B). We also observed upregulation of p-JNK while no significant change in the expression of JNK was noted.

Figure 4.

Shikonin induces apoptosis via the JNK signaling pathway in GBC cells. (A) NOZ and EHGB-1 cells were treated with shikonin (0, 1, 2, and 3 µmol/l) for 48 h. The expression levels of Bcl-2, Bax, cleaved caspase-9, cleaved caspase-3, cleaved PARP, p-JNK and JNK were determined by western blot analysis. (B) Relative ratio of Bcl-2/Bax are shown; *P<0.05, **P<0.01 vs. the control group.

Together, these results revealed that shikonin may initiate mitochondrial-dependent apoptosis via the JNK signaling pathway in GBC cells.

Shikonin triggers G0/G1 phase arrest by regulating cell cycle-related proteins in GBC cells

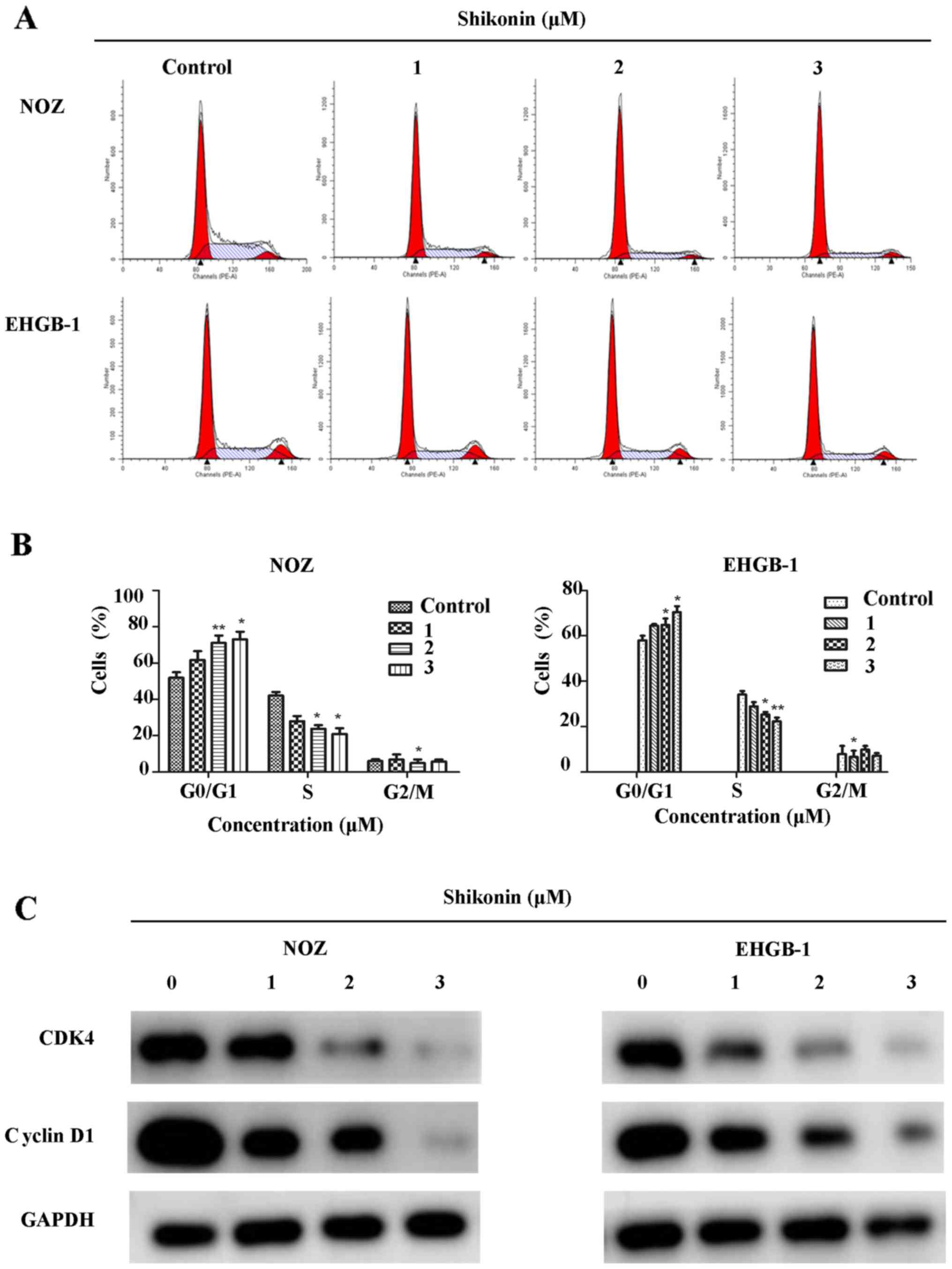
The percentage of cells in each phase of the cell cycle was determined via flow cytometry. We found an obvious increase in the proportion of G0/G1 cells (Fig. 5B), indicating that shikonin suppressed cell cycle progression in the NOZ and EHGB-1 cells (Fig. 5A). We detected the expression of cell cycle-related proteins cyclin D1 and CDK4, and observed an obvious decrease in the NOZ and EHGB-1 cells (Fig. 5C). Therefore, shikonin may inhibit GBC cell proliferation by triggering G0/G1 phase arrest.

Figure 5.

Shikonin triggers G0/G1 phase arrest via regulating cell cycle-related proteins in GBC cells. (A) The percentages of cells in each cell cycle were determined by flow cytometry. (B) Data are presented as the mean ± SD (n=3). (C) Western blot analysis of expression levels of cyclin D1 and CDK4. Representative blots from three independent experiments are shown; *P<0.05, **P<0.01 vs. the control group.

Shikonin exhibits anticancer effects in vivo

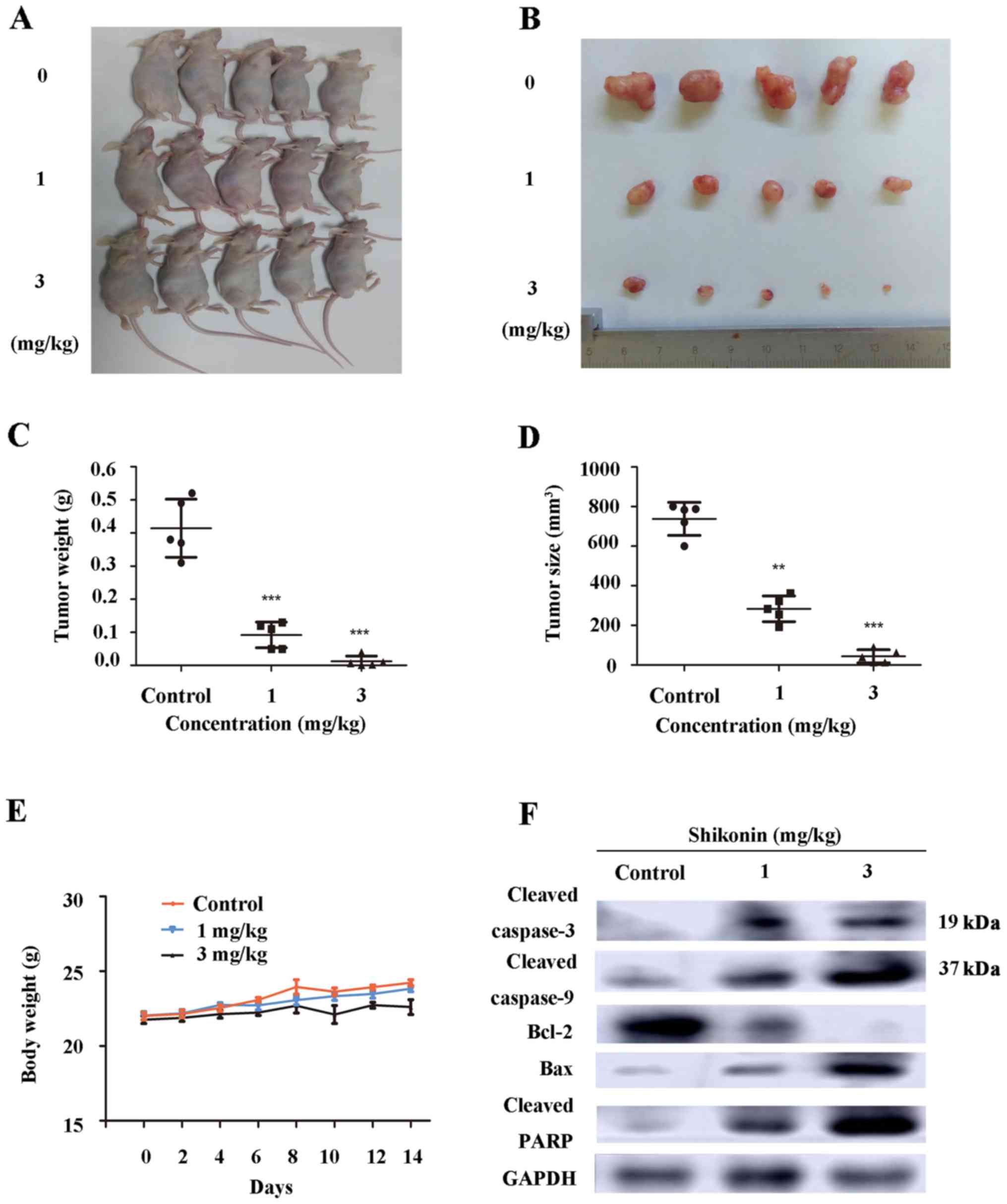
To further detect whether shikonin suppresses tumor growth in vivo, nude mice with palpable tumor xenografts were injected with vehicle (10% DMSO and 90% PBS) or shikonin (1 and 3 mg/kg) every other day. This dose was determined to be effective (21,22) and a non-toxic level; LD50 of shikonin in the mouse is 20 mg/kg when injected in an intraperitoneal manner (23). After injection, the bile and liver were previously found to contain the highest levels of shikonin, and most of the excreted metabolite was transformed (24). As shown in Fig. 6A-D, the shikonin group produced the smaller tumors when compared with the tumor volume of the vehicle group. The results demonstrated that tumor growth was obviously suppressed in the shikonin-treated mice in a dose-dependent manner. Moreover, we found no significant difference in regards to body weight between the vehicle and shikonin-treated groups (Fig. 6E), suggesting that shikonin had no side-effects in nude mice. As shown in Fig. 6F, we detected the upregulation of Bax, cleaved caspase-9, cleaved caspase-3 and cleaved PARP and downregulation of Bcl-2 in the tumor tissues by western blot assay.

Figure 6.

Shikonin exhibits anticancer effect in vivo. (A) Nude mice were injected with NOZ cells to establish tumor xenografts. Subsequently, the mice were injected with a vehicle (10% dimethyl sulfoxide and 90% phosphate-buffered saline) or shikonin (1 and 3 mg/kg) for up to 14 days. The sizes of tumors of the mice are shown in the images. (B-D) Tumors were collected after sacrificing the animals and subjected to weighing on day 14. (E) The body weight of the nude mice was measured during the administration period (n=5); **P<0.01, ***P<0.001 vs. the control group. (F) The expression levels of apoptosis-related molecules in the tumors were detected by western blot analysis.

Discussion

Recently, various studies have shown that shikonin acts as an anticancer agent. However, the effects of shikonin on gallbladder cancer (GBC) cells required elucidation. In the present study, we demonstrated that shikonin induced apoptosis and G0/G1 phase arrest in human GBC cells.

The cytotoxic effects of shikonin were assessed by MTT and colony formation assays. We found that shikonin significantly inhibited cell growth in a time- and dose-dependent manner. To better understand the apoptotic effect of shikonin in GBC cells, we performed flow cytometric analysis and Hoechst 33342 staining. The results showed that shikonin induced apoptosis in GBC cells. To date, two pathways play crucial roles in cell apoptosis, including the mitochondrial intrinsic pathway and the death receptor-induced extrinsic pathway (25). In the present study, we demonstrated the importance of the intrinsic pathway in shikonin-induced apoptosis. Proteins in the Bcl-2 family are crucial regulators of the mitochondrial-dependent apoptotic pathway (26). Increased expression levels of Bax and reduced expression of Bcl-2, the dominant inhibitor of Bax, were observed in the present study. Moreover, the ratio of Bcl-2/Bax is a critical factor which determines the apoptosis threshold (27). In the present study, we detected that the Bcl-2/Bax ratio was significantly decreased following treatment with shikonin. These results suggest that shikonin induced apoptosis in the GBC cells.

We also detected the expression level of caspase and cleaved PARP. Caspase-9 is activated in a mitochondrial-dependent intrinsic pathway, which then mediates the activation of caspase-3 (28). Caspase-3 is an important molecule to trigger the cleavage of downstream proteins, such as PARP, in the caspase-dependent apoptosis pathway, eventually leading to apoptosis (29). PARP can be triggered in cells undergoing stress stimulus, resulting in chromatin lysis and finally triggering apoptosis (30). In the present study, we observed an obvious upregulation of cleaved caspase-3, and −9, and PARP.

Shikonin has been shown to induce cell apoptosis and inhibit proliferation in dozens of cancers through various signaling pathways, such as Erk (31), PI3K/AKT (32) and NF-κB signaling pathways (33). In the present study, we detected the expression levels of JNK and p-JNK. JNK plays an essential role in the intrinsic apoptotic pathway (34). After initially activated by extracellular stimuli, JNK activates caspase-9 and inhibits the anti-apoptotic protein Bcl-2 (35). The data revealed upregulation of p-JNK and no obvious change in JNK, suggesting that JNK was activated in the shikonin-treated GBC cells. All in all, shikonin may trigger the apoptosis of GBC cells via the JNK signaling pathway, subsequently enhancing cell death.

Blockage of cell cycle progression has been considered as an effective strategy for the treatment of human malignancies (33). In the present study, cell cycle analysis showed that the G0/G1 phase arrest of GBC cells was induced by shikonin. The G0/G1 phase of the cell cycle is regulated by cell cycle checkpoint proteins, such as cycling D1 and CDK4 (36), which was verified by the downregulation of CDK4 and cyclin D1 by western blot analysis.

To further confirm the apoptotic effects of shikonin, we established xenograft tumors in nude mice, and then treated them with shikonin. According to the difference in tumor volume, weight and apoptosis-related molecules in the tumors removed from the sacrificed mice, the antitumor effect of shikonin in vivo was verified. The insignificant change in body weight among the three groups indicated the safety of shikonin in the treatment of GBC.

In conclusion, the results demonstrated that shikonin exhibited marked anticancer effects by inducing apoptosis via the JNK signaling pathway and G0/G1 phase arrest. Moreover, tumor growth was also inhibited in vivo with no side-effects. Therefore, shikonin may be a novel and safe chemotherapeutic agent for the treatment of GBC.

Acknowledgements

The present study was supported by the National Natural Science Foundation of China (no. 81372642).

References

1 

Li Z, Yu X, Shen J, Law PT, Chan MT and Wu WK: MicroRNA expression and its implications for diagnosis and therapy of gallbladder cancer. Oncotarget. 6:13914–13921. 2015.PubMed/NCBI

2 

Subbannayya T, Leal-Rojas P, Barbhuiya MA, Raja R, Renuse S, Sathe G, Pinto SM, Syed N, Nanjappa V, Patil AH, et al: Macrophage migration inhibitory factor - a therapeutic target in gallbladder cancer. BMC Cancer. 15:8432015. View Article : Google Scholar : PubMed/NCBI

3 

Shu YJ, Bao RF, Jiang L, Wang Z, Wang XA, Zhang F, Liang HB, Li HF, Ye YY, Xiang SS, et al: MicroRNA-29c-5p suppresses gallbladder carcinoma progression by directly targeting CPEB4 and inhibiting the MAPK pathway. Cell Death Differ. 24:445–457. 2017. View Article : Google Scholar : PubMed/NCBI

4 

Shu YJ, Weng H, Ye YY, Hu YP, Bao RF, Cao Y, Wang XA, Zhang F, Xiang SS, Li HF, et al: SPOCK1 as a potential cancer prognostic marker promotes the proliferation and metastasis of gallbladder cancer cells by activating the PI3K/AKT pathway. Mol Cancer. 14:122015. View Article : Google Scholar : PubMed/NCBI

5 

Nagaraja V and Eslick GD: Systematic review with meta-analysis: The relationship between chronic Salmonella typhi carrier status and gall-bladder cancer. Aliment Pharmacol Ther. 39:745–750. 2014. View Article : Google Scholar : PubMed/NCBI

6 

Carriaga MT and Henson DE: Liver, gallbladder, extrahepatic bile ducts, and pancreas. Cancer. 75 Suppl 1:S171–S190. 1995. View Article : Google Scholar

7 

Jung W, Jang JY, Kang MJ, Chang YR, Shin YC, Chang J and Kim SW: Effects of surgical methods and tumor location on survival and recurrence patterns after curative resection in patients with T2 gallbladder cancer. Gut Liver. 10:140–146. 2016. View Article : Google Scholar : PubMed/NCBI

8 

Li M, Zhang Z, Li X, Ye J, Wu X, Tan Z, Liu C, Shen B, Wang XA, Wu W, et al: Whole-exome and targeted gene sequencing of gallbladder carcinoma identifies recurrent mutations in the ErbB pathway. Nat Genet. 46:872–876. 2014. View Article : Google Scholar : PubMed/NCBI

9 

Zhao S, Cao Y, Liu SB, Wang XA, Bao RF, Shu YJ, Hu YP, Zhang YJ, Jiang L, Zhang F, et al: The E545K mutation of PIK3CA promotes gallbladder carcinoma progression through enhanced binding to EGFR. JJ Exp Clin Cancer Res. 35:972016. View Article : Google Scholar

10 

Marcano-Bonilla L, Mohamed EA, Mounajjed T and Roberts LR: Biliary tract cancers: Epidemiology, molecular pathogenesis and genetic risk associations. Linchuang Zhongliuxue Zazhi. 5:612016.

11 

Bao RF, Shu YJ, Hu YP, Wang XA, Zhang F, Liang HB, Ye YY, Li HF, Xiang SS, Weng H, et al: miR-101 targeting ZFX suppresses tumor proliferation and metastasis by regulating the MAPK/Erk and Smad pathways in gallbladder carcinoma. Oncotarget. 7:22339–22354. 2016. View Article : Google Scholar : PubMed/NCBI

12 

Yang F, Chen Y, Duan W, Zhang C, Zhu H and Ding J: SH-7, a new synthesized shikonin derivative, exerting its potent antitumor activities as a topoisomerase inhibitor. Int J Cancer. 119:1184–1193. 2006. View Article : Google Scholar : PubMed/NCBI

13 

Singh F, Gao D, Lebwohl MG and Wei H: Shikonin modulates cell proliferation by inhibiting epidermal growth factor receptor signaling in human epidermoid carcinoma cells. Cancer Lett. 200:115–121. 2003. View Article : Google Scholar : PubMed/NCBI

14 

Lu D, Qian J, Li W, Feng Q, Pan S and Zhang S: β-hydroxyisovaleryl-shikonin induces human cervical cancer cell apoptosis via PI3K/AKT/mTOR signaling. Oncol Lett. 10:3434–3442. 2015. View Article : Google Scholar : PubMed/NCBI

15 

Liu JP, Liu D, Gu JF, Zhu MM and Cui L: Shikonin inhibits the cell viability, adhesion, invasion and migration of the human gastric cancer cell line MGC-803 via the Toll-like receptor 2/nuclear factor-kappa B pathway. J Pharm Pharmacol. 67:1143–1155. 2015. View Article : Google Scholar : PubMed/NCBI

16 

Yang H, Zhou P, Huang H, Chen D, Ma N, Cui QC, Shen S, Dong W, Zhang X, Lian W, et al: Shikonin exerts antitumor activity via proteasome inhibition and cell death induction in vitro and in vivo. Int J Cancer. 124:2450–2459. 2009. View Article : Google Scholar : PubMed/NCBI

17 

Komi Y, Suzuki Y, Shimamura M, Kajimoto S, Nakajo S, Masuda M, Shibuya M, Itabe H, Shimokado K, Oettgen P, et al: Mechanism of inhibition of tumor angiogenesis by beta-hydroxyisovalerylshikonin. Cancer Sci. 100:269–277. 2009. View Article : Google Scholar : PubMed/NCBI

18 

Chen J, Xie J, Jiang Z, Wang B, Wang Y and Hu X: Shikonin and its analogs inhibit cancer cell glycolysis by targeting tumor pyruvate kinase-M2. Oncogene. 30:4297–4306. 2011. View Article : Google Scholar : PubMed/NCBI

19 

He G, He G, Zhou R, Pi Z, Zhu T, Jiang L and Xie Y: Enhancement of cisplatin-induced colon cancer cells apoptosis by shikonin, a natural inducer of ROS in vitro and in vivo. Biochem Biophys Res Commun. 469:1075–1082. 2016. View Article : Google Scholar : PubMed/NCBI

20 

Liu T, Li R, Zhao H, Deng J, Long Y, Shuai MT, Li Q, Gu H, Chen YQ and Leng AM: eIF4E promotes tumorigenesis and modulates chemosensitivity to cisplatin in esophageal squamous cell carcinoma. Oncotarget. 7:66851–66864. 2016.PubMed/NCBI

21 

Jeung YJ, Kim HG, Ahn J, Lee HJ, Lee SB, Won M, Jung CR, Im JY, Kim BK, Park SK, et al: Shikonin induces apoptosis of lung cancer cells via activation of FOXO3a/EGR1/SIRT1 signaling antagonized by p300. Biochim Biophys Acta. 1863:2584–2593. 2016. View Article : Google Scholar : PubMed/NCBI

22 

Wang Y, Zhou Y, Jia G, Han B, Liu J, Teng Y, Lv J, Song Z, Li Y, Ji L, et al: Shikonin suppresses tumor growth and synergizes with gemcitabine in a pancreatic cancer xenograft model: Involvement of NF-κB signaling pathway. Biochem Pharmacol. 88:322–333. 2014. View Article : Google Scholar : PubMed/NCBI

23 

Hayashi M: Pharmacological studies of Shikon and Tooki. (2) Pharmacological effects of the pigment components, Shikonin and acetylshikonin. Nihon Yakurigaku Zasshi. 73:193–203. 1977. View Article : Google Scholar : PubMed/NCBI

24 

Chen X, Yang L, Oppenheim JJ and Howard MZ: Cellular pharmacology studies of shikonin derivatives. Phytother Res. 16:199–209. 2002. View Article : Google Scholar : PubMed/NCBI

25 

Call JA, Eckhardt SG and Camidge DR: Targeted manipulation of apoptosis in cancer treatment. Lancet Oncol. 9:1002–1011. 2008. View Article : Google Scholar : PubMed/NCBI

26 

Min R, Tong J, Wenjun Y, Wenhu D, Xiaojian Z, Jiacai H, Jian Z, Wantao C and Chenping Z: Growth inhibition and induction of apoptosis in human oral squamous cell carcinoma Tca-8113 cell lines by Shikonin was partly through the inactivation of NF-kappaB pathway. Phytother Res. 22:407–415. 2008. View Article : Google Scholar : PubMed/NCBI

27 

Wang W, Guo Q, You Q, Zhang K, Yang Y, Yu J, Liu W, Zhao L, Gu H, Hu Y, et al: Involvement of bax/bcl-2 in wogonin-induced apoptosis of human hepatoma cell line SMMC-7721. Anticancer Drugs. 17:797–805. 2006. View Article : Google Scholar : PubMed/NCBI

28 

Hill MM, Adrain C and Martin SJ: Portrait of a killer: The mitochondrial apoptosome emerges from the shadows. Mol Interv. 3:19–26. 2003. View Article : Google Scholar : PubMed/NCBI

29 

Nuñez G, Benedict MA, Hu Y and Inohara N: Caspases: The proteases of the apoptotic pathway. Oncogene. 17:3237–3245. 1998. View Article : Google Scholar : PubMed/NCBI

30 

Wang Y, An R, Umanah GK, Park H, Nambiar K, Eacker SM, Kim B, Bao L, Harraz MM, Chang C, et al: A nuclease that mediates cell death induced by DNA damage and poly(ADP-ribose) polymerase-1. Science. 354:3542016. View Article : Google Scholar : PubMed/NCBI

31 

Jing H, Sun W, Fan J, Zhang Y, Yang J, Jia J, Li J, Guo J, Luo S and Zheng Y: Shikonin induces apoptosis of HaCaT cells via the mitochondrial, Erk and Akt pathways. Mol Med Rep. 13:3009–3016. 2016. View Article : Google Scholar : PubMed/NCBI

32 

Zhang FY, Hu Y, Que ZY, Wang P, Liu YH, Wang ZH and Xue YX: Shikonin inhibits the migration and invasion of human glioblastoma cells by targeting phosphorylated β-catenin and phosphorylated PI3K/Akt: A potential mechanism for the anti-glioma efficacy of a Traditional Chinese Herbal Medicine. Int J Mol Sci. 16:23823–23848. 2015. View Article : Google Scholar : PubMed/NCBI

33 

Tian R, Li Y and Gao M: Shikonin causes cell-cycle arrest and induces apoptosis by regulating the EGFR-NF-κB signalling pathway in human epidermoid carcinoma A431 cells. Biosci Rep. 35:352015. View Article : Google Scholar

34 

Schroeter H, Boyd CS, Ahmed R, Spencer JP, Duncan RF, Rice-Evans C and Cadenas E: c-Jun N-terminal kinase (JNK)-mediated modulation of brain mitochondria function: New target proteins for JNK signalling in mitochondrion-dependent apoptosis. Biochem J. 372:359–369. 2003. View Article : Google Scholar : PubMed/NCBI

35 

Nakamura Y: Chemoprevention by isothiocyanates: Molecular basis of apoptosis induction. Forum Nutr. 61:170–181. 2009. View Article : Google Scholar : PubMed/NCBI

36 

Nakanishi M, Shimada M and Niida H: Genetic instability in cancer cells by impaired cell cycle checkpoints. Cancer Sci. 97:984–989. 2006. View Article : Google Scholar : PubMed/NCBI

Related Articles

  • Abstract
  • View
  • Download
  • Twitter
Copy and paste a formatted citation
Spandidos Publications style
Zhai T, Hei Z, Ma Q, Liang H, Xu Y, Zhang Y, Jin L, Han C and Wang J: Shikonin induces apoptosis and G0/G1 phase arrest of gallbladder cancer cells via the JNK signaling pathway. Oncol Rep 38: 3473-3480, 2017.
APA
Zhai, T., Hei, Z., Ma, Q., Liang, H., Xu, Y., Zhang, Y. ... Wang, J. (2017). Shikonin induces apoptosis and G0/G1 phase arrest of gallbladder cancer cells via the JNK signaling pathway. Oncology Reports, 38, 3473-3480. https://doi.org/10.3892/or.2017.6038
MLA
Zhai, T., Hei, Z., Ma, Q., Liang, H., Xu, Y., Zhang, Y., Jin, L., Han, C., Wang, J."Shikonin induces apoptosis and G0/G1 phase arrest of gallbladder cancer cells via the JNK signaling pathway". Oncology Reports 38.6 (2017): 3473-3480.
Chicago
Zhai, T., Hei, Z., Ma, Q., Liang, H., Xu, Y., Zhang, Y., Jin, L., Han, C., Wang, J."Shikonin induces apoptosis and G0/G1 phase arrest of gallbladder cancer cells via the JNK signaling pathway". Oncology Reports 38, no. 6 (2017): 3473-3480. https://doi.org/10.3892/or.2017.6038
Copy and paste a formatted citation
x
Spandidos Publications style
Zhai T, Hei Z, Ma Q, Liang H, Xu Y, Zhang Y, Jin L, Han C and Wang J: Shikonin induces apoptosis and G0/G1 phase arrest of gallbladder cancer cells via the JNK signaling pathway. Oncol Rep 38: 3473-3480, 2017.
APA
Zhai, T., Hei, Z., Ma, Q., Liang, H., Xu, Y., Zhang, Y. ... Wang, J. (2017). Shikonin induces apoptosis and G0/G1 phase arrest of gallbladder cancer cells via the JNK signaling pathway. Oncology Reports, 38, 3473-3480. https://doi.org/10.3892/or.2017.6038
MLA
Zhai, T., Hei, Z., Ma, Q., Liang, H., Xu, Y., Zhang, Y., Jin, L., Han, C., Wang, J."Shikonin induces apoptosis and G0/G1 phase arrest of gallbladder cancer cells via the JNK signaling pathway". Oncology Reports 38.6 (2017): 3473-3480.
Chicago
Zhai, T., Hei, Z., Ma, Q., Liang, H., Xu, Y., Zhang, Y., Jin, L., Han, C., Wang, J."Shikonin induces apoptosis and G0/G1 phase arrest of gallbladder cancer cells via the JNK signaling pathway". Oncology Reports 38, no. 6 (2017): 3473-3480. https://doi.org/10.3892/or.2017.6038
Follow us
  • Twitter
  • LinkedIn
  • Facebook
About
  • Spandidos Publications
  • Careers
  • Cookie Policy
  • Privacy Policy
How can we help?
  • Help
  • Live Chat
  • Contact
  • Email to our Support Team