Spandidos Publications Logo
  • About
    • About Spandidos
    • Aims and Scopes
    • Abstracting and Indexing
    • Editorial Policies
    • Reprints and Permissions
    • Job Opportunities
    • Terms and Conditions
    • Contact
  • Journals
    • All Journals
    • Oncology Letters
      • Oncology Letters
      • Information for Authors
      • Editorial Policies
      • Editorial Board
      • Aims and Scope
      • Abstracting and Indexing
      • Bibliographic Information
      • Archive
    • International Journal of Oncology
      • International Journal of Oncology
      • Information for Authors
      • Editorial Policies
      • Editorial Board
      • Aims and Scope
      • Abstracting and Indexing
      • Bibliographic Information
      • Archive
    • Molecular and Clinical Oncology
      • Molecular and Clinical Oncology
      • Information for Authors
      • Editorial Policies
      • Editorial Board
      • Aims and Scope
      • Abstracting and Indexing
      • Bibliographic Information
      • Archive
    • Experimental and Therapeutic Medicine
      • Experimental and Therapeutic Medicine
      • Information for Authors
      • Editorial Policies
      • Editorial Board
      • Aims and Scope
      • Abstracting and Indexing
      • Bibliographic Information
      • Archive
    • International Journal of Molecular Medicine
      • International Journal of Molecular Medicine
      • Information for Authors
      • Editorial Policies
      • Editorial Board
      • Aims and Scope
      • Abstracting and Indexing
      • Bibliographic Information
      • Archive
    • Biomedical Reports
      • Biomedical Reports
      • Information for Authors
      • Editorial Policies
      • Editorial Board
      • Aims and Scope
      • Abstracting and Indexing
      • Bibliographic Information
      • Archive
    • Oncology Reports
      • Oncology Reports
      • Information for Authors
      • Editorial Policies
      • Editorial Board
      • Aims and Scope
      • Abstracting and Indexing
      • Bibliographic Information
      • Archive
    • Molecular Medicine Reports
      • Molecular Medicine Reports
      • Information for Authors
      • Editorial Policies
      • Editorial Board
      • Aims and Scope
      • Abstracting and Indexing
      • Bibliographic Information
      • Archive
    • World Academy of Sciences Journal
      • World Academy of Sciences Journal
      • Information for Authors
      • Editorial Policies
      • Editorial Board
      • Aims and Scope
      • Abstracting and Indexing
      • Bibliographic Information
      • Archive
    • International Journal of Functional Nutrition
      • International Journal of Functional Nutrition
      • Information for Authors
      • Editorial Policies
      • Editorial Board
      • Aims and Scope
      • Abstracting and Indexing
      • Bibliographic Information
      • Archive
    • International Journal of Epigenetics
      • International Journal of Epigenetics
      • Information for Authors
      • Editorial Policies
      • Editorial Board
      • Aims and Scope
      • Abstracting and Indexing
      • Bibliographic Information
      • Archive
    • Medicine International
      • Medicine International
      • Information for Authors
      • Editorial Policies
      • Editorial Board
      • Aims and Scope
      • Abstracting and Indexing
      • Bibliographic Information
      • Archive
  • Articles
  • Information
    • Information for Authors
    • Information for Reviewers
    • Information for Librarians
    • Information for Advertisers
    • Conferences
  • Language Editing
Spandidos Publications Logo
  • About
    • About Spandidos
    • Aims and Scopes
    • Abstracting and Indexing
    • Editorial Policies
    • Reprints and Permissions
    • Job Opportunities
    • Terms and Conditions
    • Contact
  • Journals
    • All Journals
    • Biomedical Reports
      • Information for Authors
      • Editorial Policies
      • Editorial Board
      • Aims and Scope
      • Abstracting and Indexing
      • Bibliographic Information
      • Archive
    • Experimental and Therapeutic Medicine
      • Information for Authors
      • Editorial Policies
      • Editorial Board
      • Aims and Scope
      • Abstracting and Indexing
      • Bibliographic Information
      • Archive
    • International Journal of Epigenetics
      • Information for Authors
      • Editorial Policies
      • Editorial Board
      • Aims and Scope
      • Abstracting and Indexing
      • Bibliographic Information
      • Archive
    • International Journal of Functional Nutrition
      • Information for Authors
      • Editorial Policies
      • Editorial Board
      • Aims and Scope
      • Abstracting and Indexing
      • Bibliographic Information
      • Archive
    • International Journal of Molecular Medicine
      • Information for Authors
      • Editorial Policies
      • Editorial Board
      • Aims and Scope
      • Abstracting and Indexing
      • Bibliographic Information
      • Archive
    • International Journal of Oncology
      • Information for Authors
      • Editorial Policies
      • Editorial Board
      • Aims and Scope
      • Abstracting and Indexing
      • Bibliographic Information
      • Archive
    • Medicine International
      • Information for Authors
      • Editorial Policies
      • Editorial Board
      • Aims and Scope
      • Abstracting and Indexing
      • Bibliographic Information
      • Archive
    • Molecular and Clinical Oncology
      • Information for Authors
      • Editorial Policies
      • Editorial Board
      • Aims and Scope
      • Abstracting and Indexing
      • Bibliographic Information
      • Archive
    • Molecular Medicine Reports
      • Information for Authors
      • Editorial Policies
      • Editorial Board
      • Aims and Scope
      • Abstracting and Indexing
      • Bibliographic Information
      • Archive
    • Oncology Letters
      • Information for Authors
      • Editorial Policies
      • Editorial Board
      • Aims and Scope
      • Abstracting and Indexing
      • Bibliographic Information
      • Archive
    • Oncology Reports
      • Information for Authors
      • Editorial Policies
      • Editorial Board
      • Aims and Scope
      • Abstracting and Indexing
      • Bibliographic Information
      • Archive
    • World Academy of Sciences Journal
      • Information for Authors
      • Editorial Policies
      • Editorial Board
      • Aims and Scope
      • Abstracting and Indexing
      • Bibliographic Information
      • Archive
  • Articles
  • Information
    • For Authors
    • For Reviewers
    • For Librarians
    • For Advertisers
    • Conferences
  • Language Editing
Login Register Submit
  • This site uses cookies
  • You can change your cookie settings at any time by following the instructions in our Cookie Policy. To find out more, you may read our Privacy Policy.

    I agree
Search articles by DOI, keyword, author or affiliation
Search
Advanced Search
presentation
Oncology Reports
Join Editorial Board Propose a Special Issue
Print ISSN: 1021-335X Online ISSN: 1791-2431
Journal Cover
April-2019 Volume 41 Issue 4

Full Size Image

Sign up for eToc alerts
Recommend to Library

Journals

International Journal of Molecular Medicine

International Journal of Molecular Medicine

International Journal of Molecular Medicine is an international journal devoted to molecular mechanisms of human disease.

International Journal of Oncology

International Journal of Oncology

International Journal of Oncology is an international journal devoted to oncology research and cancer treatment.

Molecular Medicine Reports

Molecular Medicine Reports

Covers molecular medicine topics such as pharmacology, pathology, genetics, neuroscience, infectious diseases, molecular cardiology, and molecular surgery.

Oncology Reports

Oncology Reports

Oncology Reports is an international journal devoted to fundamental and applied research in Oncology.

Experimental and Therapeutic Medicine

Experimental and Therapeutic Medicine

Experimental and Therapeutic Medicine is an international journal devoted to laboratory and clinical medicine.

Oncology Letters

Oncology Letters

Oncology Letters is an international journal devoted to Experimental and Clinical Oncology.

Biomedical Reports

Biomedical Reports

Explores a wide range of biological and medical fields, including pharmacology, genetics, microbiology, neuroscience, and molecular cardiology.

Molecular and Clinical Oncology

Molecular and Clinical Oncology

International journal addressing all aspects of oncology research, from tumorigenesis and oncogenes to chemotherapy and metastasis.

World Academy of Sciences Journal

World Academy of Sciences Journal

Multidisciplinary open-access journal spanning biochemistry, genetics, neuroscience, environmental health, and synthetic biology.

International Journal of Functional Nutrition

International Journal of Functional Nutrition

Open-access journal combining biochemistry, pharmacology, immunology, and genetics to advance health through functional nutrition.

International Journal of Epigenetics

International Journal of Epigenetics

Publishes open-access research on using epigenetics to advance understanding and treatment of human disease.

Medicine International

Medicine International

An International Open Access Journal Devoted to General Medicine.

Journal Cover
April-2019 Volume 41 Issue 4

Full Size Image

Sign up for eToc alerts
Recommend to Library

  • Article
  • Citations
    • Cite This Article
    • Download Citation
    • Create Citation Alert
    • Remove Citation Alert
    • Cited By
  • Similar Articles
    • Related Articles (in Spandidos Publications)
    • Similar Articles (Google Scholar)
    • Similar Articles (PubMed)
  • Download PDF
  • Download XML
  • View XML
Article

MELK inhibition targets cancer stem cells through downregulation of SOX2 expression in head and neck cancer cells

  • Authors:
    • Lili Ren
    • Boya Deng
    • Vassiliki Saloura
    • Jae‑Hyun Park
    • Yusuke Nakamura
  • View Affiliations / Copyright

    Affiliations: Department of Medicine, The University of Chicago, Chicago, IL 60637, USA
  • Pages: 2540-2548
    |
    Published online on: January 30, 2019
       https://doi.org/10.3892/or.2019.6988
  • Expand metrics +
Metrics: Total Views: 0 (Spandidos Publications: | PMC Statistics: )
Metrics: Total PDF Downloads: 0 (Spandidos Publications: | PMC Statistics: )
Cited By (CrossRef): 0 citations Loading Articles...

This article is mentioned in:



Abstract

Maternal embryonic leucine zipper kinase (MELK) has been reported to serve critical roles in the maintenance of stemness of cancer cells, although its mechanism remains unclear. Since SRY‑box 2 (SOX2) was demonstrated to be involved in self‑renewal and tumorigenicity of head and neck squamous cell carcinoma (HNSCC) and is aberrantly expressed in HNSCC tumors, the association between MELK and SOX2 was examined. Firstly, MELK inhibition was performed by small interfering RNA or MELK inhibitor OTS167, and it was determined that MELK inhibition by these approaches could decrease the SOX2 expression in HNSCC cells and OTS167 could suppress the SOX2 expression in a dose‑dependent manner. The present results indicated that MELK inhibition may target cancer stem cells (CSCs) through downregulation of the SOX2 gene. To further confirm the transcriptional regulation of SOX2, the transcription factors (TFs) were screened for SOX2 using a promoter‑binding TF assay followed by reverse transcription‑quantitative polymerase chain reaction and a decrease of the majority of the SOX2 TFs following MELK knockdown was observed. The present results provide evidence that MELK serves a key role in CSCs through the regulation of SOX2 and further indicates that MELK inhibition may also be promising for clinical applications in the treatment of HNSCC.

Introduction

Head and neck squamous cell carcinoma (HNSCC) is the sixth most common cancer type with poor prognosis globally from 2005–2015 (1). Despite advances in its diagnosis and treatment, the 5-year survival rate (1983–2002) of patients with late stage HNSCC globally was 30–50% and has improved slightly in recent decades (2). Therefore, development of novel therapies with high efficacy and low toxicity is required.

Maternal embryonic leucine zipper kinase (MELK) has been reported to serve critical roles in cancer cell proliferation and maintenance of stemness (3). It was previously reported that MELK is a promising target for cancer therapy and we developed a potent MELK inhibitor, OTS167, which exhibited effective growth suppression in mice xenograft models of a number of cancer types, including breast, lung, prostate, and pancreas cancer (4,5). At present, the therapeutic potential of OTS167 is being evaluated in clinical trials, including NCT01910545 (6), NCT02795520 (7) and NCT02926690 (8).

Cancer stem cells (CSCs) are more resistant to chemotherapy/radiation than non-stem cancer cells and are considered to serve important roles in cancer recurrence and/or metastasis (9). Numerous studies for targeting CSCs have purported pluripotency-associated transcription factor (TF) SRY-box 2 (SOX2) to be a therapeutic target due to its gene amplification and/or overexpression in cancer cells (10–12). The SOX family is a group of TFs that have been demonstrated to have critical roles in developmental and stem cell biology (13). The SOX2 gene is located on chromosome 3q26.3-q27, belongs to the SOXB1 group and encodes for a protein consisting of 317 amino acids (14). The aberrant expression of SOX2, which promotes cellular proliferation, invasion, migration, metastasis and evading apoptotic signals, has been reported in a number of human cancer types, including lung, esophageal, pancreatic, breast, ovarian and hepatocellular carcinoma, as well as head and neck cancer (HNSCC) (15–19).

In HNSCC, SOX2 was demonstrated to regulate self-renewal and tumorigenicity of HNSCC stem-like cells (20). Ectopic expression of SOX2 induced cell proliferation and enhanced stemness-associated features (20). Knockdown of SOX2 in HNSCC CSCs attenuated their self-renewal capacity, chemoresistance, invasiveness and in vivo tumorigenicity (18). Meta-analysis to examine associations between SOX2 expression levels and clinicopathological/prognostic parameters in HNSCC of 7 studies (9 cohorts) indicated that the high SOX2 expression was strongly associated with unfavorable 5-year overall survival [hazard ratio (HR), 1.54; 95% confidence interval (CI), 1.09–2.18] and disease-free survival rate (HR, 1.54; 95% CI, 1.13–2.10) of patients (21–27). Additionally, increased SOX2 expression was also significantly associated with a high tumor grade and an advanced TNM stage as well as metastatic lymph-node status and distant metastasis (28).

In the present study, the effect of MELK knockdown and inhibition of MELK enzymatic activity by its inhibitor, OTS167, on SOX2 expression in HNSCC cells was reported. The data indicated that the MELK inhibitor may be a promising modality for the treatment of HNSCC.

Materials and methods

Cell lines

The HNSCC cell lines UD-SCC-2, UT-SCC-40, HN-SCC-151, FaDu, JSQ-3, HN-5, HN-6 and HN13 were provided by Dr Tanguy Y. Seiwert (Department of Medicine, University of Chicago, Chicago, IL, USA). The YD-10B cell line was purchased from the Korean Cell Line Bank (KCLB; KCLB no. 60503; Korean Cell Line Research Foundation, Seoul, Korea). UD-SCC-2, HN-SCC-151, JSQ-3 and UT-SCC-40 cells were cultured in Dulbecco's modified Eagle's medium (DMEM)/F12 (Life Technologies; Thermo Fisher Scientific, Inc., Waltham, MA, USA) with 10% FBS (Gemini Bio-Products, West Sacramento, CA, USA) and 1X antibiotic-antimycotic solution (Sigma-Aldrich; Merck KGaA, Darmstadt, Germany). HN13, HN-5, HN-6 and YD-10B cells were cultured in DMEM (Life Technologies; Thermo Fisher Scientific, Inc.) with 10% FBS and 1X antibiotic-antimycotic solution. FaDu was cultured in RPMI-1640 media (Life Technologies; Thermo Fisher Scientific, Inc.) with 10% FBS and 1X antibiotic-antimycotic solution. All cells were maintained at 37°C in humidified air in an atmosphere containing 5% CO2.

Sphere formation

For the sphere formation assay, 1×103 cells of 6 individual HNSCC cell lines (HN13, FaDu, UD-SCC-2, HN-6, YD-10B and HN-5) with a high or undetectable expression level of MELK were seeded onto Ultra-Low attachment 60 mm plates (Corning Incorporated, Corning, NY, USA) and cultured in corresponding serum-free medium for two weeks at 37°C in humidified air in an atmosphere containing 5% CO2. A total of 500 µl fresh medium corresponding to each cell line was added every 3–4 days. The spheres were observed and recorded with an Invitrogen EVOS FL Auto 2 Cell Imaging System under an Evos FL Auto 2 light microscope (×40; Invitrogen; Thermo Fisher Scientific, Inc.).

Western blot analysis and antibodies

A total of 9 cell lines (FaDu, HN13, UD-SCC-2, HN-6, UT-SCC-40, HN-SCC-151, JSQ-3, YD10-B and HN-5) were lysed on ice with IP lysis buffer (Thermo Fisher Scientific, Inc.) containing protease inhibitor cocktail set III (1:1,000) and phosphatase inhibitor cocktail set I (1:100) (EMD Millipore, Billerica, MA, USA) to evaluate the MELK expression level. HN13 and UT-SCC-40 were used to evaluate the change of SOX2 expression level after MELK inhibition following the same lysis protocol aforementioned. Protein concentration was measured using a BCA assay. A total of 20 µg lysate protein were loaded and separated by electrophoresis using an Any kD precast polyacrylamide gel (Bio-Rad Laboratories, Inc., Hercules, CA, USA) and transferred onto a polyvinylidene fluoride (PVDF) membrane. Following blocking with 5% skim milk (Thermo Fisher Scientific, Inc.) in TBS with 0.1% Tween-20 (TBST) buffer for 1 h at room temperature, membranes were incubated with the primary antibodies, anti-MELK monoclonal antibody [1:5,000; produced in-house, as previously described in (29)] or anti-SOX2 monoclonal antibody (1:1,000; cat. no. MA1-014; Thermo Fisher Scientific, Inc.) overnight at 4°C. Anti-β-actin antibody (1:10,000; cat. no. A5441; Sigma-Aldrich; Merck KGaA) was used as a loading control and incubated with membranes overnight at 4°C. After washing three times with TBST buffer, membranes were incubated with rabbit anti-mouse IgG-horseradish peroxidase (HRP) antibody as the secondary antibody (1:1,000; cat. no. Sc358917; Santa Cruz Biotechnology, Inc., Dallas, TX, USA) for 1 h at room temperature. The expression level of MELK in each cancer cell line was quantified with the ImageJ 1.51 h software (National Institutes of Health, Bethesda, MD, USA) and normalized with that of β-actin with GraphPad Prism version 7.01 (GraphPad Software, Inc., La Jolla, CA, USA).

Growth suppressive effect of OTS167 in HNSCC cells

MTT was conducted using Cell Counting Kit-8 (Dojindo Molecular Technologies, Inc., Kumamoto, Japan), according to the manufacturer's protocols, to calculate the half-maximum inhibitory concentration (IC50) value of OTS167 on cell lines. In brief, 4×103 cells were seeded into 96-well flat plates. Cells treated with graded concentrations of OTS167 were cultured for 72 h at 37°C in an atmosphere containing 5% CO2. OTS167 was provided by OncoTherapy Science, Inc. (Kawasaki, Japan). UD-SCC2-2, HN13 and FaDu cells, which represent cell lines with high MELK expression level, were treated with OTS167 at concentrations of 0, 0.39, 0.78, 1.56, 3.12, 6.25, 12.5, 25, 50, 100, 500 or 1,000 nM. UT-SCC-40 cells and JSQ-3 cells represent cell lines with moderate MELK expression level. UT-SCC-40 cells were treated with OTS167 at concentrations of 0, 1.2, 2.4, 4.9, 9.8, 19.5, 39, 78, 156, 312, 625 or 1,000 nM. JSQ-3 cells were treated with OTS167 at concentrations of 0, 0.6, 1.2, 2.4, 4.9, 9.8, 19.5, 39, 78, 156, 312 or 625 nM. YD-10B and HN-5 cells, which represent cell lines with undetectable MELK expression level, were treated with OTS167 at concentrations of 0, 0.78, 1.56, 3.12, 6.25, 12.5, 25, 50, 100, 200 or 1,000 nM. To quantify cell viability, the 96-well plate was measured at a wavelength of 450 nm in an iMark microplate absorbance reader (Bio-Rad Laboratories, Inc.) following reaction for 1–4 h at 37°C until the maximum absorbance reached around 1. All these experiments were conducted in triplicate. The IC50 values of OTS167 were calculated with GraphPad Prism version 7.01.

Oligo small interfering RNA (siRNA) and transfection

To knockdown MELK gene expression, HN13 and UT-SCC-40 cells were transfected with 200 pmol oligonucleotide siRNA using Lipofectamine® RNAiMAX (Invitrogen; Thermo Fisher Scientific, Inc.), following the manufacturer's protocols. The target sequence of oligo siMELK (200 pmol; Sigma-Aldrich, Merck KGaA) was 5′-GACAUCCUAUCUAGCUGCA-3′ for MELK. Western blot analysis was conducted to evaluate the efficiency of MELK knockdown with siRNA at the 70% cell confluency condition and optimize the transfection efficiency, as aforementioned. SIC001 Mission siRNA Universal from Sigma-Aldrich (200 pmol; Merck KGaA) was used as a control (siControl). After 48 h of transfection, the subsequent analysis was performed.

MELK inhibition by OTS167 treatment

To inhibit MELK in HNSCCs, HN13 and UT-SCC-40 cells were treated with OTS167 dissolved in dimethyl sulfoxide (DMSO) at different concentrations (equivalent to 1X, 2X, 4X and 8X IC50 concentrations) for 48 h at 37°C, cells treated by equal amounts of DMSO were used as control.

In vitro kinase assay

MELK recombinant protein was obtained from OncoTherapy Science, Inc. Histone H3 recombinant protein (EMD Millipore, Burlington, MA) was used as a positive control in the in vitro kinase assay. ATP (10 mM; cat. no. 9804) and kinase buffer (10X; cat. no. 9802) were purchased from Cell Signaling Technology, Inc. (Danvers, MA, USA). In each reaction, 0.15 µM SOX2 recombinant protein (0.26 µg; cat. no. LS-G62-25; LifeSpan Biosciences, Inc., Seattle, WA, USA) or 0.15 µM Histone H3 recombinant protein (0.13 µg; cat. no. 14-494; EMD Millipore) were mixed with 0.15 µM MELK recombinant protein (0.29 µg) in 50 µl kinase buffer and incubated for 2 h at 30°C. The reaction was terminated by the addition of 1% SDS sample buffer (Thermo Fisher Scientific, Inc.) and boiled at 70°C for 5 min. Finally, the total reacted 50 µl samples were electrophoresed on an Any kD precast polyacrylamide gel, transferred onto a PVDF membrane and followed with the standard western blot analysis protocols, as aforementioned. The primary antibody (anti-phospho-Ser/Thr/Tyr antibody; 1:1,000; cat. no. ab15556) was purchased from Abcam (Cambridge, MA, USA) and incubated with membranes overnight at 37°C Rabbit anti-mouse IgG-HRP antibody was used as the secondary antibody (1:1,000; cat. no. Sc358917; Santa Cruz Biotechnology) and incubated for 1 h at room temperature.

Promoter binding TF profiling plate array

A promoter binding TF profiling plate array (Promoter-Binding TF Profiling Array II; Signosis, Inc., Santa Clara, CA, USA) was performed according to the manufacturer's protocols. Briefly, 96 biotin-labeled TF probes were mixed with nuclear extract of HN13 cells with or without the SOX2 promoter DNA. SOX2 promoter DNA was amplified by Q5® High-Fidelity DNA Polymerase (New England Biolab, Inc., Ipswich, MA, USA) with SOX2 promoter primers (Sigma-Aldrich, Merck KGaA) detailed in Table I and PCR was performed under the following thermocycling conditions: 95°C for 10 min, followed by 35 cycles of 95°C for 15 sec, 60°C for 30 sec and 72°C for 30 sec. PCR products was purified with a MinElute Gel Extraction kit (Qiagen, Inc., Valencia, CA, USA). The TF-DNA complex was separated from free probes using an isolation column, and the TF-bound probes were eluted using elution buffer. Hybridization of eluted probes was performed with hybridization plate. The bound probe was detected using a streptavidin-horseradish peroxidase conjugate and measured with a SynergyH4 plate reader (BioTek Instruments, Inc., Winooski, VT, USA). The decreased fold of signal was calculated.

Table I.

Primers used in real time RT-PCR and promoter-binding TFs assay.

Table I.

Primers used in real time RT-PCR and promoter-binding TFs assay.

PrimerForwardReverse
MELK 5′-GCTGCAAGGTATAATTGATGGA-3′ 5′-CAGTAACATAATGACAGATGGGC-3′
SOX2 5′-CCCCCGGCGGCAATAGCA-3′ 5′-TCGGCGCCGGGGAGATACAT-3′
C/EBP A 5′-TGTATACCCCTGGTGGGAGA-3′ 5′-TCATAACTCCGGTCCCTCTG-3′
C/EBP B 5′-GACAAGCACAGCGACGAGTA-3′ 5′-AGCTGCTCCACCTTCTTCTG-3′
Pbx1 5′-CAGATGCAGCTCAAGCAGAG-3′ 5′-CTCTTTGGCTTCCTTCACTGG-3′
Nkx2-5 5′-CTCAACAGCTCCCTGACTC-3′ 5′-CTCATTGCACGCTGCATAAT-3′
SMUC 5′-GGCCACACACTGTCTCCAC-3′ 5′-GTCGTTCAGGACACAGCAGA-3′
SOX9 5′-TACGACTACACCGACCACCA-3′ 5′-CTCCTCAAGGTCGAGTGAGC-3′
SOX2-promoter 5′-TGAGAGAGTGTTGGCACCTG-3′ 5′-GGGTTTCTAGCGACCAATCA-3′
GAPDH 5′-CGACCACTTTGTCAAGCTCA-3′ 5′-GGTTGAGCACAGGGTACTTTATT-3′

[i] MELK, maternal embryonic leucine zipper kinase; SOX2, SOX2, SRY-box 2; C/EBP, CCAAT enhancer binding protein; SMUC, snail family transcription repressor 3.

Reverse transcription-quantitative PCR (RT-qPCR)

Total RNA was extracted from HN13 and UT-SCC-40 cells using a RNeasy Mini kit (Qiagen, Inc.), and then 2 µg RNA was reverse transcribed using a SuperScript III First-Strand Synthesis System (Thermo Fisher Scientific, Inc.), according to the manufacturer's protocols. The reaction system was incubated for 60 min at 42°C. RT-qPCR was performed using primers (Sigma-Aldrich, Merck KGaA) and SYBR®-Green Real-Time PCR Master mix (Thermo Fisher Scientific, Inc.) in a ViiA 7 system (Life Technologies; Thermo Fisher Scientific, Inc.). The PCR conditions were as follows: 95°C for 10 min followed by 40 cycles of 95°C for 15 sec and 60°C for 1 min. The PCR primer sequences were listed in Table I. The expression levels were normalized with that of GAPDH with the ΔΔCq method (30).

Statistical analysis

Data analysis was conducted using GraphPad Prism version 7.01. Data are presented as mean ± standard deviation. Differences between two groups were calculated for significance using Student's t-test and differences between multiple groups were calculated for significance using the analysis of variance analysis followed by Dunnett's multiple comparisons test. P<0.05 was considered to indicate a statistically significant difference.

Results

Increased MELK expression associates with stronger sphere formation ability

To investigate a role of MELK expression in the stemness of HNSCC cells, the MELK expression levels was examined in YD-10B, FaDu, HN-6, HN13, UT-SCC-40, HN-5, HN-SCC-151, JSQ-3 and UD-SCC-2 cells by normalization with that of β-actin. The results demonstrated that the relative expression levels of MELK in four HNSCC cell lines, HN13, FaDu, UD-SCC-2 and HN-6, were notably high (113, 87, 105 and 154% of the β-actin expression level, respectively); whereas, in UT-SCC-40, HN-SCC-151, JSQ-3, YD-10B and HN-5 cells, MELK expression levels were notably reduced (32, 21, 46, 15 and 11% of the β-actin expression level, respectively), as depicted in Fig. 1A. Subsequent sphere formation experiments of the two-week culture in serum-free medium indicated that the four cell lines, HN13, FaDu, UD-SCC-2 and HN-6, in which MELK had increased expression, formed large spheres, compared with HN-5 and YD-10B cells with reduced MELK expression, which formed small spheres. Additionally, UD-SCC-2 cells formed numerous small spheres that stacked together (Fig. 1B).

Figure 1.

MELK expression levels and sphere formation of HNSCC cell lines. (A) MELK expression of individual HNSCC cell lines. (B) Sphere formation of HNSCC cell lines with different MELK expression levels (scale bar, 100 µm). MELK, maternal embryonic leucine zipper kinase; HNSCC, head and neck squamous cell carcnoma.

Growth suppressive effect of OTS167 in HNSCC cancer cells

As previous reported, a potent MELK inhibitor, OTS167, was developed, which exhibited a significant growth suppressive effect on lung cancer cells (31), kidney cancer cells (32) as well as multiple myeloma cells (33). In the present study, the IC50 values of OTS167 were examined to measure its growth inhibitory effect on seven HNSCC cell lines. This included five HNSCC cell lines with relatively increased MELK expression levels, UD-SCC-2, FaDu, HN13, UT-SCC-40 and JSQ-3 cells, which exhibited relatively reduced IC50 values with a range of 8.9±1.2 to 15.8±2.2 nM, compared with the two cell lines with reduced MELK expression, YD-10B and HN-5 cells, with 22.4±3.4 and 28.2±0.5 nM, respectively (Fig. 2).

Figure 2.

In vitro anti-proliferative effects of OTS167 in HNSCC cell lines. Each graph depicts growth inhibition curves of OTS167 for HNSCC cancer cell lines, (A) UD-SCC-2, (B) FaDu, (C) HN13, (D) UT-SCC-40, (E) JSQ-3, (F) YD-10B and (G) HN-5. HNSCC, head and neck squamous cell carcinoma; IC50 half-maximum inhibitory concentration.

Knockdown with siRNA and OTS167 treatment could decrease SOX2 expression in HNSCC cells

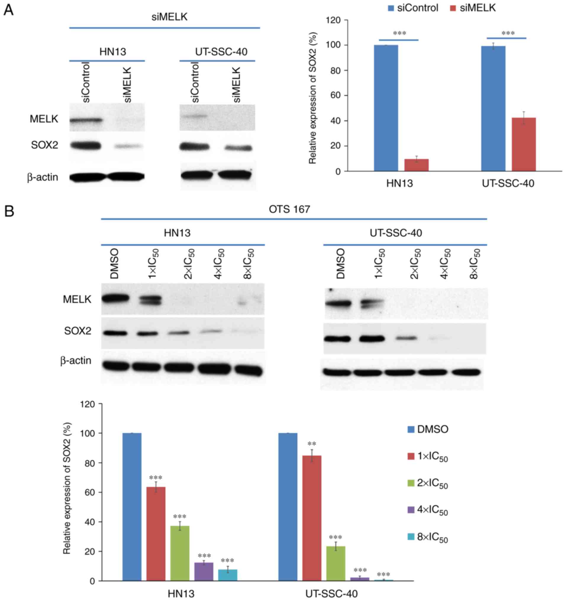
Since SOX2 is considered as one of major stemness-associated genes (10,11), whether MELK expression would affect the SOX2 expression levels in HNSCC cells was examined. Knockdown of MELK with siRNA decreased SOX2 expression in HN13 and UT-SCC-40 cells. At 48 h after siMELK transfection, the SOX2 expression level was significantly decreased, to 9.6±2.4%, compared with HN13 cells transfected with control siRNA (P<0.001). However, UT-SCC-40 cells, which had reduced MELK expression, exhibited significant SOX2 downregulation (decreased to 43.4±4.8%; P<0.001), compared with the cells treated with control siRNA (Fig. 3A). These results indicated that SOX2 expression may be regulated by multiple factors, including MELK, which may be a major regulator of SOX2 expression in HN13 cells.

Figure 3.

MELK inhibition affected SOX2 expression in HNSCC cell lines. (A) MELK knockdown by siRNA decreased SOX2 expression levels in HN13 and UT-SCC-40 cells. ***P<0.001, compared with the corresponding value of the siControl group. (B) MELK inhibitor OTS167 decreased SOX2 expression levels in a dose-dependent manner in HN13 and UT-SCC-40 cells. ****P<0.0001, compared with the corresponding value of the DMSO-treated group. siRNA, small interfering RNA; MELK, maternal embryonic leucine zipper kinase; SOX2, SRY-box 2; DMSO, dimethyl sulfoxide; IC50 half-maximum inhibitory concentration.

Additionally, HNSCC cells were treated with OTS167 at different concentrations (equivalent to 1X, 2X, 4X and 8X IC50 concentrations) and it was identified that SOX2 expression was significantly downregulated in an OTS167 dose-dependent manner in the cell lines treated with OTS167 (P<0.0001, compared with the cells treated with DMSO), as depicted in Fig. 3B. Due to MELK being a kinase and serving a critical role through the phosphorylation pathway (3–5), whether MELK could directly phosphorylate SOX2 was examined with an in vitro kinase assay using recombinant proteins.

In the in vitro kinase assay, without co-incubation with MELK recombinant protein, Histone H3 alone also exhibited a slight phosphorylation signal (Fig. 4; lane 3), which may be due to the contamination of unknown protein kinase(s) during the purification of recombinant Histone H3 protein. However, co-incubation of Histone H3 protein with MELK exhibited a strong phosphorylation signal (Fig. 4; lanes 6), indicating that the MELK recombinant protein could effectively phosphorylate the Histone H3 protein, which confirmed the efficiency of the in vitro kinase assay strategy. Furthermore, co-incubation of SOX2 with MELK demonstrated no phosphorylation signal (Fig. 4; lane 5), implying that SOX2 may not be a direct substrate of MELK. Due to SOX2 gene expression being suppressed at a similar level in two cell lines, OTS167 is considered to decrease SOX2 expression in UT-SCC-40 cells by another mechanism, such as an off-target effect (34).

Figure 4.

In vitro kinase assay of recombinant SOX2 with MELK recombinant protein. Recombinant Histone H3 protein was used as a positive control. Lane 1, no recombinant protein. Lane 2, only SOX2 protein. Lane 3, only Histone H3 protein. Lane 4, only MELK. Lane 5, co-incubation of SOX2 with MELK. Lane 6, co-incubation of Histone H3 protein with MELK. MELK, maternal embryonic leucine zipper kinase; SOX2, SRY-box 2.

Knockdown of MELK decreases a series of TFs of SOX2

To investigate a mechanism for SOX2 downregulation by MELK inhibition, possible TFs of SOX2 were examined. SOX2 expression is reported to be exquisitely controlled in mammals and it may be regulated by a large number of TFs, including serine racemase 1 (SRR1) and SRR2 and forkhead box O1 (35). Therefore, a promoter-binding TF profiling assay was performed to screen TFs that could bind to the promoter region of SOX2 in HN13 cells. In the assay, the synthesized DNA corresponding to a SOX2 promoter region was mixed with a set of 96 biotin-labelled oligonucleotides corresponding to 96 TFs along with nuclear extract of cells. When the SOX2 promoter DNA competes with the biotin-labelled oligonucleotide for the binding to TFs in the nuclear extract, it causes no or reduced detection of luminescent signals when the TF plate hybridized with eluted probes. The decreasing fold of luminescent signals with or without the SOX2 promoter DNA fragment was calculated and TFs with a greater decreasing fold (>0.7) were selected. CCAAT enhancer binding protein (C/EBP), Pbx1, Nkx2.5, snail family transcription repressor 3 (SMUC), SOX2 and SOX9 were considered to bind strongly to the SOX2 promoter region in the cancer cells examined (Fig. 5A). RT-qPCR was then performed to quantify the expression levels of TF candidates in MELK-knockdown cells and the control cells, and it was determined that following knockdown of MELK in HN13 cells, SOX2 was downregulated to 0.34±0.06 (P<0.01), compared with the siControl group (1±0.17); C/EBP A was downregulated to 0.39±0.02 (P<0.001), compared with the siControl group (1±0.05); C/EBP B was downregulated to 0.58±0.04 (P<0.01), compared with the siControl group (1±0.09); Pbx1 was downregulated to 0.79±0.08 (P<0.01), compared with the siControl group (1±0.06); Nkx2.5 was downregulated to 0.78±0.09 (P>0.05), compared with the siControl group (1±0.08); and SMUC were downregulated to 0.65±0.02 (P<0.05), compared with the siControl group (1±0.12). In UT-SCC-40 cells, SOX2 was downregulated to 0.57±0.09 (P<0.05), compared with the siControl group (1±0.16); C/EBP A was downregulated to 0.45±0.07 (P<0.01), compared with the siControl group (1±0.07); C/EBP B was downregulated to 0.71±0.06 (P<0.05), compared with the siControl group (1±0.06); Pbx1 was downregulated to 0.90±0.08 (P<0.05), compared with the siControl group (1±0.08); Nkx2.5 was downregulated to 0.65±0.03 (P<0.001), compared with the siControl group (1±0.03); and SMUC were downregulated to 0.48±0.12 (P<0.05) compared with the siControl group (1±0.01). (Fig. 5B). However, SOX9 expression was significantly increased in the cells, compared with the control cells (P<0.001 in HN13, P<0.01 in UT-SCC40).

Figure 5.

SOX2 TFs analysis. (A) Screening of SOX2 TFs. Red bars represent TFs that could bind to a SOX2 promoter region sequence. (B) Reverse transcription-quantitative polymerase chain reaction results of SOX2 TF candidates following MELK inhibition. *P<0.05, **P<0.01, ***P<0.001, compared with the corresponding value of the siControl group. siRNA, small interfering RNA; MELK, maternal embryonic leucine zipper kinase; TF, transcription factor; SOX2, SRY-box 2; C/EBP, CCAAT enhancer binding protein; SMUC, snail family transcription repressor 3.

Discussion

It was previously reported that MELK could be a promising target for cancer therapy and developed its potent inhibitor, OTS167, which could effectively suppress MELK activity and inhibit the phosphorylation of various MELK substrates, including B-cell lymphoma 2 like 14, cell division cycle 25B, mitogen-activated protein kinase kinase kinase 5 and zinc finger protein 622 (4,5). It has to date been identified that OTS167 exhibited significant suppressive effects on various cancer cell lines, including breast cancer, kidney cancer, small cell lung cancer (SCLC) and multiple myeloma (4,5,29,31–33). Additionally, it was demonstrated that OTS167 could target CSCs and suppress the mammosphere formation of cancer stem-like cells (4,5). In a number of SCLC cell lines, it was determined that OTS167 treatment could induce cytokinetic defects with intercellular bridges and the formation of neuronal protrusions accompanied with an increase of a neuronal differentiation markerx (cycle of differentiation 56), indicating that this compound may induce differentiation of cancer stem-like cells to neuron-like cells (33).

In the present study, it was demonstrated that HNSCC cells with increased MELK expression had an improved ability to produce large spheres under the serum-free conditions. It was then revealed that MELK inhibition by siRNA and OTS167 could significantly downregulate SOX2 expression in HNSCC cells and it was determined that the expression levels of a set of SOX2 transcriptional factors were decreased following MELK inhibition. This indicated that OTS167 may target CSCs through the downregulation of SOX2. Notably, it was previously reported in a breast cancer MDA-MB-231 cell line, which has undifferentiated, cancer stem-like characteristics, that snail family transcriptional repressor 2 (Slug), a CSC marker, was determined to be reduced with OTS167 treatment in a dose-dependent manner (5). Slug expression increased SOX2 and Nanog expression and promoted the progression of hepatocellular cancer. Knockdown of Slug with siRNA notably reduced SOX2 and Nanog expression and resulted in inhibition of hepatocellular carcinoma cell migration in vitro (36). These data indicated that there may be an association between MELK, Slug and SOX2.

However, the present study has a number of limitations, which should be addressed in the future. First of all, although it was demonstrated that MELK inhibition affected the expression levels of transcriptional factors for SOX2, the detailed mechanism was not clarified. It would be beneficial to examine the TF profiles with a chromatin immunoprecipitation assay to further define the SOX2 TFs in these cell lines. The commercial phosphorylated (p)-SOX2 or p-histone generally only targets a number of specific sites of the proteins. However, in the present study, there was no information available regarding the sites of SOX2 that could be phosphorylated by MELK. Phosphorylation frequently occurs at Ser/Thr or Tyr sites; therefore, the universal antibody (anti-phospho-Ser/Thr/Tyr antibody) was used to include as many phosphorylation sites as possible. Furthermore, additional analyses regarding how MELK inhibition would affect the stemness, migration and invasion of these cancer cells should also be performed to obtain comprehensive information for the clinical application of OTS167.

Although further investigation is necessary, the present data demonstrates that MELK inhibition could target cancer stemness through the suppression of SOX2 expression. It was reported that partial suppression of SOX2 expression reduced the cell viability, sphere formation, clonal growth as well as tumorigenicity in multiple cancer types, including glioblastoma, small-cell lung cancer and numerous forms of squamous cell carcinoma (37–39). Considering the ability to target CSCs as well as cancer cells, the MELK inhibitor may be a promising drug in clinical applications for HNSCC.

Acknowledgements

The authors would like to thank Dr Tanguy Y. Seiwert (Department of Medicine, University of Chicago, Chicago, IL, USA), who provided the HNSCC cell lines (UD-SCC-2, UT-SCC-40, HN-SCC-151, FaDu, JSQ-3, HN-5, HN-6 and HN13) for this research.

Funding

This study was supported by a research grant from OncoTherapy Science Inc. and Science and Technology Planning Project of Guangdong Province (grant no. 2016A020215207).

Availability of data and materials

The datasets used and/or analyzed during the present study are available from the corresponding author on reasonable request.

Authors' contributions

YN designed and supervised the project and edited the manuscript. LR performed the majority of the experiments and wrote the manuscript. BD assisted in the experiments and data analysis. VS set up and assisted with the sphere formation experiment and the culture of cancer cell lines. JHP directed and supervised the techniques, designed the project and was involved in the data analysis. All authors read and approved the manuscript and agree to be accountable for all aspects of the research in ensuring that the accuracy or integrity of any part of the work are appropriately investigated and resolved.

Ethics approval and consent to participate

Not applicable.

Patient consent for publication

Not applicable.

Competing interests

YN is a stock holder and a scientific advisor of OncoTherapy Science, Inc. JP is a scientific advisor of OncoTherapy Science, Inc. Oncotherapy Science, Inc., also provided financial support and certain of the reagents for this study. No potential conflicts of interest were disclosed by the other authors.

Glossary

Abbreviations

Abbreviations:

MELK

maternal embryonic leucine zipper kinase

HNSCC

head and neck squamous cell carcinoma

CSC

cancer stem cell

References

1 

Global Burden of Disease Cancer Collaboration, ; Fitzmaurice C, Allen C, Barber RM, Barregard L, Bhutta ZA, Brenner H, Dicker DJ, Chimed-Orchir O, Dandona R, et al: Global, regional, and national cancer incidence, mortality, years of life lost, years lived with disability, and disability-adjusted life-years for 32 cancer groups, 1990 to 2015: A systematic analysis for the global burden of disease study. JAMA Oncol. 3:524–548. 2017. View Article : Google Scholar : PubMed/NCBI

2 

Chaturvedi AK, Anderson WF, Lortet-Tieulent J, Curado MP, Ferlay J, Franceschi S, Rosenberg PS, Bray F and Gillison ML: Worldwide trends in incidence rates for oral cavity and oropharyngeal cancers. J Clin Oncol. 31:4550–4559. 2013. View Article : Google Scholar : PubMed/NCBI

3 

Ganguly R, Hong CS, Smith LG, Kornblum HI and Nakano I: Maternal embryonic leucine zipper kinase: Key kinase for stem cell phenotype in glioma and other cancers. Mol Cancer Ther. 13:1393–1398. 2014. View Article : Google Scholar : PubMed/NCBI

4 

Chung S, Suzuki H, Miyamoto T, Takamatsu N, Tatsuguchi A, Ueda K, Kijima K, Nakamura Y and Matsuo Y: Development of an orally-administrative MELK-targeting inhibitor that suppresses the growth of various types of human cancer. Oncotarget. 3:1629–1640. 2012. View Article : Google Scholar : PubMed/NCBI

5 

Chung S and Nakamura Y: MELK inhibitor, novel molecular targeted therapeutics for human cancer stem cells. Cell Cycle. 12:1655–1656. 2013. View Article : Google Scholar : PubMed/NCBI

6 

simpleClinicalTrials.govPhase 1 study of OTS167 in patients with solid tumors. https://clinicaltrials.gov/ct2/show/NCT01910545July 29–2013

7 

simpleClinicalTrials.govPharmacological study of intravenous OTS167 in patients with refractory or relapsed acute myeloid leukemia, acute lymphoblastic leukemia, advanced myelodysplastic syndromes, advanced myeloproliferative neoplastic disorders, or advanced chronic myelogenous leukemia. https://clinicaltrials.gov/ct2/show/NCT02795520June 10–2016

8 

simpleClinicalTrials.govSafety study of MELK inhibitor to treat patients with advanced breast cancer and triple negative breast cancer. https://clinicaltrials.gov/ct2/show/NCT02926690October 6–2016

9 

Prince ME, Sivanandan R, Kaczorowski A, Wolf GT, Kaplan MJ, Dalerba P, Weissman IL, Clarke MF and Ailles LE: Identification of a subpopulation of cells with cancer stem cell properties in head and neck squamous cell carcinoma. Proc Natl Acad Sci USA. 104:973–978. 2007. View Article : Google Scholar : PubMed/NCBI

10 

Weina K and Utikal J: SOX2 and cancer: Current research and its implications in the clinic. Clin Transl Med. 3:192014. View Article : Google Scholar : PubMed/NCBI

11 

Herreros-Villanueva M, Zhang JS, Koenig A, Abel EV, Smyrk TC, Bamlet WR, de Narvajas AA, Gomez TS, Simeone DM, Bujanda L and Billadeau DD: SOX2 promotes dedifferentiation and imparts stem cell-like features to pancreatic cancer cells. Oncogenesis. 2:e612013. View Article : Google Scholar : PubMed/NCBI

12 

Bareiss PM, Paczulla A, Wang H, Schairer R, Wiehr S, Kohlhofer U, Rothfuss OC, Fischer A, Perner S, Staebler A, et al: SOX2 expression associates with stem cell state in human ovarian carcinoma. Cancer Res. 73:5544–5555. 2013. View Article : Google Scholar : PubMed/NCBI

13 

Prior HM and Walter MA: SOX genes: Architects of development. Mol Med. 2:405–412. 1996. View Article : Google Scholar : PubMed/NCBI

14 

Stevanovic M, Zuffardi O, Collignon J, Lovell-Badge R and Goodfellow P: The cDNA sequence and chromosomal location of the human SOX2 gene. Mamm Genome. 5:640–642. 1994. View Article : Google Scholar : PubMed/NCBI

15 

Cai YR, Zhang HQ, Qu Y, Mu J, Zhao D, Zhou LJ, Yan H, Ye JW and Liu Y: Expression of MET and SOX2 genes in non-small cell lung carcinoma with EGFR mutation. Oncol Rep. 26:877–885. 2011.PubMed/NCBI

16 

Gen Y, Yasui K, Nishikawa T and Yoshikawa T: SOX2 promotes tumor growth of esophageal squamous cell carcinoma through the AKT/mammalian target of rapamycin complex 1 signaling pathway. Cancer Sci. 104:810–816. 2013. View Article : Google Scholar : PubMed/NCBI

17 

Yang Z, Pan X, Gao A and Zhu W: Expression of Sox2 in cervical squamous cell carcinoma. J BUON. 19:203–206. 2014.PubMed/NCBI

18 

Sun C, Sun L, Li Y, Kang X, Zhang S and Liu Y: Sox2 expression predicts poor survival of hepatocellular carcinoma patients and it promotes liver cancer cell invasion by activating slug. Med Oncol. 30:5032013. View Article : Google Scholar : PubMed/NCBI

19 

Lengerke C, Fehm T, Kurth R, Neubauer H, Scheble V, Müller F, Schneider F, Petersen K, Wallwiener D, Kanz L, et al: Expression of the embryonic stem cell marker SOX2 in early-stage breast carcinoma. BMC Cancer. 11:422011. View Article : Google Scholar : PubMed/NCBI

20 

Lee SH, Oh SY, Do SI, Lee HJ, Kang HJ, Rho YS, Bae WJ and Lim YC: SOX2 regulates self-renewal and tumorigenicity of stem-like cells of head and neck squamous cell carcinoma. Br J Cancer. 111:2122–2130. 2014. View Article : Google Scholar : PubMed/NCBI

21 

Luo W, Li S, Peng B, Ye Y, Deng X and Yao K: Embryonic stem cells markers SOX2, OCT4 and Nanog expression and their correlations with epithelial-mesenchymal transition in nasopharyngeal carcinoma. PLoS One. 8:e563242013. View Article : Google Scholar : PubMed/NCBI

22 

Ge N, Lin HX, Xiao XS, Guo L, Xu HM, Wang X, Jin T, Cai XY, Liang Y, Hu WH, et al: Prognostic significance of Oct4 and Sox2 expression in hypopharyngeal squamous cell carcinoma. J Transl Med. 8:942010. View Article : Google Scholar : PubMed/NCBI

23 

Wang X, Liang Y, Chen Q, Xu HM, Ge N, Luo RZ, Shao JY, He Z, Zeng YX, Kang T, et al: Prognostic significance of SOX2 expression in nasopharyngeal carcinoma. Cancer Invest. 30:79–85. 2012. View Article : Google Scholar : PubMed/NCBI

24 

Du L, Yang Y, Xiao X, Wang C, Zhang X, Wang L, Zhang X, Li W, Zheng G, Wang S, et al: Sox2 nuclear expression is closely associated with poor prognosis in patients with histologically node-negative oral tongue squamous cell carcinoma. Oral Oncol. 47:709–713. 2011. View Article : Google Scholar : PubMed/NCBI

25 

Dai W, Tan X, Sun C and Zhou Q: High expression of SOX2 is associated with poor prognosis in patients with salivary gland adenoid cystic carcinoma. Int J Mol Sci. 15:8393–8406. 2014. View Article : Google Scholar : PubMed/NCBI

26 

Tang XB, Shen XH, Li L, Zhang YF and Chen GQ: SOX2 overexpression correlates with poor prognosis in laryngeal squamous cell carcinoma. Auris Nasus Larynx. 40:481–486. 2013. View Article : Google Scholar : PubMed/NCBI

27 

Gonzalez-Marquez R, Llorente JL, Rodrigo JP, Garcia-Pedrero JM, Alvarez-Marcos C, Suarez C and Hermsen MA: SOX2 expression in hypopharyngeal, laryngeal, and sinonasal squamous cell carcinoma. Hum Pathol. 45:851–857. 2014. View Article : Google Scholar : PubMed/NCBI

28 

Dong Z, Liu G, Huang B, Sun J and Wu D: Prognostic significance of SOX2 in head and neck cancer: A meta-analysis. Int J Clin Exp Med. 7:5010–5020. 2014.PubMed/NCBI

29 

Chung S, Kijima K, Kudo A, Fujisawa Y, Harada Y, Taira A, Takamatsu N, Miyamoto T, Matsuo Y and Nakamura Y: Preclinical evaluation of biomarkers associated with antitumor activity of MELK inhibitor. Oncotarget. 7:18171–18182. 2016. View Article : Google Scholar : PubMed/NCBI

30 

Livak KJ and Schmittgen TD: Analysis of relative gene expression data using real-time quantitative PCR and the 2−ΔΔCT method. Methods. 25:402–408. 2001. View Article : Google Scholar : PubMed/NCBI

31 

Inoue H, Kato T, Olugbile S, Tamura K, Chung S, Miyamoto T, Matsuo Y, Salgia R, Nakamura Y and Park JH: Effective growth-suppressive activity of maternal embryonic leucine-zipper kinase (MELK) inhibitor against small cell lung cancer. Oncotarget. 7:13621–13633. 2016. View Article : Google Scholar : PubMed/NCBI

32 

Kato T, Inoue H, Imoto S, Tamada Y, Miyamoto T, Matsuo Y, Nakamura Y and Park JH: Oncogenic roles of TOPK and MELK, and effective growth suppression by small molecular inhibitors in kidney cancer cells. Oncotarget. 7:17652–17664. 2016. View Article : Google Scholar : PubMed/NCBI

33 

Stefka AT, Park JH, Matsuo Y, Chung S, Nakamura Y, Jakubowiak AJ and Rosebeck S: Anti-myeloma activity of MELK inhibitor OTS167: Effects on drug-resistant myeloma cells and putative myeloma stem cell replenishment of malignant plasma cells. Blood Cancer J. 6:e4602016. View Article : Google Scholar : PubMed/NCBI

34 

Lin A, Giuliano CJ, Sayles NM and Sheltzer JM: CRISPR/Cas9 mutagenesis invalidates a putative cancer dependency targeted in on-going clinical trials. Elife. 6:e241792017. View Article : Google Scholar : PubMed/NCBI

35 

Wuebben EL and Rizzino A: The dark side of SOX2: Cancer - A comprehensive overview. Oncotarget. 8:44917–44943. 2017. View Article : Google Scholar : PubMed/NCBI

36 

Zhao X, Sun B, Sun D, Liu T, Che N, Gu Q, Dong X, Li R, Liu Y and Li J: Slug promotes hepatocellular cancer cell progression by increasing sox2 and nanog expression. Oncol Rep. 33:149–156. 2015. View Article : Google Scholar : PubMed/NCBI

37 

Jia X, Li X, Xu Y, Zhang S, Mou W, Liu Y, Liu Y, Lv D, Liu CH, Tan X, et al: SOX2 promotes tumorigenesis and increases the anti-apoptotic property of human prostate cancer cell. J Mol Cell Biol. 3:230–238. 2011. View Article : Google Scholar : PubMed/NCBI

38 

Tian Y, Jia X, Wang S, Li Y, Zhao P, Cai D, Zhou Z, Wang J, Luo Y and Dong M: SOX2 oncogenes amplified and operate to activate AKT signaling in gastric cancer and predict immunotherapy responsiveness. J Cancer Res Clin Oncol. 140:1117–1124. 2014. View Article : Google Scholar : PubMed/NCBI

39 

Sanada Y, Yoshida K, Ohara M, Oeda M, Konishi K and Tsutani Y: Histopathologic evaluation of stepwise progression of pancreatic carcinoma with immunohistochemical analysis of gastric epithelial transcription factor S: Comparison of expression patterns between invasive components and cancerous or nonneoplastic intraductal components. Pancreas. 32:164–170. 2006. View Article : Google Scholar : PubMed/NCBI

Related Articles

  • Abstract
  • View
  • Download
  • Twitter
Copy and paste a formatted citation
Spandidos Publications style
Ren L, Deng B, Saloura V, Park JH and Nakamura Y: MELK inhibition targets cancer stem cells through downregulation of SOX2 expression in head and neck cancer cells. Oncol Rep 41: 2540-2548, 2019.
APA
Ren, L., Deng, B., Saloura, V., Park, J., & Nakamura, Y. (2019). MELK inhibition targets cancer stem cells through downregulation of SOX2 expression in head and neck cancer cells. Oncology Reports, 41, 2540-2548. https://doi.org/10.3892/or.2019.6988
MLA
Ren, L., Deng, B., Saloura, V., Park, J., Nakamura, Y."MELK inhibition targets cancer stem cells through downregulation of SOX2 expression in head and neck cancer cells". Oncology Reports 41.4 (2019): 2540-2548.
Chicago
Ren, L., Deng, B., Saloura, V., Park, J., Nakamura, Y."MELK inhibition targets cancer stem cells through downregulation of SOX2 expression in head and neck cancer cells". Oncology Reports 41, no. 4 (2019): 2540-2548. https://doi.org/10.3892/or.2019.6988
Copy and paste a formatted citation
x
Spandidos Publications style
Ren L, Deng B, Saloura V, Park JH and Nakamura Y: MELK inhibition targets cancer stem cells through downregulation of SOX2 expression in head and neck cancer cells. Oncol Rep 41: 2540-2548, 2019.
APA
Ren, L., Deng, B., Saloura, V., Park, J., & Nakamura, Y. (2019). MELK inhibition targets cancer stem cells through downregulation of SOX2 expression in head and neck cancer cells. Oncology Reports, 41, 2540-2548. https://doi.org/10.3892/or.2019.6988
MLA
Ren, L., Deng, B., Saloura, V., Park, J., Nakamura, Y."MELK inhibition targets cancer stem cells through downregulation of SOX2 expression in head and neck cancer cells". Oncology Reports 41.4 (2019): 2540-2548.
Chicago
Ren, L., Deng, B., Saloura, V., Park, J., Nakamura, Y."MELK inhibition targets cancer stem cells through downregulation of SOX2 expression in head and neck cancer cells". Oncology Reports 41, no. 4 (2019): 2540-2548. https://doi.org/10.3892/or.2019.6988
Follow us
  • Twitter
  • LinkedIn
  • Facebook
About
  • Spandidos Publications
  • Careers
  • Cookie Policy
  • Privacy Policy
How can we help?
  • Help
  • Live Chat
  • Contact
  • Email to our Support Team