Spandidos Publications Logo
  • About
    • About Spandidos
    • Aims and Scopes
    • Abstracting and Indexing
    • Editorial Policies
    • Reprints and Permissions
    • Job Opportunities
    • Terms and Conditions
    • Contact
  • Journals
    • All Journals
    • Oncology Letters
      • Oncology Letters
      • Information for Authors
      • Editorial Policies
      • Editorial Board
      • Aims and Scope
      • Abstracting and Indexing
      • Bibliographic Information
      • Archive
    • International Journal of Oncology
      • International Journal of Oncology
      • Information for Authors
      • Editorial Policies
      • Editorial Board
      • Aims and Scope
      • Abstracting and Indexing
      • Bibliographic Information
      • Archive
    • Molecular and Clinical Oncology
      • Molecular and Clinical Oncology
      • Information for Authors
      • Editorial Policies
      • Editorial Board
      • Aims and Scope
      • Abstracting and Indexing
      • Bibliographic Information
      • Archive
    • Experimental and Therapeutic Medicine
      • Experimental and Therapeutic Medicine
      • Information for Authors
      • Editorial Policies
      • Editorial Board
      • Aims and Scope
      • Abstracting and Indexing
      • Bibliographic Information
      • Archive
    • International Journal of Molecular Medicine
      • International Journal of Molecular Medicine
      • Information for Authors
      • Editorial Policies
      • Editorial Board
      • Aims and Scope
      • Abstracting and Indexing
      • Bibliographic Information
      • Archive
    • Biomedical Reports
      • Biomedical Reports
      • Information for Authors
      • Editorial Policies
      • Editorial Board
      • Aims and Scope
      • Abstracting and Indexing
      • Bibliographic Information
      • Archive
    • Oncology Reports
      • Oncology Reports
      • Information for Authors
      • Editorial Policies
      • Editorial Board
      • Aims and Scope
      • Abstracting and Indexing
      • Bibliographic Information
      • Archive
    • Molecular Medicine Reports
      • Molecular Medicine Reports
      • Information for Authors
      • Editorial Policies
      • Editorial Board
      • Aims and Scope
      • Abstracting and Indexing
      • Bibliographic Information
      • Archive
    • World Academy of Sciences Journal
      • World Academy of Sciences Journal
      • Information for Authors
      • Editorial Policies
      • Editorial Board
      • Aims and Scope
      • Abstracting and Indexing
      • Bibliographic Information
      • Archive
    • International Journal of Functional Nutrition
      • International Journal of Functional Nutrition
      • Information for Authors
      • Editorial Policies
      • Editorial Board
      • Aims and Scope
      • Abstracting and Indexing
      • Bibliographic Information
      • Archive
    • International Journal of Epigenetics
      • International Journal of Epigenetics
      • Information for Authors
      • Editorial Policies
      • Editorial Board
      • Aims and Scope
      • Abstracting and Indexing
      • Bibliographic Information
      • Archive
    • Medicine International
      • Medicine International
      • Information for Authors
      • Editorial Policies
      • Editorial Board
      • Aims and Scope
      • Abstracting and Indexing
      • Bibliographic Information
      • Archive
  • Articles
  • Information
    • Information for Authors
    • Information for Reviewers
    • Information for Librarians
    • Information for Advertisers
    • Conferences
  • Language Editing
Spandidos Publications Logo
  • About
    • About Spandidos
    • Aims and Scopes
    • Abstracting and Indexing
    • Editorial Policies
    • Reprints and Permissions
    • Job Opportunities
    • Terms and Conditions
    • Contact
  • Journals
    • All Journals
    • Biomedical Reports
      • Information for Authors
      • Editorial Policies
      • Editorial Board
      • Aims and Scope
      • Abstracting and Indexing
      • Bibliographic Information
      • Archive
    • Experimental and Therapeutic Medicine
      • Information for Authors
      • Editorial Policies
      • Editorial Board
      • Aims and Scope
      • Abstracting and Indexing
      • Bibliographic Information
      • Archive
    • International Journal of Epigenetics
      • Information for Authors
      • Editorial Policies
      • Editorial Board
      • Aims and Scope
      • Abstracting and Indexing
      • Bibliographic Information
      • Archive
    • International Journal of Functional Nutrition
      • Information for Authors
      • Editorial Policies
      • Editorial Board
      • Aims and Scope
      • Abstracting and Indexing
      • Bibliographic Information
      • Archive
    • International Journal of Molecular Medicine
      • Information for Authors
      • Editorial Policies
      • Editorial Board
      • Aims and Scope
      • Abstracting and Indexing
      • Bibliographic Information
      • Archive
    • International Journal of Oncology
      • Information for Authors
      • Editorial Policies
      • Editorial Board
      • Aims and Scope
      • Abstracting and Indexing
      • Bibliographic Information
      • Archive
    • Medicine International
      • Information for Authors
      • Editorial Policies
      • Editorial Board
      • Aims and Scope
      • Abstracting and Indexing
      • Bibliographic Information
      • Archive
    • Molecular and Clinical Oncology
      • Information for Authors
      • Editorial Policies
      • Editorial Board
      • Aims and Scope
      • Abstracting and Indexing
      • Bibliographic Information
      • Archive
    • Molecular Medicine Reports
      • Information for Authors
      • Editorial Policies
      • Editorial Board
      • Aims and Scope
      • Abstracting and Indexing
      • Bibliographic Information
      • Archive
    • Oncology Letters
      • Information for Authors
      • Editorial Policies
      • Editorial Board
      • Aims and Scope
      • Abstracting and Indexing
      • Bibliographic Information
      • Archive
    • Oncology Reports
      • Information for Authors
      • Editorial Policies
      • Editorial Board
      • Aims and Scope
      • Abstracting and Indexing
      • Bibliographic Information
      • Archive
    • World Academy of Sciences Journal
      • Information for Authors
      • Editorial Policies
      • Editorial Board
      • Aims and Scope
      • Abstracting and Indexing
      • Bibliographic Information
      • Archive
  • Articles
  • Information
    • For Authors
    • For Reviewers
    • For Librarians
    • For Advertisers
    • Conferences
  • Language Editing
Login Register Submit
  • This site uses cookies
  • You can change your cookie settings at any time by following the instructions in our Cookie Policy. To find out more, you may read our Privacy Policy.

    I agree
Search articles by DOI, keyword, author or affiliation
Search
Advanced Search
presentation
Oncology Reports
Join Editorial Board Propose a Special Issue
Print ISSN: 1021-335X Online ISSN: 1791-2431
Journal Cover
March-2020 Volume 43 Issue 3

Full Size Image

Sign up for eToc alerts
Recommend to Library

Journals

International Journal of Molecular Medicine

International Journal of Molecular Medicine

International Journal of Molecular Medicine is an international journal devoted to molecular mechanisms of human disease.

International Journal of Oncology

International Journal of Oncology

International Journal of Oncology is an international journal devoted to oncology research and cancer treatment.

Molecular Medicine Reports

Molecular Medicine Reports

Covers molecular medicine topics such as pharmacology, pathology, genetics, neuroscience, infectious diseases, molecular cardiology, and molecular surgery.

Oncology Reports

Oncology Reports

Oncology Reports is an international journal devoted to fundamental and applied research in Oncology.

Experimental and Therapeutic Medicine

Experimental and Therapeutic Medicine

Experimental and Therapeutic Medicine is an international journal devoted to laboratory and clinical medicine.

Oncology Letters

Oncology Letters

Oncology Letters is an international journal devoted to Experimental and Clinical Oncology.

Biomedical Reports

Biomedical Reports

Explores a wide range of biological and medical fields, including pharmacology, genetics, microbiology, neuroscience, and molecular cardiology.

Molecular and Clinical Oncology

Molecular and Clinical Oncology

International journal addressing all aspects of oncology research, from tumorigenesis and oncogenes to chemotherapy and metastasis.

World Academy of Sciences Journal

World Academy of Sciences Journal

Multidisciplinary open-access journal spanning biochemistry, genetics, neuroscience, environmental health, and synthetic biology.

International Journal of Functional Nutrition

International Journal of Functional Nutrition

Open-access journal combining biochemistry, pharmacology, immunology, and genetics to advance health through functional nutrition.

International Journal of Epigenetics

International Journal of Epigenetics

Publishes open-access research on using epigenetics to advance understanding and treatment of human disease.

Medicine International

Medicine International

An International Open Access Journal Devoted to General Medicine.

Journal Cover
March-2020 Volume 43 Issue 3

Full Size Image

Sign up for eToc alerts
Recommend to Library

  • Article
  • Citations
    • Cite This Article
    • Download Citation
    • Create Citation Alert
    • Remove Citation Alert
    • Cited By
  • Similar Articles
    • Related Articles (in Spandidos Publications)
    • Similar Articles (Google Scholar)
    • Similar Articles (PubMed)
  • Download PDF
  • Download XML
  • View XML
Correction Open Access

[Corrigendum] MicroRNA‑497 inhibits the proliferation, migration and invasion of human bladder transitional cell carcinoma cells by targeting E2F3

  • Authors:
    • Yixiao Zhang
    • Zhe Zhang
    • Zhenhua Li
    • Daxin Gong
    • Bo Zhan
    • Xiaojun Man
    • Chuize Kong
  • View Affiliations / Copyright

    Affiliations: Department of Urology Surgery, The First Affiliated Hospital of China Medical University, Shenyang, Liaoning 110001, P.R. China
    Copyright: © Zhang et al. This is an open access article distributed under the terms of Creative Commons Attribution License [CC BY 4.0].
  • Pages: 1032-1032
    |
    Published online on: January 14, 2020
       https://doi.org/10.3892/or.2020.7466
  • Expand metrics +
Metrics: Total Views: 0 (Spandidos Publications: | PMC Statistics: )
Metrics: Total PDF Downloads: 0 (Spandidos Publications: | PMC Statistics: )
Cited By (CrossRef): 0 citations Loading Articles...

This article is mentioned in:



Article

Oncol Rep 36: [Related article:] 1293-1300, 2016; DOI: 10.3892/or.2016.4923

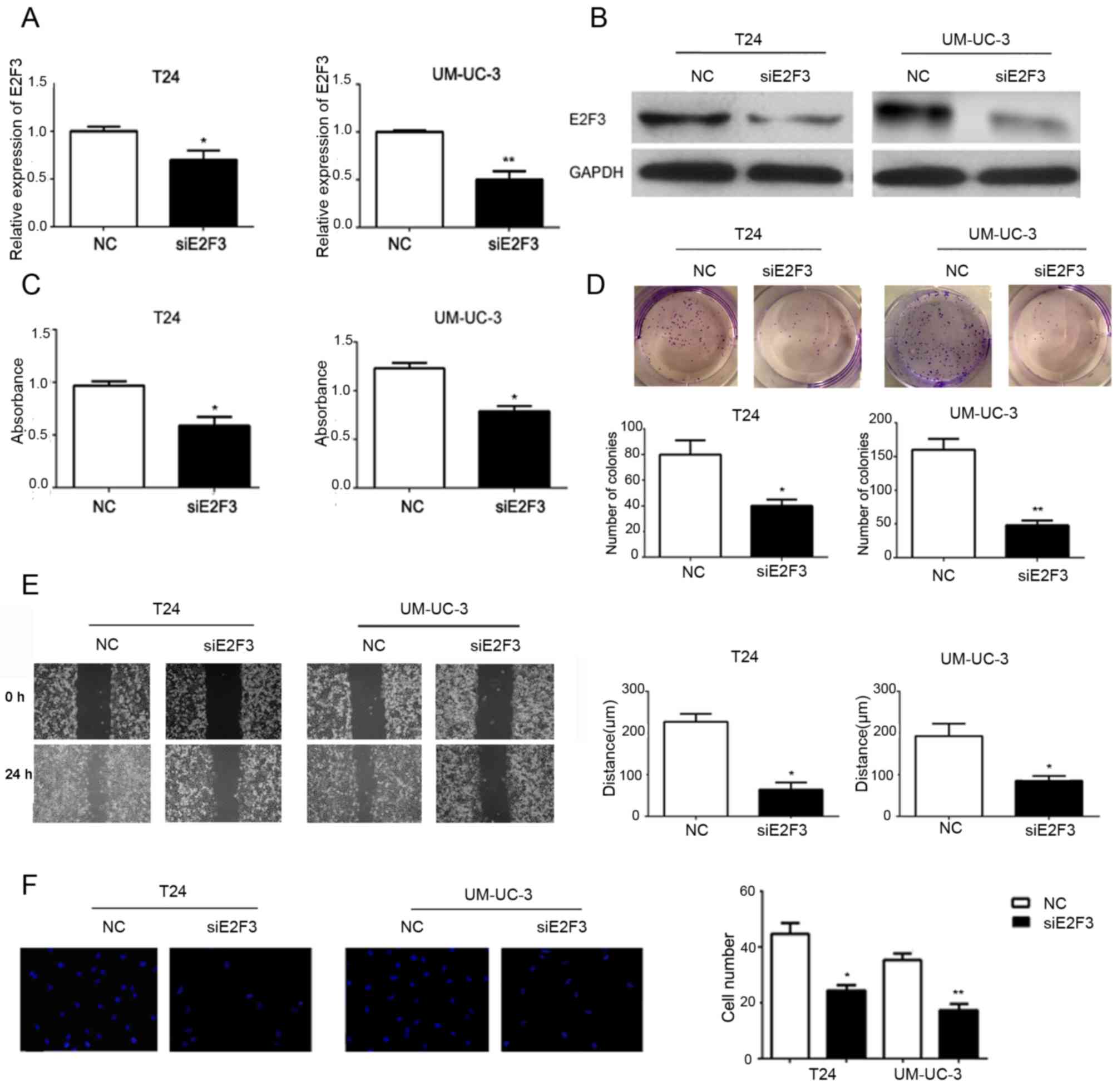
Subsequently to the publication of the above article, the authors have realized that Fig. 4E in their paper contained errors. The image selected to represent the experiment showing the UM-UC-3 cells of the siE2F3 group (0 h) was chosen incorrectly during the figure compilation process. A corrected version of Fig. 4 is shown opposite. Note that this error affected neither the interpretation of the data nor the reported conclusions of this work, and all the authors agree to this Corrigendum. The authors apologize to the Editor and the readership of the Journal for this unintentional error, and for any inconvenience caused.

Figure 4.

Knockdown of E2F3 phenocopies the effect of miR-497. T24 and UM-UC-3 cells were transfected with siE2F3 or NC. (A and B) Knockdown of E2F3 reduced the expression of E2F3 at mRNA and protein levels in both cell lines. (C) CCK-8 assays revealed differences in the growth rate of the indicated cell lines. (D) Colony formation assays of T24 and UM-UC-3 cells. (E) Measurement of in vitro cell migration by wound healing assays. Representative images (left) and quantification (right) of the same areas of the indicated cell lines are shown. (F) Transwell invasion assays of the indicated cell lines. Data are presented as the mean ± SD of three independent experiments. *P<0.05; **P<0.01.

Related Articles

  • Abstract
  • View
  • Download
  • Twitter
Copy and paste a formatted citation
Spandidos Publications style
Zhang Y, Zhang Z, Li Z, Gong D, Zhan B, Man X and Kong C: [Corrigendum] MicroRNA‑497 inhibits the proliferation, migration and invasion of human bladder transitional cell carcinoma cells by targeting E2F3. Oncol Rep 43: 1032-1032, 2020.
APA
Zhang, Y., Zhang, Z., Li, Z., Gong, D., Zhan, B., Man, X., & Kong, C. (2020). [Corrigendum] MicroRNA‑497 inhibits the proliferation, migration and invasion of human bladder transitional cell carcinoma cells by targeting E2F3. Oncology Reports, 43, 1032-1032. https://doi.org/10.3892/or.2020.7466
MLA
Zhang, Y., Zhang, Z., Li, Z., Gong, D., Zhan, B., Man, X., Kong, C."[Corrigendum] MicroRNA‑497 inhibits the proliferation, migration and invasion of human bladder transitional cell carcinoma cells by targeting E2F3". Oncology Reports 43.3 (2020): 1032-1032.
Chicago
Zhang, Y., Zhang, Z., Li, Z., Gong, D., Zhan, B., Man, X., Kong, C."[Corrigendum] MicroRNA‑497 inhibits the proliferation, migration and invasion of human bladder transitional cell carcinoma cells by targeting E2F3". Oncology Reports 43, no. 3 (2020): 1032-1032. https://doi.org/10.3892/or.2020.7466
Copy and paste a formatted citation
x
Spandidos Publications style
Zhang Y, Zhang Z, Li Z, Gong D, Zhan B, Man X and Kong C: [Corrigendum] MicroRNA‑497 inhibits the proliferation, migration and invasion of human bladder transitional cell carcinoma cells by targeting E2F3. Oncol Rep 43: 1032-1032, 2020.
APA
Zhang, Y., Zhang, Z., Li, Z., Gong, D., Zhan, B., Man, X., & Kong, C. (2020). [Corrigendum] MicroRNA‑497 inhibits the proliferation, migration and invasion of human bladder transitional cell carcinoma cells by targeting E2F3. Oncology Reports, 43, 1032-1032. https://doi.org/10.3892/or.2020.7466
MLA
Zhang, Y., Zhang, Z., Li, Z., Gong, D., Zhan, B., Man, X., Kong, C."[Corrigendum] MicroRNA‑497 inhibits the proliferation, migration and invasion of human bladder transitional cell carcinoma cells by targeting E2F3". Oncology Reports 43.3 (2020): 1032-1032.
Chicago
Zhang, Y., Zhang, Z., Li, Z., Gong, D., Zhan, B., Man, X., Kong, C."[Corrigendum] MicroRNA‑497 inhibits the proliferation, migration and invasion of human bladder transitional cell carcinoma cells by targeting E2F3". Oncology Reports 43, no. 3 (2020): 1032-1032. https://doi.org/10.3892/or.2020.7466
Follow us
  • Twitter
  • LinkedIn
  • Facebook
About
  • Spandidos Publications
  • Careers
  • Cookie Policy
  • Privacy Policy
How can we help?
  • Help
  • Live Chat
  • Contact
  • Email to our Support Team