Spandidos Publications Logo
  • About
    • About Spandidos
    • Aims and Scopes
    • Abstracting and Indexing
    • Editorial Policies
    • Reprints and Permissions
    • Job Opportunities
    • Terms and Conditions
    • Contact
  • Journals
    • All Journals
    • Oncology Letters
      • Oncology Letters
      • Information for Authors
      • Editorial Policies
      • Editorial Board
      • Aims and Scope
      • Abstracting and Indexing
      • Bibliographic Information
      • Archive
    • International Journal of Oncology
      • International Journal of Oncology
      • Information for Authors
      • Editorial Policies
      • Editorial Board
      • Aims and Scope
      • Abstracting and Indexing
      • Bibliographic Information
      • Archive
    • Molecular and Clinical Oncology
      • Molecular and Clinical Oncology
      • Information for Authors
      • Editorial Policies
      • Editorial Board
      • Aims and Scope
      • Abstracting and Indexing
      • Bibliographic Information
      • Archive
    • Experimental and Therapeutic Medicine
      • Experimental and Therapeutic Medicine
      • Information for Authors
      • Editorial Policies
      • Editorial Board
      • Aims and Scope
      • Abstracting and Indexing
      • Bibliographic Information
      • Archive
    • International Journal of Molecular Medicine
      • International Journal of Molecular Medicine
      • Information for Authors
      • Editorial Policies
      • Editorial Board
      • Aims and Scope
      • Abstracting and Indexing
      • Bibliographic Information
      • Archive
    • Biomedical Reports
      • Biomedical Reports
      • Information for Authors
      • Editorial Policies
      • Editorial Board
      • Aims and Scope
      • Abstracting and Indexing
      • Bibliographic Information
      • Archive
    • Oncology Reports
      • Oncology Reports
      • Information for Authors
      • Editorial Policies
      • Editorial Board
      • Aims and Scope
      • Abstracting and Indexing
      • Bibliographic Information
      • Archive
    • Molecular Medicine Reports
      • Molecular Medicine Reports
      • Information for Authors
      • Editorial Policies
      • Editorial Board
      • Aims and Scope
      • Abstracting and Indexing
      • Bibliographic Information
      • Archive
    • World Academy of Sciences Journal
      • World Academy of Sciences Journal
      • Information for Authors
      • Editorial Policies
      • Editorial Board
      • Aims and Scope
      • Abstracting and Indexing
      • Bibliographic Information
      • Archive
    • International Journal of Functional Nutrition
      • International Journal of Functional Nutrition
      • Information for Authors
      • Editorial Policies
      • Editorial Board
      • Aims and Scope
      • Abstracting and Indexing
      • Bibliographic Information
      • Archive
    • International Journal of Epigenetics
      • International Journal of Epigenetics
      • Information for Authors
      • Editorial Policies
      • Editorial Board
      • Aims and Scope
      • Abstracting and Indexing
      • Bibliographic Information
      • Archive
    • Medicine International
      • Medicine International
      • Information for Authors
      • Editorial Policies
      • Editorial Board
      • Aims and Scope
      • Abstracting and Indexing
      • Bibliographic Information
      • Archive
  • Articles
  • Information
    • Information for Authors
    • Information for Reviewers
    • Information for Librarians
    • Information for Advertisers
    • Conferences
  • Language Editing
Spandidos Publications Logo
  • About
    • About Spandidos
    • Aims and Scopes
    • Abstracting and Indexing
    • Editorial Policies
    • Reprints and Permissions
    • Job Opportunities
    • Terms and Conditions
    • Contact
  • Journals
    • All Journals
    • Biomedical Reports
      • Information for Authors
      • Editorial Policies
      • Editorial Board
      • Aims and Scope
      • Abstracting and Indexing
      • Bibliographic Information
      • Archive
    • Experimental and Therapeutic Medicine
      • Information for Authors
      • Editorial Policies
      • Editorial Board
      • Aims and Scope
      • Abstracting and Indexing
      • Bibliographic Information
      • Archive
    • International Journal of Epigenetics
      • Information for Authors
      • Editorial Policies
      • Editorial Board
      • Aims and Scope
      • Abstracting and Indexing
      • Bibliographic Information
      • Archive
    • International Journal of Functional Nutrition
      • Information for Authors
      • Editorial Policies
      • Editorial Board
      • Aims and Scope
      • Abstracting and Indexing
      • Bibliographic Information
      • Archive
    • International Journal of Molecular Medicine
      • Information for Authors
      • Editorial Policies
      • Editorial Board
      • Aims and Scope
      • Abstracting and Indexing
      • Bibliographic Information
      • Archive
    • International Journal of Oncology
      • Information for Authors
      • Editorial Policies
      • Editorial Board
      • Aims and Scope
      • Abstracting and Indexing
      • Bibliographic Information
      • Archive
    • Medicine International
      • Information for Authors
      • Editorial Policies
      • Editorial Board
      • Aims and Scope
      • Abstracting and Indexing
      • Bibliographic Information
      • Archive
    • Molecular and Clinical Oncology
      • Information for Authors
      • Editorial Policies
      • Editorial Board
      • Aims and Scope
      • Abstracting and Indexing
      • Bibliographic Information
      • Archive
    • Molecular Medicine Reports
      • Information for Authors
      • Editorial Policies
      • Editorial Board
      • Aims and Scope
      • Abstracting and Indexing
      • Bibliographic Information
      • Archive
    • Oncology Letters
      • Information for Authors
      • Editorial Policies
      • Editorial Board
      • Aims and Scope
      • Abstracting and Indexing
      • Bibliographic Information
      • Archive
    • Oncology Reports
      • Information for Authors
      • Editorial Policies
      • Editorial Board
      • Aims and Scope
      • Abstracting and Indexing
      • Bibliographic Information
      • Archive
    • World Academy of Sciences Journal
      • Information for Authors
      • Editorial Policies
      • Editorial Board
      • Aims and Scope
      • Abstracting and Indexing
      • Bibliographic Information
      • Archive
  • Articles
  • Information
    • For Authors
    • For Reviewers
    • For Librarians
    • For Advertisers
    • Conferences
  • Language Editing
Login Register Submit
  • This site uses cookies
  • You can change your cookie settings at any time by following the instructions in our Cookie Policy. To find out more, you may read our Privacy Policy.

    I agree
Search articles by DOI, keyword, author or affiliation
Search
Advanced Search
presentation
Oncology Reports
Join Editorial Board Propose a Special Issue
Print ISSN: 1021-335X Online ISSN: 1791-2431
Journal Cover
May-2020 Volume 43 Issue 5

Full Size Image

Sign up for eToc alerts
Recommend to Library

Journals

International Journal of Molecular Medicine

International Journal of Molecular Medicine

International Journal of Molecular Medicine is an international journal devoted to molecular mechanisms of human disease.

International Journal of Oncology

International Journal of Oncology

International Journal of Oncology is an international journal devoted to oncology research and cancer treatment.

Molecular Medicine Reports

Molecular Medicine Reports

Covers molecular medicine topics such as pharmacology, pathology, genetics, neuroscience, infectious diseases, molecular cardiology, and molecular surgery.

Oncology Reports

Oncology Reports

Oncology Reports is an international journal devoted to fundamental and applied research in Oncology.

Experimental and Therapeutic Medicine

Experimental and Therapeutic Medicine

Experimental and Therapeutic Medicine is an international journal devoted to laboratory and clinical medicine.

Oncology Letters

Oncology Letters

Oncology Letters is an international journal devoted to Experimental and Clinical Oncology.

Biomedical Reports

Biomedical Reports

Explores a wide range of biological and medical fields, including pharmacology, genetics, microbiology, neuroscience, and molecular cardiology.

Molecular and Clinical Oncology

Molecular and Clinical Oncology

International journal addressing all aspects of oncology research, from tumorigenesis and oncogenes to chemotherapy and metastasis.

World Academy of Sciences Journal

World Academy of Sciences Journal

Multidisciplinary open-access journal spanning biochemistry, genetics, neuroscience, environmental health, and synthetic biology.

International Journal of Functional Nutrition

International Journal of Functional Nutrition

Open-access journal combining biochemistry, pharmacology, immunology, and genetics to advance health through functional nutrition.

International Journal of Epigenetics

International Journal of Epigenetics

Publishes open-access research on using epigenetics to advance understanding and treatment of human disease.

Medicine International

Medicine International

An International Open Access Journal Devoted to General Medicine.

Journal Cover
May-2020 Volume 43 Issue 5

Full Size Image

Sign up for eToc alerts
Recommend to Library

  • Article
  • Citations
    • Cite This Article
    • Download Citation
    • Create Citation Alert
    • Remove Citation Alert
    • Cited By
  • Similar Articles
    • Related Articles (in Spandidos Publications)
    • Similar Articles (Google Scholar)
    • Similar Articles (PubMed)
  • Download PDF
  • Download XML
  • View XML

  • Supplementary Files
    • Supplementary_Data.pdf
Article Open Access

AREG mediates the epithelial‑mesenchymal transition in pancreatic cancer cells via the EGFR/ERK/NF‑κB signalling pathway

  • Authors:
    • Li Wang
    • Lili Wang
    • Hui Zhang
    • Junliang Lu
    • Zhiwen Zhang
    • Huanwen Wu
    • Zhiyong Liang
  • View Affiliations / Copyright

    Affiliations: Department of Pathology, Peking Union Medical College Hospital, Research Center for Molecular Pathology, Chinese Academy of Medical Sciences and Peking Union Medical College, Beijing 100730, P.R. China
    Copyright: © Wang et al. This is an open access article distributed under the terms of Creative Commons Attribution License.
  • Pages: 1558-1568
    |
    Published online on: February 27, 2020
       https://doi.org/10.3892/or.2020.7523
  • Expand metrics +
Metrics: Total Views: 0 (Spandidos Publications: | PMC Statistics: )
Metrics: Total PDF Downloads: 0 (Spandidos Publications: | PMC Statistics: )
Cited By (CrossRef): 0 citations Loading Articles...

This article is mentioned in:



Abstract

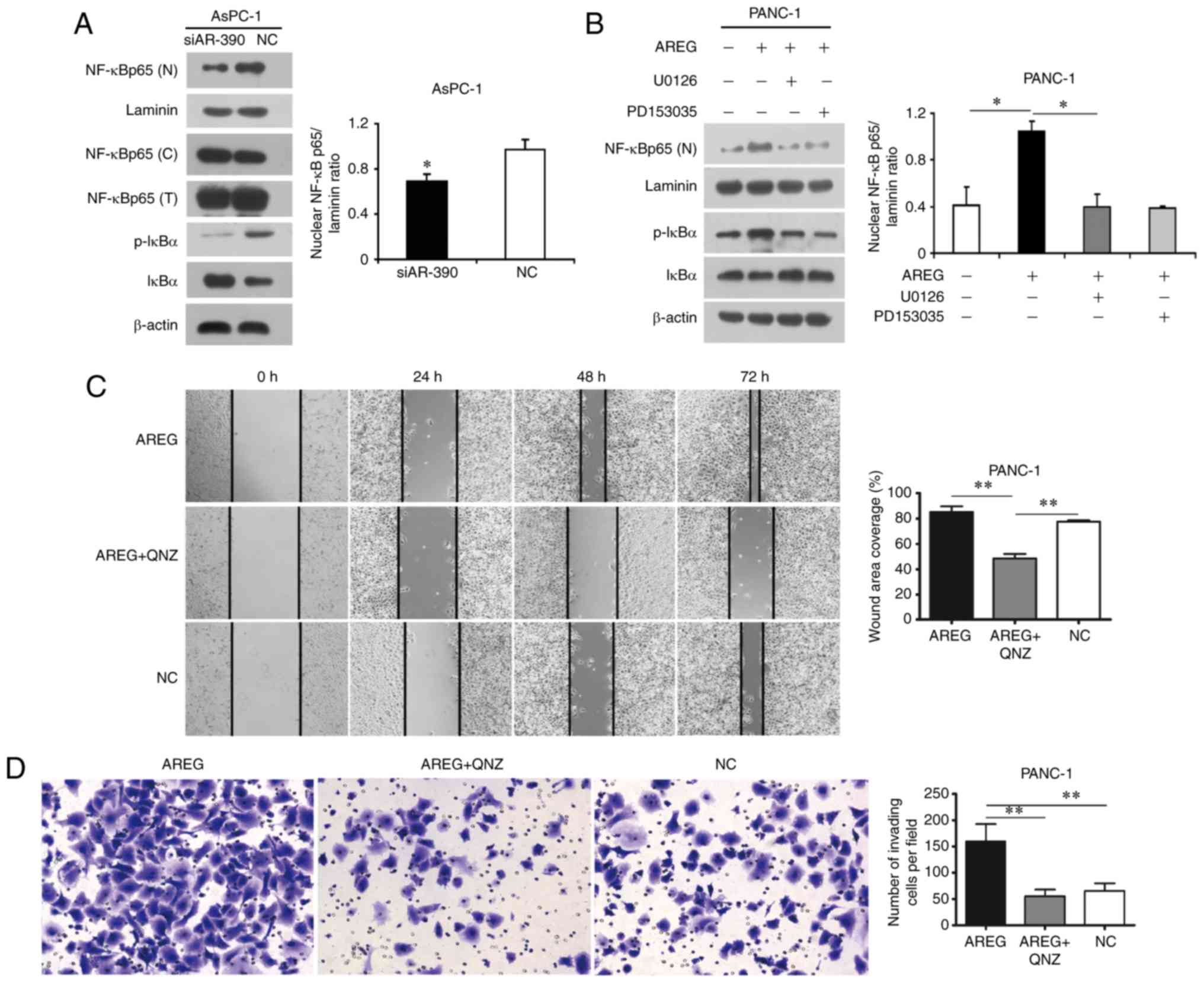
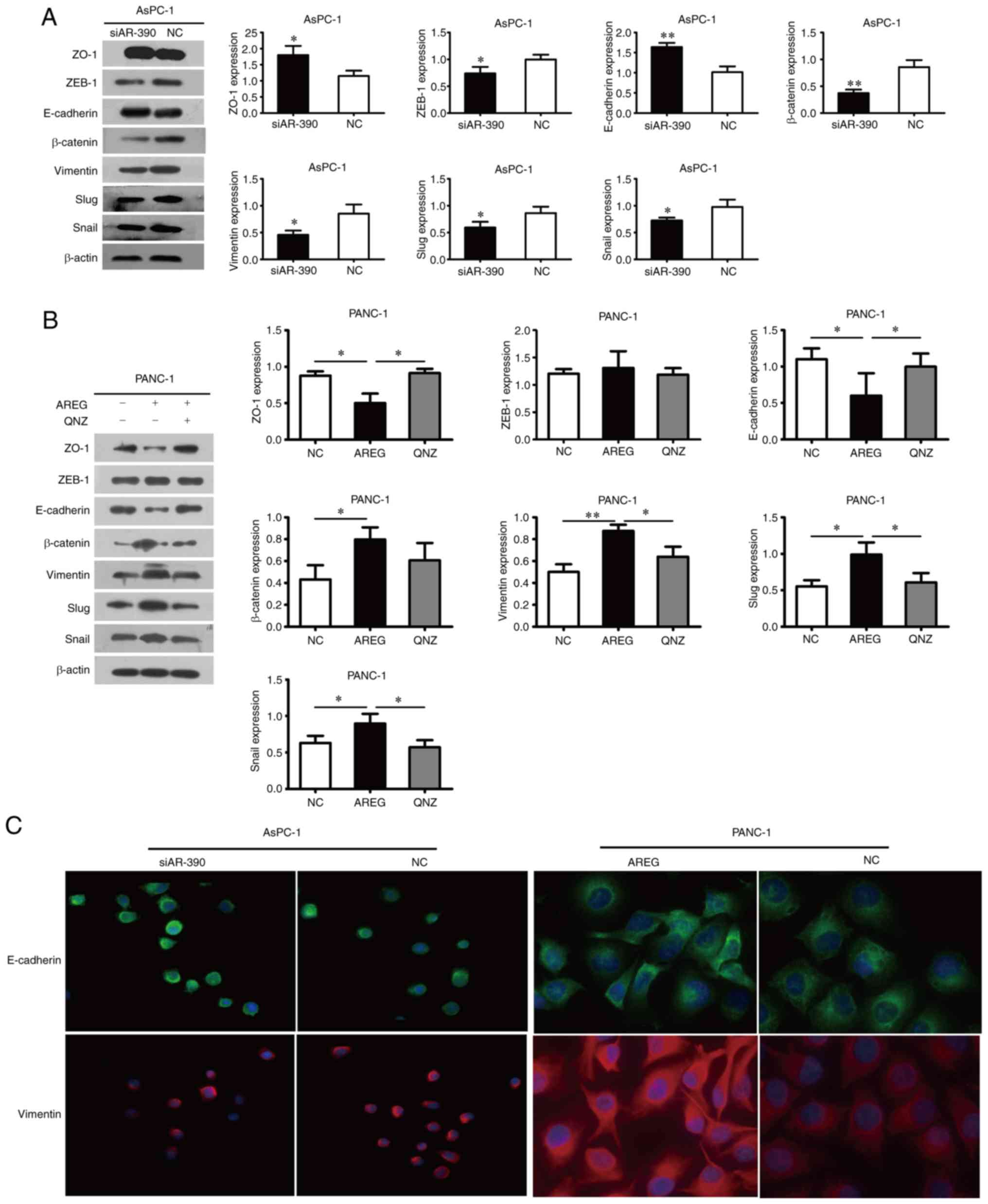
Amphiregulin (AREG) is a member of the epidermal growth factor (EGF) family and is expressed in a plethora of cancers. The biological roles of AREG in the regulation of the epithelial‑mesenchymal transition (EMT) in pancreatic cancer remain unclear. To investigate the expression of epidermal growth factor receptor (EGFR) and AREG in pancreatic cancer cell lines, RT‑qPCR, western blot analysis, and ELISA were performed. RNAi and exogenous AREG treatment were used to alter AREG expression. Wound‑healing and Transwell assays were performed to evaluate cell migration and invasion abilities. Western blot analysis and immunofluorescence staining were utilized to detect the expression of EMT markers. The protein expression of potential key factors involved in EMT, as well as those of the ERK, AKT, STAT3 and NF‑κB pathways, were analysed by western blotting. The role of AREG in tumour growth in vivo was further determined using an orthotopic model of pancreatic cancer. Knockdown of AREG inhibited AsPC‑1 cell migration and invasion. AREG knockdown upregulated E‑cadherin but downregulated vimentin, Snail and Slug expression in AsPC‑1 cells. In addition, AREG stimulation increased cell migration, invasion and EMT in PANC‑1 cells, and an NF‑κB inhibitor decreased AREG‑induced cell migration, invasion and EMT in PANC‑1 cells. AREG stimulation increased the nuclear accumulation of NF‑κB through the EGFR/ERK signalling pathway to induce EMT. Tumour growth and metastasis were decreased by AREG silencing in an orthotopic model of pancreatic cancer. AREG may play a critical role in cell migration, invasion, and EMT by activating the EGFR/ERK/NF‑κB signalling pathway in pancreatic cancer cells.
View Figures

Figure 1

Figure 2

Figure 3

Figure 4

Figure 5

Figure 6

Figure 7

View References

1 

Siegel RL, Miller KD and Jemal A: Cancer statistics, 2019. CA Cancer J Clin. 69:7–34. 2019. View Article : Google Scholar : PubMed/NCBI

2 

Amrutkar M and Gladhaug I: Pancreatic cancer chemoresistance to gemcitabine. Cancers. 9:1572017. View Article : Google Scholar :

3 

Du B and Shim JS: Targeting Epithelial-mesenchymal transition (EMT) to overcome drug resistance in cancer. Molecules. 21(pii): E9652016. View Article : Google Scholar : PubMed/NCBI

4 

Arumugam T, Ramachandran V, Fournier KF, Wang H, Marquis L, Abbruzzese JL, Gallick GE, Logsdon CD, McConkey DJ and Choi W: Epithelial to mesenchymal transition contributes to drug resistance in pancreatic cancer. Cancer Res. 69:5820–5828. 2009. View Article : Google Scholar : PubMed/NCBI

5 

Bronsert P, Enderle-Ammour K, Bader M, Timme S, Kuehs M, Csanadi A, Kayser G, Kohler I, Bausch D, Hoeppner J, et al: Cancer cell invasion and EMT marker expression: A three-dimensional study of the human cancer-host interface. J Pathol. 234:410–422. 2014. View Article : Google Scholar : PubMed/NCBI

6 

Wang L, Wu H, Wang L, Zhang H, Lu J, Liang Z and Liu T: Asporin promotes pancreatic cancer cell invasion and migration by regulating the epithelial-to-mesenchymal transition (EMT) through both autocrine and paracrine mechanisms. Cancer Lett. 398:24–36. 2017. View Article : Google Scholar : PubMed/NCBI

7 

Rhim AD, Mirek ET, Aiello NM, Maitra A, Bailey JM, McAllister F, Reichert M, Beatty GL, Rustgi AK, Vonderheide RH, et al: EMT and dissemination precede pancreatic tumor formation. Cell. 148:349–361. 2012. View Article : Google Scholar : PubMed/NCBI

8 

Fischer KR, Durrans A, Lee S, Sheng J, Li F, Wong ST, Choi H, El Rayes T, Ryu S, Troeger J, et al: Epithelial-to-mesenchymal transition is not required for lung metastasis but contributes to chemoresistance. Nature. 527:472–476. 2015. View Article : Google Scholar : PubMed/NCBI

9 

Zheng X, Carstens JL, Kim J, Scheible M, Kaye J, Sugimoto H, Wu CC, LeBleu VS and Kalluri R: Epithelial-to-mesenchymal transition is dispensable for metastasis but induces chemoresistance in pancreatic cancer. Nature. 527:525–530. 2015. View Article : Google Scholar : PubMed/NCBI

10 

So WK, Fan Q, Lau MT, Qiu X, Cheng JC and Leung PC: Amphiregulin induces human ovarian cancer cell invasion by down-regulating E-cadherin expression. FEBS Lett. 588:3998–4007. 2014. View Article : Google Scholar : PubMed/NCBI

11 

Willmarth NE and Ethier SP: Autocrine and juxtacrine effects of amphiregulin on the proliferative, invasive, and migratory properties of normal and neoplastic human mammary epithelial cells. J Biol Chem. 281:37728–37737. 2006. View Article : Google Scholar : PubMed/NCBI

12 

Thøgersen VB, Sorensen BS, Poulsen SS, Orntoft TF, Wolf H and Nexø E: A subclass of HER1 ligands is a prognostic marker for survival in bladder cancer patients. Cancer Res. 61:6227–6233. 2001.PubMed/NCBI

13 

Ishikawa N, Daigo Y, Takano A, Taniwaki M, Kato T, Hayama S, Murakami H, Takeshima Y, Inai K, Nishimura H, et al: Increases of amphiregulin and transforming growth factor-alpha in serum as predictors of poor response to gefitinib among patients with advanced non-small cell lung cancers. Cancer Res. 65:9176–9184. 2005. View Article : Google Scholar : PubMed/NCBI

14 

Jing C, Jin YH, You Z, Qiong Q and Jun Z: Prognostic value of amphiregulin and epiregulin mRNA expression in metastatic colorectal cancer patients. Oncotarget. 7:55890–55899. 2016. View Article : Google Scholar : PubMed/NCBI

15 

Shinomiya H, Ito Y, Kubo M, Yonezawa K, Otsuki N, Iwae S, Inagaki H and Nibu KI: Expression of amphiregulin in mucoepidermoid carcinoma of the major salivary glands: A molecular and clinicopathological study. Hum Pathol. 57:37–44. 2016. View Article : Google Scholar : PubMed/NCBI

16 

Wang L, Wu H, Wang L, Lu J, Duan H, Liu X and Liang Z: Expression of amphiregulin predicts poor outcome in patients with pancreatic ductal adenocarcinoma. Diagn Pathol. 11:602016. View Article : Google Scholar : PubMed/NCBI

17 

Zhang H, Wu H, Guan J, Wang L, Ren X, Shi X, Liang Z and Liu T: Paracrine SDF-1α signaling mediates the effects of PSCs on GEM chemoresistance through an IL-6 autocrine loop in pancreatic cancer cells. Oncotarget. 6:3085–3097. 2015.PubMed/NCBI

18 

Livak KJ and Schmittgen TD: Analysis of relative gene expression data using real-time quantitative PCR and the 2(-Delta Delta C(T)) method. Methods. 25:402–408. 2001. View Article : Google Scholar : PubMed/NCBI

19 

Gao S, Sun Y, Zhang X, Hu L, Liu Y, Chua CY, Phillips LM, Ren H, Fleming JB, Wang H, et al: IGFBP2 Activates the NF-κB pathway to drive epithelial-mesenchymal transition and invasive character in pancreatic ductal adenocarcinoma. Cancer Res. 76:6543–6554. 2016. View Article : Google Scholar : PubMed/NCBI

20 

Nomura A, Majumder K, Giri B, Dauer P, Dudeja V, Roy S, Banerjee S and Saluja AK: Inhibition of NF-kappa B pathway leads to deregulation of epithelial-mesenchymal transition and neural invasion in pancreatic cancer. Lab Invest. 96:1268–1278. 2016. View Article : Google Scholar : PubMed/NCBI

21 

Nieto MA, Huang RY, Jackson RA and Thiery JP: EMT: 2016. Cell. 166:21–45. 2016. View Article : Google Scholar : PubMed/NCBI

22 

Busser B, Sancey L, Brambilla E, Coll JL and Hurbin A: The multiple roles of amphiregulin in human cancer. Biochim Biophys Acta. 1816:119–131. 2011.PubMed/NCBI

23 

Liu JF, Tsao YT and Hou CH: Amphiregulin enhances intercellular adhesion molecule-1 expression and promotes tumor metastasis in human osteosarcoma. Oncotarget. 6:40880–40895. 2015. View Article : Google Scholar : PubMed/NCBI

24 

Chung E, Cook PW, Parkos CA, Park YK, Pittelkow MR and Coffey RJ: Amphiregulin causes functional downregulation of adherens junctions in psoriasis. J Invest Dermatol. 124:1134–1140. 2005. View Article : Google Scholar : PubMed/NCBI

25 

Coradini D, Casarsa C and Oriana S: Epithelial cell polarity and tumorigenesis: New perspectives for cancer detection and treatment. Acta Pharmacol Sin. 32:552–564. 2011. View Article : Google Scholar : PubMed/NCBI

26 

Kleeff J, Shi X, Bode HP, Hoover K, Shrikhande S, Bryant PJ, Korc M, Büchler MW and Friess H: Altered expression and localization of the tight junction protein ZO-1 in primary and metastatic pancreatic cancer. Pancreas. 23:259–265. 2001. View Article : Google Scholar : PubMed/NCBI

27 

Peinado H, Olmeda D and Cano A: Snail, Zeb and bHLH factors in tumour progression: An alliance against the epithelial phenotype? Nat Rev Cancer. 7:415–428. 2007. View Article : Google Scholar : PubMed/NCBI

28 

Batlle E, Sancho E, Francí C, Domínguez D, Monfar M, Baulida J and García De Herreros A: The transcription factor snail is a repressor of E-cadherin gene expression in epithelial tumour cells. Nat Cell Biol. 2:84–89. 2000. View Article : Google Scholar : PubMed/NCBI

29 

Guaita S, Puig I, Francı́ C, Garrido M, Dominguez D, Batlle E, Sancho E, Dedhar S, De Herreros AG and Baulida J: Snail induction of epithelial to mesenchymal transition in tumor cells is accompanied by MUC1 repression and ZEB1 expression. J Biol Chem. 277:39209–39216. 2002. View Article : Google Scholar : PubMed/NCBI

30 

Yang HW, Menon LG, Black PM, Carroll RS and Johnson MD: SNAI2/Slug promotes growth and invasion in human gliomas. BMC Cancer. 10:3012010. View Article : Google Scholar : PubMed/NCBI

31 

Liang C, Wang Z, Li YY, Yu BH, Zhang F and Li HY: miR-33a suppresses the nuclear translocation of β-catenin to enhance gemcitabine sensitivity in human pancreatic cancer cells. Tumor Biol. 36:9395–9403. 2015. View Article : Google Scholar

32 

von Ahrens D, Bhagat TD, Nagrath D, Maitra A and Verma A: The role of stromal cancer-associated fibroblasts in pancreatic cancer. J Hematol Oncol. 10:762017. View Article : Google Scholar : PubMed/NCBI

33 

Duner S, Lopatko LJ, Ansari D, Gundewar C and Andersson R: Pancreatic cancer: The role of pancreatic stellate cells in tumor progression. Pancreatology. 10:673–681. 2010. View Article : Google Scholar : PubMed/NCBI

34 

Vonlaufen A, Joshi S, Qu C, Phillips PA, Xu Z, Parker NR, Toi CS, Pirola RC, Wilson JS, Goldstein D and Apte MV: Pancreatic stellate cells: Partners in crime with pancreatic cancer cells. Cancer Res. 68:2085–2093. 2008. View Article : Google Scholar : PubMed/NCBI

35 

Kikuta K, Masamune A, Watanabe T, Ariga H, Itoh H, Hamada S, Satoh K, Egawa S, Unno M and Shimosegawa T: Pancreatic stellate cells promote epithelial-mesenchymal transition in pancreatic cancer cells. Biochem Biophys Res Commun. 403:380–384. 2010. View Article : Google Scholar : PubMed/NCBI

36 

Saito K, Sakaguchi M, Maruyama S, Iioka H, Putranto EW, Sumardika IW, Tomonobu N, Kawasaki T, Homma K and Kondo E: Stromal mesenchymal stem cells facilitate pancreatic cancer progression by regulating specific secretory molecules through mutual cellular interaction. J Cancer. 9:2916–2929. 2018. View Article : Google Scholar : PubMed/NCBI

Related Articles

  • Abstract
  • View
  • Download
  • Twitter
Copy and paste a formatted citation
Spandidos Publications style
Wang L, Wang L, Zhang H, Lu J, Zhang Z, Wu H and Liang Z: AREG mediates the epithelial‑mesenchymal transition in pancreatic cancer cells via the EGFR/ERK/NF‑κB signalling pathway. Oncol Rep 43: 1558-1568, 2020.
APA
Wang, L., Wang, L., Zhang, H., Lu, J., Zhang, Z., Wu, H., & Liang, Z. (2020). AREG mediates the epithelial‑mesenchymal transition in pancreatic cancer cells via the EGFR/ERK/NF‑κB signalling pathway. Oncology Reports, 43, 1558-1568. https://doi.org/10.3892/or.2020.7523
MLA
Wang, L., Wang, L., Zhang, H., Lu, J., Zhang, Z., Wu, H., Liang, Z."AREG mediates the epithelial‑mesenchymal transition in pancreatic cancer cells via the EGFR/ERK/NF‑κB signalling pathway". Oncology Reports 43.5 (2020): 1558-1568.
Chicago
Wang, L., Wang, L., Zhang, H., Lu, J., Zhang, Z., Wu, H., Liang, Z."AREG mediates the epithelial‑mesenchymal transition in pancreatic cancer cells via the EGFR/ERK/NF‑κB signalling pathway". Oncology Reports 43, no. 5 (2020): 1558-1568. https://doi.org/10.3892/or.2020.7523
Copy and paste a formatted citation
x
Spandidos Publications style
Wang L, Wang L, Zhang H, Lu J, Zhang Z, Wu H and Liang Z: AREG mediates the epithelial‑mesenchymal transition in pancreatic cancer cells via the EGFR/ERK/NF‑κB signalling pathway. Oncol Rep 43: 1558-1568, 2020.
APA
Wang, L., Wang, L., Zhang, H., Lu, J., Zhang, Z., Wu, H., & Liang, Z. (2020). AREG mediates the epithelial‑mesenchymal transition in pancreatic cancer cells via the EGFR/ERK/NF‑κB signalling pathway. Oncology Reports, 43, 1558-1568. https://doi.org/10.3892/or.2020.7523
MLA
Wang, L., Wang, L., Zhang, H., Lu, J., Zhang, Z., Wu, H., Liang, Z."AREG mediates the epithelial‑mesenchymal transition in pancreatic cancer cells via the EGFR/ERK/NF‑κB signalling pathway". Oncology Reports 43.5 (2020): 1558-1568.
Chicago
Wang, L., Wang, L., Zhang, H., Lu, J., Zhang, Z., Wu, H., Liang, Z."AREG mediates the epithelial‑mesenchymal transition in pancreatic cancer cells via the EGFR/ERK/NF‑κB signalling pathway". Oncology Reports 43, no. 5 (2020): 1558-1568. https://doi.org/10.3892/or.2020.7523
Follow us
  • Twitter
  • LinkedIn
  • Facebook
About
  • Spandidos Publications
  • Careers
  • Cookie Policy
  • Privacy Policy
How can we help?
  • Help
  • Live Chat
  • Contact
  • Email to our Support Team