Spandidos Publications Logo
  • About
    • About Spandidos
    • Aims and Scopes
    • Abstracting and Indexing
    • Editorial Policies
    • Reprints and Permissions
    • Job Opportunities
    • Terms and Conditions
    • Contact
  • Journals
    • All Journals
    • Oncology Letters
      • Oncology Letters
      • Information for Authors
      • Editorial Policies
      • Editorial Board
      • Aims and Scope
      • Abstracting and Indexing
      • Bibliographic Information
      • Archive
    • International Journal of Oncology
      • International Journal of Oncology
      • Information for Authors
      • Editorial Policies
      • Editorial Board
      • Aims and Scope
      • Abstracting and Indexing
      • Bibliographic Information
      • Archive
    • Molecular and Clinical Oncology
      • Molecular and Clinical Oncology
      • Information for Authors
      • Editorial Policies
      • Editorial Board
      • Aims and Scope
      • Abstracting and Indexing
      • Bibliographic Information
      • Archive
    • Experimental and Therapeutic Medicine
      • Experimental and Therapeutic Medicine
      • Information for Authors
      • Editorial Policies
      • Editorial Board
      • Aims and Scope
      • Abstracting and Indexing
      • Bibliographic Information
      • Archive
    • International Journal of Molecular Medicine
      • International Journal of Molecular Medicine
      • Information for Authors
      • Editorial Policies
      • Editorial Board
      • Aims and Scope
      • Abstracting and Indexing
      • Bibliographic Information
      • Archive
    • Biomedical Reports
      • Biomedical Reports
      • Information for Authors
      • Editorial Policies
      • Editorial Board
      • Aims and Scope
      • Abstracting and Indexing
      • Bibliographic Information
      • Archive
    • Oncology Reports
      • Oncology Reports
      • Information for Authors
      • Editorial Policies
      • Editorial Board
      • Aims and Scope
      • Abstracting and Indexing
      • Bibliographic Information
      • Archive
    • Molecular Medicine Reports
      • Molecular Medicine Reports
      • Information for Authors
      • Editorial Policies
      • Editorial Board
      • Aims and Scope
      • Abstracting and Indexing
      • Bibliographic Information
      • Archive
    • World Academy of Sciences Journal
      • World Academy of Sciences Journal
      • Information for Authors
      • Editorial Policies
      • Editorial Board
      • Aims and Scope
      • Abstracting and Indexing
      • Bibliographic Information
      • Archive
    • International Journal of Functional Nutrition
      • International Journal of Functional Nutrition
      • Information for Authors
      • Editorial Policies
      • Editorial Board
      • Aims and Scope
      • Abstracting and Indexing
      • Bibliographic Information
      • Archive
    • International Journal of Epigenetics
      • International Journal of Epigenetics
      • Information for Authors
      • Editorial Policies
      • Editorial Board
      • Aims and Scope
      • Abstracting and Indexing
      • Bibliographic Information
      • Archive
    • Medicine International
      • Medicine International
      • Information for Authors
      • Editorial Policies
      • Editorial Board
      • Aims and Scope
      • Abstracting and Indexing
      • Bibliographic Information
      • Archive
  • Articles
  • Information
    • Information for Authors
    • Information for Reviewers
    • Information for Librarians
    • Information for Advertisers
    • Conferences
  • Language Editing
Spandidos Publications Logo
  • About
    • About Spandidos
    • Aims and Scopes
    • Abstracting and Indexing
    • Editorial Policies
    • Reprints and Permissions
    • Job Opportunities
    • Terms and Conditions
    • Contact
  • Journals
    • All Journals
    • Biomedical Reports
      • Information for Authors
      • Editorial Policies
      • Editorial Board
      • Aims and Scope
      • Abstracting and Indexing
      • Bibliographic Information
      • Archive
    • Experimental and Therapeutic Medicine
      • Information for Authors
      • Editorial Policies
      • Editorial Board
      • Aims and Scope
      • Abstracting and Indexing
      • Bibliographic Information
      • Archive
    • International Journal of Epigenetics
      • Information for Authors
      • Editorial Policies
      • Editorial Board
      • Aims and Scope
      • Abstracting and Indexing
      • Bibliographic Information
      • Archive
    • International Journal of Functional Nutrition
      • Information for Authors
      • Editorial Policies
      • Editorial Board
      • Aims and Scope
      • Abstracting and Indexing
      • Bibliographic Information
      • Archive
    • International Journal of Molecular Medicine
      • Information for Authors
      • Editorial Policies
      • Editorial Board
      • Aims and Scope
      • Abstracting and Indexing
      • Bibliographic Information
      • Archive
    • International Journal of Oncology
      • Information for Authors
      • Editorial Policies
      • Editorial Board
      • Aims and Scope
      • Abstracting and Indexing
      • Bibliographic Information
      • Archive
    • Medicine International
      • Information for Authors
      • Editorial Policies
      • Editorial Board
      • Aims and Scope
      • Abstracting and Indexing
      • Bibliographic Information
      • Archive
    • Molecular and Clinical Oncology
      • Information for Authors
      • Editorial Policies
      • Editorial Board
      • Aims and Scope
      • Abstracting and Indexing
      • Bibliographic Information
      • Archive
    • Molecular Medicine Reports
      • Information for Authors
      • Editorial Policies
      • Editorial Board
      • Aims and Scope
      • Abstracting and Indexing
      • Bibliographic Information
      • Archive
    • Oncology Letters
      • Information for Authors
      • Editorial Policies
      • Editorial Board
      • Aims and Scope
      • Abstracting and Indexing
      • Bibliographic Information
      • Archive
    • Oncology Reports
      • Information for Authors
      • Editorial Policies
      • Editorial Board
      • Aims and Scope
      • Abstracting and Indexing
      • Bibliographic Information
      • Archive
    • World Academy of Sciences Journal
      • Information for Authors
      • Editorial Policies
      • Editorial Board
      • Aims and Scope
      • Abstracting and Indexing
      • Bibliographic Information
      • Archive
  • Articles
  • Information
    • For Authors
    • For Reviewers
    • For Librarians
    • For Advertisers
    • Conferences
  • Language Editing
Login Register Submit
  • This site uses cookies
  • You can change your cookie settings at any time by following the instructions in our Cookie Policy. To find out more, you may read our Privacy Policy.

    I agree
Search articles by DOI, keyword, author or affiliation
Search
Advanced Search
presentation
Oncology Reports
Join Editorial Board Propose a Special Issue
Print ISSN: 1021-335X Online ISSN: 1791-2431
Journal Cover
August-2020 Volume 44 Issue 2

Full Size Image

Sign up for eToc alerts
Recommend to Library

Journals

International Journal of Molecular Medicine

International Journal of Molecular Medicine

International Journal of Molecular Medicine is an international journal devoted to molecular mechanisms of human disease.

International Journal of Oncology

International Journal of Oncology

International Journal of Oncology is an international journal devoted to oncology research and cancer treatment.

Molecular Medicine Reports

Molecular Medicine Reports

Covers molecular medicine topics such as pharmacology, pathology, genetics, neuroscience, infectious diseases, molecular cardiology, and molecular surgery.

Oncology Reports

Oncology Reports

Oncology Reports is an international journal devoted to fundamental and applied research in Oncology.

Experimental and Therapeutic Medicine

Experimental and Therapeutic Medicine

Experimental and Therapeutic Medicine is an international journal devoted to laboratory and clinical medicine.

Oncology Letters

Oncology Letters

Oncology Letters is an international journal devoted to Experimental and Clinical Oncology.

Biomedical Reports

Biomedical Reports

Explores a wide range of biological and medical fields, including pharmacology, genetics, microbiology, neuroscience, and molecular cardiology.

Molecular and Clinical Oncology

Molecular and Clinical Oncology

International journal addressing all aspects of oncology research, from tumorigenesis and oncogenes to chemotherapy and metastasis.

World Academy of Sciences Journal

World Academy of Sciences Journal

Multidisciplinary open-access journal spanning biochemistry, genetics, neuroscience, environmental health, and synthetic biology.

International Journal of Functional Nutrition

International Journal of Functional Nutrition

Open-access journal combining biochemistry, pharmacology, immunology, and genetics to advance health through functional nutrition.

International Journal of Epigenetics

International Journal of Epigenetics

Publishes open-access research on using epigenetics to advance understanding and treatment of human disease.

Medicine International

Medicine International

An International Open Access Journal Devoted to General Medicine.

Journal Cover
August-2020 Volume 44 Issue 2

Full Size Image

Sign up for eToc alerts
Recommend to Library

  • Article
  • Citations
    • Cite This Article
    • Download Citation
    • Create Citation Alert
    • Remove Citation Alert
    • Cited By
  • Similar Articles
    • Related Articles (in Spandidos Publications)
    • Similar Articles (Google Scholar)
    • Similar Articles (PubMed)
  • Download PDF
  • Download XML
  • View XML

  • Supplementary Files
    • Supplementary_Data.pdf
Article Open Access

Mitochondrial APE1 promotes cisplatin resistance by downregulating ROS in osteosarcoma

  • Authors:
    • Yufeng Liu
    • Zhimin Zhang
    • Qing Li
    • Liang Zhang
    • Yi Cheng
    • Zhaoyang Zhong
  • View Affiliations / Copyright

    Affiliations: Cancer Center, Daping Hospital, Army Medical University (Third Military Medical University), Chongqing 400038, P.R. China
    Copyright: © Liu et al. This is an open access article distributed under the terms of Creative Commons Attribution License.
  • Pages: 499-508
    |
    Published online on: June 4, 2020
       https://doi.org/10.3892/or.2020.7633
  • Expand metrics +
Metrics: Total Views: 0 (Spandidos Publications: | PMC Statistics: )
Metrics: Total PDF Downloads: 0 (Spandidos Publications: | PMC Statistics: )
Cited By (CrossRef): 0 citations Loading Articles...

This article is mentioned in:



Abstract

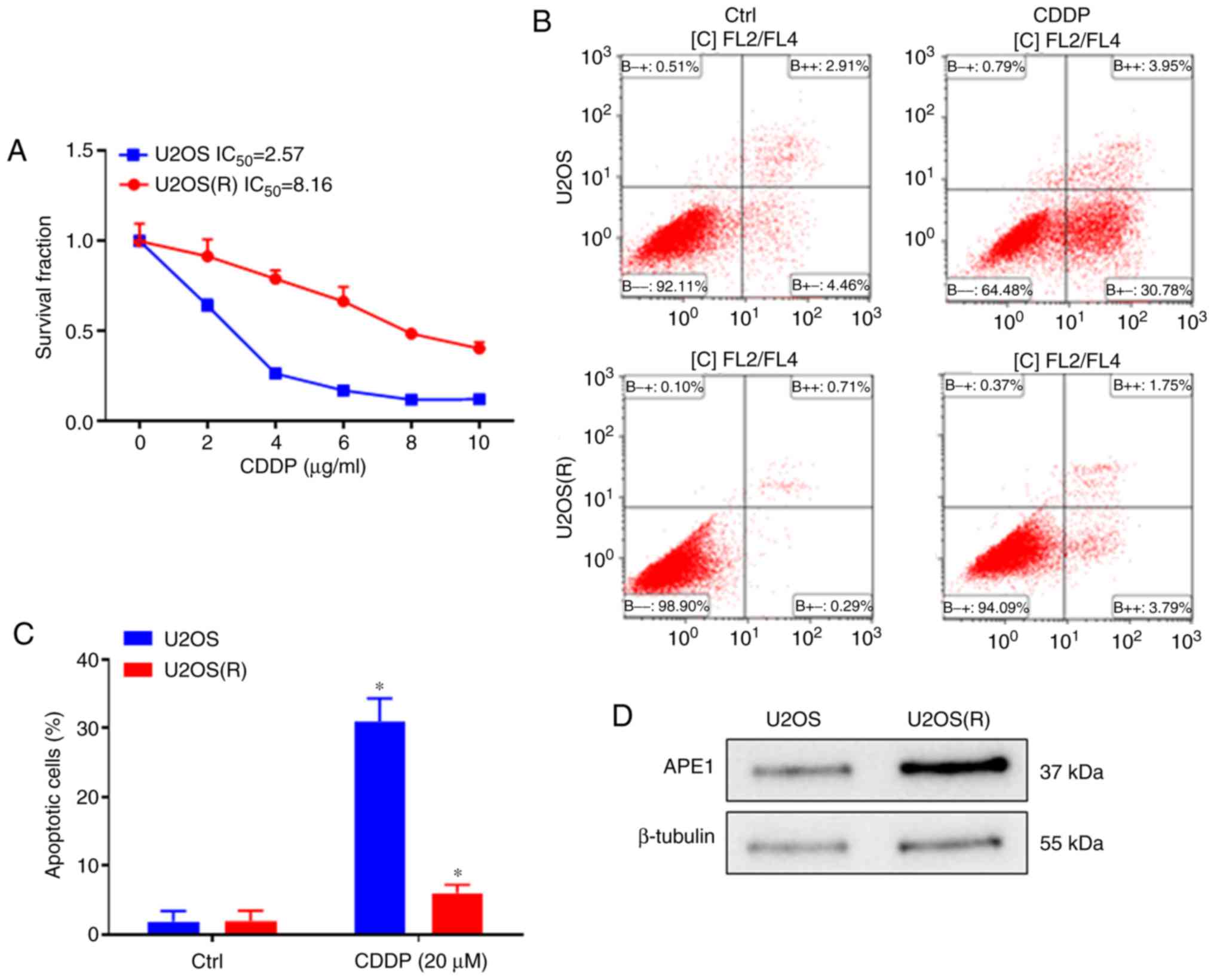
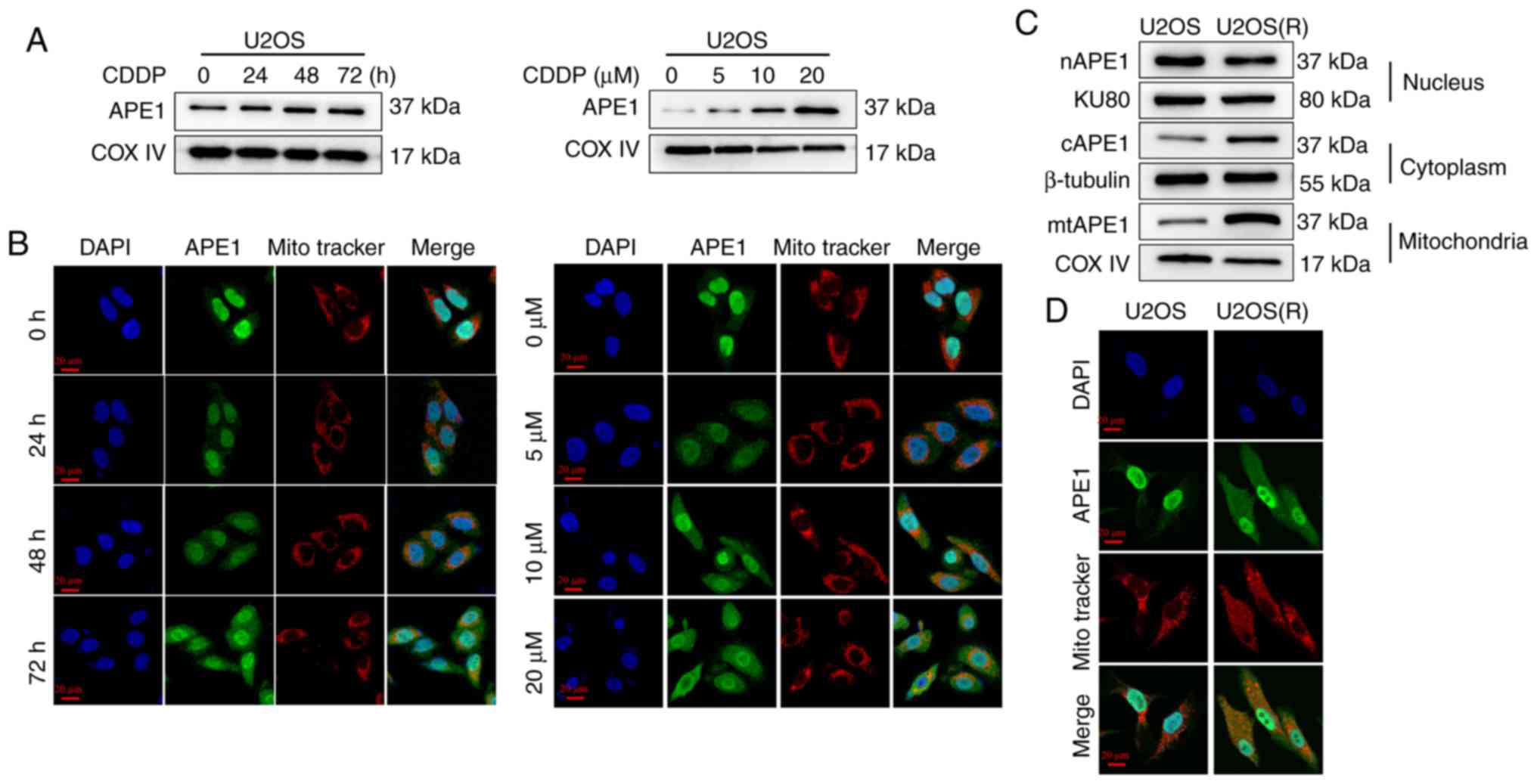
Apurinic/apyrimidinic endonuclease 1 (APE1) is a primary nuclear‑localized multifunctional protein in osteosarcoma. However, the cytoplasmic localization of APE1 was found to be functional and to increase with cisplatin resistance, yet the molecular mechanism is unknown. In the present study, we explored the cisplatin resistance mechanism in osteosarcoma from the new perspective of APE1 extranuclear biological activity. Using cisplatin‑resistant and cisplatin‑sensitive osteosarcoma cell lines, we found that mitochondrial APE1 (mtAPE1) was overexpressed in cisplatin‑resistant cells but not in sensitive cells. Overexpression of mtAPE1 reduced cisplatin‑induced apoptosis, while knockdown of APE1 reversed this phenomenon and caused oxidative DNA damage via overproduction of reactive oxygen species (ROS). We further demonstrated that high mtAPE1 expression could downregulate ROS production by decreasing the phosphorylation of Rac1 (p‑Rac1), further promoting cisplatin resistance in osteosarcoma. Our findings suggest that mitochondrial APE1 promotes cisplatin resistance by decreasing ROS generation, which may provide new ideas for researching the molecular mechanism of osteosarcoma chemoresistance and strategies to overcome cisplatin resistance in osteosarcoma.
View Figures

Figure 1

Figure 2

Figure 3

Figure 4

Figure 5

Figure 6

View References

1 

ESMO/European Sarcoma Network Working Group, : Bone sarcomas: ESMO Clinical Practice Guidelines for diagnosis, treatment and follow-up. Ann Oncol. 25 (Suppl 3):iii113–iii123. 2014. View Article : Google Scholar : PubMed/NCBI

2 

Allison DC, Carney SC, Ahlmann ER, Hendifar A, Chawla S, Fedenko A, Angeles C and Menendez LR: A meta-analysis of osteosarcoma outcomes in the modern medical era. Sarcoma. 2012:7048722012. View Article : Google Scholar : PubMed/NCBI

3 

Ferrari S, Smeland S, Mercuri M, Bertoni F, Longhi A, Ruggieri P, Alvegard TA, Picci P, Capanna R, Bernini G, et al: Italian and scandinavian sarcoma groups: Neoadjuvant chemotherapy with high-dose Ifosfamide, high-dose methotrexate, cisplatin, and doxorubicin for patients with localized osteosarcoma of the extremity: A joint study by the Italian and Scandinavian Sarcoma Groups. J Clin Oncol. 23:8845–8852. 2005. View Article : Google Scholar : PubMed/NCBI

4 

Ai Z, Lu Y, Qiu S and Fan Z: Overcoming cisplatin resistance of ovarian cancer cells by targeting HIF-1-regulated cancer metabolism. Cancer Lett. 373:36–44. 2016. View Article : Google Scholar : PubMed/NCBI

5 

Zhu H, Luo H, Zhang W, Shen Z, Hu X and Zhu X: Molecular mechanisms of cisplatin resistance in cervical cancer. Drug Des Devel Ther. 10:1885–1895. 2016. View Article : Google Scholar : PubMed/NCBI

6 

Zou Z, Chang H, Li H and Wang S: Induction of reactive oxygen species: An emerging approach for cancer therapy. Apoptosis. 22:1321–1335. 2017. View Article : Google Scholar : PubMed/NCBI

7 

Abbotts R and Madhusudan S: Human AP endonuclease 1 (APE1): From mechanistic insights to druggable target in cancer. Cancer Treat Rev. 36:425–435. 2010. View Article : Google Scholar : PubMed/NCBI

8 

Whitaker AM, Flynn TS and Freudenthal BD: Molecular snapshots of APE1 proofreading mismatches and removing DNA damage. Nat Commun. 9:3992018. View Article : Google Scholar : PubMed/NCBI

9 

den Hartog G, Chattopadhyay R, Ablack A, Hall EH, Butcher LD, Bhattacharyya A, Eckmann L, Harris PR, Das S, Ernst PB and Crowe SE: Regulation of Rac1 and reactive oxygen species production in response to infection of gastrointestinal epithelia. PLoS Pathog. 12:e10053822016. View Article : Google Scholar : PubMed/NCBI

10 

Angkeow P, Deshpande SS, Qi B, Liu YX, Park YC, Jeon BH, Ozaki M and Irani K: Redox factor-1: An extra-nuclear role in the regulation of endothelial oxidative stress and apoptosis. Cell Death Differ. 9:717–725. 2002. View Article : Google Scholar : PubMed/NCBI

11 

Tell G, Fantini D and Quadrifoglio F: Understanding different functions of mammalian AP endonuclease (APE1) as a promising tool for cancer treatment. Cell Mol Life Sci. 67:3589–3608. 2010. View Article : Google Scholar : PubMed/NCBI

12 

Bobola MS, Jankowski PP, Gross ME, Schwartz J, Finn LS, Blank A, Ellenbogen RG and Silber JR: Apurinic/apyrimidinic endonuclease is inversely associated with response to radiotherapy in pediatric ependymoma. Int J Cancer. 129:2370–2379. 2011. View Article : Google Scholar : PubMed/NCBI

13 

Wang D, Xiang DB, Yang XQ, Chen LS, Li MX, Zhong ZY and Zhang YS: APE1 overexpression is associated with cisplatin resistance in non-small cell lung cancer and targeted inhibition of APE1 enhances the activity of cisplatin in A549 cells. Lung Cancer. 66:298–304. 2009. View Article : Google Scholar : PubMed/NCBI

14 

Wu HH, Cheng YW, Chang JT, Wu TC, Liu WS, Chen CY and Lee H: Subcellular localization of apurinic endonuclease 1 promotes lung tumor aggressiveness via NF-kappaB activation. Oncogene. 29:4330–4340. 2010. View Article : Google Scholar : PubMed/NCBI

15 

Al-Attar A, Gossage L, Fareed KR, Shehata M, Mohammed M, Zaitoun AM, Soomro I, Lobo DN, Abbotts R, Chan S, et al: Human apurinic/apyrimidinic endonuclease (APE1) is a prognostic factor in ovarian, gastro-oesophageal and pancreatico-biliary cancers. Br J Cancer. 102:704–709. 2010. View Article : Google Scholar : PubMed/NCBI

16 

Demple B and Sung JS: Molecular and biological roles of Ape1 protein in mammalian base excision repair. DNA Repair (Amst). 4:1442–1449. 2005. View Article : Google Scholar : PubMed/NCBI

17 

Cesaratto L, Codarin E, Vascotto C, Leonardi A, Kelley MR, Tiribelli C and Tell G: Specific inhibition of the redox activity of Ape1/Ref-1 by e3330 blocks Tnf-α-induced activation of IL-8 production in liver cancer cell lines. PLoS One. 8:e709092013. View Article : Google Scholar : PubMed/NCBI

18 

Jiang X, Shan J, Dai N, Zhong Z, Qing Y, Yang Y, Zhang S, Li C, Sui J, Ren T, et al: Apurinic/apyrimidinic endonuclease 1 regulates angiogenesis in a transforming growth factor β-dependent manner in human osteosarcoma. Cancer Sci. 106:1394–1401. 2015. View Article : Google Scholar : PubMed/NCBI

19 

Lou D, Zhu L, Ding H, Dai HY and Zou GM: Aberrant expression of redox protein Ape1 in colon cancer stem cells. Oncol Lett. 7:1078–1082. 2014. View Article : Google Scholar : PubMed/NCBI

20 

Li M, Zhong Z, Zhu J, Xiang D, Dai N, Cao X, Qing Y, Yang Z, Xie J, Li Z, et al: Identification and characterization of mitochondrial targeting sequence of human apurinic/apyrimidinic endonuclease 1. J Biol Chem. 285:14871–14881. 2010. View Article : Google Scholar : PubMed/NCBI

21 

Li MX, Shan JL, Wang D, He Y, Zhou Q, Xia L, Zeng LL, Li ZP, Wang G and Yang ZZ: Human apurinic/apyrimidinic endonuclease 1 translocalizes to mitochondria after photodynamic therapy and protects cells from apoptosis. Cancer Sci. 103:882–888. 2012. View Article : Google Scholar : PubMed/NCBI

22 

Li M, Vascotto C, Xu S, Dai N, Qing Y, Zhong Z, Tell G and Wang D: Human AP endonuclease/redox factor APE1/ref-1 modulates mitochondrial function after oxidative stress by regulating the transcriptional activity of NRF1. Free Radic Biol Med. 53:237–248. 2012. View Article : Google Scholar : PubMed/NCBI

23 

Yang ZZ, Li MX, Zhang YS, Xiang DB, Dai N, Zeng LL, Li ZP, Wang G and Wang D: Knock down of the dual functional protein apurinic/apyrimidinic endonuclease 1 enhances the killing effect of hematoporphrphyrin derivative-mediated photodynamic therapy on non-small cell lung cancer cells in vitro and in a xenograft model. Cancer Sci. 101:180–187. 2010. View Article : Google Scholar : PubMed/NCBI

24 

Fishel ML, Wu X, Devlin CM, Logsdon DP, Jiang Y, Luo M, He Y, Yu Z, Tong Y, Lipking KP, et al: Apurinic/apyrimidinic endonuclease/redox factor-1 (APE1/Ref-1) redox function negatively regulates NRF2. J Biol Chem. 290:3057–3068. 2015. View Article : Google Scholar : PubMed/NCBI

25 

Wang D, Luo M and Kelley MR: Human apurinic endonuclease 1 (APE1) expression and prognostic significance in osteosarcoma: Enhanced sensitivity of osteosarcoma to DNA damaging agents using silencing RNA APE1 expression inhibition. Mol Cancer Ther. 3:679–686. 2004.PubMed/NCBI

26 

Fishel ML, He Y, Reed AM, Chin-Sinex H, Hutchins GD, Mendonca MS and Kelley MR: Knockdown of the DNA repair and redox signaling protein Ape1/Ref-1 blocks ovarian cancer cell and tumor growth. DNA Repair (Amst). 7:177–186. 2008. View Article : Google Scholar : PubMed/NCBI

27 

Barchiesi A, Wasilewski M, Chacinska A, Tell G and Vascotto C: Mitochondrial translocation of APE1 relies on the MIA pathway. Nucleic Acids Res. 43:5451–5464. 2015. View Article : Google Scholar : PubMed/NCBI

28 

Vascotto C, Cesaratto L, Zeef LA, Deganuto M, D'Ambrosio C, Scaloni A, Romanello M, Damante G, Taglialatela G, Delneri D, et al: Genome-wide analysis and proteomic studies reveal APE1/Ref-1 multifunctional role in mammalian cells. Proteomics. 9:1058–1074. 2009. View Article : Google Scholar : PubMed/NCBI

29 

Bokoch GM and Knaus UG: NADPH oxidases: Not just for leukocytes anymore! Trends Biochem Sci. 28:502–508. 2003. View Article : Google Scholar : PubMed/NCBI

30 

Patil S, Bunderson M, Wilham J and Black SM: Important role for Rac1 in regulating reactive oxygen species generation and pulmonary arterial smooth muscle cell growth. Am J Physiol Lung Cell Mol Physiol. 287:L1314–L1322. 2004. View Article : Google Scholar : PubMed/NCBI

31 

Abo A, Pick E, Hall A, Totty N, Teahan CG and Segal AW: Activation of the NADPH oxidase involves the small GTP-binding protein p21rac1. Nature. 353:668–670. 1991. View Article : Google Scholar : PubMed/NCBI

32 

Irani K, Xia Y, Zweier JL, Sollott SJ, Der CJ, Fearon ER, Sundaresan M, Finkel T and Goldschmidt-Clermont PJ: Mitogenic signaling mediated by oxidants in Ras-transformed fibroblasts. Science. 275:1649–1652. 1997. View Article : Google Scholar : PubMed/NCBI

33 

Lőrincz AM, Szarvas G, Smith SM and Ligeti E: Role of Rac GTPase activating proteins in regulation of NADPH oxidase in human neutrophils. Free Radic Biol Med. 68:65–71. 2014. View Article : Google Scholar : PubMed/NCBI

34 

Bokoch GM and Zhao T: Regulation of the phagocyte NADPH oxidase by Rac GTPase. Antioxid Redox Signal. 8:1533–1548. 2006. View Article : Google Scholar : PubMed/NCBI

35 

Dan Dunn J, Alvarez LA, Zhang X and Soldati T: Reactive oxygen species and mitochondria: A nexus of cellular homeostasis. Redox Biol. 6:472–485. 2015. View Article : Google Scholar : PubMed/NCBI

36 

Tomkinson AE, Bonk RT and Linn S: Mitochondrial endonuclease activities specific for apurinic/apyrimidinic sites in DNA from mouse cells. J Biol Chem. 263:12532–12537. 1988.PubMed/NCBI

37 

Chappell NP, Teng PN, Hood BL, Wang G, Darcy KM, Hamilton CA, Maxwell GL and Conrads TP: Mitochondrial proteomic analysis of cisplatin resistance in ovarian cancer. J Proteome Res. 11:4605–4614. 2012. View Article : Google Scholar : PubMed/NCBI

38 

Kulawiec M, Owens KM and Singh KK: Cancer cell mitochondria confer apoptosis resistance and promote metastasis. Cancer Biol Ther. 8:1378–1385. 2009. View Article : Google Scholar : PubMed/NCBI

39 

Marrache S, Pathak RK and Dhar S: Detouring of cisplatin to access mitochondrial genome for overcoming resistance. Proc Natl Acad Sci USA. 111:10444–10449. 2014. View Article : Google Scholar : PubMed/NCBI

40 

Joo HK, Lee YR, Park MS, Choi S, Park K, Lee SK, Kim CS, Park JB and Jeon BH: Mitochondrial APE1/Ref-1 suppressed protein kinase C-induced mitochondrial dysfunction in mouse endothelial cells. Mitochondrion. 17:42–49. 2014. View Article : Google Scholar : PubMed/NCBI

41 

Gatti L, Cassinelli G, Zaffaroni N, Lanzi C and Perego P: New mechanisms for old drugs: Insights into DNA-unrelated effects of platinum compounds and drug resistance determinants. Drug Resist Updat. 20:1–11. 2015. View Article : Google Scholar : PubMed/NCBI

42 

Yang Z, Schumaker LM, Egorin MJ, Zuhowski EG, Guo Z and Cullen KJ: Cisplatin preferentially binds mitochondrial DNA and voltage-dependent anion channel protein in the mitochondrial membrane of head and neck squamous cell carcinoma: Possible role in apoptosis. Clin Cancer Res. 12:5817–5825. 2006. View Article : Google Scholar : PubMed/NCBI

Related Articles

  • Abstract
  • View
  • Download
  • Twitter
Copy and paste a formatted citation
Spandidos Publications style
Liu Y, Zhang Z, Li Q, Zhang L, Cheng Y and Zhong Z: Mitochondrial APE1 promotes cisplatin resistance by downregulating ROS in osteosarcoma. Oncol Rep 44: 499-508, 2020.
APA
Liu, Y., Zhang, Z., Li, Q., Zhang, L., Cheng, Y., & Zhong, Z. (2020). Mitochondrial APE1 promotes cisplatin resistance by downregulating ROS in osteosarcoma. Oncology Reports, 44, 499-508. https://doi.org/10.3892/or.2020.7633
MLA
Liu, Y., Zhang, Z., Li, Q., Zhang, L., Cheng, Y., Zhong, Z."Mitochondrial APE1 promotes cisplatin resistance by downregulating ROS in osteosarcoma". Oncology Reports 44.2 (2020): 499-508.
Chicago
Liu, Y., Zhang, Z., Li, Q., Zhang, L., Cheng, Y., Zhong, Z."Mitochondrial APE1 promotes cisplatin resistance by downregulating ROS in osteosarcoma". Oncology Reports 44, no. 2 (2020): 499-508. https://doi.org/10.3892/or.2020.7633
Copy and paste a formatted citation
x
Spandidos Publications style
Liu Y, Zhang Z, Li Q, Zhang L, Cheng Y and Zhong Z: Mitochondrial APE1 promotes cisplatin resistance by downregulating ROS in osteosarcoma. Oncol Rep 44: 499-508, 2020.
APA
Liu, Y., Zhang, Z., Li, Q., Zhang, L., Cheng, Y., & Zhong, Z. (2020). Mitochondrial APE1 promotes cisplatin resistance by downregulating ROS in osteosarcoma. Oncology Reports, 44, 499-508. https://doi.org/10.3892/or.2020.7633
MLA
Liu, Y., Zhang, Z., Li, Q., Zhang, L., Cheng, Y., Zhong, Z."Mitochondrial APE1 promotes cisplatin resistance by downregulating ROS in osteosarcoma". Oncology Reports 44.2 (2020): 499-508.
Chicago
Liu, Y., Zhang, Z., Li, Q., Zhang, L., Cheng, Y., Zhong, Z."Mitochondrial APE1 promotes cisplatin resistance by downregulating ROS in osteosarcoma". Oncology Reports 44, no. 2 (2020): 499-508. https://doi.org/10.3892/or.2020.7633
Follow us
  • Twitter
  • LinkedIn
  • Facebook
About
  • Spandidos Publications
  • Careers
  • Cookie Policy
  • Privacy Policy
How can we help?
  • Help
  • Live Chat
  • Contact
  • Email to our Support Team