Spandidos Publications Logo
  • About
    • About Spandidos
    • Aims and Scopes
    • Abstracting and Indexing
    • Editorial Policies
    • Reprints and Permissions
    • Job Opportunities
    • Terms and Conditions
    • Contact
  • Journals
    • All Journals
    • Oncology Letters
      • Oncology Letters
      • Information for Authors
      • Editorial Policies
      • Editorial Board
      • Aims and Scope
      • Abstracting and Indexing
      • Bibliographic Information
      • Archive
    • International Journal of Oncology
      • International Journal of Oncology
      • Information for Authors
      • Editorial Policies
      • Editorial Board
      • Aims and Scope
      • Abstracting and Indexing
      • Bibliographic Information
      • Archive
    • Molecular and Clinical Oncology
      • Molecular and Clinical Oncology
      • Information for Authors
      • Editorial Policies
      • Editorial Board
      • Aims and Scope
      • Abstracting and Indexing
      • Bibliographic Information
      • Archive
    • Experimental and Therapeutic Medicine
      • Experimental and Therapeutic Medicine
      • Information for Authors
      • Editorial Policies
      • Editorial Board
      • Aims and Scope
      • Abstracting and Indexing
      • Bibliographic Information
      • Archive
    • International Journal of Molecular Medicine
      • International Journal of Molecular Medicine
      • Information for Authors
      • Editorial Policies
      • Editorial Board
      • Aims and Scope
      • Abstracting and Indexing
      • Bibliographic Information
      • Archive
    • Biomedical Reports
      • Biomedical Reports
      • Information for Authors
      • Editorial Policies
      • Editorial Board
      • Aims and Scope
      • Abstracting and Indexing
      • Bibliographic Information
      • Archive
    • Oncology Reports
      • Oncology Reports
      • Information for Authors
      • Editorial Policies
      • Editorial Board
      • Aims and Scope
      • Abstracting and Indexing
      • Bibliographic Information
      • Archive
    • Molecular Medicine Reports
      • Molecular Medicine Reports
      • Information for Authors
      • Editorial Policies
      • Editorial Board
      • Aims and Scope
      • Abstracting and Indexing
      • Bibliographic Information
      • Archive
    • World Academy of Sciences Journal
      • World Academy of Sciences Journal
      • Information for Authors
      • Editorial Policies
      • Editorial Board
      • Aims and Scope
      • Abstracting and Indexing
      • Bibliographic Information
      • Archive
    • International Journal of Functional Nutrition
      • International Journal of Functional Nutrition
      • Information for Authors
      • Editorial Policies
      • Editorial Board
      • Aims and Scope
      • Abstracting and Indexing
      • Bibliographic Information
      • Archive
    • International Journal of Epigenetics
      • International Journal of Epigenetics
      • Information for Authors
      • Editorial Policies
      • Editorial Board
      • Aims and Scope
      • Abstracting and Indexing
      • Bibliographic Information
      • Archive
    • Medicine International
      • Medicine International
      • Information for Authors
      • Editorial Policies
      • Editorial Board
      • Aims and Scope
      • Abstracting and Indexing
      • Bibliographic Information
      • Archive
  • Articles
  • Information
    • Information for Authors
    • Information for Reviewers
    • Information for Librarians
    • Information for Advertisers
    • Conferences
  • Language Editing
Spandidos Publications Logo
  • About
    • About Spandidos
    • Aims and Scopes
    • Abstracting and Indexing
    • Editorial Policies
    • Reprints and Permissions
    • Job Opportunities
    • Terms and Conditions
    • Contact
  • Journals
    • All Journals
    • Biomedical Reports
      • Information for Authors
      • Editorial Policies
      • Editorial Board
      • Aims and Scope
      • Abstracting and Indexing
      • Bibliographic Information
      • Archive
    • Experimental and Therapeutic Medicine
      • Information for Authors
      • Editorial Policies
      • Editorial Board
      • Aims and Scope
      • Abstracting and Indexing
      • Bibliographic Information
      • Archive
    • International Journal of Epigenetics
      • Information for Authors
      • Editorial Policies
      • Editorial Board
      • Aims and Scope
      • Abstracting and Indexing
      • Bibliographic Information
      • Archive
    • International Journal of Functional Nutrition
      • Information for Authors
      • Editorial Policies
      • Editorial Board
      • Aims and Scope
      • Abstracting and Indexing
      • Bibliographic Information
      • Archive
    • International Journal of Molecular Medicine
      • Information for Authors
      • Editorial Policies
      • Editorial Board
      • Aims and Scope
      • Abstracting and Indexing
      • Bibliographic Information
      • Archive
    • International Journal of Oncology
      • Information for Authors
      • Editorial Policies
      • Editorial Board
      • Aims and Scope
      • Abstracting and Indexing
      • Bibliographic Information
      • Archive
    • Medicine International
      • Information for Authors
      • Editorial Policies
      • Editorial Board
      • Aims and Scope
      • Abstracting and Indexing
      • Bibliographic Information
      • Archive
    • Molecular and Clinical Oncology
      • Information for Authors
      • Editorial Policies
      • Editorial Board
      • Aims and Scope
      • Abstracting and Indexing
      • Bibliographic Information
      • Archive
    • Molecular Medicine Reports
      • Information for Authors
      • Editorial Policies
      • Editorial Board
      • Aims and Scope
      • Abstracting and Indexing
      • Bibliographic Information
      • Archive
    • Oncology Letters
      • Information for Authors
      • Editorial Policies
      • Editorial Board
      • Aims and Scope
      • Abstracting and Indexing
      • Bibliographic Information
      • Archive
    • Oncology Reports
      • Information for Authors
      • Editorial Policies
      • Editorial Board
      • Aims and Scope
      • Abstracting and Indexing
      • Bibliographic Information
      • Archive
    • World Academy of Sciences Journal
      • Information for Authors
      • Editorial Policies
      • Editorial Board
      • Aims and Scope
      • Abstracting and Indexing
      • Bibliographic Information
      • Archive
  • Articles
  • Information
    • For Authors
    • For Reviewers
    • For Librarians
    • For Advertisers
    • Conferences
  • Language Editing
Login Register Submit
  • This site uses cookies
  • You can change your cookie settings at any time by following the instructions in our Cookie Policy. To find out more, you may read our Privacy Policy.

    I agree
Search articles by DOI, keyword, author or affiliation
Search
Advanced Search
presentation
Oncology Reports
Join Editorial Board Propose a Special Issue
Print ISSN: 1021-335X Online ISSN: 1791-2431
Journal Cover
January-2021 Volume 45 Issue 1

Full Size Image

Sign up for eToc alerts
Recommend to Library

Journals

International Journal of Molecular Medicine

International Journal of Molecular Medicine

International Journal of Molecular Medicine is an international journal devoted to molecular mechanisms of human disease.

International Journal of Oncology

International Journal of Oncology

International Journal of Oncology is an international journal devoted to oncology research and cancer treatment.

Molecular Medicine Reports

Molecular Medicine Reports

Covers molecular medicine topics such as pharmacology, pathology, genetics, neuroscience, infectious diseases, molecular cardiology, and molecular surgery.

Oncology Reports

Oncology Reports

Oncology Reports is an international journal devoted to fundamental and applied research in Oncology.

Experimental and Therapeutic Medicine

Experimental and Therapeutic Medicine

Experimental and Therapeutic Medicine is an international journal devoted to laboratory and clinical medicine.

Oncology Letters

Oncology Letters

Oncology Letters is an international journal devoted to Experimental and Clinical Oncology.

Biomedical Reports

Biomedical Reports

Explores a wide range of biological and medical fields, including pharmacology, genetics, microbiology, neuroscience, and molecular cardiology.

Molecular and Clinical Oncology

Molecular and Clinical Oncology

International journal addressing all aspects of oncology research, from tumorigenesis and oncogenes to chemotherapy and metastasis.

World Academy of Sciences Journal

World Academy of Sciences Journal

Multidisciplinary open-access journal spanning biochemistry, genetics, neuroscience, environmental health, and synthetic biology.

International Journal of Functional Nutrition

International Journal of Functional Nutrition

Open-access journal combining biochemistry, pharmacology, immunology, and genetics to advance health through functional nutrition.

International Journal of Epigenetics

International Journal of Epigenetics

Publishes open-access research on using epigenetics to advance understanding and treatment of human disease.

Medicine International

Medicine International

An International Open Access Journal Devoted to General Medicine.

Journal Cover
January-2021 Volume 45 Issue 1

Full Size Image

Sign up for eToc alerts
Recommend to Library

  • Article
  • Citations
    • Cite This Article
    • Download Citation
    • Create Citation Alert
    • Remove Citation Alert
    • Cited By
  • Similar Articles
    • Related Articles (in Spandidos Publications)
    • Similar Articles (Google Scholar)
    • Similar Articles (PubMed)
  • Download PDF
  • Download XML
  • View XML
Article Open Access

Polyphyllin VII induces apoptosis and autophagy via mediating H2O2 levels and the JNK pathway in human osteosarcoma U2OS cells

  • Authors:
    • Xiangde Li
    • Yun Liu
    • Shijie Liao
    • Chengsen Lin
    • Abu Moro
    • Jing Liu
    • Wenyu Feng
    • Kun Wang
    • Chunming Wang
  • View Affiliations / Copyright

    Affiliations: Department of Radiation Oncology, The Second Affiliated Hospital of Guangxi Medical University, Nanning, Guangxi Zhuang Autonomous Region 530007, P.R. China, Department of Spinal Surgery, The First Affiliated Hospital of Guangxi Medical University, Nanning, Guangxi 530021, P.R. China, Research Centre for Regenerative Medicine, Guangxi Key Laboratory of Regenerative Medicine, Guangxi Medical University, Nanning, Guangxi 530021, P.R. China, Department of Intervention, The People's Hospital of Guangxi Zhuang Autonomous Region, Nanning, Guangxi 530021, P.R. China
    Copyright: © Li et al. This is an open access article distributed under the terms of Creative Commons Attribution License.
  • Pages: 180-190
    |
    Published online on: November 23, 2020
       https://doi.org/10.3892/or.2020.7866
  • Expand metrics +
Metrics: Total Views: 0 (Spandidos Publications: | PMC Statistics: )
Metrics: Total PDF Downloads: 0 (Spandidos Publications: | PMC Statistics: )
Cited By (CrossRef): 0 citations Loading Articles...

This article is mentioned in:



Abstract

Polyphyllin VII, a compound extracted from the rhizomes of Paris polyphylla, has strong antitumor effects on various human tumor cell lines. However, few studies have reported the possible effect of Polyphyllin VII on human osteosarcoma (OS) cell lines. The present study revealed that Polyphyllin VII promoted OS cell apoptosis and inhibited cell proliferation via upregulating the expression of LC3II, Atg5, Atg7 and the Atg12‑Atg5 complex. By contrast, treatment of OS cells with Polyphyllin VII downregulated Atg12 and p62 expression. Following treatment with class III PI 3‑kinase inhibitor (3‑MA; an autophagy inhibitor), the Polyphyllin VII‑mediated apoptotic effect was reversed. These findings indicated that the inhibition of autophagy could attenuate U2OS cell apoptosis in cells treated with high concentrations of Polyphyllin VII. The present study also demonstrated that Polyphyllin VII upregulated the intracellular hydrogen peroxide (H2O2) levels in U2OS cells. However, treatment of U2OS cells with N‑acetyl‑L cysteine (NAC) effectively reversed this effect. The western blot analysis results indicated that the c‑Jun N‑terminal kinase (JNK) signaling pathway was closely associated with Polyphyllin VII‑induced apoptosis and autophagy. In conclusion, the results of the present study demonstrated that Polyphyllin VII could effectively inhibit cell viability and promote autophagy and apoptosis in U2OS cells. In addition, the mechanism underlying these effects could be associated with the intracellular H2O2 levels and the JNK signaling pathway.

Introduction

Osteosarcoma (OS), a malignant tumor with high recurrence rate, accounts for approximately 60% of all bone cancers (1,2). Recent advances in the use of chemotherapy and surgical procedures have resulted in an improved overall 5-year survival rate of OS patients, which is estimated at 65–75%. However, the progress has not been sufficient to improve the cure rate of patients. Therefore, it is urgently required to develop treatment protocols and drugs for OS, equivalent to or better than the available ones.

Apoptosis, a gene regulated process, is characterized by a series of changes in cells, including blebbing of cell membranes, cell shrinkage, DNA fragmentation, nuclear degradation and the formation of apoptotic bodies (3). As an ancient biological phenomenon, autophagy forms the basis of the evolution of organisms and widely occurs in microorganisms and plants. Autophagy play an important role in eliminating harmful cells in mammals such as tumor cells (4). Li et al reported that tumor autophagy and apoptosis could be induced in response to several chemotherapeutic agents (5). The potential molecular mechanisms underlying autophagy and apoptosis are quite complex. However, whether autophagy serves as a mechanism for preventing apoptosis or activating programmed non-apoptotic cell death remains uncertain. It has been reported that several drugs may kill tumor cells via the non-apoptotic pathways, thus these drugs are considered as promising agents for treating chemoresistant tumors in order to avoid chemoresistance (6). It has been well documented that cancerous cells with defects in apoptosis utilize autophagy, therefore, the inhibition of autophagy may promote the cell death through alternative pathways (7). Furthermore, autophagy may atenuate tumor development and progression, and improve the efficacy of cancer therapy (8).

Several underlying mechanisms have been implicated the regulation of programmed cell death. Studies have revealed that the redox status of the tumor is associated with programmed cell death (9,10). Intracellular hydrogen peroxide (H2O2), which is produced at the mitochondrial respiratory chain, is considered as the most important reactive oxygen species (ROS) involved in the regulation of the redox status of tumor cells (9). Different levels of H2O2 have been implicated in the development or death of tumor cells. Trachootham et al demonstrated that low H2O2 levels promoted the progression and development of tumor cells, however, high H2O2 levels exhibited antitumor properties by inducing cell apoptosis (11). In addition, H2O2 acts as an intracellular signal for the induction of the mitogen-activated protein kinase (MAPK) pathway [p38, extracellular-regulated kinase (ERK) and c-Jun N-terminal kinase (JNK)], which in turn promotes tumor cell apoptosis (12). A previous study has suggested that the H2O2-mediated activation of the p38 signaling pathway is involved in the regulation of Atg7 expression and the fusion of autophagosomes with lysosomes (13). Emerging evidence has revealed a close relationship between upregulated phosphorylated (p)-JNK expression and high intracellular H2O2 levels (10,14). Consistent with the previous study, it has been considered that the H2O2-mediated activation of the JNK signaling pathway may be a novel mechanism of autophagy (15,16). In summary, intracellular H2O2 levels mediate the progression of apoptosis and autophagy via activating the MAPK pathway.

Polyphyllin VII, a compound extracted from Paris polyphylla, is a steroidal saponin, which is considered as a promising antitumor drug (17,18). It has been well documented that the anticancer activities of Polyphyllin VII are mediated by inhibiting cell proliferation, cell cycle arrest, and preventing chemoresistance in several tumor cell lines (17–20). However, the potential mechanisms underlying its anticancer activity remain largely unknown. The aim of the present study was to investigate the effects of Polyphyllin VII on OS and to identify its potential mechanism underlying the induction of apoptosis and autophagy in U2OS cells.

Materials and methods

Reagents and antibodies

Polyphyllin VII (purity, 99%; Fig. 1A) was obtained from Beijing Solarbio Science and Technology Co., Ltd. All cell culture-related reagents were purchased from Invitrogen (Thermo Fisher Scientific, Inc.). Propidium iodide (PI), DAPI dye and 3-(4,5-dimethylthiazol-2-yl)-2, 5-diphenyltetrazolium bromide (MTT) assay were obtained from Sigma-Aldrich (Merck KGaA). In addition, N-acetyl-L cysteine (NAC) was purchased from Sigma-Aldrich (Shanghai) Trading Co., Ltd. The specific antibodies against Bcl-2, Bax, LC3-I/II, ERK, p-JNK, JNK, p62, p-ERK, cleaved caspase-3 and −9, cleaved poly (ADP-ribose) polymerase (PARP), p-p38, p38 and GAPDH were purchased from Cell Signaling Technology, Inc. Finally, the class III PI 3-kinase inhibitor (3-MA) was obtained from Tocris Bioscience.

Figure 1.

Effect of Polyphyllin VII on cell proliferation in U2OS cells. (A) Molecular structure and molecular weight of Polyphyllin VII. (B and C) The U2OS cells were treated with various concentrations of Polyphyllin VII (0, 1.25, 2.5, 5 and 10 µM), and the cell viability detected by the MTT assay at the indicated time-points (24 and 48 h). Data are expressed as mean ± SD from three independent experiments. **P<0.01 and ***P<0.001 compared to the control. MTT, 3-(4, 5-dimethylthiazol-2-yl)-2, 5-diphenyltetrazolium bromide; PVII, Polyphyllin VII.

Cell culture

All in vitro experiments were performed on U2OS human OS cells. Cells were cultured in Dulbecco's modified Eagles medium (DMEM) supplemented with 10% fetal bovine serum (FBS) at 37°C in a humidified atmosphere with 5% CO2. Cells were tested for mycoplasma contamination using immunofluorescence and DAPI staining according to the manufacturer's guidelines.

Cell viability assay

The U2OS cell viability was determined using an MTT assay. Briefly, cells were cultured at a density of 6×103 cells/well in 96-well plates. Following incubation overnight at 37°C, U2OS cells were treated with varying concentrations of Polyphyllin VII (0, 1.25, 2.5, 5.0 and 10.0 µM) for 24–48 h. Subsequently, MTT solution (20 µl/well) was added to each well and U2OS cells were incubated for an additional 2 h at 37°C. Finally, the optical density (OD) of each well was evaluated by measuring the spectrophotometric absorbance at 490 nm using an ELX800 Absorbance Microplate Reader (BioTek Instruments, Inc.). Cytotoxicity was observed with 10 µM Polyphyllin VII, and thus, this concentration was not used in subsequent experiments.

Detection of apoptosis by Annexin V-APC/7-AAD and DAPI staining assays

U2OS cells were seeded into 6-well plates at a density of 1×105 cells/ml for 24 h. Subsequently, cells in the treatment group were treated with various concentrations of Polyphyllin VII (1, 2.5 and 5.0 µM), whereas those in the vehicle group were treated with DMSO (1:10,000 v/v). Following treatment with Polyphyllin VII for 24 h, cells were then double-stained with an Annexin V-APC/7-AAD apoptosis detection kit or with DMSO, according to the manufacturer's instructions. Cells were then harvested, washed twice with pre-cooled PBS, supplemented with 5 µl of Annexin V-APC and 5 µl of 7-AAD and incubated at room temperature in a dark room for 15 min. The early apoptotic (stained with Annexin V-APC only) and late apoptotic (double-stained with Annexin V-APC and 7-AAD) cells were assessed using flow cytometry (Accuri C6; BD Biosciences) and the results were further analyzed with FCS Express version 3 software (DeNovo Software). For the DAPI staining, U2OS cells were treated with various concentrations of Polyphyllin VII (0, 1.25, 2.5, 5.0 µM) for 24 h, washed three times with PBS and then fixed with 100% ice-cold methyl alcohol for an additional 10 min at room temperature. Cells were then washed again thrice with PBS and stained with 10 µg/ml DAPI for 30 min at room temperature (21,22). Finally, the cells were observed at a magnification of ×100 under a fluorescence microscope.

H2O2 measurement

To investigate the effects of Polyphyllin VII on the intracellular levels of H2O2, U2OS cells were treated with varying concentrations of Polyphyllin VII (0, 1.25, 2.5 and 5.0 µM) for 24 h. Subsequently, cells were supplemented with 3 µM oxidation-sensitive fluorescent probe 2′,7′-dichlorodihydrofluorescein diacetate (DCFH-DA) (Beyotime Institute of Biotechnology) and incubated at 37°C for 20 min in the dark. Finally, the relative intracellular H2O2 levels in U2OS cells were quantitatively determined using flow cytometry (Accuri C6) and the results were further analyzed with FCS Express version 3 software.

Detection of acidic vesicular organelles (AVOs)

To quantitatively detect the effect of Polyphyllin VII on lysosomes, U2OS cells were cultured in 6-well plates at a density of 1.5×105 cells/well. Following incubation for 12 h, cells were then treated with various concentrations of Polyphyllin VII (0, 1.25, 2.5 and 5 µM) and incubated for an additional 24 h 37°C. Subsequently, the cells were stained with 1 µg/ml of acridine orange solution (Amresco, LLC) at 37°C for 30 min and washed with PBS. Finally, the lysosomal activity in U2OS cells was measured by flow cytometry (Accuri C6) and the results were further analyzed with FCS Express version 3 software.

Mitochondrial membrane potential (Δψm) measurement

Δψm was determined using the Mitochondrial membrane potential assay kit and JC-1 (Beyotime Institute of Biotechnology). Briefly, a total of 1×105 cells were treated for 24 h with various concentrations of Polyphyllin VII (0, 1.25, 2.5 and 5 µM). Following washing with PBS, cells were cultured in the presence of the JC-1 staining working solution (1:1,000) at 37°C for 20 min. U2OS cells were then treated with JC-1 staining buffer (1X), centrifuged thrice at 600 × g (4°C) for 5 min and Δψm was determined using flow cytometry (Accuri C6) and the results were further analyzed with FCS Express version 3 software.

Western blot analysis

For the western blot analysis, U2OS cells were treated with various concentrations of Polyphyllin VII and then lysed with RIPA buffer (Solarbio Science & Technology Co., Ltd.) supplemented with protease and phosphatase inhibitors (150 µl/well) for 25 min. Protein concentration was determined using the BCA method. Subsequently, a total of 12 µl of protein extracts (100 µg) from each concentration group were separated by 8–15% sodium dodecyl sulfate-polyacrylamide gel electrophoresis and proteins were then electrotransferred onto nitrocellulose membranes (Bio-Rad Laboratories, Inc.). Following blocking with 5% non-fat milk in Tris-buffered saline (TBS) buffer at 4°C for 8 h, membranes were then incubated with primary antibodies all diluted 1:1,000 against p62 (product no. 5114), LC3I/II (product no. 4108), Atg3 (product no. 3415), Atg5 (product no. 2630), Atg7 (product no. 2631), Atg12 (product no. 2010), Bax (product no. 2774), Bcl-2 (product no. 2875), PARP (product no. 9542), cleaved caspase-3 (product no. 9661) and cleaved caspase-9 (product no. 9505), p-JNK (product no. 9251), JNK (product no. 9252), p-ERK (product no. 9101), ERK (product no. 9102), p-p38 (product no. 9211), p38 (product no. 9212) and GAPDH (product no. 2118) for 24 h at 4°C. Following 24 h, the membranes were incubated with corresponding secondary antibody goat anti-rabbit IgG (HRP) (1:10,000; product code ab205718; Abcam) at 37°C for 1.5 h. Finally, the Enhanced chemiluminescence (ECL) system (Thermo Fisher Scientific, Inc.) was applied to detect the fluorescence intensity of the formed immuno-complexes. The blots were visualized using Odyssey Sa Infrared Imaging System (LI-COR Biosciences) and analyzed using ImageJ version 1.51 (National Institutes of Health).

Statistical analysis

All data were expressed as the mean ± standard deviation (SD) and all experiments were independently carried out in triplicate. Differences between groups were compared using unpaired Student's t-test, one-way ANOVA and Fisher's exact test. Multiple comparisons between the groups were performed using the S-N-K method. All statistical analyses were performed using the SPSS 21.0 statistical software (IBM Corp.) P<0.05 was considered to indicate a statistically significant difference.

Results

Polyphyllin VII inhibits human U2OS cell viability

To investigate the potential effect of Polyphyllin VII on U2OS cell viability, an MTT assay was performed. The results demonstrated that the IC50 values of Polyphyllin VII in U2OS cells at 24 and 48 h were 3.48 and 2.58 µM, respectively (Fig. 1B and C). A previous study has revealed that Polyphyllin VII exhibited cytotoxic effects on control cells following treatment for 48 h (19). However, the results of the present study demonstrated that Polyphyllin VII had less cytotoxic effects on U2OS cells at 24 h compared with 48 h following treatment. This finding indicated that treatment with Polyphyllin VII for 24 h could be considered beneficial for cancer studies. The optimal concentrations of Polyphyllin VII were 1.25, 2.5 and 5 µM and the optimal treatment-time was set to 24 h (19,20).

Polyphyllin VII induces apoptosis in U2OS cells

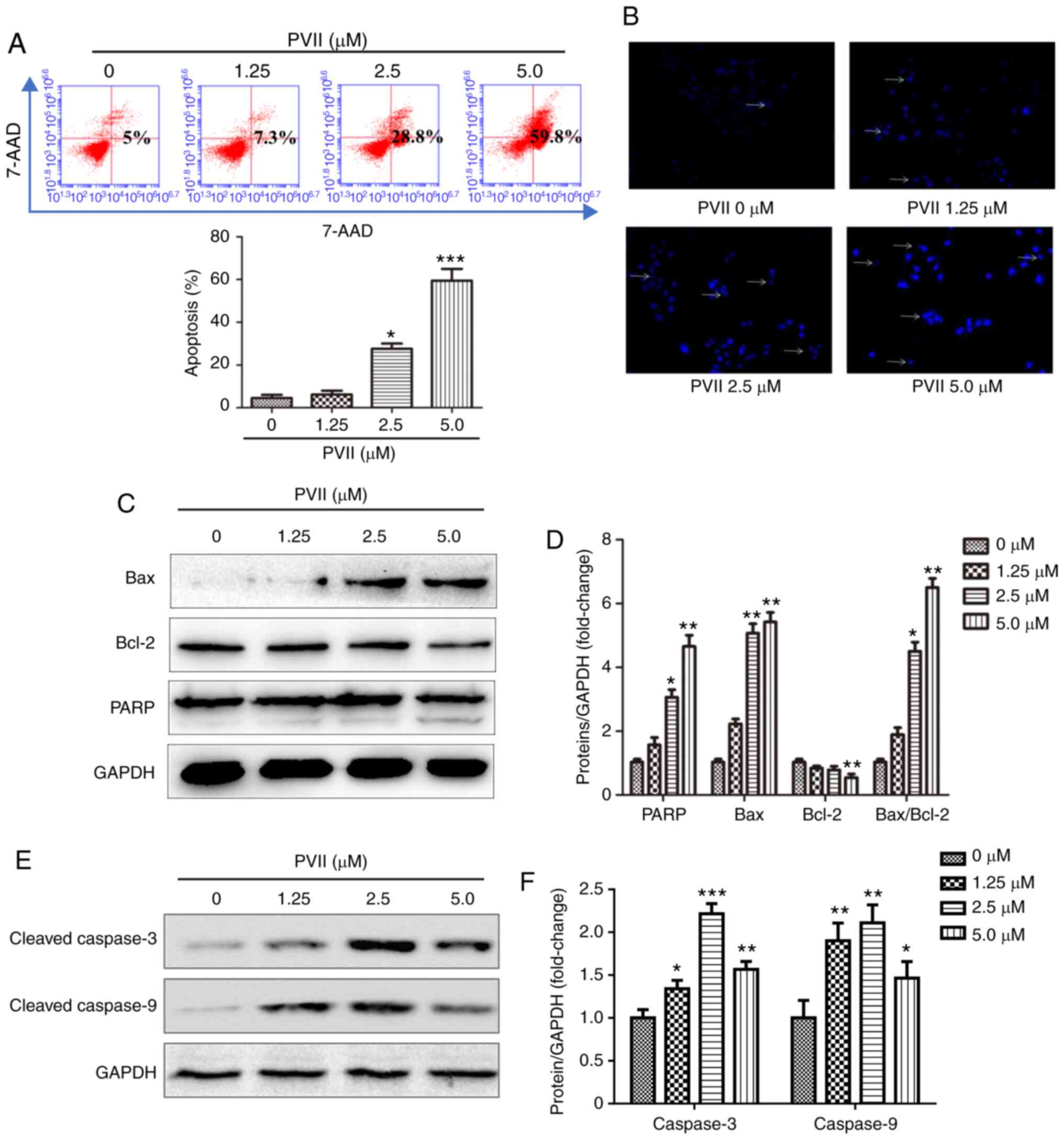
To investigate whether Polyphyllin VII induced apoptotic cell death, the changes in the number of apoptotic cells and expression of apoptosis-related proteins were recorded. The results of the Annexin V-APC/7-AAD staining indicated that Polyphyllin VII effectively induced U2OS cell apoptosis in a dose-dependent manner (Fig. 2A). This finding was confirmed following DAPI staining. Therefore, the number of apoptotic U2OS cells was increased after cell treatment with Polyphyllin VII (Fig. 2B). Apoptosis is characterized by the activation of executioner caspases and induction of the caspase-dependent cell death (23,24). Therefore, the changes in the expression levels of the apoptosis-related proteins were used to determine their involvement in the apoptotic process. The western blot results revealed that Polyphyllin VII upregulated the expression levels of the apoptotic-promoting proteins (Bax, PARP, cleaved caspase-3 and cleaved caspase-9) and downregulated those of the anti-apoptotic protein Bcl-2 (Fig. 2C-F). The aforementioned results suggested that Polyphyllin VII could effectively induce U2OS cell apoptosis.

Figure 2.

Polyphyllin VII induces apoptosis in U2OS cells. (A) Flow cytometric assay revealing the proportion of apoptotic U2OS cells following treatment with Polyphyllin VII (0, 1.25, 2.5 and 5 µM). (B) DAPI staining of the U2OS cells following treatment with various concentrations of Polyphyllin VII (0, 1.25, 2.5 and 5 µM) for 24 h. As indicated by the arrows, fragmented or condensed nuclei could be observed at a magnification of ×100 with a fluorescence microscope. (C-F) The western blot analysis revealing the expression levels of cleaved caspase-3, caspase-9, Bax, Bcl-2 and PARP following the treatment of the U2OS cells with various concentrations of Polyphyllin VII (0, 1.25, 2.5 and 5 µM) for 24 h. Data are expressed as the mean ± SD from three independent experiments. *P<0.05, **P<0.01 and ***P<0.001 compared to the control. DAPI, 4′,6-diamidino-2-phenylindole; PARP, poly (ADP-ribose) polymerase.

Polyphyllin VII induces autophagy in U2OS cells

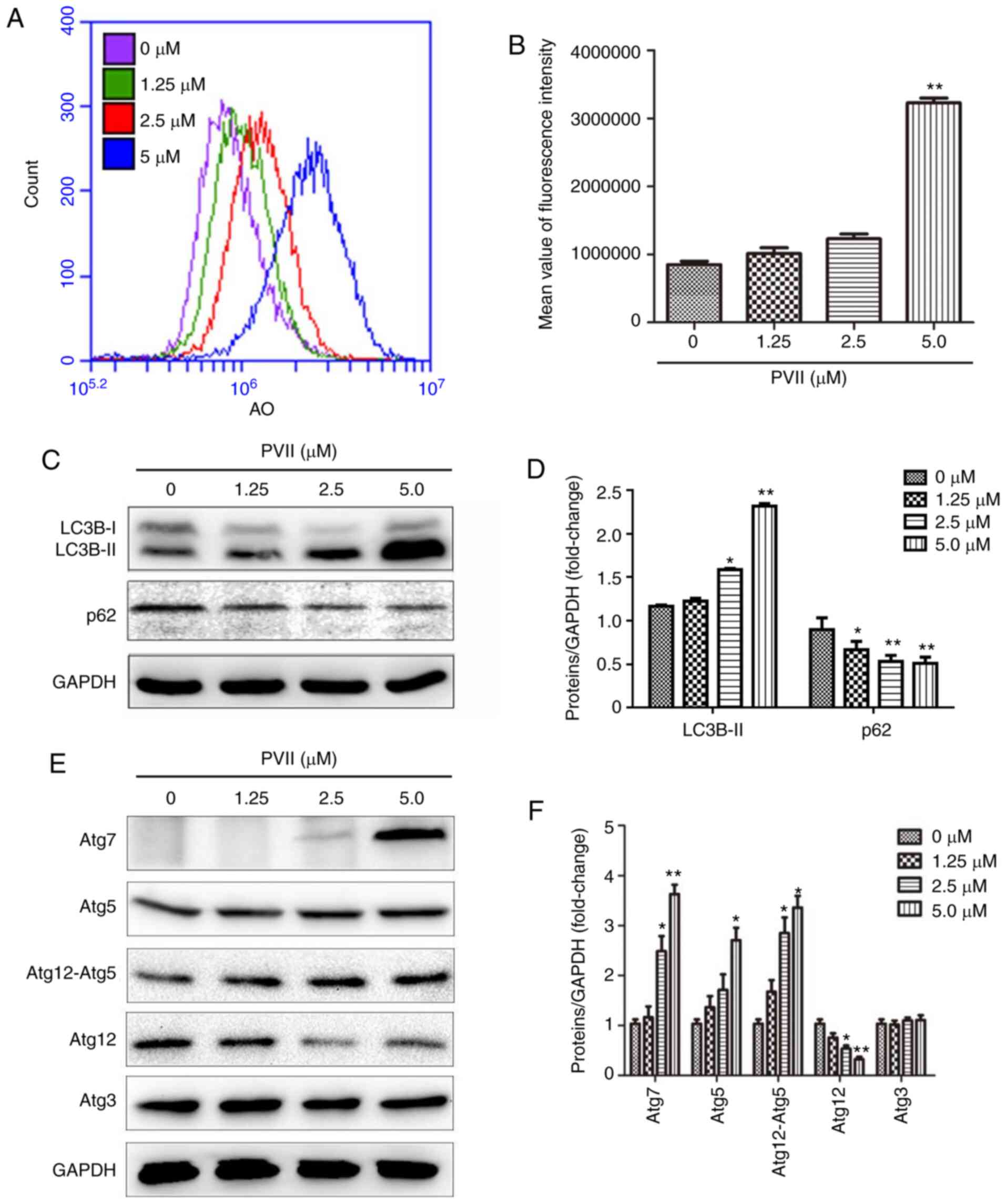
Since autophagy is considered as an alternative cell death mechanism, the possible effects of Polyphyllin VII on autophagy were further investigated. AVO formation is a characteristic feature of autophagy (25,26). Therefore, to determine the possible effects on Polyphyllin VII on AVO formation, U2OS cells were treated with or without Polyphyllin VII and stained with acridine orange. The results demonstrated that Polyphyllin VII increased the number of AVOs in a dose-dependent manner (Fig. 3A and B). It is widely accepted that LC3, an important regulator of autophagy, promotes the formation of autophagosomes and activation of the Atg5-Atg12 complex, which in turn promotes the conjugation of LC3I. LC3I is further transformed to form LC3II, which interacts with the membranes of the autophagosome (27,28). Herein, Polyphyllin VII upregulated the expression of LC3II, Atg5, Atg7 and the Atg12-Atg5 complex (Fig. 3C-F). However, the expression levels of Atg12 and p62 were decreased. These results indicated that Polyphyllin VII could induce autophagy.

Figure 3.

Polyphyllin VII promotes autophagy in U2OS cells. (A and B) Polyphyllin VII-treated (0, 1.25, 2.5 and 5 µM) cells were labeled with AO and subjected to flow cytometry. AO expression increased with the increase of the concentration of Polyphyllin VII. (C-F) After the U2OS were treated with Polyphyllin VII (0, 1.25, 2.5 and 5 µM), the expression levels of Atg3, Atg5, Atg12-Atg5 complex, Atg12 free, Atg7 and GAPDH were determined via western blotting. Data are expressed as mean ± SD from three independent experiments. *P<0.05 and **P<0.01 compared to the control. AO, acridine orange; SD, standard deviation; PVII, Polyphyllin VII.

Autophagy inhibitor 3-MA rescues Polyphyllin VII-induced apoptosis in U2OS cells

To reveal the association between apoptosis and autophagy, U2OS cells were pre-treated with 3-MA, an autophagy inhibitor, for 2 h. Subsequently, the cells were treated with or without Polyphyllin VII for an additional 24 h. The results demonstrated that Polyphyllin VII (5 µM) increased the expression levels of the apoptotic proteins caspase-3 and caspase-9 (Fig. 4). However, following pre-treatment with 3-MA, the apoptosis rate was attenuated, thus suggesting that inhibition of autophagy decreased apoptosis in U2OS cells treated with high concentrations of Polyphyllin VII.

Figure 4.

Apoptosis induced by Polyphyllin VII can be rescued with autophagy inhibitor 3-MA in U2OS cells. (A and B) Expression levels of cleaved caspase-3 and cleaved caspase-9 as determined via western blotting in cells treated with 5 µM Polyphyllin VII alone or in combination with 1 mM 3-MA. Data are expressed as mean ± SD from three independent experiments. **P<0.01 compared to the control. ##P<0.01 and ###P<0.001compared to Polyphyllin VII alone. 3-MA, 3-methyladenine; PVII, Polyphyllin VII.

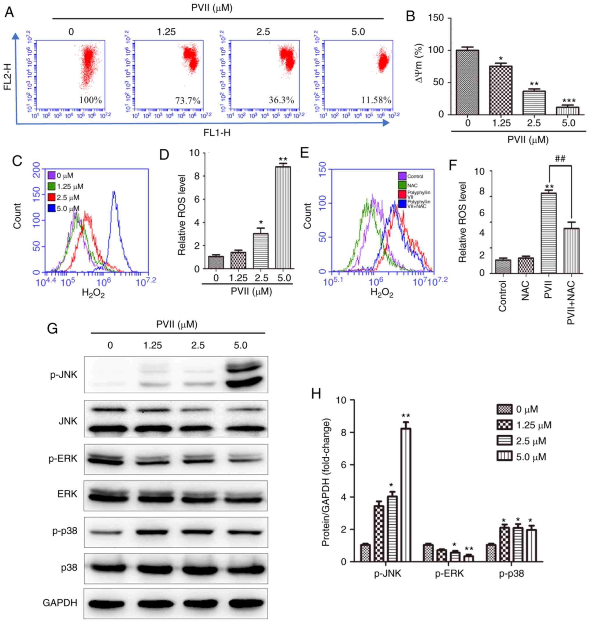
Polyphyllin VII promotes autophagy and apoptosis via intracellular levels of H2O2 and the MAPK signaling pathway

The stability of ΔΨm is important for cell survival (9). When ΔΨm is decreased, the production of H2O2 is increased (9). Therefore, in the present study, Polyphyllin VII significantly decreased the ΔΨm in U2OS cells (Fig. 5A and B). Emerging evidence has suggested that certain chemotherapeutic drugs may induce tumor cell apoptosis via promoting H2O2 production (25). In addition, H2O2 is tightly associated with starvation-induced autophagy (29). Therefore, the possible molecular mechanism underlying Polyphyllin VII-mediated apoptosis and autophagy was explored. In U2OS cells treated with Polyphyllin VII, the levels of intracellular H2O2 were significantly increased (Fig. 5C and D). However, pre-treatment of cells with ROS scavenger NAC (10 mM) entirely reversed this effect (Fig. 5E and F). These findings indicated that Polyphyllin VII increased the levels of intracellular H2O2 in U2OS cells and this effect was reversed following pre-treatment with NAC.

Figure 5.

Polyphyllin VII induces autophagy and apoptosis via intracellular H2O2 and activated JNK and p38 MAPK pathways. (A and B) After the U2OS cells were treated with the indicated concentrations of Polyphyllin VII (0, 1.25, 2.5 and 5 µM), the mitochondrial membrane potentials were measured via flow cytometry. (C and D) The relative H2O2 levels in the U2OS cells treated with various concentrations of Polyphyllin VII (0, 1.25, 2.5 and 5 µM). (E and F) Flow cytometric analysis of the relative H2O2 levels in U2OS cells incubated with 2.5 µM Polyphyllin VII alone or in combination with 10 mM NAC. (G and H) The western blot analysis revealing the levels of p-JNK, p-ERK, and p-p38 following the treatment of U2OS cells with varying concentrations of Polyphyllin VII (0, 1.25, 2.5 and 5 µM) for 24 h. Data are expressed as mean ± SD from three independent experiments. *P<0.05, **P<0.01 and ***P<0.001 compared to the control. ##P<0.01 compared to Polyphyllin VII alone. MAPK, mitogen-activated protein kinase pathway; JNK, c-Jun N-terminal kinase; NAC, N-acetyl-L cysteine; ERK, extracellular-regulated kinase; p-, phosphorylated; PVII, Polyphyllin VII.

Previous studies have revealed that apoptosis and autophagy occur in different tumor cells via the activation of the JNK, ERK and p38 pathways (27,30). In the present study, the effect of Polyphyllin VII on the activation of the MAPK signaling pathways was determined in U2OS cells. Therefore, the phosphorylation levels of JNK, ERK and p38 were assessed using western blot analysis. The results revealed that Polyphyllin VII attenuated ERK phosphorylation and upregulated p-JNK and p-p38 expression in a dose-dependent manner (Fig. 5G and H). Therefore, Polyphyllin VII induced autophagy and apoptosis in U2OS cells via activating the JNK, p38 and ERK MAPK signaling pathways.

Discussion

Polyphyllin VII exhibits anti-proliferative effects against various human tumor cell lines (26,31,32). The present study demonstrated for the first time, to the best of our knowledge, that Polyphyllin VII induced U2OS cell apoptosis and autophagy. The results revealed that Polyphyllin VII attenuated cell growth in a dose-dependent manner following treatment of U2OS cells with low IC50 values of Polyphyllin VII. In addition, Polyphyllin VII upregulated the expression of the apoptosis-related proteins (Bax, Bcl-2, PARP, cleaved caspase-3 and cleaved caspase-9) and autophagy-related proteins (p62, LC3I/II, Atg3, Atg5, Atg7 and Atg12) in U2OS cells. The aforementioned findings indicated that Polyphyllin VII exhibited a powerful antitumor effect. As revealed in Fig. 6, the possible mechanism underlying the effects of Polyphyllin VII could be associated with the H2O2 levels and the MAPK pathways. Polyphyllin VII -induced cell death was associated with both apoptosis and autophagy. As indicated in Fig. 6, in the apoptosis pathway, decreased levels of Bcl-2 and increased levels of Bax can lead to mitochondrial membrane permeabilization. In addition, the upregulated expression levels of the apoptotic proteins caspase-3 and caspase-9 result in the occurrence of apoptosis. The autophagic pathway is triggered by the enhanced conversion of LC3B-I to LC3B-II, accumulation of Atgs and incorporation of the Atg12-Atg5 protein complex. Furthermore, autophagosome formation is dependent on the covalent attachment of a series of Atg proteins during protein ubiquitination. Finally, autophagolysosome formation combines the autophagosome with the upregulated expression of LC3B-II. The increased expression of Bax and decreased expression of Bcl-2 indicated that apoptosis is promoted to lead to cell death when suppression of autophagy is decreased. Conversely, when apoptosis is blocked, the upregulated expression of LC3B-II and Atg5-Atg12 indicated that cell death is caused by the autophagic pathway.

Figure 6.

The mechanism of Polyphyllin VII-induced apoptosis and autophagy in U2OS cells. ROS, reactive oxygen species; ERK, extracellular-regulated kinase; NAC, N-acetyl-L cysteine; JNK, c-Jun N-terminal kinase.

Several natural substances exhibit strong antitumor activities via activating both apoptosis and autophagy (33–36), thus indicating a strong association between these processes. Although the antitumor effects of Polyphyllin VII have been well documented, its possible effects in the induction of autophagy and apoptosis, and its underlying mechanisms of action in U2OS cells have not yet been fully elucidated. In the present study, the Annexin V-APC/7-AAD staining indicated that Polyphyllin VII increased the ratio of apoptotic cells in a dose-dependent manner. It has been demonstrated that Polyphyllin VII upregulates Bax, cleaved caspase-3 and cleaved caspase-9 expression levels in HeLa cells (17). In addition, a previous study has revealed that Polyphyllin VII regulates the protein expression levels of Bax, Bcl-2 and Bcl-xL, and enhances those of caspase-3, −8, and −9 in NPC-039 and HONE-1 cells (20). Zhang et al also demonstrated that Polyphyllin VII downregulated Bcl-2 expression in HepG2 cells (31). Consistent with the aforementioned studies, the results of the present study demonstrated that Polyphyllin VII induced apoptosis via triggering caspase-3 and caspase-9 expression, and altering Bax, Bcl-2 and PARP expression levels. The present results revealed that cleaved caspase-3 and −9 were increased with the increase of Polyphyllin VII concentration, however the effects were decreased at 5.0 µM. It was revealed that the U2OS cell viability was significantly inhibited at 5.0 µM. In addition, the protein expression levels of caspase-3 and −9 for each group were statistically significant when compared with the control group. Therefore, it was theorized that the reason for this phenomenon may be that there was no strict concentration dependence for cleaved caspase-3 and −9. Following treatment of U2OS cells with Polyphyllin VII, Bcl-2 was gradually downregulated as the expression of Bax was increased. The mitochondrial membrane permeability may be increased through Bax activation. Therefore, the results revealed that Polyphyllin VII triggered the apoptotic cascade through the mitochondrial pathway. The findings of the present study were consistent with previous studies (17,19) that suggested that Polyphyllin VII disrupted the integrity of the mitochondrial membrane in U2OS cells. PARP, a nuclear DNA-binding protein, serves a key role in DNA repair. Cleavage of PARP by caspase-3, a sign of apoptosis, is inhibited (37). Herein, the Polyphyllin VII-mediated apoptosis was determined in U2OS cells via investigating the PARP cleavage status. The results were consistent with those obtained using flow cytometric analysis, where treatment of U2OS cells with Polyphyllin VII increased the cell apoptosis rate. In addition, cell apoptosis was induced in a dose-dependent manner following treatment of U2OS cells with Polyphyllin VII for 24 h.

Autophagy is an intracellular degradation mechanism that improves survival under nutrient starvation or induces type II programmed cell death under certain conditions (19,20). During autophagy, a part of the cytoplasm is engulfed by a crescent-shaped phagophore that elongates to form an autophagosome, which in turn fuses with a lysosome, thus leading to the decomposition of cellular content by the lysosomal hydrolases (7,8). In the present study, following treatment with Polyphyllin VII, the formation of AVOs, a characteristic feature of autophagy, was increased in a concentration-dependent manner. The ability of Polyphyllin VII to induce autophagy was demonstrated by the transformation of LC3B-I to LC3B-II and the upregulation of Atg3, Atg5, Atg7 and the Atg12-Atg5 complex. However, Polyphyllin VII attenuated the expression levels of Atg12 and p62. These findings indicated that Polyphyllin VII effectively promoted autophagy in U2OS cells. However, these apoptosis-related changes were observed following pre-treatment of U2OS cells with the 3-MA autophagy inhibitor. The results revealed that the expression of the apoptotic proteins caspase-3 and caspase-9 was reduced in the presence of 3-MA compared with that noted in the groups treated with Polyphyllin VII alone. Therefore, the inhibition of Polyphyllin VII induced autophagy in U2OS cells, whereas this effect could be reversed by inhibiting apoptosis.

The equilibrium between the formation and degradation rates of H2O2 maintains cellular redox status (9). During the induction of apoptosis, H2O2 generation is accompanied by the reduction of ΔΨm and the uncoupling of the electron transport chain in mitochondria (9). Previous studies have reported that the induction of autophagy is characterized by the accumulation of intracellular H2O2, which in the presence of reversibly oxidizing essential signaling components may act as a signaling molecule in the autophagic pathway (38,39). H2O2 has been revealed to be associated with the antitumor effects of several chemotherapeutic agents, when the antioxidant defenses of tumor cells become weaker compared with normal ones (40). A previous study has provided further evidence about the involvement of intracellular H2O2 accumulation in cellular autophagy, which may be induced in response to several factors, including chemotherapeutic agents, starvation and mitochondrial injury (41). Herein, Polyphyllin VII reduced ΔΨm in a dose-dependent manner. Furthermore, the increased production of H2O2 in the Polyphyllin VII-treated U2OS cells was effectively inhibited following treatment with NAC (H2O2 scavenger). Therefore, these findings suggested that Polyphyllin VII increased the intracellular H2O2 levels via attenuating ΔΨm. Overall, the aforementioned results indicated that the promotion of autophagy and apoptosis could be mediated by H2O2 overproduction via the effects of Polyphyllin VII on U2OS cells.

It is generally acknowledged that H2O2 plays an important role in autophagy and apoptosis via regulating the MAPK family members (42,43). The MAPK pathway is closely associated with autophagy and apoptosis (20). In the present study, Polyphyllin VII treatment significantly induced the expression of p-JNK in U2OS cells, thus suggesting that Polyphyllin VII only affected the JNK signaling pathway. The expression levels of p-p38 and p-ERK were not strongly affected by Polyphyllin VII. JNK plays a key role in inducing autophagy and apoptosis in response to various stress signals (44). The JNK signaling pathway affected the ΔΨm to inhibit mitochondrial dysfunction via altering the protein expression levels of Bax and Bcl-2, thus resulting in apoptotic response. The increased JNK signaling was also associated with the induction of autophagy via upregulating LC3 expression. A previous study has revealed that the activation of the JNK signaling pathway promotes apoptosis and autophagy in human non-small cell lung cancer NCI-H460 cells. This effect was accompanied by increased H2O2 levels (14). Therefore, we hypothesized that Polyphyllin VII induced apoptosis and autophagy via mediating the activation of the JNK pathway and overproduction of H2O2.

However, the present study has certain limitations. Firstly, this study demonstrated that Polyphyllin VII increased the p-JNK expression and H2O2 levels in a dose-dependent manner. However, whether the H2O2 scavenger, NAC, downregulates p-JNK expression requires further investigation. Secondly, 3-MA downregulated caspase-3 and caspase-9, however, the association between autophagy and the apoptosis-related MAPK pathway requires further elucidation. Thirdly, only one cell line was used for the confirmation of the effect of Polyphyllin VII on apoptosis and autophagy. Fourthly, in the present study only in vitro experiments were performed. Therefore, the inhibitory effects of Polyphyllin VII should be explored on an OS xenograft in vivo model. The aforementioned limitations will be the focus of our upcoming studies on the effects of Polyphyllin VII in OS. In addition, mitochondrial marker immunofluorescence assays for autophagy should also be included in future studies.

In conclusion, the present study demonstrated that Polyphyllin VII attenuated cell viability, and induced apoptosis and autophagy in U2OS cells. The mechanisms underlying the effects of Polyphyllin VII may be associated with the regulation of the H2O2 levels and the JNK/MAPK pathway. In addition, the results indicated that Polyphyllin VII could be a promising candidate compound for cancer therapy. Therefore, Polyphyllin VII could be considered as an attractive and effective treatment approach for OS.

Acknowledgements

Not applicable.

Funding

The present study was supported by the Natural Science Foundation of Guangxi Province (grant nos. 2017GXNSFBA198098, 2018GXNSFBA281090 and 2019JJA140408), the Open Project of Guangxi Key Laboratory of Regenerative Medicine (grant no. 201806), the Innovative Project for Guangxi Graduate Education (grant no. YCBZ2018035), the Guangxi Young and Middle-aged Teachers Basic Ability Promoting Project (grant no. 2019KY0111), the Project of Guangxi Health Department (grant nos. Z2016313 and Z20181011) and the Science Foundation of the People's Hospital of Guangxi Zhuang Autonomous Region (grant no. QN2017-11).

Availability of data and materials

The datasets used during the present study are available from the corresponding author on reasonable request.

Authors' contributions

KW and CW conceived the study. XL, YL, SL, CL and WF performed the experiments. XL, YL, SL, CL, AM and JL analyzed the data. KW, XL, YL, SL and AM wrote the manuscript. All authors read and approved the final manuscript and agree to be accountable for all aspects of the research in ensuring that the accuracy or integrity of any part of the work are appropriately investigated and resolved.

Ethics approval and consent to participate

Not applicable.

Patient consent for publication

Not applicable.

Competing interests

The authors declare that they have no competing interests.

References

1 

Whelan JS and Davis LE: Osteosarcoma, chondrosarcoma, and chordoma. J Clin Oncol. 36:188–193. 2018. View Article : Google Scholar

2 

Harrison DJ, Geller DS, Gill JD, Lewis VO and Gorlick R: Current and future therapeutic approaches for osteosarcoma. Expert Rev Anticancer Ther. 18:39–50. 2018. View Article : Google Scholar

3 

Burgess DJ: Apoptosis: Refined and lethal. Nat Rev Cancer. 13:792013. View Article : Google Scholar

4 

Li Z, Dong H, Li M, Wu Y, Liu Y, Zhao Y, Chen X and Ma M: Honokiol induces autophagy and apoptosis of osteosarcoma through PI3K/Akt/mTOR signaling pathway. Mol Med Rep. 17:2719–2723. 2018.

5 

Li Y, Zhu H, Zeng X, Fan J, Qian X, Wang S, Wang Z, Sun Y, Wang X, Wang W and Ju D: Suppression of autophagy enhanced growth inhibition and apoptosis of interferon-β in human glioma cells. Mol Neurobiol. 47:1000–1010. 2013. View Article : Google Scholar

6 

Wong RW and Rabie AB: Effect of psoralen on bone formation. J Orthop Res. 29:158–164. 2011. View Article : Google Scholar

7 

Zhang XD, Wang Y, Wang Y, Zhang X, Han R, Wu JC, Liang ZQ, Gu ZL, Han F, Fukunaga K and Qin ZH: p53 mediates mitochondria dysfunction-triggered autophagy activation and cell death in rat striatum. Autophagy. 5:339–350. 2009. View Article : Google Scholar

8 

Hsieh MJ, Yang SF, Hsieh YS, Chen TY and Chiou HL: Autophagy inhibition enhances apoptosis induced by dioscin in huh7 cells. Evid Based Complement Alternat Med. 2012:1345122012. View Article : Google Scholar

9 

Orrenius S: Reactive oxygen species in mitochondria-mediated cell death. Drug Metab Rev. 39:443–455. 2007. View Article : Google Scholar

10 

Zhang C, Yang L, Wang XB, Wang JS, Geng YD, Yang CS and Kong LY: Calyxin Y induces hydrogen peroxide-dependent autophagy and apoptosis via JNK activation in human non-small cell lung cancer NCI-H460 cells. Cancer Lett. 340:51–62. 2013. View Article : Google Scholar

11 

Trachootham D, Alexandre J and Huang P: Targeting cancer cells by ROS-mediated mechanisms: A radical therapeutic approach? Nat Rev Drug Discov. 8:579–591. 2009. View Article : Google Scholar

12 

Torres M and Forman HJ: Redox signaling and the MAP kinase pathways. Biofactors. 17:287–296. 2003. View Article : Google Scholar

13 

McClung JM, Judge AR, Powers SK and Yan Z: p38 MAPK links oxidative stress to autophagy-related gene expression in cachectic muscle wasting. Am J Physiol Cell Physiol. 298:C542–C549. 2010. View Article : Google Scholar

14 

Kamata H, Honda S, Maeda S, Chang L, Hirata H and Karin M: Reactive oxygen species promote TNFalpha-induced death and sustained JNK activation by inhibiting MAP kinase phosphatases. Cell. 120:649–661. 2005. View Article : Google Scholar

15 

Trejo-Solis C, Jimenez-Farfan D, Rodriguez-Enriquez S, Fernandez-Valverde F, Cruz-Salgado A, Ruiz-Azuara L and Sotelo J: Copper compound induces autophagy and apoptosis of glioma cells by reactive oxygen species and JNK activation. BMC Cancer. 12:1562012. View Article : Google Scholar

16 

Wong CH, Iskandar KB, Yadav SK, Hirpara JL, Loh T and Pervaiz S: Simultaneous induction of non-canonical autophagy and apoptosis in cancer cells by ROS-dependent ERK and JNK activation. PLoS One. 5:e99962010. View Article : Google Scholar

17 

Zhang W, Zhang D, Ma X, Liu Z, Li F and Wu D: Paris saponin VII suppressed the growth of human cervical cancer Hela cells. Eur J Med Res. 19:412014. View Article : Google Scholar

18 

Li Y, Sun Y, Fan L, Zhang F, Meng J, Han J, Guo X, Zhang D, Zhang R, Yue Z and Mei Q: Paris saponin VII inhibits growth of colorectal cancer cells through Ras signaling pathway. Biochem Pharmacol. 88:150–157. 2014. View Article : Google Scholar

19 

Zhang C, Jia X, Bao J, Chen S, Wang K, Zhang Y, Li P, Wan JB, Su H, Wang Y, et al: Polyphyllin VII induces apoptosis in HepG2 cells through ROS-mediated mitochondrial dysfunction and MAPK pathways. BMC Complement Altern Med. 16:582016. View Article : Google Scholar

20 

Chen JC, Hsieh MJ, Chen CJ, Lin JT, Lo YS, Chuang YC, Chien SY and Chen MK: Polyphyllin G induce apoptosis and autophagy in human nasopharyngeal cancer cells by modulation of AKT and mitogen-activated protein kinase pathways in vitro and in vivo. Oncotarget. 7:70276–70289. 2016. View Article : Google Scholar

21 

Chen S, Jin Z, Dai L, Wu H, Wang J, Wang L, Zhou Z, Yang L and Gao W: Aloperine induces apoptosis and inhibits invasion in MG-63 and U2OS human osteosarcoma cells. Biomed Pharmacother. 97:45–52. 2018. View Article : Google Scholar

22 

Li AX, Sun M and Li X: Withaferin-A induces apoptosis in osteosarcoma U2OS cell line via generation of ROS and disruption of mitochondrial membrane potential. Eur Rev Med Pharmacol Sci. 21:1368–1374. 2017.

23 

Porter AG and Jänicke RU: Emerging roles of caspase-3 in apoptosis. Cell Death Differ. 6:99–104. 1999. View Article : Google Scholar

24 

Budihardjo I, Oliver H, Lutter M, Luo X and Wang X: Biochemical pathways of caspase activation during apoptosis. Annu Rev Cell Dev Biol. 15:269–290. 1999. View Article : Google Scholar

25 

Liu C, Gong K, Mao X and Li W: Tetrandrine induces apoptosis by activating reactive oxygen species and repressing Akt activity in human hepatocellular carcinoma. Int J Cancer. 129:1519–1531. 2011. View Article : Google Scholar

26 

He DX, Li GH, Gu XT, Zhang L, Mao AQ, Wei J, Liu DQ, Shi GY and Ma X: A new agent developed by biotransformation of Polyphyllin VII inhibits chemoresistance in breast cancer. Oncotarget. 7:31814–31824. 2016. View Article : Google Scholar

27 

Wang X, Qi H, Wang Q, Zhu Y, Wang X, Jin M, Tan Q, Huang Q, Xu W, Li X, et al: FGFR3/fibroblast growth factor receptor 3 inhibits autophagy through decreasing the ATG12-ATG5 conjugate, leading to the delay of cartilage development in achondroplasia. Autophagy. 11:1998–2013. 2015. View Article : Google Scholar

28 

Fan X, Han S, Yan D, Gao Y, Wei Y, Liu X, Liao Y, Guo H and Sun S: Foot-and-mouth disease virus infection suppresses autophagy and NF-κB antiviral responses via degradation of ATG5-ATG12 by 3Cpro. Cell Death Dis. 8:e25612017. View Article : Google Scholar

29 

Scherz-Shouval R, Shvets E, Fass E, Shorer H, Gil L and Elazar Z: Reactive oxygen species are essential for autophagy and specifically regulate the activity of Atg4. EMBO J. 26:1749–1760. 2019. View Article : Google Scholar

30 

Czabotar PE, Lessene G, Strasser A and Adams JM: Control of apoptosis by the BCL-2 protein family: Implications for physiology and therapy. Nat Rev Mol Cell Biol. 15:49–63. 2014. View Article : Google Scholar

31 

Zhang C, Jia X, Wang K, Bao J, Li P, Chen M, Wan JB, Su H, Mei Z and He C: Polyphyllin VII induces an autophagic cell death by activation of the JNK pathway and inhibition of PI3K/AKT/mTOR pathway in HepG2 cells. PLoS One. 11:e01474052016. View Article : Google Scholar

32 

Lin Z, Liu Y, Li F, Wu J, Zhang G, Wang Y, Lu L and Liu Z: Anti-lung cancer effects of polyphyllin VI and VII potentially correlate with apoptosis in vitro and in vivo. Phytother Res. 29:1568–1576. 2015. View Article : Google Scholar

33 

Kim AD, Kang KA, Kim HS, Kim DH, Choi YH, Lee SJ, Kim HS and Hyun JW: A ginseng metabolite, compound K, induces autophagy and apoptosis via generation of reactive oxygen species and activation of JNK in human colon cancer cells. Cell Death Dis. 4:e7502013. View Article : Google Scholar

34 

Hsieh MJ, Tsai TL, Hsieh YS, Wang CJ and Chiou HL: Dioscin-induced autophagy mitigates cell apoptosis through modulation of PI3K/Akt and ERK and JNK signaling pathways in human lung cancer cell lines. Arch Toxicol. 87:1927–1937. 2013. View Article : Google Scholar

35 

Ko CP, Lin CW, Chen MK, Yang SF, Chiou HL and Hsieh MJ: Pterostilbene induce autophagy on human oral cancer cells through modulation of Akt and mitogen-activated protein kinase pathway. Oral Oncol. 51:593–601. 2015. View Article : Google Scholar

36 

Kim A, Yim NH and Ma JY: Samsoeum, a traditional herbal medicine, elicits apoptotic and autophagic cell death by inhibiting Akt/mTOR and activating the JNK pathway in cancer cells. BMC Complement Altern Med. 13:2332013. View Article : Google Scholar

37 

Morales J, Li L, Fattah FJ, Dong Y, Bey EA, Patel M, Gao J and Boothman DA: Review of poly (ADP-ribose) polymerase (PARP) mechanisms of action and rationale for targeting in cancer and other diseases. Crit Rev Eukaryot Gene Expr. 24:15–28. 2014. View Article : Google Scholar

38 

Li Y, Luo Q, Yuan L, Miao C, Mu X, Xiao W, Li J, Sun T and Ma E: JNK-dependent Atg4 upregulation mediates asperphenamate derivative BBP-induced autophagy in MCF-7 cells. Toxicol Appl Pharmacol. 263:21–31. 2012. View Article : Google Scholar

39 

Gong K, Chen C, Zhan Y, Chen Y, Huang Z and Li W: Autophagy-related gene 7 (ATG7) and reactive oxygen species/extracellular signal-regulated kinase regulate tetrandrine-induced autophagy in human hepatocellular carcinoma. J Biol Chem. 287:35576–35588. 2012. View Article : Google Scholar

40 

Hileman EO, Liu J, Albitar M, Keating MJ and Huang P: Intrinsic oxidative stress in cancer cells: A biochemical basis for therapeutic selectivity. Cancer Chemother Pharmacol. 53:209–219. 2004. View Article : Google Scholar

41 

Donadelli M, Dando I, Zaniboni T, Costanzo C, Dalla Pozza E, Scupoli MT, Scarpa A, Zappavigna S, Marra M, Abbruzzese A, et al: Gemcitabine/cannabinoid combination triggers autophagy in pancreatic cancer cells through a ROS-mediated mechanism. Cell Death Dis. 2:e1522011. View Article : Google Scholar

42 

Chang L and Karin M: Mammalian MAP kinase signalling cascades. Nature. 410:37–40. 2001. View Article : Google Scholar

43 

Sato A, Okada M, Shibuya K, Watanabe E, Seino S, Narita Y, Shibui S, Kayama T and Kitanaka C: Pivotal role for ROS activation of p38 MAPK in the control of differentiation and tumor-initiating capacity of glioma-initiating cells. Stem Cell Res. 12:119–131. 2014. View Article : Google Scholar

44 

Xu J, Qin X, Cai X, Yang L, Xing Y, Li J, Zhang L, Tang Y, Liu J, Zhang X and Gao F: Mitochondrial JNK activation triggers autophagy and apoptosis and aggravates myocardial injury following ischemia/reperfusion. Biochim Biophys Acta. 1852:262–270. 2015. View Article : Google Scholar

Related Articles

  • Abstract
  • View
  • Download
  • Twitter
Copy and paste a formatted citation
Spandidos Publications style
Li X, Liu Y, Liao S, Lin C, Moro A, Liu J, Feng W, Wang K and Wang C: Polyphyllin VII induces apoptosis and autophagy via mediating H2O2 levels and the JNK pathway in human osteosarcoma U2OS cells. Oncol Rep 45: 180-190, 2021.
APA
Li, X., Liu, Y., Liao, S., Lin, C., Moro, A., Liu, J. ... Wang, C. (2021). Polyphyllin VII induces apoptosis and autophagy via mediating H2O2 levels and the JNK pathway in human osteosarcoma U2OS cells. Oncology Reports, 45, 180-190. https://doi.org/10.3892/or.2020.7866
MLA
Li, X., Liu, Y., Liao, S., Lin, C., Moro, A., Liu, J., Feng, W., Wang, K., Wang, C."Polyphyllin VII induces apoptosis and autophagy via mediating H2O2 levels and the JNK pathway in human osteosarcoma U2OS cells". Oncology Reports 45.1 (2021): 180-190.
Chicago
Li, X., Liu, Y., Liao, S., Lin, C., Moro, A., Liu, J., Feng, W., Wang, K., Wang, C."Polyphyllin VII induces apoptosis and autophagy via mediating H2O2 levels and the JNK pathway in human osteosarcoma U2OS cells". Oncology Reports 45, no. 1 (2021): 180-190. https://doi.org/10.3892/or.2020.7866
Copy and paste a formatted citation
x
Spandidos Publications style
Li X, Liu Y, Liao S, Lin C, Moro A, Liu J, Feng W, Wang K and Wang C: Polyphyllin VII induces apoptosis and autophagy via mediating H2O2 levels and the JNK pathway in human osteosarcoma U2OS cells. Oncol Rep 45: 180-190, 2021.
APA
Li, X., Liu, Y., Liao, S., Lin, C., Moro, A., Liu, J. ... Wang, C. (2021). Polyphyllin VII induces apoptosis and autophagy via mediating H2O2 levels and the JNK pathway in human osteosarcoma U2OS cells. Oncology Reports, 45, 180-190. https://doi.org/10.3892/or.2020.7866
MLA
Li, X., Liu, Y., Liao, S., Lin, C., Moro, A., Liu, J., Feng, W., Wang, K., Wang, C."Polyphyllin VII induces apoptosis and autophagy via mediating H2O2 levels and the JNK pathway in human osteosarcoma U2OS cells". Oncology Reports 45.1 (2021): 180-190.
Chicago
Li, X., Liu, Y., Liao, S., Lin, C., Moro, A., Liu, J., Feng, W., Wang, K., Wang, C."Polyphyllin VII induces apoptosis and autophagy via mediating H2O2 levels and the JNK pathway in human osteosarcoma U2OS cells". Oncology Reports 45, no. 1 (2021): 180-190. https://doi.org/10.3892/or.2020.7866
Follow us
  • Twitter
  • LinkedIn
  • Facebook
About
  • Spandidos Publications
  • Careers
  • Cookie Policy
  • Privacy Policy
How can we help?
  • Help
  • Live Chat
  • Contact
  • Email to our Support Team