Spandidos Publications Logo
  • About
    • About Spandidos
    • Aims and Scopes
    • Abstracting and Indexing
    • Editorial Policies
    • Reprints and Permissions
    • Job Opportunities
    • Terms and Conditions
    • Contact
  • Journals
    • All Journals
    • Oncology Letters
      • Oncology Letters
      • Information for Authors
      • Editorial Policies
      • Editorial Board
      • Aims and Scope
      • Abstracting and Indexing
      • Bibliographic Information
      • Archive
    • International Journal of Oncology
      • International Journal of Oncology
      • Information for Authors
      • Editorial Policies
      • Editorial Board
      • Aims and Scope
      • Abstracting and Indexing
      • Bibliographic Information
      • Archive
    • Molecular and Clinical Oncology
      • Molecular and Clinical Oncology
      • Information for Authors
      • Editorial Policies
      • Editorial Board
      • Aims and Scope
      • Abstracting and Indexing
      • Bibliographic Information
      • Archive
    • Experimental and Therapeutic Medicine
      • Experimental and Therapeutic Medicine
      • Information for Authors
      • Editorial Policies
      • Editorial Board
      • Aims and Scope
      • Abstracting and Indexing
      • Bibliographic Information
      • Archive
    • International Journal of Molecular Medicine
      • International Journal of Molecular Medicine
      • Information for Authors
      • Editorial Policies
      • Editorial Board
      • Aims and Scope
      • Abstracting and Indexing
      • Bibliographic Information
      • Archive
    • Biomedical Reports
      • Biomedical Reports
      • Information for Authors
      • Editorial Policies
      • Editorial Board
      • Aims and Scope
      • Abstracting and Indexing
      • Bibliographic Information
      • Archive
    • Oncology Reports
      • Oncology Reports
      • Information for Authors
      • Editorial Policies
      • Editorial Board
      • Aims and Scope
      • Abstracting and Indexing
      • Bibliographic Information
      • Archive
    • Molecular Medicine Reports
      • Molecular Medicine Reports
      • Information for Authors
      • Editorial Policies
      • Editorial Board
      • Aims and Scope
      • Abstracting and Indexing
      • Bibliographic Information
      • Archive
    • World Academy of Sciences Journal
      • World Academy of Sciences Journal
      • Information for Authors
      • Editorial Policies
      • Editorial Board
      • Aims and Scope
      • Abstracting and Indexing
      • Bibliographic Information
      • Archive
    • International Journal of Functional Nutrition
      • International Journal of Functional Nutrition
      • Information for Authors
      • Editorial Policies
      • Editorial Board
      • Aims and Scope
      • Abstracting and Indexing
      • Bibliographic Information
      • Archive
    • International Journal of Epigenetics
      • International Journal of Epigenetics
      • Information for Authors
      • Editorial Policies
      • Editorial Board
      • Aims and Scope
      • Abstracting and Indexing
      • Bibliographic Information
      • Archive
    • Medicine International
      • Medicine International
      • Information for Authors
      • Editorial Policies
      • Editorial Board
      • Aims and Scope
      • Abstracting and Indexing
      • Bibliographic Information
      • Archive
  • Articles
  • Information
    • Information for Authors
    • Information for Reviewers
    • Information for Librarians
    • Information for Advertisers
    • Conferences
  • Language Editing
Spandidos Publications Logo
  • About
    • About Spandidos
    • Aims and Scopes
    • Abstracting and Indexing
    • Editorial Policies
    • Reprints and Permissions
    • Job Opportunities
    • Terms and Conditions
    • Contact
  • Journals
    • All Journals
    • Biomedical Reports
      • Information for Authors
      • Editorial Policies
      • Editorial Board
      • Aims and Scope
      • Abstracting and Indexing
      • Bibliographic Information
      • Archive
    • Experimental and Therapeutic Medicine
      • Information for Authors
      • Editorial Policies
      • Editorial Board
      • Aims and Scope
      • Abstracting and Indexing
      • Bibliographic Information
      • Archive
    • International Journal of Epigenetics
      • Information for Authors
      • Editorial Policies
      • Editorial Board
      • Aims and Scope
      • Abstracting and Indexing
      • Bibliographic Information
      • Archive
    • International Journal of Functional Nutrition
      • Information for Authors
      • Editorial Policies
      • Editorial Board
      • Aims and Scope
      • Abstracting and Indexing
      • Bibliographic Information
      • Archive
    • International Journal of Molecular Medicine
      • Information for Authors
      • Editorial Policies
      • Editorial Board
      • Aims and Scope
      • Abstracting and Indexing
      • Bibliographic Information
      • Archive
    • International Journal of Oncology
      • Information for Authors
      • Editorial Policies
      • Editorial Board
      • Aims and Scope
      • Abstracting and Indexing
      • Bibliographic Information
      • Archive
    • Medicine International
      • Information for Authors
      • Editorial Policies
      • Editorial Board
      • Aims and Scope
      • Abstracting and Indexing
      • Bibliographic Information
      • Archive
    • Molecular and Clinical Oncology
      • Information for Authors
      • Editorial Policies
      • Editorial Board
      • Aims and Scope
      • Abstracting and Indexing
      • Bibliographic Information
      • Archive
    • Molecular Medicine Reports
      • Information for Authors
      • Editorial Policies
      • Editorial Board
      • Aims and Scope
      • Abstracting and Indexing
      • Bibliographic Information
      • Archive
    • Oncology Letters
      • Information for Authors
      • Editorial Policies
      • Editorial Board
      • Aims and Scope
      • Abstracting and Indexing
      • Bibliographic Information
      • Archive
    • Oncology Reports
      • Information for Authors
      • Editorial Policies
      • Editorial Board
      • Aims and Scope
      • Abstracting and Indexing
      • Bibliographic Information
      • Archive
    • World Academy of Sciences Journal
      • Information for Authors
      • Editorial Policies
      • Editorial Board
      • Aims and Scope
      • Abstracting and Indexing
      • Bibliographic Information
      • Archive
  • Articles
  • Information
    • For Authors
    • For Reviewers
    • For Librarians
    • For Advertisers
    • Conferences
  • Language Editing
Login Register Submit
  • This site uses cookies
  • You can change your cookie settings at any time by following the instructions in our Cookie Policy. To find out more, you may read our Privacy Policy.

    I agree
Search articles by DOI, keyword, author or affiliation
Search
Advanced Search
presentation
Oncology Reports
Join Editorial Board Propose a Special Issue
Print ISSN: 1021-335X Online ISSN: 1791-2431
Journal Cover
June-2021 Volume 45 Issue 6

Full Size Image

Sign up for eToc alerts
Recommend to Library

Journals

International Journal of Molecular Medicine

International Journal of Molecular Medicine

International Journal of Molecular Medicine is an international journal devoted to molecular mechanisms of human disease.

International Journal of Oncology

International Journal of Oncology

International Journal of Oncology is an international journal devoted to oncology research and cancer treatment.

Molecular Medicine Reports

Molecular Medicine Reports

Covers molecular medicine topics such as pharmacology, pathology, genetics, neuroscience, infectious diseases, molecular cardiology, and molecular surgery.

Oncology Reports

Oncology Reports

Oncology Reports is an international journal devoted to fundamental and applied research in Oncology.

Experimental and Therapeutic Medicine

Experimental and Therapeutic Medicine

Experimental and Therapeutic Medicine is an international journal devoted to laboratory and clinical medicine.

Oncology Letters

Oncology Letters

Oncology Letters is an international journal devoted to Experimental and Clinical Oncology.

Biomedical Reports

Biomedical Reports

Explores a wide range of biological and medical fields, including pharmacology, genetics, microbiology, neuroscience, and molecular cardiology.

Molecular and Clinical Oncology

Molecular and Clinical Oncology

International journal addressing all aspects of oncology research, from tumorigenesis and oncogenes to chemotherapy and metastasis.

World Academy of Sciences Journal

World Academy of Sciences Journal

Multidisciplinary open-access journal spanning biochemistry, genetics, neuroscience, environmental health, and synthetic biology.

International Journal of Functional Nutrition

International Journal of Functional Nutrition

Open-access journal combining biochemistry, pharmacology, immunology, and genetics to advance health through functional nutrition.

International Journal of Epigenetics

International Journal of Epigenetics

Publishes open-access research on using epigenetics to advance understanding and treatment of human disease.

Medicine International

Medicine International

An International Open Access Journal Devoted to General Medicine.

Journal Cover
June-2021 Volume 45 Issue 6

Full Size Image

Sign up for eToc alerts
Recommend to Library

  • Article
  • Citations
    • Cite This Article
    • Download Citation
    • Create Citation Alert
    • Remove Citation Alert
    • Cited By
  • Similar Articles
    • Related Articles (in Spandidos Publications)
    • Similar Articles (Google Scholar)
    • Similar Articles (PubMed)
  • Download PDF
  • Download XML
  • View XML

  • Supplementary Files
    • Supplementary_Data.pdf
Article Open Access

GSG2 knockdown suppresses cholangiocarcinoma progression by regulating cell proliferation, apoptosis and migration

  • Authors:
    • Jun Zhou
    • Wanpin Nie
    • Jiajia Yuan
    • Zeyu Zhang
    • Liangliang Mi
    • Changfa Wang
    • Ranglang Huang
  • View Affiliations / Copyright

    Affiliations: Peking University Cancer Hospital and Institute, Beijing 100142, P.R. China, Department of Hepatobiliary and Pancreatic Surgery, The Third Xiangya Hospital of The Central South University, Changsha, Hunan 410013, P.R. China
    Copyright: © Zhou et al. This is an open access article distributed under the terms of Creative Commons Attribution License.
  • Article Number: 91
    |
    Published online on: April 7, 2021
       https://doi.org/10.3892/or.2021.8042
  • Expand metrics +
Metrics: Total Views: 0 (Spandidos Publications: | PMC Statistics: )
Metrics: Total PDF Downloads: 0 (Spandidos Publications: | PMC Statistics: )
Cited By (CrossRef): 0 citations Loading Articles...

This article is mentioned in:



Abstract

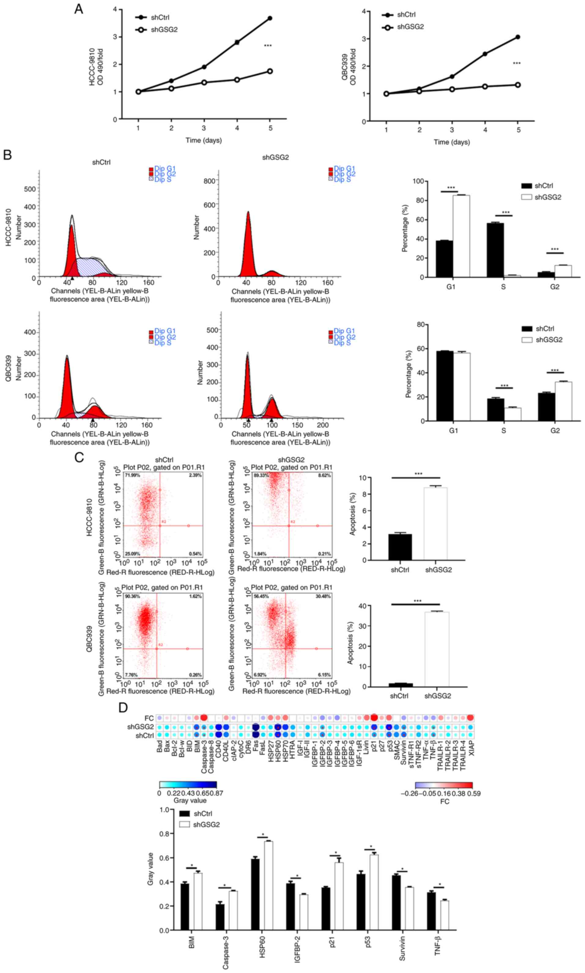
Cholangiocarcinoma (CCA) is the second most common type of hepatocellular carcinoma characterized by high aggressiveness and extremely poor patient prognosis. The germ cell‑specific gene 2 protein (GSG2) is a histone H3 threonine‑3 kinase required for normal mitosis. Nevertheless, the role and mechanism of GSG2 in the progression and development of CCA remain elusive. In the present study, the association between GSG2 and CCA was elucidated. Firstly, we demonstrated that GSG2 was overexpressed in CCA specimens and HCCC‑9810 and QBC939 cells by immunohistochemical (IHC) staining. It was further revealed that high expression of GSG2 in CCA had significant clinical significance in predicting disease deterioration. Subsequently, cell proliferation, apoptosis, cell cycle distribution and migration were measured by MTT, flow cytometry, and wound healing assays, respectively in vitro. The results demonstrated that downregulation of GSG2 decreased proliferation, promoted apoptosis, arrested the cell cycle and weakened migration in the G2 phase of CCA cells. Additionally, GSG2 knockdown inhibited CCA cell migration by suppressing epithelial‑mesenchymal transition (EMT)‑related proteins, such as N‑cadherin and vimentin. Mechanistically, GSG2 exerted effects on CCA cells by modulating the PI3K/Akt, CCND1/CDK6 and MAPK9 signaling pathways. In vivo experiments further demonstrated that GSG2 knockdown suppressed tumor growth. In summary, GSG2 was involved in the progression of CCA, suggesting that GSG2 may be a potential therapeutic target for CCA patients.
View Figures

Figure 1

Figure 2

Figure 3

Figure 4

Figure 5

View References

1 

Lowery MA, Ptashkin R, Jordan E, Berger MF, Zehir A, Capanu M, Kemeny NE, O'Reilly EM, El-Dika I, Jarnagin WR, et al: Comprehensive molecular profiling of intrahepatic and extrahepatic cholangiocarcinomas: Potential targets for intervention. Clin Cancer Res. 24:4154–4161. 2018. View Article : Google Scholar : PubMed/NCBI

2 

Esnaola NF, Meyer JE, Karachristos A, Maranki JL, Camp ER and Denlinger CS: Evaluation and management of intrahepatic and extrahepatic cholangiocarcinoma. Cancer. 122:1349–1369. 2016. View Article : Google Scholar : PubMed/NCBI

3 

Patel N and Benipal B: Incidence of cholangiocarcinoma in the USA from 2001 to 2015: A US Cancer Statistics Analysis of 50 States. Cureus. 11:e39622019.PubMed/NCBI

4 

Goldaracena N, Gorgen A and Sapisochin G: Current status of liver transplantation for cholangiocarcinoma. Liver Transpl. 24:294–303. 2018. View Article : Google Scholar : PubMed/NCBI

5 

Ustundag Y and Bayraktar Y: Cholangiocarcinoma: A compact review of the literature. World J Gastroenterol. 14:6458–6466. 2008. View Article : Google Scholar : PubMed/NCBI

6 

Blechacz B: Cholangiocarcinoma: Current knowledge and new developments. Gut Liver. 11:13–26. 2017. View Article : Google Scholar : PubMed/NCBI

7 

Fouassier L, Marzioni M, Afonso MB, Dooley S, Gaston K, Giannelli G, Rodrigues CMP, Lozano E, Mancarella S, Segatto O, et al: Signalling networks in cholangiocarcinoma: Molecular pathogenesis, targeted therapies and drug resistance. Liver Int. 39 (Suppl 1):S43–S62. 2019. View Article : Google Scholar

8 

Simile MM, Bagella P, Vidili G, Spanu A, Manetti R, Seddaiu MA, Babudieri S, Madeddu G, Serra PA, Altana M and Paliogiannis P: Targeted therapies in cholangiocarcinoma: Emerging evidence from clinical trials. Medicina (Kaunas). 55:422019. View Article : Google Scholar : PubMed/NCBI

9 

Rizvi S, Khan SA, Hallemeier CL, Kelley RK and Gores GJ: Cholangiocarcinoma-evolving concepts and therapeutic strategies. Nat Rev Clin Oncol. 15:95–111. 2018. View Article : Google Scholar : PubMed/NCBI

10 

Labib PL, Goodchild G and Pereira SP: Molecular pathogenesis of cholangiocarcinoma. BMC Cancer. 19:1852019. View Article : Google Scholar : PubMed/NCBI

11 

Sato S, Maeda C, Hattori N, Yagi S, Tanaka S and Shiota K: DNA methylation-dependent modulator of Gsg2/Haspin gene expression. J Reprod Dev. 57:526–533. 2011. View Article : Google Scholar : PubMed/NCBI

12 

Tanaka H, Yoshimura Y, Nozaki M, Yomogida K, Tsuchida J, Tosaka Y, Habu T, Nakanishi T, Okada M, Nojima H and Nishimune Y: Identification and characterization of a haploid germ cell-specific nuclear protein kinase (Haspin) in spermatid nuclei and its effects on somatic cells. J Biol Chem. 274:17049–17057. 1999. View Article : Google Scholar : PubMed/NCBI

13 

Higgins JM: The Haspin gene: Location in an intron of the integrin alphaE gene, associated transcription of an integrin alphaE-derived RNA and expression in diploid as well as haploid cells. Gene. 267:55–69. 2001. View Article : Google Scholar : PubMed/NCBI

14 

Eswaran J, Patnaik D, Filippakopoulos P, Wang F, Stein RL, Murray JW, Higgins JM and Knapp S: Structure and functional characterization of the atypical human kinase haspin. Proc Natl Acad Sci USA. 106:20198–20203. 2009. View Article : Google Scholar : PubMed/NCBI

15 

Higgins JM: Haspin-like proteins: A new family of evolutionarily conserved putative eukaryotic protein kinases. Protein Sci. 10:1677–1684. 2001. View Article : Google Scholar : PubMed/NCBI

16 

Dai J, Sultan S, Taylor SS and Higgins JM: The kinase haspin is required for mitotic histone H3 Thr 3 phosphorylation and normal metaphase chromosome alignment. Genes Dev. 19:472–488. 2005. View Article : Google Scholar : PubMed/NCBI

17 

Patnaik D, Jun X, Glicksman MA, Cuny GD, Stein RL and Higgins JM: Identification of small molecule inhibitors of the mitotic kinase haspin by high-throughput screening using a homogeneous time-resolved fluorescence resonance energy transfer assay. J Biomol Screen. 13:1025–1034. 2008. View Article : Google Scholar : PubMed/NCBI

18 

Han X, Kuang T, Ren Y, Lu Z, Liao Q and Chen W: Haspin knockdown can inhibit progression and development of pancreatic cancer in vitro and vivo. Exp Cell Res. 385:1116052019. View Article : Google Scholar : PubMed/NCBI

19 

Yu F, Lin Y, Xu X, Liu W, Tang D, Zhou X, Wang G, Zheng Y and Xie A: Knockdown of GSG2 inhibits prostate cancer progression in vitro and in vivo. Int J Oncol. 57:139–150. 2020.PubMed/NCBI

20 

Yi Q, Chen Q, Yan H, Zhang M, Liang C, Xiang X, Pan X and Wang F: Aurora B kinase activity-dependent and -independent functions of the chromosomal passenger complex in regulating sister chromatid cohesion. J Biol Chem. 294:2021–2035. 2019. View Article : Google Scholar : PubMed/NCBI

21 

Otto T and Sicinski P: Cell cycle proteins as promising targets in cancer therapy. Nat Rev Cancer. 17:93–115. 2017. View Article : Google Scholar : PubMed/NCBI

22 

Asghar U, Witkiewicz AK, Turner NC and Knudsen ES: The history and future of targeting cyclin-dependent kinases in cancer therapy. Nat Rev Drug Discov. 14:130–146. 2015. View Article : Google Scholar : PubMed/NCBI

23 

Thu KL, Soria-Bretones I, Mak TW and Cescon DW: Targeting the cell cycle in breast cancer: Towards the next phase. Cell Cycle. 17:1871–1885. 2018. View Article : Google Scholar : PubMed/NCBI

24 

Taylor SC, Nadeau K, Abbasi M, Lachance C, Nguyen M and Fenrich J: The ultimate qPCR experiment: Producing publication quality, reproducible data the first time. Trends Biotechnol. 37:761–774. 2019. View Article : Google Scholar : PubMed/NCBI

25 

Xu X, Nie J, Lu L, Du C, Meng F and Song D: LINC00337 promotes tumor angiogenesis in colorectal cancer by recruiting DNMT1, which suppresses the expression of CNN1. Cancer Gene Ther. Dec 16–2020.(Online ahead of print). View Article : Google Scholar

26 

Yatziv SL, Yudco O, Dickmann S and Devor M: Patterns of neural activity in the mouse brain: Wakefulness vs. General anesthesia. Neurosci Lett. 735:1352122020. View Article : Google Scholar : PubMed/NCBI

27 

Washington MK, Berlin J, Branton PA, Burgart LJ, Carter DK, Compton CC, Frankel WL, Jessup JM, Kakar S, Minsky B, et al: Protocol for the examination of specimens from patients with carcinoma of the intrahepatic bile ducts. Arch Pathol Lab Med. 134:e14–e18. 2010. View Article : Google Scholar

28 

Hanahan D and Weinberg RA: The hallmarks of cancer. Cell. 100:57–70. 2000. View Article : Google Scholar : PubMed/NCBI

29 

Drago JZ, Chandarlapaty S and Jhaveri K: Targeting apoptosis: A new paradigm for the treatment of estrogen receptor-positive breast cancer. Cancer Discov. 9:323–325. 2019. View Article : Google Scholar : PubMed/NCBI

30 

Goldar S, Khaniani MS, Derakhshan SM and Baradaran B: Molecular mechanisms of apoptosis and roles in cancer development and treatment. Asian Pac J Cancer Prev. 16:2129–2144. 2015. View Article : Google Scholar : PubMed/NCBI

31 

Mott JL, Bronk SF, Mesa RA, Kaufmann SH and Gores GJ: BH3-only protein mimetic obatoclax sensitizes cholangiocarcinoma cells to Apo2L/TRAIL-induced apoptosis. Mol Cancer Ther. 7:2339–2347. 2008. View Article : Google Scholar : PubMed/NCBI

32 

Yang S, Meng J, Yang Y, Liu H, Wang C, Liu J, Zhang Y, Wang C and Xu H: A HSP60-targeting peptide for cell apoptosis imaging. Oncogenesis. 5:e2012016. View Article : Google Scholar : PubMed/NCBI

33 

Bene A and Chambers TC: p21 functions in a post-mitotic block checkpoint in the apoptotic response to vinblastine. Biochem Biophys Res Commun. 380:211–217. 2009. View Article : Google Scholar : PubMed/NCBI

34 

Chen J: The cell-cycle arrest and apoptotic functions of p53 in tumor initiation and progression. Cold Spring Harb Perspect Med. 6:a0261042016. View Article : Google Scholar : PubMed/NCBI

35 

Snigdha S, Smith ED, Prieto GA and Cotman CW: Caspase-3 activation as a bifurcation point between plasticity and cell death. Neurosci Bull. 28:14–24. 2012. View Article : Google Scholar : PubMed/NCBI

36 

Chakrabarty S and Kondratick L: Insulin-like growth factor binding protein-2 stimulates proliferation and activates multiple cascades of the mitogen-activated protein kinase pathways in NIH-OVCAR3 human epithelial ovarian cancer cells. Cancer Biol Ther. 5:189–197. 2006. View Article : Google Scholar : PubMed/NCBI

37 

Zhong F, Yang J, Tong ZT, Chen LL, Fan LL, Wang F, Zha XL and Li J: Guggulsterone inhibits human cholangiocarcinoma Sk-ChA-1 and Mz-ChA-1 cell growth by inducing caspase-dependent apoptosis and downregulation of survivin and Bcl-2 expression. Oncol Lett. 10:1416–1422. 2015. View Article : Google Scholar : PubMed/NCBI

38 

Chang Q, Liu ZR, Wang DY, Kumar M, Chen YB and Qin RY: Survivin expression induced by doxorubicin in cholangiocarcinoma. World J Gastroenterol. 10:415–418. 2004. View Article : Google Scholar : PubMed/NCBI

39 

Endo T, Abe S, Seidlar HB, Nagaoka S, Takemura T, Utsuyama M, Kitagawa M and Hirokawa K: Expression of IAP family proteins in colon cancers from patients with different age groups. Cancer Immunol Immunother. 53:770–776. 2004. View Article : Google Scholar : PubMed/NCBI

40 

Landskron G, De la Fuente M, Thuwajit P, Thuwajit C and Hermoso MA: Chronic inflammation and cytokines in the tumor microenvironment. J Immunol Res. 2014:1491852014. View Article : Google Scholar : PubMed/NCBI

41 

Zhang Y and Weinberg RA: Epithelial-to-mesenchymal transition in cancer: Complexity and opportunities. Front Med. 12:361–373. 2018. View Article : Google Scholar : PubMed/NCBI

42 

Singh M, Yelle N, Venugopal C and Singh SK: EMT: Mechanisms and therapeutic implications. Pharmacol Ther. 182:80–94. 2018. View Article : Google Scholar : PubMed/NCBI

43 

Song X, Liu X, Wang H, Wang J, Qiao Y, Cigliano A, Utpatel K, Ribback S, Pilo MG, Serra M, et al: Combined CDK4/6 and Pan-mTOR inhibition is synergistic against intrahepatic cholangiocarcinoma. Clin Cancer Res. 25:403–413. 2019. View Article : Google Scholar : PubMed/NCBI

44 

Samukawa E, Fujihara S, Oura K, Iwama H, Yamana Y, Tadokoro T, Chiyo T, Kobayashi K, Morishita A, Nakahara M, et al: Angiotensin receptor blocker telmisartan inhibits cell proliferation and tumor growth of cholangiocarcinoma through cell cycle arrest. Int J Oncol. 51:1674–1684. 2017. View Article : Google Scholar : PubMed/NCBI

45 

Zhang Y, Ji G, Han S, Shao Z, Lu Z, Huo L, Zhang J, Yang R, Feng Q, Shen H, et al: Tip60 suppresses cholangiocarcinoma proliferation and metastasis via PI3k-AKT. Cell Physiol Biochem. 50:612–628. 2018. View Article : Google Scholar : PubMed/NCBI

46 

Peng R, Zhang PF, Zhang C, Huang XY, Ding YB, Deng B, Bai DS and Xu YP: Elevated TRIM44 promotes intrahepatic cholangiocarcinoma progression by inducing cell EMT via MAPK signaling. Cancer Med. 7:796–808. 2018. View Article : Google Scholar : PubMed/NCBI

47 

Wang Y, Liang Y, Yang G, Lan Y, Han J, Wang J, Yin D, Song R, Zheng T, Zhang S, et al: Tetraspanin 1 promotes epithelial-to-mesenchymal transition and metastasis of cholangiocarcinoma via PI3K/AKT signaling. J Exp Clin Cancer Res. 37:3002018. View Article : Google Scholar : PubMed/NCBI

48 

Zhang MX, Gan W, Jing CY, Zheng SS, Yi Y, Zhang J, Xu X, Lin JJ, Zhang BH and Qiu SJ: S100A11 promotes cell proliferation via P38/MAPK signaling pathway in intrahepatic cholangiocarcinoma. Mol Carcinog. 58:19–30. 2019. View Article : Google Scholar : PubMed/NCBI

Related Articles

  • Abstract
  • View
  • Download
  • Twitter
Copy and paste a formatted citation
Spandidos Publications style
Zhou J, Nie W, Yuan J, Zhang Z, Mi L, Wang C and Huang R: GSG2 knockdown suppresses cholangiocarcinoma progression by regulating cell proliferation, apoptosis and migration. Oncol Rep 45: 91, 2021.
APA
Zhou, J., Nie, W., Yuan, J., Zhang, Z., Mi, L., Wang, C., & Huang, R. (2021). GSG2 knockdown suppresses cholangiocarcinoma progression by regulating cell proliferation, apoptosis and migration. Oncology Reports, 45, 91. https://doi.org/10.3892/or.2021.8042
MLA
Zhou, J., Nie, W., Yuan, J., Zhang, Z., Mi, L., Wang, C., Huang, R."GSG2 knockdown suppresses cholangiocarcinoma progression by regulating cell proliferation, apoptosis and migration". Oncology Reports 45.6 (2021): 91.
Chicago
Zhou, J., Nie, W., Yuan, J., Zhang, Z., Mi, L., Wang, C., Huang, R."GSG2 knockdown suppresses cholangiocarcinoma progression by regulating cell proliferation, apoptosis and migration". Oncology Reports 45, no. 6 (2021): 91. https://doi.org/10.3892/or.2021.8042
Copy and paste a formatted citation
x
Spandidos Publications style
Zhou J, Nie W, Yuan J, Zhang Z, Mi L, Wang C and Huang R: GSG2 knockdown suppresses cholangiocarcinoma progression by regulating cell proliferation, apoptosis and migration. Oncol Rep 45: 91, 2021.
APA
Zhou, J., Nie, W., Yuan, J., Zhang, Z., Mi, L., Wang, C., & Huang, R. (2021). GSG2 knockdown suppresses cholangiocarcinoma progression by regulating cell proliferation, apoptosis and migration. Oncology Reports, 45, 91. https://doi.org/10.3892/or.2021.8042
MLA
Zhou, J., Nie, W., Yuan, J., Zhang, Z., Mi, L., Wang, C., Huang, R."GSG2 knockdown suppresses cholangiocarcinoma progression by regulating cell proliferation, apoptosis and migration". Oncology Reports 45.6 (2021): 91.
Chicago
Zhou, J., Nie, W., Yuan, J., Zhang, Z., Mi, L., Wang, C., Huang, R."GSG2 knockdown suppresses cholangiocarcinoma progression by regulating cell proliferation, apoptosis and migration". Oncology Reports 45, no. 6 (2021): 91. https://doi.org/10.3892/or.2021.8042
Follow us
  • Twitter
  • LinkedIn
  • Facebook
About
  • Spandidos Publications
  • Careers
  • Cookie Policy
  • Privacy Policy
How can we help?
  • Help
  • Live Chat
  • Contact
  • Email to our Support Team