Spandidos Publications Logo
  • About
    • About Spandidos
    • Aims and Scopes
    • Abstracting and Indexing
    • Editorial Policies
    • Reprints and Permissions
    • Job Opportunities
    • Terms and Conditions
    • Contact
  • Journals
    • All Journals
    • Oncology Letters
      • Oncology Letters
      • Information for Authors
      • Editorial Policies
      • Editorial Board
      • Aims and Scope
      • Abstracting and Indexing
      • Bibliographic Information
      • Archive
    • International Journal of Oncology
      • International Journal of Oncology
      • Information for Authors
      • Editorial Policies
      • Editorial Board
      • Aims and Scope
      • Abstracting and Indexing
      • Bibliographic Information
      • Archive
    • Molecular and Clinical Oncology
      • Molecular and Clinical Oncology
      • Information for Authors
      • Editorial Policies
      • Editorial Board
      • Aims and Scope
      • Abstracting and Indexing
      • Bibliographic Information
      • Archive
    • Experimental and Therapeutic Medicine
      • Experimental and Therapeutic Medicine
      • Information for Authors
      • Editorial Policies
      • Editorial Board
      • Aims and Scope
      • Abstracting and Indexing
      • Bibliographic Information
      • Archive
    • International Journal of Molecular Medicine
      • International Journal of Molecular Medicine
      • Information for Authors
      • Editorial Policies
      • Editorial Board
      • Aims and Scope
      • Abstracting and Indexing
      • Bibliographic Information
      • Archive
    • Biomedical Reports
      • Biomedical Reports
      • Information for Authors
      • Editorial Policies
      • Editorial Board
      • Aims and Scope
      • Abstracting and Indexing
      • Bibliographic Information
      • Archive
    • Oncology Reports
      • Oncology Reports
      • Information for Authors
      • Editorial Policies
      • Editorial Board
      • Aims and Scope
      • Abstracting and Indexing
      • Bibliographic Information
      • Archive
    • Molecular Medicine Reports
      • Molecular Medicine Reports
      • Information for Authors
      • Editorial Policies
      • Editorial Board
      • Aims and Scope
      • Abstracting and Indexing
      • Bibliographic Information
      • Archive
    • World Academy of Sciences Journal
      • World Academy of Sciences Journal
      • Information for Authors
      • Editorial Policies
      • Editorial Board
      • Aims and Scope
      • Abstracting and Indexing
      • Bibliographic Information
      • Archive
    • International Journal of Functional Nutrition
      • International Journal of Functional Nutrition
      • Information for Authors
      • Editorial Policies
      • Editorial Board
      • Aims and Scope
      • Abstracting and Indexing
      • Bibliographic Information
      • Archive
    • International Journal of Epigenetics
      • International Journal of Epigenetics
      • Information for Authors
      • Editorial Policies
      • Editorial Board
      • Aims and Scope
      • Abstracting and Indexing
      • Bibliographic Information
      • Archive
    • Medicine International
      • Medicine International
      • Information for Authors
      • Editorial Policies
      • Editorial Board
      • Aims and Scope
      • Abstracting and Indexing
      • Bibliographic Information
      • Archive
  • Articles
  • Information
    • Information for Authors
    • Information for Reviewers
    • Information for Librarians
    • Information for Advertisers
    • Conferences
  • Language Editing
Spandidos Publications Logo
  • About
    • About Spandidos
    • Aims and Scopes
    • Abstracting and Indexing
    • Editorial Policies
    • Reprints and Permissions
    • Job Opportunities
    • Terms and Conditions
    • Contact
  • Journals
    • All Journals
    • Biomedical Reports
      • Information for Authors
      • Editorial Policies
      • Editorial Board
      • Aims and Scope
      • Abstracting and Indexing
      • Bibliographic Information
      • Archive
    • Experimental and Therapeutic Medicine
      • Information for Authors
      • Editorial Policies
      • Editorial Board
      • Aims and Scope
      • Abstracting and Indexing
      • Bibliographic Information
      • Archive
    • International Journal of Epigenetics
      • Information for Authors
      • Editorial Policies
      • Editorial Board
      • Aims and Scope
      • Abstracting and Indexing
      • Bibliographic Information
      • Archive
    • International Journal of Functional Nutrition
      • Information for Authors
      • Editorial Policies
      • Editorial Board
      • Aims and Scope
      • Abstracting and Indexing
      • Bibliographic Information
      • Archive
    • International Journal of Molecular Medicine
      • Information for Authors
      • Editorial Policies
      • Editorial Board
      • Aims and Scope
      • Abstracting and Indexing
      • Bibliographic Information
      • Archive
    • International Journal of Oncology
      • Information for Authors
      • Editorial Policies
      • Editorial Board
      • Aims and Scope
      • Abstracting and Indexing
      • Bibliographic Information
      • Archive
    • Medicine International
      • Information for Authors
      • Editorial Policies
      • Editorial Board
      • Aims and Scope
      • Abstracting and Indexing
      • Bibliographic Information
      • Archive
    • Molecular and Clinical Oncology
      • Information for Authors
      • Editorial Policies
      • Editorial Board
      • Aims and Scope
      • Abstracting and Indexing
      • Bibliographic Information
      • Archive
    • Molecular Medicine Reports
      • Information for Authors
      • Editorial Policies
      • Editorial Board
      • Aims and Scope
      • Abstracting and Indexing
      • Bibliographic Information
      • Archive
    • Oncology Letters
      • Information for Authors
      • Editorial Policies
      • Editorial Board
      • Aims and Scope
      • Abstracting and Indexing
      • Bibliographic Information
      • Archive
    • Oncology Reports
      • Information for Authors
      • Editorial Policies
      • Editorial Board
      • Aims and Scope
      • Abstracting and Indexing
      • Bibliographic Information
      • Archive
    • World Academy of Sciences Journal
      • Information for Authors
      • Editorial Policies
      • Editorial Board
      • Aims and Scope
      • Abstracting and Indexing
      • Bibliographic Information
      • Archive
  • Articles
  • Information
    • For Authors
    • For Reviewers
    • For Librarians
    • For Advertisers
    • Conferences
  • Language Editing
Login Register Submit
  • This site uses cookies
  • You can change your cookie settings at any time by following the instructions in our Cookie Policy. To find out more, you may read our Privacy Policy.

    I agree
Search articles by DOI, keyword, author or affiliation
Search
Advanced Search
presentation
Oncology Reports
Join Editorial Board Propose a Special Issue
Print ISSN: 1021-335X Online ISSN: 1791-2431
Journal Cover
October-2022 Volume 48 Issue 4

Full Size Image

Sign up for eToc alerts
Recommend to Library

Journals

International Journal of Molecular Medicine

International Journal of Molecular Medicine

International Journal of Molecular Medicine is an international journal devoted to molecular mechanisms of human disease.

International Journal of Oncology

International Journal of Oncology

International Journal of Oncology is an international journal devoted to oncology research and cancer treatment.

Molecular Medicine Reports

Molecular Medicine Reports

Covers molecular medicine topics such as pharmacology, pathology, genetics, neuroscience, infectious diseases, molecular cardiology, and molecular surgery.

Oncology Reports

Oncology Reports

Oncology Reports is an international journal devoted to fundamental and applied research in Oncology.

Experimental and Therapeutic Medicine

Experimental and Therapeutic Medicine

Experimental and Therapeutic Medicine is an international journal devoted to laboratory and clinical medicine.

Oncology Letters

Oncology Letters

Oncology Letters is an international journal devoted to Experimental and Clinical Oncology.

Biomedical Reports

Biomedical Reports

Explores a wide range of biological and medical fields, including pharmacology, genetics, microbiology, neuroscience, and molecular cardiology.

Molecular and Clinical Oncology

Molecular and Clinical Oncology

International journal addressing all aspects of oncology research, from tumorigenesis and oncogenes to chemotherapy and metastasis.

World Academy of Sciences Journal

World Academy of Sciences Journal

Multidisciplinary open-access journal spanning biochemistry, genetics, neuroscience, environmental health, and synthetic biology.

International Journal of Functional Nutrition

International Journal of Functional Nutrition

Open-access journal combining biochemistry, pharmacology, immunology, and genetics to advance health through functional nutrition.

International Journal of Epigenetics

International Journal of Epigenetics

Publishes open-access research on using epigenetics to advance understanding and treatment of human disease.

Medicine International

Medicine International

An International Open Access Journal Devoted to General Medicine.

Journal Cover
October-2022 Volume 48 Issue 4

Full Size Image

Sign up for eToc alerts
Recommend to Library

  • Article
  • Citations
    • Cite This Article
    • Download Citation
    • Create Citation Alert
    • Remove Citation Alert
    • Cited By
  • Similar Articles
    • Related Articles (in Spandidos Publications)
    • Similar Articles (Google Scholar)
    • Similar Articles (PubMed)
  • Download PDF
  • Download XML
  • View XML

  • Supplementary Files
    • Supplementary_Data.pdf
Article

Oxymatrine suppresses oral squamous cell carcinoma progression by suppressing CXC chemokine receptor 4 in an m6A modification decrease dependent manner

  • Authors:
    • Renhui Luo
    • Lili Xie
    • Yingmei Lin
    • Jun Shao
    • Zhejing Lin
  • View Affiliations / Copyright

    Affiliations: Department of Stomatology, Guangzhou Hospital of Integrated Traditional and West Medicine, Guangzhou, Guangdong 510800, P.R. China, Department of Stomatology, Hainan General Hospital, Haikou, Hainan 570102, P.R. China, Department of Stomatology, Shenzhen Hospital of Guangzhou University of Chinese Medicine (Futian), Shenzhen, Guangdong 518034, P.R. China
  • Article Number: 177
    |
    Published online on: August 23, 2022
       https://doi.org/10.3892/or.2022.8392
  • Expand metrics +
Metrics: Total Views: 0 (Spandidos Publications: | PMC Statistics: )
Metrics: Total PDF Downloads: 0 (Spandidos Publications: | PMC Statistics: )
Cited By (CrossRef): 0 citations Loading Articles...

This article is mentioned in:



Abstract

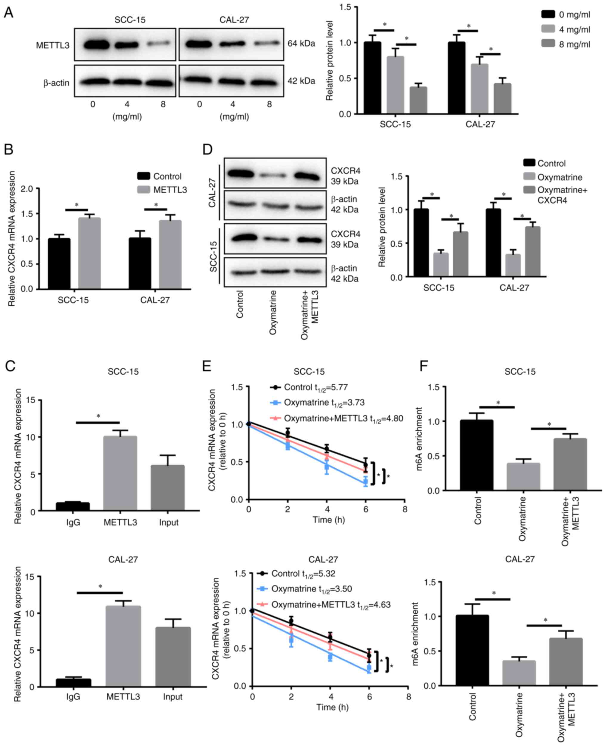
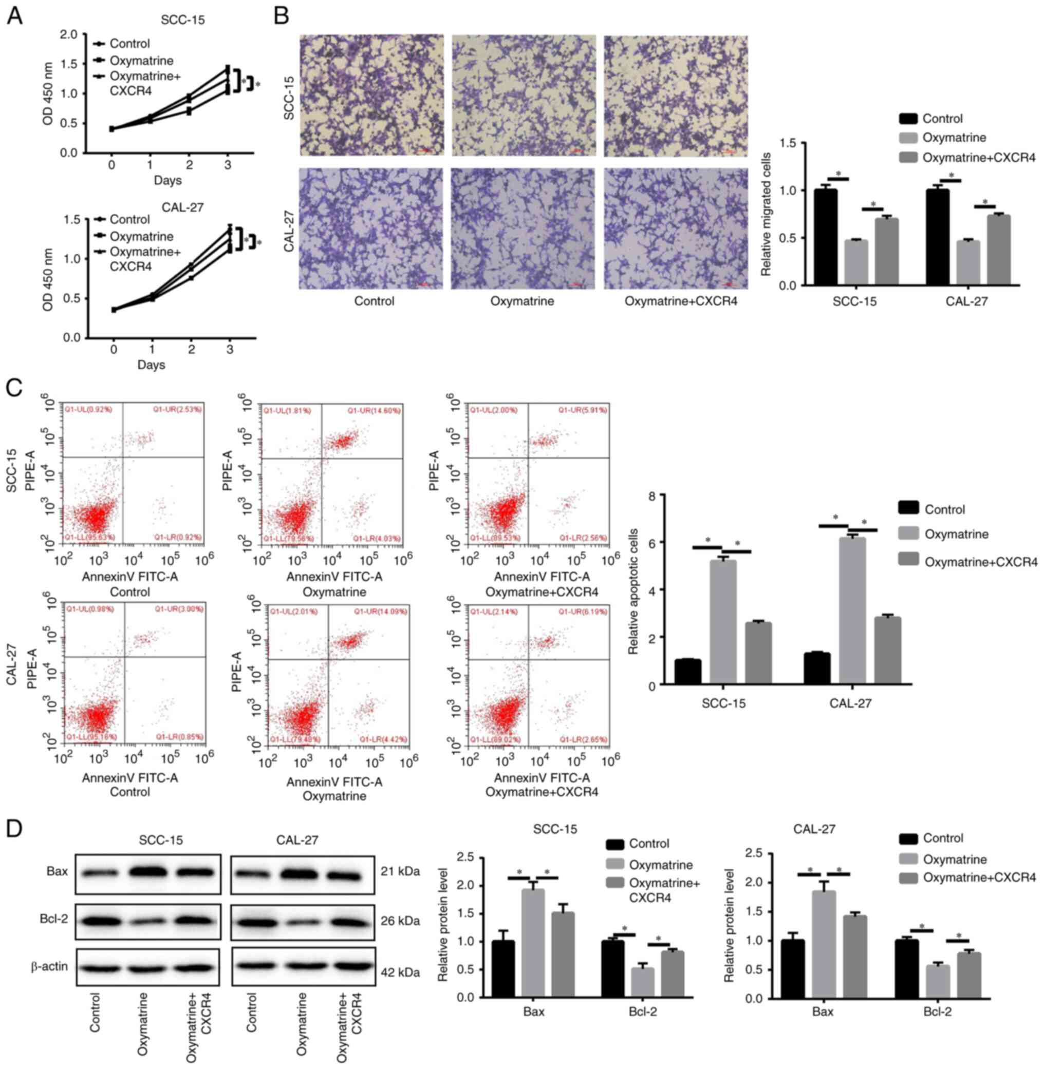
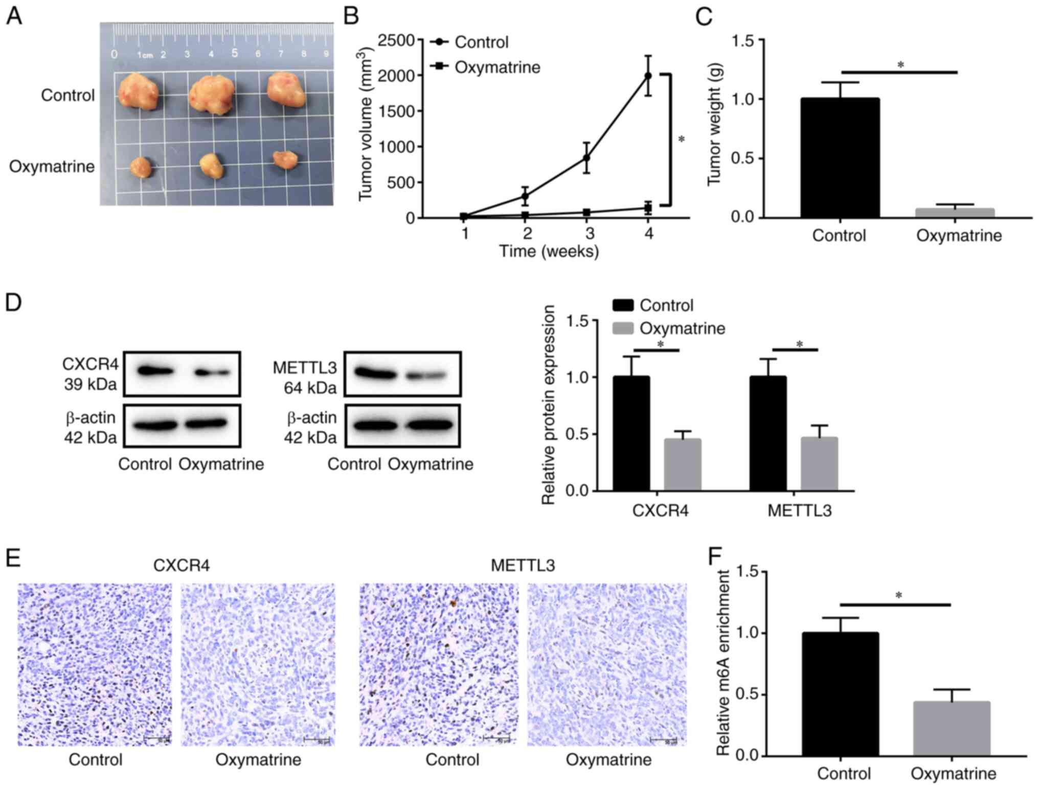
Oxymatrine has been revealed to exert antitumor activity; however, its role in oral squamous cell carcinoma (OSCC) remains unclear. In the present study, the effects and underlying molecular mechanisms of oxymatrine in OSCC were explored. The antineoplastic effects of oxymatrine were measured using Cell Counting Kit‑8, apoptosis and Transwell assays. The inhibitory effect of oxymatrine on tumor growth was evaluated in vivo. The regulation of oxymatrine on the CXC chemokine receptor 4 (CXCR4) was analyzed using western blotting, reverse transcription‑quantitative PCR, RNA stability and methylated RNA immunoprecipitation assays. The present results revealed that oxymatrine inhibited the proliferation and migration of OSCC cells and promoted cell apoptosis. Furthermore, oxymatrine reduced CXCR4 mRNA and protein expression levels by promoting CXCR4 mRNA degradation. Mechanistically, oxymatrine inhibited the methylation at the N6‑position of adenosine (m6A modification) of CXCR4 mRNA by decreasing the expression of the methyltransferase‑like 3 (METTL3) gene. In addition, oxymatrine inhibited tumor growth in vivo. Taken together, our findings demonstrated the antitumor effect of oxymatrine on OSCC. Mechanistically, oxymatrine inhibited the progression of OSCC by downregulating METTL3 and degrading CXCR4 mRNA by decreasing the level of m6A modification.
View Figures

Figure 1

Figure 2

Figure 3

Figure 4

Figure 5

Figure 6

View References

1 

Sung H, Ferlay J, Siegel RL, Laversanne M, Soerjomataram I, Jemal A and Bray F: Global cancer statistics 2020: GLOBOCAN estimates of incidence and mortality worldwide for 36 cancers in 185 countries. CA Cancer J Clin. 71:209–249. 2021. View Article : Google Scholar : PubMed/NCBI

2 

Sun S, Wang J, Liu J, Yin F, Xin C, Zeng X, Li J and Chen Q: MiR-302b suppresses tumor metastasis by targeting frizzled 6 in OSCC. J Dent Res. 100:739–745. 2021. View Article : Google Scholar : PubMed/NCBI

3 

Hartner L: Chemotherapy for oral cancer. Dent Clin North Am. 62:87–97. 2018. View Article : Google Scholar : PubMed/NCBI

4 

Rabea EI, Nasr HM and Badawy ME: Toxic effect and biochemical study of chlorfluazuron, oxymatrine, and spinosad on honey bees (Apis mellifera). Arch Environ Contam Toxicol. 58:722–732. 2010. View Article : Google Scholar : PubMed/NCBI

5 

Wu XN and Wang GJ: Experimental studies of oxymatrine and its mechanisms of action in hepatitis B and C viral infections. Chin J Dig Dis. 5:12–16. 2004. View Article : Google Scholar : PubMed/NCBI

6 

Shen XC, Yang YP, Xiao TT, Peng J and Liu XD: Protective effect of oxymatrine on myocardial fibrosis induced by acute myocardial infarction in rats involved in TGF-β1-Smads signal pathway. J Asian Nat Prod Res. 13:215–224. 2011. View Article : Google Scholar : PubMed/NCBI

7 

Wang Y, Yuan J, Yuan X, Wang W, Pei X, Zhao Q, Cao H, Xu M and Liu Z: Observation of antinociceptive effects of oxymatrine and its effect on delayed rectifier K+ currents (Ik) in PC12 cells. Neurochem Res. 37:2143–2149. 2012. View Article : Google Scholar : PubMed/NCBI

8 

He X, Fang J, Huang L, Wang J and Huang X: Sophora flavescens Ait.: Traditional usage, phytochemistry and pharmacology of an important traditional Chinese medicine. J Ethnopharmacol. 172:10–29. 2015. View Article : Google Scholar : PubMed/NCBI

9 

Guo B, Zhang T, Su J, Wang K and Li X: Oxymatrine targets EGFR(p-Tyr845) and inhibits EGFR-related signaling pathways to suppress the proliferation and invasion of gastric cancer cells. Cancer Chemother Pharmacol. 75:353–363. 2015. View Article : Google Scholar : PubMed/NCBI

10 

Wang X, Liu C, Wang J, Fan Y, Wang Z and Wang Y: Oxymatrine inhibits the migration of human colorectal carcinoma RKO cells via inhibition of PAI-1 and the TGF-β1/Smad signaling pathway. Oncol Rep. 37:747–753. 2017. View Article : Google Scholar : PubMed/NCBI

11 

Wu C, Huang W, Guo Y, Xia P, Sun X, Pan X and Hu W: Oxymatrine inhibits the proliferation of prostate cancer cells in vitro and in vivo. Mol Med Rep. 11:4129–4134. 2015. View Article : Google Scholar : PubMed/NCBI

12 

Li M, Su BS, Chang LH, Gao Q, Chen KL, An P, Huang C, Yang J and Li ZF: Oxymatrine induces apoptosis in human cervical cancer cells through guanine nucleotide depletion. Anticancer Drugs. 25:161–173. 2014. View Article : Google Scholar : PubMed/NCBI

13 

Barbieri F, Bajetto A, Stumm R, Pattarozzi A, Porcile C, Zona G, Dorcaratto A, Ravetti JL, Minuto F, Spaziante R, et al: Overexpression of stromal cell-derived factor 1 and its receptor CXCR4 induces autocrine/paracrine cell proliferation in human pituitary adenomas. Clin Cancer Res. 14:5022–5032. 2008. View Article : Google Scholar : PubMed/NCBI

14 

Zhou Y, Cao HB, Li WJ and Zhao L: The CXCL12 (SDF-1)/CXCR4 chemokine axis: Oncogenic properties, molecular targeting, and synthetic and natural product CXCR4 inhibitors for cancer therapy. Chin J Nat Med. 16:801–810. 2018.PubMed/NCBI

15 

Yu T, Wu Y, Huang Y, Yan C, Liu Y, Wang Z, Wang X, Wen Y, Wang C and Li L: RNAi targeting CXCR4 inhibits tumor growth through inducing cell cycle arrest and apoptosis. Mol Ther. 20:398–407. 2012. View Article : Google Scholar : PubMed/NCBI

16 

Duan Y, Zhang S, Wang L, Zhou X, He Q, Liu S, Yue K and Wang X: Targeted silencing of CXCR4 inhibits epithelial-mesenchymal transition in oral squamous cell carcinoma. Oncol Lett. 12:2055–2061. 2016. View Article : Google Scholar : PubMed/NCBI

17 

Wang X, Li F and Zhou X: miR-204-5p regulates cell proliferation and metastasis through inhibiting CXCR4 expression in OSCC. Biomed Pharmacother. 82:202–207. 2016. View Article : Google Scholar : PubMed/NCBI

18 

Xia J, Chen N, Hong Y, Chen X, Tao X, Cheng B and Huang Y: Expressions of CXCL12/CXCR4 in oral premalignant and malignant lesions. Mediators Inflamm. 2012:5163952012. View Article : Google Scholar : PubMed/NCBI

19 

Barbieri I and Kouzarides T: Role of RNA modifications in cancer. Nat Rev Cancer. 20:303–322. 2020. View Article : Google Scholar : PubMed/NCBI

20 

Huang H, Weng H and Chen J: m6A modification in coding and non-coding RNAs: Roles and therapeutic implications in cancer. Cancer Cell. 37:270–288. 2020. View Article : Google Scholar : PubMed/NCBI

21 

Barbieri I, Tzelepis K, Pandolfini L, Shi J, Millan-Zambrano G, Robson SC, Aspris D, Migliori V, Bannister AJ, Han N, et al: Promoter-bound METTL3 maintains myeloid leukaemia by m6A-dependent translation control. Nature. 552:126–131. 2017. View Article : Google Scholar : PubMed/NCBI

22 

Cai X, Wang X, Cao C, Gao Y, Zhang S, Yang Z, Liu Y, Zhang X, Zhang W and Ye L: HBXIP-elevated methyltransferase METTL3 promotes the progression of breast cancer via inhibiting tumor suppressor let-7g. Cancer Lett. 415:11–19. 2018. View Article : Google Scholar : PubMed/NCBI

23 

Xu J, Chen Q, Tian K, Liang R, Chen T, Gong A, Mathy NW, Yu T and Chen X: m6A methyltransferase METTL3 maintains colon cancer tumorigenicity by suppressing SOCS2 to promote cell proliferation. Oncol Rep. 44:973–986. 2020. View Article : Google Scholar : PubMed/NCBI

24 

Liu L, Wu Y, Li Q, Liang J, He Q, Zhao L, Chen J, Cheng M, Huang Z, Ren H, et al: METTL3 promotes tumorigenesis and metastasis through BMI1 m6A methylation in oral squamous cell carcinoma. Mol Ther. 28:2177–2190. 2020. View Article : Google Scholar : PubMed/NCBI

25 

Chen D, Wang H, Chen J, Li Z, Li S, Hu Z, Huang S, Zhao Y and He X: MicroRNA-129-5p regulates glycolysis and cell proliferation by targeting the glucose transporter SLC2A3 in gastric cancer cells. Front Pharmacol. 9:5022018. View Article : Google Scholar : PubMed/NCBI

26 

Ling Q, Xu X, Wei X, Wang W, Zhou B, Wang B and Zheng S: Oxymatrine induces human pancreatic cancer PANC-1 cells apoptosis via regulating expression of Bcl-2 and IAP families, and releasing of cytochrome c. J Exp Clin Cancer Res. 30:662011. View Article : Google Scholar : PubMed/NCBI

27 

Li S, Zhang Y, Liu Q, Zhao Q, Xu L, Huang S, Huang S and Wei X: Oxymatrine inhibits proliferation of human bladder cancer T24 cells by inducing apoptosis and cell cycle arrest. Oncol Lett. 13:4453–4458. 2017. View Article : Google Scholar : PubMed/NCBI

28 

Caruz A, Samsom M, Alonso JM, Alcami J, Baleux F, Virelizier JL, Parmentier M and Arenzana-Seisdedos F: Genomic organization and promoter characterization of human CXCR4 gene. FEBS Lett. 426:271–278. 1998. View Article : Google Scholar : PubMed/NCBI

29 

Jiang Q, Cao Y, Qiu Y, Li C, Liu L and Xu G: Progression of squamous cell carcinoma is regulated by miR-139-5p/CXCR4. Front Biosci (Landmark Ed). 25:1732–1745. 2020. View Article : Google Scholar : PubMed/NCBI

30 

Zainal NS, Gan CP, Lau BF, Yee PS, Tiong KH, Abdul Rahman ZA, Patel V and Cheong SC: Zerumbone targets the CXCR4-RhoA and PI3K-mTOR signaling axis to reduce motility and proliferation of oral cancer cells. Phytomedicine. 39:33–41. 2018. View Article : Google Scholar : PubMed/NCBI

31 

Nombela P, Miguel-López B and Blanco S: The role of m6A, m5C and Ψ RNA modifications in cancer: Novel therapeutic opportunities. Mol Cancer. 20:182021. View Article : Google Scholar : PubMed/NCBI

32 

Pan Y, Ma P, Liu Y, Li W and Shu Y: Multiple functions of m6A RNA methylation in cancer. J Hematol Oncol. 11:482018. View Article : Google Scholar : PubMed/NCBI

33 

Li F, Yi Y, Miao Y, Long W, Long T, Chen S, Cheng W, Zou C, Zheng Y, Wu X, et al: N6-methyladenosine modulates nonsense-mediated mRNA decay in human glioblastoma. Cancer Res. 79:5785–5798. 2019. View Article : Google Scholar : PubMed/NCBI

34 

Yao QJ, Sang L, Lin M, Yin X, Dong W, Gong Y and Zhou BO: Mettl3-Mettl14 methyltransferase complex regulates the quiescence of adult hematopoietic stem cells. Cell Res. 28:952–954. 2018. View Article : Google Scholar : PubMed/NCBI

35 

Zeng C, Huang W, Li Y and Weng H: Roles of METTL3 in cancer: Mechanisms and therapeutic targeting. J Hematol Oncol. 13:1172020. View Article : Google Scholar : PubMed/NCBI

36 

Zhao W, Cui Y, Liu L, Ma X, Qi X, Wang Y, Liu Z, Ma S, Liu J and Wu J: METTL3 facilitates oral squamous cell carcinoma tumorigenesis by enhancing c-Myc stability via YTHDF1-mediated m6A modification. Mol Ther Nucleic Acids. 20:1–12. 2020. View Article : Google Scholar : PubMed/NCBI

37 

Ban Y, Tan P, Cai J, Li J, Hu M, Zhou Y, Mei Y, Tan Y, Li X, Zeng Z, et al: LNCAROD is stabilized by m6A methylation and promotes cancer progression via forming a ternary complex with HSPA1A and YBX1 in head and neck squamous cell carcinoma. Mol Oncol. 14:1282–1296. 2020. View Article : Google Scholar : PubMed/NCBI

Related Articles

  • Abstract
  • View
  • Download
  • Twitter
Copy and paste a formatted citation
Spandidos Publications style
Luo R, Xie L, Lin Y, Shao J and Lin Z: Oxymatrine suppresses oral squamous cell carcinoma progression by suppressing CXC chemokine receptor 4 in an m<sup>6</sup>A modification decrease dependent manner. Oncol Rep 48: 177, 2022.
APA
Luo, R., Xie, L., Lin, Y., Shao, J., & Lin, Z. (2022). Oxymatrine suppresses oral squamous cell carcinoma progression by suppressing CXC chemokine receptor 4 in an m<sup>6</sup>A modification decrease dependent manner. Oncology Reports, 48, 177. https://doi.org/10.3892/or.2022.8392
MLA
Luo, R., Xie, L., Lin, Y., Shao, J., Lin, Z."Oxymatrine suppresses oral squamous cell carcinoma progression by suppressing CXC chemokine receptor 4 in an m<sup>6</sup>A modification decrease dependent manner". Oncology Reports 48.4 (2022): 177.
Chicago
Luo, R., Xie, L., Lin, Y., Shao, J., Lin, Z."Oxymatrine suppresses oral squamous cell carcinoma progression by suppressing CXC chemokine receptor 4 in an m<sup>6</sup>A modification decrease dependent manner". Oncology Reports 48, no. 4 (2022): 177. https://doi.org/10.3892/or.2022.8392
Copy and paste a formatted citation
x
Spandidos Publications style
Luo R, Xie L, Lin Y, Shao J and Lin Z: Oxymatrine suppresses oral squamous cell carcinoma progression by suppressing CXC chemokine receptor 4 in an m<sup>6</sup>A modification decrease dependent manner. Oncol Rep 48: 177, 2022.
APA
Luo, R., Xie, L., Lin, Y., Shao, J., & Lin, Z. (2022). Oxymatrine suppresses oral squamous cell carcinoma progression by suppressing CXC chemokine receptor 4 in an m<sup>6</sup>A modification decrease dependent manner. Oncology Reports, 48, 177. https://doi.org/10.3892/or.2022.8392
MLA
Luo, R., Xie, L., Lin, Y., Shao, J., Lin, Z."Oxymatrine suppresses oral squamous cell carcinoma progression by suppressing CXC chemokine receptor 4 in an m<sup>6</sup>A modification decrease dependent manner". Oncology Reports 48.4 (2022): 177.
Chicago
Luo, R., Xie, L., Lin, Y., Shao, J., Lin, Z."Oxymatrine suppresses oral squamous cell carcinoma progression by suppressing CXC chemokine receptor 4 in an m<sup>6</sup>A modification decrease dependent manner". Oncology Reports 48, no. 4 (2022): 177. https://doi.org/10.3892/or.2022.8392
Follow us
  • Twitter
  • LinkedIn
  • Facebook
About
  • Spandidos Publications
  • Careers
  • Cookie Policy
  • Privacy Policy
How can we help?
  • Help
  • Live Chat
  • Contact
  • Email to our Support Team