Spandidos Publications Logo
  • About
    • About Spandidos
    • Aims and Scopes
    • Abstracting and Indexing
    • Editorial Policies
    • Reprints and Permissions
    • Job Opportunities
    • Terms and Conditions
    • Contact
  • Journals
    • All Journals
    • Oncology Letters
      • Oncology Letters
      • Information for Authors
      • Editorial Policies
      • Editorial Board
      • Aims and Scope
      • Abstracting and Indexing
      • Bibliographic Information
      • Archive
    • International Journal of Oncology
      • International Journal of Oncology
      • Information for Authors
      • Editorial Policies
      • Editorial Board
      • Aims and Scope
      • Abstracting and Indexing
      • Bibliographic Information
      • Archive
    • Molecular and Clinical Oncology
      • Molecular and Clinical Oncology
      • Information for Authors
      • Editorial Policies
      • Editorial Board
      • Aims and Scope
      • Abstracting and Indexing
      • Bibliographic Information
      • Archive
    • Experimental and Therapeutic Medicine
      • Experimental and Therapeutic Medicine
      • Information for Authors
      • Editorial Policies
      • Editorial Board
      • Aims and Scope
      • Abstracting and Indexing
      • Bibliographic Information
      • Archive
    • International Journal of Molecular Medicine
      • International Journal of Molecular Medicine
      • Information for Authors
      • Editorial Policies
      • Editorial Board
      • Aims and Scope
      • Abstracting and Indexing
      • Bibliographic Information
      • Archive
    • Biomedical Reports
      • Biomedical Reports
      • Information for Authors
      • Editorial Policies
      • Editorial Board
      • Aims and Scope
      • Abstracting and Indexing
      • Bibliographic Information
      • Archive
    • Oncology Reports
      • Oncology Reports
      • Information for Authors
      • Editorial Policies
      • Editorial Board
      • Aims and Scope
      • Abstracting and Indexing
      • Bibliographic Information
      • Archive
    • Molecular Medicine Reports
      • Molecular Medicine Reports
      • Information for Authors
      • Editorial Policies
      • Editorial Board
      • Aims and Scope
      • Abstracting and Indexing
      • Bibliographic Information
      • Archive
    • World Academy of Sciences Journal
      • World Academy of Sciences Journal
      • Information for Authors
      • Editorial Policies
      • Editorial Board
      • Aims and Scope
      • Abstracting and Indexing
      • Bibliographic Information
      • Archive
    • International Journal of Functional Nutrition
      • International Journal of Functional Nutrition
      • Information for Authors
      • Editorial Policies
      • Editorial Board
      • Aims and Scope
      • Abstracting and Indexing
      • Bibliographic Information
      • Archive
    • International Journal of Epigenetics
      • International Journal of Epigenetics
      • Information for Authors
      • Editorial Policies
      • Editorial Board
      • Aims and Scope
      • Abstracting and Indexing
      • Bibliographic Information
      • Archive
    • Medicine International
      • Medicine International
      • Information for Authors
      • Editorial Policies
      • Editorial Board
      • Aims and Scope
      • Abstracting and Indexing
      • Bibliographic Information
      • Archive
  • Articles
  • Information
    • Information for Authors
    • Information for Reviewers
    • Information for Librarians
    • Information for Advertisers
    • Conferences
  • Language Editing
Spandidos Publications Logo
  • About
    • About Spandidos
    • Aims and Scopes
    • Abstracting and Indexing
    • Editorial Policies
    • Reprints and Permissions
    • Job Opportunities
    • Terms and Conditions
    • Contact
  • Journals
    • All Journals
    • Biomedical Reports
      • Information for Authors
      • Editorial Policies
      • Editorial Board
      • Aims and Scope
      • Abstracting and Indexing
      • Bibliographic Information
      • Archive
    • Experimental and Therapeutic Medicine
      • Information for Authors
      • Editorial Policies
      • Editorial Board
      • Aims and Scope
      • Abstracting and Indexing
      • Bibliographic Information
      • Archive
    • International Journal of Epigenetics
      • Information for Authors
      • Editorial Policies
      • Editorial Board
      • Aims and Scope
      • Abstracting and Indexing
      • Bibliographic Information
      • Archive
    • International Journal of Functional Nutrition
      • Information for Authors
      • Editorial Policies
      • Editorial Board
      • Aims and Scope
      • Abstracting and Indexing
      • Bibliographic Information
      • Archive
    • International Journal of Molecular Medicine
      • Information for Authors
      • Editorial Policies
      • Editorial Board
      • Aims and Scope
      • Abstracting and Indexing
      • Bibliographic Information
      • Archive
    • International Journal of Oncology
      • Information for Authors
      • Editorial Policies
      • Editorial Board
      • Aims and Scope
      • Abstracting and Indexing
      • Bibliographic Information
      • Archive
    • Medicine International
      • Information for Authors
      • Editorial Policies
      • Editorial Board
      • Aims and Scope
      • Abstracting and Indexing
      • Bibliographic Information
      • Archive
    • Molecular and Clinical Oncology
      • Information for Authors
      • Editorial Policies
      • Editorial Board
      • Aims and Scope
      • Abstracting and Indexing
      • Bibliographic Information
      • Archive
    • Molecular Medicine Reports
      • Information for Authors
      • Editorial Policies
      • Editorial Board
      • Aims and Scope
      • Abstracting and Indexing
      • Bibliographic Information
      • Archive
    • Oncology Letters
      • Information for Authors
      • Editorial Policies
      • Editorial Board
      • Aims and Scope
      • Abstracting and Indexing
      • Bibliographic Information
      • Archive
    • Oncology Reports
      • Information for Authors
      • Editorial Policies
      • Editorial Board
      • Aims and Scope
      • Abstracting and Indexing
      • Bibliographic Information
      • Archive
    • World Academy of Sciences Journal
      • Information for Authors
      • Editorial Policies
      • Editorial Board
      • Aims and Scope
      • Abstracting and Indexing
      • Bibliographic Information
      • Archive
  • Articles
  • Information
    • For Authors
    • For Reviewers
    • For Librarians
    • For Advertisers
    • Conferences
  • Language Editing
Login Register Submit
  • This site uses cookies
  • You can change your cookie settings at any time by following the instructions in our Cookie Policy. To find out more, you may read our Privacy Policy.

    I agree
Search articles by DOI, keyword, author or affiliation
Search
Advanced Search
presentation
Oncology Reports
Join Editorial Board Propose a Special Issue
Print ISSN: 1021-335X Online ISSN: 1791-2431
Journal Cover
June-2023 Volume 49 Issue 6

Full Size Image

Sign up for eToc alerts
Recommend to Library

Journals

International Journal of Molecular Medicine

International Journal of Molecular Medicine

International Journal of Molecular Medicine is an international journal devoted to molecular mechanisms of human disease.

International Journal of Oncology

International Journal of Oncology

International Journal of Oncology is an international journal devoted to oncology research and cancer treatment.

Molecular Medicine Reports

Molecular Medicine Reports

Covers molecular medicine topics such as pharmacology, pathology, genetics, neuroscience, infectious diseases, molecular cardiology, and molecular surgery.

Oncology Reports

Oncology Reports

Oncology Reports is an international journal devoted to fundamental and applied research in Oncology.

Experimental and Therapeutic Medicine

Experimental and Therapeutic Medicine

Experimental and Therapeutic Medicine is an international journal devoted to laboratory and clinical medicine.

Oncology Letters

Oncology Letters

Oncology Letters is an international journal devoted to Experimental and Clinical Oncology.

Biomedical Reports

Biomedical Reports

Explores a wide range of biological and medical fields, including pharmacology, genetics, microbiology, neuroscience, and molecular cardiology.

Molecular and Clinical Oncology

Molecular and Clinical Oncology

International journal addressing all aspects of oncology research, from tumorigenesis and oncogenes to chemotherapy and metastasis.

World Academy of Sciences Journal

World Academy of Sciences Journal

Multidisciplinary open-access journal spanning biochemistry, genetics, neuroscience, environmental health, and synthetic biology.

International Journal of Functional Nutrition

International Journal of Functional Nutrition

Open-access journal combining biochemistry, pharmacology, immunology, and genetics to advance health through functional nutrition.

International Journal of Epigenetics

International Journal of Epigenetics

Publishes open-access research on using epigenetics to advance understanding and treatment of human disease.

Medicine International

Medicine International

An International Open Access Journal Devoted to General Medicine.

Journal Cover
June-2023 Volume 49 Issue 6

Full Size Image

Sign up for eToc alerts
Recommend to Library

  • Article
  • Citations
    • Cite This Article
    • Download Citation
    • Create Citation Alert
    • Remove Citation Alert
    • Cited By
  • Similar Articles
    • Related Articles (in Spandidos Publications)
    • Similar Articles (Google Scholar)
    • Similar Articles (PubMed)
  • Download PDF
  • Download XML
  • View XML

  • Supplementary Files
    • Supplementary_Data1.pdf
    • Supplementary_Data2.pdf
Article Open Access

Anti‑tumor effects of an aqueous extract of Ecklonia cava in BALB/cKorl syngeneic mice using colon carcinoma CT26 cells

  • Authors:
    • Jeong Eun Gong
    • Ji Eun Kim
    • So Hae Park
    • Su Jin Lee
    • Yun Ju Choi
    • Sun Il Choi
    • Young Whan Choi
    • Hee Seob Lee
    • Jin Tae Hong
    • Dae Youn Hwang
  • View Affiliations / Copyright

    Affiliations: Department of Biomaterials Science (BK21 FOUR Program), College of Natural Resources & Life Science/Life and Industry Convergence Research Institute/Laboratory Animal Resources Center, Pusan National University, Miryang 50463, Republic of Korea, School of Pharmacy, Henan University, Henan 475004, P.R. China, Department of Horticultural Bioscience, College of Natural Resources and Life Science, Pusan National University, Miryang 50463, Republic of Korea, Department of Food Science and Nutrition, College of Human Ecology, Pusan National University, Busan 46241, Republic of Korea, College of Pharmacy, Chungbuk National University, Chungju 28644, Republic of Korea
    Copyright: © Gong et al. This is an open access article distributed under the terms of Creative Commons Attribution License.
  • Article Number: 128
    |
    Published online on: May 8, 2023
       https://doi.org/10.3892/or.2023.8565
  • Expand metrics +
Metrics: Total Views: 0 (Spandidos Publications: | PMC Statistics: )
Metrics: Total PDF Downloads: 0 (Spandidos Publications: | PMC Statistics: )
Cited By (CrossRef): 0 citations Loading Articles...

This article is mentioned in:



Abstract

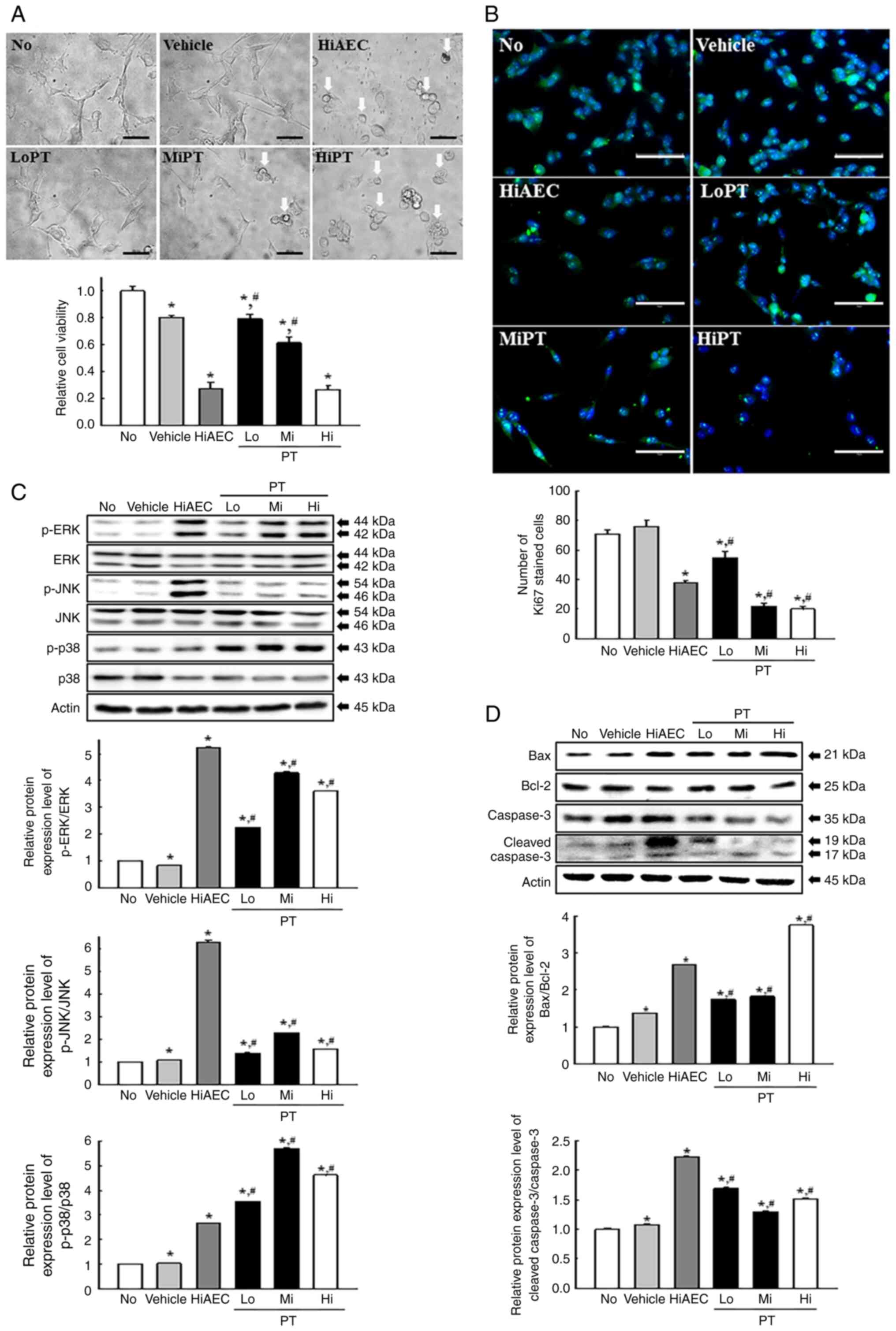
Ecklonia cava (E. cava) is well known as one of edible alga that contains various unique polyphenols. The anti‑tumor activity of an aqueous extract of E. cava (AEC) against colon carcinoma was evaluated by analyzing the alterations in tumor growth, histopathological structure and molecular mechanisms in CT26 tumor‑bearing BALB/cKorl syngeneic mice after administrating AEC for five weeks. AEC contained high total phenolic contents and demonstrated significant scavenging activity against 2,2‑diphenyl‑1‑picrylhydrazyl radicals. Marked anti‑tumor effects were demonstrated in the AEC‑treated CT26 cells. In the in vivo syngeneic model, the AEC treatment decreased the volume and weight of CT26 tumors, and expanded the necrotic region in the hematoxylin and eosin stained tumor sections. The inhibitory effects of AEC on tumor growth were reflected by the increased level of apoptotic proteins, inhibition of cell proliferation, suppression of metastasis ability and increase in tumor‑suppressing activity in CT26 tumor‑bearing BALB/cKorl syngeneic mice. The potential function of phlorotannin (PT), one of the primary active compounds in AEC, was demonstrated by the increased cytotoxicity, apoptosis and suppression of cell proliferation in PT‑treated CT26 cells. Overall, the results of the present study provide novel scientific evidence that AEC can suppress the growth of CT26 colon cancer by activating apoptosis, suppressing cell proliferation, inhibiting cell migration and enhancing the tumor‑suppressing activity.
View Figures

Figure 1

Figure 2

Figure 3

Figure 4

Figure 5

Figure 6

Figure 7

Figure 8

Figure 9

Figure 10

View References

1 

Maegawa M, Yokohoma Y and Aruga Y: Critical light conditions for young Ecklonia cava and Eisenia bicyclis with reference to photosynthesis. Hydrobiologia. 151:447–455. 1987. View Article : Google Scholar

2 

Heo SJ, Park EJ, Lee KW and Jeon YJ: Antioxidant activities of enzymatic extracts from brown seaweeds. Bioresour Technol. 96:1613–1623. 2005. View Article : Google Scholar : PubMed/NCBI

3 

Kang KA, Lee KH, Chae S, Zhang R, Jung MS, Lee Y, Kim SY, Kim HS, Joo HG, Park JW, et al: Eckol isolated from Ecklonia cava attenuates oxidative stress induced cell damage in lung fibroblast cells. FEBS Lett. 579:6295–6304. 2005. View Article : Google Scholar : PubMed/NCBI

4 

Ahn GN, Kim KN, Cha SH, Song CB, Lee J, Heo MS, Yeo IK, Lee NH, Jee YH, Kim JS, et al: Antioxidant activities of phlorotannins purified from Ecklonia cava on free radical scavenging using ESR and H2O2-mediated DNA damage. Eur Food Res Technol. 226:71–79. 2007. View Article : Google Scholar

5 

Li Y, Qian ZJ, Ryu B, Lee SH, Kim MM and Kim SK: Chemical components and its antioxidant properties in vitro: An edible marine brown alga, Ecklonia cava. Bioorg Med Chem. 17:1963–1973. 2009. View Article : Google Scholar : PubMed/NCBI

6 

Artan M, Li Y, Karadeniz F, Lee SH, Kim MM and Kim SK: Anti-HIV-1 activity of phloroglucinol derivative, 6,6′-bieckol, from Ecklonia cava. Bioorg Med Chem. 16:7921–7926. 2008. View Article : Google Scholar : PubMed/NCBI

7 

Kong CS, Kim JA, Yoon NY and Kim SK: Induction of apoptosis by phloroglucinol derivative from Ecklonia cava in MCF-7 human breast cancer cells. Food Chem Toxicol. 47:1653–1658. 2009. View Article : Google Scholar : PubMed/NCBI

8 

Athukorala Y and Jeon YJ: Screening for angiotensin 1-converting enzyme inhibitory activity of Ecklonia cava. Prev Nutr Food Sci. 10:134–139. 2005. View Article : Google Scholar

9 

Jung WK, Ahn YW, Lee SH, Choi YH, Kim SK, Yea SS, Choi I, Park SG, Seo SK, Lee SW and Choi IW: Ecklonia cava ethanolic extracts inhibit lipopolysaccharide-induced cyclooxygenase-2 and inducible nitric oxide synthase expression in BV2 microglia via the MAP kinase and NF-kappaB pathways. Food Chem Toxicol. 47:410–417. 2009. View Article : Google Scholar : PubMed/NCBI

10 

Lee SH, Li Y, Karadeniz F, Kim MM and Kim SK: α-Glycosidase and α-amylase inhibitory activities of phloroglucinal derivatives from edible marine brown alga, Ecklonia cava. J Sci Food Agric. 89:1552–1558. 2009. View Article : Google Scholar

11 

Ahn JH, Yang YI, Lee KT and Choi JH: Dieckol, isolated from the edible brown algae Ecklonia cava, induces apoptosis of ovarian cancer cells and inhibits tumor xenograft growth. J Cancer Res Clin Oncol. 141:255–268. 2015. View Article : Google Scholar : PubMed/NCBI

12 

Zhang C, Li Y, Shi X and Kim SK: Inhibition of the expression on MMP-2, 9 and morphological changes via human fibrosarcoma cell line by 6,6′-bieckol from marine alga Ecklonia cava. BMB Rep. 43:62–68. 2010. View Article : Google Scholar : PubMed/NCBI

13 

Kim EK, Tang Y, Kim YS, Hwang JW, Choi EJ, Lee JH, Lee SH, Jeon YJ and Park PJ: First evidence that Ecklonia cava-derived dieckol attenuates MCF-7 human breast carcinoma cell migration. Mar Drugs. 13:1785–1797. 2015. View Article : Google Scholar : PubMed/NCBI

14 

Sadeeshkumar V, Duraikannu A, Ravichandran S, Kodisundaram P, Fredrick WS and Gobalakrishnan R: Modulatory efficacy of dieckol on xenobiotic-metabolizing enzymes, cell proliferation, apoptosis, invasion and angiogenesis during NDEA-induced rat hepatocarcinogenesis. Mol Cell Biochem. 433:195–204. 2017. View Article : Google Scholar : PubMed/NCBI

15 

Athukorala Y, Kim KN and Jeon YJ: Antiproliferative and antioxidant properties of an enzymatic hydrolysate from brown alga, Ecklonia cava. Food Chem Toxicol. 44:1065–1074. 2006. View Article : Google Scholar : PubMed/NCBI

16 

Ahn G, Lee W, Kim KN, Lee JH, Heo SJ, Kang N, Lee SH, Ahn CB and Jeon YJ: A sulfated polysaccharide of Ecklonia cava inhibits the growth of colon cancer cells by inducing apoptosis. EXCLI J. 14:294–306. 2015.PubMed/NCBI

17 

Kim JE, Choi YJ, Lee SJ, Gong JE, Lee YJ, Sung JE, Jung YS, Lee HS, Hong JT and Hwang DY: Antioxidant activity and laxative effects of tannin-enriched extract of Ecklonia cava in loperamide-induced constipation of SD rats. PLoS One. 16:e02463632021. View Article : Google Scholar : PubMed/NCBI

18 

Lee HS, Kim SW, Oak C, Kang HW, Oh J, Jung MJ, Kim SB, Won JH and Lee KD: Rabbit model of tracheal stenosis using cylindrical diffuser. Lasers Surg Med. 49:372–379. 2017. View Article : Google Scholar : PubMed/NCBI

19 

Lee HS, Jeong MS, Ko SC, Heo SY, Kang HW, Kim SW, Hwang CW, Lee KD, Oak C, Jung MJ, et al: Fabrication and biological activity of polycaprolactone/phlorotannin endotracheal tube to prevent tracheal stenosis: An in vitro and in vivo study. J Biomed Mater Res B Appl Biomater. 108:1046–1056. 2020. View Article : Google Scholar : PubMed/NCBI

20 

Gutfinger T: Polyphenols in olive oils. J Am Oil Chem Soc. 58:966–968. 1981. View Article : Google Scholar

21 

Xu ML, Hu JH, Wang L, Kim HS, Jin CW and Cho DH: Antioxidant and anti-diabetes activity of extracts from Machilus thunbergii S. et Z. Korean J Medicinal Crop Sci. 18:34–39. 2010.

22 

Price ML, Hagerman AE and Butler LG: Tannin content of cowpeas, chickpeas, pigeon peas, and mung beans. J Agric Food Chem. 28:459–461. 1980. View Article : Google Scholar : PubMed/NCBI

23 

Go J, Kim JE, Koh EK, Song SH, Sung JE, Lee HA, Lee YH, Lim Y, Hong JT and Hwang DY: Protective effect of gallotannin-enriched extract isolated from Galla rhois against CCl4-induced hepatotoxicity in ICR mice. Nutrients. 8:1072016. View Article : Google Scholar : PubMed/NCBI

24 

Catarino MD, Fernandes I, Oliveira H, Carrascal M, Ferreira R, Silva AMS, Cruz MT, Mateus N and Cardoso SM: Antitumor activity of Fucus vesiculosus-derived phlorotannins through activation of apoptotic signals in gastric and colorectal tumor cell lines. Int J Mol Sci. 22:76042021. View Article : Google Scholar : PubMed/NCBI

25 

Yu JW, Bhattacharya S, Yanamandra N, Kilian D, Shi H, Yadavilli S, Katlinskaya Y, Kaczynski H, Conner M, Benson W, et al: Tumor-immune profiling of murine syngeneic tumor models as a framework to guide mechanistic studies and predict therapy response in distinct tumor microenvironments. PLoS One. 13:e02062232018. View Article : Google Scholar : PubMed/NCBI

26 

Hsieh YH, Wu CJ, Chow KP, Tsai CL and Chang YS: Electroporation-mediated and EBV LMP1-regulated gene therapy in a syngenic mouse tumor model. Cancer Gene Ther. 10:626–636. 2003. View Article : Google Scholar : PubMed/NCBI

27 

Park HR, Jo SK, Cho HH and Jung U: Synergistic Anti-cancer Activity of MH-30 in a murine melanoma model treated with cisplatin and its alleviated effects against cisplatin-induced toxicity in mice. In Vivo. 34:1845–1856. 2020. View Article : Google Scholar : PubMed/NCBI

28 

Noto FK, Sangodkar J, Adedeji BT, Moody S, McClain CB, Tong M, Ostertag E, Crawford J, Gao X, Hurst L, et al: The SRG rat, a Sprague-Dawley Rag2/Il2rg double-knockout validated for human tumor oncology studies. PLoS One. 15:e02401692020. View Article : Google Scholar : PubMed/NCBI

29 

Na K, Li K, Sang T, Wu K, Wang Y and Wang X: Anticarcinogenic effects of water extract of sporoderm-broken spores of Ganoderma lucidum on colorectal cancer in vitro and in vivo. Int J Oncol. 50:1541–1554. 2017. View Article : Google Scholar : PubMed/NCBI

30 

Erickson RL, Blevins CE, Souza Dyer C and Marx JO: Alfaxalone-Xylazine anesthesia in laboratory mice (Mus musculus). J Am Assoc Lab Anim Sci. 58:30–39. 2019. View Article : Google Scholar : PubMed/NCBI

31 

Best I, Casimiro-Gonzales S, Portugal A, Olivera-Montenegro L, Aguilar L, Muñoz AM and Ramos-Escudero F: Phytochemical screening and DPPH radical scavenging activity of three morphotypes of Mauritia flexuosa L.f. from Peru, and thermal stability of a milk-based beverage enriched with carotenoids from these fruits. Heliyon. 6:e052092020. View Article : Google Scholar : PubMed/NCBI

32 

Mazumder K, Nabila A, Aktar A and Farahnaky A: Bioactive variability and in vitro and in vivo antioxidant activity of unprocessed and processed flour of nine cultivars of Australian lupin species: A comprehensive substantiation. Antioxidants (Basel). 9:2822020. View Article : Google Scholar : PubMed/NCBI

33 

Liu DZ, Lin YS and Hou WC: Monohydroxamates of aspartic acid and glutamic acid exhibit antioxidant and angiotensin converting enzyme inhibitory activities. J Agric Food Chem. 52:2386–2390. 2004. View Article : Google Scholar : PubMed/NCBI

34 

Manandhar B, Paudel P, Seong SH, Jung HA and Coi JS: Characterizing eckol as a therapeutic aid: A systematic review. Mar Drugs. 17:3612019. View Article : Google Scholar : PubMed/NCBI

35 

Fernando IP, Kim M, Son KT, Jeong Y and Jeon YJ: Antioxidant activity of marine algal polyphenolic compounds: A mechanistic approach. J Med Food. 19:615–628. 2016. View Article : Google Scholar : PubMed/NCBI

36 

Li Y, Wijesekara I, Li Y and Kim S: Phlorotannins as bioactive agents from brown algae. Process Biochem. 46:2219–2224. 2011. View Article : Google Scholar

37 

Aristri MA, Lubis MAR, Iswanto AH, Fatriasari W, Sari RK, Antov P, Gajtanska M, Papadopoulos AN and Pizzi A: Bio-based polyurethane resins derived from tannin: Source, synthesis, characterization, and application. Forests. 12:1516–1538. 2021. View Article : Google Scholar

38 

Chung KT, Wong TY, Wei CI, Huang YW and Lin Y: Tannins and human health: A review. Crit Rev Food Sci Nutr. 38:421–464. 1998. View Article : Google Scholar : PubMed/NCBI

39 

Cho HM, Doan TP, Ha TKQ, Kim HW, Lee BW, Pham HTT, Cho TO and Oh WK: Dereplication by high-performance liquid chromatography (HPLC) with quadrupole-time-of-flight mass spectroscopy (qTOF-MS) and antiviral activities of phlorotannins from Ecklonia cava. Mar Drugs. 17:1492019. View Article : Google Scholar : PubMed/NCBI

40 

Lee JH, Ko JY, Oh JY, Kim CY, Lee HJ, Kim J and Jeon YJ: Preparative isolation and purification of phlorotannins from Ecklonia cava using centrifugal partition chromatography by one-step. Food Chem. 158:433–437. 2014. View Article : Google Scholar : PubMed/NCBI

41 

Lee JW, Seok JK and Boo YC: Ecklonia cava extract and dieckol attenuate cellular lipid peroxidation in keratinocytes exposed to PM10. Evid Based Complement Alternat Med. 2018:82483232018.PubMed/NCBI

42 

Govindappa M, Lavanya M, Aishwarya P, Pai K, Lunked P, Hemashekhar B, Arpitha BM, Ramachandra YL and Raghavendra VB: Synthesis and characterization of endophytic fungi, Cladosporium perangustum mediated silver nano-particles and their antioxidant, anticancer and nano-toxicological study. Bionanoscience. 10:928–941. 2020. View Article : Google Scholar

43 

Kurian GA and Paddikkala J: Oral delivery of insulin with Desmodium gangeticum root aqueous extract protects rat hearts against ischemia reperfusion injury in streptozotocin induced diabetic rats. Asian Pac J Trop Med. 3:94–100. 2010. View Article : Google Scholar

44 

Baig S, Seevasant I, Mohamad J, Mukheem A, Huri HZ and Kamarul T: Potential of apoptotic pathway-targeted cancer therapeutic research: Where do we stand? Cell Death Dis. 7:e20582016. View Article : Google Scholar : PubMed/NCBI

45 

Vitagliano O, Addeo R, D'Angelo V, Indolfi C, Indolfi P and Casale F: The Bcl-2/Bax and Ras/Raf/MEK/ERK signaling pathways: Implications in pediatric leukemia pathogenesis and new prospects for therapeutic approaches. Expert Rev Hematol. 6:587–597. 2013. View Article : Google Scholar : PubMed/NCBI

46 

Kwon YH, Jung SY, Kim JW, Lee SH, Lee JH, Lee BY and Kwon SM: Phloroglucinol inhibits the bioactivities of endothelial progenitor cells and suppresses tumor angiogenesis in LLC-tumor-bearing mice. PLoS One. 7:e336182012. View Article : Google Scholar : PubMed/NCBI

47 

Yang YI, Ahn JH, Choi YS and Choi JH: Brown algae phlorotannins enhance the tumoricidal effect of cisplatin and ameliorate cisplatin nephrotoxicity. Gynecol Oncol. 136:355–364. 2015. View Article : Google Scholar : PubMed/NCBI

48 

Juríková M, Danihel Ľ, Polák Š and Varga I: Ki67, PCNA, and MCM proteins: Markers of proliferation in the diagnosis of breast cancer. Acta Histochem. 118:544–552. 2016. View Article : Google Scholar : PubMed/NCBI

49 

Alexandrakis MG, Passam FH, Kyriakou DS, Dambaki K, Niniraki M and Stathopoulos E: Ki-67 proliferation index: Correlation with prognostic parameters and outcome in multiple myeloma. Am J Clin Oncol. 27:8–13. 2004. View Article : Google Scholar : PubMed/NCBI

50 

Li R, Heydon K, Hammond ME, Grignon DJ, Roach M III, Wolkov HB, Sandler HM, Shipley WU and Pollack A: Ki-67 staining index predicts distant metastasis and survival in locally advanced prostate cancer treated with radiotherapy: An analysis of patients in radiation therapy oncology group protocol 86–10. Clin Cancer Res. 10:4118–4124. 2004. View Article : Google Scholar : PubMed/NCBI

51 

Urruticoechea A, Smith IE and Dowsett M: Proliferation marker Ki-67 in early breast cancer. J Clin Oncol. 23:7212–7220. 2005. View Article : Google Scholar : PubMed/NCBI

52 

Abd Eldaim MA, Tousson E, El Sayed IET, Abd El-Aleim AEH and Elsharkawy HN: Grape seeds proanthocyanidin extract ameliorates Ehrlich solid tumor induced renal tissue and DNA damage in mice. Biomed Pharmacother. 115:1089082019. View Article : Google Scholar : PubMed/NCBI

53 

Al-Halabi R, Bou Chedid M, Abou Merhi R, El-Hajj H, Zahr H, Schneider-Stock R, Bazarbachi A and Gali-Muhtasib H: Gallotannin inhibits NFĸB signaling and growth of human colon cancer xenografts. Cancer Biol Ther. 12:59–68. 2011. View Article : Google Scholar : PubMed/NCBI

54 

Kimura Y and Sumiyoshi M: French maritime pine bark (Pinus maritima Lam.) extract (Flavangenol) prevents chronic UVB radiation-induced skin damage and carcinogenesis in melanin-possessing hairless mice. Photochem Photobiol. 86:955–963. 2010. View Article : Google Scholar : PubMed/NCBI

55 

Folkman J and Shing Y: Angiogenesis. J Biol Chem. 267:10931–10934. 1992. View Article : Google Scholar : PubMed/NCBI

56 

Martin TA and Jiang WG: Loss of tight junction barrier function and its role in cancer metastasis. Biochim Biophys Acta. 1788:872–891. 2009. View Article : Google Scholar : PubMed/NCBI

57 

Kim D, Kim S, Koh H, Yoon SO, Chung AS, Cho KS and Chung J: Akt/PKB promotes cancer cell invasion via increased motility and metalloproteinase production. FASEB J. 15:1953–1962. 2001. View Article : Google Scholar : PubMed/NCBI

58 

Yang SX, Polley E and Lipkowitz S: New insights on PI3K/AKT pathway alterations and clinical outcomes in breast cancer. Cancer Treat Rev. 45:87–96. 2016. View Article : Google Scholar : PubMed/NCBI

59 

Zhang C, Li Y, Qian ZJ, Lee SH, Li YX and Kim SK: Dieckol from Ecklonia cava regulates invasion of human fibrosarcoma cells and modulates MMP-2 and MMP-9 expression via NF-κB pathway. Evid Based Complement Alternat Med. 2011:1404622011. View Article : Google Scholar : PubMed/NCBI

60 

Park SJ and Jeon YJ: Dieckol from Ecklonia cava suppresses the migration and invasion of HT1080 cells by inhibiting the focal adhesion kinase pathway downstream of Rac1-ROS signaling. Mol Cells. 33:141–149. 2012. View Article : Google Scholar : PubMed/NCBI

61 

Wang CH, Li XF, Jin LF, Zhao Y, Zhu GJ and Shen WZ: Dieckol inhibits non-small-cell lung cancer cell proliferation and migration by regulating the PI3K/AKT signaling pathway. J Biochem Mol Toxicol. 33:e223462019. View Article : Google Scholar : PubMed/NCBI

62 

Gudkov AV, Gurova KV and Komarova EA: Inflammation and p53: A tale of two stresses. Genes Cancer. 2:503–516. 2011. View Article : Google Scholar : PubMed/NCBI

63 

Lane D and Levine A: p53 Research: The past thirty years and the next thirty years. Cold Spring Harb Perspect Biol. 2:a0008932010. View Article : Google Scholar : PubMed/NCBI

64 

Karin M: Nuclear factor-kappaB in cancer development and progression. Nature. 441:431–436. 2006. View Article : Google Scholar : PubMed/NCBI

65 

Levine AJ and Oren M: The first 30 years of p53: Growing ever more complex. Nat Rev Cancer. 9:749–758. 2009. View Article : Google Scholar : PubMed/NCBI

66 

Kawauchi K, Araki K, Tobiume K and Tanaka N: Loss of p53 enhances catalytic activity of IKKbeta through O-linked beta-N-acetyl glucosamine modification. Proc Natl Acad Sci USA. 106:3431–3436. 2009. View Article : Google Scholar : PubMed/NCBI

67 

Pal Singh I and Bharate SB: Phloroglucinol compounds of natural origin. Nat Prod Rep. 23:558–591. 2006. View Article : Google Scholar : PubMed/NCBI

68 

Yoon NY, Chung HY, Kim H and Choi J: Acetyl- and butyrylcholinesterase inhibitory activities of sterols and phlorotannins from Ecklonia stolonifera. Fish Sci. 74:200–207. 2008. View Article : Google Scholar

69 

Nagayama K, Shibata T, Fujimoto K, Honjo T and Nakamura T: Algicidal effect of phlorotannins from the brown alga Ecklonia kurome on red tide microalgae. Aquaculture. 218:601–611. 2003. View Article : Google Scholar

70 

Yoon NY: Cholinestarase and lens aldose reductase inhibitory activities of phlorotannins from Ecklonia stolonifera and their protective effects on tacrine induced hepatotoxicity and hyperlipidemic rat models. Ph.D. Thesis, Pukyong National University, Korea. 4:1112008.

71 

Kim MM, Ta QV, Mendis E, Rajapakse N, Jung WK, Byun HG, Jeon YJ and Kim SK: Phlorotannins in Ecklonia cava extract inhibit matrix metalloproteinase activity. Life Sci. 79:1436–1443. 2006. View Article : Google Scholar : PubMed/NCBI

72 

Sanjeewa KKA, Fernando IPS, Kim SY, Kim WS, Ahn G, Jee Y and Jeon YJ: Ecklonia cava (Laminariales) and Sargassum horneri (Fucales) synergistically inhibit the lipopolysaccharide-induced inflammation via blocking NF-κB and MAPK pathways. Algae. 34:45–56. 2019. View Article : Google Scholar

73 

You SH, Kim JS and Kim YS: Apoptosis and cell cycle arrest in two human breast cancer cell lines by dieckol isolated from Ecklonia cava. J Breast Dis. 6:39–45. 2018. View Article : Google Scholar

74 

Yang H, Lee SY, Lee SR, Pyun BJ, Kim HJ, Lee YH, Kwon SW, Suh DH, Lee CH, Hong EJ and Lee HW: Therapeutic effect of Ecklonia cava extract in letrozole-induced polycystic ovary syndrome rats. Front Pharmacol. 9:13252018. View Article : Google Scholar : PubMed/NCBI

Related Articles

  • Abstract
  • View
  • Download
  • Twitter
Copy and paste a formatted citation
Spandidos Publications style
Gong JE, Kim JE, Park SH, Lee SJ, Choi YJ, Choi SI, Choi YW, Lee HS, Hong JT, Hwang DY, Hwang DY, et al: Anti‑tumor effects of an aqueous extract of <em>Ecklonia cava</em> in BALB/cKorl syngeneic mice using colon carcinoma CT26 cells. Oncol Rep 49: 128, 2023.
APA
Gong, J.E., Kim, J.E., Park, S.H., Lee, S.J., Choi, Y.J., Choi, S.I. ... Hwang, D.Y. (2023). Anti‑tumor effects of an aqueous extract of <em>Ecklonia cava</em> in BALB/cKorl syngeneic mice using colon carcinoma CT26 cells. Oncology Reports, 49, 128. https://doi.org/10.3892/or.2023.8565
MLA
Gong, J. E., Kim, J. E., Park, S. H., Lee, S. J., Choi, Y. J., Choi, S. I., Choi, Y. W., Lee, H. S., Hong, J. T., Hwang, D. Y."Anti‑tumor effects of an aqueous extract of <em>Ecklonia cava</em> in BALB/cKorl syngeneic mice using colon carcinoma CT26 cells". Oncology Reports 49.6 (2023): 128.
Chicago
Gong, J. E., Kim, J. E., Park, S. H., Lee, S. J., Choi, Y. J., Choi, S. I., Choi, Y. W., Lee, H. S., Hong, J. T., Hwang, D. Y."Anti‑tumor effects of an aqueous extract of <em>Ecklonia cava</em> in BALB/cKorl syngeneic mice using colon carcinoma CT26 cells". Oncology Reports 49, no. 6 (2023): 128. https://doi.org/10.3892/or.2023.8565
Copy and paste a formatted citation
x
Spandidos Publications style
Gong JE, Kim JE, Park SH, Lee SJ, Choi YJ, Choi SI, Choi YW, Lee HS, Hong JT, Hwang DY, Hwang DY, et al: Anti‑tumor effects of an aqueous extract of <em>Ecklonia cava</em> in BALB/cKorl syngeneic mice using colon carcinoma CT26 cells. Oncol Rep 49: 128, 2023.
APA
Gong, J.E., Kim, J.E., Park, S.H., Lee, S.J., Choi, Y.J., Choi, S.I. ... Hwang, D.Y. (2023). Anti‑tumor effects of an aqueous extract of <em>Ecklonia cava</em> in BALB/cKorl syngeneic mice using colon carcinoma CT26 cells. Oncology Reports, 49, 128. https://doi.org/10.3892/or.2023.8565
MLA
Gong, J. E., Kim, J. E., Park, S. H., Lee, S. J., Choi, Y. J., Choi, S. I., Choi, Y. W., Lee, H. S., Hong, J. T., Hwang, D. Y."Anti‑tumor effects of an aqueous extract of <em>Ecklonia cava</em> in BALB/cKorl syngeneic mice using colon carcinoma CT26 cells". Oncology Reports 49.6 (2023): 128.
Chicago
Gong, J. E., Kim, J. E., Park, S. H., Lee, S. J., Choi, Y. J., Choi, S. I., Choi, Y. W., Lee, H. S., Hong, J. T., Hwang, D. Y."Anti‑tumor effects of an aqueous extract of <em>Ecklonia cava</em> in BALB/cKorl syngeneic mice using colon carcinoma CT26 cells". Oncology Reports 49, no. 6 (2023): 128. https://doi.org/10.3892/or.2023.8565
Follow us
  • Twitter
  • LinkedIn
  • Facebook
About
  • Spandidos Publications
  • Careers
  • Cookie Policy
  • Privacy Policy
How can we help?
  • Help
  • Live Chat
  • Contact
  • Email to our Support Team