Spandidos Publications Logo
  • About
    • About Spandidos
    • Aims and Scopes
    • Abstracting and Indexing
    • Editorial Policies
    • Reprints and Permissions
    • Job Opportunities
    • Terms and Conditions
    • Contact
  • Journals
    • All Journals
    • Oncology Letters
      • Oncology Letters
      • Information for Authors
      • Editorial Policies
      • Editorial Board
      • Aims and Scope
      • Abstracting and Indexing
      • Bibliographic Information
      • Archive
    • International Journal of Oncology
      • International Journal of Oncology
      • Information for Authors
      • Editorial Policies
      • Editorial Board
      • Aims and Scope
      • Abstracting and Indexing
      • Bibliographic Information
      • Archive
    • Molecular and Clinical Oncology
      • Molecular and Clinical Oncology
      • Information for Authors
      • Editorial Policies
      • Editorial Board
      • Aims and Scope
      • Abstracting and Indexing
      • Bibliographic Information
      • Archive
    • Experimental and Therapeutic Medicine
      • Experimental and Therapeutic Medicine
      • Information for Authors
      • Editorial Policies
      • Editorial Board
      • Aims and Scope
      • Abstracting and Indexing
      • Bibliographic Information
      • Archive
    • International Journal of Molecular Medicine
      • International Journal of Molecular Medicine
      • Information for Authors
      • Editorial Policies
      • Editorial Board
      • Aims and Scope
      • Abstracting and Indexing
      • Bibliographic Information
      • Archive
    • Biomedical Reports
      • Biomedical Reports
      • Information for Authors
      • Editorial Policies
      • Editorial Board
      • Aims and Scope
      • Abstracting and Indexing
      • Bibliographic Information
      • Archive
    • Oncology Reports
      • Oncology Reports
      • Information for Authors
      • Editorial Policies
      • Editorial Board
      • Aims and Scope
      • Abstracting and Indexing
      • Bibliographic Information
      • Archive
    • Molecular Medicine Reports
      • Molecular Medicine Reports
      • Information for Authors
      • Editorial Policies
      • Editorial Board
      • Aims and Scope
      • Abstracting and Indexing
      • Bibliographic Information
      • Archive
    • World Academy of Sciences Journal
      • World Academy of Sciences Journal
      • Information for Authors
      • Editorial Policies
      • Editorial Board
      • Aims and Scope
      • Abstracting and Indexing
      • Bibliographic Information
      • Archive
    • International Journal of Functional Nutrition
      • International Journal of Functional Nutrition
      • Information for Authors
      • Editorial Policies
      • Editorial Board
      • Aims and Scope
      • Abstracting and Indexing
      • Bibliographic Information
      • Archive
    • International Journal of Epigenetics
      • International Journal of Epigenetics
      • Information for Authors
      • Editorial Policies
      • Editorial Board
      • Aims and Scope
      • Abstracting and Indexing
      • Bibliographic Information
      • Archive
    • Medicine International
      • Medicine International
      • Information for Authors
      • Editorial Policies
      • Editorial Board
      • Aims and Scope
      • Abstracting and Indexing
      • Bibliographic Information
      • Archive
  • Articles
  • Information
    • Information for Authors
    • Information for Reviewers
    • Information for Librarians
    • Information for Advertisers
    • Conferences
  • Language Editing
Spandidos Publications Logo
  • About
    • About Spandidos
    • Aims and Scopes
    • Abstracting and Indexing
    • Editorial Policies
    • Reprints and Permissions
    • Job Opportunities
    • Terms and Conditions
    • Contact
  • Journals
    • All Journals
    • Biomedical Reports
      • Information for Authors
      • Editorial Policies
      • Editorial Board
      • Aims and Scope
      • Abstracting and Indexing
      • Bibliographic Information
      • Archive
    • Experimental and Therapeutic Medicine
      • Information for Authors
      • Editorial Policies
      • Editorial Board
      • Aims and Scope
      • Abstracting and Indexing
      • Bibliographic Information
      • Archive
    • International Journal of Epigenetics
      • Information for Authors
      • Editorial Policies
      • Editorial Board
      • Aims and Scope
      • Abstracting and Indexing
      • Bibliographic Information
      • Archive
    • International Journal of Functional Nutrition
      • Information for Authors
      • Editorial Policies
      • Editorial Board
      • Aims and Scope
      • Abstracting and Indexing
      • Bibliographic Information
      • Archive
    • International Journal of Molecular Medicine
      • Information for Authors
      • Editorial Policies
      • Editorial Board
      • Aims and Scope
      • Abstracting and Indexing
      • Bibliographic Information
      • Archive
    • International Journal of Oncology
      • Information for Authors
      • Editorial Policies
      • Editorial Board
      • Aims and Scope
      • Abstracting and Indexing
      • Bibliographic Information
      • Archive
    • Medicine International
      • Information for Authors
      • Editorial Policies
      • Editorial Board
      • Aims and Scope
      • Abstracting and Indexing
      • Bibliographic Information
      • Archive
    • Molecular and Clinical Oncology
      • Information for Authors
      • Editorial Policies
      • Editorial Board
      • Aims and Scope
      • Abstracting and Indexing
      • Bibliographic Information
      • Archive
    • Molecular Medicine Reports
      • Information for Authors
      • Editorial Policies
      • Editorial Board
      • Aims and Scope
      • Abstracting and Indexing
      • Bibliographic Information
      • Archive
    • Oncology Letters
      • Information for Authors
      • Editorial Policies
      • Editorial Board
      • Aims and Scope
      • Abstracting and Indexing
      • Bibliographic Information
      • Archive
    • Oncology Reports
      • Information for Authors
      • Editorial Policies
      • Editorial Board
      • Aims and Scope
      • Abstracting and Indexing
      • Bibliographic Information
      • Archive
    • World Academy of Sciences Journal
      • Information for Authors
      • Editorial Policies
      • Editorial Board
      • Aims and Scope
      • Abstracting and Indexing
      • Bibliographic Information
      • Archive
  • Articles
  • Information
    • For Authors
    • For Reviewers
    • For Librarians
    • For Advertisers
    • Conferences
  • Language Editing
Login Register Submit
  • This site uses cookies
  • You can change your cookie settings at any time by following the instructions in our Cookie Policy. To find out more, you may read our Privacy Policy.

    I agree
Search articles by DOI, keyword, author or affiliation
Search
Advanced Search
presentation
Oncology Reports
Join Editorial Board Propose a Special Issue
Print ISSN: 1021-335X Online ISSN: 1791-2431
Journal Cover
June-2023 Volume 49 Issue 6

Full Size Image

Sign up for eToc alerts
Recommend to Library

Journals

International Journal of Molecular Medicine

International Journal of Molecular Medicine

International Journal of Molecular Medicine is an international journal devoted to molecular mechanisms of human disease.

International Journal of Oncology

International Journal of Oncology

International Journal of Oncology is an international journal devoted to oncology research and cancer treatment.

Molecular Medicine Reports

Molecular Medicine Reports

Covers molecular medicine topics such as pharmacology, pathology, genetics, neuroscience, infectious diseases, molecular cardiology, and molecular surgery.

Oncology Reports

Oncology Reports

Oncology Reports is an international journal devoted to fundamental and applied research in Oncology.

Experimental and Therapeutic Medicine

Experimental and Therapeutic Medicine

Experimental and Therapeutic Medicine is an international journal devoted to laboratory and clinical medicine.

Oncology Letters

Oncology Letters

Oncology Letters is an international journal devoted to Experimental and Clinical Oncology.

Biomedical Reports

Biomedical Reports

Explores a wide range of biological and medical fields, including pharmacology, genetics, microbiology, neuroscience, and molecular cardiology.

Molecular and Clinical Oncology

Molecular and Clinical Oncology

International journal addressing all aspects of oncology research, from tumorigenesis and oncogenes to chemotherapy and metastasis.

World Academy of Sciences Journal

World Academy of Sciences Journal

Multidisciplinary open-access journal spanning biochemistry, genetics, neuroscience, environmental health, and synthetic biology.

International Journal of Functional Nutrition

International Journal of Functional Nutrition

Open-access journal combining biochemistry, pharmacology, immunology, and genetics to advance health through functional nutrition.

International Journal of Epigenetics

International Journal of Epigenetics

Publishes open-access research on using epigenetics to advance understanding and treatment of human disease.

Medicine International

Medicine International

An International Open Access Journal Devoted to General Medicine.

Journal Cover
June-2023 Volume 49 Issue 6

Full Size Image

Sign up for eToc alerts
Recommend to Library

  • Article
  • Citations
    • Cite This Article
    • Download Citation
    • Create Citation Alert
    • Remove Citation Alert
    • Cited By
  • Similar Articles
    • Related Articles (in Spandidos Publications)
    • Similar Articles (Google Scholar)
    • Similar Articles (PubMed)
  • Download PDF
  • Download XML
  • View XML
Article

CUDC‑907 suppresses epithelial‑mesenchymal transition, migration and invasion in a 3D spheroid model of bladder cancer

  • Authors:
    • Jin-Nyoung Ho
    • Jessie Sungyun Jeon
    • Dan Hyo Kim
    • Hoyoung Ryu
    • Sangchul Lee
  • View Affiliations / Copyright

    Affiliations: Department of Urology, Seoul National University, Bundang Hospital, Seongnam‑si, Gyeonggi‑do 13620, Republic of Korea, Department of Mechanical Engineering, KAIST, Daejeon 34141, Republic of Korea, Department of Urology, Ewha Womans University Medical Center, Seoul 07985, Republic of Korea
  • Article Number: 130
    |
    Published online on: May 8, 2023
       https://doi.org/10.3892/or.2023.8567
  • Expand metrics +
Metrics: Total Views: 0 (Spandidos Publications: | PMC Statistics: )
Metrics: Total PDF Downloads: 0 (Spandidos Publications: | PMC Statistics: )
Cited By (CrossRef): 0 citations Loading Articles...

This article is mentioned in:



Abstract

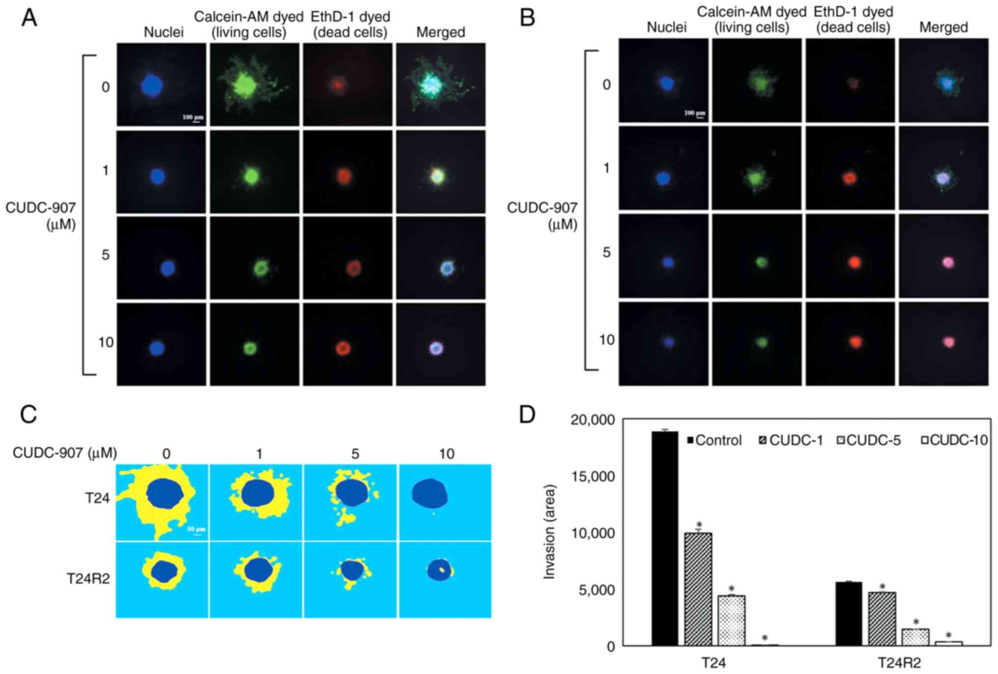
CUDC‑907 is a novel inhibitor of phosphoinositide 3‑kinase and histone deacetylase. It exerts anticancer activities by inducing apoptosis and inhibiting the growth and metastases of various tumors. However, the anticancer effects of CUDC‑907 on bladder cancer have not been previously reported. Thus, the present study aimed to examine the anticancer effects of CUDC‑907 on 2D monolayer and 3D spheroid models of T24 cells established from highly malignant human grade III urinary bladder carcinoma and cisplatin‑resistant T24R2 cells generated by 17 months of exposure to cisplatin, starting at 0.01 µg/ml and increasing stepwise to 2 µg/ml. CUDC‑907 treatment significantly reduced the cell viabilities of the monolayer and spheroid cultures in a concentration‑dependent manner. The IC50 value of CUDC‑907 was higher in the bladder cancer spheroids than in the monolayers. Treatment with CUDC‑907 suppressed epithelial‑mesenchymal transition via decreasing vimentin and E‑cadherin and consequently inhibited the migration and invasion of the bladder cancer spheroids. In addition, it promoted apoptosis and increased the expression of apoptosis‑related genes, such as Bax and caspases. In conclusion, CUDC‑907 exerted anticancer effects by reducing the viability, migration and invasion, and inducing apoptosis of bladder cancer spheroids. These results suggest that CUDC‑907 is a potent agent for the treatment of bladder cancer.
View Figures

Figure 1

Figure 2

Figure 3

Figure 4

Figure 5

Figure 6

Figure 7

Figure 8

View References

1 

Liu X, Lin H, Song J, Zhang T, Wang X, Huang X and Zheng C: A: Novel SimpleDrop Chip for 3D spheroid formation and anti-cancer drug assay. Micromachines (Basel). 12:6812021. View Article : Google Scholar : PubMed/NCBI

2 

Jensen C and Teng Y: Is it time to start transitioning from 2D to 3D cell culture? Front Mol Biosci. 7:332020. View Article : Google Scholar : PubMed/NCBI

3 

Gendre DAJ, Ameti E, Karennovics W, Perriaz-Mayer N, Triponez F and Serre-Beinier V: Optimization of tumor spheroid model in mesothelioma and lung cancers and anti-cancer drug testing in H2052/484 spheroids. Oncotarget. 12:2375–2387. 2021. View Article : Google Scholar : PubMed/NCBI

4 

Reddy KRK, Piyarathna DWB, Kamal AHM, Putluri V, Ravi SS, Bollag R, Rerris MK, Lotan Y and Putluri N: Lipidomic profiling identifies a novel lipid signature associated with ethnicity-specific disparity of bladder cancer. Metabolites. 12:5442022. View Article : Google Scholar

5 

Miyazaki J and Nishiyama H: Epidemiology of urothelial carcinoma. Int J Urol. 24:730–734. 2017. View Article : Google Scholar : PubMed/NCBI

6 

Facchini G, Cavaliere C, Romis L, Mordente S, Facchini S, Iovane G, Capasso M, D'Errico D, Liguori C, Formato R, et al: Advabced/metastatic bladder cancer: Current status and future directions. Eur Rev Med Pharmacol Sci. 24:11536–11552. 2020.PubMed/NCBI

7 

Ramaiah MJ, Tangutur AD and Manyam RR: Epigenetic modulation and understanding of HDAC inhibitors in cancer therapy. Life Sci. 277:1195042021. View Article : Google Scholar : PubMed/NCBI

8 

Hesham HM, Lasheen DS and Abouzid KAM: Chimeric HDAC inhibitors: Comprehensive review on the HDAC-based strategies developed to combat cancer. Med Res Rev. 38:2058–2109. 2018. View Article : Google Scholar : PubMed/NCBI

9 

Giannopoulou AF, Velentzas AD, Konstantakou EG, Avgeris M, Katarachia SA, Papandreou NC, Kalavros NI, Mpakou VE, Iconomidou V, Anastasiadou E, et al: Revisiting histone deacetylases in human tumorigenesis: The paradigm of urothelial bladder cancer. Int J Mol Sci. 20:12912019. View Article : Google Scholar : PubMed/NCBI

10 

Ryu H, Jin H, Ho JN, Bae J, Lee E, Lee SE and Lee S: Suberoylanilide hydroxamic acid can re-sensitize a cisplatin-resistant human bladder cancer. Biol Pharm Bull. 42:66–72. 2019. View Article : Google Scholar : PubMed/NCBI

11 

Sathe A and Nawroth R: Targeting the PI3K/AKT/mTOR pathway in bladder cancer. Methods Mol Biol. 1655:335–350. 2018. View Article : Google Scholar : PubMed/NCBI

12 

Li X, Liu H, Lv C, Du J, Lian F, Zhang S, Wang Z and Zeng Y: Gypenoside-induced apoptosis via the PI3K/Akt/mTOR signaling pathway in bladder cancer. Biomed Res Int. 2022:93045522022.PubMed/NCBI

13 

Hu C, Xia H, Bai S, Zhao J, Edwards H, Li X, Yang Y, Lyu J, Wang G, Zhan Y, et al: CUDC-907, a novel dual PI3K and HDAC inhibitor, in prostate cancer: Antitumour activity and molecular mechanism of action. J Cell Mol Med. 24:7239–7253. 2020. View Article : Google Scholar : PubMed/NCBI

14 

Kotian S, Zhang L, Boufraqech M, Gaskins K, Gara SK, Quezado M, Nilubol N and Kebebew E: Dual inhibition of HDAC and tyrosine kinase signaling pathways with CUDC-907 inhibits thyroid cancer growth and metastases. Clin Cancer Res. 23:5044–5054. 2017. View Article : Google Scholar : PubMed/NCBI

15 

Li ZJ, Hou YJ, Hao GP, Pan XX, Fei HR and Wang FZ: CUDC-907 enhances TRAIL-induced apoptosis through upregulation of DR5 in breast cancer cells. J Cell Commun Signal. 14:377–387. 2020. View Article : Google Scholar : PubMed/NCBI

16 

Byun SS, Kim SW, Choi H, Lee C and Lee E: Augmentation of cisplatin sensitivity in cisplatin-resistant human bladder cancer cells by modulating glutathione concentrations and glutathione-related enzyme activities. BJU Int. 95:1086–1090. 2005. View Article : Google Scholar : PubMed/NCBI

17 

Vinci M, Box C, Zimmermann M and Eccles SA: Tumor spheroid-based migration assays for evaluation of therapeutic agents. Methods Mol Biol. 986:253–266. 2013. View Article : Google Scholar : PubMed/NCBI

18 

Pfeffer CM and Singh ATK: Apoptosis: A target for anticancer therapy. Int J Mol Sci. 19:4482018. View Article : Google Scholar : PubMed/NCBI

19 

Mahmoudian RA, Gharaie ML, Abbaszadegan MR, Alasti A, Forghanifard MM, Mansouri A and Gholamin M: Crosstalk between MMP-13, CD44, and TWIST1 and its role in regulation of EMT in patients with esophageal squamous cell carcinoma. Mol Cell Biochem. 476:2465–2478. 2021. View Article : Google Scholar : PubMed/NCBI

20 

Ringuette-Goulet C, Bolduc S and Pouliot F: Modeling human bladder cancer. World J Urol. 36:1759–1766. 2018. View Article : Google Scholar : PubMed/NCBI

21 

Edmondson R, Broglie JJ, Adcock AF and Yang L: Three-dimensional cell culture systems and their applications in drug discovery and cell-based biosensors. Assay Drug Dev Technol. 12:207–218. 2014. View Article : Google Scholar : PubMed/NCBI

22 

Filipiak-Duliban A, Brodaczewska K, Kajdasz A and Kieda C: Spheroid culture differentially affects cancer cell sensitivity to drugs in melanoma and RCC models. Int J Mol Sci. 23:11662022. View Article : Google Scholar : PubMed/NCBI

23 

Kim MJ, Chi BH, Yoo JJ, Ju YM, Whang YM and Chang IH: Structure establishment of three-dimensiional (3D) cell culture printing model for bladder cancer. PLoS One. 14:e02236892019. View Article : Google Scholar : PubMed/NCBI

24 

Mittal V: Epithelial mesenchymal transition in tumor metastasis. Annu Rev Pathol. 13:395–412. 2018. View Article : Google Scholar : PubMed/NCBI

25 

Pastushenko I and Blanpain C: EMT transition states during tumor progression and metastasis. Trends Cell Biol. 29:212–226. 2018. View Article : Google Scholar : PubMed/NCBI

26 

Ziaran S, Harsanyi S, Bevizova K, Novakova ZV, Trebaticky B, Bujdak P, Balbavy S and Danisovic L: Expression of E-cadherin, Ki-67, and p53 in urinary bladder cancer in relation to progression, survival, and recurrence. Eur J Histochem. 64:30982020. View Article : Google Scholar : PubMed/NCBI

27 

Yeung K and Yang J: Epithelial-mesenchymal transition in tumor metastasis. Mol Oncol. 11:28–39. 2017. View Article : Google Scholar : PubMed/NCBI

28 

Shimizu Y, Tamada S, Kato M, Takeyama Y, Fujioka M, Kakehashi A, Nakatani T, Wanibuchi H and Gi M: Steroid sulfatase promotes invasion through epithelial-mesenchymal transition and predicts the progression of bladder cancer. Exp Ther Med. 16:4463–4470. 2018.PubMed/NCBI

29 

McConkey D, Choi W, Marquis L, Martin F, Williams MB, Shah J, Svatek R, Das A, Adam L and Kamat A: Role of epithelial-to-mesenchymal transition (EMT) in drug sensitivity and metastasis in bladder cancer. Cancer Metastasis Rev. 28:335–344. 2009. View Article : Google Scholar : PubMed/NCBI

30 

Zhang W, Zhang Y, Tu T, Schmull S, Han Y, Wang W and Li H: Dual inhibition of HDAC and tyrosine kinase signaling pathways with CUDC-907 attenuates TGFβ1 induced lung and tumor fibrosis. Cell Death Dis. 11:7652020. View Article : Google Scholar : PubMed/NCBI

31 

Pistritto G, Trisciuoglio D, Ceci C, Garufi A and D-Orazi G: Apoptosis as anticancer mechanism: Function and dysfunction of its modulators and targeted therapeutic strategies. Aging (Albany NY). 8:5603–619. 2016.PubMed/NCBI

32 

Lopez J and Tait SW: Mitochondrial apoptosis: Killing cancer using the enemy within. Br J Cancer. 112:957–962. 2015. View Article : Google Scholar : PubMed/NCBI

33 

Gao J, Tian X, Yan X, Wang Y, Wei J, Wang X, Yan X and Song G: Selenium exerts protective effects against fluoride-induced apoptosis and oxidative stress and altered the expression of Bcl-2/caspase family. Biol Trace Elem Res. 199:682–692. 2021. View Article : Google Scholar : PubMed/NCBI

34 

Ishikawa C and Mori N: The role of CUDC-907, a dual phosphoinositide-3 kinase and histone deacetylase inhibitor, in inhibiting proliferation of adult T-cell leukemia. Eur J Haematol. 105:763–772. 2020. View Article : Google Scholar : PubMed/NCBI

Related Articles

  • Abstract
  • View
  • Download
  • Twitter
Copy and paste a formatted citation
Spandidos Publications style
Ho J, Jeon JS, Kim DH, Ryu H and Lee S: CUDC‑907 suppresses epithelial‑mesenchymal transition, migration and invasion in a 3D spheroid model of bladder cancer. Oncol Rep 49: 130, 2023.
APA
Ho, J., Jeon, J.S., Kim, D.H., Ryu, H., & Lee, S. (2023). CUDC‑907 suppresses epithelial‑mesenchymal transition, migration and invasion in a 3D spheroid model of bladder cancer. Oncology Reports, 49, 130. https://doi.org/10.3892/or.2023.8567
MLA
Ho, J., Jeon, J. S., Kim, D. H., Ryu, H., Lee, S."CUDC‑907 suppresses epithelial‑mesenchymal transition, migration and invasion in a 3D spheroid model of bladder cancer". Oncology Reports 49.6 (2023): 130.
Chicago
Ho, J., Jeon, J. S., Kim, D. H., Ryu, H., Lee, S."CUDC‑907 suppresses epithelial‑mesenchymal transition, migration and invasion in a 3D spheroid model of bladder cancer". Oncology Reports 49, no. 6 (2023): 130. https://doi.org/10.3892/or.2023.8567
Copy and paste a formatted citation
x
Spandidos Publications style
Ho J, Jeon JS, Kim DH, Ryu H and Lee S: CUDC‑907 suppresses epithelial‑mesenchymal transition, migration and invasion in a 3D spheroid model of bladder cancer. Oncol Rep 49: 130, 2023.
APA
Ho, J., Jeon, J.S., Kim, D.H., Ryu, H., & Lee, S. (2023). CUDC‑907 suppresses epithelial‑mesenchymal transition, migration and invasion in a 3D spheroid model of bladder cancer. Oncology Reports, 49, 130. https://doi.org/10.3892/or.2023.8567
MLA
Ho, J., Jeon, J. S., Kim, D. H., Ryu, H., Lee, S."CUDC‑907 suppresses epithelial‑mesenchymal transition, migration and invasion in a 3D spheroid model of bladder cancer". Oncology Reports 49.6 (2023): 130.
Chicago
Ho, J., Jeon, J. S., Kim, D. H., Ryu, H., Lee, S."CUDC‑907 suppresses epithelial‑mesenchymal transition, migration and invasion in a 3D spheroid model of bladder cancer". Oncology Reports 49, no. 6 (2023): 130. https://doi.org/10.3892/or.2023.8567
Follow us
  • Twitter
  • LinkedIn
  • Facebook
About
  • Spandidos Publications
  • Careers
  • Cookie Policy
  • Privacy Policy
How can we help?
  • Help
  • Live Chat
  • Contact
  • Email to our Support Team