Spandidos Publications Logo
  • About
    • About Spandidos
    • Aims and Scopes
    • Abstracting and Indexing
    • Editorial Policies
    • Reprints and Permissions
    • Job Opportunities
    • Terms and Conditions
    • Contact
  • Journals
    • All Journals
    • Oncology Letters
      • Oncology Letters
      • Information for Authors
      • Editorial Policies
      • Editorial Board
      • Aims and Scope
      • Abstracting and Indexing
      • Bibliographic Information
      • Archive
    • International Journal of Oncology
      • International Journal of Oncology
      • Information for Authors
      • Editorial Policies
      • Editorial Board
      • Aims and Scope
      • Abstracting and Indexing
      • Bibliographic Information
      • Archive
    • Molecular and Clinical Oncology
      • Molecular and Clinical Oncology
      • Information for Authors
      • Editorial Policies
      • Editorial Board
      • Aims and Scope
      • Abstracting and Indexing
      • Bibliographic Information
      • Archive
    • Experimental and Therapeutic Medicine
      • Experimental and Therapeutic Medicine
      • Information for Authors
      • Editorial Policies
      • Editorial Board
      • Aims and Scope
      • Abstracting and Indexing
      • Bibliographic Information
      • Archive
    • International Journal of Molecular Medicine
      • International Journal of Molecular Medicine
      • Information for Authors
      • Editorial Policies
      • Editorial Board
      • Aims and Scope
      • Abstracting and Indexing
      • Bibliographic Information
      • Archive
    • Biomedical Reports
      • Biomedical Reports
      • Information for Authors
      • Editorial Policies
      • Editorial Board
      • Aims and Scope
      • Abstracting and Indexing
      • Bibliographic Information
      • Archive
    • Oncology Reports
      • Oncology Reports
      • Information for Authors
      • Editorial Policies
      • Editorial Board
      • Aims and Scope
      • Abstracting and Indexing
      • Bibliographic Information
      • Archive
    • Molecular Medicine Reports
      • Molecular Medicine Reports
      • Information for Authors
      • Editorial Policies
      • Editorial Board
      • Aims and Scope
      • Abstracting and Indexing
      • Bibliographic Information
      • Archive
    • World Academy of Sciences Journal
      • World Academy of Sciences Journal
      • Information for Authors
      • Editorial Policies
      • Editorial Board
      • Aims and Scope
      • Abstracting and Indexing
      • Bibliographic Information
      • Archive
    • International Journal of Functional Nutrition
      • International Journal of Functional Nutrition
      • Information for Authors
      • Editorial Policies
      • Editorial Board
      • Aims and Scope
      • Abstracting and Indexing
      • Bibliographic Information
      • Archive
    • International Journal of Epigenetics
      • International Journal of Epigenetics
      • Information for Authors
      • Editorial Policies
      • Editorial Board
      • Aims and Scope
      • Abstracting and Indexing
      • Bibliographic Information
      • Archive
    • Medicine International
      • Medicine International
      • Information for Authors
      • Editorial Policies
      • Editorial Board
      • Aims and Scope
      • Abstracting and Indexing
      • Bibliographic Information
      • Archive
  • Articles
  • Information
    • Information for Authors
    • Information for Reviewers
    • Information for Librarians
    • Information for Advertisers
    • Conferences
  • Language Editing
Spandidos Publications Logo
  • About
    • About Spandidos
    • Aims and Scopes
    • Abstracting and Indexing
    • Editorial Policies
    • Reprints and Permissions
    • Job Opportunities
    • Terms and Conditions
    • Contact
  • Journals
    • All Journals
    • Biomedical Reports
      • Information for Authors
      • Editorial Policies
      • Editorial Board
      • Aims and Scope
      • Abstracting and Indexing
      • Bibliographic Information
      • Archive
    • Experimental and Therapeutic Medicine
      • Information for Authors
      • Editorial Policies
      • Editorial Board
      • Aims and Scope
      • Abstracting and Indexing
      • Bibliographic Information
      • Archive
    • International Journal of Epigenetics
      • Information for Authors
      • Editorial Policies
      • Editorial Board
      • Aims and Scope
      • Abstracting and Indexing
      • Bibliographic Information
      • Archive
    • International Journal of Functional Nutrition
      • Information for Authors
      • Editorial Policies
      • Editorial Board
      • Aims and Scope
      • Abstracting and Indexing
      • Bibliographic Information
      • Archive
    • International Journal of Molecular Medicine
      • Information for Authors
      • Editorial Policies
      • Editorial Board
      • Aims and Scope
      • Abstracting and Indexing
      • Bibliographic Information
      • Archive
    • International Journal of Oncology
      • Information for Authors
      • Editorial Policies
      • Editorial Board
      • Aims and Scope
      • Abstracting and Indexing
      • Bibliographic Information
      • Archive
    • Medicine International
      • Information for Authors
      • Editorial Policies
      • Editorial Board
      • Aims and Scope
      • Abstracting and Indexing
      • Bibliographic Information
      • Archive
    • Molecular and Clinical Oncology
      • Information for Authors
      • Editorial Policies
      • Editorial Board
      • Aims and Scope
      • Abstracting and Indexing
      • Bibliographic Information
      • Archive
    • Molecular Medicine Reports
      • Information for Authors
      • Editorial Policies
      • Editorial Board
      • Aims and Scope
      • Abstracting and Indexing
      • Bibliographic Information
      • Archive
    • Oncology Letters
      • Information for Authors
      • Editorial Policies
      • Editorial Board
      • Aims and Scope
      • Abstracting and Indexing
      • Bibliographic Information
      • Archive
    • Oncology Reports
      • Information for Authors
      • Editorial Policies
      • Editorial Board
      • Aims and Scope
      • Abstracting and Indexing
      • Bibliographic Information
      • Archive
    • World Academy of Sciences Journal
      • Information for Authors
      • Editorial Policies
      • Editorial Board
      • Aims and Scope
      • Abstracting and Indexing
      • Bibliographic Information
      • Archive
  • Articles
  • Information
    • For Authors
    • For Reviewers
    • For Librarians
    • For Advertisers
    • Conferences
  • Language Editing
Login Register Submit
  • This site uses cookies
  • You can change your cookie settings at any time by following the instructions in our Cookie Policy. To find out more, you may read our Privacy Policy.

    I agree
Search articles by DOI, keyword, author or affiliation
Search
Advanced Search
presentation
Oncology Reports
Join Editorial Board Propose a Special Issue
Print ISSN: 1021-335X Online ISSN: 1791-2431
Journal Cover
September-2023 Volume 50 Issue 3

Full Size Image

Sign up for eToc alerts
Recommend to Library

Journals

International Journal of Molecular Medicine

International Journal of Molecular Medicine

International Journal of Molecular Medicine is an international journal devoted to molecular mechanisms of human disease.

International Journal of Oncology

International Journal of Oncology

International Journal of Oncology is an international journal devoted to oncology research and cancer treatment.

Molecular Medicine Reports

Molecular Medicine Reports

Covers molecular medicine topics such as pharmacology, pathology, genetics, neuroscience, infectious diseases, molecular cardiology, and molecular surgery.

Oncology Reports

Oncology Reports

Oncology Reports is an international journal devoted to fundamental and applied research in Oncology.

Experimental and Therapeutic Medicine

Experimental and Therapeutic Medicine

Experimental and Therapeutic Medicine is an international journal devoted to laboratory and clinical medicine.

Oncology Letters

Oncology Letters

Oncology Letters is an international journal devoted to Experimental and Clinical Oncology.

Biomedical Reports

Biomedical Reports

Explores a wide range of biological and medical fields, including pharmacology, genetics, microbiology, neuroscience, and molecular cardiology.

Molecular and Clinical Oncology

Molecular and Clinical Oncology

International journal addressing all aspects of oncology research, from tumorigenesis and oncogenes to chemotherapy and metastasis.

World Academy of Sciences Journal

World Academy of Sciences Journal

Multidisciplinary open-access journal spanning biochemistry, genetics, neuroscience, environmental health, and synthetic biology.

International Journal of Functional Nutrition

International Journal of Functional Nutrition

Open-access journal combining biochemistry, pharmacology, immunology, and genetics to advance health through functional nutrition.

International Journal of Epigenetics

International Journal of Epigenetics

Publishes open-access research on using epigenetics to advance understanding and treatment of human disease.

Medicine International

Medicine International

An International Open Access Journal Devoted to General Medicine.

Journal Cover
September-2023 Volume 50 Issue 3

Full Size Image

Sign up for eToc alerts
Recommend to Library

  • Article
  • Citations
    • Cite This Article
    • Download Citation
    • Create Citation Alert
    • Remove Citation Alert
    • Cited By
  • Similar Articles
    • Related Articles (in Spandidos Publications)
    • Similar Articles (Google Scholar)
    • Similar Articles (PubMed)
  • Download PDF
  • Download XML
  • View XML

  • Supplementary Files
    • Supplementary_Data.pdf
Article Open Access

SPAG5, the upstream protein of Wnt and the target of curcumin, inhibits hepatocellular carcinoma

  • Authors:
    • Huiyang Li
    • Yanfei Qin
    • Yiran Huang
    • Jinquan Wang
    • Biqiong Ren
  • View Affiliations / Copyright

    Affiliations: Clinical Medical College of Hunan University of Chinese Medicine, Changsha, Hunan 410007, P.R. China
    Copyright: © Li et al. This is an open access article distributed under the terms of Creative Commons Attribution License.
  • Article Number: 172
    |
    Published online on: August 3, 2023
       https://doi.org/10.3892/or.2023.8609
  • Expand metrics +
Metrics: Total Views: 0 (Spandidos Publications: | PMC Statistics: )
Metrics: Total PDF Downloads: 0 (Spandidos Publications: | PMC Statistics: )
Cited By (CrossRef): 0 citations Loading Articles...

This article is mentioned in:



Abstract

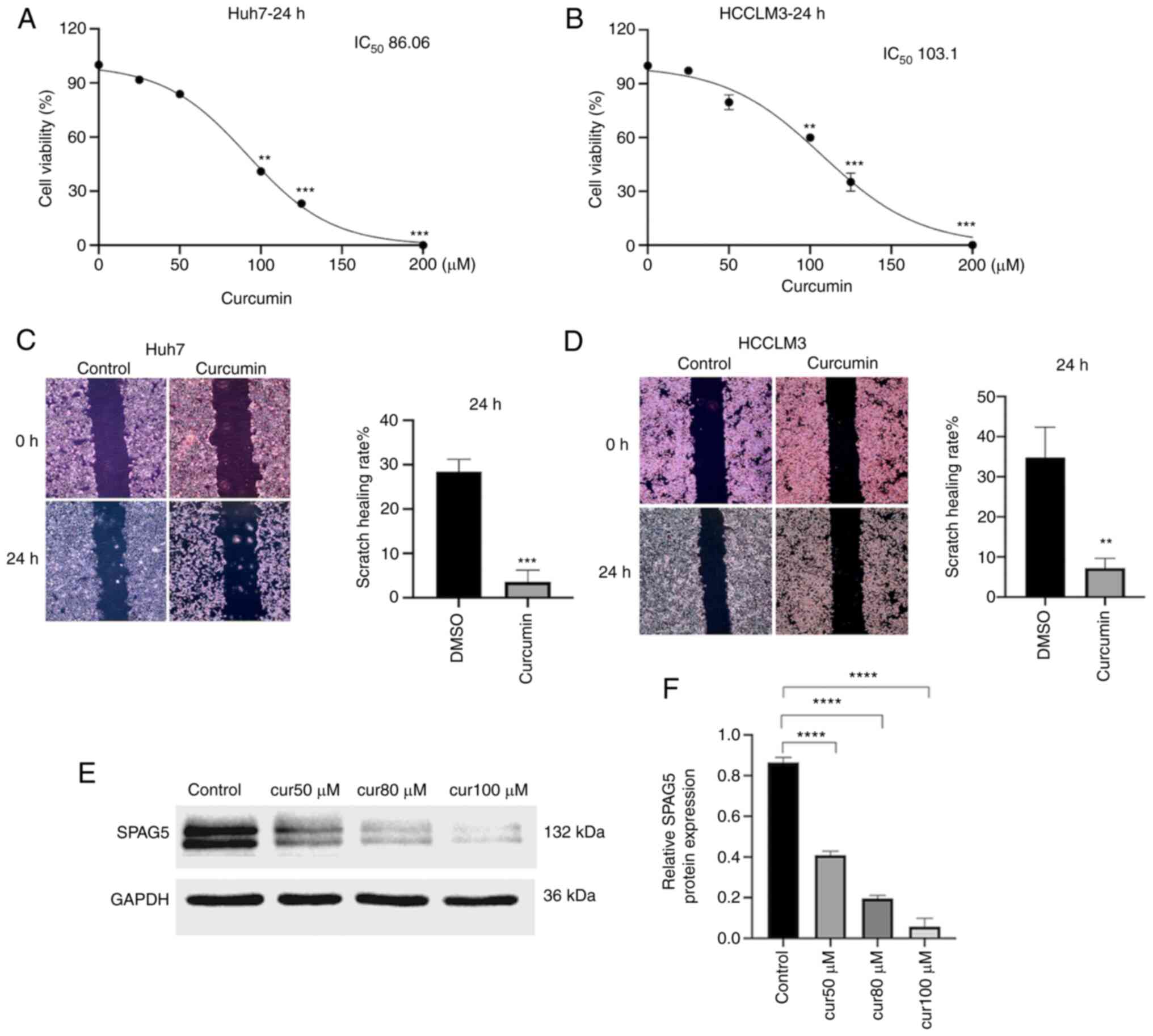
The inhibitory role of curcumin on sperm-associated antigen 5 (SPAG5) and its effects on the cancer‑related Wnt classical signaling pathway has been previously demonstrated. Nevertheless, research on the modulatory role of curcumin on the Wnt signaling pathway by acting on SPAG5 has yet to be reported. The activation of the Wnt/β‑catenin pathway is frequently observed in patients suffering from hepatocellular carcinoma (HCC), suggesting that small molecular drugs that target Wnt could present a promising therapeutic strategy. However, these drugs often result in substantial side effects. In the present study, the presence of SPAG5 in the cancer tissues of patients with HCC and cell lines was validated using immunohistochemistry, cellular immunofluorescence, reverse transcription‑quantitative polymerase chain reaction, and western blot analyses. Subsequently, the effect of SPAG5 and the regulatory role of curcumin on SPAG5 and the Wnt/β‑catenin pathway were examined using cell function tests, flow cytometry, and western blotting. Techniques of gene knockout and overexpression were employed. The findings revealed a significant overexpression of SPAG5 in the cancer tissues of patients with HCC. Both the mRNA and protein levels of SPAG5 in Huh7 and HCCLM3 cell lines were markedly elevated. Treatment with curcumin led to a decrease in SPAG5 expression, while also inhibiting cell migration and promoting apoptosis. Additionally, suppression of SPAG5 expression resulted in the decreased expression of β‑catenin. Furthermore, curcumin was observed to reduce the expression of cyclin D1 in SPAG5‑overexpressing cell lines. However, the degree of inhibition was diminished once SPAG5 expression was silenced. These initial findings indicate that SPAG5 may function as an upstream regulatory protein of the Wnt/β‑catenin pathway, hence offering a potential alternative target for HCC. Moreover, as curcumin has the capacity to inhibit Wnt via suppressing SPAG5, it could potentially serve as a natural drug component for early intervention and treatment of HCC.
View Figures

Figure 1

Figure 2

Figure 3

Figure 4

Figure 5

Figure 6

View References

1 

Mejia JC and Pasko J: Primary liver cancers: Intrahepatic cholangiocarcinoma and hepatocellular carcinoma. Surg Clin North Am. 100:535–549. 2020. View Article : Google Scholar : PubMed/NCBI

2 

Chidambaranathan-Reghupaty S, Fisher PB and Sarkar D: Hepatocellular carcinoma (HCC): Epidemiology, etiology and molecular classification. Adv Cancer Res. 149:1–61. 2021. View Article : Google Scholar : PubMed/NCBI

3 

Shi JF, Cao M, Wang Y, Bai FZ, Lei L, Peng J, Feletto E, Canfell K, Qu C and Chen W: Is it possible to halve the incidence of liver cancer in China by 2050? Int J Cancer. 148:1051–1065. 2021. View Article : Google Scholar : PubMed/NCBI

4 

Sung H, Ferlay J, Siegel RL, Laversanne M, Soerjomataram I, Jemal A and Bray F: Global cancer statistics 2020: GLOBOCAN estimates of incidence and mortality worldwide for 36 cancers in 185 countries. CA Cancer J Clin. 71:209–249. 2021. View Article : Google Scholar : PubMed/NCBI

5 

Thein KH, Kleylein-Sohn J, Nigg EA and Gruneberg U: Astrin is required for the maintenance of sister chromatid cohesion and centrosome integrity. J Cell Biol. 178:345–354. 2007. View Article : Google Scholar : PubMed/NCBI

6 

Buechler S: Low expression of a few genes indicates good prognosis in estrogen receptor positive breast cancer. BMC Cancer. 9:2432009. View Article : Google Scholar : PubMed/NCBI

7 

Välk K, Vooder T, Kolde R, Reintam MA, Petzold C, Vilo J and Metspalu A: Gene expression profiles of non-small cell lung cancer: Survival prediction and new biomarkers. Oncology. 79:283–292. 2010. View Article : Google Scholar : PubMed/NCBI

8 

Yang YF, Zhang MF, Tian QH, Fu J, Yang X, Zhang CZ and Yang H: SPAG5 interacts with CEP55 and exerts oncogenic activities via PI3K/AKT pathway in hepatocellular carcinoma. Mol Cancer. 17:1172018. View Article : Google Scholar : PubMed/NCBI

9 

Zhang H, Li S, Yang X, Qiao B, Zhang Z and Xu Y: miR-539 inhibits prostate cancer progression by directly targeting SPAG5. J Exp Clin Cancer Res. 35:602016. View Article : Google Scholar : PubMed/NCBI

10 

Li M, Li A, Zhou S, Lv H and Yang W: SPAG5 upregulation contributes to enhanced c-MYC transcriptional activity via interaction with c-MYC binding protein in triple-negative breast cancer. J Hematol Oncol. 12:142019. View Article : Google Scholar : PubMed/NCBI

11 

Abdel-Fatah TMA, Agarwal D, Liu DX, Russell R, Rueda OM, Liu K, Xu B, Moseley PM, Green AR, Pockley AG, et al: SPAG5 as a prognostic biomarker and chemotherapy sensitivity predictor in breast cancer: A retrospective, integrated genomic, transcriptomic, and protein analysis. Lancet Oncol. 17:1004–1018. 2016. View Article : Google Scholar : PubMed/NCBI

12 

Yuan LJ, Li JD, Zhang L, Wang JH, Wan T, Zhou Y, Tu H, Yun JP, Luo RZ, Jia WH and Zheng M: SPAG5 upregulation predicts poor prognosis in cervical cancer patients and alters sensitivity to taxol treatment via the mTOR signaling pathway. Cell Death Dis. 5:e12472014. View Article : Google Scholar : PubMed/NCBI

13 

Liu H, Hu J, Wei R, Zhou L, Pan H, Zhu H, Huang M, Luo J and Xu W: SPAG5 promotes hepatocellular carcinoma progression by downregulating SCARA5 through modifying β-catenin degradation. J Exp Clin Cancer Res. 37:2292018. View Article : Google Scholar : PubMed/NCBI

14 

Jiang J, Wang J, He X, Ma W, Sun L, Zhou Q, Li M and Yu S: High expression of SPAG5 sustains the malignant growth and invasion of breast cancer cells through the activation of Wnt/β-catenin signalling. Clin Exp Pharmacol Physiol. 46:597–606. 2019. View Article : Google Scholar : PubMed/NCBI

15 

Liu JY, Zeng QH, Cao PG, Xie D, Yang F, He LY, Dai YB, Li JJ, Liu XM, Zeng HL, et al: SPAG5 promotes proliferation and suppresses apoptosis in bladder urothelial carcinoma by upregulating Wnt3 via activating the AKT/mTOR pathway and predicts poorer survival. Oncogene. 37:3937–3952. 2018. View Article : Google Scholar : PubMed/NCBI

16 

Rebouissou S, Franconi A, Calderaro J, Letouzé E, Imbeaud S, Pilati C, Nault JC, Couchy G, Laurent A, Balabaud C, et al: Genotype-phenotype correlation of CTNNB1 mutations reveals different ß-catenin activity associated with liver tumor progression. Hepatology. 64:2047–2061. 2016. View Article : Google Scholar : PubMed/NCBI

17 

Hayat R, Manzoor M and Hussain A: Wnt signaling pathway: A comprehensive review. Cell Biol Int. 46:863–877. 2022. View Article : Google Scholar : PubMed/NCBI

18 

Clevers H and Nusse R: Wnt/β-catenin signaling and disease. Cell. 149:1192–1205. 2012. View Article : Google Scholar : PubMed/NCBI

19 

De A: Wnt/Ca2+ signaling pathway: A brief overview. Acta Biochim Biophys Sin (Shanghai). 43:745–756. 2011. View Article : Google Scholar : PubMed/NCBI

20 

Zhan T, Rindtorff N and Boutros M: Wnt signaling in cancer. Oncogene. 36:1461–1473. 2017. View Article : Google Scholar : PubMed/NCBI

21 

Kahn M: Can we safely target the WNT pathway? Nat Rev Drug Discov. 13:513–532. 2014. View Article : Google Scholar : PubMed/NCBI

22 

Duchartre Y, Kim YM and Kahn M: The Wnt signaling pathway in cancer. Crit Rev Oncol Hematol. 99:141–149. 2016. View Article : Google Scholar : PubMed/NCBI

23 

Steinhart Z and Angers S: Wnt signaling in development and tissue homeostasis. Development. 145:dev1465892018. View Article : Google Scholar : PubMed/NCBI

24 

Tafrihi M and Nakhaei Sistani R: E-Cadherin/β-Catenin Complex: A target for anticancer and antimetastasis plants/plant-derived compounds. Nutr Cancer. 69:702–722. 2017. View Article : Google Scholar : PubMed/NCBI

25 

Gupta SC, Patchva S and Aggarwal BB: Therapeutic roles of curcumin: Lessons learned from clinical trials. AAPS J. 15:195–218. 2013. View Article : Google Scholar : PubMed/NCBI

26 

Udagawa T and Wood M: Tumor-stromal cell interactions and opportunities for therapeutic intervention. Curr Opin Pharmacol. 10:369–374. 2010. View Article : Google Scholar : PubMed/NCBI

27 

Al-Ejeh F, Kumar R, Wiegmans A, Lakhani SR, Brown MP and Khanna KK: Harnessing the complexity of DNA-damage response pathways to improve cancer treatment outcomes. Oncogene. 29:6085–6098. 2010. View Article : Google Scholar : PubMed/NCBI

28 

Jin H, Lian N, Zhang F, Chen L, Chen Q, Lu C, Bian M, Shao J, Wu L and Zheng S: Activation of PPARγ/P53 signaling is required for curcumin to induce hepatic stellate cell senescence. Cell Death Dis. 7:e21892016. View Article : Google Scholar : PubMed/NCBI

29 

Ashrafizadeh M, Ahmadi Z, Mohamamdinejad R, Yaribeygi H, Serban MC, Orafai HM and Sahebkar A: Curcumin therapeutic modulation of the wnt signaling pathway. Curr Pharm Biotechnol. 21:1006–1015. 2020. View Article : Google Scholar : PubMed/NCBI

30 

Vallée A, Lecarpentier Y and Vallée JN: Curcumin: A therapeutic strategy in cancers by inhibiting the canonical WNT/β-catenin pathway. J Exp Clin Cancer Res. 38:3232019. View Article : Google Scholar : PubMed/NCBI

31 

Patel SS, Acharya A, Ray RS, Agrawal R, Raghuwanshi R and Jain P: Cellular and molecular mechanisms of curcumin in prevention and treatment of disease. Crit Rev Food Sci Nutr. 60:887–939. 2020. View Article : Google Scholar : PubMed/NCBI

32 

Ghasemi F, Shafiee M, Banikazemi Z, Pourhanifeh MH, Khanbabaei H, Shamshirian A, Amiri Moghadam S, ArefNezhad R, Sahebkar A, Avan A and Mirzaei H: Curcumin inhibits NF-kB and Wnt/β-catenin pathways in cervical cancer cells. Pathol Res Pract. 215:1525562019. View Article : Google Scholar : PubMed/NCBI

33 

Chen W, Chen X, Li S and Ren B: Expression, immune infiltration and clinical significance of SPAG5 in hepatocellular carcinoma: A gene expression-based study. J Gene Med. 22:e31552020. View Article : Google Scholar : PubMed/NCBI

34 

Love MI, Huber W and Anders S: Moderated estimation of fold change and dispersion for RNA-seq data with DESeq2. Genome Biol. 15:5502014. View Article : Google Scholar : PubMed/NCBI

35 

Zhou M, Zhao K, Yao Y, Yuan Y, Pei R, Wang Y, Chen J, Hu X, Zhou Y, Chen X and Wu C: Productive HBV infection of well-differentiated, hNTCP-expressing human hepatoma-derived (Huh7) cells. Virol Sin. 32:465–475. 2017. View Article : Google Scholar : PubMed/NCBI

36 

Li B, Zhang Y, Wu W, Du G, Cai L, Shi H and Chen S: Neovascularization of hepatocellular carcinoma in a nude mouse orthotopic liver cancer model: A morphological study using X-ray in-line phase-contrast imaging. BMC Cancer. 17:732017. View Article : Google Scholar : PubMed/NCBI

37 

Ram S, Vizcarra P, Whalen P, Deng S, Painter CL, Jackson-Fisher A, Pirie-Shepherd S, Xia X and Powell EL: Pixelwise H-score: A novel digital image analysis-based metric to quantify membrane biomarker expression from immunohistochemistry images. PLoS One. 16:e02456382021. View Article : Google Scholar : PubMed/NCBI

38 

Livak KJ and Schmittgen TD: Analysis of relative gene expression data using real-time quantitative PCR and the 2(−Delta Delta C(T)) Method. Methods. 25:402–408. 2001. View Article : Google Scholar : PubMed/NCBI

Related Articles

  • Abstract
  • View
  • Download
  • Twitter
Copy and paste a formatted citation
Spandidos Publications style
Li H, Qin Y, Huang Y, Wang J and Ren B: SPAG5, the upstream protein of Wnt and the target of curcumin, inhibits hepatocellular carcinoma. Oncol Rep 50: 172, 2023.
APA
Li, H., Qin, Y., Huang, Y., Wang, J., & Ren, B. (2023). SPAG5, the upstream protein of Wnt and the target of curcumin, inhibits hepatocellular carcinoma. Oncology Reports, 50, 172. https://doi.org/10.3892/or.2023.8609
MLA
Li, H., Qin, Y., Huang, Y., Wang, J., Ren, B."SPAG5, the upstream protein of Wnt and the target of curcumin, inhibits hepatocellular carcinoma". Oncology Reports 50.3 (2023): 172.
Chicago
Li, H., Qin, Y., Huang, Y., Wang, J., Ren, B."SPAG5, the upstream protein of Wnt and the target of curcumin, inhibits hepatocellular carcinoma". Oncology Reports 50, no. 3 (2023): 172. https://doi.org/10.3892/or.2023.8609
Copy and paste a formatted citation
x
Spandidos Publications style
Li H, Qin Y, Huang Y, Wang J and Ren B: SPAG5, the upstream protein of Wnt and the target of curcumin, inhibits hepatocellular carcinoma. Oncol Rep 50: 172, 2023.
APA
Li, H., Qin, Y., Huang, Y., Wang, J., & Ren, B. (2023). SPAG5, the upstream protein of Wnt and the target of curcumin, inhibits hepatocellular carcinoma. Oncology Reports, 50, 172. https://doi.org/10.3892/or.2023.8609
MLA
Li, H., Qin, Y., Huang, Y., Wang, J., Ren, B."SPAG5, the upstream protein of Wnt and the target of curcumin, inhibits hepatocellular carcinoma". Oncology Reports 50.3 (2023): 172.
Chicago
Li, H., Qin, Y., Huang, Y., Wang, J., Ren, B."SPAG5, the upstream protein of Wnt and the target of curcumin, inhibits hepatocellular carcinoma". Oncology Reports 50, no. 3 (2023): 172. https://doi.org/10.3892/or.2023.8609
Follow us
  • Twitter
  • LinkedIn
  • Facebook
About
  • Spandidos Publications
  • Careers
  • Cookie Policy
  • Privacy Policy
How can we help?
  • Help
  • Live Chat
  • Contact
  • Email to our Support Team