Spandidos Publications Logo
  • About
    • About Spandidos
    • Aims and Scopes
    • Abstracting and Indexing
    • Editorial Policies
    • Reprints and Permissions
    • Job Opportunities
    • Terms and Conditions
    • Contact
  • Journals
    • All Journals
    • Oncology Letters
      • Oncology Letters
      • Information for Authors
      • Editorial Policies
      • Editorial Board
      • Aims and Scope
      • Abstracting and Indexing
      • Bibliographic Information
      • Archive
    • International Journal of Oncology
      • International Journal of Oncology
      • Information for Authors
      • Editorial Policies
      • Editorial Board
      • Aims and Scope
      • Abstracting and Indexing
      • Bibliographic Information
      • Archive
    • Molecular and Clinical Oncology
      • Molecular and Clinical Oncology
      • Information for Authors
      • Editorial Policies
      • Editorial Board
      • Aims and Scope
      • Abstracting and Indexing
      • Bibliographic Information
      • Archive
    • Experimental and Therapeutic Medicine
      • Experimental and Therapeutic Medicine
      • Information for Authors
      • Editorial Policies
      • Editorial Board
      • Aims and Scope
      • Abstracting and Indexing
      • Bibliographic Information
      • Archive
    • International Journal of Molecular Medicine
      • International Journal of Molecular Medicine
      • Information for Authors
      • Editorial Policies
      • Editorial Board
      • Aims and Scope
      • Abstracting and Indexing
      • Bibliographic Information
      • Archive
    • Biomedical Reports
      • Biomedical Reports
      • Information for Authors
      • Editorial Policies
      • Editorial Board
      • Aims and Scope
      • Abstracting and Indexing
      • Bibliographic Information
      • Archive
    • Oncology Reports
      • Oncology Reports
      • Information for Authors
      • Editorial Policies
      • Editorial Board
      • Aims and Scope
      • Abstracting and Indexing
      • Bibliographic Information
      • Archive
    • Molecular Medicine Reports
      • Molecular Medicine Reports
      • Information for Authors
      • Editorial Policies
      • Editorial Board
      • Aims and Scope
      • Abstracting and Indexing
      • Bibliographic Information
      • Archive
    • World Academy of Sciences Journal
      • World Academy of Sciences Journal
      • Information for Authors
      • Editorial Policies
      • Editorial Board
      • Aims and Scope
      • Abstracting and Indexing
      • Bibliographic Information
      • Archive
    • International Journal of Functional Nutrition
      • International Journal of Functional Nutrition
      • Information for Authors
      • Editorial Policies
      • Editorial Board
      • Aims and Scope
      • Abstracting and Indexing
      • Bibliographic Information
      • Archive
    • International Journal of Epigenetics
      • International Journal of Epigenetics
      • Information for Authors
      • Editorial Policies
      • Editorial Board
      • Aims and Scope
      • Abstracting and Indexing
      • Bibliographic Information
      • Archive
    • Medicine International
      • Medicine International
      • Information for Authors
      • Editorial Policies
      • Editorial Board
      • Aims and Scope
      • Abstracting and Indexing
      • Bibliographic Information
      • Archive
  • Articles
  • Information
    • Information for Authors
    • Information for Reviewers
    • Information for Librarians
    • Information for Advertisers
    • Conferences
  • Language Editing
Spandidos Publications Logo
  • About
    • About Spandidos
    • Aims and Scopes
    • Abstracting and Indexing
    • Editorial Policies
    • Reprints and Permissions
    • Job Opportunities
    • Terms and Conditions
    • Contact
  • Journals
    • All Journals
    • Biomedical Reports
      • Information for Authors
      • Editorial Policies
      • Editorial Board
      • Aims and Scope
      • Abstracting and Indexing
      • Bibliographic Information
      • Archive
    • Experimental and Therapeutic Medicine
      • Information for Authors
      • Editorial Policies
      • Editorial Board
      • Aims and Scope
      • Abstracting and Indexing
      • Bibliographic Information
      • Archive
    • International Journal of Epigenetics
      • Information for Authors
      • Editorial Policies
      • Editorial Board
      • Aims and Scope
      • Abstracting and Indexing
      • Bibliographic Information
      • Archive
    • International Journal of Functional Nutrition
      • Information for Authors
      • Editorial Policies
      • Editorial Board
      • Aims and Scope
      • Abstracting and Indexing
      • Bibliographic Information
      • Archive
    • International Journal of Molecular Medicine
      • Information for Authors
      • Editorial Policies
      • Editorial Board
      • Aims and Scope
      • Abstracting and Indexing
      • Bibliographic Information
      • Archive
    • International Journal of Oncology
      • Information for Authors
      • Editorial Policies
      • Editorial Board
      • Aims and Scope
      • Abstracting and Indexing
      • Bibliographic Information
      • Archive
    • Medicine International
      • Information for Authors
      • Editorial Policies
      • Editorial Board
      • Aims and Scope
      • Abstracting and Indexing
      • Bibliographic Information
      • Archive
    • Molecular and Clinical Oncology
      • Information for Authors
      • Editorial Policies
      • Editorial Board
      • Aims and Scope
      • Abstracting and Indexing
      • Bibliographic Information
      • Archive
    • Molecular Medicine Reports
      • Information for Authors
      • Editorial Policies
      • Editorial Board
      • Aims and Scope
      • Abstracting and Indexing
      • Bibliographic Information
      • Archive
    • Oncology Letters
      • Information for Authors
      • Editorial Policies
      • Editorial Board
      • Aims and Scope
      • Abstracting and Indexing
      • Bibliographic Information
      • Archive
    • Oncology Reports
      • Information for Authors
      • Editorial Policies
      • Editorial Board
      • Aims and Scope
      • Abstracting and Indexing
      • Bibliographic Information
      • Archive
    • World Academy of Sciences Journal
      • Information for Authors
      • Editorial Policies
      • Editorial Board
      • Aims and Scope
      • Abstracting and Indexing
      • Bibliographic Information
      • Archive
  • Articles
  • Information
    • For Authors
    • For Reviewers
    • For Librarians
    • For Advertisers
    • Conferences
  • Language Editing
Login Register Submit
  • This site uses cookies
  • You can change your cookie settings at any time by following the instructions in our Cookie Policy. To find out more, you may read our Privacy Policy.

    I agree
Search articles by DOI, keyword, author or affiliation
Search
Advanced Search
presentation
Oncology Reports
Join Editorial Board Propose a Special Issue
Print ISSN: 1021-335X Online ISSN: 1791-2431
Journal Cover
October-2023 Volume 50 Issue 4

Full Size Image

Sign up for eToc alerts
Recommend to Library

Journals

International Journal of Molecular Medicine

International Journal of Molecular Medicine

International Journal of Molecular Medicine is an international journal devoted to molecular mechanisms of human disease.

International Journal of Oncology

International Journal of Oncology

International Journal of Oncology is an international journal devoted to oncology research and cancer treatment.

Molecular Medicine Reports

Molecular Medicine Reports

Covers molecular medicine topics such as pharmacology, pathology, genetics, neuroscience, infectious diseases, molecular cardiology, and molecular surgery.

Oncology Reports

Oncology Reports

Oncology Reports is an international journal devoted to fundamental and applied research in Oncology.

Experimental and Therapeutic Medicine

Experimental and Therapeutic Medicine

Experimental and Therapeutic Medicine is an international journal devoted to laboratory and clinical medicine.

Oncology Letters

Oncology Letters

Oncology Letters is an international journal devoted to Experimental and Clinical Oncology.

Biomedical Reports

Biomedical Reports

Explores a wide range of biological and medical fields, including pharmacology, genetics, microbiology, neuroscience, and molecular cardiology.

Molecular and Clinical Oncology

Molecular and Clinical Oncology

International journal addressing all aspects of oncology research, from tumorigenesis and oncogenes to chemotherapy and metastasis.

World Academy of Sciences Journal

World Academy of Sciences Journal

Multidisciplinary open-access journal spanning biochemistry, genetics, neuroscience, environmental health, and synthetic biology.

International Journal of Functional Nutrition

International Journal of Functional Nutrition

Open-access journal combining biochemistry, pharmacology, immunology, and genetics to advance health through functional nutrition.

International Journal of Epigenetics

International Journal of Epigenetics

Publishes open-access research on using epigenetics to advance understanding and treatment of human disease.

Medicine International

Medicine International

An International Open Access Journal Devoted to General Medicine.

Journal Cover
October-2023 Volume 50 Issue 4

Full Size Image

Sign up for eToc alerts
Recommend to Library

  • Article
  • Citations
    • Cite This Article
    • Download Citation
    • Create Citation Alert
    • Remove Citation Alert
    • Cited By
  • Similar Articles
    • Related Articles (in Spandidos Publications)
    • Similar Articles (Google Scholar)
    • Similar Articles (PubMed)
  • Download PDF
  • Download XML
  • View XML

  • Supplementary Files
    • Supplementary_Data.pdf
Article

Fumarate hydratase functions as a tumor suppressor in endometrial cancer by inactivating EGFR signaling

  • Authors:
    • Yen-Yun Wang
    • Anupama Vadhan
    • Ching-Hu Wu
    • Cheng-Yang Hsu
    • Yu-Chieh Chen
    • Yuk-Kwan Chen
    • Pang-Yu Chen
    • Hieu D.h. Nguyen
    • Yu-Chiuan Chang
    • Shyng-Shiou F. Yuan
  • View Affiliations / Copyright

    Affiliations: School of Dentistry, College of Dental Medicine, Kaohsiung Medical University, Sanmin, Kaohsiung 807, Taiwan, R.O.C., Graduate Institute of Medicine, College of Medicine, Kaohsiung Medical University Hospital, Sanmin, Kaohsiung 807, Taiwan, R.O.C., Department of Obstetrics and Gynecology, Kaohsiung Medical University Hospital, Sanmin, Kaohsiung 807, Taiwan, R.O.C., Institute of Biomedical Sciences, National Sun Yat-Sen University, Sanmin, Kaohsiung 807, Taiwan, R.O.C., Department of Medical Research, Kaohsiung Medical University Hospital, Sanmin, Kaohsiung 807, Taiwan, R.O.C.
  • Article Number: 183
    |
    Published online on: August 23, 2023
       https://doi.org/10.3892/or.2023.8620
  • Expand metrics +
Metrics: Total Views: 0 (Spandidos Publications: | PMC Statistics: )
Metrics: Total PDF Downloads: 0 (Spandidos Publications: | PMC Statistics: )
Cited By (CrossRef): 0 citations Loading Articles...

This article is mentioned in:



Abstract

Fumarase hydratase (FH) is an enzyme that catalyzes the reversible hydration and dehydration of fumarate to malate in the tricarboxylic acid cycle. The present study addressed the role of FH in endometrial cancer and clinically observed that the expression of FH was significantly lower in endometrial cancer tissues compared with normal endometrial tissues and, furthermore, that the decreased FH expression in endometrial cancer tissues was significantly associated with increased tumor size and lymph node metastasis. Further analysis in in vitro study showed that cell proliferation, migration and invasion abilities were increased when the expression of FH in the endometrial cancer cells was knocked down, but, by contrast, overexpression of FH in endometrial cancer cells decreased cell proliferative, migratory and invasive abilities. Mechanistic studies showed that the expression of vimentin and twist, being two well-studied mesenchymal markers in endometrial cancer cells, were upregulated in fumarate hydratase-knockdowned cells. In addition, phosphokinase array analysis demonstrated that the expression of phospho-EGFR (Y1086), which promotes carcinogenesis in cancers, was increased in endometrial cancer cells when FH was knocked down. In conclusion, the present study suggested that FH is a tumor suppressor and inhibits endometrial cancer cell proliferation and metastasis by inactivation of EGFR. Further studies are required to clarify its role as a prognostic biomarker and therapeutic target for endometrial cancer.

Introduction

Endometrial cancer is the most common type of cancer of the female genital tract in developed countries, including Taiwan (1). In the United States, endometrial cancer accounts for 6.9% of cancer diagnoses in women, with a predicted 61,180 new cases and 12,160 fatalities in 2019 (2). Different endometrial cancer histological subtypes and molecular traits have been reported. Type I endometrial cancer is associated with unopposed estrogen stimulation, consists of low-grade cells that are more prevalent and has an improved prognosis than type II endometrial cancer, which is not driven by estrogen and is comprised of high-grade cells (3). Unopposed estrogen therapy, early menarche, late menopause, tamoxifen therapy, infertility and chronic anovulation are risk factors connected to excessive unopposed exposure of the endometrium to estrogen (4). In addition, the metabolic combination of obesity, hypertension and diabetes, as well as other metabolic illnesses, are strongly associated with endometrial cancer (5). Endometrioid endometrial cancer has a well-established link to obesity, with relative risks of ~1.5 for overweight individuals, 2.5 for individuals with class 1 obesity [body mass index (BMI), 30.0–34.9 kg/m2], 4.5 for individuals with class 2 obesity (BMI, 35.0–39.9 kg/m2) and 7.1 for individuals with class 3 obesity (BMI, ≥40.0 kg/m2) (3,6).

Fumarate hydratase (FH), also known as fumarase, is a tricarboxylic acid (TCA) cycle enzyme that catalyzes the reversible hydration of fumarate to malate (7). The TCA cycle is the ultimate convergent pathway for the oxidation of lipids, carbohydrates and amino acids, in a series of metabolic processes that take place inside the mitochondria (8). According to a previous report, genetic mutations in the TCA cycle-related mitochondrial enzymes, including isocitrate dehydrogenase, succinate dehydrogenase and FH all cause tumor growth, suggesting that metabolic dysregulation can operate as a cancer driver in addition to being a result of oncogenic transformation (9). FH has dual localization in the cytosol or mitochondria, depending on the N-terminus peptide sequence (10).

A study has reported germline heterozygous mutations of FH in patients with multiple cutaneous and uterine leiomyomatosis (MCUL) and hereditary leiomyomatosis and renal cell cancer with or without renal cancer (HLRCC), demonstrating the allelic relationship between MCUL and HLRCC (11). In another study, 86% of FH-negative tumors determined by immunohistochemistry had FH mutations, half of which being germline mutations (12). Other than its mutational status in uterine leiomyosarcoma and uterine fibroids, the role of FH in endometrial cancer is mostly unclear.

In the present study, the role of FH in endometrial cancer was explored. It was demonstrated that FH functions as a tumor suppressor, with the potential to be developed as a prognostic biomarker and therapeutic target.

Materials and methods

Patient samples

Endometrial cancer tissues were obtained from patients (n=62, aged 26-82 years old) who had undergone surgical treatment at the Department of Surgery, Kaohsiung Medical University Hospital [Kaohsiung, Taiwan]. All participants in this study were recruited between March 2025 and March 2017. Ethical approval [IRB No.: KMUHIRB-E (1)-20150026] was obtained from the Ethics Committee of Kaohsiung Medical University Hospital. Informed patient consent was waived by the Institutional Review Board due to the retrospective nature of the study.

Immunohistochemistry

All tissues were procured from formalin-fixed and paraffin-embedded endometrial tissue blocks. Immunohistochemical (IHC) staining for FH in endometrial tissues was performed using the Bond-Max system (Leica Microsystems GmbH). Sections were deparaffinized using Bond Dewax Solution (Leica Microsystems GmbH) and rehydrated using graded alcohol. Heat-induced antigen retrieval was achieved using Bond Epitope Retrieval Solution 1 (Leica Microsystems GmbH) for 20 min at 98°C. After washing steps, peroxidase blocking was carried out for 10 min using Bond Polymer (Leica Microsystems GmbH). Tissues were again washed and then incubated with the primary antibody, FH (cat. no. GTX110128; 1:100), for 30 min at room temperature. Post-primary IgG linker reagent was applied for 8 min, and the slides were incubated with polymeric horseradish peroxidase IgG reagent for 8 min to localize the primary antibodies. Diaminobenzidine (DAB) was used as the substrate to detect antigen-antibody binding. Then, hematoxylin was used to counterstain nuclei for 5 min at room temperature. Images of immunohistochemically stained sections were captured using Nikon Eclipse E600 fluorescence microscope (Nikon Corporation). Relative expression of FH in the endometrial cancer specimens was quantified by two pathologists independently. For the endometrial cancer samples, each specimen was assigned to one of four groups based on the percentage of positively stained normal and tumor cells: 0 (0–4%), 1 (5–24%), 2 (25–49%), 3 (50–74%) or 4 (75–100%). In addition, the immunostaining intensity was graded as: 0 (negative), 1 (weak), 2 (moderate) or 3 (strong), with the total score calculated by multiplying the percentage of positively stained cells by the graded intensity of staining for every sample. Patients with a score <4.50 were categorized as the low FH expression group and those with a score ≥4.50 were categorized as the high FH expression group.

Cell culture

Ishikawa, RL95-2, HEC1A, AN3CA and KLE human endometrial cancer cell lines were obtained from the Bioresource Collection and Research Center (Hsinchu, Taiwan) and cultured in RPMI 1640 (Gibco; Thermo Fisher Scientific, Inc.) and Dulbecco's modified Eagle's medium (Gibco; Thermo Fisher Scientific, Inc.). All cell lines were incubated in a humidified incubator at 37°C and 5% CO2. All culture media contained 10% fetal bovine serum (FBS; Biological Industries; Sartorius AG), 1% penicillin G and streptomycin.

Virus transfection for FH knockdown and overexpression

To knockdown FH expression in endometrial cancer cells, lentivirus carrying a pLKO.1_puro lentiviral vector (from National RNAi Core Facility, Academia Sinica, Taipei, Taiwan) that expressed double-stranded short hairpin (sh)RNA oligonucleotides targeting the sequences of human FH (three clones) were used: i) Clone 2: ID TRCN0000310398, target sequence: CAACGATCATGTTAATAAA, shRNA sequence: GCCCAACGATCATGTTAATAAACTCGAGTTTATTAACATGATCGTTGGGTTTTTG; ii) clone 5: ID TRCN0000052465, target sequence: CCCAACGATCATGTTAATAAA, shRNA sequence: CCGGCCCAACGATCATGTTAATAAACTCGAGTTTATTAACATGATCGTTGGGTTTTTG; and iii) clone 6 ID: TRCN0000299140, target sequence: GTGGTTATGTTCAACAAGTAA, shRNA sequence: CCGGGTGGTTATGTTCAACAAGTAACTCGAGTTACTTGTTGAACATAACCACTTTTTG (National RNAi Core Facility, Academia Sinica, Taipei, Taiwan).

A pLKO.1_puro lentiviral vector expressing shRNA targeting firefly luciferase, unrelated to the human genome sequence, was used as a negative control clone ID: TRCN0000052466, target sequence: GTGGTTATGTTCAACAAGTAA, shRNA sequence: GGGTGGTTATGTTCAACAAGTAACTCGAGTTACTTGTTGAACATAACCACTTTTTG (from National RNAi Core Facility, Academia Sinica, Taipei, Taiwan).

A ready-to-use lentivirus particle containing the pReceiver Lv105 lentiviral vector, which expressed the human FH gene, was purchased from GeneCopoeia, Inc. for overexpression of FH in endometrial cancer cells. Lentivirus particles containing an empty pReceiver Lv105 lentiviral vector (GeneCopoeia, Inc.) were used as a negative control.

Briefly, the cells were seeded at 5×105 cells/well in 6 cm plates (Corning, Inc.) and incubated overnight at 37°C in 5% CO2 atmosphere. Lentiviral infection was achieved by adding virus solution to cells in culture media containing 8 g/ml polybrene (TR-1003; Sigma-Aldrich; Merck KGaA). The number of viruses was added according to the recommended infection MOI for Ishikawa, RL95-2, KLE, and AN3CA cells (MOI=5). Following a 24 h incubation at 37°C in 5% CO2 atmosphere, 2 g/ml puromycin (cat. no. A11138-03; Gibco; Thermo Fisher Scientific, Inc.) was added for selection. Selected cells were cultured in 2 g/ml puromycin for 2 weeks to establish cells with stable overexpression or knockdown of FH.

2,3-Bis(2-methoxy-4-nitro-5-sulfophenyl)-2H-tetrazolium-5-carboxanilide (XTT) colorimetric assay

The cell proliferation rate was determined using a XTT colorimetric assay (Roche Diagnostics GmbH) following the detailed procedure in accordance with a previous report (13).

Phosphokinase array

A human phosphokinase antibody array (ARY003C; R&D systems, Inc.) was applied to explore the kinases that are affected by FH in endometrial cancer cells. The site-specific phosphorylation of 43 kinases was determined in a single sample. Total cell lysates of RL95-2 cells with or without FH knockdown were harvested for phosphokinase array analysis according to the manufacturer's instruction.

Bioinformatic database analysis

FH and twist RNA Seq datasets of uterine corpus endometrial carcinoma (UCEC) in The Cancer Genome Atlas (TCGA) database were retrieved from TCGA website (Project ID: TCGA-UCEC; http://xena.ucsc.edu). The Pearson's correlation between interested proteins was analyzed using the data of patients from TCGA-UCEC.

FH, VIM and CLDN1 datasets of uterus in the Genotype-Tissue Expression (GTex) database were retrieved from the GTex website (https://gtexportal.org/home/). The correlation between FH and VIM and FH and CLDN1 was analyzed using the data of patients from GTex-Uterus.

Transwell migration and invasion assays

Cell migration assays were performed in 24-well plates with Transwell (Corning Inc.) membrane filter inserts (6.5 mm diameter, 8 µm pore size). Endometrial cancer cells, after FH overexpression or knockdown, were trypsinized, suspended in serum-free medium and seeded (1×105 cells) in the upper chamber of the Transwell filters. Medium containing 10% FBS was added to the lower chamber and the plates were incubated for 24 h at 37°C. Following incubation, cells were stained with crystal violet for 2 h at room temperature. Non-migrating cells were removed by wiping the upper surface of the filter. Migrated cells were imaged using an Olympus SZX10 stereo light microscope (Olympus Corporation) and analyzed using ImageJ software (ij153-win-java8; National Institutes of Health).

For invasion assays, BioCoat Matrigel (BD Biosciences) invasion chambers were rehydrated according to the manufacturer's instructions and subsequent steps were identical to the migration assay.

To study the effect of EGFR phosphorylation on endometrial cancer cell metastasis, Gefitinib, an EGFR phosphorylation inhibitor, was purchased from Sigma-Aldrich (Merck KGaA; cat. no. SML1657). RL95-2 endometrial cancer cells were treated with Gefitinib for 24 h before performing the migration and invasion assays.

Western blotting

Western blotting was performed to assess the knockdown efficiency following lentivirus infection and to assess the protein expression of other proteins. The detailed procedure according to a previous study was followed (13). In brief, the cells were lysed with RIPA buffer (20 mM Tris-HCL pH 7. 4, 150 mM NaCl, 1 mM EDTA, 1% Triton-X100, 1% sodium deoxycholate, 0.1% SDS) and cell lysates were collected. The BCA protein assay (cat. no. 23225; Sigma-Aldrich; Merck KGaA) was used to quantify total protein. The samples were electrophoresed on a SDS-PAGE gel (8–12%; 20 µg/lane). After protein transfer, the polyvinylidene fluoride (PVDF) membrane was blocked with 2% BSA in 1X TBST solution for 1 h at room temperature. The membranes were incubated overnight with primary antibodies at 4°C. Antibodies against FH (cat. no. GTX110128; 1:2,000), vimentin (cat. no. GTX100619; 1:1,000), twist (cat. no. GTX127310; 1:1,000), EGFR (cat. no. GTX100448; 1:1,000) and phosphorylated (p-)EGFR (cat. no. GTX133599; 1:1,000) were purchased from GeneTex Inc. Antibodies against JNK1/2/3 (cat. no. ab179461; 1:1,000) and p-JNK1/2/3 (cat. no. ab124956; 1:1,000) were purchased from Abcam. An antibody against β-actin (cat. no. A5441; 1:5,000; Sigma-Aldrich; Merck KGaA) was used as the internal control. After the incubation with primary antibodies and subsequent washing, PVDF membranes were incubated with rabbit (HRP conjugate; cat. no. GTX2131101; 1:5,000; GeneTex, Inc.) or mouse (HRP conjugate; cat. no. GTX213111; 1:5,000; GeneTex, Inc.) secondary antibodies for 1 h at room temperature. The protein bands on the PVDF membrane were visualized using enhanced chemiluminescence reagent (PerkinElmer, Inc.) and Image Lab software 6.0.1 (Bio-Rad Laboratories, Inc.).

Statistical analysis

All statistical analyses were performed using the SPSS 14.0 statistical package for PC (SPSS, Inc.). Comparisons between FH expression with various variables, including stage, tumor size, grade lymph node metastasis and myometrium invasion, were investigated by χ2 test. Student's t-test (unpaired) was used to compare the difference between two groups. One-way analysis of variance with post-hoc Tukey's test was used for multiple group comparisons. P<0.05 was considered to indicate a statistically significant difference.

Results

FH expression in endometrial cancer tissues is negatively associated with tumor size and lymph node metastasis

To evaluate FH expression in normal endometrium and endometrial cancer tissues, IHC staining of 59 normal endometrial and 62 endometrial cancer tissue samples was performed. It was demonstrated that endometrial cancer tissue had low FH expression compared with normal endometrial tissue (Fig. 1A and B). FH expression was further correlated with the clinicopathological characteristics of patients with endometrial cancer and it was found that FH had a negative correlation with tumor size (P=0.028) and lymph node metastasis (P=0.044; Table I). Moreover, the patients were classified into an FH-low group (<4.50%) and an FH-high group (≥4.50%; Table I) using receiver operating characteristic (ROC) curve.

Figure 1.

FH expression in endometrial cancer tissues is negatively correlated with tumor size and lymph node metastasis. (A) Representative images of FH expression in normal endometrial and endometrial cancer tissues. (B) Quantification of FH expression in normal endometrial and endometrial cancer tissues. Student's t-test was used to compare the difference between two groups. The data are presented as the mean ± SD. ***P<0.001. FH, fumarate hydratase.

Table I.

Correlation of FH with clinicopathological characteristics in endometrial cancer patients.

Table I.

Correlation of FH with clinicopathological characteristics in endometrial cancer patients.

FH

VariableLow (score <4.50) n (%)High (score ≥4.50) n (%) P-valuea
Pathologic stage 0.580
  I7 (11.3)10 (16.1)
  II/III/IV22 (35.5)23 (37.1)
Tumor size 0.028a
  <2 cm23 (37.1)32 (51.6)
  ≥2 cm6 (9.7)1 (1.6)
Gradeb 0.053
  G117 (31.0)24 (43.6)
  G2/G310 (18.1)4 (7.3)
Lymph node metastasis 0.044a
  Negative22 (35.5)31 (50.0)
  Positive7 (11.3)2 (3.2)
Myometrium invasionc 0.363
  <1/2d16 (27.1)13 (22.0)
  ≥1/2e13 (22.0)17 (28.9)

a P-value was calculated by χ2 test,

b data is missing for 7 patients,

c data is missing for three patients,

d cancer invasion less than 50% of the myometrium and

e cancer invasion equal ≥50% of the myometrium. FH, fumarate hydratase.

Downregulation of FH expression enhances, while overexpression of FH reduces, endometrial cancer cell migration and invasion abilities

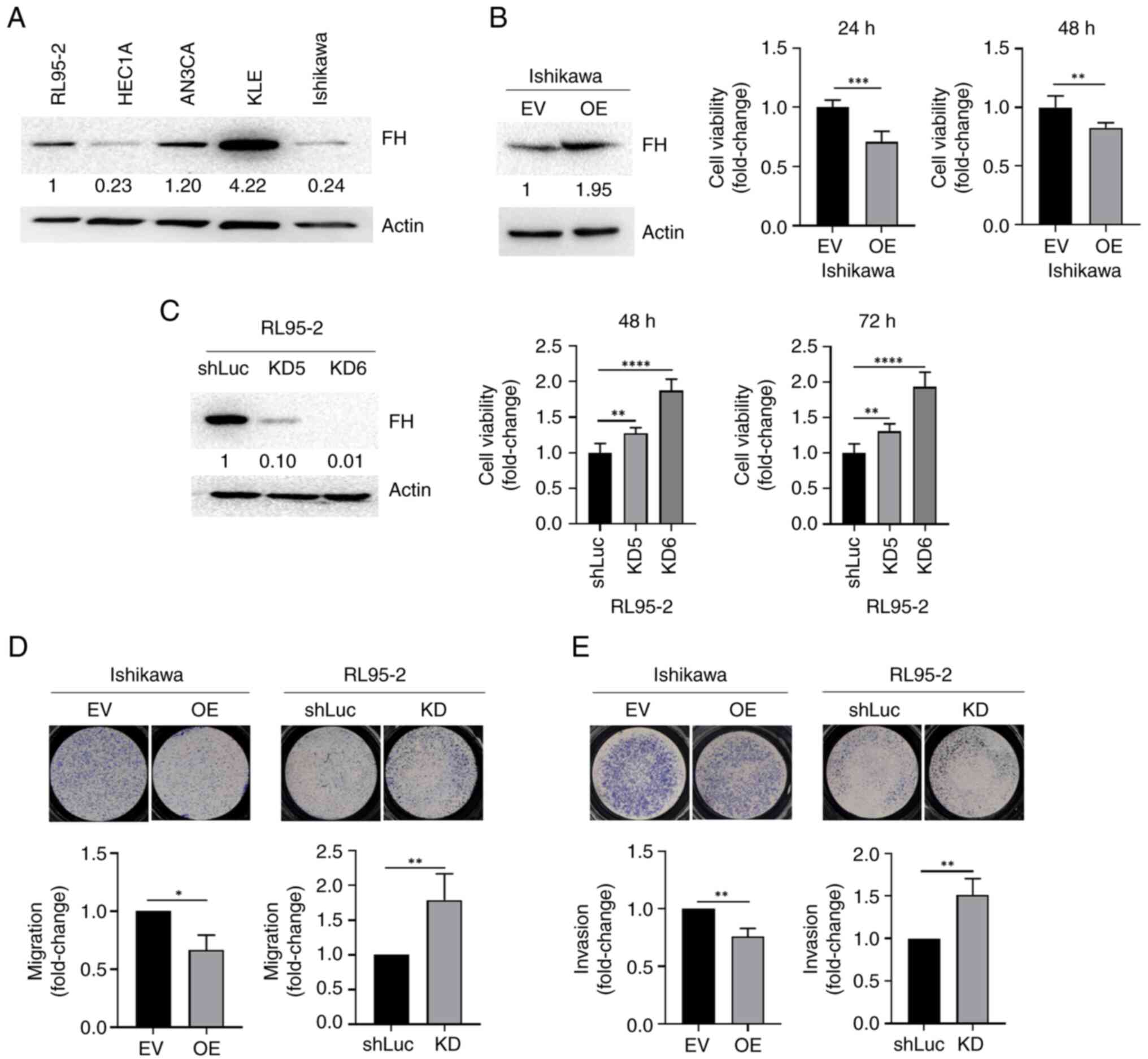
The endogenous expression of FH was further assessed in five endometrial cancer cell lines. The result demonstrated that the HEC1A, Ishikawa and RL95-2 cell lines (which are relatively more invasive cell lines) had low FH protein expression, while the AN3CA and KLE cell lines (which are relatively less invasive cell lines) had high FH protein expressions (Fig. 2A). FH was subsequently recombinantly overexpressed in Ishikawa cells (which had low endogenous FH expression) and knocked down in RL95-2 cells (which had high endogenous FH expression), to evaluate the effect of FH expression on the proliferation, migration and invasion abilities of endometrial cancer cells. A total of three shRNAs for FH expression knockdown were assessed. It was discovered that KD6 had the best knockdown efficiency and KD6 was therefore used in further experiments.

Figure 2.

KD of FH increases, while OE of FH decreases, the migration ability of endometrial cancer cells. (A) Western blot analysis of endogenous FH levels in human endometrial cancer cell lines. (B) Left, western blot showing FH OE efficiency; right, cell proliferation in Ishikawa cells infected with EV controls or FH OE lentivirus. Student's t-test was used to compare the difference between two groups. (C) Left, western blot showing FH KD efficiency of two clones; right, cell proliferation in RL95-2 cells infected with shluc or FH shRNAs. One-way analysis of variance with post-hoc Tukey's test was used for multiple group comparisons. (D) Migration ability of FH-overexpressing Ishikawa cells and FH-KD RL95-2 cells. (E) Cancer invasion ability of FH-overexpressing Ishikawa cells and FH-KD RL95-2 cells. The data are presented as the mean ± SD. *P<0.05, **P<0.01, ***P<0.001, ****P<0.0001. FH, fumarate hydratase; KD, knockdown; FH, fumarate hydratase; OE, overexpression; EV, empty vector; sh, short hairpin; shLuc, firefly luciferase-specific shRNA.

The cell proliferation assay results revealed that the proliferation of FH-overexpressing Ishikawa cells was decreased, while the proliferation of FH-knockdown RL95-2 cells was increased (Fig. 2B and C). Furthermore, the migration and invasion abilities of FH-overexpressing Ishikawa cells were also decreased. By contrast, the migration and invasion abilities of FH-knockdown RL95-2 cells were increased. The migration ability of cells transfected with KD2 and KD5 clones was also assessed and it was found that cell migration was also increased significantly compared with the control group (Fig. S1B).

Expression of mesenchymal markers, vimentin and twist, are upregulated in FH-knockdown endometrial cancer cells

It is shown in Table I that FH expression was negatively correlated with lymph node metastasis. Therefore, the protein expression of various epithelial-mesenchymal transition (EMT) markers, which play critical role in cancer cell metastasis (14), in FH-knockdown RL95-2, KLE and AN3CA cells was further evaluated. It was demonstrated that expression of the mesenchymal markers, vimentin and twist, was upregulated in FH-knockdown cells; by contrast, expression of the epithelial marker, claudin 1, was downregulated significantly compared with the control group (Fig. 3A-C). To access whether FH mRNA expression is correlated with the mRNA expression of EMT markers, the expression levels in the TCGA (https://xena.ucsc.edu/) and GTex (https://gtexportal.org/home/datasets) datasets were analyzed. A negative correlation was observed between FH and two mesenchymal markers, vimentin (r=−0.33; P=0.003) and twist (r=−0.206; P=0.003), whereas a positive, but not statistically significant, correlation was observed between FH and the epithelial marker, claudin-1 (r=0.18, P=0.12), as shown in Fig. 3D and E.

Figure 3.

KD of FH increases vimentin and twist expression in RL95-2 endometrial cancer cells. (A) Western blot and bar chart showing vimentin and twist protein expression in FH-KD RL95-2 cells. (B) Western blot and bar chart showing the protein quantification results for vimentin and twist protein expression in FH-KD KLE cells. (C) Western blot and bar chart showing the protein quantification results for vimentin and twist protein expression in FH-KD AN3CA cells. The expression levels of FH mRNA was correlated with the mRNA expression of epithelial-mesenchymal transition markers vimentin, claudin-1 using The Genotype-Tissue Expression (https://gtexportal.org/home/datasets) datasets in (D), and twist using The Cancer Genome Atlas (https://xena.ucsc.edu/) datasets in (E). Student's t-test was used to compare the difference between two groups. Data are presented as the mean ± SD. **P<0.01, ***P<0.001. KD, knockdown; FH, fumarate hydratase; KD, knockdown; shLuc, firefly luciferase-specific shRNA.

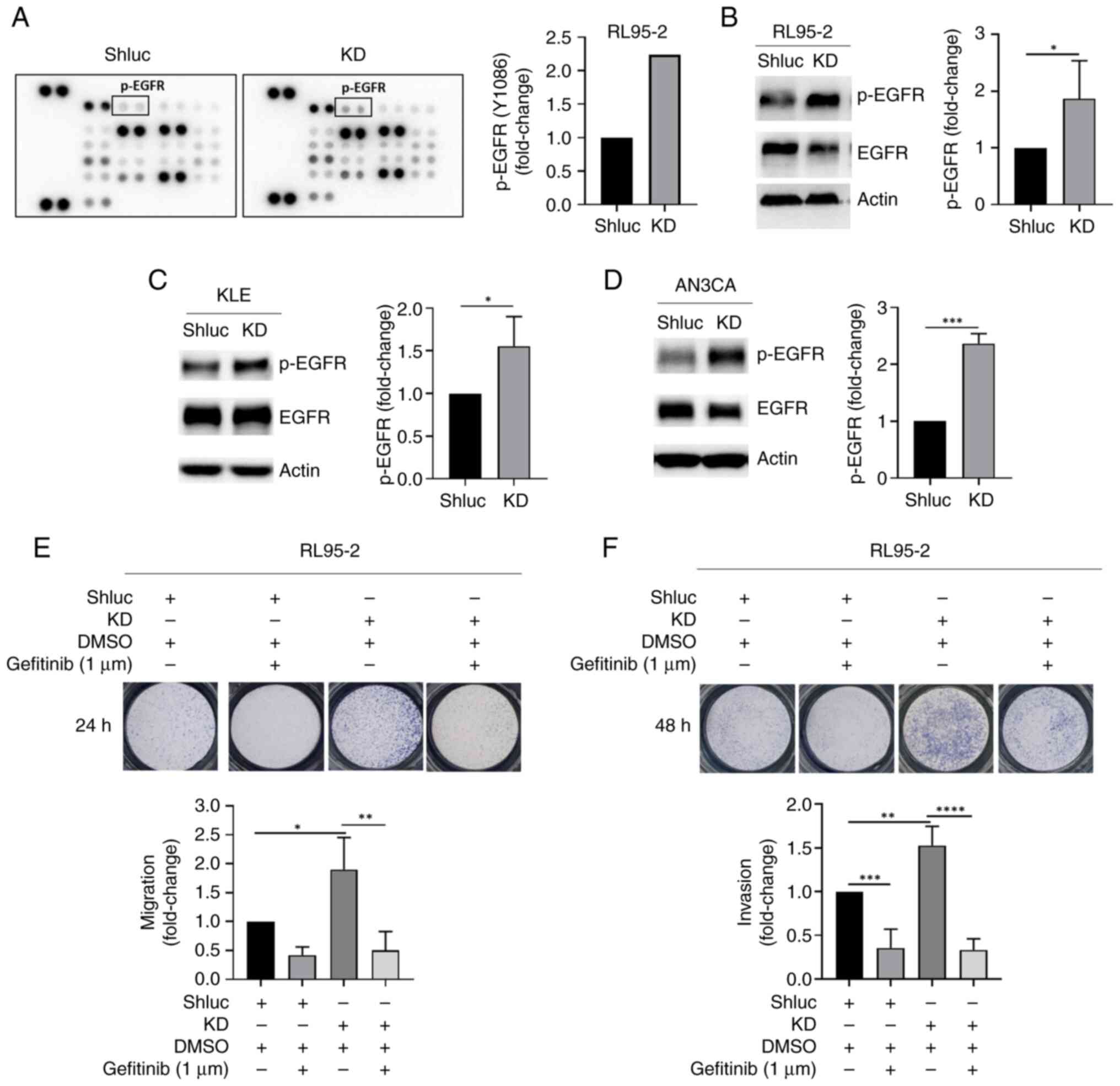
EGFR phosphorylation is upregulated in FH-knockdown endometrial cancer cells

Next, a human phosphokinase array was used to identify the possible kinases regulating FH-mediated endometrial cancer cell behavior. The results demonstrated that the levels of p-JNK1/2/3 and p-EGFR were increased in FH-knockdown RL95-2 cells compared with control cells (Figs. 4A and S2A), which was further validated by western blotting (Fig. 4B-D). The p-EGFR protein level was significantly increased in FH-knockdown endometrial cancer cell lines including RL95-2 (Fig. 4B), KLE (Fig. 4C) and AN3CA (Fig. 4D), while p-JNK1/2/3 expression did not change in FH-knockdown RL95-2 cells (Fig. S2B). In addition, a connection between FH and EGFR, mediated by TP53, was observed using the STRING online database (https://string-db.org/) (Fig. S3).

Figure 4.

EGFR phosphorylation is upregulated in FH-KD RL95-2 cells. (A) Left, phosphokinase array showing expression of various kinases in shluc and FH-KD RL95-2 cells; right, fold change in p-EGFR kinase levels from the phosphokinase array. (B) Left, western blot showing the protein expression levels of p-EGFR and EGFR protein in RL95-2 shluc control and KD cells; right, quantification of the p-EGFR protein expression levels. (C) Left, western blot showing the protein expression levels of p-EGFR and EGFR protein in KLE shluc control and KD cells; right, quantification of the p-EGFR protein expression levels. (D) Left, western blot showing the protein expression levels of p-EGFR and EGFR protein in AN3CA shluc control and KD cells; right, quantification of the p-EGFR protein expression levels. (E) Top, migration and invasion abilities of RL95-2 following gefitinib treatment (1 µM; 24 h); bottom, quantification of the results. (F) Top, migration and invasion abilities of RL95-2 following gefitinib treatment (1 µM, 24 h); bottom, quantification of the results. All western blots were performed three times independently. Student's t-test was used to compare the difference between two groups. One-way analysis of variance with post-hoc Tukey's test was used for multiple group comparisons. Data are presented as the mean ± SD. *P<0.05, **P<0.01, ***P<0.001, ****P<0.0001. FH, fumarate hydratase; KD, knockdown; p-, phosphorylated; sh, short hairpin; shLuc, firefly luciferase-specific shRNA.

Further analysis was performed using the p-EGFR inhibitor, gefitinib (1 µM), to treat FH-knockdown RL95-2 cells. The results demonstrated that gefitinib inhibited p-EGFR protein expression (Fig. S2C), while the migration and invasion abilities of FH-knockdown cells were significantly decreased after gefitinib treatment, compared with the vehicle treatment group (Fig. 4C and D). These results suggested that FH knockdown promoted EGFR phosphorylation and hence upregulated the migration and invasion of endometrial cancer cells.

Discussion

The role of FH in endometrial cancer is mostly unclear. The present study, to the best of the authors' knowledge, is the first study reporting that FH acts as a tumor suppressor in endometrial cancer, as demonstrated by the negative correlation observed between FH and tumor size or metastasis using clinical data. In addition, the results of the present study demonstrated that FH knockdown led to an increase in endometrial cancer cell proliferation and metastasis and, since FH catalyzes the reversible hydration of fumarate to malate (7), fumarate may have a role in this process. Consistent with these findings, Sciacovelli et al (15) reported that fumarate, which may accumulate when FH is inactivated, promotes EMT through activation of the transcription factors, snail1 and zeb1/2, by silencing miR200 cluster expression. A negative correlation of FH and mesenchymal marker vimentin, determined by immunohistochemistry, has also been reported. In chromophobe renal cell carcinoma and low-grade oncocytic renal tumor, there is a positive staining for FH but a negative staining for vimentin (16,17), while in FH-negative renal cell carcinoma, 6 out of 8 cases are positive for vimentin expression (18).

The present study demonstrated the upregulation of the mesenchymal markers, vimentin and twist and the downregulation of the epithelial marker, claudin-1, in FH-knockdown endometrial cancer cells. In agreement with these findings, vimentin and twist have been reported to be upregulated in endometrial cancer (19,20) and associated with the poor survival of patients with endometrial cancer (21). In addition, the high expression of claudin-1 protein in endometrial cancer has been reported in a previous study (22). Notably, the subcellular localization of claudin-1 may determine its role as a tumor suppressor or a promoter (23), with nuclear or cytoplasmic-localized claudin-1 acting as an oncogene and cell membrane-localized claudin-1 acting as a tumor suppressor (24). Whether regulation of FH definitively influences subcellular localization of claudin-1 remains to be determined.

FH mutations have been reported in renal cancer and malignant paraganglioma (25,26). Loss-of-function FH mutations cause an increase in fumarate and a decrease in malate and citrate (27). Furthermore, FH deficiency promotes renal tumor growth by inducing glucose uptake and angiogenesis (28,29) and FH exerts oncogenic effects in renal cell carcinoma through its ability to activate hypoxia-inducible factor (HIF) by directly inhibiting prolyl hydroxylases (30). Crosstalk between HIF and EGFR has been described as a tumor-promoting mechanism and EGFR signaling enhanced HIF activity through the PI3K/AKT pathway (31). Moreover, accumulation of fumarate, caused by FH mutations, promotes EMT and increases cell migration (32). In agreement with the aforementioned reports, especially for renal cell carcinoma, FH knockdown resulted in an increase in endometrial cancer cell proliferation and metastasis in the present study.

A previous study demonstrated that FH deficiency resulted in diminished p53 levels in kidney cancer (33). p53 exerts tumor suppressor function by upregulating tumor suppressor genes, the products of which display an array of tumor suppression activities (33). Once activated, p53 enhances the conversion of pyruvate to acetyl-CoA, allowing acetyl-CoA to enter the TCA cycle and enhance mitochondrial respiration (34). However, the activity of p53 is inhibited in the majority of cancer types (35) and a recent study demonstrated that EGFR knockdown increased wild type p53 transcriptional activity (36), which highlighted the role of TP53 mutations in influencing prognosis and responsiveness to EGFR-targeted therapy in non-small-cell lung cancer (37).

The results of the human phosphokinase array analysis conducted in the present study suggested that p-EGFR expression was upregulated in FH-knockdown cells and might mediate malignant endometrial cancer cell behavior. EGFR is a receptor tyrosine kinase that regulates cellular processes, including proliferation, migration and survival and upregulation of EGFR has been found to promote cancer cell metastasis in a variety of types of cancer, including breast, pancreatic (38), gastric (39) and head and neck (40) cancer. Tamoxifen treatment activates EGFR to promote endometrial cancer cell proliferation (41). In addition, another study found that EGFR functions as a downstream effector of MUC20 to promote endometrial cancer cell metastasis (42). In the present study, a novel discovery linking EGFR activation to malignant endometrial cancer cell behaviors when FH expression is suppressed was reported. EGFR-tyrosine kinase inhibitors (EGFR-TKIs) are widely used for the treatment of non-small cell lung cancer harboring EGFR-activating mutations (43). Gefitinib arrests PC-9 non-small cell lung cancer cells at the G0/G1 phase (44) and induced apoptosis and autophagy in A431 skin epidermoid carcinoma cells (45). The use of EGFR-TKIs is therefore promising for the targeted treatment of EGFR-activated cancer types, including endometrial cancer. Although overexpression of FH is also a potential approach for the treatment of endometrial cancer cells with downregulated FH expression, it is more practical to target EGFR activation since several EGFR-TKIs are already clinically available.

The clinical and translational significance of the present study is two-fold. First, FH can be considered as a new diagnostic and prognostic marker for endometrial cancer. Second, novel therapeutic strategies targeting FH are worthy of further investigation for personalized treatment management. However, the present study has the limitation of not including an in vivo animal study for validation. To provide a more complete picture for the role of FH in endometrial cancer initiation and progression, an in vivo model should be established to validate the in vitro and clinical findings of the present study and to explore the therapeutic potential of targeting FH for endometrial cancer treatment.

In conclusion, the present study suggested that FH functions as a tumor suppressor in endometrial cancer and presents the potential of FH to be developed as a prognostic marker and therapeutic target, after more extensive and multi-center clinical studies.

Supplementary Material

Supporting Data

Acknowledgements

Not applicable.

Funding

The present study was supported by grants from the Ministry of Science and Technology (grant nos. MOST 111-2314-B-037-011-, MOST 111-2314-B-037-020- and MOST 111-2314-B-037-046-) and the Center for Intelligent Drug Systems and Smart Bio-devices (IDS2B) from the Featured Areas Research Center Program within the framework of the Higher Education Sprout Project by the Ministry of Education, Taiwan. The present study was also supported by grants from Kaohsiung Medical University Hospital (grant nos. KMUH110-0R43, KMUH111-1R37 and KMUH-DK(A)112001) and Kaohsiung Medical University (grant nos. KMU-DK(A)111005, NYCUKMU-111-P17 and NSYSU-KMU-112-P04), Taiwan.

Availability of data and materials

The data that support the findings of this study are available from the corresponding author upon reasonable request.

Authors' contributions

Concept and design of the experiments was by Y-Y Wang, A Vadhan, C-H Wu, C-Y Hsu, Y-C Chen, Y-K Chen, P-Y Chen, Y-C Chang and S-S Yuan. The experiments were performed by Y-Y Wang, A Vadhan, C-H Wu, C-Y Hsu, Y-C Chen and S-S Yuan. Y-Y Wang and S-S Yuan confirm the authenticity of all the raw data. Data analysis and discussion was performed by Y-Y Wang, A Vadhan, Y-K Chen, P-Y Chen, H.D.H.N. and S-S Yuan. Y-Y Wang, Y-C Chang and S-S Yuan contributed reagents, materials and analysis tools. Y-Y Wang, A Vadhan, C-H Wu, C-Y Hsu, Y-C Chen, Y-K Chen, P-Y Chen, H.D.H.N., Y-C Chang and S-S Yuan prepared the manuscript. All authors read and approved the final manuscript.

Ethics approval and consent to participate

Ethical approval was obtained from the Ethics Committee of Kaohsiung Medical University Hospital.

Patient consent for publication

Not applicable.

Competing interests

The authors declare that there are no conflicts of interest.

References

1 

Plataniotis G and Castiglione M; ESMO Guidelines Working Group, : Endometrial cancer: ESMO clinical practice guidelines for diagnosis, treatment and follow-up. Ann Oncol. 21 (Suppl 5):v41–v45. 2010. View Article : Google Scholar : PubMed/NCBI

2 

Siegel RL, Miller KD and Jemal A: Cancer statistics, 2019. CA Cancer J Clin. 69:7–34. 2019. View Article : Google Scholar : PubMed/NCBI

3 

Setiawan VW, Yang HP, Pike MC, McCann SE, Yu H, Xiang YB, Wolk A, Wentzensen N, Weiss NS, Webb PM, et al: Type I and II endometrial cancers: Have they different risk factors? J Clin Oncol. 31:2607–2618. 2013. View Article : Google Scholar : PubMed/NCBI

4 

Braun MM, Overbeek-Wager EA and Grumbo RJ: Diagnosis and management of endometrial cancer. Am Fam Physician. 93:468–474. 2016.PubMed/NCBI

5 

Kyo S and Nakayama K: Endometrial cancer as a metabolic disease with dysregulated PI3K signaling: Shedding light on novel therapeutic strategies. Int J Mol Sci. 21:60732020. View Article : Google Scholar : PubMed/NCBI

6 

Lauby-Secretan B, Scoccianti C, Loomis D, Grosse Y, Bianchini F and Straif K; International Agency for Research on Cancer Handbook Working Group, : Body fatness and cancer-viewpoint of the IARC Working Group. N Engl J Med. 375:794–798. 2016. View Article : Google Scholar : PubMed/NCBI

7 

Frezza C: Mitochondrial metabolites: Undercover signalling molecules. Interface Focus. 7:201601002017. View Article : Google Scholar : PubMed/NCBI

8 

Akram M: Citric acid cycle and role of its intermediates in metabolism. Cell Biochem Biophys. 68:475–478. 2014. View Article : Google Scholar : PubMed/NCBI

9 

Raimundo N, Baysal BE and Shadel GS: Revisiting the TCA cycle: Signaling to tumor formation. Trends Mol Med. 17:641–649. 2011. View Article : Google Scholar : PubMed/NCBI

10 

Picaud S, Kavanagh KL, Yue WW, Lee WH, Muller-Knapp S, Gileadi O, Sacchettini J and Oppermann U: Structural basis of fumarate hydratase deficiency. J Inherit Metab Dis. 34:671–676. 2011. View Article : Google Scholar : PubMed/NCBI

11 

Tomlinson IPM, Alam NA, Rowan AJ, Barclay E, Jaeger EE, Kelsell D, Leigh I, Gorman P, Lamlum H, Rahman S, et al: Germline mutations in FH predispose to dominantly inherited uterine fibroids, skin leiomyomata and papillary renal cell cancer. Nat Genet. 30:406–610. 2002. View Article : Google Scholar : PubMed/NCBI

12 

Liu C, Dillon J, Beavis AL, Liu Y, Lombardo K, Fader AN, Hung CF, Wu TC, Vang R, Garcia JE and Xing D: Prevalence of somatic and germline mutations of fumarate hydratase in uterine leiomyomas from young patients. Histopathology. 76:354–365. 2020. View Article : Google Scholar : PubMed/NCBI

13 

Yuan SSF, Hou MF, Hsieh YC, Huang CY, Lee YC, Chen YJ and Lo S: Role of MRE11 in cell proliferation, tumor invasion, and DNA repair in breast cancer. J Natl Cancer Inst. 104:1485–1502. 2012. View Article : Google Scholar : PubMed/NCBI

14 

Yeung KT and Yang J: Epithelial-mesenchymal transition in tumor metastasis. Mol Oncol. 11:28–39. 2017. View Article : Google Scholar : PubMed/NCBI

15 

Sciacovelli M, Gonçalves E, Johnson TI, Zecchini VR, da Costa AS, Gaude E, Drubbel AV, Theobald SJ, Abbo SR, Tran MG, et al: Fumarate is an epigenetic modifier that elicits epithelial-to-mesenchymal transition. Nature. 537:544–547. 2016. View Article : Google Scholar : PubMed/NCBI

16 

Michalova K, Tretiakova M, Pivovarcikova K, Alaghehbandan R, Perez Montiel D, Ulamec M, Osunkoya A, Trpkov K, Yuan G, Grossmann P, et al: Expanding the morphologic spectrum of chromophobe renal cell carcinoma: A study of 8 cases with papillary architecture. Ann Diagn Pathol. 44:1514482020. View Article : Google Scholar : PubMed/NCBI

17 

Chen T, Peng Y, Lei T, Wu C, Wang H and Shi Y: Low-grade oncocytic tumour (LOT) of the kidney is characterised by GATA3 positivity, FOXI1 negativity and mTOR pathway mutations. Pathol Oncol Res. 29:16108522023. View Article : Google Scholar : PubMed/NCBI

18 

Zhang W, Chu J, Zou YW, Jiang YX, Wei ZM, Zhong DC, Liu Y, Li YJ and Yu WJ: Clinicopathological characteristics of fumarate hydratase-deficient renal cell carcinoma. Zhonghua Bing Li Xue Za Zhi. 48:120–126. 2019.(In Chinese). PubMed/NCBI

19 

Kyo S, Sakaguchi J, Ohno S, Mizumoto Y, Maida Y, Hashimoto M, Nakamura M, Takakura M, Nakajima M, Masutomi K and Inoue M: High twist expression is involved in infiltrative endometrial cancer and affects patient survival. Hum Pathol. 37:431–438. 2006. View Article : Google Scholar : PubMed/NCBI

20 

Ihira K, Dong P, Xiong Y, Watari H, Konno Y, Hanley SJ, Noguchi M, Hirata N, Suizu F, Yamada T, et al: EZH2 inhibition suppresses endometrial cancer progression via miR-361/Twist axis. Oncotarget. 8:13509–13520. 2017. View Article : Google Scholar : PubMed/NCBI

21 

Wu HM, Huang HY, Schally AV, Chao A, Chou HH, Leung PC and Wang HS: Growth hormone-releasing hormone antagonist inhibits the invasiveness of human endometrial cancer cells by down-regulating twist and N-cadherin expression. Oncotarget. 8:4410–4421. 2017. View Article : Google Scholar : PubMed/NCBI

22 

Sobel G, Németh J, Kiss A, Lotz G, Szabó I, Udvarhelyi N, Schaff Z and Páska C: Claudin 1 differentiates endometrioid and serous papillary endometrial adenocarcinoma. Gynecol Oncol. 103:591–598. 2006. View Article : Google Scholar : PubMed/NCBI

23 

Dhawan P, Singh AB, Deane NG, No Y, Shiou SR, Schmidt C, Neff J, Washington MK and Beauchamp RD: Claudin-1 regulates cellular transformation and metastatic behavior in colon cancer. J Clin Invest. 115:1765–1776. 2005. View Article : Google Scholar : PubMed/NCBI

24 

Bhat AA, Syed N, Therachiyil L, Nisar S, Hashem S, Macha MA, Yadav SK, Krishnankutty R, Muralitharan S, Al-Naemi H, et al: Claudin-1, a double-edged sword in cancer. Int J Mol Sci. 21:5692020. View Article : Google Scholar : PubMed/NCBI

25 

Hol JA, Jongmans MCJ, Littooij AS, de Krijger RR, Kuiper RP, van Harssel JJT, Mensenkamp A, Simons M, Tytgat GAM, van den Heuvel-Eibrink MM and van Grotel M: Renal cell carcinoma in young FH mutation carriers: Case series and review of the literature. Fam Cancer. 19:55–63. 2020. View Article : Google Scholar : PubMed/NCBI

26 

Castro-Vega LJ, Buffet A, De Cubas AA, Cascón A, Menara M, Khalifa E, Amar L, Azriel S, Bourdeau I, Chabre O, et al: Germline mutations in FH confer predisposition to malignant pheochromocytomas and paragangliomas. Hum Mol Genet. 23:2440–2446. 2014. View Article : Google Scholar : PubMed/NCBI

27 

Hvinden IC, Cadoux-Hudson T, Schofield CJ and McCullagh JSO: Metabolic adaptations in cancers expressing isocitrate dehydrogenase mutations. Cell Rep Med. 2:10046922021. View Article : Google Scholar : PubMed/NCBI

28 

Isaacs JS, Jung YJ, Mole DR, Lee S, Torres-Cabala C, Chung YL, Merino M, Trepel J, Zbar B, Toro J, et al: HIF overexpression correlates with biallelic loss of fumarate hydratase in renal cancer: Novel role of fumarate in regulation of HIF stability. Cancer Cell. 8:143–153. 2005. View Article : Google Scholar : PubMed/NCBI

29 

Pollard PJ, Brière JJ, Alam NA, Barwell J, Barclay E, Wortham NC, Hunt T, Mitchell M, Olpin S, Moat SJ, et al: Accumulation of Krebs cycle intermediates and over-expression of HIF1alpha in tumours which result from germline FH and SDH mutations. Hum Mol Genet. 14:2231–2239. 2005. View Article : Google Scholar : PubMed/NCBI

30 

Lindner AK, Tulchiner G, Seeber A, Siska PJ, Thurnher M and Pichler R: Targeting strategies in the treatment of fumarate hydratase deficient renal cell carcinoma. Front Oncol. 12:9060142022. View Article : Google Scholar : PubMed/NCBI

31 

Peng XH, Karna P, Cao Z, Jiang B-H, Zhou M and Yang L: Cross-talk between epidermal growth factor receptor and hypoxia-inducible factor-1alpha signal pathways increases resistance to apoptosis by up-regulating survivin gene expression. J Biol Chem. 281:25903–25914. 2006. View Article : Google Scholar : PubMed/NCBI

32 

Bhattacharya D and Scimè A: Metabolic regulation of epithelial to mesenchymal transition: Implications for endocrine cancer. Front Endocrinol (Lausanne). 10:7732019. View Article : Google Scholar : PubMed/NCBI

33 

Kruiswijk F, Labuschagne CF and Vousden KH: p53 in survival, death and metabolic health: A lifeguard with a licence to kill. Nat Rev Mol Cell Biol. 16:393–405. 2015. View Article : Google Scholar : PubMed/NCBI

34 

Contractor T and Harris CR: p53 negatively regulates transcription of the pyruvate dehydrogenase kinase Pdk2. Cancer Res. 72:560–567. 2012. View Article : Google Scholar : PubMed/NCBI

35 

Muller PA and Vousden KH: p53 mutations in cancer. Nat Cell Biol. 15:2–8. 2013. View Article : Google Scholar : PubMed/NCBI

36 

Ding J, Li X, Khan S, Zhang C, Gao F, Sen S, Wasylishen AR, Zhao Y, Lozano G, Koul D and Alfred Yung WK: EGFR suppresses p53 function by promoting p53 binding to DNA-PKcs: A noncanonical regulatory axis between EGFR and wild-type p53 in glioblastoma. Neuro Oncol. 24:1712–1725. 2022. View Article : Google Scholar : PubMed/NCBI

37 

Canale M, Andrikou K, Priano I, Cravero P, Pasini L, Urbini M, Delmonte A, Crinò L, Bronte G and Ulivi P: The role of TP53 mutations in EGFR-mutated non-small-cell lung cancer: Clinical significance and implications for therapy. Cancers (Basel). 14:11432022. View Article : Google Scholar : PubMed/NCBI

38 

Lee J and Kim JH: Kaempferol inhibits pancreatic cancer cell growth and migration through the blockade of EGFR-related pathway in vitro. PLoS One. 11:e01552642016. View Article : Google Scholar : PubMed/NCBI

39 

Jiang L, Lan T, Chen Y, Sang J, Li Y, Wu M, Tao Y, Wang Y, Qian H and Gu L: PKG II inhibits EGF/EGFR-induced migration of gastric cancer cells. PLoS One. 8:e616742013. View Article : Google Scholar : PubMed/NCBI

40 

Holz C, Niehr F, Boyko M, Hristozova T, Distel L, Budach V and Tinhofer I: Epithelial-mesenchymal-transition induced by EGFR activation interferes with cell migration and response to irradiation and cetuximab in head and neck cancer cells. Radiother Oncol. 101:158–164. 2011. View Article : Google Scholar : PubMed/NCBI

41 

Zhang L, Li Y, Lan L, Liu R, Wu Y, Qu Q and Wen K: Tamoxifen has a proliferative effect in endometrial carcinoma mediated via the GPER/EGFR/ERK/cyclin D1 pathway: A retrospective study and an in vitro study. Mol Cell Endocrinol. 437:51–61. 2016. View Article : Google Scholar : PubMed/NCBI

42 

Chen CH, Wang SW, Chen CW, Huang MR, Hung JS, Huang HC, Lin HH, Chen RJ, Shyu MK and Huang MC: MUC20 overexpression predicts poor prognosis and enhances EGF-induced malignant phenotypes via activation of the EGFR-STAT3 pathway in endometrial cancer. Gynecol Oncol. 128:560–567. 2013. View Article : Google Scholar : PubMed/NCBI

43 

Singh M and Jadhav HR: Targeting non-small cell lung cancer with small-molecule EGFR tyrosine kinase inhibitors. Drug Discov Today. 23:745–753. 2018. View Article : Google Scholar : PubMed/NCBI

44 

Zhang L, Qi Y, Xing K, Qian S, Zhang P and Wu X: A novel strategy of EGFR-TKI combined chemotherapy in the treatment of human lung cancer with EGFR-sensitive mutation. Oncol Rep. 40:1046–1054. 2018.PubMed/NCBI

45 

Wang J, Wang C, Hu X, Yu C, Zhou L, Ding Z and Zhou M: Gefitinib-mediated apoptosis is enhanced via inhibition of autophagy by chloroquine diphosphate in cutaneous squamous cell carcinoma cells. Oncol Lett. 18:368–374. 2019.PubMed/NCBI

Related Articles

  • Abstract
  • View
  • Download
  • Twitter
Copy and paste a formatted citation
Spandidos Publications style
Wang Y, Vadhan A, Wu C, Hsu C, Chen Y, Chen Y, Chen P, Nguyen HD, Chang Y, Yuan SF, Yuan SF, et al: Fumarate hydratase functions as a tumor suppressor in endometrial cancer by inactivating EGFR signaling. Oncol Rep 50: 183, 2023.
APA
Wang, Y., Vadhan, A., Wu, C., Hsu, C., Chen, Y., Chen, Y. ... Yuan, S.F. (2023). Fumarate hydratase functions as a tumor suppressor in endometrial cancer by inactivating EGFR signaling. Oncology Reports, 50, 183. https://doi.org/10.3892/or.2023.8620
MLA
Wang, Y., Vadhan, A., Wu, C., Hsu, C., Chen, Y., Chen, Y., Chen, P., Nguyen, H. D., Chang, Y., Yuan, S. F."Fumarate hydratase functions as a tumor suppressor in endometrial cancer by inactivating EGFR signaling". Oncology Reports 50.4 (2023): 183.
Chicago
Wang, Y., Vadhan, A., Wu, C., Hsu, C., Chen, Y., Chen, Y., Chen, P., Nguyen, H. D., Chang, Y., Yuan, S. F."Fumarate hydratase functions as a tumor suppressor in endometrial cancer by inactivating EGFR signaling". Oncology Reports 50, no. 4 (2023): 183. https://doi.org/10.3892/or.2023.8620
Copy and paste a formatted citation
x
Spandidos Publications style
Wang Y, Vadhan A, Wu C, Hsu C, Chen Y, Chen Y, Chen P, Nguyen HD, Chang Y, Yuan SF, Yuan SF, et al: Fumarate hydratase functions as a tumor suppressor in endometrial cancer by inactivating EGFR signaling. Oncol Rep 50: 183, 2023.
APA
Wang, Y., Vadhan, A., Wu, C., Hsu, C., Chen, Y., Chen, Y. ... Yuan, S.F. (2023). Fumarate hydratase functions as a tumor suppressor in endometrial cancer by inactivating EGFR signaling. Oncology Reports, 50, 183. https://doi.org/10.3892/or.2023.8620
MLA
Wang, Y., Vadhan, A., Wu, C., Hsu, C., Chen, Y., Chen, Y., Chen, P., Nguyen, H. D., Chang, Y., Yuan, S. F."Fumarate hydratase functions as a tumor suppressor in endometrial cancer by inactivating EGFR signaling". Oncology Reports 50.4 (2023): 183.
Chicago
Wang, Y., Vadhan, A., Wu, C., Hsu, C., Chen, Y., Chen, Y., Chen, P., Nguyen, H. D., Chang, Y., Yuan, S. F."Fumarate hydratase functions as a tumor suppressor in endometrial cancer by inactivating EGFR signaling". Oncology Reports 50, no. 4 (2023): 183. https://doi.org/10.3892/or.2023.8620
Follow us
  • Twitter
  • LinkedIn
  • Facebook
About
  • Spandidos Publications
  • Careers
  • Cookie Policy
  • Privacy Policy
How can we help?
  • Help
  • Live Chat
  • Contact
  • Email to our Support Team