Spandidos Publications Logo
  • About
    • About Spandidos
    • Aims and Scopes
    • Abstracting and Indexing
    • Editorial Policies
    • Reprints and Permissions
    • Job Opportunities
    • Terms and Conditions
    • Contact
  • Journals
    • All Journals
    • Oncology Letters
      • Oncology Letters
      • Information for Authors
      • Editorial Policies
      • Editorial Board
      • Aims and Scope
      • Abstracting and Indexing
      • Bibliographic Information
      • Archive
    • International Journal of Oncology
      • International Journal of Oncology
      • Information for Authors
      • Editorial Policies
      • Editorial Board
      • Aims and Scope
      • Abstracting and Indexing
      • Bibliographic Information
      • Archive
    • Molecular and Clinical Oncology
      • Molecular and Clinical Oncology
      • Information for Authors
      • Editorial Policies
      • Editorial Board
      • Aims and Scope
      • Abstracting and Indexing
      • Bibliographic Information
      • Archive
    • Experimental and Therapeutic Medicine
      • Experimental and Therapeutic Medicine
      • Information for Authors
      • Editorial Policies
      • Editorial Board
      • Aims and Scope
      • Abstracting and Indexing
      • Bibliographic Information
      • Archive
    • International Journal of Molecular Medicine
      • International Journal of Molecular Medicine
      • Information for Authors
      • Editorial Policies
      • Editorial Board
      • Aims and Scope
      • Abstracting and Indexing
      • Bibliographic Information
      • Archive
    • Biomedical Reports
      • Biomedical Reports
      • Information for Authors
      • Editorial Policies
      • Editorial Board
      • Aims and Scope
      • Abstracting and Indexing
      • Bibliographic Information
      • Archive
    • Oncology Reports
      • Oncology Reports
      • Information for Authors
      • Editorial Policies
      • Editorial Board
      • Aims and Scope
      • Abstracting and Indexing
      • Bibliographic Information
      • Archive
    • Molecular Medicine Reports
      • Molecular Medicine Reports
      • Information for Authors
      • Editorial Policies
      • Editorial Board
      • Aims and Scope
      • Abstracting and Indexing
      • Bibliographic Information
      • Archive
    • World Academy of Sciences Journal
      • World Academy of Sciences Journal
      • Information for Authors
      • Editorial Policies
      • Editorial Board
      • Aims and Scope
      • Abstracting and Indexing
      • Bibliographic Information
      • Archive
    • International Journal of Functional Nutrition
      • International Journal of Functional Nutrition
      • Information for Authors
      • Editorial Policies
      • Editorial Board
      • Aims and Scope
      • Abstracting and Indexing
      • Bibliographic Information
      • Archive
    • International Journal of Epigenetics
      • International Journal of Epigenetics
      • Information for Authors
      • Editorial Policies
      • Editorial Board
      • Aims and Scope
      • Abstracting and Indexing
      • Bibliographic Information
      • Archive
    • Medicine International
      • Medicine International
      • Information for Authors
      • Editorial Policies
      • Editorial Board
      • Aims and Scope
      • Abstracting and Indexing
      • Bibliographic Information
      • Archive
  • Articles
  • Information
    • Information for Authors
    • Information for Reviewers
    • Information for Librarians
    • Information for Advertisers
    • Conferences
  • Language Editing
Spandidos Publications Logo
  • About
    • About Spandidos
    • Aims and Scopes
    • Abstracting and Indexing
    • Editorial Policies
    • Reprints and Permissions
    • Job Opportunities
    • Terms and Conditions
    • Contact
  • Journals
    • All Journals
    • Biomedical Reports
      • Information for Authors
      • Editorial Policies
      • Editorial Board
      • Aims and Scope
      • Abstracting and Indexing
      • Bibliographic Information
      • Archive
    • Experimental and Therapeutic Medicine
      • Information for Authors
      • Editorial Policies
      • Editorial Board
      • Aims and Scope
      • Abstracting and Indexing
      • Bibliographic Information
      • Archive
    • International Journal of Epigenetics
      • Information for Authors
      • Editorial Policies
      • Editorial Board
      • Aims and Scope
      • Abstracting and Indexing
      • Bibliographic Information
      • Archive
    • International Journal of Functional Nutrition
      • Information for Authors
      • Editorial Policies
      • Editorial Board
      • Aims and Scope
      • Abstracting and Indexing
      • Bibliographic Information
      • Archive
    • International Journal of Molecular Medicine
      • Information for Authors
      • Editorial Policies
      • Editorial Board
      • Aims and Scope
      • Abstracting and Indexing
      • Bibliographic Information
      • Archive
    • International Journal of Oncology
      • Information for Authors
      • Editorial Policies
      • Editorial Board
      • Aims and Scope
      • Abstracting and Indexing
      • Bibliographic Information
      • Archive
    • Medicine International
      • Information for Authors
      • Editorial Policies
      • Editorial Board
      • Aims and Scope
      • Abstracting and Indexing
      • Bibliographic Information
      • Archive
    • Molecular and Clinical Oncology
      • Information for Authors
      • Editorial Policies
      • Editorial Board
      • Aims and Scope
      • Abstracting and Indexing
      • Bibliographic Information
      • Archive
    • Molecular Medicine Reports
      • Information for Authors
      • Editorial Policies
      • Editorial Board
      • Aims and Scope
      • Abstracting and Indexing
      • Bibliographic Information
      • Archive
    • Oncology Letters
      • Information for Authors
      • Editorial Policies
      • Editorial Board
      • Aims and Scope
      • Abstracting and Indexing
      • Bibliographic Information
      • Archive
    • Oncology Reports
      • Information for Authors
      • Editorial Policies
      • Editorial Board
      • Aims and Scope
      • Abstracting and Indexing
      • Bibliographic Information
      • Archive
    • World Academy of Sciences Journal
      • Information for Authors
      • Editorial Policies
      • Editorial Board
      • Aims and Scope
      • Abstracting and Indexing
      • Bibliographic Information
      • Archive
  • Articles
  • Information
    • For Authors
    • For Reviewers
    • For Librarians
    • For Advertisers
    • Conferences
  • Language Editing
Login Register Submit
  • This site uses cookies
  • You can change your cookie settings at any time by following the instructions in our Cookie Policy. To find out more, you may read our Privacy Policy.

    I agree
Search articles by DOI, keyword, author or affiliation
Search
Advanced Search
presentation
Oncology Reports
Join Editorial Board Propose a Special Issue
Print ISSN: 1021-335X Online ISSN: 1791-2431
Journal Cover
October-2023 Volume 50 Issue 4

Full Size Image

Sign up for eToc alerts
Recommend to Library

Journals

International Journal of Molecular Medicine

International Journal of Molecular Medicine

International Journal of Molecular Medicine is an international journal devoted to molecular mechanisms of human disease.

International Journal of Oncology

International Journal of Oncology

International Journal of Oncology is an international journal devoted to oncology research and cancer treatment.

Molecular Medicine Reports

Molecular Medicine Reports

Covers molecular medicine topics such as pharmacology, pathology, genetics, neuroscience, infectious diseases, molecular cardiology, and molecular surgery.

Oncology Reports

Oncology Reports

Oncology Reports is an international journal devoted to fundamental and applied research in Oncology.

Experimental and Therapeutic Medicine

Experimental and Therapeutic Medicine

Experimental and Therapeutic Medicine is an international journal devoted to laboratory and clinical medicine.

Oncology Letters

Oncology Letters

Oncology Letters is an international journal devoted to Experimental and Clinical Oncology.

Biomedical Reports

Biomedical Reports

Explores a wide range of biological and medical fields, including pharmacology, genetics, microbiology, neuroscience, and molecular cardiology.

Molecular and Clinical Oncology

Molecular and Clinical Oncology

International journal addressing all aspects of oncology research, from tumorigenesis and oncogenes to chemotherapy and metastasis.

World Academy of Sciences Journal

World Academy of Sciences Journal

Multidisciplinary open-access journal spanning biochemistry, genetics, neuroscience, environmental health, and synthetic biology.

International Journal of Functional Nutrition

International Journal of Functional Nutrition

Open-access journal combining biochemistry, pharmacology, immunology, and genetics to advance health through functional nutrition.

International Journal of Epigenetics

International Journal of Epigenetics

Publishes open-access research on using epigenetics to advance understanding and treatment of human disease.

Medicine International

Medicine International

An International Open Access Journal Devoted to General Medicine.

Journal Cover
October-2023 Volume 50 Issue 4

Full Size Image

Sign up for eToc alerts
Recommend to Library

  • Article
  • Citations
    • Cite This Article
    • Download Citation
    • Create Citation Alert
    • Remove Citation Alert
    • Cited By
  • Similar Articles
    • Related Articles (in Spandidos Publications)
    • Similar Articles (Google Scholar)
    • Similar Articles (PubMed)
  • Download PDF
  • Download XML
  • View XML
Article Open Access

Azurocidin 1 inhibits the aberrant proliferation of triple‑negative breast cancer through the regulation of pyroptosis

Corrigendum in: /10.3892/or.2024.8708
  • Authors:
    • Shanshan Lei
    • Shutong Li
    • Weiwei Xiao
    • Qiuping Jiang
    • Shifan Yan
    • Wen Xiao
    • Jiaodi Cai
    • Jingjing Wang
    • Lianhong Zou
    • Fang Chen
    • Yanjuan Liu
    • Yu Jiang
  • View Affiliations / Copyright

    Affiliations: Department of Emergency, Institute of Emergency Medicine, Hunan Provincial People's Hospital, The First Affiliated Hospital of Hunan Normal University, Changsha, Hunan 410000, P.R. China, Department of Breast and Thyroid Surgery, Hunan Provincial People's Hospital, The First Affiliated Hospital of Hunan Normal University, Changsha, Hunan 410000, P.R. China, Department of Pathology, The Fourth Hospital of Changsha, The Affiliated Changsha Hospital of Hunan Normal University, Changsha, Hunan 410000, P.R. China
    Copyright: © Lei et al. This is an open access article distributed under the terms of Creative Commons Attribution License.
  • Article Number: 188
    |
    Published online on: September 4, 2023
       https://doi.org/10.3892/or.2023.8625
  • Expand metrics +
Metrics: Total Views: 0 (Spandidos Publications: | PMC Statistics: )
Metrics: Total PDF Downloads: 0 (Spandidos Publications: | PMC Statistics: )
Cited By (CrossRef): 0 citations Loading Articles...

This article is mentioned in:



Abstract

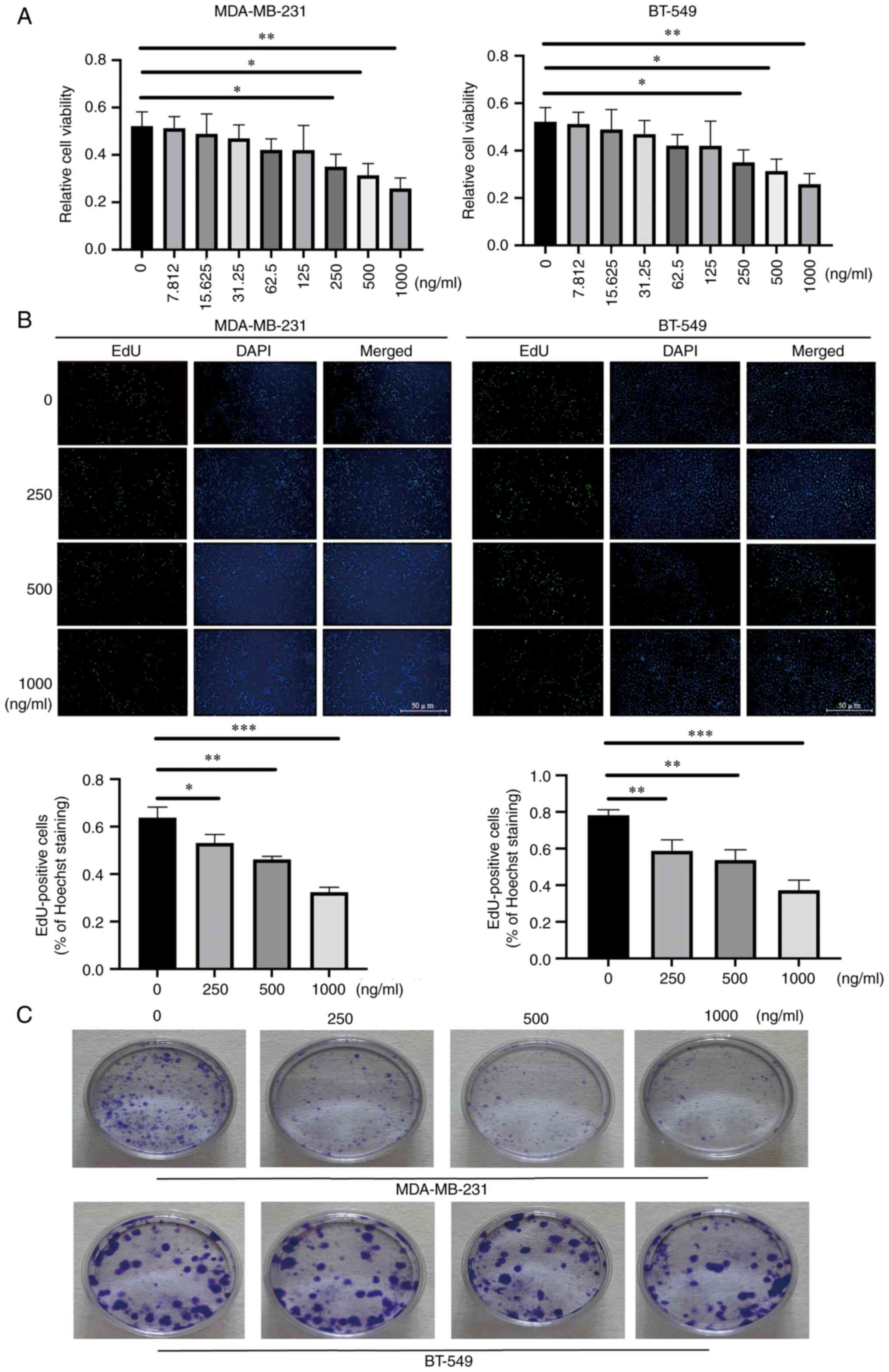
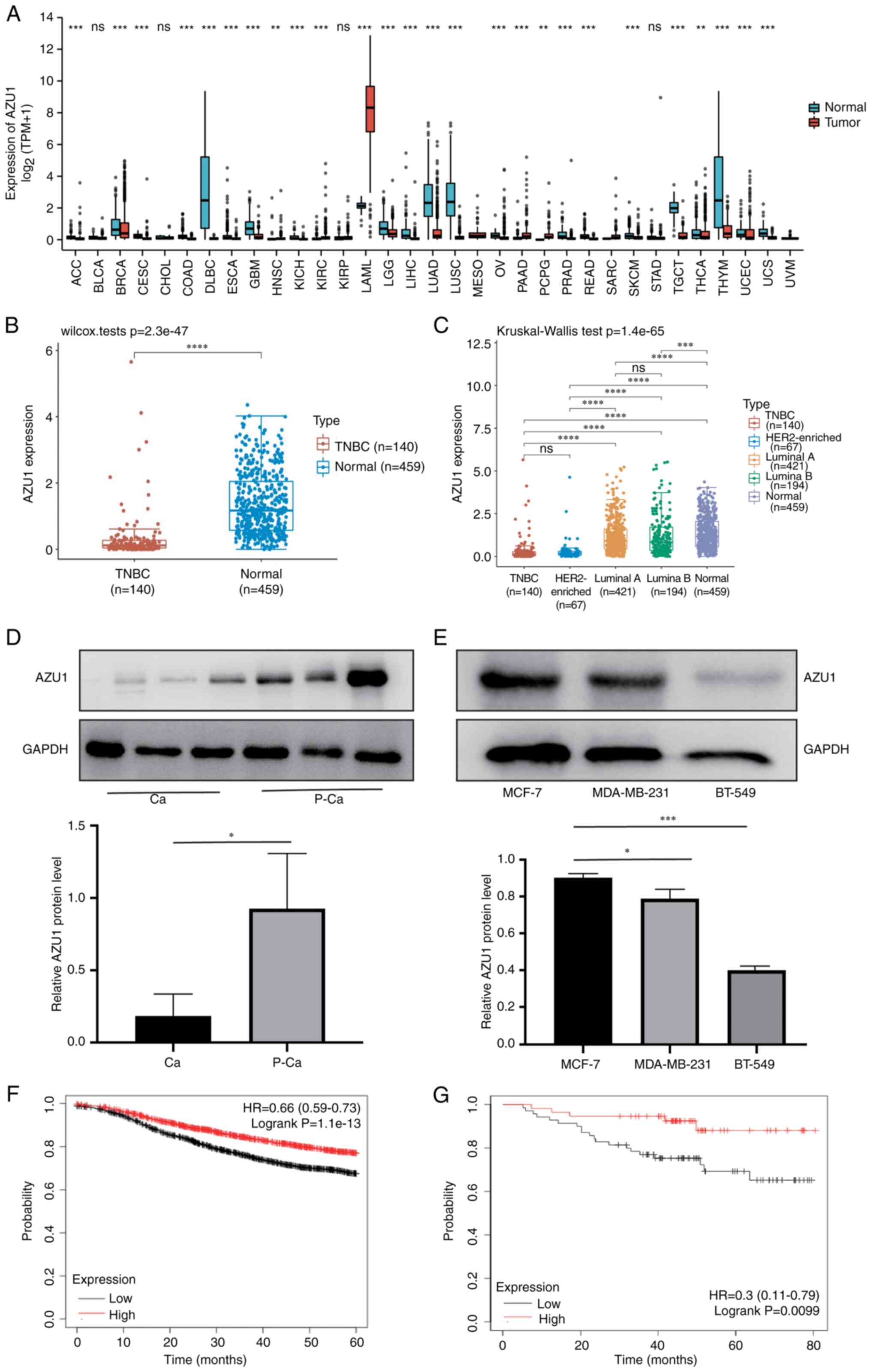
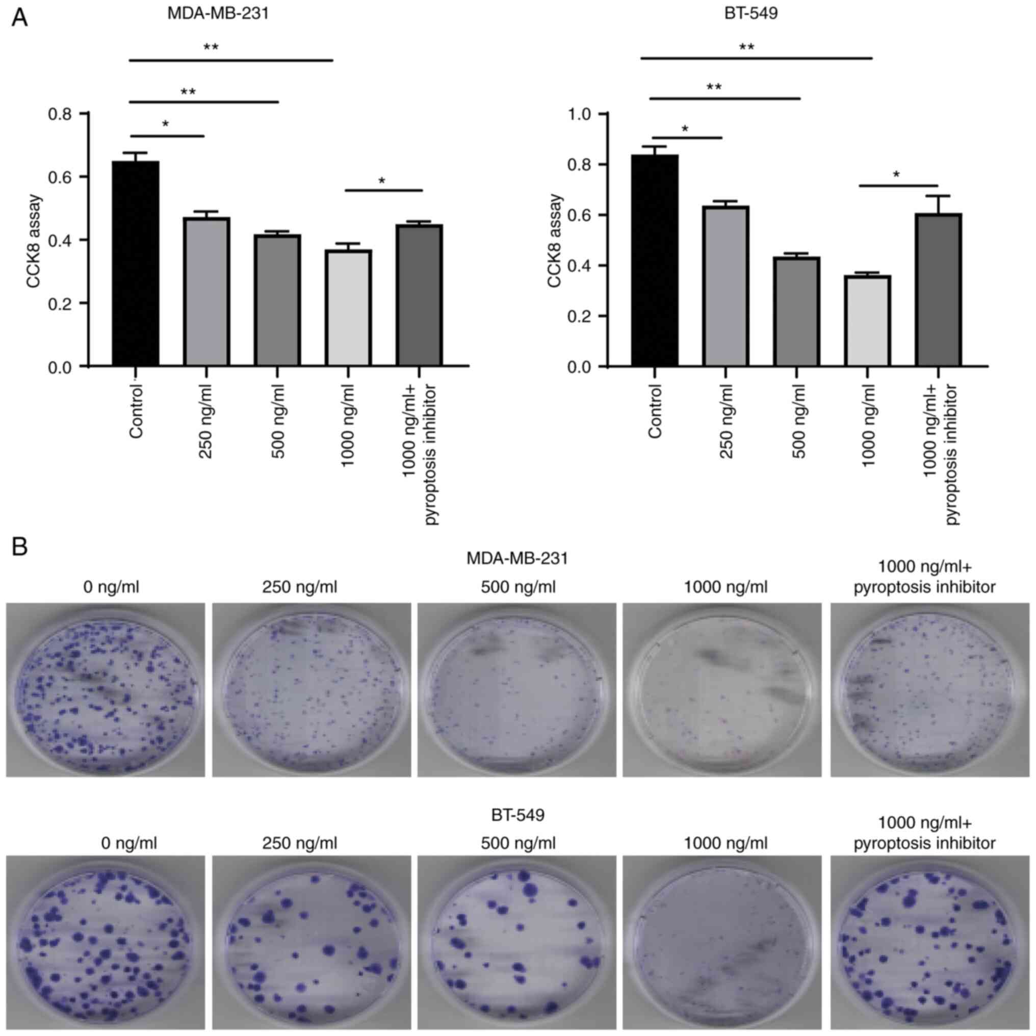
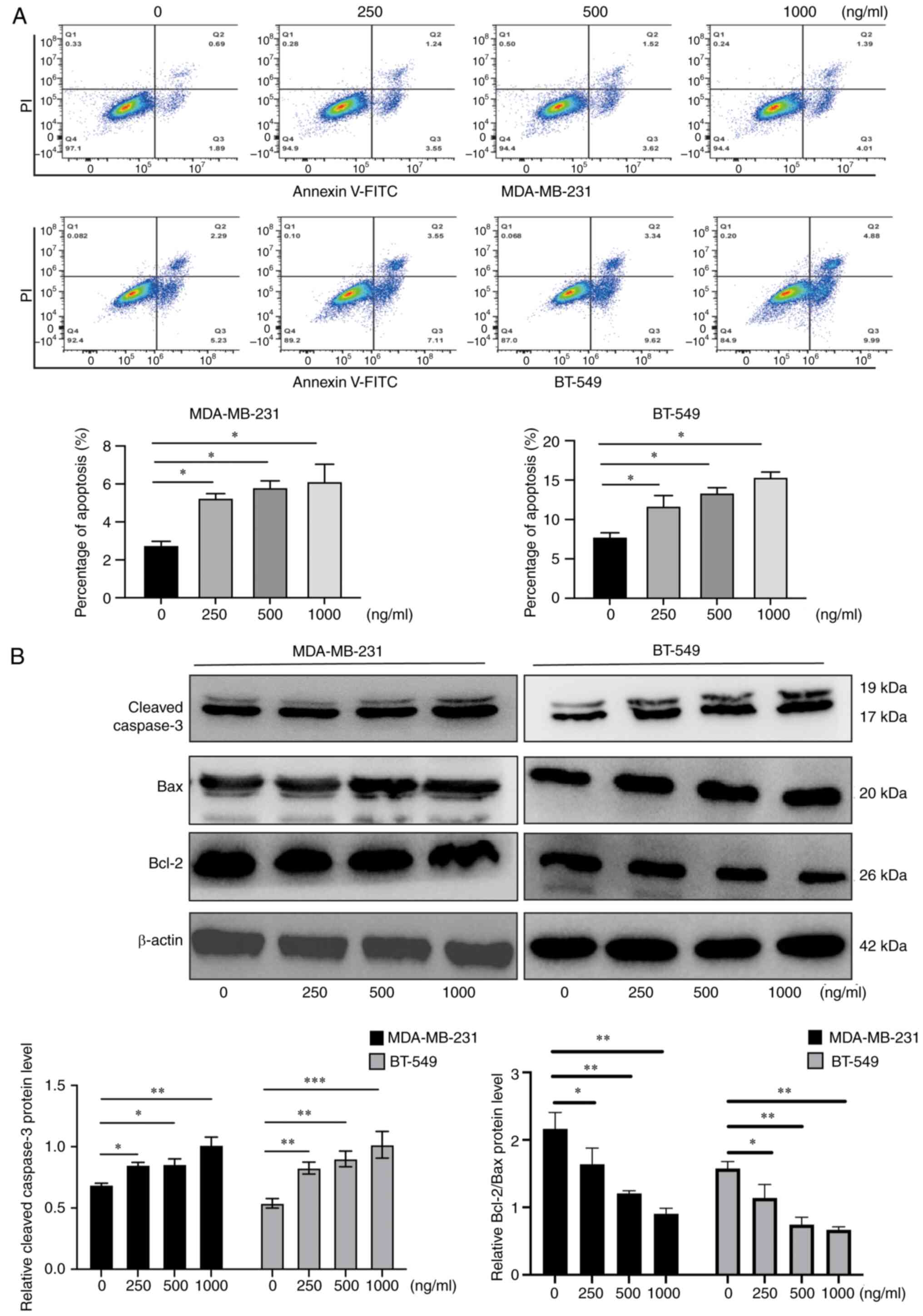
Azurocidin 1 (AZU1) is a heparin‑binding protein which has been reported to be aberrantly expressed in various tumors, but its definite role in breast cancer (BC) has not been clarified. The aim of the present study was to explore the associations between AZU1 and BC. In the present study, bioinformatics and western blot analyses were applied to detect the expression level of AZU1 in BC tissues. The effect of AZU1 on cell proliferation and apoptosis was analyzed using Cell Counting Kit‑8 assay, colony formation assay and flow cytometry. Based on bioinformatics analysis, AZU1 exhibited low expression in tissues and was negatively associated with the survival rate of patients with triple‑negative BC (TNBC). Exogenous AZU1 stimuli significantly inhibited the proliferation and colony formation of TNBC cell lines. Furthermore, the data of flow cytometry revealed that exogenous AZU1 stimuli enhanced apoptosis in MDA‑231 and BT‑549 cells. As pyroptosis is a new type of cell death, the effects AZU1 played on the expression of gasdermin D (GSDMD), a specific biomarker of pyroptosis, were also investigated. The findings of the present study revealed that GSDMD, as well as its upstream regulators [NF‑κB, NLR family pyrin domain containing 3 (NLRP3) and caspase‑1], were significantly increased in TNBC cell lines when treated with exogenous AZU1, indicating that AZU1 contributed to the inhibition of pyroptosis of TNBC cell lines through the NF‑κB/NLRP3/caspase‑1 axis. Collectively, it was revealed for the first time, that AZU1 exposure promoted pyroptosis through the modulation of the pNF‑κB/NLRP3/caspase‑1/GSDMD axis in TNBC in vitro. The findings of the present study unveiled a novel mechanism of AZU1‑induced pyroptosis in TNBC, which may aid in developing new strategies for therapeutic interventions in TNBC. breast cancer is the most commone form of cancer in women and is second only to lung cancer in terms of cancer‑related mortality.
View Figures

Figure 1

Figure 2

Figure 3

Figure 4

Figure 5

Figure 6

View References

1 

Tharmapalan P, Mahendralingam M, Berman HK and Khokha R: Mammary stem cells and progenitors: Targeting the roots of breast cancer for prevention. EMBO J. 38:e1008522019. View Article : Google Scholar : PubMed/NCBI

2 

Bray F, Ferlay J, Soerjomataram I, Siegel RL, Torre LA and Jemal A: Global cancer statistics 2018: GLOBOCAN estimates of incidence and mortality worldwide for 36 cancers in 185 countries. CA Cancer J Clin. 68:394–424. 2018. View Article : Google Scholar : PubMed/NCBI

3 

Katsura C, Ogunmwonyi I, Kankam HK and Saha S: Breast cancer: Presentation, investigation and management. Br J Hosp Med (Lond). 83:1–7. 2022. View Article : Google Scholar : PubMed/NCBI

4 

Prat A, Pineda E, Adamo B, Galván P, Fernández A, Gaba L, Díez M, Viladot M, Arance A and Muñoz M: Clinical implications of the intrinsic molecular subtypes of breast cancer. Breast. 24 (Suppl 2):S26–S35. 2015. View Article : Google Scholar : PubMed/NCBI

5 

Yin L, Duan JJ, Bian XW and Yu SC: Triple-negative breast cancer molecular subtyping and treatment progress. Breast Cancer Res. 22:612020. View Article : Google Scholar : PubMed/NCBI

6 

Zhu Y, Zhu X, Tang C, Guan X and Zhang W: Progress and challenges of immunotherapy in triple-negative breast cancer. Biochim Biophys Acta Rev Cancer. 1876:1885932021. View Article : Google Scholar : PubMed/NCBI

7 

Cho B, Han Y, Lian M, Colditz GA, Weber JD, Ma C and Liu Y: Evaluation of racial/ethnic differences in treatment and mortality among women with triple-negative breast cancer. JAMA Oncol. 7:1016–1023. 2021. View Article : Google Scholar : PubMed/NCBI

8 

Zhang H, Chen Z, Zhou J, Gu J, Wu H, Jiang Y, Gao S, Liao Y, Shen R, Miao C and Chen W: NAT10 regulates neutrophil pyroptosis in sepsis via acetylating ULK1 RNA and activating STING pathway. Commun Biol. 5:9162022. View Article : Google Scholar : PubMed/NCBI

9 

Li K, Qiu J, Pan J and Pan JP: Pyroptosis and its role in cervical cancer. Cancers (Basel). 14:57642022. View Article : Google Scholar : PubMed/NCBI

10 

Wan SC, Ye MJ, Yang QC, Zhang T, Zhang MJ, Ma XB, Xu JM, Wang S, Wu ZZ, Yang LL, et al: Diselenide-based dual-responsive prodrug as pyroptosis inducer potentiates cancer immunotherapy. Adv Healthc Mater. 12:e22021352023. View Article : Google Scholar : PubMed/NCBI

11 

Wang C, Yang T, Xiao J, Xu C, Alippe Y, Sun K, Kanneganti TD, Monahan JB, Abu-Amer Y, Lieberman J and Mbalaviele G: NLRP3 inflammasome activation triggers gasdermin D-independent inflammation. Sci Immunol. 6:eabj38592021. View Article : Google Scholar : PubMed/NCBI

12 

Swanson KV, Deng M and Ting JP: The NLRP3 inflammasome: Molecular activation and regulation to therapeutics. Nat Rev Immunol. 19:477–489. 2019. View Article : Google Scholar : PubMed/NCBI

13 

Man SM, Karki R and Kanneganti TD: Molecular mechanisms and functions of pyroptosis, inflammatory caspases and inflammasomes in infectious diseases. Immunol Rev. 277:61–75. 2017. View Article : Google Scholar : PubMed/NCBI

14 

Jingushi K, Uemura M, Ohnishi N, Nakata W, Fujita K, Naito T, Fujii R, Saichi N, Nonomura N, Tsujikawa K and Ueda K: Extracellular vesicles isolated from human renal cell carcinoma tissues disrupt vascular endothelial cell morphology via azurocidin. Int J Cancer. 142:607–617. 2018. View Article : Google Scholar : PubMed/NCBI

15 

Shafer WM, Martin LE and Spitznagel JK: Cationic antimicrobial proteins isolated from human neutrophil granulocytes in the presence of diisopropyl fluorophosphate. Infect Immun. 45:29–35. 1984. View Article : Google Scholar : PubMed/NCBI

16 

Di Gennaro A, Kenne E, Wan M, Soehnlein O, Lindbom L and Haeggström JZ: Leukotriene B4-induced changes in vascular permeability are mediated by neutrophil release of heparin-binding protein (HBP/CAP37/azurocidin). FASEB J. 23:1750–1757. 2009. View Article : Google Scholar : PubMed/NCBI

17 

Naito T, Jingushi K, Ueda K and Tsujikawa K: Azurocidin is loaded into small extracellular vesicles via its N-linked glycosylation and promotes intravasation of renal cell carcinoma cells. FEBS Lett. 595:2522–2532. 2021. View Article : Google Scholar : PubMed/NCBI

18 

Sun JK, Shen X, Sun XP, Wang X, Zhang WH, Shi QK and Mu XW: Heparin-binding protein as a biomarker of gastrointestinal dysfunction in critically ill patients: A retrospective cross-sectional study in China. BMJ Open. 10:e0363962020. View Article : Google Scholar : PubMed/NCBI

19 

Eisenhauer EA, Therasse P, Bogaerts J, Schwartz LH, Sargent D, Ford R, Dancey J, Arbuck S, Gwyther S, Mooney M, et al: New response evaluation criteria in solid tumours: Revised RECIST guideline (version 1.1). Eur J Cancer. 45:228–247. 2009. View Article : Google Scholar : PubMed/NCBI

20 

Zhang J and Wei K: Necrosulfonamide reverses pyroptosis-induced inhibition of proliferation and differentiation of osteoblasts through the NLRP3/caspase-1/GSDMD pathway. Exp Cell Res. 405:1126482021. View Article : Google Scholar : PubMed/NCBI

21 

Yan S, Jiang Y, Yu T, Hou C, Xiao W, Xu J, Wen H, Wang J, Li S, Chen F, et al: Shengjiang San alleviated sepsis-induced lung injury through its bidirectional regulatory effect. Chin Med. 18:392023. View Article : Google Scholar : PubMed/NCBI

22 

Xie Y, Hu Y, Zhou N, Yao C, Wu L, Liu L and Chen F: CAR T-cell therapy for triple-negative breast cancer: Where we are. Cancer Lett. 491:121–131. 2020. View Article : Google Scholar : PubMed/NCBI

23 

Xie Q, Yang Z, Huang X, Zhang Z, Li J, Ju J, Zhang H and Ma J: Ilamycin C induces apoptosis and inhibits migration and invasion in triple-negative breast cancer by suppressing IL-6/STAT3 pathway. J Hematol Oncol. 12:602019. View Article : Google Scholar : PubMed/NCBI

24 

Del Prete A, Schioppa T, Tiberio L, Stabile H and Sozzani S: Leukocyte trafficking in tumor microenvironment. Curr Opin Pharmacol. 35:40–47. 2017. View Article : Google Scholar : PubMed/NCBI

25 

Blanco M, Collazo-Lorduy A, Yanguas-Casás N, Calvo V and Provencio M: Unveiling the role of the tumor microenvironment in the treatment of follicular lymphoma. Cancers (Basel). 14:21582022. View Article : Google Scholar : PubMed/NCBI

26 

Linder A, Soehnlein O and Akesson P: Roles of heparin-binding protein in bacterial infections. J Innate Immun. 2:431–438. 2010. View Article : Google Scholar : PubMed/NCBI

27 

Fisher J and Linder A: Heparin-binding protein: A key player in the pathophysiology of organ dysfunction in sepsis. J Intern Med. 281:562–574. 2017. View Article : Google Scholar : PubMed/NCBI

28 

Yang M, Li J, Gu P and Fan X: The application of nanoparticles in cancer immunotherapy: Targeting tumor microenvironment. Bioact Mater. 6:1973–1987. 2020. View Article : Google Scholar : PubMed/NCBI

29 

Soehnlein O, Xie X, Ulbrich H, Kenne E, Rotzius P, Flodgaard H, Eriksson EE and Lindbom L: Neutrophil-derived heparin-binding protein (HBP/CAP37) deposited on endothelium enhances monocyte arrest under flow conditions. J Immunol. 174:6399–6405. 2005. View Article : Google Scholar : PubMed/NCBI

30 

Pérez-Herrero E and Fernández-Medarde A: Advanced targeted therapies in cancer: Drug nanocarriers, the future of chemotherapy. Eur J Pharm Biopharm. 93:52–79. 2015. View Article : Google Scholar : PubMed/NCBI

31 

Vervloessem T, Akl H, Tousseyn T, De Smedt H, Parys JB and Bultynck G: Reciprocal sensitivity of diffuse large B-cell lymphoma cells to Bcl-2 inhibitors BIRD-2 versus venetoclax. Oncotarget. 8:111656–111671. 2017. View Article : Google Scholar : PubMed/NCBI

32 

Mendez DL, Akey IV, Akey CW and Kranz RG: Oxidized or reduced cytochrome c and axial ligand variants all form the apoptosome in vitro. Biochemistry. 56:2766–2769. 2017. View Article : Google Scholar : PubMed/NCBI

33 

Jiang L, Li XP, Dai YT, Chen B, Weng XQ, Xiong SM, Zhang M, Huang JY, Chen Z and Chen SJ: Multidimensional study of the heterogeneity of leukemia cells in t(8;21) acute myelogenous leukemia identifies the subtype with poor outcome. Proc Natl Acad Sci USA. 117:20117–20126. 2020. View Article : Google Scholar : PubMed/NCBI

34 

Kovacs SB and Miao EA: Gasdermins: Effectors of pyroptosis. Trends Cell Biol. 27:673–684. 2017. View Article : Google Scholar : PubMed/NCBI

35 

Xia X, Wang X, Cheng Z, Qin W, Lei L, Jiang J and Hu J: The role of pyroptosis in cancer: pro-cancer or pro-‘host’? Cell Death Dis. 10:6502019. View Article : Google Scholar : PubMed/NCBI

36 

Shi J, Zhao Y, Wang K, Shi X, Wang Y, Huang H, Zhuang Y, Cai T, Wang F and Shao F: Cleavage of GSDMD by inflammatory caspases determines pyroptotic cell death. Nature. 526:660–665. 2015. View Article : Google Scholar : PubMed/NCBI

37 

Zuo Y, Chen L, Gu H, He X, Ye Z, Wang Z, Shao Q and Xue C: GSDMD-mediated pyroptosis: A critical mechanism of diabetic nephropathy. Expert Rev Mol Med. 23:e232021. View Article : Google Scholar : PubMed/NCBI

38 

Chung C, Seo W, Silwal P and Jo EK: Crosstalks between inflammasome and autophagy in cancer. J Hematol Oncol. 13:1002020. View Article : Google Scholar : PubMed/NCBI

Related Articles

  • Abstract
  • View
  • Download
  • Twitter
Copy and paste a formatted citation
Spandidos Publications style
Lei S, Li S, Xiao W, Jiang Q, Yan S, Xiao W, Cai J, Wang J, Zou L, Chen F, Chen F, et al: Azurocidin 1 inhibits the aberrant proliferation of triple‑negative breast cancer through the regulation of pyroptosis Corrigendum in /10.3892/or.2024.8708. Oncol Rep 50: 188, 2023.
APA
Lei, S., Li, S., Xiao, W., Jiang, Q., Yan, S., Xiao, W. ... Jiang, Y. (2023). Azurocidin 1 inhibits the aberrant proliferation of triple‑negative breast cancer through the regulation of pyroptosis Corrigendum in /10.3892/or.2024.8708. Oncology Reports, 50, 188. https://doi.org/10.3892/or.2023.8625
MLA
Lei, S., Li, S., Xiao, W., Jiang, Q., Yan, S., Xiao, W., Cai, J., Wang, J., Zou, L., Chen, F., Liu, Y., Jiang, Y."Azurocidin 1 inhibits the aberrant proliferation of triple‑negative breast cancer through the regulation of pyroptosis Corrigendum in /10.3892/or.2024.8708". Oncology Reports 50.4 (2023): 188.
Chicago
Lei, S., Li, S., Xiao, W., Jiang, Q., Yan, S., Xiao, W., Cai, J., Wang, J., Zou, L., Chen, F., Liu, Y., Jiang, Y."Azurocidin 1 inhibits the aberrant proliferation of triple‑negative breast cancer through the regulation of pyroptosis Corrigendum in /10.3892/or.2024.8708". Oncology Reports 50, no. 4 (2023): 188. https://doi.org/10.3892/or.2023.8625
Copy and paste a formatted citation
x
Spandidos Publications style
Lei S, Li S, Xiao W, Jiang Q, Yan S, Xiao W, Cai J, Wang J, Zou L, Chen F, Chen F, et al: Azurocidin 1 inhibits the aberrant proliferation of triple‑negative breast cancer through the regulation of pyroptosis Corrigendum in /10.3892/or.2024.8708. Oncol Rep 50: 188, 2023.
APA
Lei, S., Li, S., Xiao, W., Jiang, Q., Yan, S., Xiao, W. ... Jiang, Y. (2023). Azurocidin 1 inhibits the aberrant proliferation of triple‑negative breast cancer through the regulation of pyroptosis Corrigendum in /10.3892/or.2024.8708. Oncology Reports, 50, 188. https://doi.org/10.3892/or.2023.8625
MLA
Lei, S., Li, S., Xiao, W., Jiang, Q., Yan, S., Xiao, W., Cai, J., Wang, J., Zou, L., Chen, F., Liu, Y., Jiang, Y."Azurocidin 1 inhibits the aberrant proliferation of triple‑negative breast cancer through the regulation of pyroptosis Corrigendum in /10.3892/or.2024.8708". Oncology Reports 50.4 (2023): 188.
Chicago
Lei, S., Li, S., Xiao, W., Jiang, Q., Yan, S., Xiao, W., Cai, J., Wang, J., Zou, L., Chen, F., Liu, Y., Jiang, Y."Azurocidin 1 inhibits the aberrant proliferation of triple‑negative breast cancer through the regulation of pyroptosis Corrigendum in /10.3892/or.2024.8708". Oncology Reports 50, no. 4 (2023): 188. https://doi.org/10.3892/or.2023.8625
Follow us
  • Twitter
  • LinkedIn
  • Facebook
About
  • Spandidos Publications
  • Careers
  • Cookie Policy
  • Privacy Policy
How can we help?
  • Help
  • Live Chat
  • Contact
  • Email to our Support Team