Spandidos Publications Logo
  • About
    • About Spandidos
    • Aims and Scopes
    • Abstracting and Indexing
    • Editorial Policies
    • Reprints and Permissions
    • Job Opportunities
    • Terms and Conditions
    • Contact
  • Journals
    • All Journals
    • Oncology Letters
      • Oncology Letters
      • Information for Authors
      • Editorial Policies
      • Editorial Board
      • Aims and Scope
      • Abstracting and Indexing
      • Bibliographic Information
      • Archive
    • International Journal of Oncology
      • International Journal of Oncology
      • Information for Authors
      • Editorial Policies
      • Editorial Board
      • Aims and Scope
      • Abstracting and Indexing
      • Bibliographic Information
      • Archive
    • Molecular and Clinical Oncology
      • Molecular and Clinical Oncology
      • Information for Authors
      • Editorial Policies
      • Editorial Board
      • Aims and Scope
      • Abstracting and Indexing
      • Bibliographic Information
      • Archive
    • Experimental and Therapeutic Medicine
      • Experimental and Therapeutic Medicine
      • Information for Authors
      • Editorial Policies
      • Editorial Board
      • Aims and Scope
      • Abstracting and Indexing
      • Bibliographic Information
      • Archive
    • International Journal of Molecular Medicine
      • International Journal of Molecular Medicine
      • Information for Authors
      • Editorial Policies
      • Editorial Board
      • Aims and Scope
      • Abstracting and Indexing
      • Bibliographic Information
      • Archive
    • Biomedical Reports
      • Biomedical Reports
      • Information for Authors
      • Editorial Policies
      • Editorial Board
      • Aims and Scope
      • Abstracting and Indexing
      • Bibliographic Information
      • Archive
    • Oncology Reports
      • Oncology Reports
      • Information for Authors
      • Editorial Policies
      • Editorial Board
      • Aims and Scope
      • Abstracting and Indexing
      • Bibliographic Information
      • Archive
    • Molecular Medicine Reports
      • Molecular Medicine Reports
      • Information for Authors
      • Editorial Policies
      • Editorial Board
      • Aims and Scope
      • Abstracting and Indexing
      • Bibliographic Information
      • Archive
    • World Academy of Sciences Journal
      • World Academy of Sciences Journal
      • Information for Authors
      • Editorial Policies
      • Editorial Board
      • Aims and Scope
      • Abstracting and Indexing
      • Bibliographic Information
      • Archive
    • International Journal of Functional Nutrition
      • International Journal of Functional Nutrition
      • Information for Authors
      • Editorial Policies
      • Editorial Board
      • Aims and Scope
      • Abstracting and Indexing
      • Bibliographic Information
      • Archive
    • International Journal of Epigenetics
      • International Journal of Epigenetics
      • Information for Authors
      • Editorial Policies
      • Editorial Board
      • Aims and Scope
      • Abstracting and Indexing
      • Bibliographic Information
      • Archive
    • Medicine International
      • Medicine International
      • Information for Authors
      • Editorial Policies
      • Editorial Board
      • Aims and Scope
      • Abstracting and Indexing
      • Bibliographic Information
      • Archive
  • Articles
  • Information
    • Information for Authors
    • Information for Reviewers
    • Information for Librarians
    • Information for Advertisers
    • Conferences
  • Language Editing
Spandidos Publications Logo
  • About
    • About Spandidos
    • Aims and Scopes
    • Abstracting and Indexing
    • Editorial Policies
    • Reprints and Permissions
    • Job Opportunities
    • Terms and Conditions
    • Contact
  • Journals
    • All Journals
    • Biomedical Reports
      • Information for Authors
      • Editorial Policies
      • Editorial Board
      • Aims and Scope
      • Abstracting and Indexing
      • Bibliographic Information
      • Archive
    • Experimental and Therapeutic Medicine
      • Information for Authors
      • Editorial Policies
      • Editorial Board
      • Aims and Scope
      • Abstracting and Indexing
      • Bibliographic Information
      • Archive
    • International Journal of Epigenetics
      • Information for Authors
      • Editorial Policies
      • Editorial Board
      • Aims and Scope
      • Abstracting and Indexing
      • Bibliographic Information
      • Archive
    • International Journal of Functional Nutrition
      • Information for Authors
      • Editorial Policies
      • Editorial Board
      • Aims and Scope
      • Abstracting and Indexing
      • Bibliographic Information
      • Archive
    • International Journal of Molecular Medicine
      • Information for Authors
      • Editorial Policies
      • Editorial Board
      • Aims and Scope
      • Abstracting and Indexing
      • Bibliographic Information
      • Archive
    • International Journal of Oncology
      • Information for Authors
      • Editorial Policies
      • Editorial Board
      • Aims and Scope
      • Abstracting and Indexing
      • Bibliographic Information
      • Archive
    • Medicine International
      • Information for Authors
      • Editorial Policies
      • Editorial Board
      • Aims and Scope
      • Abstracting and Indexing
      • Bibliographic Information
      • Archive
    • Molecular and Clinical Oncology
      • Information for Authors
      • Editorial Policies
      • Editorial Board
      • Aims and Scope
      • Abstracting and Indexing
      • Bibliographic Information
      • Archive
    • Molecular Medicine Reports
      • Information for Authors
      • Editorial Policies
      • Editorial Board
      • Aims and Scope
      • Abstracting and Indexing
      • Bibliographic Information
      • Archive
    • Oncology Letters
      • Information for Authors
      • Editorial Policies
      • Editorial Board
      • Aims and Scope
      • Abstracting and Indexing
      • Bibliographic Information
      • Archive
    • Oncology Reports
      • Information for Authors
      • Editorial Policies
      • Editorial Board
      • Aims and Scope
      • Abstracting and Indexing
      • Bibliographic Information
      • Archive
    • World Academy of Sciences Journal
      • Information for Authors
      • Editorial Policies
      • Editorial Board
      • Aims and Scope
      • Abstracting and Indexing
      • Bibliographic Information
      • Archive
  • Articles
  • Information
    • For Authors
    • For Reviewers
    • For Librarians
    • For Advertisers
    • Conferences
  • Language Editing
Login Register Submit
  • This site uses cookies
  • You can change your cookie settings at any time by following the instructions in our Cookie Policy. To find out more, you may read our Privacy Policy.

    I agree
Search articles by DOI, keyword, author or affiliation
Search
Advanced Search
presentation
Oncology Reports
Join Editorial Board Propose a Special Issue
Print ISSN: 1021-335X Online ISSN: 1791-2431
Journal Cover
October-2023 Volume 50 Issue 4

Full Size Image

Sign up for eToc alerts
Recommend to Library

Journals

International Journal of Molecular Medicine

International Journal of Molecular Medicine

International Journal of Molecular Medicine is an international journal devoted to molecular mechanisms of human disease.

International Journal of Oncology

International Journal of Oncology

International Journal of Oncology is an international journal devoted to oncology research and cancer treatment.

Molecular Medicine Reports

Molecular Medicine Reports

Covers molecular medicine topics such as pharmacology, pathology, genetics, neuroscience, infectious diseases, molecular cardiology, and molecular surgery.

Oncology Reports

Oncology Reports

Oncology Reports is an international journal devoted to fundamental and applied research in Oncology.

Experimental and Therapeutic Medicine

Experimental and Therapeutic Medicine

Experimental and Therapeutic Medicine is an international journal devoted to laboratory and clinical medicine.

Oncology Letters

Oncology Letters

Oncology Letters is an international journal devoted to Experimental and Clinical Oncology.

Biomedical Reports

Biomedical Reports

Explores a wide range of biological and medical fields, including pharmacology, genetics, microbiology, neuroscience, and molecular cardiology.

Molecular and Clinical Oncology

Molecular and Clinical Oncology

International journal addressing all aspects of oncology research, from tumorigenesis and oncogenes to chemotherapy and metastasis.

World Academy of Sciences Journal

World Academy of Sciences Journal

Multidisciplinary open-access journal spanning biochemistry, genetics, neuroscience, environmental health, and synthetic biology.

International Journal of Functional Nutrition

International Journal of Functional Nutrition

Open-access journal combining biochemistry, pharmacology, immunology, and genetics to advance health through functional nutrition.

International Journal of Epigenetics

International Journal of Epigenetics

Publishes open-access research on using epigenetics to advance understanding and treatment of human disease.

Medicine International

Medicine International

An International Open Access Journal Devoted to General Medicine.

Journal Cover
October-2023 Volume 50 Issue 4

Full Size Image

Sign up for eToc alerts
Recommend to Library

  • Article
  • Citations
    • Cite This Article
    • Download Citation
    • Create Citation Alert
    • Remove Citation Alert
    • Cited By
  • Similar Articles
    • Related Articles (in Spandidos Publications)
    • Similar Articles (Google Scholar)
    • Similar Articles (PubMed)
  • Download PDF
  • Download XML
  • View XML

  • Supplementary Files
    • Supplementary_Data1.pdf
    • Supplementary_Data2.xlsx
    • Supplementary_Data3.xlsx
    • Supplementary_Data4.xlsx
    • Supplementary_Data5.xlsx
    • Supplementary_Data6.xlsx
Article Open Access

MBNL1‑AS1 attenuates tumor cell proliferation by regulating the miR‑29c‑3p/BVES signal in colorectal cancer

  • Authors:
    • Wang-Sheng Chen
    • Xu Zhang
    • Zheng-Fei Zhao
    • Xiang-Ming Che
  • View Affiliations / Copyright

    Affiliations: Department of General Surgery, The First Affiliated Hospital of Xi'an Jiaotong University, Xi'an, Shanxi 710061, P.R. China, Department of Geriatrics, The Affiliated Hospital of Southwest Medical University, Luzhou, Sichuan 646000, P.R. China, Department of General Surgery (Gastrointestinal Surgery), The Affiliated Hospital of Southwest Medical University, Luzhou, Sichuan 646000, P.R. China
    Copyright: © Chen et al. This is an open access article distributed under the terms of Creative Commons Attribution License.
  • Article Number: 191
    |
    Published online on: September 13, 2023
       https://doi.org/10.3892/or.2023.8628
  • Expand metrics +
Metrics: Total Views: 0 (Spandidos Publications: | PMC Statistics: )
Metrics: Total PDF Downloads: 0 (Spandidos Publications: | PMC Statistics: )
Cited By (CrossRef): 0 citations Loading Articles...

This article is mentioned in:



Abstract

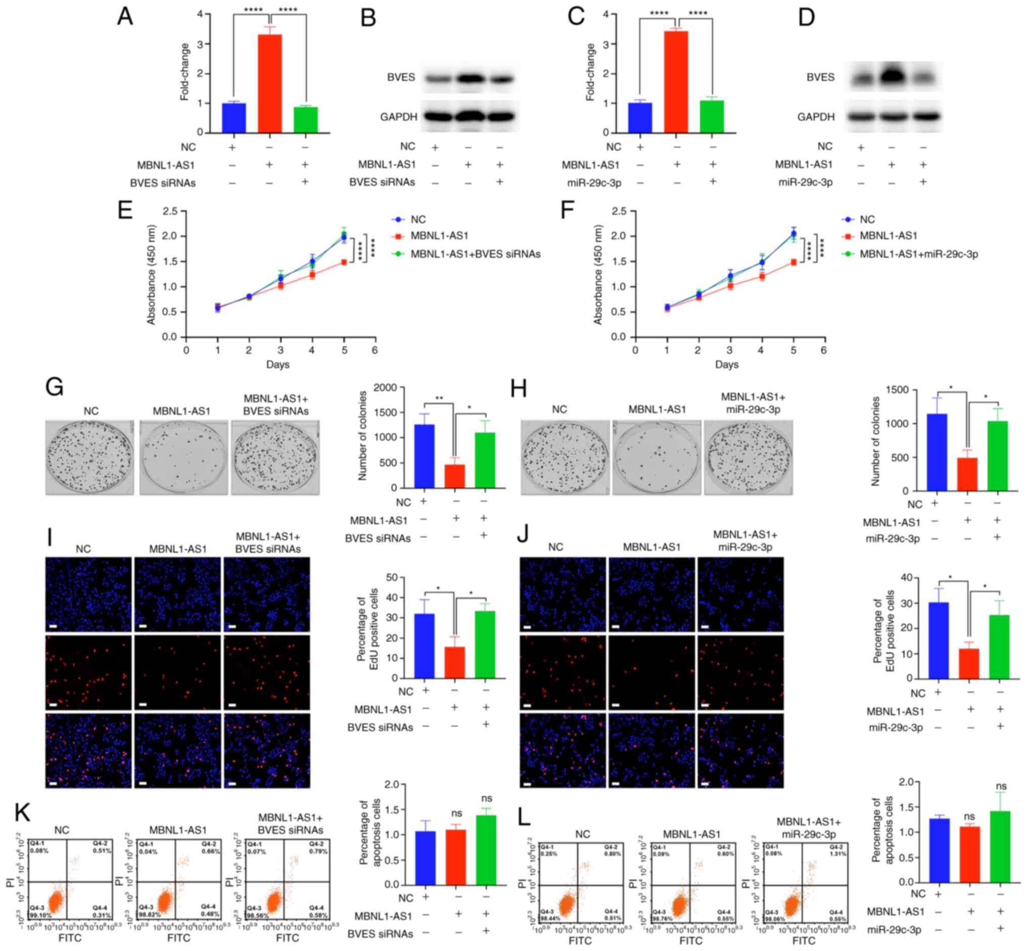
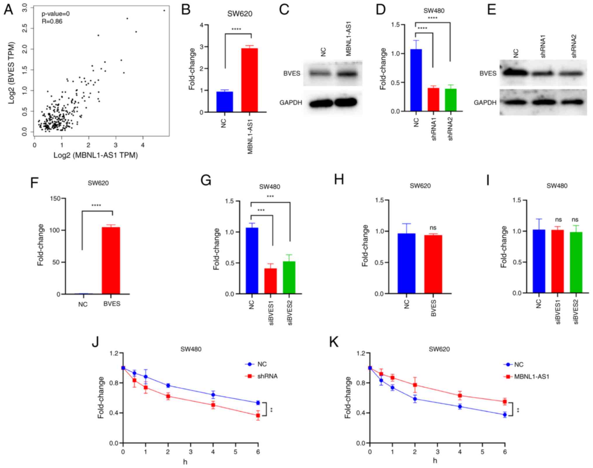
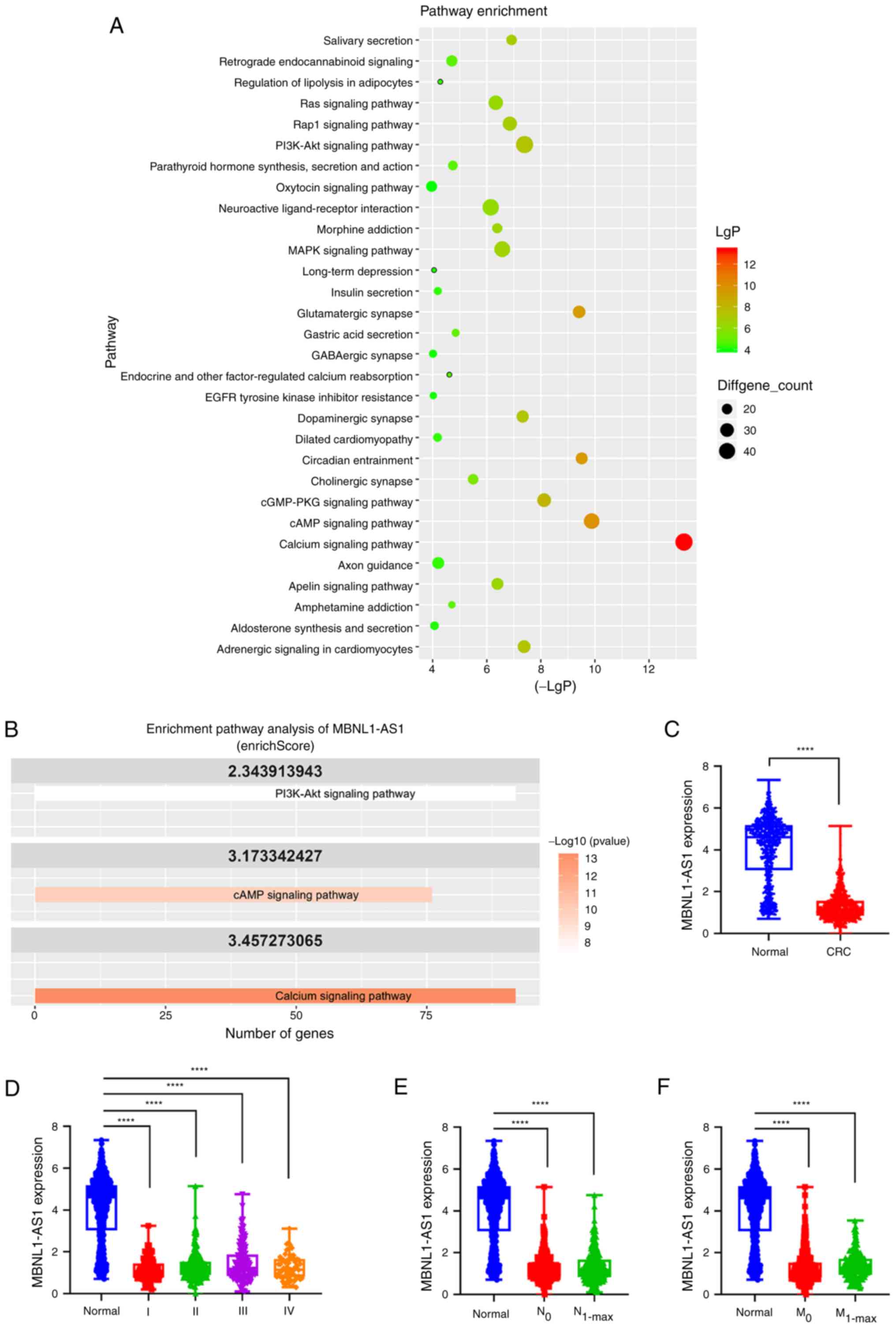
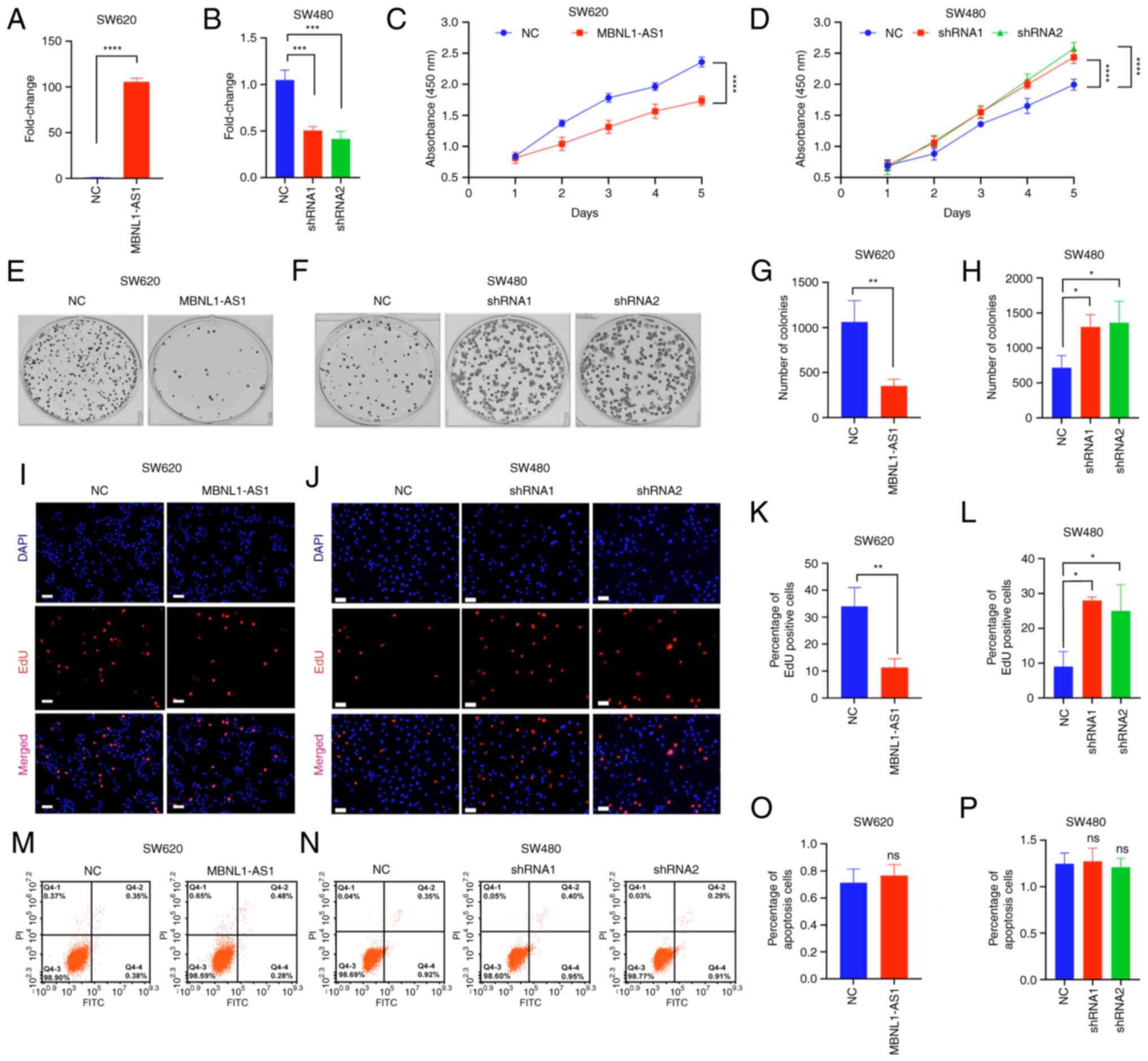
Dysregulation of long non‑coding RNAs (lncRNAs) is involved in the development of colorectal cancer (CRC). In the present study, the identification of muscle blind like splicing regulator 1 antisense RNA 1 (MBNL1‑AS1) lncRNA was reported. Firstly, Cell Counting Kit‑8, EdU and colony formation assays were uesed to explore the role of MBNL1‑AS1 in regulating the proliferation of CRC cells. According to TCGA database, it was found that MBNL1‑AS1 was correlated with microRNA (miR)‑29c‑3p and blood vessel epicardial substance (BVES) expression in CRC cells. Then, the regulation among MBNL1‑AS1, miR‑29C‑3P and BVES was detected by dual luciferase reporter assay and the function of MBNL1‑AS1/miR‑29C‑3P/BVES axis was explored by rescue assay. The results demonstrated that MBNL1‑AS1 expression was decreased in CRC and was associated with the size of tumors derived from patients with CRC. Functionally, the upregulation of MBNL1‑AS1 suppressed CRC cell proliferation in vitro and inhibited tumor growth in vivo, while knockdown of MBNL1‑AS1 expression caused the opposite effects. MBNL1‑AS1 expression correlated with BVES expression in CRC tissues and MBNL1‑AS1 enhanced the stability of BVES mRNA by functioning as a competing endogenous RNA to sponge miR‑29c‑3p; the latter directly targeted MBNL1‑AS1 and BVES mRNA 3'UTR. Collectively, the results indicated that MBNL1‑AS1 suppressed CRC cell proliferation by regulating miR‑29c‑3p/BVES signaling, suggesting that the MBNL1‑AS1/miR‑29c‑3p/BVES axis may be a potential therapeutic target for CRC.
View Figures

Figure 1

Figure 2

Figure 3

Figure 4

Figure 5

Figure 6

View References

1 

Siegel RL, Miller KD, Goding Sauer A, Fedewa SA, Butterly LF, Anderson JC, Cercek A, Smith RA and Jemal A: Colorectal cancer statistics, 2020. CA Cancer J Clin. 70:145–164. 2020. View Article : Google Scholar : PubMed/NCBI

2 

Kamali Zonouzi S, Pezeshki PS, Razi S and Rezaei N: Cancer-associated fibroblasts in colorectal cancer. Clin Transl Oncol. 24:757–769. 2022. View Article : Google Scholar : PubMed/NCBI

3 

Mammes A, Pasquier J, Mammes O, Conti M, Douard R and Loric S: Extracellular vesicles: General features and usefulness in diagnosis and therapeutic management of colorectal cancer. World J Gastrointest Oncol. 13:1561–1598. 2021. View Article : Google Scholar : PubMed/NCBI

4 

Chen S, Fang Y, Sun L, He R, He B and Zhang S: Long Non-coding RNA: A potential strategy for the diagnosis and treatment of colorectal cancer. Front Oncol. 11:7627522021. View Article : Google Scholar : PubMed/NCBI

5 

Tang C, Liu J, Hu Q, Zeng S and Yu L: Metastatic colorectal cancer: Perspectives on long non-coding RNAs and promising therapeutics. Eur J Pharmacol. 908:1743672021. View Article : Google Scholar : PubMed/NCBI

6 

Wang J, Zhang X, Zhang J, Chen S, Zhu J and Wang X: Long noncoding RNA CRART16 confers 5-FU resistance in colorectal cancer cells by sponging miR-193b-5p. Cancer Cell Int. 21:6382021. View Article : Google Scholar : PubMed/NCBI

7 

Guo Z, Liu X and Shao H: E2F4-induced AGAP2-AS1 up-regulation accelerates the progression of colorectal cancer via miR-182-5p/CFL1 axis. Dig Liver Dis. 54:878–889. 2022. View Article : Google Scholar : PubMed/NCBI

8 

Bian Z, Zhou M, Cui K, Yang F, Cao Y, Sun S, Liu B, Gong L, Li J, Wang X, et al: SNHG17 promotes colorectal tumorigenesis and metastasis via regulating Trim23-PES1 axis and miR-339-5p-FOSL2-SNHG17 positive feedback loop. J Exp Clin Cancer Res. 40:3602021. View Article : Google Scholar : PubMed/NCBI

9 

Ding X, Xu X, He XF, Yuan Y, Chen C, Shen XY, Su S, Chen Z, Xu ST and Huang YH: Muscleblind-like 1 antisense RNA 1 inhibits cell proliferation, invasion, and migration of prostate cancer by sponging miR-181a-5p and regulating PTEN/PI3K/AKT/mTOR signaling. Bioengineered. 12:803–814. 2021. View Article : Google Scholar : PubMed/NCBI

10 

Zhang Q, Wu Y, Chen J, Tan F, Mou J, Du Z, Cai Y, Wang B and Yuan C: The regulatory role of both MBNL1 and MBNL1-AS1 in several common cancers. Curr Pharm Des. 28:581–585. 2022. View Article : Google Scholar : PubMed/NCBI

11 

Xu L, Zhu S, Tang A and Liu W: LncRNA MBLN1-AS1 inhibits the progression of retinoblastoma through targeting miR-338-5p-Wnt/β-catenin signaling pathway. Inflamm Res. 70:217–227. 2021. View Article : Google Scholar : PubMed/NCBI

12 

Zhu K, Wang Y, Liu L, Li S and Yu W: Long non-coding RNA MBNL1-AS1 regulates proliferation, migration, and invasion of cancer stem cells in colon cancer by interacting with MYL9 via sponging microRNA-412-3p. Clin Res Hepatol Gastroenterol. 44:101–114. 2020. View Article : Google Scholar : PubMed/NCBI

13 

Parang B, Kaz AM, Barrett CW, Short SP, Ning W, Keating CE, Mittal MK, Naik RD, Washington MK, Revetta FL, et al: BVES regulates c-Myc stability via PP2A and suppresses colitis-induced tumourigenesis. Gut. 66:852–862. 2017. View Article : Google Scholar : PubMed/NCBI

14 

Williams CS, Zhang B, Smith JJ, Jayagopal A, Barrett CW, Pino C, Russ P, Presley SH, Peng D, Rosenblatt DO, et al: BVES regulates EMT in human corneal and colon cancer cells and is silenced via promoter methylation in human colorectal carcinoma. J Clin Invest. 121:4056–4069. 2011. View Article : Google Scholar : PubMed/NCBI

15 

Feng Q, Hawes SE, Stern JE, Wiens L, Lu H, Dong ZM, Jordan CD, Kiviat NB and Vesselle H: DNA methylation in tumor and matched normal tissues from non-small cell lung cancer patients. Cancer Epidemiol Biomarkers Prev. 17:645–654. 2008. View Article : Google Scholar : PubMed/NCBI

16 

Kim M, Jang HR, Haam K, Kang TW, Kim JH, Kim SY, Noh SM, Song KS, Cho JS, Jeong HY, et al: Frequent silencing of popeye domain-containing genes, BVES and POPDC3, is associated with promoter hypermethylation in gastric cancer. Carcinogenesis. 31:1685–1693. 2010. View Article : Google Scholar : PubMed/NCBI

17 

Livak KJ and Schmittgen TD: Analysis of relative gene expression data using real-time quantitative PCR and the 2(−Delta Delta C(T)) method. Methods. 25:402–408. 2001. View Article : Google Scholar : PubMed/NCBI

18 

Jagannathan K, Calhoun VD, Gelernter J, Stevens MC, Liu J, Bolognani F, Windemuth A, Ruaño G, Assaf M and Pearlson GD: Genetic associations of brain structural networks in schizophrenia: A preliminary study. Biol Psychiatry. 68:657–666. 2010. View Article : Google Scholar : PubMed/NCBI

19 

Jorgensen BG and Ro S: MicroRNAs and ‘sponging’ competitive endogenous RNAs dysregulated in colorectal cancer: Potential as noninvasive biomarkers and therapeutic targets. Int J Mol Sci. 23:21662022. View Article : Google Scholar : PubMed/NCBI

20 

Su J, Chen D, Ruan Y, Tian Y, Lv K, Zhou X, Ying D and Lu Y: LncRNA MBNL1-AS1 represses gastric cancer progression via the TGF-β pathway by modulating miR-424-5p/Smad7 axis. Bioengineered. 13:6978–6995. 2022. View Article : Google Scholar : PubMed/NCBI

21 

Huang H, Shi Z, Li Y, Zhu G, Chen C, Zhang Z, Shi R, Su L, Cao P, Pan Z, et al: Pyroptosis-related LncRNA signatures correlate with lung adenocarcinoma prognosis. Front Oncol. 12:8509432022. View Article : Google Scholar : PubMed/NCBI

22 

Chen Y, Guo Y, Li S, Xu J, Wang X, Ning W, Ma L, Qu Y, Zhang M and Zhang H: Identification of N6-methyladenosine-related lncRNAs as a prognostic signature in glioma. Front Oncol. 12:7892832022. View Article : Google Scholar : PubMed/NCBI

23 

Sanaei MJ, Baghery Saghchy Khorasani A, Pourbagheri-Sigaroodi A, Shahrokh S, Zali MR and Bashash D: The PI3K/Akt/mTOR axis in colorectal cancer: Oncogenic alterations, non-coding RNAs, therapeutic opportunities, and the emerging role of nanoparticles. J Cell Physiol. 237:1720–1752. 2022. View Article : Google Scholar : PubMed/NCBI

24 

Cao G, Tan B, Wei S, Shen W, Wang X, Chu Y, Rong T and Gao C: Down-regulation of MBNL1-AS1 contributes to tumorigenesis of NSCLC via sponging miR-135a-5p. Biomed Pharmacother. 125:1098562020. View Article : Google Scholar : PubMed/NCBI

25 

Wei X, Yang X, Wang B, Yang Y, Fang Z, Yi C, Shi L and Song D: LncRNA MBNL1-AS1 represses cell proliferation and enhances cell apoptosis via targeting miR-135a-5p/PHLPP2/FOXO1 axis in bladder cancer. Cancer Med. 9:724–736. 2020. View Article : Google Scholar : PubMed/NCBI

26 

Fang J, Jiang G, Mao W, Huang L, Huang C, Wang S, Xue H, Ke J and Ni Q: Up-regulation of long noncoding RNA MBNL1-AS1 suppresses breast cancer progression by modulating miR-423-5p/CREBZF axis. Bioengineered. 13:3707–3723. 2022. View Article : Google Scholar : PubMed/NCBI

27 

Han P, Fu Y, Liu J, Wang Y, He J, Gong J, Li M, Tan Q, Li D, Luo Y, et al: Netrin-1 promotes cell migration and invasion by down-regulation of BVES expression in human hepatocellular carcinoma. Am J Cancer Res. 5:1396–1409. 2015.PubMed/NCBI

28 

Li C, Wang P, Du J, Chen J, Liu W and Ye K: LncRNA RAD51-AS1/miR-29b/c-3p/NDRG2 crosstalk repressed proliferation, invasion and glycolysis of colorectal cancer. IUBMB Life. 73:286–298. 2021. View Article : Google Scholar : PubMed/NCBI

29 

Rapado-González Ó, Majem B, Álvarez-Castro A, Díaz-Peña R, Abalo A, Suárez-Cabrera L, Gil-Moreno A, Santamaría A, López-López R, Muinelo-Romay L and Suarez-Cunqueiro MM: A novel saliva-based miRNA signature for colorectal cancer diagnosis. J Clin Med. 8:20292019. View Article : Google Scholar : PubMed/NCBI

30 

Jin Y, Xu L, Zhao B, Bao W, Ye Y, Tong Y, Sun Q and Liu J: Tumour-suppressing functions of the lncRNA MBNL1-AS1/miR-889-3p/KLF9 axis in human breast cancer cells. Cell Cycle. 21:908–920. 2022. View Article : Google Scholar : PubMed/NCBI

Related Articles

  • Abstract
  • View
  • Download
  • Twitter
Copy and paste a formatted citation
Spandidos Publications style
Chen W, Zhang X, Zhao Z and Che X: MBNL1‑AS1 attenuates tumor cell proliferation by regulating the miR‑29c‑3p/BVES signal in colorectal cancer. Oncol Rep 50: 191, 2023.
APA
Chen, W., Zhang, X., Zhao, Z., & Che, X. (2023). MBNL1‑AS1 attenuates tumor cell proliferation by regulating the miR‑29c‑3p/BVES signal in colorectal cancer. Oncology Reports, 50, 191. https://doi.org/10.3892/or.2023.8628
MLA
Chen, W., Zhang, X., Zhao, Z., Che, X."MBNL1‑AS1 attenuates tumor cell proliferation by regulating the miR‑29c‑3p/BVES signal in colorectal cancer". Oncology Reports 50.4 (2023): 191.
Chicago
Chen, W., Zhang, X., Zhao, Z., Che, X."MBNL1‑AS1 attenuates tumor cell proliferation by regulating the miR‑29c‑3p/BVES signal in colorectal cancer". Oncology Reports 50, no. 4 (2023): 191. https://doi.org/10.3892/or.2023.8628
Copy and paste a formatted citation
x
Spandidos Publications style
Chen W, Zhang X, Zhao Z and Che X: MBNL1‑AS1 attenuates tumor cell proliferation by regulating the miR‑29c‑3p/BVES signal in colorectal cancer. Oncol Rep 50: 191, 2023.
APA
Chen, W., Zhang, X., Zhao, Z., & Che, X. (2023). MBNL1‑AS1 attenuates tumor cell proliferation by regulating the miR‑29c‑3p/BVES signal in colorectal cancer. Oncology Reports, 50, 191. https://doi.org/10.3892/or.2023.8628
MLA
Chen, W., Zhang, X., Zhao, Z., Che, X."MBNL1‑AS1 attenuates tumor cell proliferation by regulating the miR‑29c‑3p/BVES signal in colorectal cancer". Oncology Reports 50.4 (2023): 191.
Chicago
Chen, W., Zhang, X., Zhao, Z., Che, X."MBNL1‑AS1 attenuates tumor cell proliferation by regulating the miR‑29c‑3p/BVES signal in colorectal cancer". Oncology Reports 50, no. 4 (2023): 191. https://doi.org/10.3892/or.2023.8628
Follow us
  • Twitter
  • LinkedIn
  • Facebook
About
  • Spandidos Publications
  • Careers
  • Cookie Policy
  • Privacy Policy
How can we help?
  • Help
  • Live Chat
  • Contact
  • Email to our Support Team