Spandidos Publications Logo
  • About
    • About Spandidos
    • Aims and Scopes
    • Abstracting and Indexing
    • Editorial Policies
    • Reprints and Permissions
    • Job Opportunities
    • Terms and Conditions
    • Contact
  • Journals
    • All Journals
    • Oncology Letters
      • Oncology Letters
      • Information for Authors
      • Editorial Policies
      • Editorial Board
      • Aims and Scope
      • Abstracting and Indexing
      • Bibliographic Information
      • Archive
    • International Journal of Oncology
      • International Journal of Oncology
      • Information for Authors
      • Editorial Policies
      • Editorial Board
      • Aims and Scope
      • Abstracting and Indexing
      • Bibliographic Information
      • Archive
    • Molecular and Clinical Oncology
      • Molecular and Clinical Oncology
      • Information for Authors
      • Editorial Policies
      • Editorial Board
      • Aims and Scope
      • Abstracting and Indexing
      • Bibliographic Information
      • Archive
    • Experimental and Therapeutic Medicine
      • Experimental and Therapeutic Medicine
      • Information for Authors
      • Editorial Policies
      • Editorial Board
      • Aims and Scope
      • Abstracting and Indexing
      • Bibliographic Information
      • Archive
    • International Journal of Molecular Medicine
      • International Journal of Molecular Medicine
      • Information for Authors
      • Editorial Policies
      • Editorial Board
      • Aims and Scope
      • Abstracting and Indexing
      • Bibliographic Information
      • Archive
    • Biomedical Reports
      • Biomedical Reports
      • Information for Authors
      • Editorial Policies
      • Editorial Board
      • Aims and Scope
      • Abstracting and Indexing
      • Bibliographic Information
      • Archive
    • Oncology Reports
      • Oncology Reports
      • Information for Authors
      • Editorial Policies
      • Editorial Board
      • Aims and Scope
      • Abstracting and Indexing
      • Bibliographic Information
      • Archive
    • Molecular Medicine Reports
      • Molecular Medicine Reports
      • Information for Authors
      • Editorial Policies
      • Editorial Board
      • Aims and Scope
      • Abstracting and Indexing
      • Bibliographic Information
      • Archive
    • World Academy of Sciences Journal
      • World Academy of Sciences Journal
      • Information for Authors
      • Editorial Policies
      • Editorial Board
      • Aims and Scope
      • Abstracting and Indexing
      • Bibliographic Information
      • Archive
    • International Journal of Functional Nutrition
      • International Journal of Functional Nutrition
      • Information for Authors
      • Editorial Policies
      • Editorial Board
      • Aims and Scope
      • Abstracting and Indexing
      • Bibliographic Information
      • Archive
    • International Journal of Epigenetics
      • International Journal of Epigenetics
      • Information for Authors
      • Editorial Policies
      • Editorial Board
      • Aims and Scope
      • Abstracting and Indexing
      • Bibliographic Information
      • Archive
    • Medicine International
      • Medicine International
      • Information for Authors
      • Editorial Policies
      • Editorial Board
      • Aims and Scope
      • Abstracting and Indexing
      • Bibliographic Information
      • Archive
  • Articles
  • Information
    • Information for Authors
    • Information for Reviewers
    • Information for Librarians
    • Information for Advertisers
    • Conferences
  • Language Editing
Spandidos Publications Logo
  • About
    • About Spandidos
    • Aims and Scopes
    • Abstracting and Indexing
    • Editorial Policies
    • Reprints and Permissions
    • Job Opportunities
    • Terms and Conditions
    • Contact
  • Journals
    • All Journals
    • Biomedical Reports
      • Information for Authors
      • Editorial Policies
      • Editorial Board
      • Aims and Scope
      • Abstracting and Indexing
      • Bibliographic Information
      • Archive
    • Experimental and Therapeutic Medicine
      • Information for Authors
      • Editorial Policies
      • Editorial Board
      • Aims and Scope
      • Abstracting and Indexing
      • Bibliographic Information
      • Archive
    • International Journal of Epigenetics
      • Information for Authors
      • Editorial Policies
      • Editorial Board
      • Aims and Scope
      • Abstracting and Indexing
      • Bibliographic Information
      • Archive
    • International Journal of Functional Nutrition
      • Information for Authors
      • Editorial Policies
      • Editorial Board
      • Aims and Scope
      • Abstracting and Indexing
      • Bibliographic Information
      • Archive
    • International Journal of Molecular Medicine
      • Information for Authors
      • Editorial Policies
      • Editorial Board
      • Aims and Scope
      • Abstracting and Indexing
      • Bibliographic Information
      • Archive
    • International Journal of Oncology
      • Information for Authors
      • Editorial Policies
      • Editorial Board
      • Aims and Scope
      • Abstracting and Indexing
      • Bibliographic Information
      • Archive
    • Medicine International
      • Information for Authors
      • Editorial Policies
      • Editorial Board
      • Aims and Scope
      • Abstracting and Indexing
      • Bibliographic Information
      • Archive
    • Molecular and Clinical Oncology
      • Information for Authors
      • Editorial Policies
      • Editorial Board
      • Aims and Scope
      • Abstracting and Indexing
      • Bibliographic Information
      • Archive
    • Molecular Medicine Reports
      • Information for Authors
      • Editorial Policies
      • Editorial Board
      • Aims and Scope
      • Abstracting and Indexing
      • Bibliographic Information
      • Archive
    • Oncology Letters
      • Information for Authors
      • Editorial Policies
      • Editorial Board
      • Aims and Scope
      • Abstracting and Indexing
      • Bibliographic Information
      • Archive
    • Oncology Reports
      • Information for Authors
      • Editorial Policies
      • Editorial Board
      • Aims and Scope
      • Abstracting and Indexing
      • Bibliographic Information
      • Archive
    • World Academy of Sciences Journal
      • Information for Authors
      • Editorial Policies
      • Editorial Board
      • Aims and Scope
      • Abstracting and Indexing
      • Bibliographic Information
      • Archive
  • Articles
  • Information
    • For Authors
    • For Reviewers
    • For Librarians
    • For Advertisers
    • Conferences
  • Language Editing
Login Register Submit
  • This site uses cookies
  • You can change your cookie settings at any time by following the instructions in our Cookie Policy. To find out more, you may read our Privacy Policy.

    I agree
Search articles by DOI, keyword, author or affiliation
Search
Advanced Search
presentation
Oncology Reports
Join Editorial Board Propose a Special Issue
Print ISSN: 1021-335X Online ISSN: 1791-2431
Journal Cover
December-2023 Volume 50 Issue 6

Full Size Image

Sign up for eToc alerts
Recommend to Library

Journals

International Journal of Molecular Medicine

International Journal of Molecular Medicine

International Journal of Molecular Medicine is an international journal devoted to molecular mechanisms of human disease.

International Journal of Oncology

International Journal of Oncology

International Journal of Oncology is an international journal devoted to oncology research and cancer treatment.

Molecular Medicine Reports

Molecular Medicine Reports

Covers molecular medicine topics such as pharmacology, pathology, genetics, neuroscience, infectious diseases, molecular cardiology, and molecular surgery.

Oncology Reports

Oncology Reports

Oncology Reports is an international journal devoted to fundamental and applied research in Oncology.

Experimental and Therapeutic Medicine

Experimental and Therapeutic Medicine

Experimental and Therapeutic Medicine is an international journal devoted to laboratory and clinical medicine.

Oncology Letters

Oncology Letters

Oncology Letters is an international journal devoted to Experimental and Clinical Oncology.

Biomedical Reports

Biomedical Reports

Explores a wide range of biological and medical fields, including pharmacology, genetics, microbiology, neuroscience, and molecular cardiology.

Molecular and Clinical Oncology

Molecular and Clinical Oncology

International journal addressing all aspects of oncology research, from tumorigenesis and oncogenes to chemotherapy and metastasis.

World Academy of Sciences Journal

World Academy of Sciences Journal

Multidisciplinary open-access journal spanning biochemistry, genetics, neuroscience, environmental health, and synthetic biology.

International Journal of Functional Nutrition

International Journal of Functional Nutrition

Open-access journal combining biochemistry, pharmacology, immunology, and genetics to advance health through functional nutrition.

International Journal of Epigenetics

International Journal of Epigenetics

Publishes open-access research on using epigenetics to advance understanding and treatment of human disease.

Medicine International

Medicine International

An International Open Access Journal Devoted to General Medicine.

Journal Cover
December-2023 Volume 50 Issue 6

Full Size Image

Sign up for eToc alerts
Recommend to Library

  • Article
  • Citations
    • Cite This Article
    • Download Citation
    • Create Citation Alert
    • Remove Citation Alert
    • Cited By
  • Similar Articles
    • Related Articles (in Spandidos Publications)
    • Similar Articles (Google Scholar)
    • Similar Articles (PubMed)
  • Download PDF
  • Download XML
  • View XML

  • Supplementary Files
    • Supplementary_Data.pdf
Article Open Access

Targeting of STAT5 using the small molecule topotecan hydrochloride suppresses acute myeloid leukemia progression

  • Authors:
    • Jiahui Li
    • Bin Tang
    • Ying Miao
    • Guihong Li
    • Zhenliang Sun
  • View Affiliations / Copyright

    Affiliations: Fengxian Hospital Affiliated to Anhui University of Science and Technology, Shanghai 201499, P.R. China, Department of Gynecology, East China Normal University Wuhu Affiliated Hospital (The Second People's Hospital of Wuhu City), Wuhu, Anhui 241000, P.R. China, East China Normal University and Shanghai Fengxian District Central Hospital Joint Center for Translational Medicine, Shanghai Key Laboratory of Regulatory Biology Institute of Biomedical Sciences and School of Life Sciences, East China Normal University, Shanghai 201100, P.R. China, Fengxian Hospital Affiliated to The Southern Medical University, Shanghai 201499, P.R. China
    Copyright: © Li et al. This is an open access article distributed under the terms of Creative Commons Attribution License.
  • Article Number: 208
    |
    Published online on: October 11, 2023
       https://doi.org/10.3892/or.2023.8645
  • Expand metrics +
Metrics: Total Views: 0 (Spandidos Publications: | PMC Statistics: )
Metrics: Total PDF Downloads: 0 (Spandidos Publications: | PMC Statistics: )
Cited By (CrossRef): 0 citations Loading Articles...

This article is mentioned in:


Abstract

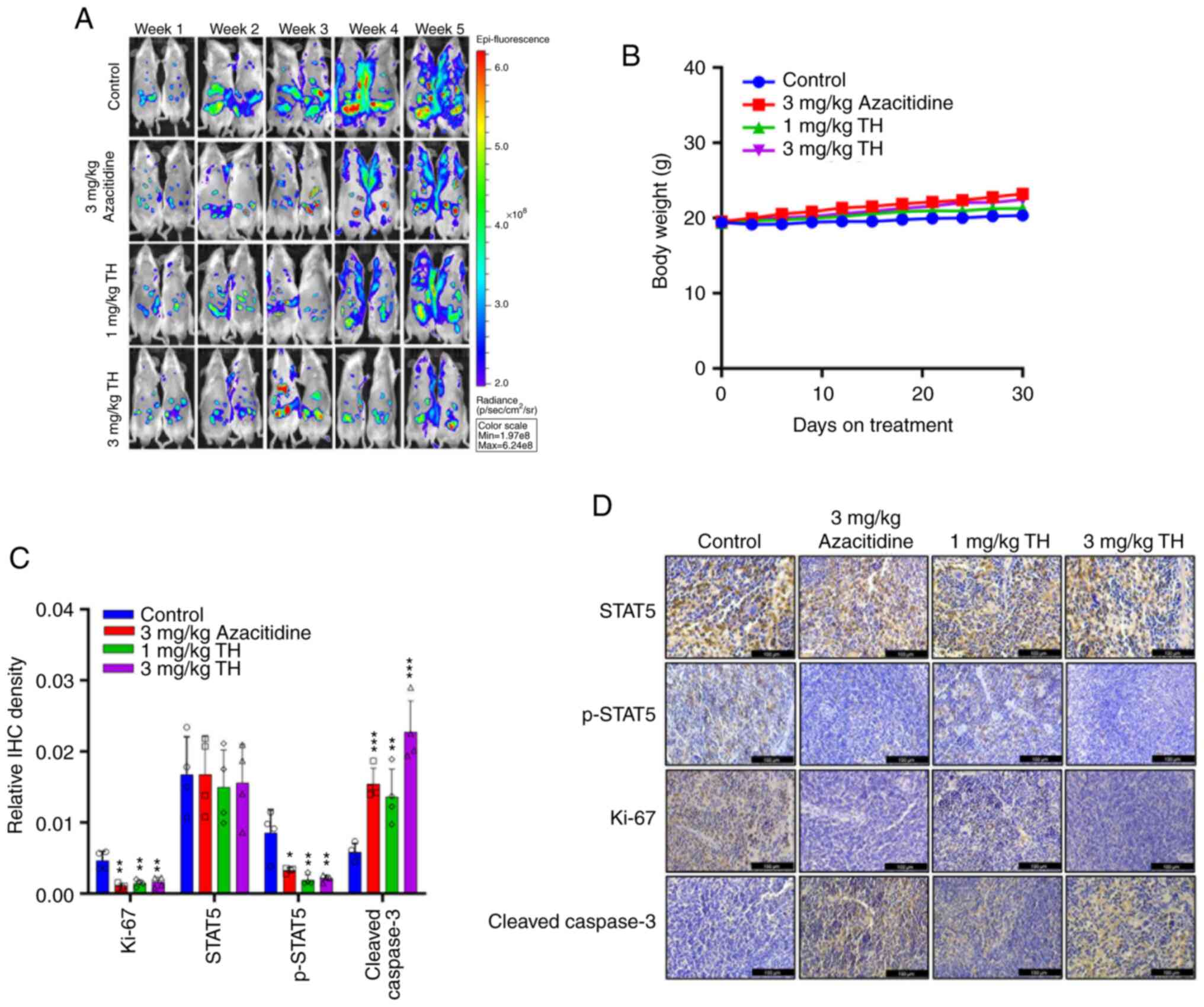
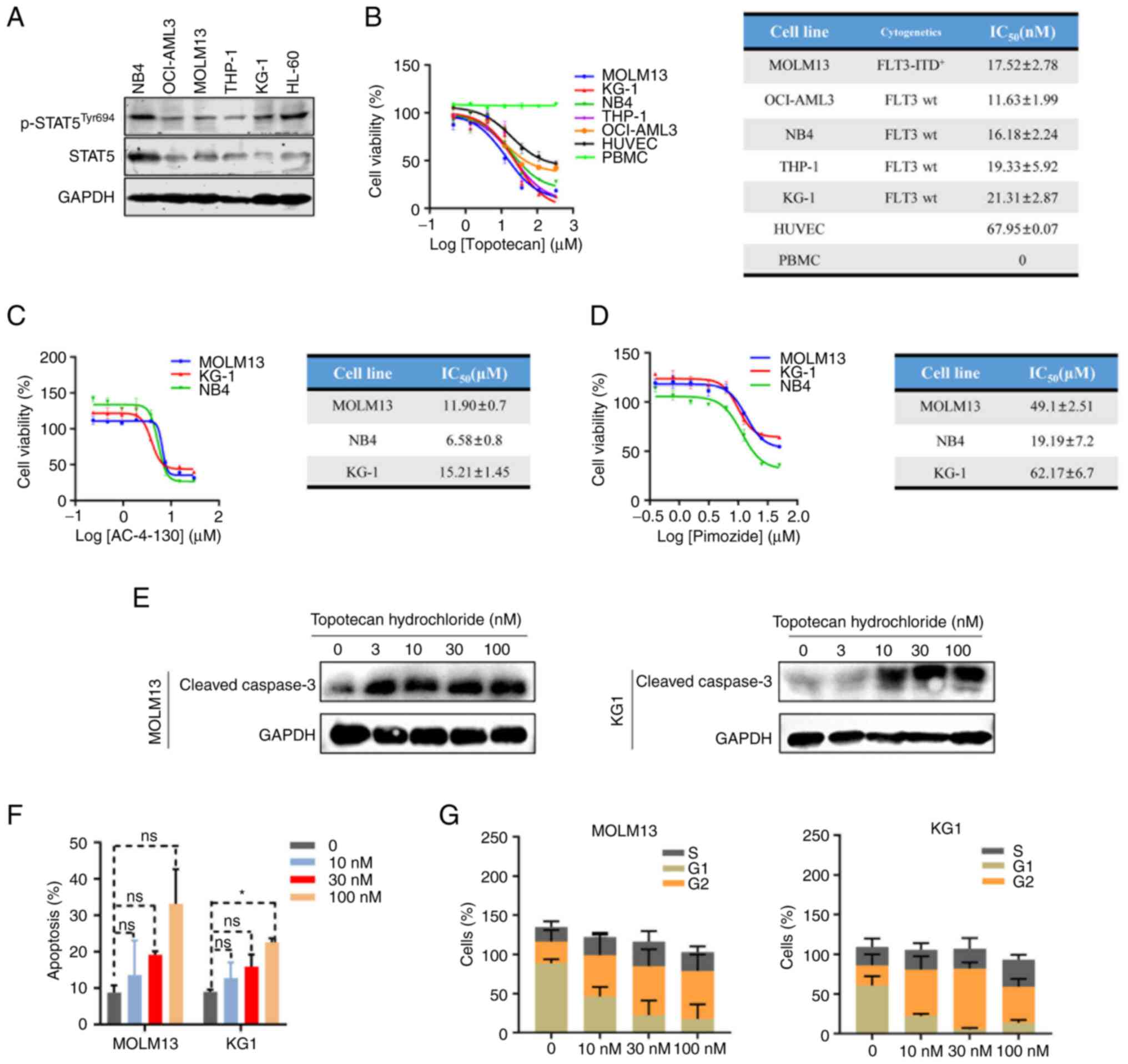
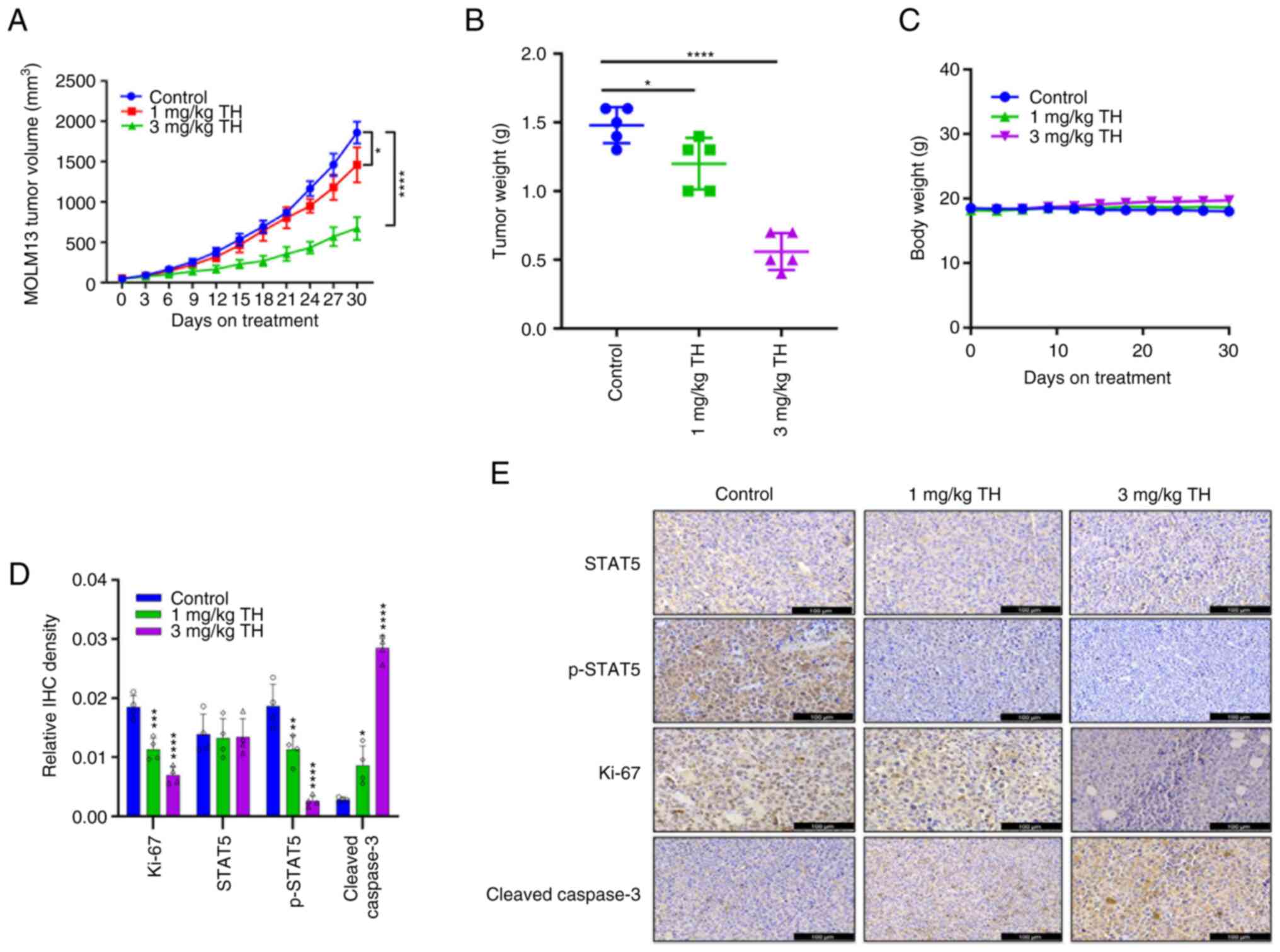
Acute myeloid leukemia (AML) is a common type of acute leukemia in adults and relapse is one of the main reasons for treatment failure. FLT3‑ITD mutations are associated with poor prognosis, short disease‑free progression survival and high relapse rates in patients with AML. STAT5 is activated by FLT3‑ITD and drives the pathogenesis of AML. STAT5 activation is usually a hallmark of hematologic malignancies and occurs in ~70% of patients with AML. Moreover, STAT5 is a key molecule which regulates hematopoiesis, and its high expression is closely associated with drug resistance, thus direct targeting of STAT5 for AML is of great clinical value. The present study introduces a new small‑molecule inhibitor that targets STAT5, presenting a promising approach for AML therapy. A high throughput fluorescence polarization (FP) screening system for STAT5 was designed and established, and used to screen an existing compound library to obtain the highly active small molecule inhibitor, topotecan hydrochloride. Topotecan hydrochloride was demonstrated to be an effective inhibitor of STAT5 by molecular docking prediction and cellular thermal shift assay. Topotecan hydrochloride bound to STAT5, inhibiting its dimerization, phosphorylation and transcription of specific target genes. The compound exhibits cellular activity at the nanomolar level and significantly inhibits the proliferation of human AML cell lines and FLT3‑ITD+ AML cells. Furthermore, topotecan hydrochloride has the potential to exert an anti‑tumor effect in vivo. Overall, topotecan hydrochloride offers a new opportunity for the treatment of AML and other hematologic malignancies by directly targeting STAT5.
View Figures

Figure 1

Figure 2

Figure 3

Figure 4

Figure 5

View References

1 

Döhner H, Weisdorf DJ and Bloomfield CD: Acute myeloid leukemia. N Engl J Med. 373:1136–1152. 2015. View Article : Google Scholar : PubMed/NCBI

2 

National Cancer Institute (NCI), . Cancer stat facts: Leukemia-acute myeloid leukemia. NCI; Bethesda, MD: 2020

3 

Siegel RL, Miller KD, Fuchs HE and Jemal A: Cancer statistics, 2021. CA Cancer J Clin. 71:7–33. 2021. View Article : Google Scholar : PubMed/NCBI

4 

Shah A, Andersson TML, Rachet B, Björkholm M and Lambert PC: Survival and cure of acute myeloid leukaemia in England, 1971–2006: A population-based study. Br J Haematol. 162:509–516. 2013. View Article : Google Scholar : PubMed/NCBI

5 

Thein MS, Ershler WB, Jemal A, Yates JW and Baer MR: Outcome of older patients with acute myeloid leukemia: An analysis of SEER data over 3 decades. Cancer. 119:2720–2727. 2013. View Article : Google Scholar : PubMed/NCBI

6 

Zhou J and Chng WJ: Identification and targeting leukemia stem cells: The path to the cure for acute myeloid leukemia. World J Stem Cells. 6:473–484. 2014. View Article : Google Scholar : PubMed/NCBI

7 

Wakao H, Gouilleux F and Groner B: Mammary gland factor (MGF) is a novel member of the cytokine regulated transcription factor gene family and confers the prolactin response. EMBO J. 13:2182–2191. 1994. View Article : Google Scholar : PubMed/NCBI

8 

Kollmann S, Grausenburger R, Klampfl T, Prchal-Murphy M, Bastl K, Pisa H, Knab VM, Brandstoetter T, Doma E, Sperr WR, et al: A STAT5B-CD9 axis determines self-renewal in hematopoietic and leukemic stem cells. Blood. 138:2347–2359. 2021. View Article : Google Scholar : PubMed/NCBI

9 

Pham HTT, Maurer B, Prchal-Murphy M, Grausenburger R, Grundschober E, Javaheri T, Nivarthi H, Boersma A, Kolbe T, Elabd M, et al: STAT5BN642H is a driver mutation for T cell neoplasia. J Clin Invest. 128:387–401. 2018. View Article : Google Scholar : PubMed/NCBI

10 

Bandapalli OR, Schuessele S, Kunz JB, Rausch T, Stütz AM, Tal N, Geron I, Gershman N, Izraeli S, Eilers J, et al: The activating STAT5B N642H mutation is a common abnormality in pediatric T-cell acute lymphoblastic leukemia and confers a higher risk of relapse. Haematologica. 99:e188–e192. 2014. View Article : Google Scholar : PubMed/NCBI

11 

Kontro M, Kuusanmäki H, Eldfors S, Burmeister T, Andersson EI, Bruserud O, Brümmendorf TH, Edgren H, Gjertsen BT, Itälä-Remes M, et al: Novel activating STAT5B mutations as putative drivers of T-cell acute lymphoblastic leukemia. Leukemia. 28:1738–1742. 2014. View Article : Google Scholar : PubMed/NCBI

12 

Küçük C, Jiang B, Hu X, Zhang W, Chan JK, Xiao W, Lack N, Alkan C, Williams JC, Avery KN, et al: Activating mutations of STAT5B and STAT3 in lymphomas derived from γδ-T or NK cells. Nat Commun. 6:60252015. View Article : Google Scholar : PubMed/NCBI

13 

Rajala HLM, Eldfors S, Kuusanmäki H, van Adrichem AJ, Olson T, Lagström S, Andersson EI, Jerez A, Clemente MJ, Yan Y, et al: Discovery of somatic STAT5b mutations in large granular lymphocytic leukemia. Blood. 121:4541–4550. 2013. View Article : Google Scholar : PubMed/NCBI

14 

Kiel MJ, Velusamy T, Rolland D, Sahasrabuddhe AA, Chung F, Bailey NG, Schrader A, Li B, Li JZ, Ozel AB, et al: Integrated genomic sequencing reveals mutational landscape of T-cell prolymphocytic leukemia. Blood. 124:1460–1472. 2014. View Article : Google Scholar : PubMed/NCBI

15 

Nicolae A, Xi L, Pittaluga S, Abdullaev Z, Pack SD, Chen J, Waldmann TA, Jaffe ES and Raffeld M: Frequent STAT5B mutations in γδ hepatosplenic T-cell lymphomas. Leukemia. 28:2244–2248. 2014. View Article : Google Scholar : PubMed/NCBI

16 

Ihle JN: The Stat family in cytokine signaling. Curr Opin Cell Biol. 13:211–217. 2001. View Article : Google Scholar : PubMed/NCBI

17 

Smithgall TE, Briggs SD, Schreiner S, Lerner EC, Cheng H and Wilson MB: Control of myeloid differentiation and survival by Stats. Oncogene. 19:2612–2618. 2000. View Article : Google Scholar : PubMed/NCBI

18 

Coffer PJ, Koenderman L and de Groot RP: The role of STATs in myeloid differentiation and leukemia. Oncogene. 19:2511–2522. 2000. View Article : Google Scholar : PubMed/NCBI

19 

Halim CE, Deng S, Ong MS and Yap CT: Involvement of STAT5 in oncogenesis. Biomedicines. 8:3162020. View Article : Google Scholar : PubMed/NCBI

20 

Dellomo AJ, Abbotts R, Eberly CL, Karbowski M, Baer MR, Kingsbury TJ and Rassool FV: PARP1 PARylates and stabilizes STAT5 in FLT3-ITD acute myeloid leukemia and other STAT5-activated cancers. Transl Oncol. 15:1012832022. View Article : Google Scholar : PubMed/NCBI

21 

Scherr M, Chaturvedi A, Battmer K, Dallmann I, Schultheis B, Ganser A and Eder M: Enhanced sensitivity to inhibition of SHP2, STAT5, and Gab2 expression in chronic myeloid leukemia (CML). Blood. 107:3279–3287. 2006. View Article : Google Scholar : PubMed/NCBI

22 

Nieborowska-Skorska M, Wasik MA, Slupianek A, Salomoni P, Kitamura T, Calabretta B and Skorski T: Signal transducer and activator of transcription (STAT)5 activation by BCR/ABL is dependent on intact Src homology (SH)3 and SH2 domains of BCR/ABL and is required for leukemogenesis. J Exp Med. 189:1229–1242. 1999. View Article : Google Scholar : PubMed/NCBI

23 

de Groot RP, Raaijmakers JA, Lammers JW, Jove R and Koenderman L: STAT5 Activation by BCR-Abl Contributes to Transformation of K562 Leukemia Cells. Blood. 94:1108–1112. 1999. View Article : Google Scholar : PubMed/NCBI

24 

Spiekermann K, Bagrintseva K, Schwab R, Schmieja K and Hiddemann W: Overexpression and constitutive activation of FLT3 induces STAT5 activation in primary acute myeloid leukemia blast cells. Clin Cancer Res. 9:2140–2150. 2003.PubMed/NCBI

25 

Ikezoe T, Kojima S, Furihata M, Yang J, Nishioka C, Takeuchi A, Isaka M, Koeffler HP and Yokoyama A: Expression of p-JAK2 predicts clinical outcome and is a potential molecular target of acute myelogenous leukemia. Int J Cancer. 129:2512–2521. 2011. View Article : Google Scholar : PubMed/NCBI

26 

Venugopal S, Bar-Natan M and Mascarenhas JO: JAKs to STATs: A tantalizing therapeutic target in acute myeloid leukemia. Blood Rev. 40:1006342020. View Article : Google Scholar : PubMed/NCBI

27 

Chen CY, Tsay W, Tang JL, Shen HL, Lin SW, Huang SY, Yao M, Chen YC, Shen MC, Wang CH and Tien HF: SOCS1 methylation in patients with newly diagnosed acute myeloid leukemia. Genes Chromosomes Cancer. 37:300–305. 2003. View Article : Google Scholar : PubMed/NCBI

28 

Zhang S, Fukuda S, Lee Y, Hangoc G, Cooper S, Spolski R, Leonard WJ and Broxmeyer HE: Essential role of signal transducer and activator of transcription (Stat)5a but not Stat5b for Flt3-dependent signaling. J Exp Med. 192:719–728. 2000. View Article : Google Scholar : PubMed/NCBI

29 

Xu B, Tian H and Zhou SY: Detection of FLT3 gene and FLT3/ITD gene mutation in chronic myeloid leukemia and its significance. Ai Zheng. 23:1218–1221. 2004.(In Chinese). PubMed/NCBI

30 

Kiyoi H, Naoe T, Nakano Y, Yokota S, Minami S, Miyawaki S, Asou N, Kuriyama K, Jinnai I, Shimazaki C, et al: Prognostic implication of FLT3 and N-RAS gene mutations in acute myeloid leukemia. Blood. 93:3074–3080. 1999.PubMed/NCBI

31 

Perl AE, Altman JK, Cortes J, Smith C, Litzow M, Baer MR, Claxton D, Erba HP, Gill S, Goldberg S, et al: Selective inhibition of FLT3 by gilteritinib in relapsed or refractory acute myeloid leukaemia: A multicentre, first-in-human, open-label, phase 1–2 study. Lancet Oncol. 18:1061–1075. 2017. View Article : Google Scholar : PubMed/NCBI

32 

Wingelhofer B, Maurer B, Heyes EC, Cumaraswamy AA, Berger-Becvar A, de Araujo ED, Orlova A, Freund P, Ruge F, Park J, et al: Pharmacologic inhibition of STAT5 in acute myeloid leukemia. Leukemia. 32:1135–1146. 2018. View Article : Google Scholar : PubMed/NCBI

33 

Wingelhofer B, Neubauer HA, Valent P, Han X, Constantinescu SN, Gunning PT, Müller M and Moriggl R: Implications of STAT3 and STAT5 signaling on gene regulation and chromatin remodeling in hematopoietic cancer. Leukemia. 32:1713–1726. 2018. View Article : Google Scholar : PubMed/NCBI

34 

Elumalai N, Berg A, Rubner S, Blechschmidt L, Song C, Natarajan K, Matysik J and Berg T: Rational development of Stafib-2: A selective, nanomolar inhibitor of the transcription factor STAT5b. Sci Rep. 7:8192017. View Article : Google Scholar : PubMed/NCBI

35 

Haftchenary S, Luchman HA, Jouk AO, Veloso AJ, Page BD, Cheng XR, Dawson SS, Grinshtein N, Shahani VM, Kerman K, et al: Potent targeting of the STAT3 protein in brain cancer stem cells: A promising route for treating glioblastoma. ACS Med Chem Lett. 4:1102–1107. 2013. View Article : Google Scholar : PubMed/NCBI

36 

Brachet-Botineau M, Polomski M, Neubauer HA, Juen L, Hédou D, Viaud-Massuard MC, Prié G and Gouilleux F: Pharmacological inhibition of oncogenic STAT3 and STAT5 signaling in hematopoietic cancers. Cancers (Basel). 12:2402020. View Article : Google Scholar : PubMed/NCBI

37 

Livak KJ and Schmittgen TD: Analysis of relative gene expression data using real-time quantitative PCR and the 2(−Delta Delta C(T)) method. Methods. 25:402–408. 2001. View Article : Google Scholar : PubMed/NCBI

38 

Zhang X, Sun Y, Pireddu R, Yang H, Urlam MK, Lawrence HR, Guida WC, Lawrence NJ and Sebti SM: A novel inhibitor of STAT3 homodimerization selectively suppresses STAT3 activity and malignant transformation. Cancer Res. 73:1922–1933. 2013. View Article : Google Scholar : PubMed/NCBI

39 

He Y, Peng S, Wang J, Chen H, Cong X, Chen A, Hu M, Qin M, Wu H, Gao S, et al: Ailanthone targets p23 to overcome MDV3100 resistance in castration-resistant prostate cancer. Nat Commun. 7:131222016. View Article : Google Scholar : PubMed/NCBI

40 

Lee J, Seong S, Kim JH, Kim K, Kim I, Jeong BC, Nam KI, Kim KK, Hennighausen L and Kim N: STAT5 is a key transcription factor for IL-3-mediated inhibition of RANKL-induced osteoclastogenesis. Sci Rep. 6:309772016. View Article : Google Scholar : PubMed/NCBI

41 

Sheng W, Yang F, Zhou Y, Yang H, Low PY, Kemeny DM, Tan P, Moh A, Kaplan MH, Zhang Y and Fu XY: STAT5 programs a distinct subset of GM-CSF-producing T helper cells that is essential for autoimmune neuroinflammation. Cell Res. 24:1387–1402. 2014. View Article : Google Scholar : PubMed/NCBI

42 

Guo Z, Wang A, Zhang W, Levit M, Gao Q, Barberis C, Tabart M, Zhang J, Hoffmann D, Wiederschain D, et al: PIM inhibitors target CD25-positive AML cells through concomitant suppression of STAT5 activation and degradation of MYC oncogene. Blood. 124:1777–1789. 2014. View Article : Google Scholar : PubMed/NCBI

43 

Fenaux P, Mufti GJ, Hellstrom-Lindberg E, Santini V, Finelli C, Giagounidis A, Schoch R, Gattermann N, Sanz G, List A, et al: Efficacy of azacitidine compared with that of conventional care regimens in the treatment of higher-risk myelodysplastic syndromes: A randomised, open-label, phase III study. Lancet Oncol. 10:223–232. 2009. View Article : Google Scholar : PubMed/NCBI

44 

Cook AM, Li L, Ho Y, Lin A, Li L, Stein A, Forman S, Perrotti D, Jove R and Bhatia R: Role of altered growth factor receptor-mediated JAK2 signaling in growth and maintenance of human acute myeloid leukemia stem cells. Blood. 123:2826–2837. 2014. View Article : Google Scholar : PubMed/NCBI

45 

Hoelbl A, Schuster C, Kovacic B, Zhu B, Wickre M, Hoelzl MA, Fajmann S, Grebien F, Warsch W, Stengl G, et al: Stat5 is indispensable for the maintenance of bcr/abl-positive leukaemia. EMBO Mol Med. 2:98–110. 2010. View Article : Google Scholar : PubMed/NCBI

46 

Walz C, Ahmed W, Lazarides K, Betancur M, Patel N, Hennighausen L, Zaleskas VM and Van Etten RA: Essential role for Stat5a/b in myeloproliferative neoplasms induced by BCR-ABL1 and JAK2(V617F) in mice. Blood. 119:3550–3560. 2012. View Article : Google Scholar : PubMed/NCBI

47 

Yan D, Hutchison RE and Mohi G: Critical requirement for Stat5 in a mouse model of polycythemia vera. Blood. 119:3539–3549. 2012. View Article : Google Scholar : PubMed/NCBI

Related Articles

  • Abstract
  • View
  • Download
  • Twitter
Copy and paste a formatted citation
Spandidos Publications style
Li J, Tang B, Miao Y, Li G and Sun Z: Targeting of STAT5 using the small molecule topotecan hydrochloride suppresses acute myeloid leukemia progression. Oncol Rep 50: 208, 2023.
APA
Li, J., Tang, B., Miao, Y., Li, G., & Sun, Z. (2023). Targeting of STAT5 using the small molecule topotecan hydrochloride suppresses acute myeloid leukemia progression. Oncology Reports, 50, 208. https://doi.org/10.3892/or.2023.8645
MLA
Li, J., Tang, B., Miao, Y., Li, G., Sun, Z."Targeting of STAT5 using the small molecule topotecan hydrochloride suppresses acute myeloid leukemia progression". Oncology Reports 50.6 (2023): 208.
Chicago
Li, J., Tang, B., Miao, Y., Li, G., Sun, Z."Targeting of STAT5 using the small molecule topotecan hydrochloride suppresses acute myeloid leukemia progression". Oncology Reports 50, no. 6 (2023): 208. https://doi.org/10.3892/or.2023.8645
Copy and paste a formatted citation
x
Spandidos Publications style
Li J, Tang B, Miao Y, Li G and Sun Z: Targeting of STAT5 using the small molecule topotecan hydrochloride suppresses acute myeloid leukemia progression. Oncol Rep 50: 208, 2023.
APA
Li, J., Tang, B., Miao, Y., Li, G., & Sun, Z. (2023). Targeting of STAT5 using the small molecule topotecan hydrochloride suppresses acute myeloid leukemia progression. Oncology Reports, 50, 208. https://doi.org/10.3892/or.2023.8645
MLA
Li, J., Tang, B., Miao, Y., Li, G., Sun, Z."Targeting of STAT5 using the small molecule topotecan hydrochloride suppresses acute myeloid leukemia progression". Oncology Reports 50.6 (2023): 208.
Chicago
Li, J., Tang, B., Miao, Y., Li, G., Sun, Z."Targeting of STAT5 using the small molecule topotecan hydrochloride suppresses acute myeloid leukemia progression". Oncology Reports 50, no. 6 (2023): 208. https://doi.org/10.3892/or.2023.8645
Follow us
  • Twitter
  • LinkedIn
  • Facebook
About
  • Spandidos Publications
  • Careers
  • Cookie Policy
  • Privacy Policy
How can we help?
  • Help
  • Live Chat
  • Contact
  • Email to our Support Team