Spandidos Publications Logo
  • About
    • About Spandidos
    • Aims and Scopes
    • Abstracting and Indexing
    • Editorial Policies
    • Reprints and Permissions
    • Job Opportunities
    • Terms and Conditions
    • Contact
  • Journals
    • All Journals
    • Oncology Letters
      • Oncology Letters
      • Information for Authors
      • Editorial Policies
      • Editorial Board
      • Aims and Scope
      • Abstracting and Indexing
      • Bibliographic Information
      • Archive
    • International Journal of Oncology
      • International Journal of Oncology
      • Information for Authors
      • Editorial Policies
      • Editorial Board
      • Aims and Scope
      • Abstracting and Indexing
      • Bibliographic Information
      • Archive
    • Molecular and Clinical Oncology
      • Molecular and Clinical Oncology
      • Information for Authors
      • Editorial Policies
      • Editorial Board
      • Aims and Scope
      • Abstracting and Indexing
      • Bibliographic Information
      • Archive
    • Experimental and Therapeutic Medicine
      • Experimental and Therapeutic Medicine
      • Information for Authors
      • Editorial Policies
      • Editorial Board
      • Aims and Scope
      • Abstracting and Indexing
      • Bibliographic Information
      • Archive
    • International Journal of Molecular Medicine
      • International Journal of Molecular Medicine
      • Information for Authors
      • Editorial Policies
      • Editorial Board
      • Aims and Scope
      • Abstracting and Indexing
      • Bibliographic Information
      • Archive
    • Biomedical Reports
      • Biomedical Reports
      • Information for Authors
      • Editorial Policies
      • Editorial Board
      • Aims and Scope
      • Abstracting and Indexing
      • Bibliographic Information
      • Archive
    • Oncology Reports
      • Oncology Reports
      • Information for Authors
      • Editorial Policies
      • Editorial Board
      • Aims and Scope
      • Abstracting and Indexing
      • Bibliographic Information
      • Archive
    • Molecular Medicine Reports
      • Molecular Medicine Reports
      • Information for Authors
      • Editorial Policies
      • Editorial Board
      • Aims and Scope
      • Abstracting and Indexing
      • Bibliographic Information
      • Archive
    • World Academy of Sciences Journal
      • World Academy of Sciences Journal
      • Information for Authors
      • Editorial Policies
      • Editorial Board
      • Aims and Scope
      • Abstracting and Indexing
      • Bibliographic Information
      • Archive
    • International Journal of Functional Nutrition
      • International Journal of Functional Nutrition
      • Information for Authors
      • Editorial Policies
      • Editorial Board
      • Aims and Scope
      • Abstracting and Indexing
      • Bibliographic Information
      • Archive
    • International Journal of Epigenetics
      • International Journal of Epigenetics
      • Information for Authors
      • Editorial Policies
      • Editorial Board
      • Aims and Scope
      • Abstracting and Indexing
      • Bibliographic Information
      • Archive
    • Medicine International
      • Medicine International
      • Information for Authors
      • Editorial Policies
      • Editorial Board
      • Aims and Scope
      • Abstracting and Indexing
      • Bibliographic Information
      • Archive
  • Articles
  • Information
    • Information for Authors
    • Information for Reviewers
    • Information for Librarians
    • Information for Advertisers
    • Conferences
  • Language Editing
Spandidos Publications Logo
  • About
    • About Spandidos
    • Aims and Scopes
    • Abstracting and Indexing
    • Editorial Policies
    • Reprints and Permissions
    • Job Opportunities
    • Terms and Conditions
    • Contact
  • Journals
    • All Journals
    • Biomedical Reports
      • Information for Authors
      • Editorial Policies
      • Editorial Board
      • Aims and Scope
      • Abstracting and Indexing
      • Bibliographic Information
      • Archive
    • Experimental and Therapeutic Medicine
      • Information for Authors
      • Editorial Policies
      • Editorial Board
      • Aims and Scope
      • Abstracting and Indexing
      • Bibliographic Information
      • Archive
    • International Journal of Epigenetics
      • Information for Authors
      • Editorial Policies
      • Editorial Board
      • Aims and Scope
      • Abstracting and Indexing
      • Bibliographic Information
      • Archive
    • International Journal of Functional Nutrition
      • Information for Authors
      • Editorial Policies
      • Editorial Board
      • Aims and Scope
      • Abstracting and Indexing
      • Bibliographic Information
      • Archive
    • International Journal of Molecular Medicine
      • Information for Authors
      • Editorial Policies
      • Editorial Board
      • Aims and Scope
      • Abstracting and Indexing
      • Bibliographic Information
      • Archive
    • International Journal of Oncology
      • Information for Authors
      • Editorial Policies
      • Editorial Board
      • Aims and Scope
      • Abstracting and Indexing
      • Bibliographic Information
      • Archive
    • Medicine International
      • Information for Authors
      • Editorial Policies
      • Editorial Board
      • Aims and Scope
      • Abstracting and Indexing
      • Bibliographic Information
      • Archive
    • Molecular and Clinical Oncology
      • Information for Authors
      • Editorial Policies
      • Editorial Board
      • Aims and Scope
      • Abstracting and Indexing
      • Bibliographic Information
      • Archive
    • Molecular Medicine Reports
      • Information for Authors
      • Editorial Policies
      • Editorial Board
      • Aims and Scope
      • Abstracting and Indexing
      • Bibliographic Information
      • Archive
    • Oncology Letters
      • Information for Authors
      • Editorial Policies
      • Editorial Board
      • Aims and Scope
      • Abstracting and Indexing
      • Bibliographic Information
      • Archive
    • Oncology Reports
      • Information for Authors
      • Editorial Policies
      • Editorial Board
      • Aims and Scope
      • Abstracting and Indexing
      • Bibliographic Information
      • Archive
    • World Academy of Sciences Journal
      • Information for Authors
      • Editorial Policies
      • Editorial Board
      • Aims and Scope
      • Abstracting and Indexing
      • Bibliographic Information
      • Archive
  • Articles
  • Information
    • For Authors
    • For Reviewers
    • For Librarians
    • For Advertisers
    • Conferences
  • Language Editing
Login Register Submit
  • This site uses cookies
  • You can change your cookie settings at any time by following the instructions in our Cookie Policy. To find out more, you may read our Privacy Policy.

    I agree
Search articles by DOI, keyword, author or affiliation
Search
Advanced Search
presentation
Oncology Reports
Join Editorial Board Propose a Special Issue
Print ISSN: 1021-335X Online ISSN: 1791-2431
Journal Cover
December-2023 Volume 50 Issue 6

Full Size Image

Sign up for eToc alerts
Recommend to Library

Journals

International Journal of Molecular Medicine

International Journal of Molecular Medicine

International Journal of Molecular Medicine is an international journal devoted to molecular mechanisms of human disease.

International Journal of Oncology

International Journal of Oncology

International Journal of Oncology is an international journal devoted to oncology research and cancer treatment.

Molecular Medicine Reports

Molecular Medicine Reports

Covers molecular medicine topics such as pharmacology, pathology, genetics, neuroscience, infectious diseases, molecular cardiology, and molecular surgery.

Oncology Reports

Oncology Reports

Oncology Reports is an international journal devoted to fundamental and applied research in Oncology.

Experimental and Therapeutic Medicine

Experimental and Therapeutic Medicine

Experimental and Therapeutic Medicine is an international journal devoted to laboratory and clinical medicine.

Oncology Letters

Oncology Letters

Oncology Letters is an international journal devoted to Experimental and Clinical Oncology.

Biomedical Reports

Biomedical Reports

Explores a wide range of biological and medical fields, including pharmacology, genetics, microbiology, neuroscience, and molecular cardiology.

Molecular and Clinical Oncology

Molecular and Clinical Oncology

International journal addressing all aspects of oncology research, from tumorigenesis and oncogenes to chemotherapy and metastasis.

World Academy of Sciences Journal

World Academy of Sciences Journal

Multidisciplinary open-access journal spanning biochemistry, genetics, neuroscience, environmental health, and synthetic biology.

International Journal of Functional Nutrition

International Journal of Functional Nutrition

Open-access journal combining biochemistry, pharmacology, immunology, and genetics to advance health through functional nutrition.

International Journal of Epigenetics

International Journal of Epigenetics

Publishes open-access research on using epigenetics to advance understanding and treatment of human disease.

Medicine International

Medicine International

An International Open Access Journal Devoted to General Medicine.

Journal Cover
December-2023 Volume 50 Issue 6

Full Size Image

Sign up for eToc alerts
Recommend to Library

  • Article
  • Citations
    • Cite This Article
    • Download Citation
    • Create Citation Alert
    • Remove Citation Alert
    • Cited By
  • Similar Articles
    • Related Articles (in Spandidos Publications)
    • Similar Articles (Google Scholar)
    • Similar Articles (PubMed)
  • Download PDF
  • Download XML
  • View XML

  • Supplementary Files
    • Supplementary_Data1.pdf
    • Supplementary_Data2.pdf
Article Open Access

Licochalcone A induces cell cycle arrest and apoptosis via suppressing MAPK signaling pathway and the expression of FBXO5 in lung squamous cell cancer

  • Authors:
    • Xiaoli Fan
    • Guoqiang Guan
    • Juan Wang
    • Meihua Jin
    • Liming Wang
    • Xiaoqun Duan
  • View Affiliations / Copyright

    Affiliations: Department of Pharmacy, Xiangya Hospital, Central South University, Changsha, Hunan 410013, P.R. China, College of Pharmacy, Guilin Medical University, Guilin, Guangxi 541199, P.R. China, Affiliated Hospital of Guilin Medical University, Guilin, Guangxi 541001, P.R. China, Industrial Technology Research Institute of Pharmacy, Guilin Medical University, Guilin, Guangxi 541199, P.R. China
    Copyright: © Fan et al. This is an open access article distributed under the terms of Creative Commons Attribution License.
  • Article Number: 214
    |
    Published online on: October 20, 2023
       https://doi.org/10.3892/or.2023.8651
  • Expand metrics +
Metrics: Total Views: 0 (Spandidos Publications: | PMC Statistics: )
Metrics: Total PDF Downloads: 0 (Spandidos Publications: | PMC Statistics: )
Cited By (CrossRef): 0 citations Loading Articles...

This article is mentioned in:



Abstract

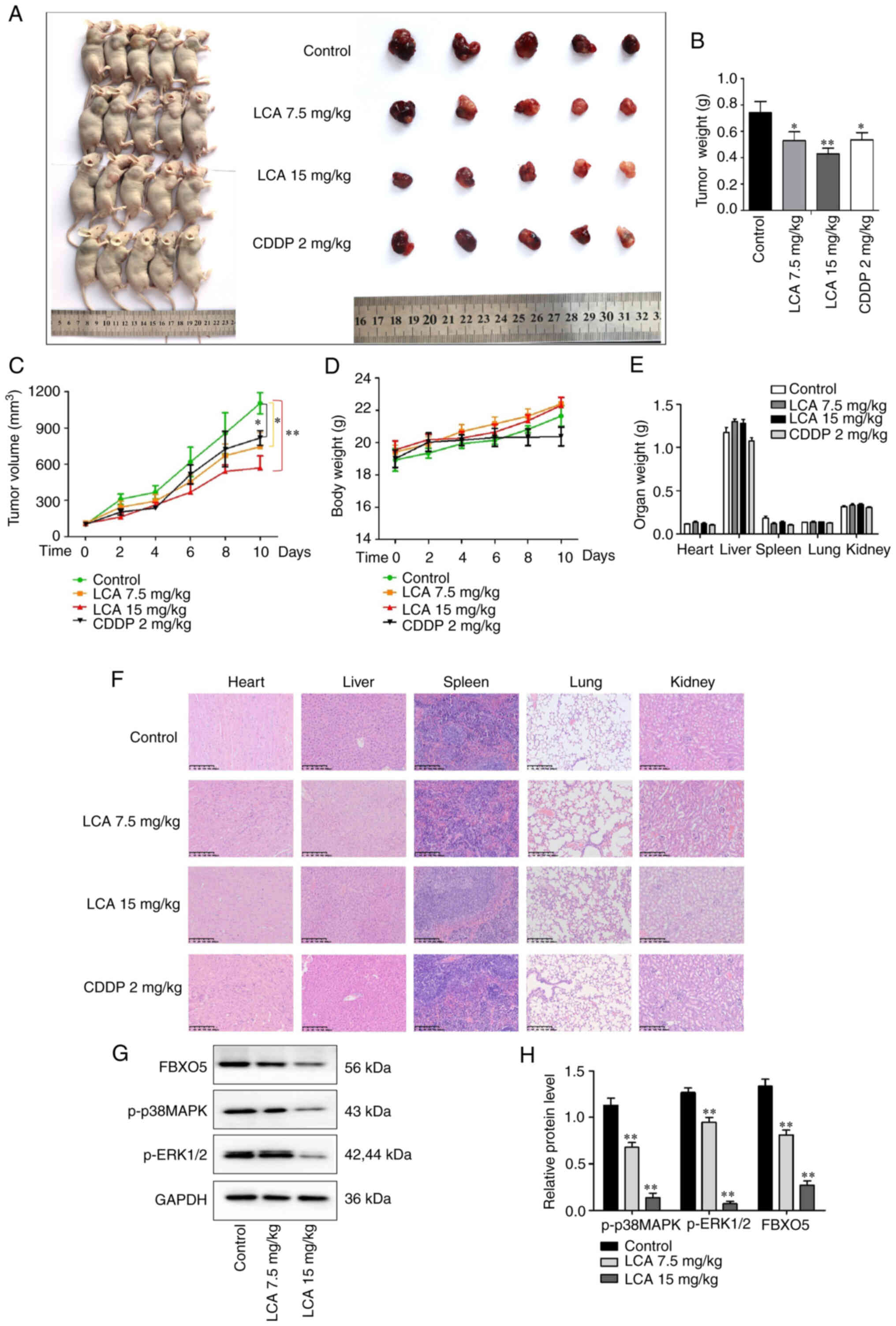
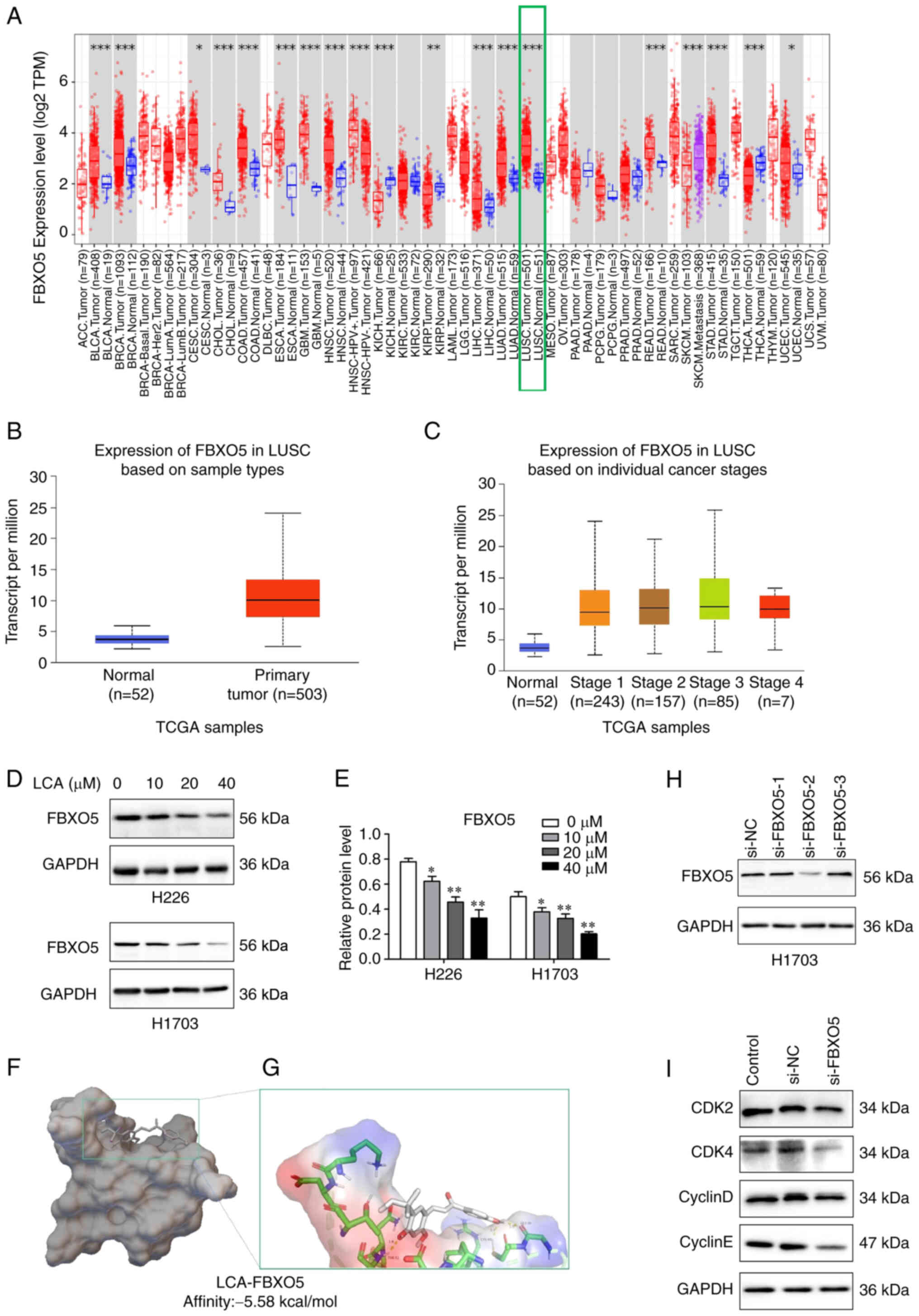
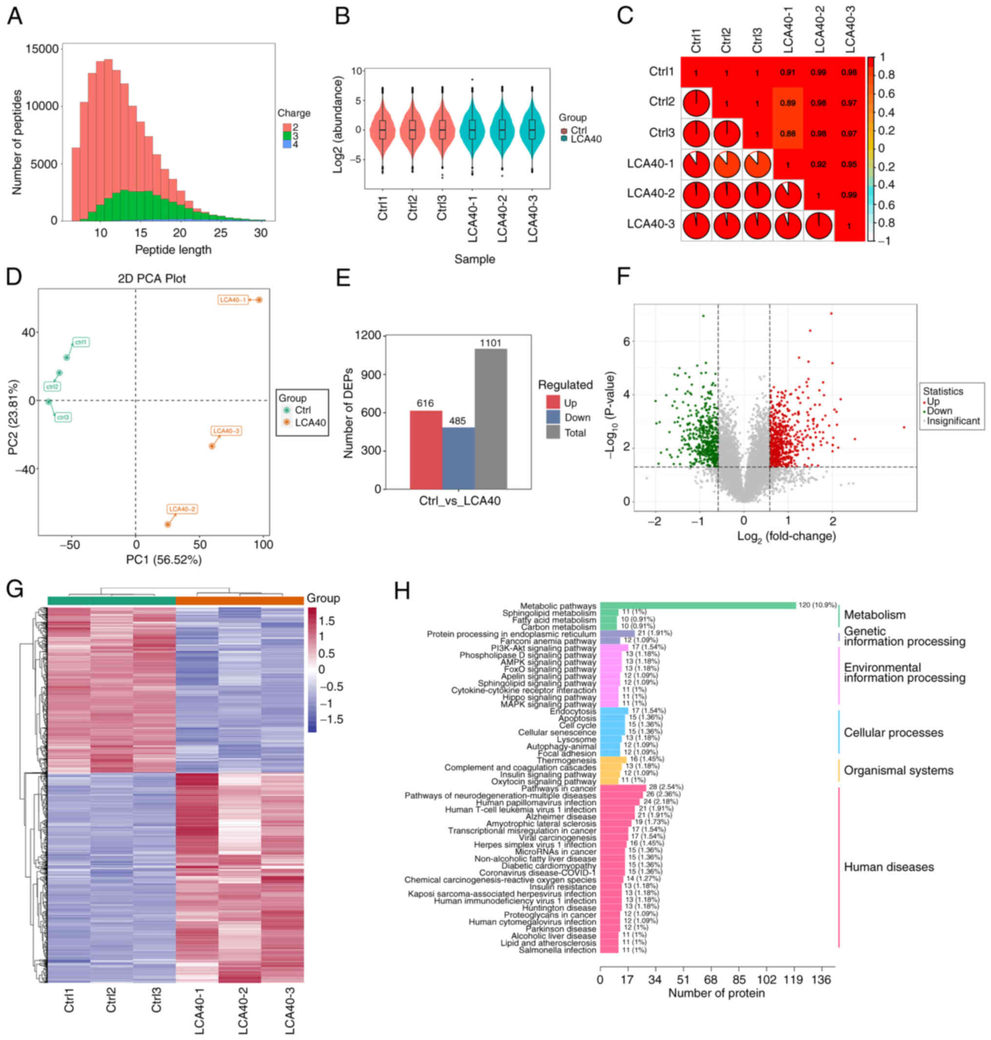
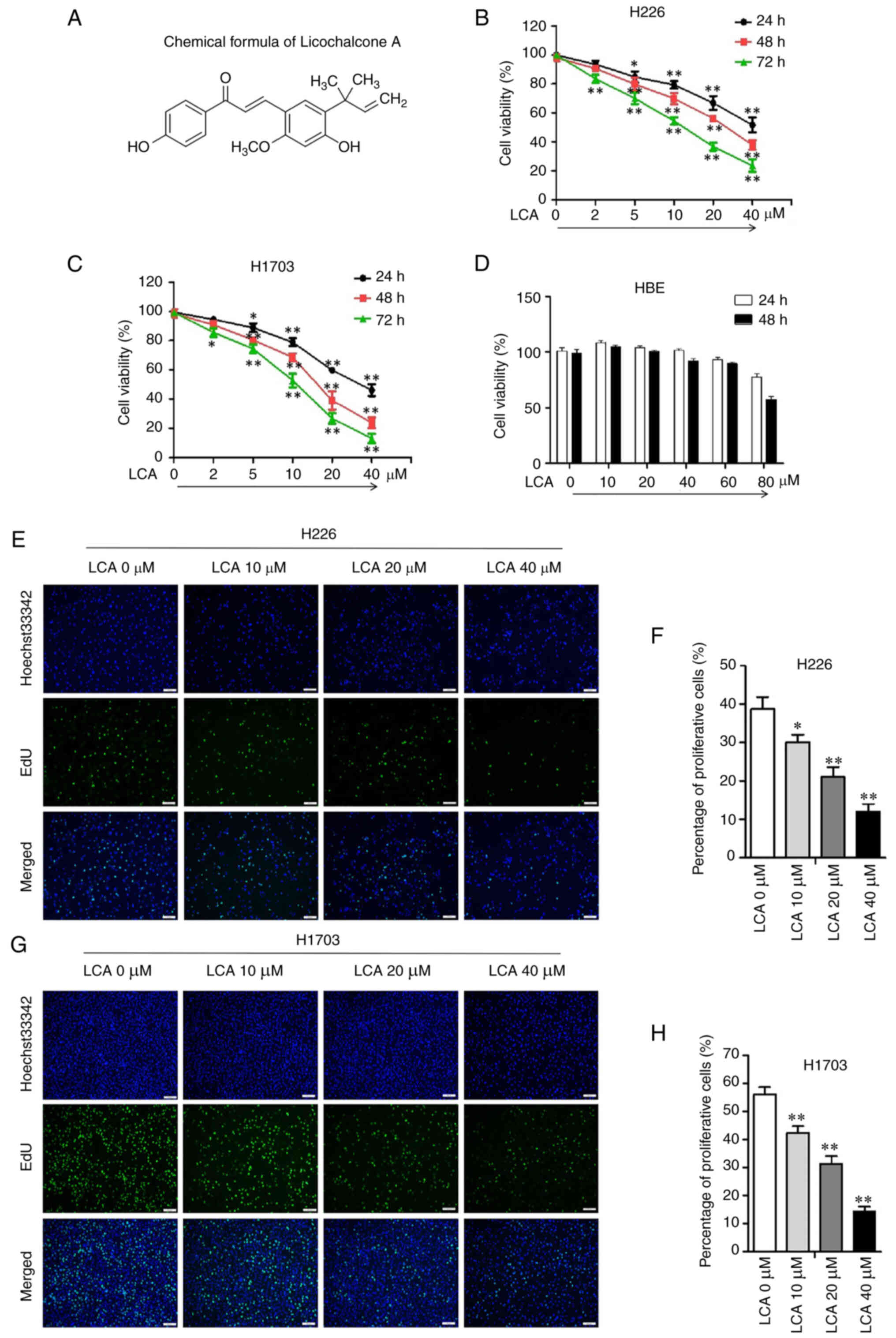
Lung squamous cell carcinoma (LSCC) is a highly heterogeneous malignancy with high mortality and few therapeutic options. Licochalcone A (LCA, PubChem ID: 5318998) is a chalcone extracted from licorice and possesses anticancer and anti‑inflammatory activities. The present study aimed to elucidate the anticancer effect of LCA on LSCC and explore the conceivable molecular mechanism. MTT assay revealed that LCA significantly inhibited the proliferation of LSCC cells with less cytotoxicity towards human bronchial epithelial cells. 5‑ethynyl‑2'‑deoxyuridine (EdU) assay demonstrated that LCA could reduce the proliferation rate of LSCC cells. The flow cytometric assays indicated that LCA increased the cell number of the G1 phase and induced the apoptosis of LSCC cells. LCA downregulated the protein expression of cyclin D1, cyclin E, CDK2 and CDK4. Meanwhile, LCA increased the expression level of Bax, cleaved poly(ADP‑ribose)polymerase‑1 (PARP1) and caspase 3, as well as downregulated the level of Bcl‑2. Proteomics assay demonstrated that LCA exerted its antitumor effects via inhibiting mitogen‑activated protein kinase (MAPK) signaling pathways and the expression of F‑box protein 5 (FBXO5). Western blot analysis showed that LCA decreased the expression of p‑ERK1/2, p‑p38MAPK and FBXO5. In the xenograft tumors of LSCC, LCA significantly inhibited the volumes and weight of tumors in nude mice with little toxicity in vital organs. Therefore, the present study demonstrated that LCA effectively inhibited cell proliferation and induced apoptosis in vitro, and suppressed xenograft tumor growth in vivo. LCA may serve as a future therapeutic candidate of LSCC.
View Figures

Figure 1

Figure 2

Figure 3

Figure 4

Figure 5

Figure 6

Figure 7

View References

1 

Sung H, Ferlay J, Siegel RL, Laversanne M, Soerjomataram I, Jemal A and Bray F: Global cancer statistics 2020: GLOBOCAN estimates of incidence and mortality worldwide for 36 cancers in 185 countries. CA Cancer J Clin. 71:209–249. 2021. View Article : Google Scholar : PubMed/NCBI

2 

Siegel RL, Miller KD and Jemal A: Cancer statistics, 2019. CA Cancer J Clin. 69:7–34. 2019. View Article : Google Scholar : PubMed/NCBI

3 

Cheng TY, Cramb SM, Baade PD, Youlden DR, Nwogu C and Reid ME: The international epidemiology of lung cancer: Latest trends, disparities, and tumor characteristics. J Thorac Oncol. 11:1653–1671. 2016. View Article : Google Scholar : PubMed/NCBI

4 

Herbst RS, Morgensztern D and Boshoff C: The biology and management of non-small cell lung cancer. Nature. 553:446–454. 2018. View Article : Google Scholar : PubMed/NCBI

5 

Derman BA, Mileham KF, Bonomi PD, Batus M and Fidler MJ: Treatment of advanced squamous cell carcinoma of the lung: A review. Transl Lung Cancer Res. 4:524–532. 2015.PubMed/NCBI

6 

Rittmeyer A, Barlesi F, Waterkamp D, Park K, Ciardiello F, von Pawel J, Gadgeel SM, Hida T, Kowalski DM, Dols MC, et al: Atezolizumab versus docetaxel in patients with previously treated non-small-cell lung cancer (OAK): A phase 3, open-label, multicentre randomised controlled trial. Lancet. 389:255–265. 2017. View Article : Google Scholar : PubMed/NCBI

7 

Gandara DR. Hammerman PS, Sos ML, Lara PN Jr and Hirsch FR: Squamous cell lung cancer: From tumor genomics to cancer therapeutics. Clin Cancer Res. 21:2236–2243. 2015. View Article : Google Scholar : PubMed/NCBI

8 

Kennedy GT, Azari FS, Bernstein E, Nadeem B, Chang AE, Segil A, Sullivan N, Marfatia I, Din A, Desphande C, et al: A prostate-specific membrane antigen-targeted near-infrared conjugate for identifying pulmonary squamous cell carcinoma during resection. Mol Cancer Ther. 21:546–554. 2022. View Article : Google Scholar : PubMed/NCBI

9 

Brahmer JR, Tykodi SS, Chow LQ, Hwu WJ, Topalian SL, Hwu P, Drake CG, Camacho LH, Kauh J, Odunsi K, et al: Safety and activity of anti-PD-L1 antibody in patients with advanced cancer. N Engl J Med. 366:2455–2465. 2012. View Article : Google Scholar : PubMed/NCBI

10 

Topalian SL, Hodi FS, Brahmer JR, Gettinger SN, Smith DC, McDermott DF, Powderly JD, Carvajal RD, Sosman JA, Atkins MB, et al: Safety, activity, and immune correlates of anti-PD-1 antibody in cancer. N Engl J Med. 366:2443–2454. 2012. View Article : Google Scholar : PubMed/NCBI

11 

Ferris RL, Blumenschein G Jr, Fayette J, Guigay J, Colevas AD, Licitra L, Harrington K, Kasper S, Vokes EE, Even C, et al: Nivolumab for recurrent squamous-cell carcinoma of the head and neck. N Engl J Med. 375:1856–1867. 2016. View Article : Google Scholar : PubMed/NCBI

12 

Xia L, Liu Y and Wang Y: PD-1/PD-L1 blockade therapy in advanced non-small-cell lung cancer: Current status and future directions. Oncologist. 24 (Suppl 1):S31–S41. 2019. View Article : Google Scholar : PubMed/NCBI

13 

Wang ZF, Liu J, Yang YA and Zhu HL: A review: The anti-inflammatory, anticancer and antibacterial properties of four kinds of licorice flavonoids isolated from licorice. Curr Med Chem. 27:1997–2011. 2020. View Article : Google Scholar : PubMed/NCBI

14 

Bortolotto LF, Barbosa FR, Silva G, Bitencourt TA, Beleboni RO, Baek SJ, Marins M and Fachin AL: Cytotoxicity of trans-chalcone and licochalcone A against breast cancer cells is due to apoptosis induction and cell cycle arrest. Biomed Pharmacother. 85:425–433. 2017. View Article : Google Scholar : PubMed/NCBI

15 

Lv H, Ren H, Wang L, Chen W and Ci X: Lico A enhances Nrf2-mediated defense mechanisms against t-BHP-induced oxidative stress and cell death via Akt and ERK activation in RAW 264.7 cells. Oxid Med Cell Longev. 2015:7098452015. View Article : Google Scholar : PubMed/NCBI

16 

de Freitas KS, Squarisi IS, Acesio NO, Nicolella HD, Ozelin SD, Reis Santos de Melo M, Guissone APP, Fernandes G, Silva LM, da Silva Filho AA and Tavares DC: Licochalcone A, a licorice flavonoid: Antioxidant, cytotoxic, genotoxic, and chemopreventive potential. J Toxicol Environ Health A. 83:673–686. 2020. View Article : Google Scholar : PubMed/NCBI

17 

Hao W, Yuan X, Yu L, Gao C, Sun X, Wang D and Zheng Q: Licochalcone A-induced human gastric cancer BGC-823 cells apoptosis by regulating ROS-mediated MAPKs and PI3K/AKT signaling pathways. Sci Rep. 5:103362015. View Article : Google Scholar : PubMed/NCBI

18 

Li MT, Xie L, Jiang HM, Huang Q, Tong RS, Li X, Xie X and Liu HM: Role of licochalcone A in potential pharmacological therapy: A review. Front Pharmacol. 13:8787762022. View Article : Google Scholar : PubMed/NCBI

19 

Lin M, Xu Y, Gao Y, Pan C, Zhu X and Wang ZW: Regulation of F-box proteins by noncoding RNAs in human cancers. Cancer Lett. 466:61–70. 2019. View Article : Google Scholar : PubMed/NCBI

20 

Song Y, Lin M, Liu Y, Wang ZW and Zhu X: Emerging role of F-box proteins in the regulation of epithelial-mesenchymal transition and stem cells in human cancers. Stem Cell Res Ther. 10:1242019. View Article : Google Scholar : PubMed/NCBI

21 

Reimann JD, Gardner BE, Margottin-Goguet F and Jackson PK: Emi1 regulates the anaphase-promoting complex by a different mechanism than Mad2 proteins. Genes Dev. 15:3278–3285. 2001. View Article : Google Scholar : PubMed/NCBI

22 

Miller JJ, Summers MK, Hansen DV, Nachury MV, Lehman NL, Loktev A and Jackson PK: Emi1 stably binds and inhibits the anaphase-promoting complex/cyclosome as a pseudosubstrate inhibitor. Genes Dev. 20:2410–2420. 2006. View Article : Google Scholar : PubMed/NCBI

23 

Di Fiore B and Pines J: Defining the role of Emi1 in the DNA replication-segregation cycle. Chromosoma. 117:333–338. 2008. View Article : Google Scholar : PubMed/NCBI

24 

Vaidyanathan S, Cato K, Tang L, Pavey S, Haass NK, Gabrielli BG and Duijf PHG: In vivo overexpression of Emi1 promotes chromosome instability and tumorigenesis. Oncogene. 35:5446–5455. 2016. View Article : Google Scholar : PubMed/NCBI

25 

Liu X, Wang H, Ma J, Xu J, Sheng C, Yang S, Sun L and Ni Q: The expression and prognosis of Emi1 and Skp2 in breast carcinoma: Associated with PI3K/Akt pathway and cell proliferation. Med Oncol. 30:7352013. View Article : Google Scholar : PubMed/NCBI

26 

Guan C, Zhang J, Zhang J, Shi H and Ni R: Enhanced expression of early mitotic inhibitor-1 predicts a poor prognosis in esophageal squamous cell carcinoma patients. Oncol Lett. 12:114–120. 2016. View Article : Google Scholar : PubMed/NCBI

27 

Wang K, Qu X, Liu S, Yang X, Bie F, Wang Y, Huang C and Du J: Identification of aberrantly expressed F-box proteins in squamous-cell lung carcinoma. J Cancer Res Clin Oncol. 144:1509–1521. 2018. View Article : Google Scholar : PubMed/NCBI

28 

Pinzi L and Rastelli G: Molecular docking: Shifting paradigms in drug discovery. Int J Mol Sci. 20:43312019. View Article : Google Scholar : PubMed/NCBI

29 

Li F, Wang L, Cai Y, Luo Y and Shi X: Safety assessment of desaminotyrosine: Acute, subchronic oral toxicity, and its effects on intestinal microbiota in rats. Toxicol Appl Pharmacol. 417:1154642021. View Article : Google Scholar : PubMed/NCBI

30 

Friedlaender A, Banna G, Malapelle U, Pisapia P and Addeo A: Next generation sequencing and genetic alterations in squamous cell lung carcinoma: Where are we today? Front Oncol. 9:1662019. View Article : Google Scholar : PubMed/NCBI

31 

Cancer Genome Atlas Research Network, . Comprehensive molecular profiling of lung adenocarcinoma. Nature. 511:543–550. 2014. View Article : Google Scholar : PubMed/NCBI

32 

Hosseinzadeh H and Nassiri-Asl M: Pharmacological effects of Glycyrrhiza spp. and its bioactive constituents: Update and review. Phytother Res. 29:1868–1886. 2015. View Article : Google Scholar : PubMed/NCBI

33 

Li K, Ji S, Song W, Kuang Y, Lin Y, Tang S, Cui Z, Qiao X, Yu S and Ye M: Glycybridins A-K, bioactive phenolic compounds from Glycyrrhiza glabra. J Nat Prod. 80:334–346. 2017. View Article : Google Scholar : PubMed/NCBI

34 

Song W, Si L, Ji S, Wang H, Fang XM, Yu LY, Li RY, Liang LN, Zhou D and Ye M: Uralsaponins M-Y, antiviral triterpenoid saponins from the roots of Glycyrrhiza uralensis. J Nat Prod. 77:1632–1643. 2014. View Article : Google Scholar : PubMed/NCBI

35 

Gao F, Li M, Yu X, Liu W, Zhou L and Li W: Licochalcone A inhibits EGFR signalling and translationally suppresses survivin expression in human cancer cells. J Cell Mol Med. 25:813–826. 2021. View Article : Google Scholar : PubMed/NCBI

36 

Xu KD, Miao Y, Li P, Li PP, Liu J, Li J and Cao F: Licochalcone A inhibits cell growth through the downregulation of the Hippo pathway via PES1 in cholangiocarcinoma cells. Environ Toxicol. 37:564–573. 2022. View Article : Google Scholar : PubMed/NCBI

37 

Hu C, Zuo Y, Liu J, Xu H, Liao W, Dang Y, Luo C, Tang L and Zhang H: Licochalcone A suppresses the proliferation of sarcoma HT-1080 cells, as a selective R132C mutant IDH1 inhibitor. Bioorg Med Chem Lett. 30:1268252020. View Article : Google Scholar : PubMed/NCBI

38 

Mori M, Bogdan A, Balassa T, Csabai T and Szekeres-Bartho J: The decidua-the maternal bed embracing the embryo-maintains the pregnancy. Semin Immunopathol. 38:635–649. 2016. View Article : Google Scholar : PubMed/NCBI

39 

Chang Z, Kuang HX, Zhou X, Zhu H, Zhang Y, Fu Y, Fu Q, Jiang B, Wang W, Jiang S, et al: Temporal changes in cyclinD-CDK4/CDK6 and cyclinE-CDK2 pathways: Implications for the mechanism of deficient decidualization in an immune-based mouse model of unexplained recurrent spontaneous abortion. Mol Med. 28:1002022. View Article : Google Scholar : PubMed/NCBI

40 

Wu P, Yu T, Wu J and Chen J: Licochalcone a induces ROS-mediated apoptosis through TrxR1 inactivation in colorectal cancer cells. Biomed Res Int. 2020:58750742020.PubMed/NCBI

41 

Morana O, Wood W and Gregory CD: The apoptosis paradox in cancer. Int J Mol Sci. 23:13282022. View Article : Google Scholar : PubMed/NCBI

42 

Khodavirdipour A, Piri M, Jabbari S, Keshavarzi S, Safaralizadeh R and Alikhani MY: Apoptosis detection methods in diagnosis of cancer and their potential role in treatment: Advantages and disadvantages: A review. J Gastrointest Cancer. 52:422–430. 2021. View Article : Google Scholar : PubMed/NCBI

43 

Ji Q, Zhu F, Liu X, Li Q and Su SB: Recent advance in applications of proteomics technologies on traditional Chinese medicine research. Evid Based Complement Alternat Med. 2015:9831392015. View Article : Google Scholar : PubMed/NCBI

44 

Monti C, Zilocchi M, Colugnat I and Alberio T: Proteomics turns functional. J Proteomics. 198:36–44. 2019. View Article : Google Scholar : PubMed/NCBI

45 

Yong HY, Koh MS and Moon A: The p38 MAPK inhibitors for the treatment of inflammatory diseases and cancer. Expert Opin Investig Drugs. 18:1893–1905. 2009. View Article : Google Scholar : PubMed/NCBI

46 

Greenberg AK, Basu S, Hu J, Yie TA, Tchou-Wong KM, Rom WN and Lee TC: Selective p38 activation in human non-small cell lung cancer. Am J Respir Cell Mol Biol. 26:558–564. 2002. View Article : Google Scholar : PubMed/NCBI

47 

Sugiura R, Satoh R and Takasaki T: ERK: A double-edged sword in cancer. ERK-dependent apoptosis as a potential therapeutic strategy for cancer. Cells. 10:25092021. View Article : Google Scholar : PubMed/NCBI

48 

Marzio A, Puccini J, Kwon Y, Maverakis NK, Arbini A, Sung P, Bar-Sagi D and Pagano M: The F-box domain-dependent activity of EMI1 regulates PARPi sensitivity in triple-negative breast cancers. Mol Cell. 73:224–237.e6. 2019. View Article : Google Scholar : PubMed/NCBI

49 

Zhao Y, Tang Q, Ni R, Huang X, Wang Y, Lu C, Shen A, Wang Y, Li C, Yuan Q, et al: Early mitotic inhibitor-1, an anaphase-promoting complex/cyclosome inhibitor, can control tumor cell proliferation in hepatocellular carcinoma: Correlation with Skp2 stability and degradation of p27(Kip1). Hum Pathol. 44:365–373. 2013. View Article : Google Scholar : PubMed/NCBI

50 

McHugh A, Fernandes K, Chinner N, Ibrahim AFM, Garg AK, Boag G, Hepburn LA, Proby CM, Leigh IM and Saville MK: The identification of potential therapeutic targets for cutaneous squamous cell carcinoma. J Invest Dermatol. 140:1154–1165.e5. 2020. View Article : Google Scholar : PubMed/NCBI

51 

Liu P, Wang X, Pan L, Han B and He Z: Prognostic significance and immunological role of FBXO5 in human cancers: A systematic pan-cancer analysis. Front Immunol. 13:9017842022. View Article : Google Scholar : PubMed/NCBI

Related Articles

  • Abstract
  • View
  • Download
  • Twitter
Copy and paste a formatted citation
Spandidos Publications style
Fan X, Guan G, Wang J, Jin M, Wang L and Duan X: Licochalcone A induces cell cycle arrest and apoptosis via suppressing MAPK signaling pathway and the expression of FBXO5 in lung squamous cell cancer. Oncol Rep 50: 214, 2023.
APA
Fan, X., Guan, G., Wang, J., Jin, M., Wang, L., & Duan, X. (2023). Licochalcone A induces cell cycle arrest and apoptosis via suppressing MAPK signaling pathway and the expression of FBXO5 in lung squamous cell cancer. Oncology Reports, 50, 214. https://doi.org/10.3892/or.2023.8651
MLA
Fan, X., Guan, G., Wang, J., Jin, M., Wang, L., Duan, X."Licochalcone A induces cell cycle arrest and apoptosis via suppressing MAPK signaling pathway and the expression of FBXO5 in lung squamous cell cancer". Oncology Reports 50.6 (2023): 214.
Chicago
Fan, X., Guan, G., Wang, J., Jin, M., Wang, L., Duan, X."Licochalcone A induces cell cycle arrest and apoptosis via suppressing MAPK signaling pathway and the expression of FBXO5 in lung squamous cell cancer". Oncology Reports 50, no. 6 (2023): 214. https://doi.org/10.3892/or.2023.8651
Copy and paste a formatted citation
x
Spandidos Publications style
Fan X, Guan G, Wang J, Jin M, Wang L and Duan X: Licochalcone A induces cell cycle arrest and apoptosis via suppressing MAPK signaling pathway and the expression of FBXO5 in lung squamous cell cancer. Oncol Rep 50: 214, 2023.
APA
Fan, X., Guan, G., Wang, J., Jin, M., Wang, L., & Duan, X. (2023). Licochalcone A induces cell cycle arrest and apoptosis via suppressing MAPK signaling pathway and the expression of FBXO5 in lung squamous cell cancer. Oncology Reports, 50, 214. https://doi.org/10.3892/or.2023.8651
MLA
Fan, X., Guan, G., Wang, J., Jin, M., Wang, L., Duan, X."Licochalcone A induces cell cycle arrest and apoptosis via suppressing MAPK signaling pathway and the expression of FBXO5 in lung squamous cell cancer". Oncology Reports 50.6 (2023): 214.
Chicago
Fan, X., Guan, G., Wang, J., Jin, M., Wang, L., Duan, X."Licochalcone A induces cell cycle arrest and apoptosis via suppressing MAPK signaling pathway and the expression of FBXO5 in lung squamous cell cancer". Oncology Reports 50, no. 6 (2023): 214. https://doi.org/10.3892/or.2023.8651
Follow us
  • Twitter
  • LinkedIn
  • Facebook
About
  • Spandidos Publications
  • Careers
  • Cookie Policy
  • Privacy Policy
How can we help?
  • Help
  • Live Chat
  • Contact
  • Email to our Support Team