Spandidos Publications Logo
  • About
    • About Spandidos
    • Aims and Scopes
    • Abstracting and Indexing
    • Editorial Policies
    • Reprints and Permissions
    • Job Opportunities
    • Terms and Conditions
    • Contact
  • Journals
    • All Journals
    • Oncology Letters
      • Oncology Letters
      • Information for Authors
      • Editorial Policies
      • Editorial Board
      • Aims and Scope
      • Abstracting and Indexing
      • Bibliographic Information
      • Archive
    • International Journal of Oncology
      • International Journal of Oncology
      • Information for Authors
      • Editorial Policies
      • Editorial Board
      • Aims and Scope
      • Abstracting and Indexing
      • Bibliographic Information
      • Archive
    • Molecular and Clinical Oncology
      • Molecular and Clinical Oncology
      • Information for Authors
      • Editorial Policies
      • Editorial Board
      • Aims and Scope
      • Abstracting and Indexing
      • Bibliographic Information
      • Archive
    • Experimental and Therapeutic Medicine
      • Experimental and Therapeutic Medicine
      • Information for Authors
      • Editorial Policies
      • Editorial Board
      • Aims and Scope
      • Abstracting and Indexing
      • Bibliographic Information
      • Archive
    • International Journal of Molecular Medicine
      • International Journal of Molecular Medicine
      • Information for Authors
      • Editorial Policies
      • Editorial Board
      • Aims and Scope
      • Abstracting and Indexing
      • Bibliographic Information
      • Archive
    • Biomedical Reports
      • Biomedical Reports
      • Information for Authors
      • Editorial Policies
      • Editorial Board
      • Aims and Scope
      • Abstracting and Indexing
      • Bibliographic Information
      • Archive
    • Oncology Reports
      • Oncology Reports
      • Information for Authors
      • Editorial Policies
      • Editorial Board
      • Aims and Scope
      • Abstracting and Indexing
      • Bibliographic Information
      • Archive
    • Molecular Medicine Reports
      • Molecular Medicine Reports
      • Information for Authors
      • Editorial Policies
      • Editorial Board
      • Aims and Scope
      • Abstracting and Indexing
      • Bibliographic Information
      • Archive
    • World Academy of Sciences Journal
      • World Academy of Sciences Journal
      • Information for Authors
      • Editorial Policies
      • Editorial Board
      • Aims and Scope
      • Abstracting and Indexing
      • Bibliographic Information
      • Archive
    • International Journal of Functional Nutrition
      • International Journal of Functional Nutrition
      • Information for Authors
      • Editorial Policies
      • Editorial Board
      • Aims and Scope
      • Abstracting and Indexing
      • Bibliographic Information
      • Archive
    • International Journal of Epigenetics
      • International Journal of Epigenetics
      • Information for Authors
      • Editorial Policies
      • Editorial Board
      • Aims and Scope
      • Abstracting and Indexing
      • Bibliographic Information
      • Archive
    • Medicine International
      • Medicine International
      • Information for Authors
      • Editorial Policies
      • Editorial Board
      • Aims and Scope
      • Abstracting and Indexing
      • Bibliographic Information
      • Archive
  • Articles
  • Information
    • Information for Authors
    • Information for Reviewers
    • Information for Librarians
    • Information for Advertisers
    • Conferences
  • Language Editing
Spandidos Publications Logo
  • About
    • About Spandidos
    • Aims and Scopes
    • Abstracting and Indexing
    • Editorial Policies
    • Reprints and Permissions
    • Job Opportunities
    • Terms and Conditions
    • Contact
  • Journals
    • All Journals
    • Biomedical Reports
      • Information for Authors
      • Editorial Policies
      • Editorial Board
      • Aims and Scope
      • Abstracting and Indexing
      • Bibliographic Information
      • Archive
    • Experimental and Therapeutic Medicine
      • Information for Authors
      • Editorial Policies
      • Editorial Board
      • Aims and Scope
      • Abstracting and Indexing
      • Bibliographic Information
      • Archive
    • International Journal of Epigenetics
      • Information for Authors
      • Editorial Policies
      • Editorial Board
      • Aims and Scope
      • Abstracting and Indexing
      • Bibliographic Information
      • Archive
    • International Journal of Functional Nutrition
      • Information for Authors
      • Editorial Policies
      • Editorial Board
      • Aims and Scope
      • Abstracting and Indexing
      • Bibliographic Information
      • Archive
    • International Journal of Molecular Medicine
      • Information for Authors
      • Editorial Policies
      • Editorial Board
      • Aims and Scope
      • Abstracting and Indexing
      • Bibliographic Information
      • Archive
    • International Journal of Oncology
      • Information for Authors
      • Editorial Policies
      • Editorial Board
      • Aims and Scope
      • Abstracting and Indexing
      • Bibliographic Information
      • Archive
    • Medicine International
      • Information for Authors
      • Editorial Policies
      • Editorial Board
      • Aims and Scope
      • Abstracting and Indexing
      • Bibliographic Information
      • Archive
    • Molecular and Clinical Oncology
      • Information for Authors
      • Editorial Policies
      • Editorial Board
      • Aims and Scope
      • Abstracting and Indexing
      • Bibliographic Information
      • Archive
    • Molecular Medicine Reports
      • Information for Authors
      • Editorial Policies
      • Editorial Board
      • Aims and Scope
      • Abstracting and Indexing
      • Bibliographic Information
      • Archive
    • Oncology Letters
      • Information for Authors
      • Editorial Policies
      • Editorial Board
      • Aims and Scope
      • Abstracting and Indexing
      • Bibliographic Information
      • Archive
    • Oncology Reports
      • Information for Authors
      • Editorial Policies
      • Editorial Board
      • Aims and Scope
      • Abstracting and Indexing
      • Bibliographic Information
      • Archive
    • World Academy of Sciences Journal
      • Information for Authors
      • Editorial Policies
      • Editorial Board
      • Aims and Scope
      • Abstracting and Indexing
      • Bibliographic Information
      • Archive
  • Articles
  • Information
    • For Authors
    • For Reviewers
    • For Librarians
    • For Advertisers
    • Conferences
  • Language Editing
Login Register Submit
  • This site uses cookies
  • You can change your cookie settings at any time by following the instructions in our Cookie Policy. To find out more, you may read our Privacy Policy.

    I agree
Search articles by DOI, keyword, author or affiliation
Search
Advanced Search
presentation
Oncology Reports
Join Editorial Board Propose a Special Issue
Print ISSN: 1021-335X Online ISSN: 1791-2431
Journal Cover
December-2023 Volume 50 Issue 6

Full Size Image

Sign up for eToc alerts
Recommend to Library

Journals

International Journal of Molecular Medicine

International Journal of Molecular Medicine

International Journal of Molecular Medicine is an international journal devoted to molecular mechanisms of human disease.

International Journal of Oncology

International Journal of Oncology

International Journal of Oncology is an international journal devoted to oncology research and cancer treatment.

Molecular Medicine Reports

Molecular Medicine Reports

Covers molecular medicine topics such as pharmacology, pathology, genetics, neuroscience, infectious diseases, molecular cardiology, and molecular surgery.

Oncology Reports

Oncology Reports

Oncology Reports is an international journal devoted to fundamental and applied research in Oncology.

Experimental and Therapeutic Medicine

Experimental and Therapeutic Medicine

Experimental and Therapeutic Medicine is an international journal devoted to laboratory and clinical medicine.

Oncology Letters

Oncology Letters

Oncology Letters is an international journal devoted to Experimental and Clinical Oncology.

Biomedical Reports

Biomedical Reports

Explores a wide range of biological and medical fields, including pharmacology, genetics, microbiology, neuroscience, and molecular cardiology.

Molecular and Clinical Oncology

Molecular and Clinical Oncology

International journal addressing all aspects of oncology research, from tumorigenesis and oncogenes to chemotherapy and metastasis.

World Academy of Sciences Journal

World Academy of Sciences Journal

Multidisciplinary open-access journal spanning biochemistry, genetics, neuroscience, environmental health, and synthetic biology.

International Journal of Functional Nutrition

International Journal of Functional Nutrition

Open-access journal combining biochemistry, pharmacology, immunology, and genetics to advance health through functional nutrition.

International Journal of Epigenetics

International Journal of Epigenetics

Publishes open-access research on using epigenetics to advance understanding and treatment of human disease.

Medicine International

Medicine International

An International Open Access Journal Devoted to General Medicine.

Journal Cover
December-2023 Volume 50 Issue 6

Full Size Image

Sign up for eToc alerts
Recommend to Library

  • Article
  • Citations
    • Cite This Article
    • Download Citation
    • Create Citation Alert
    • Remove Citation Alert
    • Cited By
  • Similar Articles
    • Related Articles (in Spandidos Publications)
    • Similar Articles (Google Scholar)
    • Similar Articles (PubMed)
  • Download PDF
  • Download XML
  • View XML

  • Supplementary Files
    • Supplementary_Data1.pdf
    • Supplementary_Data2.pdf
Article Open Access

Starvation insult induces the translocation of high mobility group box 1 to cytosolic compartments in glioma

  • Authors:
    • Xiaohang Cui
    • Anhui Yao
    • Liyun Jia
  • View Affiliations / Copyright

    Affiliations: Department of Medical Genetics and Cell Biology, School of Basic Medical Sciences, Zhengzhou University, Zhengzhou, Henan 450001, P.R. China, Department of Neurosurgery, 988th Hospital of Joint Logistic Support Force of PLA, Zhengzhou, Henan 450053, P.R. China
    Copyright: © Cui et al. This is an open access article distributed under the terms of Creative Commons Attribution License.
  • Article Number: 216
    |
    Published online on: October 24, 2023
       https://doi.org/10.3892/or.2023.8653
  • Expand metrics +
Metrics: Total Views: 0 (Spandidos Publications: | PMC Statistics: )
Metrics: Total PDF Downloads: 0 (Spandidos Publications: | PMC Statistics: )
Cited By (CrossRef): 0 citations Loading Articles...

This article is mentioned in:



Abstract

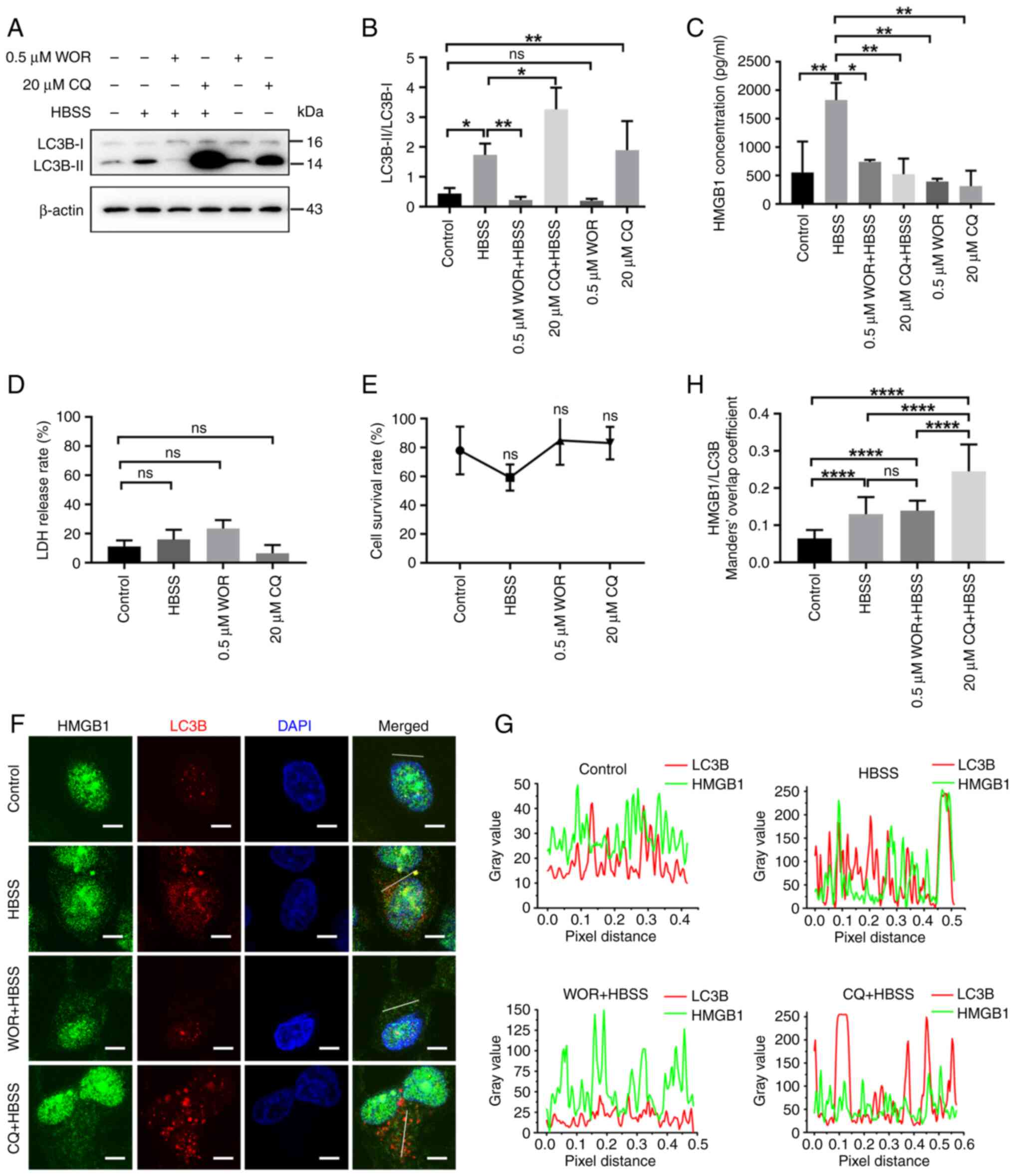
High mobility group box 1 (HMGB1) is a highly conserved and ubiquitous nuclear protein in eukaryotic cells. In response to stress, it transfers from the nucleus to the cytoplasm and finally, to the extracellular matrix, participating in inflammation and carcinogenesis. Increased HMGB1 protein levels are frequently associated with the reduced survival of patients with glioma. HMGB1 plays contextual roles depending on its subcellular localization. However, the mechanisms underlying its subcellular localization and secretion remain unclear. In the present study, the subcellular localization and secretion of HMGB1 in starved glioma cells were investigated using immunofluorescence microscopy, enzyme‑linked immunosorbent assay, subcellular fractionation, western blotting and immunoelectron microscopy. The results demonstrated that starvation induced HMGB1 translocation from the nucleus to the cytoplasm and finally, to the extracellular milieu in glioma cells. HMGB1 was localized in the mitochondria, endoplasmic reticulum (ER), peroxisomes, autophagosomes, lysosomes, endosomes and the cytoskeleton. Immunoelectron microscopy confirmed that HMGB1 was present within or around cytosolic compartments. Subcellular fractionation further demonstrated that HMGB1 transferred to membrane‑bound compartments. In addition, HMGB1 was localized to specific contact areas between the ER and mitochondria, known as mitochondria‑associated membranes. On the whole, the results of the present study suggest that starvation induces HMGB1 secretion, which can be inhibited through the suppression of autophagy. Starvation insult induces HMGB1 translocation to the cytosolic compartments of glioma cells, and autophagy may be involved in the extracellular secretion of HMGB1 in starved glioma cells.
View Figures

Figure 1

Figure 2

Figure 3

Figure 4

Figure 5

Figure 6

Figure 7

Figure 8

Figure 9

Figure 10

View References

1 

Perry A and Wesseling P: Histologic classification of gliomas. Handb Clin Neurol. 134:71–95. 2016. View Article : Google Scholar : PubMed/NCBI

2 

Xu S, Tang L, Li X, Fan F and Liu Z: Immunotherapy for glioma: Current management and future application. Cancer Lett. 476:1–12. 2020. View Article : Google Scholar : PubMed/NCBI

3 

Louis DN, Perry A, Reifenberger G, von Deimling A, Figarella-Branger D, Cavenee WK, Ohgaki H, Wiestler OD, Kleihues P and Ellison DW: The 2016 World Health Organization Classification of Tumors of the central nervous system: A summary. Acta Neuropathol. 131:803–820. 2016. View Article : Google Scholar : PubMed/NCBI

4 

Mendonça Gorgulho C, Murthy P, Liotta L, Espina V and Lotze MT: Different measures of HMGB1 location in cancer immunology. Methods Enzymol. 629:195–217. 2019. View Article : Google Scholar : PubMed/NCBI

5 

Le Y, Wang Y, Zhou L, Xiong J, Tian J, Yang X, Gai X and Sun Y: Cigarette smoke-induced HMGB1 translocation and release contribute to migration and NF-κB activation through inducing autophagy in lung macrophages. J Cell Mol Med. 24:1319–1331. 2020. View Article : Google Scholar : PubMed/NCBI

6 

Wang S and Zhang Y: HMGB1 in inflammation and cancer. J Hematol Oncol. 13:1162020. View Article : Google Scholar : PubMed/NCBI

7 

Völp K, Brezniceanu ML, Bösser S, Brabletz T, Kirchner T, Göttel D, Joos S and Zörnig M: Increased expression of high mobility group box 1 (HMGB1) is associated with an elevated level of the antiapoptotic c-IAP2 protein in human colon carcinomas. Gut. 55:234–242. 2006. View Article : Google Scholar : PubMed/NCBI

8 

Akaike H, Kono K, Sugai H, Takahashi A, Mimura K, Kawaguchi Y and Fujii H: Expression of high mobility group box chromosomal protein-1 (HMGB-1) in gastric cancer. Anticancer Res. 27:449–457. 2007.PubMed/NCBI

9 

Ranganathan A, Gunnarsson O and Casarett D: Palliative care and advance care planning for patients with advanced malignancies. Ann Palliat Med. 3:144–149. 2014.PubMed/NCBI

10 

Seidu RA, Wu M, Su Z and Xu H: Paradoxical role of high mobility group box 1 in glioma: A suppressor or a promoter? Oncol Rev. 11:3252017.PubMed/NCBI

11 

Xue J, Suarez JS, Minaai M, Li S, Gaudino G, Pass HI, Carbone M and Yang H: HMGB1 as a therapeutic target in disease. J Cell Physiol. 236:3406–3419. 2021. View Article : Google Scholar : PubMed/NCBI

12 

Zhao M, Zhang Y, Jiang Y, Wang K, Wang X, Zhou D, Wang Y, Yu R and Zhou X: YAP promotes autophagy and progression of gliomas via upregulating HMGB1. J Exp Clin Cancer Res. 40:992021. View Article : Google Scholar : PubMed/NCBI

13 

Wang XJ, Zhou SL, Fu XD, Zhang YY, Liang B, Shou JX, Wang JY and Ma J: Clinical and prognostic significance of high-mobility group box-1 in human gliomas. Exp Ther Med. 9:513–518. 2015. View Article : Google Scholar : PubMed/NCBI

14 

Gao XY, Zang J, Zheng MH, Zhang YF, Yue KY, Cao XL, Cao Y, Li XX, Han H, Jiang XF and Liang L: Temozolomide treatment induces HMGB1 to promote the formation of glioma stem cells via the TLR2/NEAT1/Wnt pathway in glioblastoma. Front Cell Dev Biol. 9:6208832021. View Article : Google Scholar : PubMed/NCBI

15 

Li Z, Fu WJ, Chen XQ, Wang S, Deng RS, Tang XP, Yang KD, Niu Q, Zhou H, Li QR, et al: Autophagy-based unconventional secretion of HMGB1 in glioblastoma promotes chemosensitivity to temozolomide through macrophage M1-like polarization. J Exp Clin Cancer Res. 41:742022. View Article : Google Scholar : PubMed/NCBI

16 

Grasmann G, Smolle E, Olschewski H and Leithner K: Gluconeogenesis in cancer cells-repurposing of a starvation-induced metabolic pathway? Biochim Biophys Acta Rev Cancer. 1872:24–36. 2019. View Article : Google Scholar : PubMed/NCBI

17 

Finicle BT, Jayashankar V and Edinger AL: Nutrient scavenging in cancer. Nat Rev Cancer. 18:619–633. 2018. View Article : Google Scholar : PubMed/NCBI

18 

Komori T: The 2016 WHO classification of tumours of the central nervous system: The major points of revision. Neurol Med Chir (Tokyo). 57:301–311. 2017. View Article : Google Scholar : PubMed/NCBI

19 

Fan W, Song Y, Ren Z, Cheng X, Li P, Song H and Jia L: Glioma cells are resistant to inflammation-induced alterations of mitochondrial dynamics. Int J Oncol. 57:1293–1306. 2020. View Article : Google Scholar : PubMed/NCBI

20 

Prajapati P, Wang WX, Nelson PT and Springer JE: Methodology for subcellular fractionation and MicroRNA examination of mitochondria, mitochondria associated ER membrane (MAM), ER, and cytosol from human brain. Methods Mol Biol. 2063:139–154. 2020. View Article : Google Scholar : PubMed/NCBI

21 

Zhang M, Kenny SJ, Ge L, Xu K and Schekman R: Translocation of interleukin-1β into a vesicle intermediate in autophagy-mediated secretion. Elife. 4:e112052015. View Article : Google Scholar : PubMed/NCBI

22 

Penjweini R, Deville S, Haji Maghsoudi O, Notelaers K, Ethirajan A and Ameloot M: Investigating the effect of poly-l-lactic acid nanoparticles carrying hypericin on the flow-biased diffusive motion of HeLa cell organelles. J Pharm Pharmacol. 71:104–116. 2019. View Article : Google Scholar : PubMed/NCBI

23 

Suwannakul N, Midorikawa K, Du C, Qi YP, Zhang J, Xiang BD, Murata M and Ma N: Subcellular localization of HMGB1 in human cholangiocarcinoma: Correlation with tumor stage. Discov Oncol. 12:492021. View Article : Google Scholar : PubMed/NCBI

24 

Satoh TK: The role of HMGB1 in inflammatory skin diseases. J Dermatol Sci. 107:58–64. 2022. View Article : Google Scholar : PubMed/NCBI

25 

Wang X, Zhou W, Li X, Ren J, Ji G, Du J, Tian W, Liu Q and Hao A: Graphene oxide suppresses the growth and malignancy of glioblastoma stem cell-like spheroids via epigenetic mechanisms. J Transl Med. 18:2002020. View Article : Google Scholar : PubMed/NCBI

26 

van Asperen JV, Robe PAJT and Hol EM: GFAP alternative splicing and the relevance for disease-a focus on diffuse gliomas. ASN Neuro. 14:175909142211020652022. View Article : Google Scholar : PubMed/NCBI

27 

Uceda-Castro R, van Asperen JV, Vennin C, Sluijs JA, van Bodegraven EJ, Margarido AS, Robe PAJ, van Rheenen J and Hol EM: GFAP splice variants fine-tune glioma cell invasion and tumour dynamics by modulating migration persistence. Sci Rep. 12:4242022. View Article : Google Scholar : PubMed/NCBI

28 

Pastorek L, Sobol M and Hozák P: Colocalization coefficients evaluating the distribution of molecular targets in microscopy methods based on pointed patterns. Histochem Cell Biol. 146:391–406. 2016. View Article : Google Scholar : PubMed/NCBI

29 

Khushi M, Napier CE, Smyth CM, Reddel RR and Arthur JW: MatCol: A tool to measure fluorescence signal colocalisation in biological systems. Sci Rep. 7:88792017. View Article : Google Scholar : PubMed/NCBI

30 

Le Vasseur M, Chen VC, Huang K, Vogl WA and Naus CC: Pannexin 2 localizes at ER-mitochondria contact sites. Cancers (Basel). 11:3432019. View Article : Google Scholar : PubMed/NCBI

31 

Klionsky DJ, Abdel-Aziz AK, Abdelfatah S, Abdellatif M, Abdoli A, Abel S, Abeliovich H, Abildgaard MH, Abudu YP, Acevedo-Arozena A, et al: Guidelines for the use and interpretation of assays for monitoring autophagy (4th edition). Autophagy. 17:1–382. 2021. View Article : Google Scholar : PubMed/NCBI

32 

Morciano G, Marchi S, Morganti C, Sbano L, Bittremieux M, Kerkhofs M, Corricelli M, Danese A, Karkucinska-Wieckowska A, Wieckowski MR, et al: Role of mitochondria-associated ER membranes in calcium regulation in cancer-specific settings. Neoplasia. 20:510–523. 2018. View Article : Google Scholar : PubMed/NCBI

33 

Murley A, Sarsam RD, Toulmay A, Yamada J, Prinz WA and Nunnari J: Ltc1 is an ER-localized sterol transporter and a component of ER-mitochondria and ER-vacuole contacts. J Cell Biol. 209:539–548. 2015. View Article : Google Scholar : PubMed/NCBI

34 

Eisenberg-Bord M, Shai N, Schuldiner M and Bohnert M: A tether is a tether is a tether: Tethering at membrane contact sites. Dev Cell. 39:395–409. 2016. View Article : Google Scholar : PubMed/NCBI

35 

Wang Z, Zhou H, Zheng H, Zhou X, Shen G, Teng X, Liu X, Zhang J, Wei X, Hu Z, et al: Autophagy-based unconventional secretion of HMGB1 by keratinocytes plays a pivotal role in psoriatic skin inflammation. Autophagy. 17:529–552. 2021. View Article : Google Scholar : PubMed/NCBI

36 

Kim YH, Kwak MS, Lee B, Shin JM, Aum S, Park IH, Lee MG and Shin JS: Secretory autophagy machinery and vesicular trafficking are involved in HMGB1 secretion. Autophagy. 17:2345–2362. 2021. View Article : Google Scholar : PubMed/NCBI

37 

Hu Y, Chen H, Zhang L, Lin X, Li X, Zhuang H, Fan H, Meng T, He Z, Huang H, et al: The AMPK-MFN2 axis regulates MAM dynamics and autophagy induced by energy stresses. Autophagy. 17:1142–1156. 2021. View Article : Google Scholar : PubMed/NCBI

38 

Bjørkøy G, Lamark T, Brech A, Outzen H, Perander M, Overvatn A, Stenmark H and Johansen T: p62/SQSTM1 forms protein aggregates degraded by autophagy and has a protective effect on huntingtin-induced cell death. J Cell Biol. 171:603–614. 2005. View Article : Google Scholar : PubMed/NCBI

39 

Komatsu M, Waguri S, Koike M, Sou YS, Ueno T, Hara T, Mizushima N, Iwata J, Ezaki J, Murata S, et al: Homeostatic levels of p62 control cytoplasmic inclusion body formation in autophagy-deficient mice. Cell. 131:1149–1163. 2007. View Article : Google Scholar : PubMed/NCBI

40 

Pankiv S, Clausen TH, Lamark T, Brech A, Bruun JA, Outzen H, Øvervatn A, Bjørkøy G and Johansen T: p62/SQSTM1 binds directly to Atg8/LC3 to facilitate degradation of ubiquitinated protein aggregates by autophagy. J Biol Chem. 282:24131–24145. 2007. View Article : Google Scholar : PubMed/NCBI

41 

Turkoz Uluer E, Kilicaslan Sonmez P, Akogullari D, Onal M, Tanriover G and Inan S: Do wortmannin and thalidomide induce apoptosis by autophagy inhibition in 4T1 breast cancer cells in vitro and in vivo? Am J Transl Res. 13:6236–6247. 2021.PubMed/NCBI

42 

Mauthe M, Orhon I, Rocchi C, Zhou X, Luhr M, Hijlkema KJ, Coppes RP, Engedal N, Mari M and Reggiori F: Chloroquine inhibits autophagic flux by decreasing autophagosome-lysosome fusion. Autophagy. 14:1435–1455. 2018. View Article : Google Scholar : PubMed/NCBI

43 

Wang D, Liu K, Fukuyasu Y, Teshigawara K, Fu L, Wake H, Ohtsuka A and Nishibori M: HMGB1 translocation in neurons after ischemic insult: Subcellular localization in mitochondria and peroxisomes. Cells. 9:6432020. View Article : Google Scholar : PubMed/NCBI

44 

Jia L, Song Y, Song H, Wang G, Fan W, Li X, Zheng H and Yao A: Overexpression of high mobility group box 1 (HMGB1) has no correlation with the prognosis in glioma. Biomark Med. 13:851–863. 2019. View Article : Google Scholar : PubMed/NCBI

45 

Fu L, Liu K, Wake H, Teshigawara K, Yoshino T, Takahashi H, Mori S and Nishibori M: Therapeutic effects of anti-HMGB1 monoclonal antibody on pilocarpine-induced status epilepticus in mice. Sci Rep. 7:11792017. View Article : Google Scholar : PubMed/NCBI

46 

Kostova N, Zlateva S, Ugrinova I and Pasheva E: The expression of HMGB1 protein and its receptor RAGE in human malignant tumors. Mol Cell Biochem. 337:251–258. 2010. View Article : Google Scholar : PubMed/NCBI

47 

Taguchi A, Blood DC, del Toro G, Canet A, Lee DC, Qu W, Tanji N, Lu Y, Lalla E, Fu C, et al: Blockade of RAGE-amphoterin signalling suppresses tumour growth and metastases. Nature. 405:354–360. 2000. View Article : Google Scholar : PubMed/NCBI

48 

Bald T, Quast T, Landsberg J, Rogava M, Glodde N, Lopez-Ramos D, Kohlmeyer J, Riesenberg S, van den Boorn-Konijnenberg D, Hömig-Hölzel C, et al: Ultraviolet-radiation-induced inflammation promotes angiotropism and metastasis in melanoma. Nature. 507:109–113. 2014. View Article : Google Scholar : PubMed/NCBI

49 

New J and Thomas SM: Autophagy-dependent secretion: Mechanism, factors secreted, and disease implications. Autophagy. 15:1682–1693. 2019. View Article : Google Scholar : PubMed/NCBI

50 

Andersson U, Yang H and Harris H: High-mobility group box 1 protein (HMGB1) operates as an alarmin outside as well as inside cells. Semin Immunol. 38:40–48. 2018. View Article : Google Scholar : PubMed/NCBI

51 

Elmaci I, Alturfan EE, Cengiz S, Ozpinar A and Altinoz MA: Neuroprotective and tumoricidal activities of cardiac glycosides. Could oleandrin be a new weapon against stroke and glioblastoma? Int J Neurosci. 128:865–877. 2018.PubMed/NCBI

52 

Fraser J, Simpson J, Fontana R, Kishi-Itakura C, Ktistakis NT and Gammoh N: Targeting of early endosomes by autophagy facilitates EGFR recycling and signalling. EMBO Rep. 20:e477342019. View Article : Google Scholar : PubMed/NCBI

53 

Okuma Y, Becker LB, Hayashida K, Aoki T, Saeki K, Nishikimi M, Shoaib M, Miyara SJ, Yin T and Shinozaki K: Effects of post-resuscitation normoxic therapy on oxygen-sensitive oxidative stress in a rat model of cardiac arrest. J Am Heart Assoc. 10:e0187732021. View Article : Google Scholar : PubMed/NCBI

54 

Liu Y, Yan W, Tohme S, Chen M, Fu Y, Tian D, Lotze M, Tang D and Tsung A: Hypoxia induced HMGB1 and mitochondrial DNA interactions mediate tumor growth in hepatocellular carcinoma through Toll-like receptor 9. J Hepatol. 63:114–121. 2015. View Article : Google Scholar : PubMed/NCBI

55 

Zhang GZ, Zhang K, Yang SQ, Zhang Z, Chen S, Hou BJ and Yuan JY: VASPIN reduces inflammation and endoplasmic reticulum stress of renal tubular epithelial cells by inhibiting HMGB1 and relieves renal ischemia-reperfusion injury. Eur Rev Med Pharmacol Sci. 24:8968–8977. 2020.PubMed/NCBI

56 

Tu L, Long X, Song W, Lv Z, Zeng H, Wang T, Liu X, Dong J and Xu P: MiR-34c acts as a tumor suppressor in non-small cell lung cancer by inducing endoplasmic reticulum stress through targeting HMGB1. Onco Targets Ther. 12:5729–5739. 2019. View Article : Google Scholar : PubMed/NCBI

57 

Di Cara F, Andreoletti P, Trompier D, Vejux A, Bülow MH, Sellin J, Lizard G, Cherkaoui-Malki M and Savary S: Peroxisomes in immune response and inflammation. Int J Mol Sci. 20:38772019. View Article : Google Scholar : PubMed/NCBI

58 

Lismont C, Revenco I and Fransen M: Peroxisomal hydrogen peroxide metabolism and signaling in health and disease. Int J Mol Sci. 20:36732019. View Article : Google Scholar : PubMed/NCBI

59 

Fan H, Tang HB, Chen Z, Wang HQ, Zhang L, Jiang Y, Li T, Yang CF, Wang XY, Li X, et al: Inhibiting HMGB1-RAGE axis prevents pro-inflammatory macrophages/microglia polarization and affords neuroprotection after spinal cord injury. J Neuroinflammation. 17:2952020. View Article : Google Scholar : PubMed/NCBI

60 

Muro S: Alterations in cellular processes involving vesicular trafficking and implications in drug delivery. Biomimetics (Basel). 3:192018. View Article : Google Scholar : PubMed/NCBI

61 

Nguyen TMT, Kim J, Doan TT, Lee MW and Lee M: APEX proximity labeling as a versatile tool for biological research. Biochemistry. 59:260–269. 2020. View Article : Google Scholar : PubMed/NCBI

62 

Lam SS, Martell JD, Kamer KJ, Deerinck TJ, Ellisman MH, Mootha VK and Ting AY: Directed evolution of APEX2 for electron microscopy and proximity labeling. Nat Methods. 12:51–54. 2015. View Article : Google Scholar : PubMed/NCBI

63 

Jiang J, Zhang L, Chen H, Lei Y, Zhang T, Wang Y, Jin P, Lan J, Zhou L, Huang Z, et al: Regorafenib induces lethal autophagy arrest by stabilizing PSAT1 in glioblastoma. Autophagy. 16:106–122. 2020. View Article : Google Scholar : PubMed/NCBI

64 

Song L, Tang S, Han X, Jiang Z, Dong L, Liu C, Liang X, Dong J, Qiu C, Wang Y and Du Y: KIBRA controls exosome secretion via inhibiting the proteasomal degradation of Rab27a. Nat Commun. 10:16392019. View Article : Google Scholar : PubMed/NCBI

65 

Wall AA, Condon ND, Luo L and Stow JL: Rab8a localisation and activation by Toll-like receptors on macrophage macropinosomes. Philos Trans R Soc Lond B Biol Sci. 374:201801512019. View Article : Google Scholar : PubMed/NCBI

66 

Wu PH, Onodera Y, Giaccia AJ, Le QT, Shimizu S, Shirato H and Nam JM: Lysosomal trafficking mediated by Arl8b and BORC promotes invasion of cancer cells that survive radiation. Commun Biol. 3:6202020. View Article : Google Scholar : PubMed/NCBI

67 

Tian X, Zheng P, Zhou C, Wang X, Ma H, Ma W, Zhou X, Teng J and Chen J: DIPK2A promotes STX17- and VAMP7-mediated autophagosome-lysosome fusion by binding to VAMP7B. Autophagy. 16:797–810. 2020. View Article : Google Scholar : PubMed/NCBI

68 

Sleiman M, Stevens DR, Chitirala P and Rettig J: Cytotoxic granule trafficking and fusion in synaptotagmin7-deficient cytotoxic T lymphocytes. Front Immunol. 11:10802020. View Article : Google Scholar : PubMed/NCBI

Related Articles

  • Abstract
  • View
  • Download
  • Twitter
Copy and paste a formatted citation
Spandidos Publications style
Cui X, Yao A and Jia L: Starvation insult induces the translocation of high mobility group box 1 to cytosolic compartments in glioma. Oncol Rep 50: 216, 2023.
APA
Cui, X., Yao, A., & Jia, L. (2023). Starvation insult induces the translocation of high mobility group box 1 to cytosolic compartments in glioma. Oncology Reports, 50, 216. https://doi.org/10.3892/or.2023.8653
MLA
Cui, X., Yao, A., Jia, L."Starvation insult induces the translocation of high mobility group box 1 to cytosolic compartments in glioma". Oncology Reports 50.6 (2023): 216.
Chicago
Cui, X., Yao, A., Jia, L."Starvation insult induces the translocation of high mobility group box 1 to cytosolic compartments in glioma". Oncology Reports 50, no. 6 (2023): 216. https://doi.org/10.3892/or.2023.8653
Copy and paste a formatted citation
x
Spandidos Publications style
Cui X, Yao A and Jia L: Starvation insult induces the translocation of high mobility group box 1 to cytosolic compartments in glioma. Oncol Rep 50: 216, 2023.
APA
Cui, X., Yao, A., & Jia, L. (2023). Starvation insult induces the translocation of high mobility group box 1 to cytosolic compartments in glioma. Oncology Reports, 50, 216. https://doi.org/10.3892/or.2023.8653
MLA
Cui, X., Yao, A., Jia, L."Starvation insult induces the translocation of high mobility group box 1 to cytosolic compartments in glioma". Oncology Reports 50.6 (2023): 216.
Chicago
Cui, X., Yao, A., Jia, L."Starvation insult induces the translocation of high mobility group box 1 to cytosolic compartments in glioma". Oncology Reports 50, no. 6 (2023): 216. https://doi.org/10.3892/or.2023.8653
Follow us
  • Twitter
  • LinkedIn
  • Facebook
About
  • Spandidos Publications
  • Careers
  • Cookie Policy
  • Privacy Policy
How can we help?
  • Help
  • Live Chat
  • Contact
  • Email to our Support Team