Spandidos Publications Logo
  • About
    • About Spandidos
    • Aims and Scopes
    • Abstracting and Indexing
    • Editorial Policies
    • Reprints and Permissions
    • Job Opportunities
    • Terms and Conditions
    • Contact
  • Journals
    • All Journals
    • Oncology Letters
      • Oncology Letters
      • Information for Authors
      • Editorial Policies
      • Editorial Board
      • Aims and Scope
      • Abstracting and Indexing
      • Bibliographic Information
      • Archive
    • International Journal of Oncology
      • International Journal of Oncology
      • Information for Authors
      • Editorial Policies
      • Editorial Board
      • Aims and Scope
      • Abstracting and Indexing
      • Bibliographic Information
      • Archive
    • Molecular and Clinical Oncology
      • Molecular and Clinical Oncology
      • Information for Authors
      • Editorial Policies
      • Editorial Board
      • Aims and Scope
      • Abstracting and Indexing
      • Bibliographic Information
      • Archive
    • Experimental and Therapeutic Medicine
      • Experimental and Therapeutic Medicine
      • Information for Authors
      • Editorial Policies
      • Editorial Board
      • Aims and Scope
      • Abstracting and Indexing
      • Bibliographic Information
      • Archive
    • International Journal of Molecular Medicine
      • International Journal of Molecular Medicine
      • Information for Authors
      • Editorial Policies
      • Editorial Board
      • Aims and Scope
      • Abstracting and Indexing
      • Bibliographic Information
      • Archive
    • Biomedical Reports
      • Biomedical Reports
      • Information for Authors
      • Editorial Policies
      • Editorial Board
      • Aims and Scope
      • Abstracting and Indexing
      • Bibliographic Information
      • Archive
    • Oncology Reports
      • Oncology Reports
      • Information for Authors
      • Editorial Policies
      • Editorial Board
      • Aims and Scope
      • Abstracting and Indexing
      • Bibliographic Information
      • Archive
    • Molecular Medicine Reports
      • Molecular Medicine Reports
      • Information for Authors
      • Editorial Policies
      • Editorial Board
      • Aims and Scope
      • Abstracting and Indexing
      • Bibliographic Information
      • Archive
    • World Academy of Sciences Journal
      • World Academy of Sciences Journal
      • Information for Authors
      • Editorial Policies
      • Editorial Board
      • Aims and Scope
      • Abstracting and Indexing
      • Bibliographic Information
      • Archive
    • International Journal of Functional Nutrition
      • International Journal of Functional Nutrition
      • Information for Authors
      • Editorial Policies
      • Editorial Board
      • Aims and Scope
      • Abstracting and Indexing
      • Bibliographic Information
      • Archive
    • International Journal of Epigenetics
      • International Journal of Epigenetics
      • Information for Authors
      • Editorial Policies
      • Editorial Board
      • Aims and Scope
      • Abstracting and Indexing
      • Bibliographic Information
      • Archive
    • Medicine International
      • Medicine International
      • Information for Authors
      • Editorial Policies
      • Editorial Board
      • Aims and Scope
      • Abstracting and Indexing
      • Bibliographic Information
      • Archive
  • Articles
  • Information
    • Information for Authors
    • Information for Reviewers
    • Information for Librarians
    • Information for Advertisers
    • Conferences
  • Language Editing
Spandidos Publications Logo
  • About
    • About Spandidos
    • Aims and Scopes
    • Abstracting and Indexing
    • Editorial Policies
    • Reprints and Permissions
    • Job Opportunities
    • Terms and Conditions
    • Contact
  • Journals
    • All Journals
    • Biomedical Reports
      • Information for Authors
      • Editorial Policies
      • Editorial Board
      • Aims and Scope
      • Abstracting and Indexing
      • Bibliographic Information
      • Archive
    • Experimental and Therapeutic Medicine
      • Information for Authors
      • Editorial Policies
      • Editorial Board
      • Aims and Scope
      • Abstracting and Indexing
      • Bibliographic Information
      • Archive
    • International Journal of Epigenetics
      • Information for Authors
      • Editorial Policies
      • Editorial Board
      • Aims and Scope
      • Abstracting and Indexing
      • Bibliographic Information
      • Archive
    • International Journal of Functional Nutrition
      • Information for Authors
      • Editorial Policies
      • Editorial Board
      • Aims and Scope
      • Abstracting and Indexing
      • Bibliographic Information
      • Archive
    • International Journal of Molecular Medicine
      • Information for Authors
      • Editorial Policies
      • Editorial Board
      • Aims and Scope
      • Abstracting and Indexing
      • Bibliographic Information
      • Archive
    • International Journal of Oncology
      • Information for Authors
      • Editorial Policies
      • Editorial Board
      • Aims and Scope
      • Abstracting and Indexing
      • Bibliographic Information
      • Archive
    • Medicine International
      • Information for Authors
      • Editorial Policies
      • Editorial Board
      • Aims and Scope
      • Abstracting and Indexing
      • Bibliographic Information
      • Archive
    • Molecular and Clinical Oncology
      • Information for Authors
      • Editorial Policies
      • Editorial Board
      • Aims and Scope
      • Abstracting and Indexing
      • Bibliographic Information
      • Archive
    • Molecular Medicine Reports
      • Information for Authors
      • Editorial Policies
      • Editorial Board
      • Aims and Scope
      • Abstracting and Indexing
      • Bibliographic Information
      • Archive
    • Oncology Letters
      • Information for Authors
      • Editorial Policies
      • Editorial Board
      • Aims and Scope
      • Abstracting and Indexing
      • Bibliographic Information
      • Archive
    • Oncology Reports
      • Information for Authors
      • Editorial Policies
      • Editorial Board
      • Aims and Scope
      • Abstracting and Indexing
      • Bibliographic Information
      • Archive
    • World Academy of Sciences Journal
      • Information for Authors
      • Editorial Policies
      • Editorial Board
      • Aims and Scope
      • Abstracting and Indexing
      • Bibliographic Information
      • Archive
  • Articles
  • Information
    • For Authors
    • For Reviewers
    • For Librarians
    • For Advertisers
    • Conferences
  • Language Editing
Login Register Submit
  • This site uses cookies
  • You can change your cookie settings at any time by following the instructions in our Cookie Policy. To find out more, you may read our Privacy Policy.

    I agree
Search articles by DOI, keyword, author or affiliation
Search
Advanced Search
presentation
Oncology Reports
Join Editorial Board Propose a Special Issue
Print ISSN: 1021-335X Online ISSN: 1791-2431
Journal Cover
January-2024 Volume 51 Issue 1

Full Size Image

Sign up for eToc alerts
Recommend to Library

Journals

International Journal of Molecular Medicine

International Journal of Molecular Medicine

International Journal of Molecular Medicine is an international journal devoted to molecular mechanisms of human disease.

International Journal of Oncology

International Journal of Oncology

International Journal of Oncology is an international journal devoted to oncology research and cancer treatment.

Molecular Medicine Reports

Molecular Medicine Reports

Covers molecular medicine topics such as pharmacology, pathology, genetics, neuroscience, infectious diseases, molecular cardiology, and molecular surgery.

Oncology Reports

Oncology Reports

Oncology Reports is an international journal devoted to fundamental and applied research in Oncology.

Experimental and Therapeutic Medicine

Experimental and Therapeutic Medicine

Experimental and Therapeutic Medicine is an international journal devoted to laboratory and clinical medicine.

Oncology Letters

Oncology Letters

Oncology Letters is an international journal devoted to Experimental and Clinical Oncology.

Biomedical Reports

Biomedical Reports

Explores a wide range of biological and medical fields, including pharmacology, genetics, microbiology, neuroscience, and molecular cardiology.

Molecular and Clinical Oncology

Molecular and Clinical Oncology

International journal addressing all aspects of oncology research, from tumorigenesis and oncogenes to chemotherapy and metastasis.

World Academy of Sciences Journal

World Academy of Sciences Journal

Multidisciplinary open-access journal spanning biochemistry, genetics, neuroscience, environmental health, and synthetic biology.

International Journal of Functional Nutrition

International Journal of Functional Nutrition

Open-access journal combining biochemistry, pharmacology, immunology, and genetics to advance health through functional nutrition.

International Journal of Epigenetics

International Journal of Epigenetics

Publishes open-access research on using epigenetics to advance understanding and treatment of human disease.

Medicine International

Medicine International

An International Open Access Journal Devoted to General Medicine.

Journal Cover
January-2024 Volume 51 Issue 1

Full Size Image

Sign up for eToc alerts
Recommend to Library

  • Article
  • Citations
    • Cite This Article
    • Download Citation
    • Create Citation Alert
    • Remove Citation Alert
    • Cited By
  • Similar Articles
    • Related Articles (in Spandidos Publications)
    • Similar Articles (Google Scholar)
    • Similar Articles (PubMed)
  • Download PDF
  • Download XML
  • View XML

  • Supplementary Files
    • Supplementary_Data1.pdf
    • Supplementary_Data2.pdf
Article Open Access

β‑carotene attenuates muscle wasting in cancer cachexia by regulating myogenesis and muscle atrophy

  • Authors:
    • Yerin Kim
    • Yeonsoo Oh
    • Yoo Sun Kim
    • Jae-Ho Shin
    • Yeon Su Lee
    • Yuri Kim
  • View Affiliations / Copyright

    Affiliations: Department of Nutritional Science and Food Management, Ewha Womans University, Seoul 03760, Republic of Korea, Developmental Therapeutics Branch, Center for Cancer Research, National Cancer Institute, National Institutes of Health, Bethesda, MD 20892, USA, Department of Biomedical Laboratory Science, Eulji University, Gyeonggi‑do 13135, Republic of Korea
    Copyright: © Kim et al. This is an open access article distributed under the terms of Creative Commons Attribution License.
  • Article Number: 9
    |
    Published online on: November 16, 2023
       https://doi.org/10.3892/or.2023.8668
  • Expand metrics +
Metrics: Total Views: 0 (Spandidos Publications: | PMC Statistics: )
Metrics: Total PDF Downloads: 0 (Spandidos Publications: | PMC Statistics: )
Cited By (CrossRef): 0 citations Loading Articles...

This article is mentioned in:



Abstract

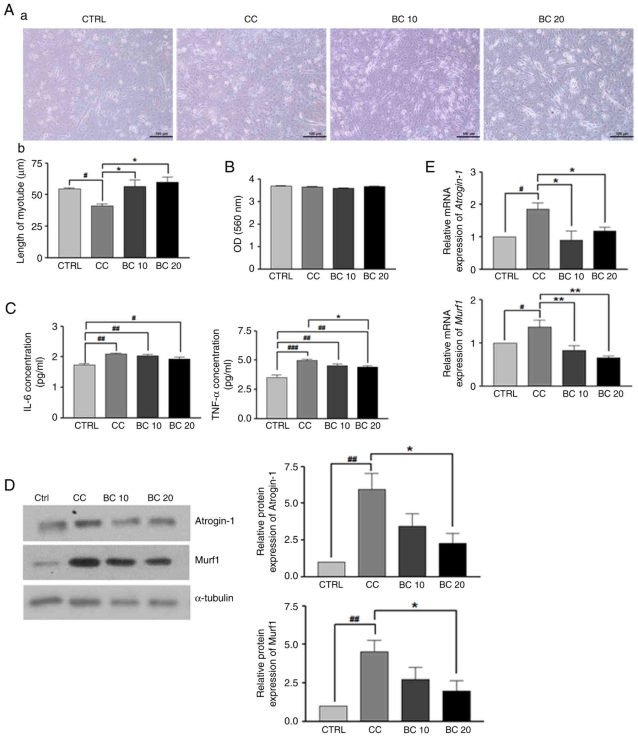
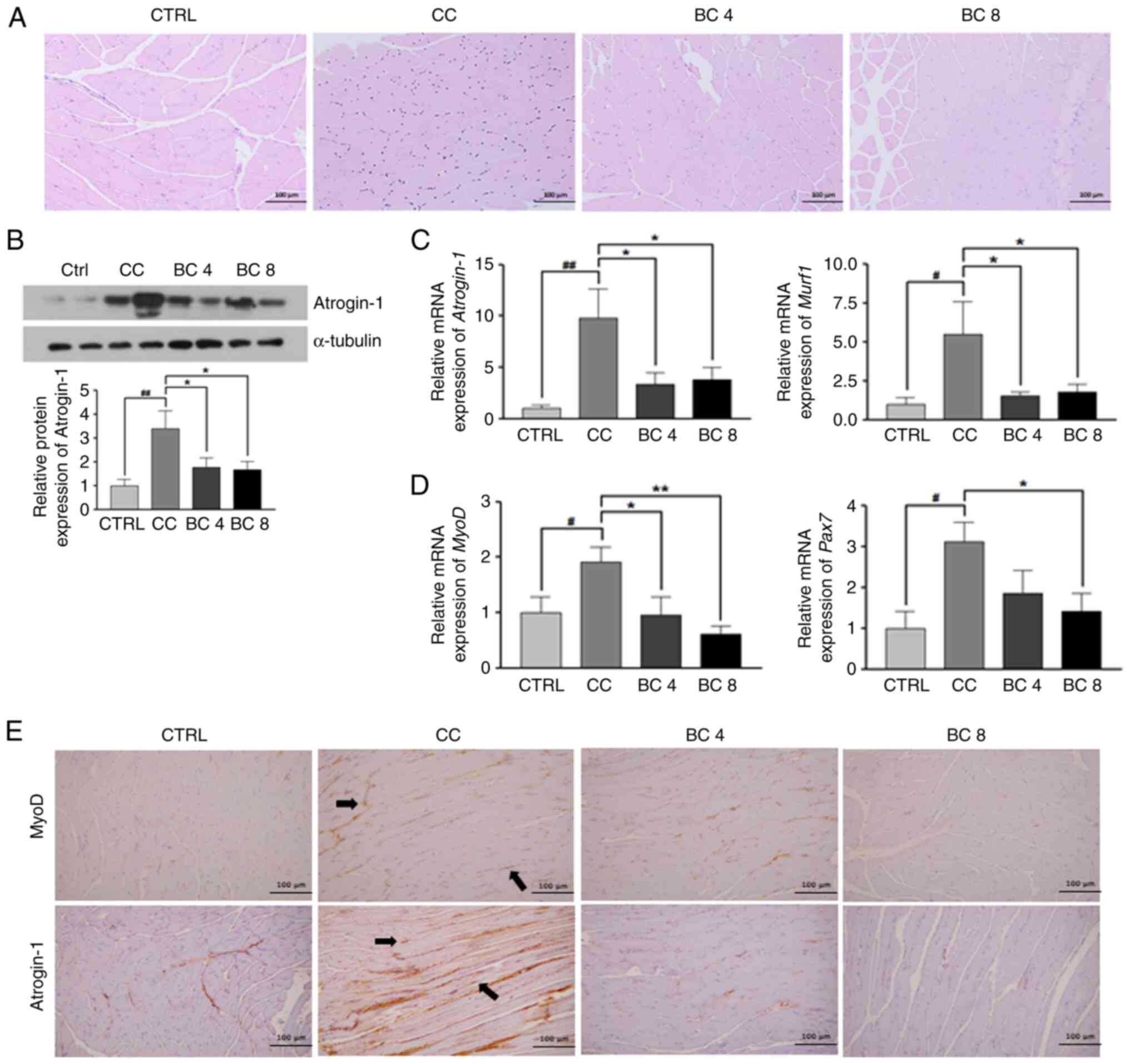
Cancer cachexia is a metabolic disease involving multiple organs, which is accompanied by the depletion of muscle tissue and is associated with ~20% of cancer‑related deaths. Muscle wasting is a critical factor in cancer cachexia. β‑carotene (BC) has been shown to increase muscle mass and hypertrophy in healthy mice. However, its effects on muscle tissue dysregulation in cancer cachexia have yet to be studied. In the present study, 5‑week‑old male C57BL/6J mice were injected with 1x106 Lewis lung carcinoma (LLC) cells to induce cancer cachexia; then the mice were administered BC (4 or 8 mg/kg) for 22 days to assess its effects on muscle atrophy in the gastrocnemius muscles. The effects of BC on inflammatory cytokines, myogenesis and muscle atrophy were evaluated using C2C12 myotubes treated with LLC‑conditioned media. BC supplementation significantly suppressed tumor growth, inflammatory cytokines, and hepatic gluconeogenesis in the LLC‑induced cancer cachexia mouse model, while also improving muscle weight and grip strength. These effects are considered to be mediated by the PI3K/Akt pathway and through regulation of muscle atrophy. Moreover, BC treatment was associated with the recovery of LLC‑conditioned media‑induced muscle differentiation deficits and muscle atrophy in C2C12 myotubes. These findings indicate BC as a potential novel therapeutic agent for cancer cachexia.
View Figures

Figure 1

Figure 2

Figure 3

Figure 4

View References

1 

Fearon K, Strasser F, Anker SD, Bosaeus I, Bruera E, Fainsinger RL, Jatoi A, Loprinzi C, MacDonald N, Mantovani G, et al: Definition and classification of cancer cachexia: An international consensus. Lancet Oncol. 12:489–495. 2011. View Article : Google Scholar : PubMed/NCBI

2 

Evans WJ, Morley JE, Argilés J, Bales C, Baracos V, Guttridge D, Jatoi A, Kalantar-Zadeh K, Lochs H, Mantovani G, et al: Cachexia: A new definition. Clin Nutr. 27:793–799. 2008. View Article : Google Scholar : PubMed/NCBI

3 

Armstrong VS, Fitzgerald LW and Bathe OF: Cancer-associated muscle wasting-candidate mechanisms and molecular pathways. Int J Mol Sci. 21:92682020. View Article : Google Scholar : PubMed/NCBI

4 

Brown JL, Lee DE, Rosa-Caldwell ME, Brown LA, Perry RA, Haynie WS, Huseman K, Sataranatarajan K, Van Remmen H, Washington TA, et al: Protein imbalance in the development of skeletal muscle wasting in tumour-bearing mice. J Cachexia Sarcopenia Muscle. 9:987–1002. 2018. View Article : Google Scholar : PubMed/NCBI

5 

Burckart K, Beca S, Urban RJ and Sheffield-Moore M: Pathogenesis of muscle wasting in cancer cachexia: Targeted anabolic and anti-catabolic therapies. Curr Opin Clin Nutr Metab Care. 13:4102010. View Article : Google Scholar : PubMed/NCBI

6 

Yuan L, Han J, Meng Q, Xi Q, Zhuang Q, Jiang Y, Han Y, Zhang B, Fang J and Wu G: Muscle-specific E3 ubiquitin ligases are involved in muscle atrophy of cancer cachexia: An in vitro and in vivo study. Oncol Rep. 33:2261–2268. 2015. View Article : Google Scholar : PubMed/NCBI

7 

Adams V, Gußen V, Zozulya S, Cruz A, Moriscot A, Linke A and Labeit S: Small-molecule chemical knockdown of MuRF1 in melanoma bearing mice attenuates tumor cachexia associated myopathy. Cells. 9:22722020. View Article : Google Scholar : PubMed/NCBI

8 

Cole CL, Kleckner IR, Jatoi A, Schwarz EM and Dunne RF: The role of systemic inflammation in cancer-associated muscle wasting and rationale for exercise as a therapeutic intervention. JCSM Clin Rep. 3:e000652018.PubMed/NCBI

9 

Webster JM, Kempen LJ, Hardy RS and Langen RC: Inflammation and skeletal muscle wasting during cachexia. Front physiol. 11:5976752020. View Article : Google Scholar : PubMed/NCBI

10 

Rohm M, Zeigerer A, Machado J and Herzig S: Energy metabolism in cachexia. EMBO Rep. 20:e472582019. View Article : Google Scholar : PubMed/NCBI

11 

Bonetto A, Aydogdu T, Kunzevitzky N, Guttridge DC, Khuri S, Koniaris LG and Zimmers TA: STAT3 activation in skeletal muscle links muscle wasting and the acute phase response in cancer cachexia. PLoS One. 6:e225382011. View Article : Google Scholar : PubMed/NCBI

12 

Gauldie J, Richards C and Baumann H: IL6 and the acute phase reaction. Res Immunol. 143:755–758. 1992. View Article : Google Scholar : PubMed/NCBI

13 

He WA, Berardi E, Cardillo VM, Acharyya S, Aulino P, Thomas-Ahner J, Wang J, Bloomston M, Muscarella P, Nau P, et al: NF-κB-mediated Pax7 dysregulation in the muscle microenvironment promotes cancer cachexia. J Clin Investig. 123:4821–4835. 2013. View Article : Google Scholar : PubMed/NCBI

14 

Zammit PS, Golding JP, Nagata Y, Hudon V, Partridge TA and Beauchamp JR: Muscle satellite cells adopt divergent fates: A mechanism for self-renewal? J Cell Biol. 166:347–357. 2004. View Article : Google Scholar : PubMed/NCBI

15 

Megeney LA, Kablar B, Garrett K, Anderson JE and Rudnicki MA: MyoD is required for myogenic stem cell function in adult skeletal muscle. Genes Dev. 10:1173–1183. 1996. View Article : Google Scholar : PubMed/NCBI

16 

Schiaffino S and Mammucari C: Regulation of skeletal muscle growth by the IGF1-Akt/PKB pathway: Insights from genetic models. Skelet Muscle. 1:42011. View Article : Google Scholar : PubMed/NCBI

17 

Yang W, Huang J, Wu H, Wang Y, Du Z, Ling Y, Wang W, Wu Q and Gao W: Molecular mechanisms of cancer cachexia-induced muscle atrophy. Mol Med Rep. 22:4967–4980. 2020. View Article : Google Scholar : PubMed/NCBI

18 

Quan-Jun Y, Yan H, Yong-Long H, Li-Li W, Jie L, Jin-Lu H, Jin L, Peng-Guo C, Run G and Cheng G: Selumetinib attenuates skeletal muscle wasting in murine cachexia model through ERK inhibition and AKT activation. Mol Cancer Ther. 16:334–343. 2017. View Article : Google Scholar : PubMed/NCBI

19 

Toti E, Chen CO, Palmery M, Villaño Valencia D and Peluso I: Non-provitamin A and provitamin A carotenoids as immunomodulators: recommended dietary allowance therapeutic index, or personalized nutrition? Oxid Med Cell Longev. 2018.46378612018.PubMed/NCBI

20 

Huang J, Weinstein SJ, Yu K, Männistö S and Albanes D: Serum beta carotene and overall and cause-specific mortality: A prospective cohort study. Circul Res. 123:1339–1349. 2018. View Article : Google Scholar : PubMed/NCBI

21 

Ardite E, Barbera JA, Roca J and Fernández-Checa JC: Glutathione depletion impairs myogenic differentiation of murine skeletal muscle C2C12 cells through sustained NF-κB activation. Am. J Pathol. 165:719–728. 2004.PubMed/NCBI

22 

Powers SK, Smuder A and Judge A: Oxidative stress and disuse muscle atrophy: Cause or consequence? Curr Opin Clin Nutr Metab Care. 15:2402012. View Article : Google Scholar : PubMed/NCBI

23 

Chen QH, Wu BK, Pan D, Sang LX and Chang B: Beta-carotene and its protective effect on gastric cancer. World J Clin Cases. 9:65912021. View Article : Google Scholar : PubMed/NCBI

24 

Ogawa M, Kariya Y, Kitakaze T, Yamaji R, Harada N, Sakamoto T, Hosotani K, Nakano Y and Inui H: The preventive effect of β-carotene on denervation-induced soleus muscle atrophy in mice. Br J Nutr. 109:1349–1358. 2013. View Article : Google Scholar : PubMed/NCBI

25 

Kawamura A, Aoi W, Abe R, Kobayashi Y, Wada S, Kuwahata M and Higashi A: Combined intake of astaxanthin, β-carotene, and resveratrol elevates protein synthesis during muscle hypertrophy in mice. Nutrition. 69:1105612020. View Article : Google Scholar : PubMed/NCBI

26 

Lauretani F, Semba RD, Bandinelli S, Dayhoff-Brannigan M, Giacomini V, Corsi AM, Guralnik JM and Ferrucci L: Low plasma carotenoids and skeletal muscle strength decline over 6 years. J Gerontol A Biol Sci Med Sci J. 63:376–383. 2008. View Article : Google Scholar : PubMed/NCBI

27 

Alipanah N, Varadhan R, Sun K, Ferrucci L, Fried L and Semba RD: Low serum carotenoids are associated with a decline in walking speed in older women. J Nutr Health Aging. 13:170–175. 2009. View Article : Google Scholar : PubMed/NCBI

28 

Kitakaze T, Harada N, Imagita H and Yamaji R: β-Carotene increases muscle mass and hypertrophy in the soleus muscle in mice. J Nutr Sci Vitaminol. 61:481–487. 2015. View Article : Google Scholar : PubMed/NCBI

29 

Praud C, Al Ahmadieh S, Voldoire E, Le Vern Y, Godet E, Couroussé N, Graulet B, Le Bihan Duval E, Berri C and Duclos MJ: Beta-carotene preferentially regulates chicken myoblast proliferation withdrawal and differentiation commitment via BCO1 activity and retinoic acid production. Exp Cell Res. 358:140–146. 2017. View Article : Google Scholar : PubMed/NCBI

30 

Robboy MS, Sato AS and Schwabe AD: The hypercarotenemia in anorexia nervosa: A comparison of vitamin A and carotene levels in various forms of menstrual dysfunction and cachexia. Am J Clin Nutr. 27:362–367. 1974. View Article : Google Scholar : PubMed/NCBI

31 

Carlsson G, Gullberg B and Hafström L: Estimation of liver tumor volume using different formulas-an experimental study in rats. J Cancer Res Clin Oncol. 105:20–23. 1983. View Article : Google Scholar : PubMed/NCBI

32 

Livak KJ and Schmittgen TD: Analysis of relative gene expression data using real-time quantitative PCR and the 2(−Delta Delta C(T)) method. Methods. 25:402–408. 2001. View Article : Google Scholar : PubMed/NCBI

33 

Geppert J, Walth AA, Terrón Expósito R, Kaltenecker D, Morigny P, Machado J, Becker M, Simoes E, Lima JDCC, Daniel C, et al: Aging aggravates cachexia in tumor-bearing mice. Cancers. 14:902021. View Article : Google Scholar : PubMed/NCBI

34 

Hain BA, Xu H, VanCleave AM, Gordon BS, Kimball SR and Waning DL: REDD1 deletion attenuates cancer cachexia in mice. J Appl Physiol. 131:1718–1730. 2021. View Article : Google Scholar : PubMed/NCBI

35 

Gao S and Carson JA: Lewis lung carcinoma regulation of mechanical stretch-induced protein synthesis in cultured myotubes. Am J Physiol Cell Physiol. 310:C66–C79. 2016. View Article : Google Scholar : PubMed/NCBI

36 

Sun R, Zhang S, Lu X, Hu W, Lou N, Zhao Y, Zhou J, Zhang X and Yang H: Comparative molecular analysis of early and late cancer cachexia-induced muscle wasting in mouse models. Oncol Rep. 36:3291–3302. 2016. View Article : Google Scholar : PubMed/NCBI

37 

Chiappalupi S, Sorci G, Vukasinovic A, Salvadori L, Sagheddu R, Coletti D, Renga G, Romani L, Donato R and Riuzzi F: Targeting RAGE prevents muscle wasting and prolongs survival in cancer cachexia. J Cachexia Sarcopenia Muscle. 11:929–946. 2020. View Article : Google Scholar : PubMed/NCBI

38 

Zhang G, Jin B and Li YP: C/EBPβ mediates tumour-induced ubiquitin ligase atrogin1/MAFbx upregulation and muscle wasting. EMBO J. 30:4323–4335. 2011. View Article : Google Scholar : PubMed/NCBI

39 

Zhang J, Zheng J, Chen H, Li X, Ye C, Zhang F, Zhang Z, Yao Q and Guo Y: Curcumin targeting NF-κB/ubiquitin-proteasome-system axis ameliorates muscle atrophy in triple-negative breast cancer cachexia mice. Mediators Inflamm. 2022:25671502022.PubMed/NCBI

40 

Wiberg R, Jonsson S, Novikova LN and Kingham PJ: Investigation of the expression of myogenic transcription factors, microRNAs and muscle-specific E3 ubiquitin ligases in the medial gastrocnemius and soleus muscles following peripheral nerve injury. PLoS One. 10:e01426992015. View Article : Google Scholar : PubMed/NCBI

41 

Ro A, Kageyama N and Mukai T: Pathophysiology of venous thromboembolism with respect to the anatomical features of the deep veins of lower limbs: A review. Ann Vasc Dis. 10:99–106. 2017. View Article : Google Scholar : PubMed/NCBI

42 

Bryan Dixon J: Gastrocnemius vs. soleus strain: How to differentiate and deal with calf muscle injuries. Curr Rev Musculoskelet Med. 2:74–77. 2009. View Article : Google Scholar : PubMed/NCBI

43 

Baracos VE, DeVivo C, Hoyle D and Goldberg AL: Activation of the ATP-ubiquitin-proteasome pathway in skeletal muscle of cachectic rats bearing a hepatoma. Am J Physiol. 268:E996–E1006. 1995.PubMed/NCBI

44 

Acharyya S, Butchbach ME, Sahenk Z, Wang H, Saji M, Carathers M, Ringel MD, Skipworth RJ, Fearon KC, Hollingsworth MA, et al: Dystrophin glycoprotein complex dysfunction: A regulatory link between muscular dystrophy and cancer cachexia. Cancer Cell. 8:421–432. 2005. View Article : Google Scholar : PubMed/NCBI

45 

Fearon KC, Glass DJ and Guttridge DC: Cancer cachexia: Mediators, signaling, and metabolic pathways. Cell Metab. 16:153–166. 2012. View Article : Google Scholar : PubMed/NCBI

46 

Chew BP: Vitamin A and β-carotene on host defense. J Dairy Sci. 70:2732–2743. 1987. View Article : Google Scholar : PubMed/NCBI

47 

Li R, Hong P and Zheng X: β-Carotene attenuates lipopolysaccharide-induced inflammation via inhibition of the NF-κB, JAK2/STAT3 and JNK/p38 MAPK signaling pathways in macrophages. Anim Sci J. 90:140–148. 2019. View Article : Google Scholar : PubMed/NCBI

48 

Akkara PJ and Sabina EP: Pre-treatment with beta carotene gives protection against nephrotoxicity induced by bromobenzene via modulation of antioxidant system, pro-inflammatory cytokines and pro-apoptotic factors. Appl Biochem Biotechnol. 190:616–633. 2020. View Article : Google Scholar : PubMed/NCBI

49 

Rodríguez-Rodríguez E, López-Sobaler AM, Navia B, Andrés P, Jiménez-Ortega AI and Ortega RM: β-Carotene concentration and its association with inflammatory biomarkers in Spanish schoolchildren. Ann Nutr Metab. 71:80–87. 2017. View Article : Google Scholar : PubMed/NCBI

50 

Rui L: Energy metabolism in the liver. Compr Physiol. 4:1772014. View Article : Google Scholar : PubMed/NCBI

51 

Kumar R, Prakash SS, Priyadarshi RN and Anand U: Sarcopenia in chronic liver disease: A metabolic perspective. J Clin Transl Hepatol. 10:1213–1222. 2022.PubMed/NCBI

52 

Stein T and Wade C: Metabolic consequences of muscle disuse atrophy. J Nutr. 135:1824S–1828S. 2005. View Article : Google Scholar : PubMed/NCBI

53 

Poulia KA, Sarantis P, Antoniadou D, Koustas E, Papadimitropoulou A, Papavassiliou AG and Karamouzis MV: Pancreatic cancer and cachexia-metabolic mechanisms and novel insights. Nutrients. 12:15432020. View Article : Google Scholar : PubMed/NCBI

54 

Stitt TN, Drujan D, Clarke BA, Panaro F, Timofeyva Y, Kline WO, Gonzalez M, Yancopoulos GD and Glass DJ: The IGF-1/PI3K/Akt pathway prevents expression of muscle atrophy-induced ubiquitin ligases by inhibiting FOXO transcription factors. Mol Cell. 14:395–403. 2004. View Article : Google Scholar : PubMed/NCBI

55 

Rodriguez J, Vernus B, Chelh I, Cassar-Malek I, Gabillard JC, Hadj Sassi A, Seiliez I, Picard B and Bonnieu A: Myostatin and the skeletal muscle atrophy and hypertrophy signaling pathways. Cell Mol Life Sci. 71:4361–4371. 2014. View Article : Google Scholar : PubMed/NCBI

56 

Zhu H, Lin X and Diao Y: Function and regulation of muscle stem cells in skeletal muscle development and regeneration: A narrative review. J bio-X Res. 4:89–96. 2021.

57 

Lee KE, Kwon M, Kim YS and Kim Y, Chung MG, Heo SC and Kim Y: β-carotene regulates cancer stemness in colon cancer in vivo and in vitro. Nutr Res Pract. 16:161–172. 2022. View Article : Google Scholar : PubMed/NCBI

58 

Lim JY, Kim YS, Kim KM, Min SJ and Kim Y: Beta-carotene inhibits neuroblastoma tumorigenesis by regulating cell differentiation and cancer cell stemness. Biochem Biophys Res Commun. 450:1475–1480. 2014. View Article : Google Scholar : PubMed/NCBI

59 

Lee HA, Park S and Kim Y: Effect of beta-carotene on cancer cell stemness and differentiation in SK-N-BE(2)C neuroblastoma cells. Oncol Rep. 30:1869–1877. 2013. View Article : Google Scholar : PubMed/NCBI

60 

Tighe AP and Gudas LJ: Retinoic acid inhibits leukemia inhibitory factor signaling pathways in mouse embryonic stem cells. J Cell Physiol. 198:223–229. 2004. View Article : Google Scholar : PubMed/NCBI

61 

Reagan-Shaw S, Nihal M and Ahmad N: Dose translation from animal to human studies revisited. FASEB J. 22:659–661. 2008. View Article : Google Scholar : PubMed/NCBI

62 

Mech-Nowak A, Swiderski A, Kruczek M, Luczak I and Kostecka-Gugała A: Content of carotenoids in roots of seventeen cultivars of Daucus carota L. Acta Biochim Pol. 59:139–141. 2012. View Article : Google Scholar : PubMed/NCBI

63 

Kim Y, Jung S, Park G, Shin H, Heo SC and Kim Y: β-Carotene suppresses cancer cachexia by regulating the adipose tissue metabolism and gut microbiota dysregulation. J Nutr Biochem. 114:1092482022. View Article : Google Scholar : PubMed/NCBI

64 

Ballarò R, Costelli P and Penna F: Animal models for cancer cachexia. Curr Opin. 10:281–287. 2016.PubMed/NCBI

65 

Pin F, Busquets S, Toledo M, Camperi A, Lopez-Soriano FJ, Costelli P, Argilés JM and Penna F: Combination of exercise training and erythropoietin prevents cancer-induced muscle alterations. Oncotarget. 6:432022015. View Article : Google Scholar : PubMed/NCBI

66 

Baracos VE, Martin L, Korc M, Guttridge DC and Fearon KC: Cancer-associated cachexia. Nat Rev Dis Primers. 4:171052018. View Article : Google Scholar : PubMed/NCBI

Related Articles

  • Abstract
  • View
  • Download
  • Twitter
Copy and paste a formatted citation
Spandidos Publications style
Kim Y, Oh Y, Kim YS, Shin J, Lee YS and Kim Y: β‑carotene attenuates muscle wasting in cancer cachexia by regulating myogenesis and muscle atrophy. Oncol Rep 51: 9, 2024.
APA
Kim, Y., Oh, Y., Kim, Y.S., Shin, J., Lee, Y.S., & Kim, Y. (2024). β‑carotene attenuates muscle wasting in cancer cachexia by regulating myogenesis and muscle atrophy. Oncology Reports, 51, 9. https://doi.org/10.3892/or.2023.8668
MLA
Kim, Y., Oh, Y., Kim, Y. S., Shin, J., Lee, Y. S., Kim, Y."β‑carotene attenuates muscle wasting in cancer cachexia by regulating myogenesis and muscle atrophy". Oncology Reports 51.1 (2024): 9.
Chicago
Kim, Y., Oh, Y., Kim, Y. S., Shin, J., Lee, Y. S., Kim, Y."β‑carotene attenuates muscle wasting in cancer cachexia by regulating myogenesis and muscle atrophy". Oncology Reports 51, no. 1 (2024): 9. https://doi.org/10.3892/or.2023.8668
Copy and paste a formatted citation
x
Spandidos Publications style
Kim Y, Oh Y, Kim YS, Shin J, Lee YS and Kim Y: β‑carotene attenuates muscle wasting in cancer cachexia by regulating myogenesis and muscle atrophy. Oncol Rep 51: 9, 2024.
APA
Kim, Y., Oh, Y., Kim, Y.S., Shin, J., Lee, Y.S., & Kim, Y. (2024). β‑carotene attenuates muscle wasting in cancer cachexia by regulating myogenesis and muscle atrophy. Oncology Reports, 51, 9. https://doi.org/10.3892/or.2023.8668
MLA
Kim, Y., Oh, Y., Kim, Y. S., Shin, J., Lee, Y. S., Kim, Y."β‑carotene attenuates muscle wasting in cancer cachexia by regulating myogenesis and muscle atrophy". Oncology Reports 51.1 (2024): 9.
Chicago
Kim, Y., Oh, Y., Kim, Y. S., Shin, J., Lee, Y. S., Kim, Y."β‑carotene attenuates muscle wasting in cancer cachexia by regulating myogenesis and muscle atrophy". Oncology Reports 51, no. 1 (2024): 9. https://doi.org/10.3892/or.2023.8668
Follow us
  • Twitter
  • LinkedIn
  • Facebook
About
  • Spandidos Publications
  • Careers
  • Cookie Policy
  • Privacy Policy
How can we help?
  • Help
  • Live Chat
  • Contact
  • Email to our Support Team