Spandidos Publications Logo
  • About
    • About Spandidos
    • Aims and Scopes
    • Abstracting and Indexing
    • Editorial Policies
    • Reprints and Permissions
    • Job Opportunities
    • Terms and Conditions
    • Contact
  • Journals
    • All Journals
    • Oncology Letters
      • Oncology Letters
      • Information for Authors
      • Editorial Policies
      • Editorial Board
      • Aims and Scope
      • Abstracting and Indexing
      • Bibliographic Information
      • Archive
    • International Journal of Oncology
      • International Journal of Oncology
      • Information for Authors
      • Editorial Policies
      • Editorial Board
      • Aims and Scope
      • Abstracting and Indexing
      • Bibliographic Information
      • Archive
    • Molecular and Clinical Oncology
      • Molecular and Clinical Oncology
      • Information for Authors
      • Editorial Policies
      • Editorial Board
      • Aims and Scope
      • Abstracting and Indexing
      • Bibliographic Information
      • Archive
    • Experimental and Therapeutic Medicine
      • Experimental and Therapeutic Medicine
      • Information for Authors
      • Editorial Policies
      • Editorial Board
      • Aims and Scope
      • Abstracting and Indexing
      • Bibliographic Information
      • Archive
    • International Journal of Molecular Medicine
      • International Journal of Molecular Medicine
      • Information for Authors
      • Editorial Policies
      • Editorial Board
      • Aims and Scope
      • Abstracting and Indexing
      • Bibliographic Information
      • Archive
    • Biomedical Reports
      • Biomedical Reports
      • Information for Authors
      • Editorial Policies
      • Editorial Board
      • Aims and Scope
      • Abstracting and Indexing
      • Bibliographic Information
      • Archive
    • Oncology Reports
      • Oncology Reports
      • Information for Authors
      • Editorial Policies
      • Editorial Board
      • Aims and Scope
      • Abstracting and Indexing
      • Bibliographic Information
      • Archive
    • Molecular Medicine Reports
      • Molecular Medicine Reports
      • Information for Authors
      • Editorial Policies
      • Editorial Board
      • Aims and Scope
      • Abstracting and Indexing
      • Bibliographic Information
      • Archive
    • World Academy of Sciences Journal
      • World Academy of Sciences Journal
      • Information for Authors
      • Editorial Policies
      • Editorial Board
      • Aims and Scope
      • Abstracting and Indexing
      • Bibliographic Information
      • Archive
    • International Journal of Functional Nutrition
      • International Journal of Functional Nutrition
      • Information for Authors
      • Editorial Policies
      • Editorial Board
      • Aims and Scope
      • Abstracting and Indexing
      • Bibliographic Information
      • Archive
    • International Journal of Epigenetics
      • International Journal of Epigenetics
      • Information for Authors
      • Editorial Policies
      • Editorial Board
      • Aims and Scope
      • Abstracting and Indexing
      • Bibliographic Information
      • Archive
    • Medicine International
      • Medicine International
      • Information for Authors
      • Editorial Policies
      • Editorial Board
      • Aims and Scope
      • Abstracting and Indexing
      • Bibliographic Information
      • Archive
  • Articles
  • Information
    • Information for Authors
    • Information for Reviewers
    • Information for Librarians
    • Information for Advertisers
    • Conferences
  • Language Editing
Spandidos Publications Logo
  • About
    • About Spandidos
    • Aims and Scopes
    • Abstracting and Indexing
    • Editorial Policies
    • Reprints and Permissions
    • Job Opportunities
    • Terms and Conditions
    • Contact
  • Journals
    • All Journals
    • Biomedical Reports
      • Information for Authors
      • Editorial Policies
      • Editorial Board
      • Aims and Scope
      • Abstracting and Indexing
      • Bibliographic Information
      • Archive
    • Experimental and Therapeutic Medicine
      • Information for Authors
      • Editorial Policies
      • Editorial Board
      • Aims and Scope
      • Abstracting and Indexing
      • Bibliographic Information
      • Archive
    • International Journal of Epigenetics
      • Information for Authors
      • Editorial Policies
      • Editorial Board
      • Aims and Scope
      • Abstracting and Indexing
      • Bibliographic Information
      • Archive
    • International Journal of Functional Nutrition
      • Information for Authors
      • Editorial Policies
      • Editorial Board
      • Aims and Scope
      • Abstracting and Indexing
      • Bibliographic Information
      • Archive
    • International Journal of Molecular Medicine
      • Information for Authors
      • Editorial Policies
      • Editorial Board
      • Aims and Scope
      • Abstracting and Indexing
      • Bibliographic Information
      • Archive
    • International Journal of Oncology
      • Information for Authors
      • Editorial Policies
      • Editorial Board
      • Aims and Scope
      • Abstracting and Indexing
      • Bibliographic Information
      • Archive
    • Medicine International
      • Information for Authors
      • Editorial Policies
      • Editorial Board
      • Aims and Scope
      • Abstracting and Indexing
      • Bibliographic Information
      • Archive
    • Molecular and Clinical Oncology
      • Information for Authors
      • Editorial Policies
      • Editorial Board
      • Aims and Scope
      • Abstracting and Indexing
      • Bibliographic Information
      • Archive
    • Molecular Medicine Reports
      • Information for Authors
      • Editorial Policies
      • Editorial Board
      • Aims and Scope
      • Abstracting and Indexing
      • Bibliographic Information
      • Archive
    • Oncology Letters
      • Information for Authors
      • Editorial Policies
      • Editorial Board
      • Aims and Scope
      • Abstracting and Indexing
      • Bibliographic Information
      • Archive
    • Oncology Reports
      • Information for Authors
      • Editorial Policies
      • Editorial Board
      • Aims and Scope
      • Abstracting and Indexing
      • Bibliographic Information
      • Archive
    • World Academy of Sciences Journal
      • Information for Authors
      • Editorial Policies
      • Editorial Board
      • Aims and Scope
      • Abstracting and Indexing
      • Bibliographic Information
      • Archive
  • Articles
  • Information
    • For Authors
    • For Reviewers
    • For Librarians
    • For Advertisers
    • Conferences
  • Language Editing
Login Register Submit
  • This site uses cookies
  • You can change your cookie settings at any time by following the instructions in our Cookie Policy. To find out more, you may read our Privacy Policy.

    I agree
Search articles by DOI, keyword, author or affiliation
Search
Advanced Search
presentation
Oncology Reports
Join Editorial Board Propose a Special Issue
Print ISSN: 1021-335X Online ISSN: 1791-2431
Journal Cover
February-2024 Volume 51 Issue 2

Full Size Image

Sign up for eToc alerts
Recommend to Library

Journals

International Journal of Molecular Medicine

International Journal of Molecular Medicine

International Journal of Molecular Medicine is an international journal devoted to molecular mechanisms of human disease.

International Journal of Oncology

International Journal of Oncology

International Journal of Oncology is an international journal devoted to oncology research and cancer treatment.

Molecular Medicine Reports

Molecular Medicine Reports

Covers molecular medicine topics such as pharmacology, pathology, genetics, neuroscience, infectious diseases, molecular cardiology, and molecular surgery.

Oncology Reports

Oncology Reports

Oncology Reports is an international journal devoted to fundamental and applied research in Oncology.

Experimental and Therapeutic Medicine

Experimental and Therapeutic Medicine

Experimental and Therapeutic Medicine is an international journal devoted to laboratory and clinical medicine.

Oncology Letters

Oncology Letters

Oncology Letters is an international journal devoted to Experimental and Clinical Oncology.

Biomedical Reports

Biomedical Reports

Explores a wide range of biological and medical fields, including pharmacology, genetics, microbiology, neuroscience, and molecular cardiology.

Molecular and Clinical Oncology

Molecular and Clinical Oncology

International journal addressing all aspects of oncology research, from tumorigenesis and oncogenes to chemotherapy and metastasis.

World Academy of Sciences Journal

World Academy of Sciences Journal

Multidisciplinary open-access journal spanning biochemistry, genetics, neuroscience, environmental health, and synthetic biology.

International Journal of Functional Nutrition

International Journal of Functional Nutrition

Open-access journal combining biochemistry, pharmacology, immunology, and genetics to advance health through functional nutrition.

International Journal of Epigenetics

International Journal of Epigenetics

Publishes open-access research on using epigenetics to advance understanding and treatment of human disease.

Medicine International

Medicine International

An International Open Access Journal Devoted to General Medicine.

Journal Cover
February-2024 Volume 51 Issue 2

Full Size Image

Sign up for eToc alerts
Recommend to Library

  • Article
  • Citations
    • Cite This Article
    • Download Citation
    • Create Citation Alert
    • Remove Citation Alert
    • Cited By
  • Similar Articles
    • Related Articles (in Spandidos Publications)
    • Similar Articles (Google Scholar)
    • Similar Articles (PubMed)
  • Download PDF
  • Download XML
  • View XML

  • Supplementary Files
    • Supplementary_Data.pdf
Article Open Access

Ursolic acid inhibits the metastasis of colon cancer by downregulating ARL4C expression

  • Authors:
    • Mengzhe Zhang
    • Fenfen Xiang
    • Yipeng Sun
    • Rongrong Liu
    • Qian Li
    • Qing Gu
    • Xiangdong Kang
    • Rong Wu
  • View Affiliations / Copyright

    Affiliations: Department of Laboratory Medicine, Putuo Hospital, Shanghai University of Traditional Chinese Medicine, Shanghai 200062, P.R. China, Department of Respiratory Medicine, Putuo Hospital, Shanghai University of Traditional Chinese Medicine, Shanghai 200062, P.R. China
    Copyright: © Zhang et al. This is an open access article distributed under the terms of Creative Commons Attribution License.
  • Article Number: 27
    |
    Published online on: December 18, 2023
       https://doi.org/10.3892/or.2023.8686
  • Expand metrics +
Metrics: Total Views: 0 (Spandidos Publications: | PMC Statistics: )
Metrics: Total PDF Downloads: 0 (Spandidos Publications: | PMC Statistics: )
Cited By (CrossRef): 0 citations Loading Articles...

This article is mentioned in:



Abstract

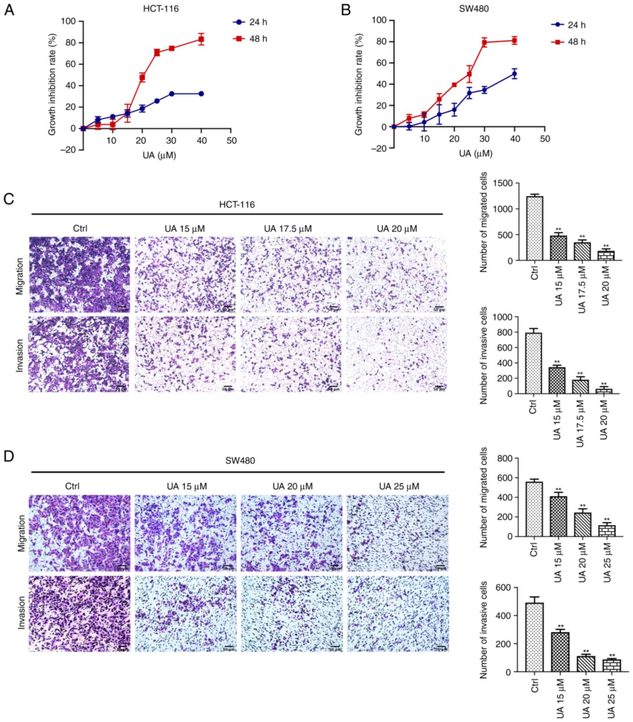
Ursolic acid (UA), a natural pentacyclic triterpenoid, is known to exhibit various biological activities and anticancer effects. However, the underlying anticancer mechanism is not fully understood to date. The present study aimed to investigate the antimetastatic effect of UA through ADP‑ribosylation factor like GTPase 4C (ARL4C) in colon cancer. A lung metastasis model of colon cancer in nude mice was established through tail vein injection. A Cell Counting Kit‑8 assay was used to investigate the proliferation of colon cancer cells. Transwell assays were used to detect cell migration and invasion. The expression levels of proteins including ARL4C, matrix metallopeptidase 2 (MMP2), phosphorylated (p)‑AKT and p‑mTOR were measured using western blot analysis. Immunohistochemistry was used to determine the protein expression level in tissues. ARL4C ubiquitination levels were analysed using immunoprecipitation and western blotting. The results indicated that UA inhibits the metastasis of colon cancer in vivo and in vitro. The expression of ARL4C in human colon cancer tissue was significantly higher than that in adjacent tissues and its high expression level was associated with lymph node metastases and tumour stage. UA treatment significantly decreased ARL4C and MMP2 protein levels and inhibited the AKT/mTOR signalling pathway. Overexpression of ARL4C reversed the inhibitory effect of UA on the invasion and migration of HCT‑116 and SW480 cells, as well as the expression and secretion of MMP2 protein. In addition, UA and an AKT signalling pathway inhibitor (LY294002) induced the ubiquitination of the ARL4C protein, which was reversed by a proteasome inhibitor (MG‑132). Collectively, it was revealed in the present study that UA served as a novel solution to relieve colon cancer metastasis by inducing the ubiquitination‑mediated degradation of ARL4C by modulating the AKT signalling pathway. Thus, UA may be a promising treatment option to prolong the survival of patients with colon cancer metastasis.
View Figures

Figure 1

Figure 2

Figure 3

Figure 4

Figure 5

Figure 6

View References

1 

Sung H, Ferlay J, Siegel RL, Laversanne M, Soerjomataram I, Jemal A and Bray F: Global cancer statistics 2020: GLOBOCAN estimates of incidence and mortality worldwide for 36 cancers in 185 countries. CA Cancer J Clin. 71:209–249. 2021. View Article : Google Scholar : PubMed/NCBI

2 

Xu W, He Y, Wang Y, Li X, Young J, Ioannidis JPA, Dunlop MG and Theodoratou E: Risk factors and risk prediction models for colorectal cancer metastasis and recurrence: An umbrella review of systematic reviews and meta-analyses of observational studies. BMC Med. 18:1722020. View Article : Google Scholar : PubMed/NCBI

3 

Liang Z, Xie H, Shen W, Shao L, Zeng L, Huang X, Zhu Q, Zhai X, Li K, Qiu Z, et al: The synergism of natural compounds and conventional therapeutics against colorectal cancer progression and metastasis. Front Biosci (Landmark Ed). 27:2632022. View Article : Google Scholar : PubMed/NCBI

4 

Islam MR, Akash S, Rahman MM, Nowrin FT, Akter T, Shohag S, Rauf A, Aljohani ASM and Simal-Gandara J: Colon cancer and colorectal cancer: Prevention and treatment by potential natural products. Chem Biol Interact. 368:1101702022. View Article : Google Scholar : PubMed/NCBI

5 

Burd CG, Strochlic TI and Setty SR: Arf-like GTPases: Not so Arf-like after all. Trends Cell Biol. 14:687–694. 2004. View Article : Google Scholar : PubMed/NCBI

6 

Chiang TS, Wu HF and Lee FS: ADP-ribosylation factor-like 4C binding to filamin-A modulates filopodium formation and cell migration. Mol Biol Cell. 28:3013–3028. 2017. View Article : Google Scholar : PubMed/NCBI

7 

Chiang TS, Lin MC, Tsai MC, Chen CH, Jang LT and Lee FS: ADP-ribosylation factor-like 4A interacts with Robo1 to promote cell migration by regulating Cdc42 activation. Mol Biol Cell. 30:69–81. 2019. View Article : Google Scholar : PubMed/NCBI

8 

Matsumoto S, Fujii S, Sato A, Ibuka S, Kagawa Y, Ishii M and Kikuchi A: A combination of Wnt and growth factor signalling induces ARL4C expression to form epithelial tubular structures. EMBO J. 33:702–718. 2014. View Article : Google Scholar : PubMed/NCBI

9 

Wei SM, Xie CG, Abe Y and Cai JT: ADP-ribosylation factor-like 7 (ARL7) interacts with alpha-tubulin and modulates intracellular vesicular transport. Biochem Biophys Res Commun. 384:352–356. 2009. View Article : Google Scholar : PubMed/NCBI

10 

Matsumoto S, Fujii S and Kikuchi A: ARL4C is a key regulator of tubulogenesis and tumourigenesis as a target gene of Wnt-beta-catenin and growth factor-Ras signalling. J Biochem. 161:27–35. 2017. View Article : Google Scholar : PubMed/NCBI

11 

Chen Q, Fu WJ, Tang XP, Wang L, Niu Q, Wang S, Lin Y, Cao MF, Hu R, Wen HY, et al: ADP-Ribosylation Factor Like GTPase 4C (ARL4C) augments stem-like traits of glioblastoma cells by upregulating ALDH1A3. J Cancer. 12:818–826. 2021. View Article : Google Scholar : PubMed/NCBI

12 

Hu Q, Masuda T, Sato K, Tobo T, Nambara S, Kidogami S, Hayashi N, Kuroda Y, Ito S, Eguchi H, et al: Identification of ARL4C as a peritoneal dissemination-associated gene and its clinical significance in gastric cancer. Ann Surg Oncol. 25:745–753. 2018. View Article : Google Scholar : PubMed/NCBI

13 

Xie N, Pan Y, Wu J, Bai Y, Xiao C, Gao X, Wang J and Liu N: MicroRNA-302s might regulate ARL4C-mediated gastric cancer progression via p53 signaling: Bioinformatics analysis and experiments validation. Onco Targets Ther. 14:2541–2553. 2021. View Article : Google Scholar : PubMed/NCBI

14 

Harada T, Matsumoto S, Hirota S, Kimura H, Fujii S, Kasahara Y, Gon H, Yoshida T, Itoh T, Haraguchi N, et al: Chemically modified antisense oligonucleotide against ARL4C inhibits primary and metastatic liver tumor growth. Mol Cancer Ther. 18:602–612. 2019. View Article : Google Scholar : PubMed/NCBI

15 

Amin AR, Kucuk O, Khuri FR and Shin DM: Perspectives for cancer prevention with natural compounds. J Clin Oncol. 27:2712–2725. 2009. View Article : Google Scholar : PubMed/NCBI

16 

Wozniak L, Skapska S and Marszalek K: Ursolic Acid-A pentacyclic triterpenoid with a wide spectrum of pharmacological activities. Molecules. 20:20614–20641. 2015. View Article : Google Scholar : PubMed/NCBI

17 

Yin R, Li T, Tian JX, Xi P and Liu RH: Ursolic acid, a potential anticancer compound for breast cancer therapy. Crit Rev Food Sci Nutr. 58:568–574. 2018. View Article : Google Scholar : PubMed/NCBI

18 

Castrejon-Jimenez NS, Leyva-Paredes K, Baltierra-Uribe SL, Castillo-Cruz J, Campillo-Navarro M, Hernandez-Perez AD, Luna-Angulo AB, Chacon-Salinas R, Coral-Vazquez RM, Estrada-Garcia I, et al: Ursolic and Oleanolic acids induce mitophagy in A549 human lung cancer cells. Molecules. 24:34442019. View Article : Google Scholar : PubMed/NCBI

19 

Lin CW, Chin HK, Lee SL, Chiu CF, Chung JG, Lin ZY, Wu CY, Liu YC, Hsiao YT, Feng CH, et al: Ursolic acid induces apoptosis and autophagy in oral cancer cells. Environ Toxicol. 34:983–991. 2019. View Article : Google Scholar : PubMed/NCBI

20 

Mu D, Zhou G, Li J, Su B and Guo H: Ursolic acid activates the apoptosis of prostate cancer via ROCK/PTEN mediated mitochondrial translocation of cofilin-1. Oncol Lett. 15:3202–3206. 2018.PubMed/NCBI

21 

Kim K, Shin EA, Jung JH, Park JE, Kim DS, Shim BS and Kim SH: Ursolic acid induces apoptosis in colorectal cancer cells partially via upregulation of MicroRNA-4500 and inhibition of JAK2/STAT3 phosphorylation. Int J Mol Sci. 20:1142018. View Article : Google Scholar : PubMed/NCBI

22 

Lin JH, Chen SY, Lu CC, Lin JA and Yen GC: Ursolic acid promotes apoptosis, autophagy, and chemosensitivity in gemcitabine-resistant human pancreatic cancer cells. Phytother Res. 34:2053–2066. 2020. View Article : Google Scholar : PubMed/NCBI

23 

Shanmugam MK, Manu KA, Ong TH, Ramachandran L, Surana R, Bist P, Lim LH, Kumar AP, Hui KM and Sethi G: Inhibition of CXCR4/CXCL12 signalling axis by ursolic acid leads to suppression of metastasis in transgenic adenocarcinoma of mouse prostate model. Int J Cancer. 129:1552–1563. 2011. View Article : Google Scholar : PubMed/NCBI

24 

Zhang X, Li T, Gong ES and Liu RH: Antiproliferative activity of Ursolic acid in MDA-MB-231 human breast cancer cells through Nrf2 pathway regulation. J Agric Food Chem. 68:7404–7415. 2020. View Article : Google Scholar : PubMed/NCBI

25 

Zhang L, Cai QY, Liu J, Peng J, Chen YQ, Sferra TJ and Lin JM: Ursolic acid suppresses the invasive potential of colorectal cancer cells by regulating the TGF-β1/ZEB1/miR-200c signalling pathway. Oncol Lett. 18:3274–3282. 2019.PubMed/NCBI

26 

Xiang F, Fan Y, Ni Z, Liu Q, Zhu Z, Chen Z, Hao W, Yue H, Wu R and Kang X: Ursolic acid reverses the chemoresistance of breast cancer cells to paclitaxel by targeting MiRNA-149-5p/MyD88. Front Oncol. 9:5012019. View Article : Google Scholar : PubMed/NCBI

27 

Zheng J, Wang SS, Shen KP, Huang XW, Li M, Chen L, Peng X, An HM and Hu B: Ursolic acid potentiated oxaliplatin to induce apoptosis in colorectal cancer RKO cells. Pharmazie. 75:246–249. 2020.PubMed/NCBI

28 

Zhang N, Liu S, Shi S, Chen Y, Xu F, Wei X and Xu Y: Solubilization and delivery of Ursolic acid for modulating tumour microenvironment and regulatory T cell activities in cancer immunotherapy. J Control Release. 320:168–178. 2020. View Article : Google Scholar : PubMed/NCBI

29 

Lin J, Chen Y, Wei L, Shen A, Sferra TJ, Hong Z and Peng J: Ursolic acid promotes colorectal cancer cell apoptosis and inhibits cell proliferation via modulation of multiple signalling pathways. Int J Oncol. 43:1235–1243. 2013. View Article : Google Scholar : PubMed/NCBI

30 

Wang J, Liu L, Qiu H, Zhang X, Guo W, Chen W, Tian Y, Fu L, Shi D, Cheng J, et al: Ursolic acid simultaneously targets multiple signalling pathways to suppress proliferation and induce apoptosis in colon cancer cells. PLoS One. 8:e638722013. View Article : Google Scholar : PubMed/NCBI

31 

Lin J, Chen Y, Wei L, Hong Z, Sferra TJ and Peng J: Ursolic acid inhibits colorectal cancer angiogenesis through suppression of multiple signalling pathways. Int J Oncol. 43:1666–1674. 2013. View Article : Google Scholar : PubMed/NCBI

32 

Ribeiro Vitorino T, Ferraz do Prado A, Bruno de Assis Cau S and Rizzi E: MMP-2 and its implications on cardiac function and structure: Interplay with inflammation in hypertension. Biochem Pharmacol. 215:1156842023. View Article : Google Scholar : PubMed/NCBI

33 

Chen Q, Weng HY, Tang XP, Lin Y, Yuan Y, Li Q, Tang Z, Wu HB, Yang S, Li Y, et al: ARL4C stabilized by AKT/mTOR pathway promotes the invasion of PTEN-deficient primary human glioblastoma. J Pathol. 247:266–278. 2019. View Article : Google Scholar : PubMed/NCBI

34 

Sun Y, Zhang Z, Xiang F, Zhang M, Chen Q, Tang L, Zhu L, Liu J, Meng Z, Hu J, et al: Decreasing ARL4C expression by inhibition of AKT signal in human lung adenocarcinoma cells. Life Sci. 246:1174282020. View Article : Google Scholar : PubMed/NCBI

35 

Han JS, Hino K, Li W, Reyes RV, Canales CP, Miltner AM, Haddadi Y, Sun J, Chen CY, La Torre A and Simo S: CRL5-dependent regulation of the small GTPases ARL4C and ARF6 controls hippocampal morphogenesis. Proc Natl Acad Sci USA. 117:23073–23084. 2020. View Article : Google Scholar : PubMed/NCBI

36 

Kanai R, Uehara T, Yoshizawa T, Kamakura M, Nakajima T, Kinugawa Y, Iwaya M, Asaka S, Kitazawa M, Nagaya T and Ota H: ARL4C is associated with epithelial-to-mesenchymal transition in colorectal cancer. BMC Cancer. 23:4782023. View Article : Google Scholar : PubMed/NCBI

37 

Alkhatib DZR, Thi Kim Truong T, Fujii S, Hasegawa K, Nagano R, Tajiri Y and Kiyoshima T: Stepwise activation of p63 and the MEK/ERK pathway induces the expression of ARL4C to promote oral squamous cell carcinoma cell proliferation. Pathol Res Pract. 246:1544932023. View Article : Google Scholar : PubMed/NCBI

38 

Harada A, Matsumoto S, Yasumizu Y, Shojima K, Akama T, Eguchi H and Kikuchi A: Localization of KRAS downstream target ARL4C to invasive pseudopods accelerates pancreatic cancer cell invasion. Elife. 10:e667212021. View Article : Google Scholar : PubMed/NCBI

39 

Zhang P, Xu Y, Chen S, Wang Z, Zhao L, Chen C, Kang W, Han R, Qiu J, Wang Q, et al: ARL4C regulates the progression of clear cell renal cell carcinoma by affecting the Wnt/β-catenin signaling pathway. J Oncol. 2022:27245152022.PubMed/NCBI

40 

Su D, Katsaros D, Xu S, Xu H, Gao Y, Biglia N, Feng J, Ying L, Zhang P, Benedetto C and Yu H: ADP-ribosylation factor-like 4C (ARL4C), a novel ovarian cancer metastasis suppressor, identified by integrated genomics. Am J Transl Res. 7:242–256. 2015.PubMed/NCBI

41 

Li L, Sun RM and Jiang GQ: ATF3 Demethylation promotes the transcription of ARL4C, which acts as a tumor suppressor in human breast cancer. Onco Targets Ther. 13:3467–3476. 2020. View Article : Google Scholar : PubMed/NCBI

42 

Chen X, Su Z, Wang S and Xu H: Clinical and prognostic significance of ARL4C expression in colorectal cancer. Cancer Biomark. 16:253–257. 2016. View Article : Google Scholar : PubMed/NCBI

43 

Kim JH, Kim YH, Song GY, Kim DE, Jeong YJ, Liu KH, Chung YH and Oh S: Ursolic acid and its natural derivative corosolic acid suppress the proliferation of APC-mutated colon cancer cells through the promotion of beta-catenin degradation. Food Chem Toxicol. 67:87–95. 2014. View Article : Google Scholar : PubMed/NCBI

44 

Kim SH, Jin H, Meng RY, Kim DY, Liu YC, Chai OH, Park BH and Kim SM: Activating hippo pathway via Rassf1 by Ursolic acid suppresses the tumorigenesis of gastric cancer. Int J Mol Sci. 20:47092019. View Article : Google Scholar : PubMed/NCBI

45 

Lee KC, Chen YL, Lin PY and Chuang WL: Ursolic Acid-induced apoptosis via regulation of the PI3K/Akt and MAPK signaling pathways in Huh-7 cells. Molecules. 23:20162018. View Article : Google Scholar : PubMed/NCBI

46 

Shan JZ, Xuan YY, Zheng S, Dong Q and Zhang SZ: Ursolic acid inhibits proliferation and induces apoptosis of HT-29 colon cancer cells by inhibiting the EGFR/MAPK pathway. J Zhejiang Univ Sci B. 10:668–674. 2009. View Article : Google Scholar : PubMed/NCBI

47 

Revathidevi S and Munirajan AK: Akt in cancer: Mediator and more. Semin Cancer Biol. 59:80–91. 2019. View Article : Google Scholar : PubMed/NCBI

48 

Harsha C, Banik K, Ang HL, Girisa S, Vikkurthi R, Parama D, Rana V, Shabnam B, Khatoon E, Kumar AP and Kunnumakkara AB: Targeting AKT/mTOR in oral cancer: Mechanisms and advances in clinical trials. Int J Mol Sci. 21:32852020. View Article : Google Scholar : PubMed/NCBI

49 

Deng J, Bai X, Feng X, Ni J, Beretov J, Graham P and Li Y: Inhibition of PI3K/Akt/mTOR signalling pathway alleviates ovarian cancer chemoresistance through reversing epithelial-mesenchymal transition and decreasing cancer stem cell marker expression. BMC Cancer. 19:6182019. View Article : Google Scholar : PubMed/NCBI

50 

Zhang X, Shi H, Tang H, Fang Z, Wang J and Cui S: miR-218 inhibits the invasion and migration of colon cancer cells by targeting the PI3K/Akt/mTOR signalling pathway. Int J Mol Med. 35:1301–1308. 2015. View Article : Google Scholar : PubMed/NCBI

51 

Fujii S, Ishibashi T, Kokura M, Fujimoto T, Matsumoto S, Shidara S, Kurppa KJ, Pape J, Caton J, Morgan PR, et al: RAF1-MEK/ERK pathway-dependent ARL4C expression promotes ameloblastoma cell proliferation and osteoclast formation. J Pathol. 256:119–133. 2022. View Article : Google Scholar : PubMed/NCBI

Related Articles

  • Abstract
  • View
  • Download
  • Twitter
Copy and paste a formatted citation
Spandidos Publications style
Zhang M, Xiang F, Sun Y, Liu R, Li Q, Gu Q, Kang X and Wu R: Ursolic acid inhibits the metastasis of colon cancer by downregulating ARL4C expression. Oncol Rep 51: 27, 2024.
APA
Zhang, M., Xiang, F., Sun, Y., Liu, R., Li, Q., Gu, Q. ... Wu, R. (2024). Ursolic acid inhibits the metastasis of colon cancer by downregulating ARL4C expression. Oncology Reports, 51, 27. https://doi.org/10.3892/or.2023.8686
MLA
Zhang, M., Xiang, F., Sun, Y., Liu, R., Li, Q., Gu, Q., Kang, X., Wu, R."Ursolic acid inhibits the metastasis of colon cancer by downregulating ARL4C expression". Oncology Reports 51.2 (2024): 27.
Chicago
Zhang, M., Xiang, F., Sun, Y., Liu, R., Li, Q., Gu, Q., Kang, X., Wu, R."Ursolic acid inhibits the metastasis of colon cancer by downregulating ARL4C expression". Oncology Reports 51, no. 2 (2024): 27. https://doi.org/10.3892/or.2023.8686
Copy and paste a formatted citation
x
Spandidos Publications style
Zhang M, Xiang F, Sun Y, Liu R, Li Q, Gu Q, Kang X and Wu R: Ursolic acid inhibits the metastasis of colon cancer by downregulating ARL4C expression. Oncol Rep 51: 27, 2024.
APA
Zhang, M., Xiang, F., Sun, Y., Liu, R., Li, Q., Gu, Q. ... Wu, R. (2024). Ursolic acid inhibits the metastasis of colon cancer by downregulating ARL4C expression. Oncology Reports, 51, 27. https://doi.org/10.3892/or.2023.8686
MLA
Zhang, M., Xiang, F., Sun, Y., Liu, R., Li, Q., Gu, Q., Kang, X., Wu, R."Ursolic acid inhibits the metastasis of colon cancer by downregulating ARL4C expression". Oncology Reports 51.2 (2024): 27.
Chicago
Zhang, M., Xiang, F., Sun, Y., Liu, R., Li, Q., Gu, Q., Kang, X., Wu, R."Ursolic acid inhibits the metastasis of colon cancer by downregulating ARL4C expression". Oncology Reports 51, no. 2 (2024): 27. https://doi.org/10.3892/or.2023.8686
Follow us
  • Twitter
  • LinkedIn
  • Facebook
About
  • Spandidos Publications
  • Careers
  • Cookie Policy
  • Privacy Policy
How can we help?
  • Help
  • Live Chat
  • Contact
  • Email to our Support Team