Spandidos Publications Logo
  • About
    • About Spandidos
    • Aims and Scopes
    • Abstracting and Indexing
    • Editorial Policies
    • Reprints and Permissions
    • Job Opportunities
    • Terms and Conditions
    • Contact
  • Journals
    • All Journals
    • Oncology Letters
      • Oncology Letters
      • Information for Authors
      • Editorial Policies
      • Editorial Board
      • Aims and Scope
      • Abstracting and Indexing
      • Bibliographic Information
      • Archive
    • International Journal of Oncology
      • International Journal of Oncology
      • Information for Authors
      • Editorial Policies
      • Editorial Board
      • Aims and Scope
      • Abstracting and Indexing
      • Bibliographic Information
      • Archive
    • Molecular and Clinical Oncology
      • Molecular and Clinical Oncology
      • Information for Authors
      • Editorial Policies
      • Editorial Board
      • Aims and Scope
      • Abstracting and Indexing
      • Bibliographic Information
      • Archive
    • Experimental and Therapeutic Medicine
      • Experimental and Therapeutic Medicine
      • Information for Authors
      • Editorial Policies
      • Editorial Board
      • Aims and Scope
      • Abstracting and Indexing
      • Bibliographic Information
      • Archive
    • International Journal of Molecular Medicine
      • International Journal of Molecular Medicine
      • Information for Authors
      • Editorial Policies
      • Editorial Board
      • Aims and Scope
      • Abstracting and Indexing
      • Bibliographic Information
      • Archive
    • Biomedical Reports
      • Biomedical Reports
      • Information for Authors
      • Editorial Policies
      • Editorial Board
      • Aims and Scope
      • Abstracting and Indexing
      • Bibliographic Information
      • Archive
    • Oncology Reports
      • Oncology Reports
      • Information for Authors
      • Editorial Policies
      • Editorial Board
      • Aims and Scope
      • Abstracting and Indexing
      • Bibliographic Information
      • Archive
    • Molecular Medicine Reports
      • Molecular Medicine Reports
      • Information for Authors
      • Editorial Policies
      • Editorial Board
      • Aims and Scope
      • Abstracting and Indexing
      • Bibliographic Information
      • Archive
    • World Academy of Sciences Journal
      • World Academy of Sciences Journal
      • Information for Authors
      • Editorial Policies
      • Editorial Board
      • Aims and Scope
      • Abstracting and Indexing
      • Bibliographic Information
      • Archive
    • International Journal of Functional Nutrition
      • International Journal of Functional Nutrition
      • Information for Authors
      • Editorial Policies
      • Editorial Board
      • Aims and Scope
      • Abstracting and Indexing
      • Bibliographic Information
      • Archive
    • International Journal of Epigenetics
      • International Journal of Epigenetics
      • Information for Authors
      • Editorial Policies
      • Editorial Board
      • Aims and Scope
      • Abstracting and Indexing
      • Bibliographic Information
      • Archive
    • Medicine International
      • Medicine International
      • Information for Authors
      • Editorial Policies
      • Editorial Board
      • Aims and Scope
      • Abstracting and Indexing
      • Bibliographic Information
      • Archive
  • Articles
  • Information
    • Information for Authors
    • Information for Reviewers
    • Information for Librarians
    • Information for Advertisers
    • Conferences
  • Language Editing
Spandidos Publications Logo
  • About
    • About Spandidos
    • Aims and Scopes
    • Abstracting and Indexing
    • Editorial Policies
    • Reprints and Permissions
    • Job Opportunities
    • Terms and Conditions
    • Contact
  • Journals
    • All Journals
    • Biomedical Reports
      • Information for Authors
      • Editorial Policies
      • Editorial Board
      • Aims and Scope
      • Abstracting and Indexing
      • Bibliographic Information
      • Archive
    • Experimental and Therapeutic Medicine
      • Information for Authors
      • Editorial Policies
      • Editorial Board
      • Aims and Scope
      • Abstracting and Indexing
      • Bibliographic Information
      • Archive
    • International Journal of Epigenetics
      • Information for Authors
      • Editorial Policies
      • Editorial Board
      • Aims and Scope
      • Abstracting and Indexing
      • Bibliographic Information
      • Archive
    • International Journal of Functional Nutrition
      • Information for Authors
      • Editorial Policies
      • Editorial Board
      • Aims and Scope
      • Abstracting and Indexing
      • Bibliographic Information
      • Archive
    • International Journal of Molecular Medicine
      • Information for Authors
      • Editorial Policies
      • Editorial Board
      • Aims and Scope
      • Abstracting and Indexing
      • Bibliographic Information
      • Archive
    • International Journal of Oncology
      • Information for Authors
      • Editorial Policies
      • Editorial Board
      • Aims and Scope
      • Abstracting and Indexing
      • Bibliographic Information
      • Archive
    • Medicine International
      • Information for Authors
      • Editorial Policies
      • Editorial Board
      • Aims and Scope
      • Abstracting and Indexing
      • Bibliographic Information
      • Archive
    • Molecular and Clinical Oncology
      • Information for Authors
      • Editorial Policies
      • Editorial Board
      • Aims and Scope
      • Abstracting and Indexing
      • Bibliographic Information
      • Archive
    • Molecular Medicine Reports
      • Information for Authors
      • Editorial Policies
      • Editorial Board
      • Aims and Scope
      • Abstracting and Indexing
      • Bibliographic Information
      • Archive
    • Oncology Letters
      • Information for Authors
      • Editorial Policies
      • Editorial Board
      • Aims and Scope
      • Abstracting and Indexing
      • Bibliographic Information
      • Archive
    • Oncology Reports
      • Information for Authors
      • Editorial Policies
      • Editorial Board
      • Aims and Scope
      • Abstracting and Indexing
      • Bibliographic Information
      • Archive
    • World Academy of Sciences Journal
      • Information for Authors
      • Editorial Policies
      • Editorial Board
      • Aims and Scope
      • Abstracting and Indexing
      • Bibliographic Information
      • Archive
  • Articles
  • Information
    • For Authors
    • For Reviewers
    • For Librarians
    • For Advertisers
    • Conferences
  • Language Editing
Login Register Submit
  • This site uses cookies
  • You can change your cookie settings at any time by following the instructions in our Cookie Policy. To find out more, you may read our Privacy Policy.

    I agree
Search articles by DOI, keyword, author or affiliation
Search
Advanced Search
presentation
Oncology Reports
Join Editorial Board Propose a Special Issue
Print ISSN: 1021-335X Online ISSN: 1791-2431
Journal Cover
February-2024 Volume 51 Issue 2

Full Size Image

Sign up for eToc alerts
Recommend to Library

Journals

International Journal of Molecular Medicine

International Journal of Molecular Medicine

International Journal of Molecular Medicine is an international journal devoted to molecular mechanisms of human disease.

International Journal of Oncology

International Journal of Oncology

International Journal of Oncology is an international journal devoted to oncology research and cancer treatment.

Molecular Medicine Reports

Molecular Medicine Reports

Covers molecular medicine topics such as pharmacology, pathology, genetics, neuroscience, infectious diseases, molecular cardiology, and molecular surgery.

Oncology Reports

Oncology Reports

Oncology Reports is an international journal devoted to fundamental and applied research in Oncology.

Experimental and Therapeutic Medicine

Experimental and Therapeutic Medicine

Experimental and Therapeutic Medicine is an international journal devoted to laboratory and clinical medicine.

Oncology Letters

Oncology Letters

Oncology Letters is an international journal devoted to Experimental and Clinical Oncology.

Biomedical Reports

Biomedical Reports

Explores a wide range of biological and medical fields, including pharmacology, genetics, microbiology, neuroscience, and molecular cardiology.

Molecular and Clinical Oncology

Molecular and Clinical Oncology

International journal addressing all aspects of oncology research, from tumorigenesis and oncogenes to chemotherapy and metastasis.

World Academy of Sciences Journal

World Academy of Sciences Journal

Multidisciplinary open-access journal spanning biochemistry, genetics, neuroscience, environmental health, and synthetic biology.

International Journal of Functional Nutrition

International Journal of Functional Nutrition

Open-access journal combining biochemistry, pharmacology, immunology, and genetics to advance health through functional nutrition.

International Journal of Epigenetics

International Journal of Epigenetics

Publishes open-access research on using epigenetics to advance understanding and treatment of human disease.

Medicine International

Medicine International

An International Open Access Journal Devoted to General Medicine.

Journal Cover
February-2024 Volume 51 Issue 2

Full Size Image

Sign up for eToc alerts
Recommend to Library

  • Article
  • Citations
    • Cite This Article
    • Download Citation
    • Create Citation Alert
    • Remove Citation Alert
    • Cited By
  • Similar Articles
    • Related Articles (in Spandidos Publications)
    • Similar Articles (Google Scholar)
    • Similar Articles (PubMed)
  • Download PDF
  • Download XML
  • View XML

  • Supplementary Files
    • Supplementary_Data1.pdf
    • Supplementary_Data2.pdf
Article Open Access

SENP1 inhibits ferroptosis and promotes head and neck squamous cell carcinoma by regulating ACSL4 protein stability via SUMO1

  • Authors:
    • Xianzhi Xu
    • Yiting Mao
    • Zhaowei Feng
    • Feng Dai
    • Teng Gu
    • Jiwei Zheng
  • View Affiliations / Copyright

    Affiliations: School of Stomatology, Xuzhou Medical University, Xuzhou, Jiangsu 221004, P.R. China, Department of Neurology, The Second Affiliated Hospital of Xuzhou Medical University, Xuzhou, Jiangsu 221000, P.R. China, Department of Cardiology, The Affiliated Hospital of Xuzhou Medical University, Xuzhou, Jiangsu 221000, P.R. China
    Copyright: © Xu et al. This is an open access article distributed under the terms of Creative Commons Attribution License.
  • Article Number: 34
    |
    Published online on: December 28, 2023
       https://doi.org/10.3892/or.2023.8693
  • Expand metrics +
Metrics: Total Views: 0 (Spandidos Publications: | PMC Statistics: )
Metrics: Total PDF Downloads: 0 (Spandidos Publications: | PMC Statistics: )
Cited By (CrossRef): 0 citations Loading Articles...

This article is mentioned in:



Abstract

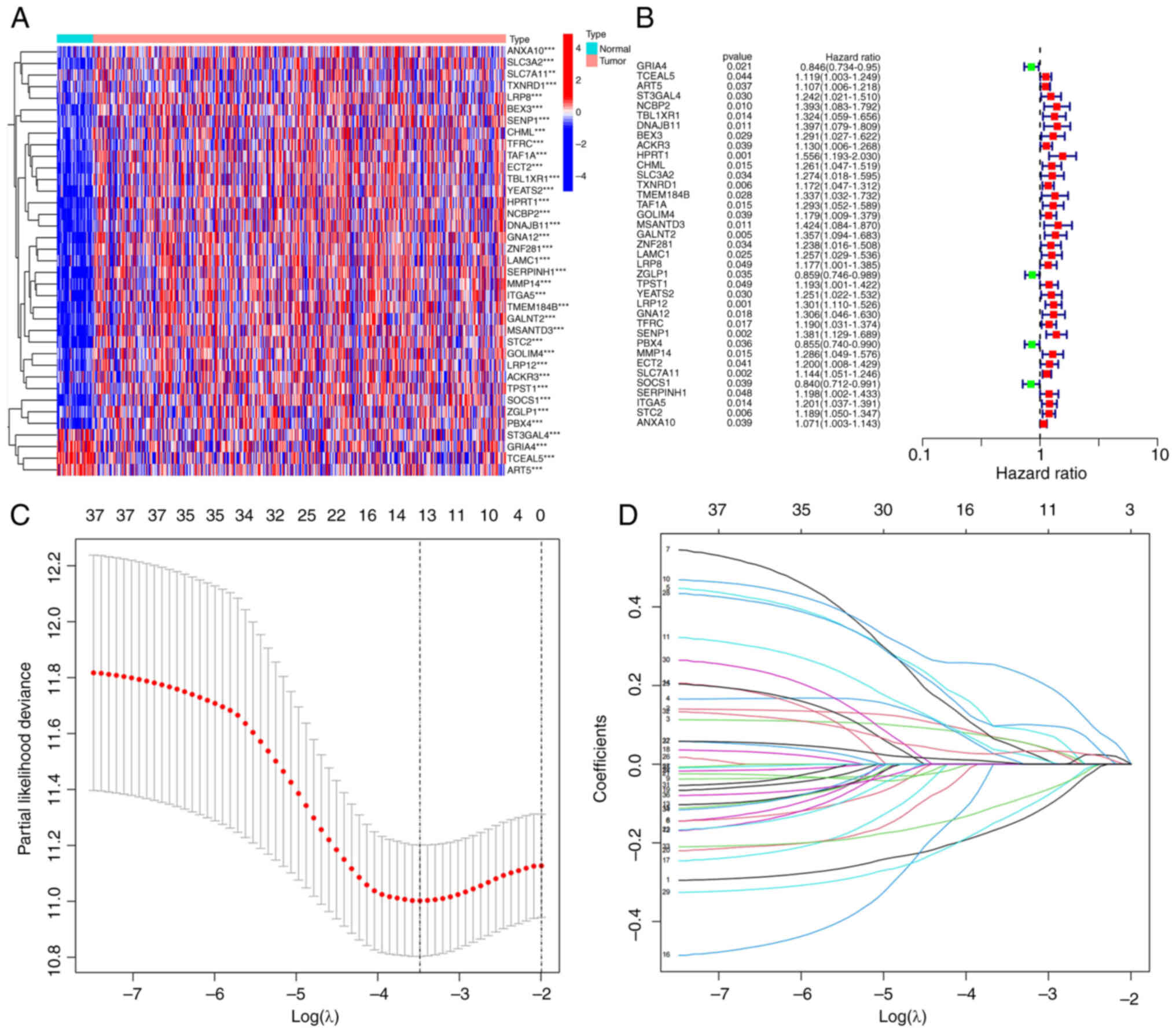
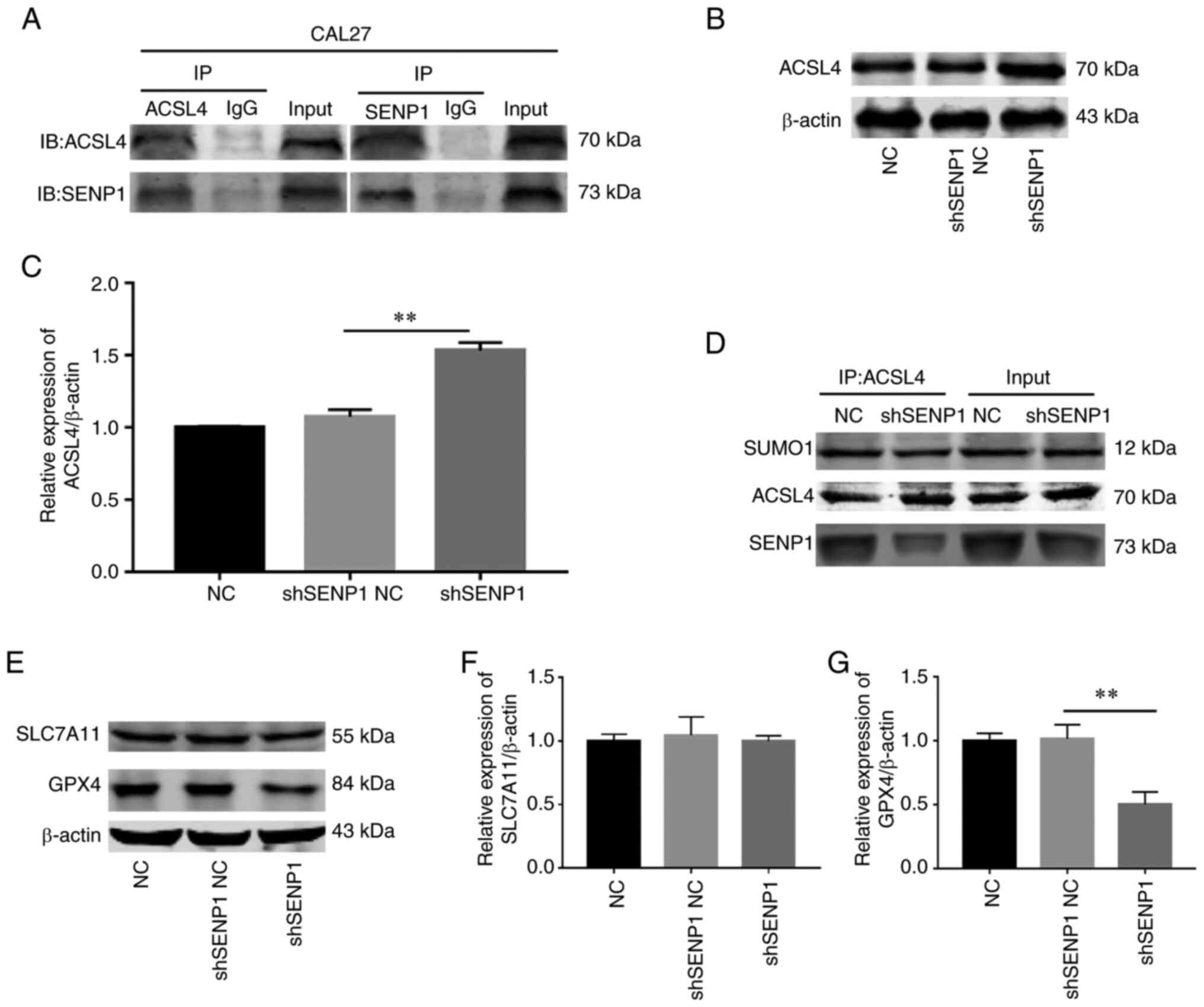
Head and neck squamous cell carcinoma (HNSCC) is currently one of the most common malignancies with a poor prognosis worldwide. Meanwhile, small ubiquitin‑like modifier (SUMO) specific peptidase 1 (SENP1) was associated with ferroptosis. However, the specific functions and underlying mechanisms of action of SENP1 in ferroptosis and tumor progression of HNSCC remain to be established. The findings of the present study implicated a novel ferroptosis pathway in the initiation and progression of HNSCC, providing new functional targets to guide future therapy. In the present study, The Cancer Genome Atlas database was employed to establish a gene model related to ferroptosis and verified SENP1 as a key gene via transcriptome sequencing. Expression of SENP1 in HNSCC tissue and CAL‑27 cells was detected based on reverse transcription‑quantitative PCR and western blot analysis. Proliferation and migration abilities of cells were determined using Cell Counting Kit‑8, wound healing and Transwell experiments. Expression levels of iron, glutathione (GSH) and lipid peroxidation end‑product malondialdehyde (MDA) under conditions of silencing of SENP1 with shRNA lentivirus were assayed. Additionally, the relationship between SENP1 and long‑chain acyl‑coenzyme A synthase 4 (ACSL4) was validated with the aid of immunoblotting and co‑immunoprecipitation (co‑IP). Finally, the influence of shSENP1 on the expression of key ferroptosis proteins, glutathione peroxidase 4 (GPX4) and solute carrier family 7 member 11, was evaluated via western blotting. It was revealed that SENP1 was significantly overexpressed in HNSCC and associated with low patient survival. Silencing of SENP1 led to significant suppression of cell proliferation, migration and invasion, increase in the contents of iron ions and MDA and decline in GSH levels in HNSCC cells, thereby enhancing ferroptosis and inhibiting disease progression. Conversely, overexpression of SENP1 suppressed ferroptosis and promoted progression of HNSCC. Co‑IP and western blot analyses revealed a SUMOylation link between SENP1 and ACSL4. SENP1 reduced the stability of ACSL4 protein through deSUMOylation, leading to inhibition of ferroptosis. SENP1 silencing further inhibited the expression of the key iron death protein, GPX4, to regulate ferroptosis. Taken together, SENP1 deficiency promoted ferroptosis and inhibited tumor progression through reduction of SUMOylation of ACSL4 in HNSCC. The collective results of the present study supported the utility of SENP1 as an effective predictive biomarker for targeted treatment of HNSCC.
View Figures

Figure 1

Figure 2

Figure 3

Figure 4

Figure 5

Figure 6

Figure 7

Figure 8

Figure 9

View References

1 

Johnson DE, Burtness B, Leemans CR, Lui VWY, Bauman JE and Grandis JR: Head and neck squamous cell carcinoma. Nat Rev Dis Primers. 6:922020. View Article : Google Scholar : PubMed/NCBI

2 

Solomon B, Young RJ and Rischin D: Head and neck squamous cell carcinoma: Genomics and emerging biomarkers for immunomodulatory cancer treatments. Semin Cancer Biol. 52:228–240. 2018. View Article : Google Scholar : PubMed/NCBI

3 

Kitamura N, Sento S, Yoshizawa Y, Sasabe E, Kudo Y and Yamamoto T: Current trends and future prospects of molecular targeted therapy in head and neck squamous cell carcinoma. Int J Mol Sci. 22:2402020. View Article : Google Scholar : PubMed/NCBI

4 

Panarese I, Aquino G, Ronchi A, Longo F, Montella M, Cozzolino I, Roccuzzo G, Colella G, Caraglia M and Franco R: Oral and oropharyngeal squamous cell carcinoma: Prognostic and predictive parameters in the etiopathogenetic route. Expert Rev Anticancer Ther. 19:105–119. 2019. View Article : Google Scholar : PubMed/NCBI

5 

Hanoteau A, Newton JM, Krupar R, Huang C, Liu HC, Gaspero A, Gartrell RD, Saenger YM, Hart TD, Santegoets SJ, et al: Tumor microenvironment modulation enhances immunologic benefit of chemoradiotherapy. J Immunother Cancer. 7:102019. View Article : Google Scholar : PubMed/NCBI

6 

Göttgens EL, Ostheimer C, Span PN, Bussink J and Hammond EM: HPV, hypoxia and radiation response in head and neck cancer. Br J Radiol. 92:201800472019.PubMed/NCBI

7 

Dixon SJ, Lemberg KM, Lamprecht MR, Skouta R, Zaitsev EM, Gleason CE, Patel DN, Bauer AJ, Cantley AM, Yang WS, et al: Ferroptosis: An iron-dependent form of nonapoptotic cell death. Cell. 149:1060–1072. 2012. View Article : Google Scholar : PubMed/NCBI

8 

Zhang C, Liu X, Jin S, Chen Y and Guo R: Ferroptosis in cancer therapy: A novel approach to reversing drug resistance. Mol Cancer. 21:472022. View Article : Google Scholar : PubMed/NCBI

9 

Zhao L, Zhou X, Xie F and Zhang L, Yan H, Huang J, Zhang C, Zhou F, Chen J and Zhang L: Ferroptosis in cancer and cancer immunotherapy. Cancer Commun (Lond). 42:88–116. 2022. View Article : Google Scholar : PubMed/NCBI

10 

Xu L, Li YY, Zhang YC, Wu YX, Guo DD, Long D and Liu ZH: A novel ferroptosis-related gene signature to predict prognosis in patients with head and neck squamous cell carcinoma. Dis Markers. 2021:57599272021. View Article : Google Scholar : PubMed/NCBI

11 

Lu T, Zhang Z, Pan X, Zhang J, Wang X, Wang M, Li H, Yan M and Chen W: Caveolin-1 promotes cancer progression via inhibiting ferroptosis in head and neck squamous cell carcinoma. J Oral Pathol Med. 51:52–62. 2022. View Article : Google Scholar : PubMed/NCBI

12 

Yau TY, Sander W, Eidson C and Courey AJ: SUMO interacting motifs: Structure and function. Cells. 10:28252021. View Article : Google Scholar : PubMed/NCBI

13 

Zhao X: SUMO-mediated regulation of nuclear functions and signaling processes. Mol Cell. 71:409–418. 2018. View Article : Google Scholar : PubMed/NCBI

14 

Li H, Chen L, Li Y and Hou W: SUMO-specific protease 1 inhibitors-A literature and patent overview. Expert Opin Ther Pat. 32:1207–1216. 2022. View Article : Google Scholar : PubMed/NCBI

15 

Gao Y, Wang R, Liu J, Zhao K, Qian X, He X and Hong L: SENP1 promotes triple-negative breast cancer invasion and metastasis via enhancing CSN5 transcription mediated by GATA1 deSUMOylation. Int J Biol Sci. 18:2186–2201. 2022. View Article : Google Scholar : PubMed/NCBI

16 

Dong B, Gao Y, Kang X, Gao H, Zhang J, Guo H, You MJ, Xue W, Cheng J and Huang Y: SENP1 promotes proliferation of clear cell renal cell carcinoma through activation of glycolysis. Oncotarget. 7:80435–80449. 2016. View Article : Google Scholar : PubMed/NCBI

17 

Sun W, Liu X, Yang X, Jing X, Duan C, Yang G, Wu C, Huang H, Luo Q, Xia S, et al: SENP1 regulates the transformation of lung resident mesenchymal stem cells and is associated with idiopathic pulmonary fibrosis progression. Cell Commun Signal. 20:1042022. View Article : Google Scholar : PubMed/NCBI

18 

Bai YT, Xiao FJ, Wang H, Ge RL and Wang LS: Hypoxia protects H9c2 cells against ferroptosis through SENP1-mediated protein DeSUMOylation. Int J Med Sci. 18:1618–1627. 2021. View Article : Google Scholar : PubMed/NCBI

19 

Kuwata H and Hara S: Role of acyl-CoA synthetase ACSL4 in arachidonic acid metabolism. Prostaglandins Other Lipid Mediat. 144:1063632019. View Article : Google Scholar : PubMed/NCBI

20 

Doll S, Proneth B, Tyurina YY, Panzilius E, Kobayashi S, Ingold I, Irmler M, Beckers J, Aichler M, Walch A, et al: ACSL4 dictates ferroptosis sensitivity by shaping cellular lipid composition. Nat Chem Biol. 13:91–98. 2017. View Article : Google Scholar : PubMed/NCBI

21 

Chen X, Li J, Kang R, Klionsky DJ and Tang D: Ferroptosis: Machinery and regulation. Autophagy. 17:2054–2081. 2021. View Article : Google Scholar : PubMed/NCBI

22 

Quan J, Bode AM and Luo X: ACSL family: The regulatory mechanisms and therapeutic implications in cancer. Eur J Pharmacol. 909:1743972021. View Article : Google Scholar : PubMed/NCBI

23 

Blum A, Wang P and Zenklusen JC: SnapShot: TCGA-analyzed tumors. Cell. 173:5302018. View Article : Google Scholar : PubMed/NCBI

24 

Onofri A, Terzaroli N and Russi L: Linear models for diallel crosses: A review with R functions. Theor Appl Genet. 134:585–601. 2021. View Article : Google Scholar : PubMed/NCBI

25 

Livak KJ and Schmittgen TD: Analysis of relative gene expression data using real-time quantitative PCR and the 2(−Delta Delta C(T)) method. Methods. 25:402–408. 2001. View Article : Google Scholar : PubMed/NCBI

26 

He F, Chen Z, Deng W, Zhan T, Huang X, Zheng Y and Yang H: Development and validation of a novel ferroptosis-related gene signature for predicting prognosis and immune microenvironment in head and neck squamous cell carcinoma. Int Immunopharmacol. 98:1077892021. View Article : Google Scholar : PubMed/NCBI

27 

Wang W, Zhang J, Wang Y, Xu Y and Zhang S: Identifies microtubule-binding protein CSPP1 as a novel cancer biomarker associated with ferroptosis and tumor microenvironment. Comput Struct Biotechnol J. 20:3322–3335. 2022. View Article : Google Scholar : PubMed/NCBI

28 

Zhu T, Shi L, Yu C, Dong Y, Qiu F, Shen L, Qian Q, Zhou G and Zhu X: Ferroptosis promotes photodynamic therapy: Supramolecular photosensitizer-inducer nanodrug for enhanced cancer treatment. Theranostics. 9:3293–3307. 2019. View Article : Google Scholar : PubMed/NCBI

29 

Han ZJ, Feng YH, Gu BH, Li YM and Chen H: The post-translational modification, SUMOylation, and cancer (Review). Int J Oncol. 52:1081–1094. 2018.PubMed/NCBI

30 

Wang X, Liang X, Liang H and Wang B: SENP1/HIF-1α feedback loop modulates hypoxia-induced cell proliferation, invasion, and EMT in human osteosarcoma cells. J Cell Biochem. 119:1819–1826. 2018. View Article : Google Scholar : PubMed/NCBI

31 

Hao L, Dong Y, Zhang JJ, He HG, Chen JG, Zhang SQ, Zhang QJ, Wu W, Han CH and Shi ZD: Melatonin decreases androgen-sensitive prostate cancer growth by suppressing SENP1 expression. Transl Androl Urol. 11:91–103. 2022. View Article : Google Scholar : PubMed/NCBI

32 

Shen X, Ni R, Qian X, Yu C, Wu H, Ni J, Zhu W and Gao X: A verification study on the genes associated with laryngeal squamous cell carcinoma by cDNA microarray. Lin Chuang Er Bi Yan Hou Tou Jing Wai Ke Za Zhi. 24:411–413. 2010.(In Chinese). PubMed/NCBI

33 

Gao C, Xiao F, Zhang L, Sun Y and Wang L, Liu X, Sun H, Xie Z, Liang Y, Xu Q and Wang L: SENP1 inhibition suppresses the growth of lung cancer cells through activation of A20-mediated ferroptosis. Ann Transl Med. 10:2242022. View Article : Google Scholar : PubMed/NCBI

34 

Vertegaal ACO: Signalling mechanisms and cellular functions of SUMO. Nat Rev Mol Cell Biol. 23:715–731. 2022. View Article : Google Scholar : PubMed/NCBI

35 

Mevissen TET and Komander D: Mechanisms of deubiquitinase specificity and regulation. Annu Rev Biochem. 86:159–192. 2017. View Article : Google Scholar : PubMed/NCBI

36 

Kukkula A, Ojala VK, Mendez LM, Sistonen L, Elenius K and Sundvall M: Therapeutic potential of targeting the SUMO pathway in cancer. Cancers (Basel). 13:44022021. View Article : Google Scholar : PubMed/NCBI

37 

Bawa-Khalfe T, Yang FM, Ritho J, Lin HK, Cheng J and Yeh ET: SENP1 regulates PTEN stability to dictate prostate cancer development. Oncotarget. 8:17651–17664. 2017. View Article : Google Scholar : PubMed/NCBI

38 

Sun XX, Chen Y, Su Y, Wang X, Chauhan KM, Liang J, Daniel CJ, Sears RC and Dai MS: SUMO protease SENP1 deSUMOylates and stabilizes c-Myc. Proc Natl Acad Sci USA. 115:10983–10988. 2018. View Article : Google Scholar : PubMed/NCBI

Related Articles

  • Abstract
  • View
  • Download
  • Twitter
Copy and paste a formatted citation
Spandidos Publications style
Xu X, Mao Y, Feng Z, Dai F, Gu T and Zheng J: SENP1 inhibits ferroptosis and promotes head and neck squamous cell carcinoma by regulating ACSL4 protein stability via SUMO1. Oncol Rep 51: 34, 2024.
APA
Xu, X., Mao, Y., Feng, Z., Dai, F., Gu, T., & Zheng, J. (2024). SENP1 inhibits ferroptosis and promotes head and neck squamous cell carcinoma by regulating ACSL4 protein stability via SUMO1. Oncology Reports, 51, 34. https://doi.org/10.3892/or.2023.8693
MLA
Xu, X., Mao, Y., Feng, Z., Dai, F., Gu, T., Zheng, J."SENP1 inhibits ferroptosis and promotes head and neck squamous cell carcinoma by regulating ACSL4 protein stability via SUMO1". Oncology Reports 51.2 (2024): 34.
Chicago
Xu, X., Mao, Y., Feng, Z., Dai, F., Gu, T., Zheng, J."SENP1 inhibits ferroptosis and promotes head and neck squamous cell carcinoma by regulating ACSL4 protein stability via SUMO1". Oncology Reports 51, no. 2 (2024): 34. https://doi.org/10.3892/or.2023.8693
Copy and paste a formatted citation
x
Spandidos Publications style
Xu X, Mao Y, Feng Z, Dai F, Gu T and Zheng J: SENP1 inhibits ferroptosis and promotes head and neck squamous cell carcinoma by regulating ACSL4 protein stability via SUMO1. Oncol Rep 51: 34, 2024.
APA
Xu, X., Mao, Y., Feng, Z., Dai, F., Gu, T., & Zheng, J. (2024). SENP1 inhibits ferroptosis and promotes head and neck squamous cell carcinoma by regulating ACSL4 protein stability via SUMO1. Oncology Reports, 51, 34. https://doi.org/10.3892/or.2023.8693
MLA
Xu, X., Mao, Y., Feng, Z., Dai, F., Gu, T., Zheng, J."SENP1 inhibits ferroptosis and promotes head and neck squamous cell carcinoma by regulating ACSL4 protein stability via SUMO1". Oncology Reports 51.2 (2024): 34.
Chicago
Xu, X., Mao, Y., Feng, Z., Dai, F., Gu, T., Zheng, J."SENP1 inhibits ferroptosis and promotes head and neck squamous cell carcinoma by regulating ACSL4 protein stability via SUMO1". Oncology Reports 51, no. 2 (2024): 34. https://doi.org/10.3892/or.2023.8693
Follow us
  • Twitter
  • LinkedIn
  • Facebook
About
  • Spandidos Publications
  • Careers
  • Cookie Policy
  • Privacy Policy
How can we help?
  • Help
  • Live Chat
  • Contact
  • Email to our Support Team