Spandidos Publications Logo
  • About
    • About Spandidos
    • Aims and Scopes
    • Abstracting and Indexing
    • Editorial Policies
    • Reprints and Permissions
    • Job Opportunities
    • Terms and Conditions
    • Contact
  • Journals
    • All Journals
    • Oncology Letters
      • Oncology Letters
      • Information for Authors
      • Editorial Policies
      • Editorial Board
      • Aims and Scope
      • Abstracting and Indexing
      • Bibliographic Information
      • Archive
    • International Journal of Oncology
      • International Journal of Oncology
      • Information for Authors
      • Editorial Policies
      • Editorial Board
      • Aims and Scope
      • Abstracting and Indexing
      • Bibliographic Information
      • Archive
    • Molecular and Clinical Oncology
      • Molecular and Clinical Oncology
      • Information for Authors
      • Editorial Policies
      • Editorial Board
      • Aims and Scope
      • Abstracting and Indexing
      • Bibliographic Information
      • Archive
    • Experimental and Therapeutic Medicine
      • Experimental and Therapeutic Medicine
      • Information for Authors
      • Editorial Policies
      • Editorial Board
      • Aims and Scope
      • Abstracting and Indexing
      • Bibliographic Information
      • Archive
    • International Journal of Molecular Medicine
      • International Journal of Molecular Medicine
      • Information for Authors
      • Editorial Policies
      • Editorial Board
      • Aims and Scope
      • Abstracting and Indexing
      • Bibliographic Information
      • Archive
    • Biomedical Reports
      • Biomedical Reports
      • Information for Authors
      • Editorial Policies
      • Editorial Board
      • Aims and Scope
      • Abstracting and Indexing
      • Bibliographic Information
      • Archive
    • Oncology Reports
      • Oncology Reports
      • Information for Authors
      • Editorial Policies
      • Editorial Board
      • Aims and Scope
      • Abstracting and Indexing
      • Bibliographic Information
      • Archive
    • Molecular Medicine Reports
      • Molecular Medicine Reports
      • Information for Authors
      • Editorial Policies
      • Editorial Board
      • Aims and Scope
      • Abstracting and Indexing
      • Bibliographic Information
      • Archive
    • World Academy of Sciences Journal
      • World Academy of Sciences Journal
      • Information for Authors
      • Editorial Policies
      • Editorial Board
      • Aims and Scope
      • Abstracting and Indexing
      • Bibliographic Information
      • Archive
    • International Journal of Functional Nutrition
      • International Journal of Functional Nutrition
      • Information for Authors
      • Editorial Policies
      • Editorial Board
      • Aims and Scope
      • Abstracting and Indexing
      • Bibliographic Information
      • Archive
    • International Journal of Epigenetics
      • International Journal of Epigenetics
      • Information for Authors
      • Editorial Policies
      • Editorial Board
      • Aims and Scope
      • Abstracting and Indexing
      • Bibliographic Information
      • Archive
    • Medicine International
      • Medicine International
      • Information for Authors
      • Editorial Policies
      • Editorial Board
      • Aims and Scope
      • Abstracting and Indexing
      • Bibliographic Information
      • Archive
  • Articles
  • Information
    • Information for Authors
    • Information for Reviewers
    • Information for Librarians
    • Information for Advertisers
    • Conferences
  • Language Editing
Spandidos Publications Logo
  • About
    • About Spandidos
    • Aims and Scopes
    • Abstracting and Indexing
    • Editorial Policies
    • Reprints and Permissions
    • Job Opportunities
    • Terms and Conditions
    • Contact
  • Journals
    • All Journals
    • Biomedical Reports
      • Information for Authors
      • Editorial Policies
      • Editorial Board
      • Aims and Scope
      • Abstracting and Indexing
      • Bibliographic Information
      • Archive
    • Experimental and Therapeutic Medicine
      • Information for Authors
      • Editorial Policies
      • Editorial Board
      • Aims and Scope
      • Abstracting and Indexing
      • Bibliographic Information
      • Archive
    • International Journal of Epigenetics
      • Information for Authors
      • Editorial Policies
      • Editorial Board
      • Aims and Scope
      • Abstracting and Indexing
      • Bibliographic Information
      • Archive
    • International Journal of Functional Nutrition
      • Information for Authors
      • Editorial Policies
      • Editorial Board
      • Aims and Scope
      • Abstracting and Indexing
      • Bibliographic Information
      • Archive
    • International Journal of Molecular Medicine
      • Information for Authors
      • Editorial Policies
      • Editorial Board
      • Aims and Scope
      • Abstracting and Indexing
      • Bibliographic Information
      • Archive
    • International Journal of Oncology
      • Information for Authors
      • Editorial Policies
      • Editorial Board
      • Aims and Scope
      • Abstracting and Indexing
      • Bibliographic Information
      • Archive
    • Medicine International
      • Information for Authors
      • Editorial Policies
      • Editorial Board
      • Aims and Scope
      • Abstracting and Indexing
      • Bibliographic Information
      • Archive
    • Molecular and Clinical Oncology
      • Information for Authors
      • Editorial Policies
      • Editorial Board
      • Aims and Scope
      • Abstracting and Indexing
      • Bibliographic Information
      • Archive
    • Molecular Medicine Reports
      • Information for Authors
      • Editorial Policies
      • Editorial Board
      • Aims and Scope
      • Abstracting and Indexing
      • Bibliographic Information
      • Archive
    • Oncology Letters
      • Information for Authors
      • Editorial Policies
      • Editorial Board
      • Aims and Scope
      • Abstracting and Indexing
      • Bibliographic Information
      • Archive
    • Oncology Reports
      • Information for Authors
      • Editorial Policies
      • Editorial Board
      • Aims and Scope
      • Abstracting and Indexing
      • Bibliographic Information
      • Archive
    • World Academy of Sciences Journal
      • Information for Authors
      • Editorial Policies
      • Editorial Board
      • Aims and Scope
      • Abstracting and Indexing
      • Bibliographic Information
      • Archive
  • Articles
  • Information
    • For Authors
    • For Reviewers
    • For Librarians
    • For Advertisers
    • Conferences
  • Language Editing
Login Register Submit
  • This site uses cookies
  • You can change your cookie settings at any time by following the instructions in our Cookie Policy. To find out more, you may read our Privacy Policy.

    I agree
Search articles by DOI, keyword, author or affiliation
Search
Advanced Search
presentation
Oncology Reports
Join Editorial Board Propose a Special Issue
Print ISSN: 1021-335X Online ISSN: 1791-2431
Journal Cover
August-2024 Volume 52 Issue 2

Full Size Image

Sign up for eToc alerts
Recommend to Library

Journals

International Journal of Molecular Medicine

International Journal of Molecular Medicine

International Journal of Molecular Medicine is an international journal devoted to molecular mechanisms of human disease.

International Journal of Oncology

International Journal of Oncology

International Journal of Oncology is an international journal devoted to oncology research and cancer treatment.

Molecular Medicine Reports

Molecular Medicine Reports

Covers molecular medicine topics such as pharmacology, pathology, genetics, neuroscience, infectious diseases, molecular cardiology, and molecular surgery.

Oncology Reports

Oncology Reports

Oncology Reports is an international journal devoted to fundamental and applied research in Oncology.

Experimental and Therapeutic Medicine

Experimental and Therapeutic Medicine

Experimental and Therapeutic Medicine is an international journal devoted to laboratory and clinical medicine.

Oncology Letters

Oncology Letters

Oncology Letters is an international journal devoted to Experimental and Clinical Oncology.

Biomedical Reports

Biomedical Reports

Explores a wide range of biological and medical fields, including pharmacology, genetics, microbiology, neuroscience, and molecular cardiology.

Molecular and Clinical Oncology

Molecular and Clinical Oncology

International journal addressing all aspects of oncology research, from tumorigenesis and oncogenes to chemotherapy and metastasis.

World Academy of Sciences Journal

World Academy of Sciences Journal

Multidisciplinary open-access journal spanning biochemistry, genetics, neuroscience, environmental health, and synthetic biology.

International Journal of Functional Nutrition

International Journal of Functional Nutrition

Open-access journal combining biochemistry, pharmacology, immunology, and genetics to advance health through functional nutrition.

International Journal of Epigenetics

International Journal of Epigenetics

Publishes open-access research on using epigenetics to advance understanding and treatment of human disease.

Medicine International

Medicine International

An International Open Access Journal Devoted to General Medicine.

Journal Cover
August-2024 Volume 52 Issue 2

Full Size Image

Sign up for eToc alerts
Recommend to Library

  • Article
  • Citations
    • Cite This Article
    • Download Citation
    • Create Citation Alert
    • Remove Citation Alert
    • Cited By
  • Similar Articles
    • Related Articles (in Spandidos Publications)
    • Similar Articles (Google Scholar)
    • Similar Articles (PubMed)
  • Download PDF
  • Download XML
  • View XML

  • Supplementary Files
    • Supplementary_Data1.pdf
    • Supplementary_Data2.xlsx
    • Supplementary_Data3.xlsx
    • Supplementary_Data4.xlsx
    • Supplementary_Data5.xlsx
    • Supplementary_Data6.xlsx
    • Supplementary_Data7.xlsx
    • Supplementary_Data8.xlsx
Article Open Access

Inhibition of FBP1 expression by KMT5A through TWIST1 methylation is one of the mechanisms leading to chemoresistance in breast cancer

  • Authors:
    • Xue Peng
    • Lisi Ma
    • Xuan Chen
    • Fen Tang
    • Xiangyun Zong
  • View Affiliations / Copyright

    Affiliations: Department of Breast Surgery, Shanghai Sixth People's Hospital Affiliated to Shanghai Jiao Tong University School of Medicine, Shanghai 200233, P.R. China
    Copyright: © Peng et al. This is an open access article distributed under the terms of Creative Commons Attribution License.
  • Article Number: 110
    |
    Published online on: July 3, 2024
       https://doi.org/10.3892/or.2024.8769
  • Expand metrics +
Metrics: Total Views: 0 (Spandidos Publications: | PMC Statistics: )
Metrics: Total PDF Downloads: 0 (Spandidos Publications: | PMC Statistics: )
Cited By (CrossRef): 0 citations Loading Articles...

This article is mentioned in:



Abstract

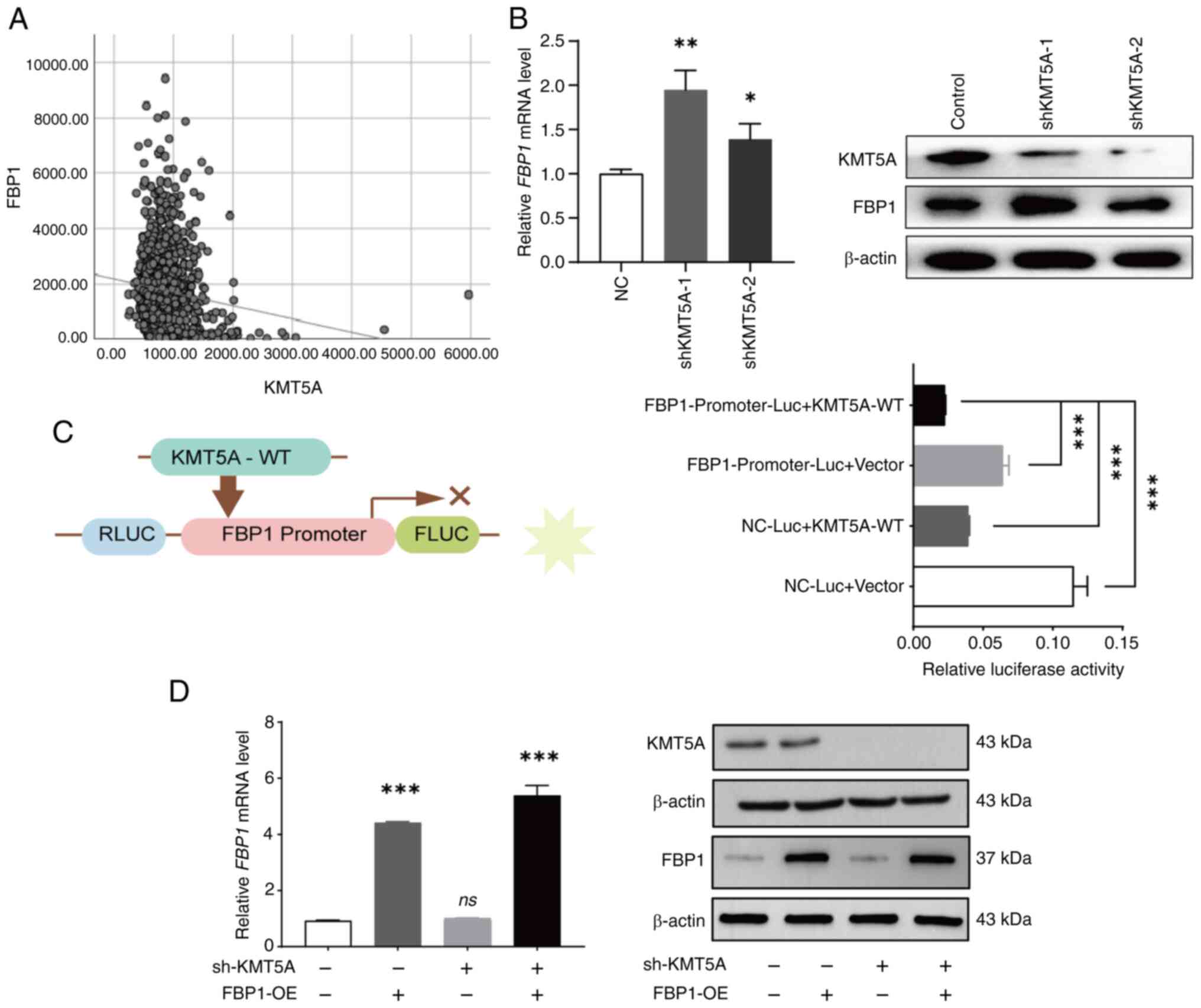
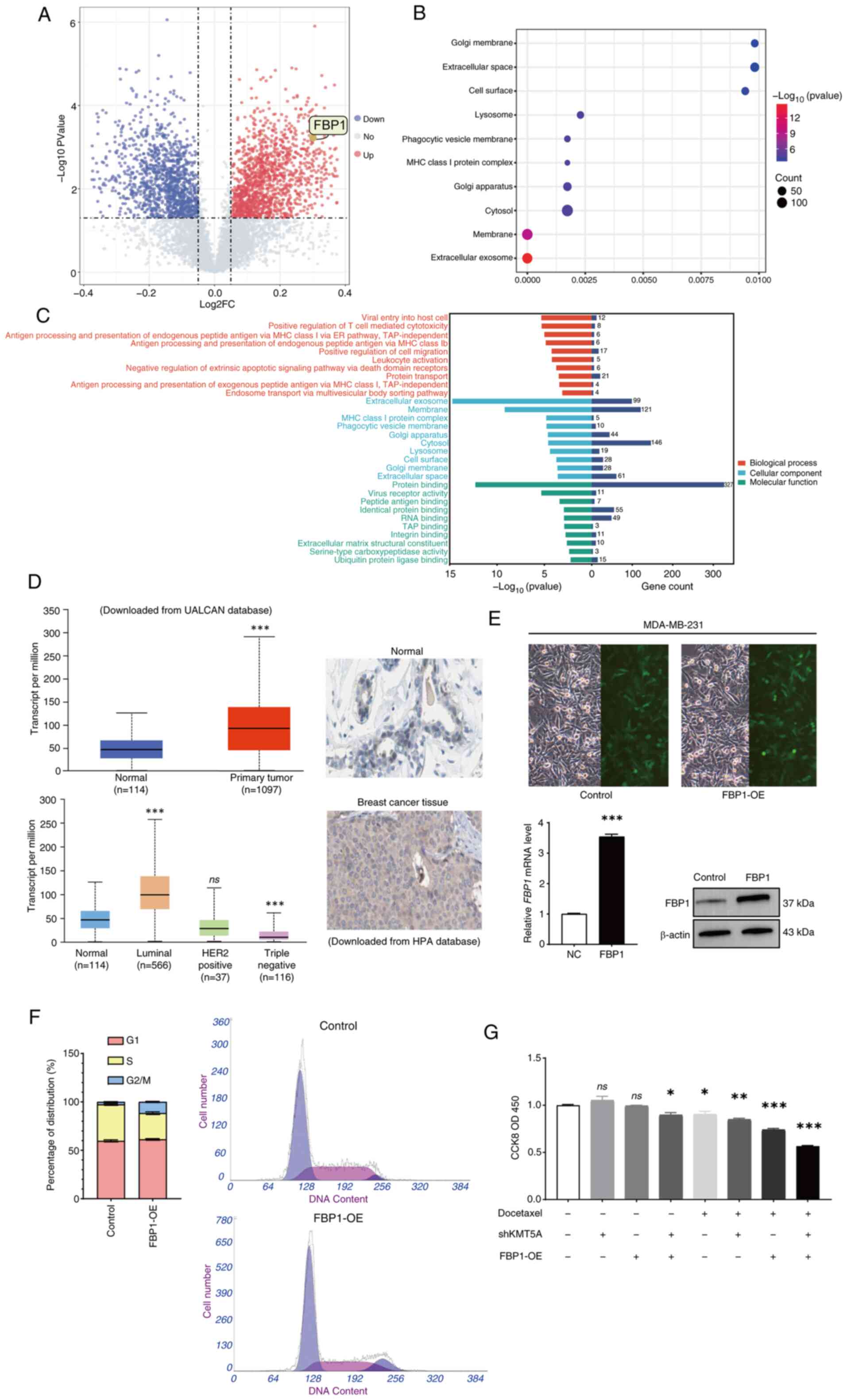
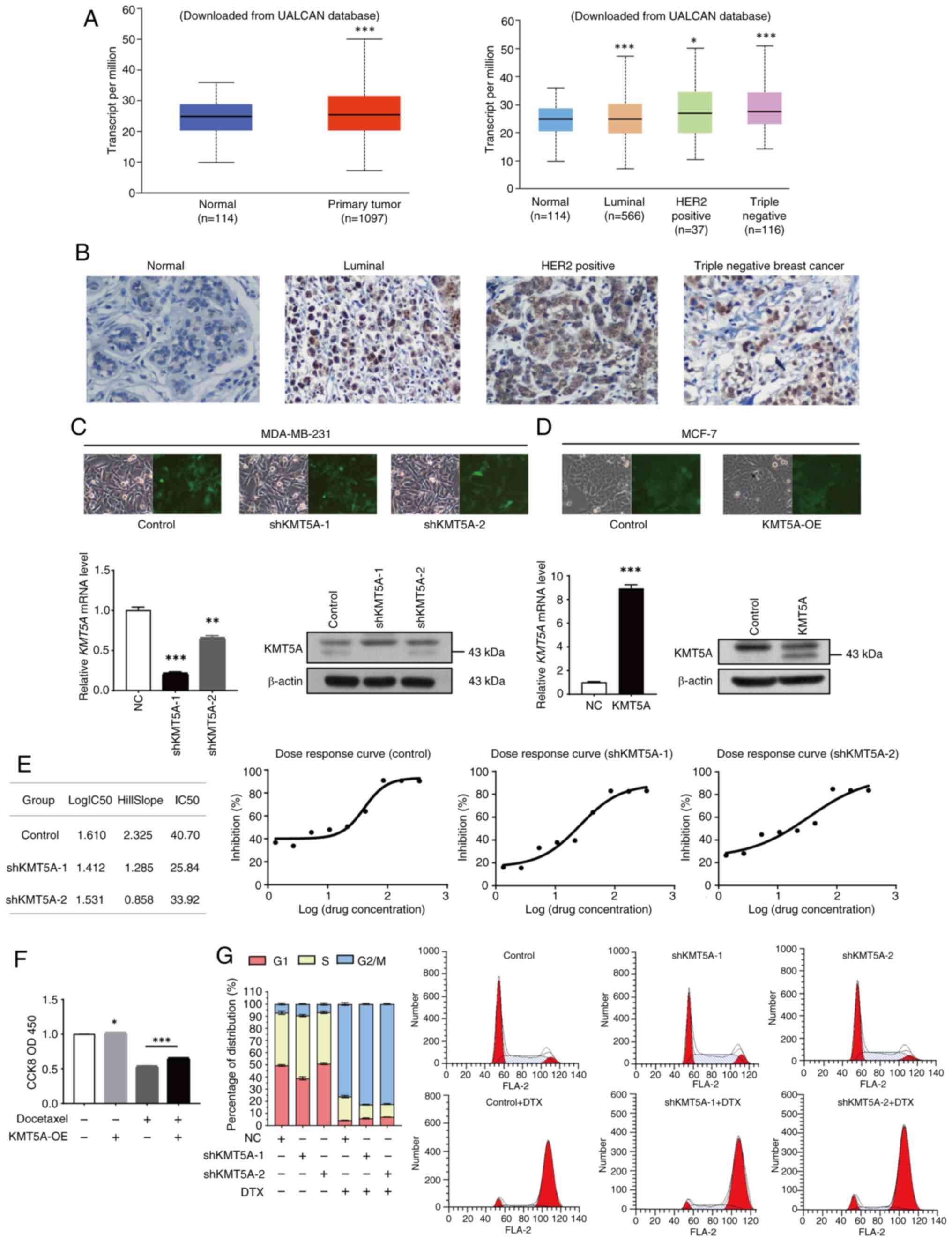
Lysine methyltransferase 5A (KMT5A) is the sole mammalian enzyme known to catalyse the mono‑methylation of histone H4 lysine 20 and non‑histone proteins such as p53, which are involved in the occurrence and progression of numerous cancers. The present study aimed to determine the function of KMT5A in inducing docetaxel (DTX) resistance in patients with breast carcinoma by evaluating glucose metabolism and the underlying mechanism involved. The upregulation or downregulation of KMT5A‑related proteins was examined after KMT5A knockdown in breast cancer (BRCA) cells by Tandem Mass Tag proteomics. Through differential protein expression and pathway enrichment analysis, the upregulated key gluconeogenic enzyme fructose‑1,6‑bisphosphatase 1 (FBP1) was discovered. Loss of FBP1 expression is closely related to the development and prognosis of cancers. A dual‑luciferase reporter gene assay confirmed that KMT5A inhibited the expression of FBP1 and that overexpression of FBP1 could enhance the chemotherapeutic sensitivity to DTX through the suppression of KMT5A expression. The KMT5A inhibitor UNC0379 was used to verify that DTX resistance induced by KMT5A through the inhibition of FBP1 depended on the methylase activity of KMT5A. According to previous literature and interaction network structure, it was revealed that KMT5A acts on the transcription factor twist family BHLH transcription factor 1 (TWIST1). Then, it was verified that TWSIT1 promoted the expression of FBP1 by using a dual‑luciferase reporter gene experiment. KMT5A induces chemotherapy resistance in BRCA cells by promoting cell proliferation and glycolysis. After the knockdown of the KMT5A gene, the FBP1 related to glucose metabolism in BRCA was upregulated. KMT5A knockdown expression and FBP1 overexpression synergistically inhibit cell proliferation and block cells in the G2/M phase. KMT5A inhibits the expression of FBP1 by methylating TWIST1 and weakening its promotion of FBP1 transcription. In conclusion, KMT5A was shown to affect chemotherapy resistance by regulating the cell cycle and positively regulate glycolysis‑mediated chemotherapy resistance by inhibiting the transcription of FBP1 in collaboration with TWIST1. KMT5A may be a potential therapeutic target for chemotherapy resistance in BRCA.
View Figures

Figure 1

Figure 2

Figure 3

Figure 4

Figure 5

View References

1 

Miller KD, Nogueira L, Devasia T, Mariotto AB, Yabroff KR, Jemal A, Kramer J and Siegel RL: Cancer treatment and survivorship statistics, 2022. CA Cancer J Clin. 72:409–436. 2022. View Article : Google Scholar : PubMed/NCBI

2 

Fan L, Strasser-Weippl K, Li JJ, St Louis J, Finkelstein DM, Yu KD, Chen WQ, Shao ZM and Goss PE: Breast cancer in China. Lancet Oncol. 15:E279–E289. 2014. View Article : Google Scholar : PubMed/NCBI

3 

Vasan N, Baselga J and Hyman DM: A view on drug resistance in cancer. Nature. 575:299–309. 2019. View Article : Google Scholar : PubMed/NCBI

4 

Chen H, Zhang M and Deng Y: Long noncoding RNAs in Taxane resistance of breast cancer. Int J Mol Sci. 24:122532023. View Article : Google Scholar : PubMed/NCBI

5 

Sajid A, Rahman H and Ambudkar SV: Advances in the structure, mechanism, and targeting of chemoresistance-linked ABC transporters. Nat Rev Cancer. 23:762–779. 2023. View Article : Google Scholar : PubMed/NCBI

6 

Cao X, Hou J, An Q, Assaraf YG and Wang X: Towards the overcoming of anticancer drug resistance mediated by p53 mutations. Drug Resist Updat. 49:1006712020. View Article : Google Scholar : PubMed/NCBI

7 

Di Pietro A, Dayan G, Conseil G, Steinfels E, Krell T, Trompier D, Baubichon-Cortay H and Jault J: P-glycoprotein-mediated resistance to chemotherapy in cancer cells: Using recombinant cytosolic domains to establish structure-function relationships. Braz J Med Biol Res. 32:925–939. 1999. View Article : Google Scholar : PubMed/NCBI

8 

Bukowski K, Kciuk M and Kontek R: Mechanisms of multidrug resistance in cancer chemotherapy. Int J Mol Sci. 21:32332020. View Article : Google Scholar : PubMed/NCBI

9 

Dominiak A, Chełstowska B, Olejarz W and Nowicka G: Communication in the cancer microenvironment as a target for therapeutic interventions. Cancers (Basel). 12:12322020. View Article : Google Scholar : PubMed/NCBI

10 

Bishayee K, Lee SH and Park YS: The Illustration of altered glucose dependency in drug-resistant cancer cells. Int J Mol Sci. 24:139282023. View Article : Google Scholar : PubMed/NCBI

11 

Xu L, Zhang L, Sun J, Hu X, Kalvakolanu DV, Ren H and Guo B: Roles for the methyltransferase SETD8 in DNA damage repair. Clin Epigenetics. 14:342022. View Article : Google Scholar : PubMed/NCBI

12 

Al Temimi AHK, Martin M, Meng Q, Lenstra DC, Qian P, Guo H, Weinhold E and Mecinović J: Lysine Ethylation by histone lysine methyltransferases. Chembiochem. 21:392–400. 2020. View Article : Google Scholar : PubMed/NCBI

13 

Kukita A, Sone K, Kaneko S, Kawakami E, Oki S, Kojima M, Wada M, Toyohara Y, Takahashi Y, Inoue F, et al: The Histone Methyltransferase SETD8 regulates the expression of tumor suppressor genes via H4K20 methylation and the p53 signalling pathway in endometrial cancer cells. Cancers (Basel). 14:53672022. View Article : Google Scholar : PubMed/NCBI

14 

Wada M, Kukita A, Sone K, Hamamoto R, Kaneko S, Komatsu M, Takahashi Y, Inoue F, Kojima M, Honjoh H, et al: Epigenetic modifier SETD8 as a therapeutic target for high-grade serous ovarian cancer. Biomolecules. 10:16862020. View Article : Google Scholar : PubMed/NCBI

15 

Liao T, Wang YJ, Hu JQ, Wang Y, Han LT, Ma B, Shi RL, Qu N, Wei WJ, Guan Q, et al: Histone methyltransferase KMT5A gene modulates oncogenesis and lipid metabolism of papillary thyroid cancer in vitro. Oncol Rep. 39:2185–2192. 2018.PubMed/NCBI

16 

Herviou L, Ovejero S, Izard F, Karmous-Gadacha O, Gourzones C, Bellanger C, De Smedt E, Ma A, Vincent L, Cartron G, et al: Targeting the methyltransferase SETD8 impairs tumor cell survival and overcomes drug resistance independently of p53 status in multiple myeloma. Clin Epigenetics. 13:1742021. View Article : Google Scholar : PubMed/NCBI

17 

Li B, Qiu B, Lee DS, Walton ZE, Ochocki JD, Mathew LK, Mancuso A, Gade TP, Keith B, Nissim I and Simon MC: Fructose-1,6-bisphosphatase opposes renal carcinoma progression. Nature. 513:251–255. 2014. View Article : Google Scholar : PubMed/NCBI

18 

Li H, Li M, Pang Y, Liu F, Sheng D and Cheng X: Fructose-1,6-bisphosphatase-1 decrease may promote carcinogenesis and chemoresistance in cervical cancer. Mol Med Rep. 16:8563–8571. 2017. View Article : Google Scholar : PubMed/NCBI

19 

Li H, Qi Z, Niu Y, Yang Y, Li M, Pang Y, Liu M, Cheng X, Xu M and Wang Z: FBP1 regulates proliferation, metastasis, and chemoresistance by participating in C-MYC/STAT3 signalling axis in ovarian cancer. Oncogene. 40:5938–5949. 2021. View Article : Google Scholar : PubMed/NCBI

20 

Huang R, Yu Y, Zong X, Li X, Ma L and Zheng Q: Monomethyltransferase SETD8 regulates breast cancer metabolism via stabilizing hypoxia-inducible factor 1α. Cancer Lett. 390:1–10. 2017. View Article : Google Scholar : PubMed/NCBI

21 

Livak KJ and Schmittgen TD: Analysis of relative gene expression data using real-time quantitative PCR and the 2(−Delta Delta C(T)) method. Methods. 25:402–408. 2001. View Article : Google Scholar : PubMed/NCBI

22 

Thul PJ and Lindskog C: The human protein atlas: A spatial map of the human proteome. Protein Sci. 27:233–244. 2018. View Article : Google Scholar : PubMed/NCBI

23 

Chandrashekar DS, Bashel B, Balasubramanya SAH, Creighton CJ, Ponce-Rodriguez I, Chakravarthi BVSK and Varambally S: UALCAN: A portal for facilitating tumor subgroup gene expression and survival analyses. Neoplasia. 19:649–658. 2017. View Article : Google Scholar : PubMed/NCBI

24 

Ghandi M, Huang FW, Jané-Valbuena J, Kryukov GV, Lo CC, McDonald ER III, Barretina J, Gelfand ET, Bielski CM, Li H, et al: Next-generation characterization of the cancer cell line encyclopedia. Nature. 569:503–508. 2019. View Article : Google Scholar : PubMed/NCBI

25 

Kenicer J, Spears M, Lyttle N, Taylor KJ, Liao L, Cunningham CA, Lambros M, MacKay A, Yao C, Reis-Filho J and Bartlett JM: Molecular characterisation of isogenic taxane resistant cell lines identify novel drivers of drug resistance. BMC Cancer. 14:7622014. View Article : Google Scholar : PubMed/NCBI

26 

Jørgensen S, Elvers I, Trelle MB, Menzel T, Eskildsen M, Jensen ON, Helleday T, Helin K and Sørensen CS: The histone methyltransferase SET8 is required for S-phase progression. J Cell Biol. 179:1337–1345. 2007. View Article : Google Scholar : PubMed/NCBI

27 

Sousa-Pimenta M, Estevinho LM, Szopa A, Basit M, Khan K, Armaghan M, Ibrayeva M, Sönmez Gürer E, Calina D, Hano C and Sharifi-Rad J: Chemotherapeutic properties and side-effects associated with the clinical practice of terpene alkaloids: Paclitaxel, docetaxel, and cabazitaxel. Front Pharmacol. 14:11573062023. View Article : Google Scholar : PubMed/NCBI

28 

Ma A, Yu W, Li F, Bleich RM, Herold JM, Butler KV, Norris JL, Korboukh V, Tripathy A, Janzen WP, et al: Discovery of a selective, substrate-competitive inhibitor of the lysine methyltransferase SETD8. J Med Chem. 57:6822–6833. 2014. View Article : Google Scholar : PubMed/NCBI

29 

Yang F, Sun L, Li Q, Han X, Lei L, Zhang H and Shang Y: SET8 promotes epithelial-mesenchymal transition and confers TWIST dual transcriptional activities. EMBO J. 31:110–123. 2012. View Article : Google Scholar : PubMed/NCBI

30 

Wang X, Cao C, Tan X, Liao X, Du X, Wang X, Liu T, Gong D, Hu Z and Tian X: SETD8, a frequently mutated gene in cervical cancer, enhances cisplatin sensitivity by impairing DNA repair. Cell Biosci. 13:1072023. View Article : Google Scholar : PubMed/NCBI

31 

Phan LM, Yeung SC and Lee MH: Cancer metabolic reprogramming: Importance, main features, and potentials for precise targeted anticanceranti-cancer therapies. Cancer Biol Med. 11:1–19. 2014.PubMed/NCBI

32 

Wang Y, Wang H, Ding Y, Li Y, Chen S, Zhang L, Wu H, Zhou J, Duan K, Wang W, et al: N-peptide of vMIP-II reverses paclitaxel-resistance by regulating miRNA-335 in breast cancer. Int J Oncol. 51:918–930. 2017. View Article : Google Scholar : PubMed/NCBI

33 

Yu B, Su J, Shi Q, Liu Q, Ma J, Ru G, Zhang L, Zhang J, Hu X and Tang J: KMT5A-methylated SNIP1 promotes triple-negative breast cancer metastasis by activating YAP signaling. Nature Commun. 13:21922022. View Article : Google Scholar : PubMed/NCBI

Related Articles

  • Abstract
  • View
  • Download
  • Twitter
Copy and paste a formatted citation
Spandidos Publications style
Peng X, Ma L, Chen X, Tang F and Zong X: Inhibition of FBP1 expression by KMT5A through TWIST1 methylation is one of the mechanisms leading to chemoresistance in breast cancer. Oncol Rep 52: 110, 2024.
APA
Peng, X., Ma, L., Chen, X., Tang, F., & Zong, X. (2024). Inhibition of FBP1 expression by KMT5A through TWIST1 methylation is one of the mechanisms leading to chemoresistance in breast cancer. Oncology Reports, 52, 110. https://doi.org/10.3892/or.2024.8769
MLA
Peng, X., Ma, L., Chen, X., Tang, F., Zong, X."Inhibition of FBP1 expression by KMT5A through TWIST1 methylation is one of the mechanisms leading to chemoresistance in breast cancer". Oncology Reports 52.2 (2024): 110.
Chicago
Peng, X., Ma, L., Chen, X., Tang, F., Zong, X."Inhibition of FBP1 expression by KMT5A through TWIST1 methylation is one of the mechanisms leading to chemoresistance in breast cancer". Oncology Reports 52, no. 2 (2024): 110. https://doi.org/10.3892/or.2024.8769
Copy and paste a formatted citation
x
Spandidos Publications style
Peng X, Ma L, Chen X, Tang F and Zong X: Inhibition of FBP1 expression by KMT5A through TWIST1 methylation is one of the mechanisms leading to chemoresistance in breast cancer. Oncol Rep 52: 110, 2024.
APA
Peng, X., Ma, L., Chen, X., Tang, F., & Zong, X. (2024). Inhibition of FBP1 expression by KMT5A through TWIST1 methylation is one of the mechanisms leading to chemoresistance in breast cancer. Oncology Reports, 52, 110. https://doi.org/10.3892/or.2024.8769
MLA
Peng, X., Ma, L., Chen, X., Tang, F., Zong, X."Inhibition of FBP1 expression by KMT5A through TWIST1 methylation is one of the mechanisms leading to chemoresistance in breast cancer". Oncology Reports 52.2 (2024): 110.
Chicago
Peng, X., Ma, L., Chen, X., Tang, F., Zong, X."Inhibition of FBP1 expression by KMT5A through TWIST1 methylation is one of the mechanisms leading to chemoresistance in breast cancer". Oncology Reports 52, no. 2 (2024): 110. https://doi.org/10.3892/or.2024.8769
Follow us
  • Twitter
  • LinkedIn
  • Facebook
About
  • Spandidos Publications
  • Careers
  • Cookie Policy
  • Privacy Policy
How can we help?
  • Help
  • Live Chat
  • Contact
  • Email to our Support Team