Spandidos Publications Logo
  • About
    • About Spandidos
    • Aims and Scopes
    • Abstracting and Indexing
    • Editorial Policies
    • Reprints and Permissions
    • Job Opportunities
    • Terms and Conditions
    • Contact
  • Journals
    • All Journals
    • Oncology Letters
      • Oncology Letters
      • Information for Authors
      • Editorial Policies
      • Editorial Board
      • Aims and Scope
      • Abstracting and Indexing
      • Bibliographic Information
      • Archive
    • International Journal of Oncology
      • International Journal of Oncology
      • Information for Authors
      • Editorial Policies
      • Editorial Board
      • Aims and Scope
      • Abstracting and Indexing
      • Bibliographic Information
      • Archive
    • Molecular and Clinical Oncology
      • Molecular and Clinical Oncology
      • Information for Authors
      • Editorial Policies
      • Editorial Board
      • Aims and Scope
      • Abstracting and Indexing
      • Bibliographic Information
      • Archive
    • Experimental and Therapeutic Medicine
      • Experimental and Therapeutic Medicine
      • Information for Authors
      • Editorial Policies
      • Editorial Board
      • Aims and Scope
      • Abstracting and Indexing
      • Bibliographic Information
      • Archive
    • International Journal of Molecular Medicine
      • International Journal of Molecular Medicine
      • Information for Authors
      • Editorial Policies
      • Editorial Board
      • Aims and Scope
      • Abstracting and Indexing
      • Bibliographic Information
      • Archive
    • Biomedical Reports
      • Biomedical Reports
      • Information for Authors
      • Editorial Policies
      • Editorial Board
      • Aims and Scope
      • Abstracting and Indexing
      • Bibliographic Information
      • Archive
    • Oncology Reports
      • Oncology Reports
      • Information for Authors
      • Editorial Policies
      • Editorial Board
      • Aims and Scope
      • Abstracting and Indexing
      • Bibliographic Information
      • Archive
    • Molecular Medicine Reports
      • Molecular Medicine Reports
      • Information for Authors
      • Editorial Policies
      • Editorial Board
      • Aims and Scope
      • Abstracting and Indexing
      • Bibliographic Information
      • Archive
    • World Academy of Sciences Journal
      • World Academy of Sciences Journal
      • Information for Authors
      • Editorial Policies
      • Editorial Board
      • Aims and Scope
      • Abstracting and Indexing
      • Bibliographic Information
      • Archive
    • International Journal of Functional Nutrition
      • International Journal of Functional Nutrition
      • Information for Authors
      • Editorial Policies
      • Editorial Board
      • Aims and Scope
      • Abstracting and Indexing
      • Bibliographic Information
      • Archive
    • International Journal of Epigenetics
      • International Journal of Epigenetics
      • Information for Authors
      • Editorial Policies
      • Editorial Board
      • Aims and Scope
      • Abstracting and Indexing
      • Bibliographic Information
      • Archive
    • Medicine International
      • Medicine International
      • Information for Authors
      • Editorial Policies
      • Editorial Board
      • Aims and Scope
      • Abstracting and Indexing
      • Bibliographic Information
      • Archive
  • Articles
  • Information
    • Information for Authors
    • Information for Reviewers
    • Information for Librarians
    • Information for Advertisers
    • Conferences
  • Language Editing
Spandidos Publications Logo
  • About
    • About Spandidos
    • Aims and Scopes
    • Abstracting and Indexing
    • Editorial Policies
    • Reprints and Permissions
    • Job Opportunities
    • Terms and Conditions
    • Contact
  • Journals
    • All Journals
    • Biomedical Reports
      • Information for Authors
      • Editorial Policies
      • Editorial Board
      • Aims and Scope
      • Abstracting and Indexing
      • Bibliographic Information
      • Archive
    • Experimental and Therapeutic Medicine
      • Information for Authors
      • Editorial Policies
      • Editorial Board
      • Aims and Scope
      • Abstracting and Indexing
      • Bibliographic Information
      • Archive
    • International Journal of Epigenetics
      • Information for Authors
      • Editorial Policies
      • Editorial Board
      • Aims and Scope
      • Abstracting and Indexing
      • Bibliographic Information
      • Archive
    • International Journal of Functional Nutrition
      • Information for Authors
      • Editorial Policies
      • Editorial Board
      • Aims and Scope
      • Abstracting and Indexing
      • Bibliographic Information
      • Archive
    • International Journal of Molecular Medicine
      • Information for Authors
      • Editorial Policies
      • Editorial Board
      • Aims and Scope
      • Abstracting and Indexing
      • Bibliographic Information
      • Archive
    • International Journal of Oncology
      • Information for Authors
      • Editorial Policies
      • Editorial Board
      • Aims and Scope
      • Abstracting and Indexing
      • Bibliographic Information
      • Archive
    • Medicine International
      • Information for Authors
      • Editorial Policies
      • Editorial Board
      • Aims and Scope
      • Abstracting and Indexing
      • Bibliographic Information
      • Archive
    • Molecular and Clinical Oncology
      • Information for Authors
      • Editorial Policies
      • Editorial Board
      • Aims and Scope
      • Abstracting and Indexing
      • Bibliographic Information
      • Archive
    • Molecular Medicine Reports
      • Information for Authors
      • Editorial Policies
      • Editorial Board
      • Aims and Scope
      • Abstracting and Indexing
      • Bibliographic Information
      • Archive
    • Oncology Letters
      • Information for Authors
      • Editorial Policies
      • Editorial Board
      • Aims and Scope
      • Abstracting and Indexing
      • Bibliographic Information
      • Archive
    • Oncology Reports
      • Information for Authors
      • Editorial Policies
      • Editorial Board
      • Aims and Scope
      • Abstracting and Indexing
      • Bibliographic Information
      • Archive
    • World Academy of Sciences Journal
      • Information for Authors
      • Editorial Policies
      • Editorial Board
      • Aims and Scope
      • Abstracting and Indexing
      • Bibliographic Information
      • Archive
  • Articles
  • Information
    • For Authors
    • For Reviewers
    • For Librarians
    • For Advertisers
    • Conferences
  • Language Editing
Login Register Submit
  • This site uses cookies
  • You can change your cookie settings at any time by following the instructions in our Cookie Policy. To find out more, you may read our Privacy Policy.

    I agree
Search articles by DOI, keyword, author or affiliation
Search
Advanced Search
presentation
Oncology Reports
Join Editorial Board Propose a Special Issue
Print ISSN: 1021-335X Online ISSN: 1791-2431
Journal Cover
January-2025 Volume 53 Issue 1

Full Size Image

Sign up for eToc alerts
Recommend to Library

Journals

International Journal of Molecular Medicine

International Journal of Molecular Medicine

International Journal of Molecular Medicine is an international journal devoted to molecular mechanisms of human disease.

International Journal of Oncology

International Journal of Oncology

International Journal of Oncology is an international journal devoted to oncology research and cancer treatment.

Molecular Medicine Reports

Molecular Medicine Reports

Covers molecular medicine topics such as pharmacology, pathology, genetics, neuroscience, infectious diseases, molecular cardiology, and molecular surgery.

Oncology Reports

Oncology Reports

Oncology Reports is an international journal devoted to fundamental and applied research in Oncology.

Experimental and Therapeutic Medicine

Experimental and Therapeutic Medicine

Experimental and Therapeutic Medicine is an international journal devoted to laboratory and clinical medicine.

Oncology Letters

Oncology Letters

Oncology Letters is an international journal devoted to Experimental and Clinical Oncology.

Biomedical Reports

Biomedical Reports

Explores a wide range of biological and medical fields, including pharmacology, genetics, microbiology, neuroscience, and molecular cardiology.

Molecular and Clinical Oncology

Molecular and Clinical Oncology

International journal addressing all aspects of oncology research, from tumorigenesis and oncogenes to chemotherapy and metastasis.

World Academy of Sciences Journal

World Academy of Sciences Journal

Multidisciplinary open-access journal spanning biochemistry, genetics, neuroscience, environmental health, and synthetic biology.

International Journal of Functional Nutrition

International Journal of Functional Nutrition

Open-access journal combining biochemistry, pharmacology, immunology, and genetics to advance health through functional nutrition.

International Journal of Epigenetics

International Journal of Epigenetics

Publishes open-access research on using epigenetics to advance understanding and treatment of human disease.

Medicine International

Medicine International

An International Open Access Journal Devoted to General Medicine.

Journal Cover
January-2025 Volume 53 Issue 1

Full Size Image

Sign up for eToc alerts
Recommend to Library

  • Article
  • Citations
    • Cite This Article
    • Download Citation
    • Create Citation Alert
    • Remove Citation Alert
    • Cited By
  • Similar Articles
    • Related Articles (in Spandidos Publications)
    • Similar Articles (Google Scholar)
    • Similar Articles (PubMed)
  • Download PDF
  • Download XML
  • View XML

  • Supplementary Files
    • Supplementary_Data1.pdf
    • Supplementary_Data2.pdf
    • Supplementary_Data3.mp4
    • Supplementary_Data4.mp4
Article Open Access

Compression force promotes glioblastoma progression through the Piezo1‑GDF15‑CTLA4 axis

  • Authors:
    • Ok-Hyeon Kim
    • Israt Jahan Tulip
    • Hana Kang
    • Eun Seo Chang
    • Hyun Jung Lee
  • View Affiliations / Copyright

    Affiliations: Department of Anatomy and Cell Biology, College of Medicine, Chung‑Ang University, Seoul 06974, Republic of Korea, Department of Global Innovative Drugs, Graduate School of Chung‑Ang University, Seoul 06974, Republic of Korea
    Copyright: © Kim et al. This is an open access article distributed under the terms of Creative Commons Attribution License.
  • Article Number: 2
    |
    Published online on: October 30, 2024
       https://doi.org/10.3892/or.2024.8835
  • Expand metrics +
Metrics: Total Views: 0 (Spandidos Publications: | PMC Statistics: )
Metrics: Total PDF Downloads: 0 (Spandidos Publications: | PMC Statistics: )
Cited By (CrossRef): 0 citations Loading Articles...

This article is mentioned in:



Abstract

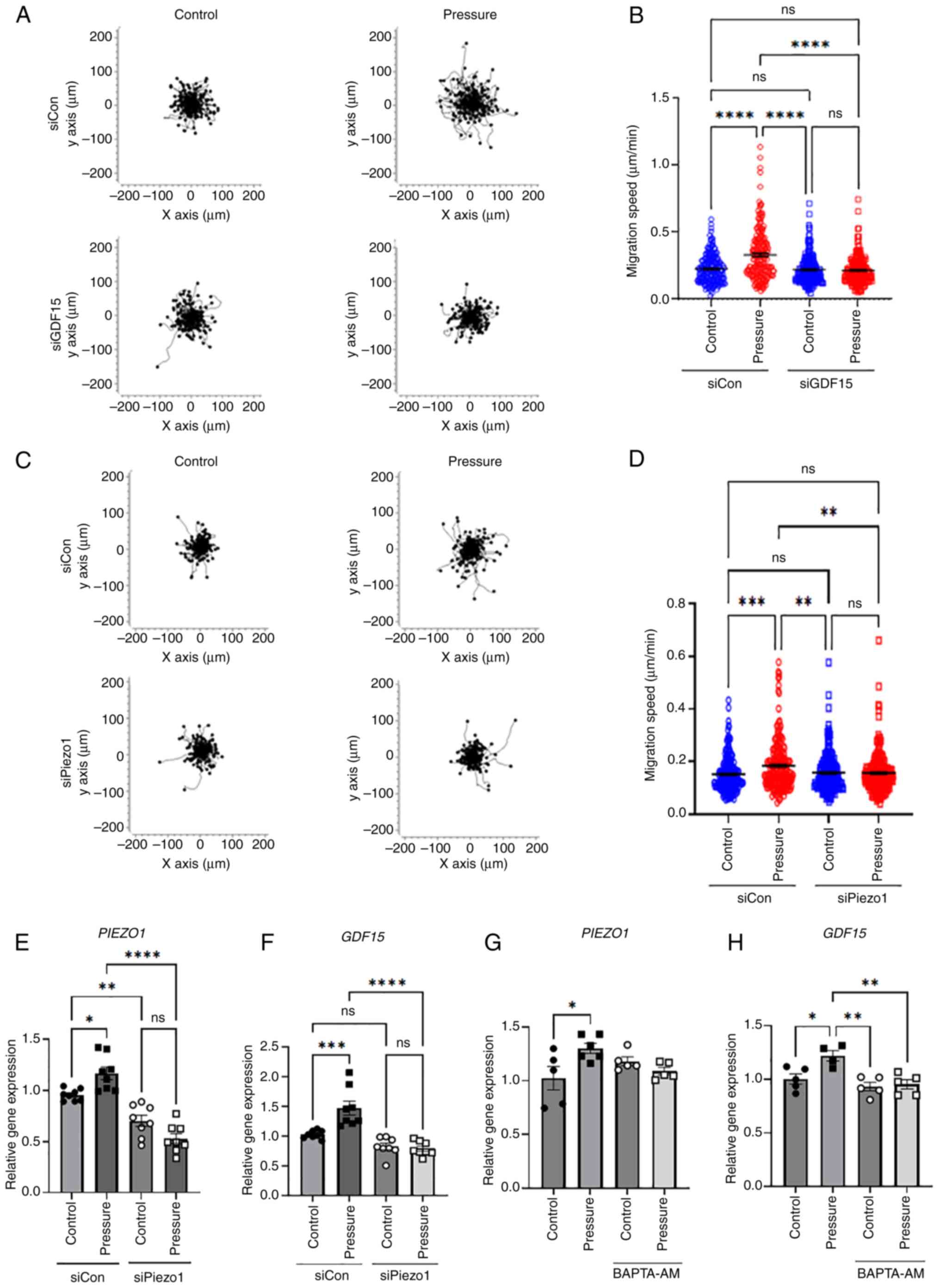
Glioma, a type of brain tumor, is influenced by mechanical forces in its microenvironment that affect cancer progression. However, our understanding of the contribution of compression and its associated mechanisms remains limited. The objective of the present study was to create an environment in which human brain glioma H4 cells experience pressure and thereby investigate the compressive mechanosensors and signaling pathways. Subsequent time‑lapse imaging and wound healing assays confirmed that 12 h of compression significantly increased cell migration, thereby linking compression with enhanced cell motility. Compression upregulated the expression of Piezo1, a mechanosensitive ion channel, and growth differentiation factor 15 (GDF15), a TGF‑β superfamily member. Knockdown experiments targeting PIEZO1 or GDF15 using small interfering RNA resulted in reduced cell motility, with Piezo1 regulating GDF15 expression. Compression also upregulated CTLA4, a critical immune checkpoint protein. The findings of the present study therefore suggest that compression enhances glioma progression by stimulating Piezo1, promoting GDF15 expression and increasing CTLA4 expression. Thus, these findings provide important insights into the influence of mechanical compression on glioma progression and highlight the involvement of the Piezo1‑GDF15 signaling pathway. Understanding tumor responses to mechanical forces in the brain microenvironment may guide the development of targeted therapeutic strategies to mitigate tumor progression and improve patient outcomes.
View Figures

Figure 1

Figure 2

Figure 3

Figure 4

View References

1 

Ostrom QT, Bauchet L, Davis FG, Deltour I, Fisher JL, Langer CE, Pekmezci M, Schwartzbaum JA, Turner MC, Walsh KM, et al: The epidemiology of glioma in adults: A ‘state of the science’ review. Neuro Oncol. 16:896–913. 2014. View Article : Google Scholar : PubMed/NCBI

2 

Lin D, Wang M, Chen Y, Gong J, Chen L, Shi X, Lan F, Chen Z, Xiong T, Sun H and Wan S: Trends in intracranial glioma incidence and mortality in the United States, 1975–2018. Front Oncol. 11:7480612021. View Article : Google Scholar : PubMed/NCBI

3 

Yeo AT and Charest A: Immune checkpoint blockade biology in mouse models of glioblastom. J Cell Biochem. 118:2516–2527. 2017. View Article : Google Scholar : PubMed/NCBI

4 

Bausart M, Préat V and Malfanti A: Immunotherapy for glioblastoma: The promise of combination strategies. J Exp Clin Cancer Res. 41:352022. View Article : Google Scholar : PubMed/NCBI

5 

Parry RV, Chemnitz JM, Frauwirth KA, Lanfranco AR, Braunstein I, Kobayashi SV, Linsley PS, Thompson CB and Riley JL: CTLA-4 and PD-1 receptors inhibit T-cell activation by distinct mechanisms. Mol Cell Biol. 25:9543–9553. 2005. View Article : Google Scholar : PubMed/NCBI

6 

Wintterle S, Schreiner B, Mitsdoerffer M, Schneider D, Chen L, Meyermann R, Weller M and Wiendl H: Expression of the B7-related molecule B7-H1 by glioma cells: A potential mechanism of immune paralysis. Cancer Res. 63:7462–7467. 2003.PubMed/NCBI

7 

Seano G, Nia HT, Emblem KE, Datta M, Ren J, Krishnan S, Kloepper J, Pinho MC, Ho WW, Ghosh M, et al: Solid stress in brain tumours causes neuronal loss and neurological dysfunction and can be reversed by lithium. Nat Biomed Eng. 3:230–245. 2019. View Article : Google Scholar : PubMed/NCBI

8 

Gamburg ES, Regine WF, Patchell RA, Strottmann JM, Mohiuddin M and Young AB: The prognostic significance of midline shift at presentation on survival in patients with glioblastoma multiforme. Int J Radiat Oncol Biol Phys. 48:1359–1362. 2000. View Article : Google Scholar : PubMed/NCBI

9 

Kreth FW, Berlis A, Spiropoulou V, Faist M, Scheremet R, Rossner R, Volk B and Ostertag CB: The role of tumor resection in the treatment of glioblastoma multiforme in adults. Cancer. 86:2117–2123. 1999. View Article : Google Scholar : PubMed/NCBI

10 

Cheng G, Tse J, Jain RK and Munn LL: Micro-environmental mechanical stress controls tumor spheroid size and morphology by suppressing proliferation and inducing apoptosis in cancer cells. PLoS One. 4:e46322009. View Article : Google Scholar : PubMed/NCBI

11 

Paul CD, Mistriotis P and Konstantopoulos K: Cancer cell motility: Lessons from migration in confined spaces. Nat Rev Cancer. 17:131–140. 2017. View Article : Google Scholar : PubMed/NCBI

12 

Tse JM, Cheng G, Tyrrell JA, Wilcox-Adelman SA, Boucher Y, Jain RK and Munn LL: Mechanical compression drives cancer cells toward invasive phenotype. Proc Natl Acad Sci USA. 109:911–916. 2012. View Article : Google Scholar : PubMed/NCBI

13 

Grossen A, Smith K, Coulibaly N, Arbuckle B, Evans A, Wilhelm S, Jones K, Dunn I, Towner R, Wu D, et al: Physical forces in glioblastoma migration: A systematic review. Int J Mol Sci. 23:40552022. View Article : Google Scholar : PubMed/NCBI

14 

Calhoun MA, Cui Y, Elliott EE, Mo X, Otero JJ and Winter JO: MicroRNA-mRNA interactions at low levels of compressive solid stress implicate mir-548 in increased glioblastoma cell motility. Sci Rep. 10:3112020. View Article : Google Scholar : PubMed/NCBI

15 

Kim JW, Lee KS, Nahm JH and Kang YG: Effects of compressive stress on the expression of M-CSF, IL-1β, RANKL and OPG mRNA in periodontal ligament cells. Korean J Orthod. 39:248–256. 2009. View Article : Google Scholar

16 

Kalli M, Papageorgis P, Gkretsi V and Stylianopoulos T: Solid stress facilitates fibroblasts activation to promote pancreatic cancer cell migration. Ann Biomed Eng. 46:657–669. 2018. View Article : Google Scholar : PubMed/NCBI

17 

Chen YC, Fu YS, Tsai SW, Wu PK, Chen CM, Chen WM and Chen CF: IL-1b in the secretomes of MSCs seeded on human decellularized allogeneic bone promotes angiogenesis. Int J Mol Sci. 23:153012022. View Article : Google Scholar : PubMed/NCBI

18 

Livak K and Schmittgen TD: Analysis of relative gene expression data using real-time quantitative PCR and the 2(−Delta Delta C(T)) method. Methods. 25:402–408. 2001. View Article : Google Scholar : PubMed/NCBI

19 

Kim OH, Choi YW, Park JH, Hong SA, Hong M, Chang IH and Lee HJ: Fluid shear stress facilitates prostate cancer metastasis through Piezo1-Src-YAP axis. Life Sci. 308:1209362022. View Article : Google Scholar : PubMed/NCBI

20 

Ranade SS, Qiu Z, Woo SH, Hur SS, Murthy SE, Cahalan SM, Xu J, Mathur J, Bandell M, Coste B, et al: Piezo1, a mechanically activated ion channel, is required for vascular development in mice. Proc Natl Acad Sci USA. 111:10347–10352. 2014. View Article : Google Scholar : PubMed/NCBI

21 

Liu F, Huang J, Liu X, Cheng Q, Luo C and Liu Z: CTLA-4 correlates with immune and clinical characteristics of glioma. Cancer Cell Int. 20:72020. View Article : Google Scholar : PubMed/NCBI

22 

Gilkes DM and Wirtz D: Tumour mechanopathology: Cutting the stress out. Nat Biomed Eng. 1:00122017. View Article : Google Scholar : PubMed/NCBI

23 

Kalli M and Stylianopoulos T: Defining the role of solid stress and matrix stiffness in cancer cell proliferation and metastasis. Front Oncol. 8:552018. View Article : Google Scholar : PubMed/NCBI

24 

Guaccio A, Borselli C, Oliviero O and Netti PA: Oxygen consumption of chondrocytes in agarose and collagen gels: Acomparative analysis. Biomaterials. 29:1484–1493. 2008. View Article : Google Scholar : PubMed/NCBI

25 

Kalli M, Voutouri C, Minia A, Pliaka V, Fotis C, Alexopoulos LG and Stylianopoulos T: Mechanical compression regulates brain cancer cell migration through MEK1/Erk1 pathway activation and GDF15 expression. Front Oncol. 9:9922019. View Article : Google Scholar : PubMed/NCBI

26 

Piek J, Plewe P and Bock WJ: Intrahemispheric gradients of brain tissue pressure in patients with brain tumours. Acta Neurochir (Wien). 93:129–132. 1988. View Article : Google Scholar : PubMed/NCBI

27 

Helmlinger G, Netti PA, Lichtenbeld HC, Melder RJ and Jain RK: Solid stress inhibits the growth of multicellular tumor spheroids. Nat Biotechnol. 15:778–783. 1997. View Article : Google Scholar : PubMed/NCBI

28 

Stylianopoulos T, Martin JD, Chauhan VP, Jain SR, Diop-Frimpong B, Bardeesy N, Smith BL, Ferrone CR, Hornicek FJ, Boucher Y, et al: Causes, consequences, and remedies for growth-induced solid stress in murine and human tumors. Proc Natl Acad Sci USA. 109:15101–15108. 2012. View Article : Google Scholar : PubMed/NCBI

29 

Coste B, Mathur J, Schmidt M, Earley TJ, Ranade S, Petrus MJ, Dubin AE and Patapoutian A: Piezo1 and Piezo2 are essential components of distinct mechanically activated cation channels. Science. 330:55–60. 2010. View Article : Google Scholar : PubMed/NCBI

30 

Brohawn SG, Campbell EB and MacKinnon R: Physical mechanism for gating and mechanosensitivity of the human TRAAK K+ channel. Nature. 516:126–130. 2014. View Article : Google Scholar : PubMed/NCBI

31 

Lee W, Leddy HA, Chen Y, Lee SH, Zelenski NA, McNulty AL, Wu J, Beicker KN, Coles J, Zauscher S, et al: Synergy between Piezo1 and Piezo2 channels confers high-strain mechanosensitivity to articular cartilage. Proc Natl Acad Sci USA. 111:E5114–E5122. 2014. View Article : Google Scholar : PubMed/NCBI

32 

Li J, Hou B, Tumova S, Muraki K, Bruns A, Ludlow MJ, Sedo A, Hyman AJ, McKeown L, Young RS, et al: Piezo1 integration of vascular architecture with physiological force. Nature. 515:279–282. 2014. View Article : Google Scholar : PubMed/NCBI

33 

Miyamoto T, Mochizuki T, Nakagomi H, Kira S, Watanabe M, Takayama Y, Suzuki Y, Koizumi S, Takeda M and Tominaga M: Functional role for Piezo1 in stretch-evoked Ca2+ influx and ATP release in urothelial cell cultures. J Biol Chem. 289:16565–16575. 2014. View Article : Google Scholar : PubMed/NCBI

34 

Chen X, Wanggou S, Bodalia A, Zhu M, Dong W, Fan JJ, Yin WC, Min HK, Hu M, Draghici D, et al: A feedforward mechanism mediated by mechanosensitive ion channel PIEZO1 and tissue mechanics promotes glioma aggression. Neuron. 100:799–815.e7. 2018. View Article : Google Scholar : PubMed/NCBI

35 

Cekanova M, Lee SH, Donnell RL, Sukhthankar M, Eling TE, Fischer SM and Baek SJ: Nonsteroidal anti-inflammatory drug-activated gene-1 expression inhibits urethane-induced pulmonary tumorigenesis in transgenic mice. Cancer Prev Res (Phila). 2:450–458. 2009. View Article : Google Scholar : PubMed/NCBI

36 

Husaini Y, Qiu MR, Lockwood GP, Luo XW, Shang P, Kuffner T, Tsai VW, Jiang L, Russell PJ, Brown DA and Breit SN: Macrophage inhibitory cytokine-1 (MIC-1/GDF15) slows cancer development but increases metastases in TRAMP prostate cancer prone mice. PLoS One. 7:e438332012. View Article : Google Scholar : PubMed/NCBI

37 

Li S, Ma YM, Zheng PS and Zhang P: GDF15 promotes the proliferation of cervical cancer cells by phosphorylating AKT1 and Erk1/2 through the receptor ErbB2. J Exp Clin Cancer Res. 37:802018. View Article : Google Scholar : PubMed/NCBI

38 

Vaňhara P, Hampl A, Kozubík A and Souček K: Growth/differentiation factor-15: Prostate cancer suppressor or promoter? Prostate Cancer Prostatic Dis. 15:320–328. 2012. View Article : Google Scholar : PubMed/NCBI

39 

Roth P, Junker M, Tritschler I, Mittelbronn M, Dombrowski Y, Breit SN, Tabatabai G, Wick W, Weller M and Wischhusen J: GDF-15 contributes to proliferation and immune escape of malignant gliomas. Clin Cancer Res. 16:3851–3859. 2010. View Article : Google Scholar : PubMed/NCBI

40 

Shnaper S, Desbaillets I, Brown DA, Murat A, Migliavacca E, Schluep M, Ostermann S, Hamou MF, Stupp R, Breit SN, et al: Elevated levels of MIC-1/GDF15 in the cerebrospinal fluid of patients are associated with glioblastoma and worse outcome. Int J Cancer. 125:2624–2630. 2009. View Article : Google Scholar : PubMed/NCBI

41 

Laurent S, Queirolo P, Boero S, Salvi S, Piccioli P, Boccardo S, Minghelli S, Morabito A, Fontana V, Pietra G, et al: The engagement of CTLA-4 on primary melanoma cell lines induces antibody-dependent cellular cytotoxicity and TNF-α production. J Transl Med. 11:1082013. View Article : Google Scholar : PubMed/NCBI

42 

Pistillo MP, Carosio R, Grillo F, Fontana V, Mastracci L, Morabito A, Banelli B, Tanda E, Cecchi F, Dozin B, et al: Phenotypic characterization of tumor CTLA-4 expression in melanoma tissues and its possible role in clinical response to Ipilimumab. Clin Immunol. 215:1084282020. View Article : Google Scholar : PubMed/NCBI

43 

Zhang H, Dai Z, Wu W, Wang Z, Zhang N, Zhang L, Zeng WJ, Liu Z and Cheng Q: Regulatory mechanisms of immune checkpoints PD-L1 and CTLA-4 in cancer. J Exp Clin Cancer Res. 40:1842021. View Article : Google Scholar : PubMed/NCBI

44 

Linsley PS, Bradshaw J, Greene J, Peach R, Bennett KL and Mittler RS: Intracellular trafficking of CTLA-4 and focal localization towards sites of TCR engagement. Immunity. 4:535–543. 1996. View Article : Google Scholar : PubMed/NCBI

Related Articles

  • Abstract
  • View
  • Download
  • Twitter
Copy and paste a formatted citation
Spandidos Publications style
Kim O, Tulip IJ, Kang H, Chang ES and Lee HJ: Compression force promotes glioblastoma progression through the Piezo1‑GDF15‑CTLA4 axis. Oncol Rep 53: 2, 2025.
APA
Kim, O., Tulip, I.J., Kang, H., Chang, E.S., & Lee, H.J. (2025). Compression force promotes glioblastoma progression through the Piezo1‑GDF15‑CTLA4 axis. Oncology Reports, 53, 2. https://doi.org/10.3892/or.2024.8835
MLA
Kim, O., Tulip, I. J., Kang, H., Chang, E. S., Lee, H. J."Compression force promotes glioblastoma progression through the Piezo1‑GDF15‑CTLA4 axis". Oncology Reports 53.1 (2025): 2.
Chicago
Kim, O., Tulip, I. J., Kang, H., Chang, E. S., Lee, H. J."Compression force promotes glioblastoma progression through the Piezo1‑GDF15‑CTLA4 axis". Oncology Reports 53, no. 1 (2025): 2. https://doi.org/10.3892/or.2024.8835
Copy and paste a formatted citation
x
Spandidos Publications style
Kim O, Tulip IJ, Kang H, Chang ES and Lee HJ: Compression force promotes glioblastoma progression through the Piezo1‑GDF15‑CTLA4 axis. Oncol Rep 53: 2, 2025.
APA
Kim, O., Tulip, I.J., Kang, H., Chang, E.S., & Lee, H.J. (2025). Compression force promotes glioblastoma progression through the Piezo1‑GDF15‑CTLA4 axis. Oncology Reports, 53, 2. https://doi.org/10.3892/or.2024.8835
MLA
Kim, O., Tulip, I. J., Kang, H., Chang, E. S., Lee, H. J."Compression force promotes glioblastoma progression through the Piezo1‑GDF15‑CTLA4 axis". Oncology Reports 53.1 (2025): 2.
Chicago
Kim, O., Tulip, I. J., Kang, H., Chang, E. S., Lee, H. J."Compression force promotes glioblastoma progression through the Piezo1‑GDF15‑CTLA4 axis". Oncology Reports 53, no. 1 (2025): 2. https://doi.org/10.3892/or.2024.8835
Follow us
  • Twitter
  • LinkedIn
  • Facebook
About
  • Spandidos Publications
  • Careers
  • Cookie Policy
  • Privacy Policy
How can we help?
  • Help
  • Live Chat
  • Contact
  • Email to our Support Team