Spandidos Publications Logo
  • About
    • About Spandidos
    • Aims and Scopes
    • Abstracting and Indexing
    • Editorial Policies
    • Reprints and Permissions
    • Job Opportunities
    • Terms and Conditions
    • Contact
  • Journals
    • All Journals
    • Oncology Letters
      • Oncology Letters
      • Information for Authors
      • Editorial Policies
      • Editorial Board
      • Aims and Scope
      • Abstracting and Indexing
      • Bibliographic Information
      • Archive
    • International Journal of Oncology
      • International Journal of Oncology
      • Information for Authors
      • Editorial Policies
      • Editorial Board
      • Aims and Scope
      • Abstracting and Indexing
      • Bibliographic Information
      • Archive
    • Molecular and Clinical Oncology
      • Molecular and Clinical Oncology
      • Information for Authors
      • Editorial Policies
      • Editorial Board
      • Aims and Scope
      • Abstracting and Indexing
      • Bibliographic Information
      • Archive
    • Experimental and Therapeutic Medicine
      • Experimental and Therapeutic Medicine
      • Information for Authors
      • Editorial Policies
      • Editorial Board
      • Aims and Scope
      • Abstracting and Indexing
      • Bibliographic Information
      • Archive
    • International Journal of Molecular Medicine
      • International Journal of Molecular Medicine
      • Information for Authors
      • Editorial Policies
      • Editorial Board
      • Aims and Scope
      • Abstracting and Indexing
      • Bibliographic Information
      • Archive
    • Biomedical Reports
      • Biomedical Reports
      • Information for Authors
      • Editorial Policies
      • Editorial Board
      • Aims and Scope
      • Abstracting and Indexing
      • Bibliographic Information
      • Archive
    • Oncology Reports
      • Oncology Reports
      • Information for Authors
      • Editorial Policies
      • Editorial Board
      • Aims and Scope
      • Abstracting and Indexing
      • Bibliographic Information
      • Archive
    • Molecular Medicine Reports
      • Molecular Medicine Reports
      • Information for Authors
      • Editorial Policies
      • Editorial Board
      • Aims and Scope
      • Abstracting and Indexing
      • Bibliographic Information
      • Archive
    • World Academy of Sciences Journal
      • World Academy of Sciences Journal
      • Information for Authors
      • Editorial Policies
      • Editorial Board
      • Aims and Scope
      • Abstracting and Indexing
      • Bibliographic Information
      • Archive
    • International Journal of Functional Nutrition
      • International Journal of Functional Nutrition
      • Information for Authors
      • Editorial Policies
      • Editorial Board
      • Aims and Scope
      • Abstracting and Indexing
      • Bibliographic Information
      • Archive
    • International Journal of Epigenetics
      • International Journal of Epigenetics
      • Information for Authors
      • Editorial Policies
      • Editorial Board
      • Aims and Scope
      • Abstracting and Indexing
      • Bibliographic Information
      • Archive
    • Medicine International
      • Medicine International
      • Information for Authors
      • Editorial Policies
      • Editorial Board
      • Aims and Scope
      • Abstracting and Indexing
      • Bibliographic Information
      • Archive
  • Articles
  • Information
    • Information for Authors
    • Information for Reviewers
    • Information for Librarians
    • Information for Advertisers
    • Conferences
  • Language Editing
Spandidos Publications Logo
  • About
    • About Spandidos
    • Aims and Scopes
    • Abstracting and Indexing
    • Editorial Policies
    • Reprints and Permissions
    • Job Opportunities
    • Terms and Conditions
    • Contact
  • Journals
    • All Journals
    • Biomedical Reports
      • Information for Authors
      • Editorial Policies
      • Editorial Board
      • Aims and Scope
      • Abstracting and Indexing
      • Bibliographic Information
      • Archive
    • Experimental and Therapeutic Medicine
      • Information for Authors
      • Editorial Policies
      • Editorial Board
      • Aims and Scope
      • Abstracting and Indexing
      • Bibliographic Information
      • Archive
    • International Journal of Epigenetics
      • Information for Authors
      • Editorial Policies
      • Editorial Board
      • Aims and Scope
      • Abstracting and Indexing
      • Bibliographic Information
      • Archive
    • International Journal of Functional Nutrition
      • Information for Authors
      • Editorial Policies
      • Editorial Board
      • Aims and Scope
      • Abstracting and Indexing
      • Bibliographic Information
      • Archive
    • International Journal of Molecular Medicine
      • Information for Authors
      • Editorial Policies
      • Editorial Board
      • Aims and Scope
      • Abstracting and Indexing
      • Bibliographic Information
      • Archive
    • International Journal of Oncology
      • Information for Authors
      • Editorial Policies
      • Editorial Board
      • Aims and Scope
      • Abstracting and Indexing
      • Bibliographic Information
      • Archive
    • Medicine International
      • Information for Authors
      • Editorial Policies
      • Editorial Board
      • Aims and Scope
      • Abstracting and Indexing
      • Bibliographic Information
      • Archive
    • Molecular and Clinical Oncology
      • Information for Authors
      • Editorial Policies
      • Editorial Board
      • Aims and Scope
      • Abstracting and Indexing
      • Bibliographic Information
      • Archive
    • Molecular Medicine Reports
      • Information for Authors
      • Editorial Policies
      • Editorial Board
      • Aims and Scope
      • Abstracting and Indexing
      • Bibliographic Information
      • Archive
    • Oncology Letters
      • Information for Authors
      • Editorial Policies
      • Editorial Board
      • Aims and Scope
      • Abstracting and Indexing
      • Bibliographic Information
      • Archive
    • Oncology Reports
      • Information for Authors
      • Editorial Policies
      • Editorial Board
      • Aims and Scope
      • Abstracting and Indexing
      • Bibliographic Information
      • Archive
    • World Academy of Sciences Journal
      • Information for Authors
      • Editorial Policies
      • Editorial Board
      • Aims and Scope
      • Abstracting and Indexing
      • Bibliographic Information
      • Archive
  • Articles
  • Information
    • For Authors
    • For Reviewers
    • For Librarians
    • For Advertisers
    • Conferences
  • Language Editing
Login Register Submit
  • This site uses cookies
  • You can change your cookie settings at any time by following the instructions in our Cookie Policy. To find out more, you may read our Privacy Policy.

    I agree
Search articles by DOI, keyword, author or affiliation
Search
Advanced Search
presentation
Oncology Reports
Join Editorial Board Propose a Special Issue
Print ISSN: 1021-335X Online ISSN: 1791-2431
Journal Cover
April-2025 Volume 53 Issue 4

Full Size Image

Sign up for eToc alerts
Recommend to Library

Journals

International Journal of Molecular Medicine

International Journal of Molecular Medicine

International Journal of Molecular Medicine is an international journal devoted to molecular mechanisms of human disease.

International Journal of Oncology

International Journal of Oncology

International Journal of Oncology is an international journal devoted to oncology research and cancer treatment.

Molecular Medicine Reports

Molecular Medicine Reports

Covers molecular medicine topics such as pharmacology, pathology, genetics, neuroscience, infectious diseases, molecular cardiology, and molecular surgery.

Oncology Reports

Oncology Reports

Oncology Reports is an international journal devoted to fundamental and applied research in Oncology.

Experimental and Therapeutic Medicine

Experimental and Therapeutic Medicine

Experimental and Therapeutic Medicine is an international journal devoted to laboratory and clinical medicine.

Oncology Letters

Oncology Letters

Oncology Letters is an international journal devoted to Experimental and Clinical Oncology.

Biomedical Reports

Biomedical Reports

Explores a wide range of biological and medical fields, including pharmacology, genetics, microbiology, neuroscience, and molecular cardiology.

Molecular and Clinical Oncology

Molecular and Clinical Oncology

International journal addressing all aspects of oncology research, from tumorigenesis and oncogenes to chemotherapy and metastasis.

World Academy of Sciences Journal

World Academy of Sciences Journal

Multidisciplinary open-access journal spanning biochemistry, genetics, neuroscience, environmental health, and synthetic biology.

International Journal of Functional Nutrition

International Journal of Functional Nutrition

Open-access journal combining biochemistry, pharmacology, immunology, and genetics to advance health through functional nutrition.

International Journal of Epigenetics

International Journal of Epigenetics

Publishes open-access research on using epigenetics to advance understanding and treatment of human disease.

Medicine International

Medicine International

An International Open Access Journal Devoted to General Medicine.

Journal Cover
April-2025 Volume 53 Issue 4

Full Size Image

Sign up for eToc alerts
Recommend to Library

  • Article
  • Citations
    • Cite This Article
    • Download Citation
    • Create Citation Alert
    • Remove Citation Alert
    • Cited By
  • Similar Articles
    • Related Articles (in Spandidos Publications)
    • Similar Articles (Google Scholar)
    • Similar Articles (PubMed)
  • Download PDF
  • Download XML
  • View XML

  • Supplementary Files
    • Supplementary_Data1.pdf
    • Supplementary_Data2.pdf
    • Supplementary_Data3.xlsx
    • Supplementary_Data4.xlsx
Article Open Access

Pan‑cancer analysis of oncogene SFXN1 to identify its prognostic and immunological roles in lung adenocarcinoma

  • Authors:
    • Liming Zhang
    • Shaoqiang Wang
    • Lina Wang
  • View Affiliations / Copyright

    Affiliations: Department of Thoracic Surgery, Weifang Second People's Hospital, Weifang, Shandong 261041, P.R. China, Department of Thoracic Surgery, Weifang People's Hospital, Weifang, Shandong 261000, P.R. China, Medical Research Center, Affiliated Hospital of Jining Medical University, Jining Medical University, Jining, Shandong 272029, P.R. China
    Copyright: © Zhang et al. This is an open access article distributed under the terms of Creative Commons Attribution License.
  • Article Number: 50
    |
    Published online on: March 7, 2025
       https://doi.org/10.3892/or.2025.8883
  • Expand metrics +
Metrics: Total Views: 0 (Spandidos Publications: | PMC Statistics: )
Metrics: Total PDF Downloads: 0 (Spandidos Publications: | PMC Statistics: )
Cited By (CrossRef): 0 citations Loading Articles...

This article is mentioned in:



Abstract

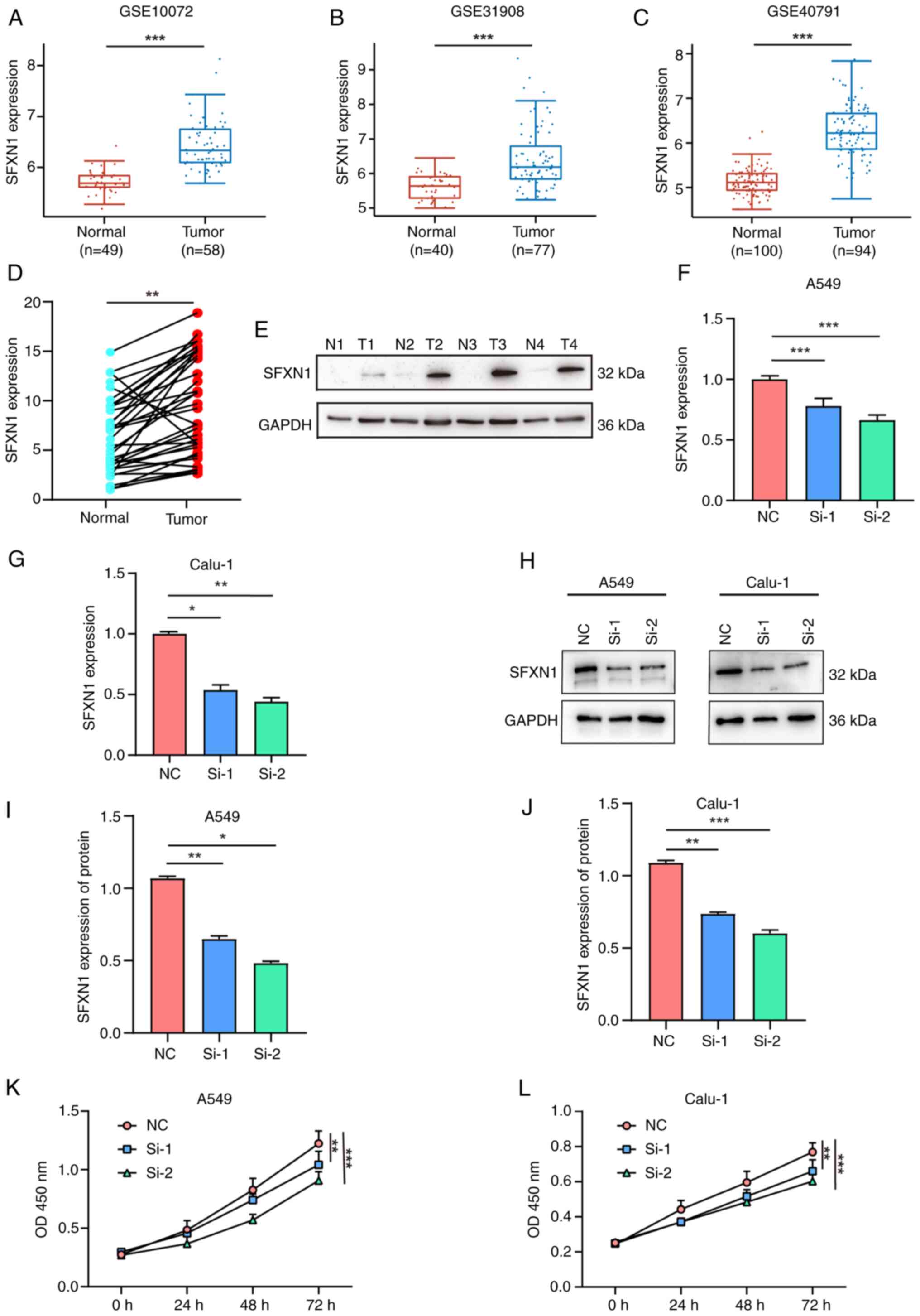
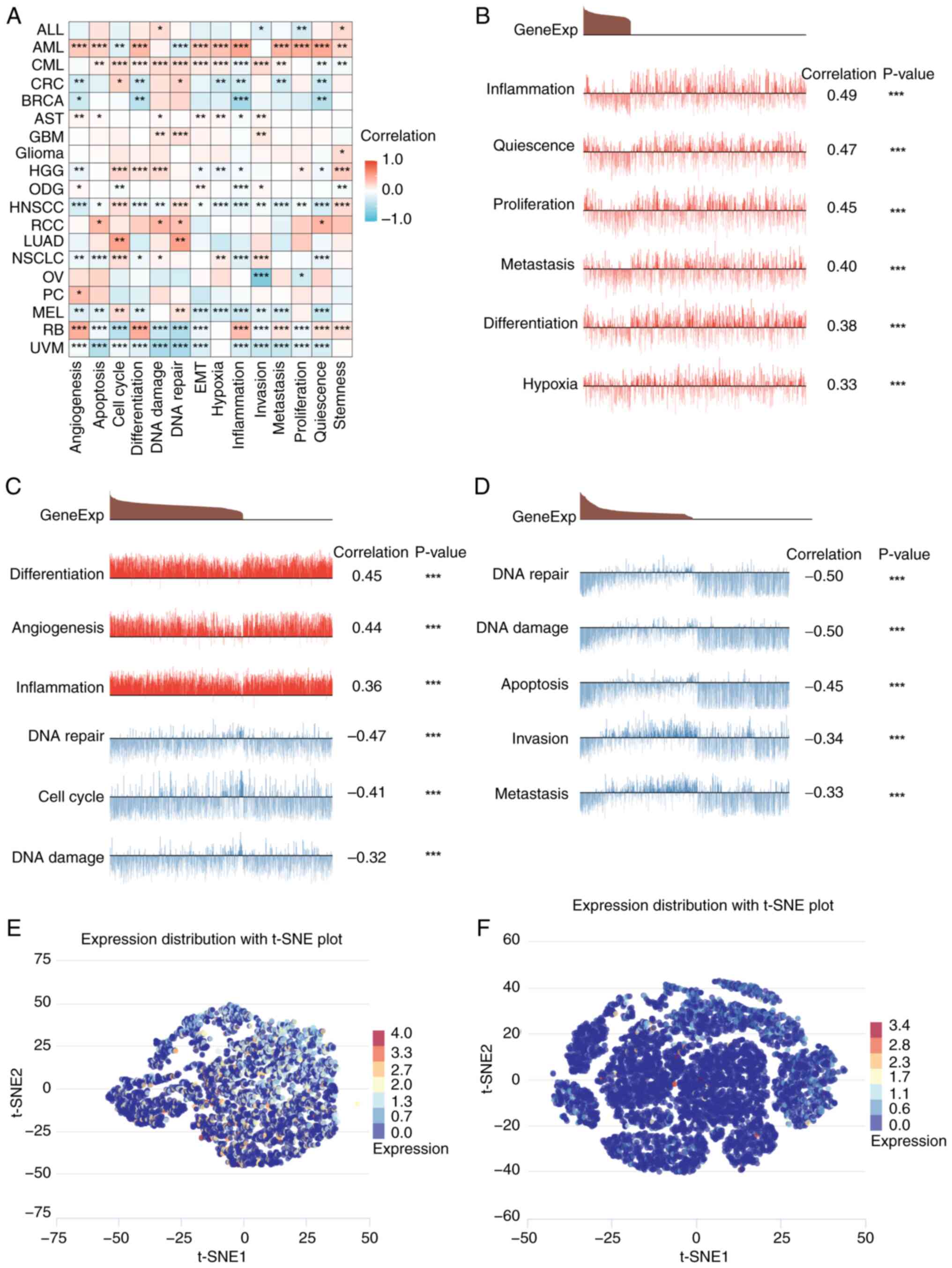
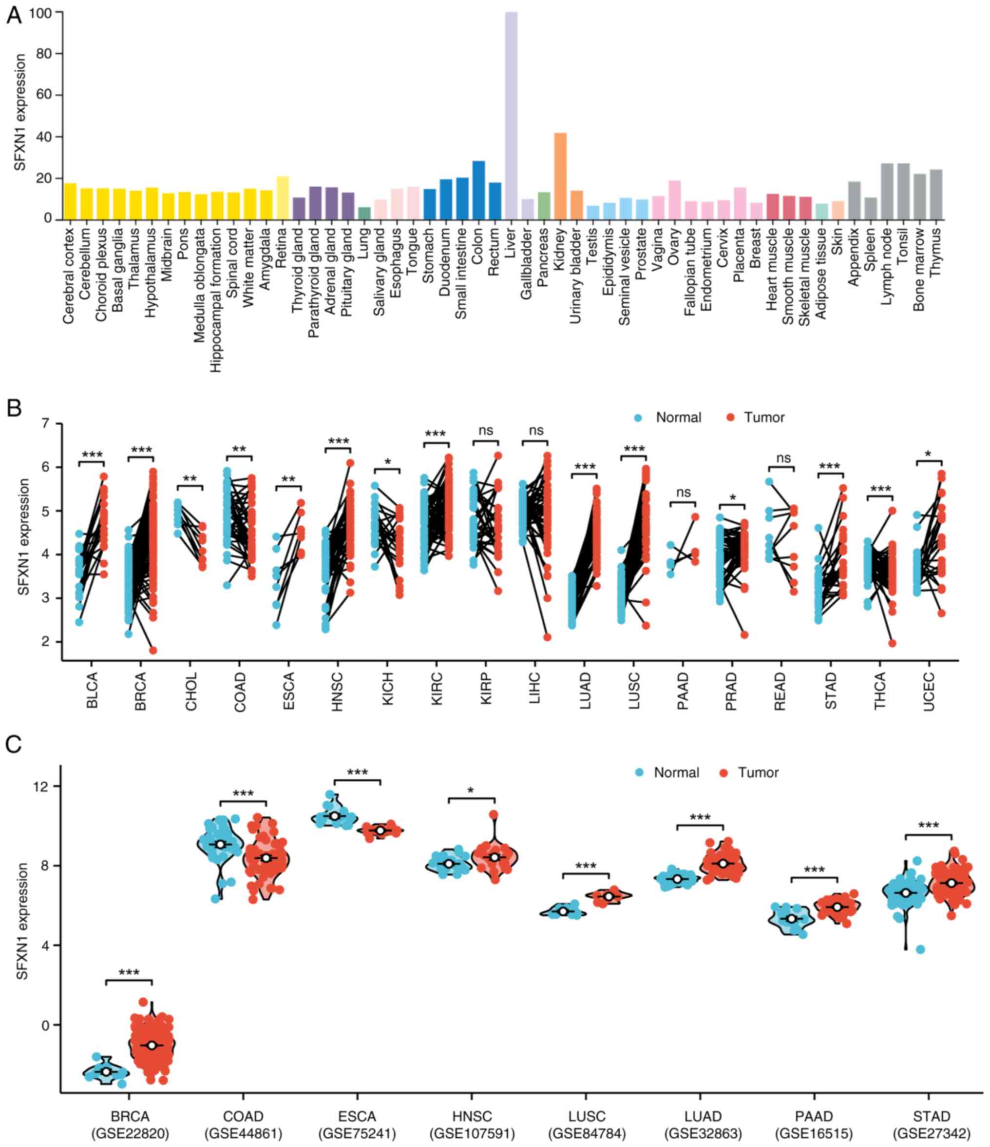
As cancer incidence and mortality rates continue to rise, the urgency for research in this field has increased globally. Sideroflexin 1 (SFXN1), a pivotal member of the SFXN protein family, serves a crucial role in transporting serine to mitochondria and participates in one‑carbon metabolism, thereby influencing cell proliferation and differentiation. While SFXN1 is linked to lung cancer and glioma, its role in other malignancies remains largely unexplored. Utilizing The Cancer Genome Atlas, Human Protein Atlas, Gene Expression Profiling Interactive Analysis and University of Alabama at Birmingham Cancer Data Analysis Portal databases, the present study investigated the expression patterns, prognostic implications and association with immune cell infiltration of SFXN1. The present findings revealed that SFXN1 was differentially expressed across various tumor types, and exhibited significant associations with clinicopathological features and patient prognosis. Through immune infiltration analysis, a significant correlation between SFXN1 and T cells, B cells and immune checkpoint genes was established in numerous tumor types. Notably, loss‑of‑function experiments demonstrated that silencing of SFXN1 decreased cell proliferation, migration and invasion, while simultaneously increasing apoptosis in lung adenocarcinoma cells. Collectively, these findings suggested that SFXN1 expression could potentially serve as a biomarker for tumor diagnosis and prognosis, also emerging as a novel therapeutic target in cancer immunotherapy. The present study highlights the critical role of SFXN1 in cancer biology and paves the way for future translational efforts aimed at leveraging its potential in clinical oncology.
View Figures

Figure 1

Figure 2

Figure 3

Figure 4

Figure 5

Figure 6

Figure 7

Figure 8

View References

1 

Sung H, Ferlay J, Siegel RL, Laversanne M, Soerjomataram I, Jemal A and Bray F: Global cancer statistics 2020: GLOBOCAN estimates of incidence and mortality worldwide for 36 cancers in 185 countries. CA Cancer J Clin. 71:209–249. 2021. View Article : Google Scholar : PubMed/NCBI

2 

Rajurkar S, Mambetsariev I, Pharaon R, Leach B, Tan T, Kulkarni P and Salgia R: Non-small cell lung cancer from genomics to therapeutics: A framework for community practice integration to arrive at personalized therapy strategies. J Clin Med. 9:18702020. View Article : Google Scholar : PubMed/NCBI

3 

Tifoun N, De Las Heras JM, Guillaume A, Bouleau S, Mignotte B and Le Floch N: Insights into the roles of the sideroflexins/SLC56 family in iron homeostasis and iron-sulfur biogenesis. Biomedicines. 9:1032021. View Article : Google Scholar : PubMed/NCBI

4 

Miotto G, Tessaro S, Rotta GA and Bonatto D: In silico analyses of Fsf1 sequences, a new group of fungal proteins orthologous to the metazoan sideroblastic anemia-related sideroflexin family. Fungal Genet Biol. 44:740–753. 2007. View Article : Google Scholar : PubMed/NCBI

5 

Burgos-Barragan G, Wit N, Meiser J, Dingler FA, Pietzke M, Mulderrig L, Pontel LB, Rosado IV, Brewer TF, Cordell RL, et al: Mammals divert endogenous genotoxic formaldehyde into one-carbon metabolism. Nature. 548:549–554. 2017. View Article : Google Scholar : PubMed/NCBI

6 

Ducker GS and Rabinowitz JD: One-carbon metabolism in health and disease. Cell Metab. 25:27–42. 2017. View Article : Google Scholar : PubMed/NCBI

7 

Fu TF, Rife JP and Schirch V: The role of serine hydroxymethyltransferase isozymes in one-carbon metabolism in MCF-7 cells as determined by (13)C NMR. Arch Biochem Biophys. 393:42–50. 2001. View Article : Google Scholar : PubMed/NCBI

8 

Rivell A, Petralia RS, Wang YX, Mattson MP and Yao PJ: Sideroflexin 3 is a mitochondrial protein enriched in neurons. Neuromolecular Med. 21:314–321. 2019. View Article : Google Scholar : PubMed/NCBI

9 

Mon EE, Wei FY, Ahmad RNR, Yamamoto T, Moroishi T and Tomizawa K: Regulation of mitochondrial iron homeostasis by sideroflexin 2. J Physiol Sci. 69:359–373. 2019. View Article : Google Scholar : PubMed/NCBI

10 

Fleming MD, Campagna DR, Haslett JN, Trenor CC III and Andrews NC: A mutation in a mitochondrial transmembrane protein is responsible for the pleiotropic hematological and skeletal phenotype of flexed-tail (f/f) mice. Genes Dev. 15:652–657. 2001. View Article : Google Scholar : PubMed/NCBI

11 

Kory N, Wyant GA, Prakash G, Uit de Bos J, Bottanelli F, Pacold ME, Chan SH, Lewis CA, Wang T, Keys HR, et al: SFXN1 is a mitochondrial serine transporter required for one-carbon metabolism. Science. 362:eaat95282018. View Article : Google Scholar : PubMed/NCBI

12 

Weston C, Klobusicky J, Weston J, Connor J, Toms SA and Marko NF: Aberrations in the iron regulatory gene signature are associated with decreased survival in diffuse infiltrating gliomas. PLoS One. 11:e01665932016. View Article : Google Scholar : PubMed/NCBI

13 

Chen Q, Wang R, Zhang J and Zhou L: Sideroflexin1 as a novel tumor marker independently predicts survival in lung adenocarcinoma. Transl Cancer Res. 8:1170–1178. 2019. View Article : Google Scholar : PubMed/NCBI

14 

Yagi K, Shimada S, Akiyama Y, Hatano M, Asano D, Ishikawa Y, Ueda H, Watanabe S, Akahoshi K, Ono H, et al: Loss of SFXN1 mitigates lipotoxicity and predicts poor outcome in non-viral hepatocellular carcinoma. Sci Rep. 13:94492023. View Article : Google Scholar : PubMed/NCBI

15 

Li N, Wang W, Zhou H, Wu Q, Duan M, Liu C, Wu H, Deng W, Shen D and Tang Q: Ferritinophagy-mediated ferroptosis is involved in sepsis-induced cardiac injury. Free Radic Biol Med. 160:303–318. 2020. View Article : Google Scholar : PubMed/NCBI

16 

Navani S: Manual evaluation of tissue microarrays in a high-throughput research project: The contribution of Indian surgical pathology to the human protein atlas (HPA) project. Proteomics. 16:1266–1270. 2016. View Article : Google Scholar : PubMed/NCBI

17 

Tomczak K, Czerwińska P and Wiznerowicz M: The cancer genome atlas (TCGA): An immeasurable source of knowledge. Contemp Oncol (Pozn). 19:A68–A77. 2015.PubMed/NCBI

18 

Li T, Fan J, Wang B, Traugh N, Chen Q, Liu JS, Li B and Liu XS: TIMER: A web server for comprehensive analysis of tumor-infiltrating immune cells. Cancer Res. 77:e108–e110. 2017. View Article : Google Scholar : PubMed/NCBI

19 

Liu RZ, Graham K, Glubrecht DD, Germain DR, Mackey JR and Godbout R: Association of FABP5 expression with poor survival in triple-negative breast cancer: Implication for retinoic acid therapy. Am J Pathol. 178:997–1008. 2011. View Article : Google Scholar : PubMed/NCBI

20 

Ryan BM, Zanetti KA, Robles AI, Schetter AJ, Goodman J, Hayes RB, Huang WY, Gunter MJ, Yeager M, Burdette L, et al: Germline variation in NCF4, an innate immunity gene, is associated with an increased risk of colorectal cancer. Int J Cancer. 134:1399–1407. 2014. View Article : Google Scholar : PubMed/NCBI

21 

Nicolau-Neto P, Da Costa NM, de Souza Santos PT, Gonzaga IM, Ferreira MA, Guaraldi S, Moreira MA, Seuánez HN, Brewer L, Bergmann A, et al: Esophageal squamous cell carcinoma transcriptome reveals the effect of FOXM1 on patient outcome through novel PIK3R3 mediated activation of PI3K signaling pathway. Oncotarget. 9:16634–16647. 2018. View Article : Google Scholar : PubMed/NCBI

22 

Verduci L, Ferraiuolo M, Sacconi A, Ganci F, Vitale J, Colombo T, Paci P, Strano S, Macino G, Rajewsky N and Blandino G: The oncogenic role of circPVT1 in head and neck squamous cell carcinoma is mediated through the mutant p53/YAP/TEAD transcription-competent complex. Genome Biol. 18:2372017. View Article : Google Scholar : PubMed/NCBI

23 

Nazarov PV, Muller A, Kaoma T, Nicot N, Maximo C, Birembaut P, Tran NL, Dittmar G and Vallar L: RNA sequencing and transcriptome arrays analyses show opposing results for alternative splicing in patient derived samples. BMC Genomics. 18:4432017. View Article : Google Scholar : PubMed/NCBI

24 

Selamat SA, Chung BS, Girard L, Zhang W, Zhang Y, Campan M, Siegmund KD, Koss MN, Hagen JA, Lam WL, et al: Genome-scale analysis of DNA methylation in lung adenocarcinoma and integration with mRNA expression. Genome Res. 22:1197–1211. 2012. View Article : Google Scholar : PubMed/NCBI

25 

Pei H, Li L, Fridley BL, Jenkins GD, Kalari KR, Lingle W, Petersen G, Lou Z and Wang L: FKBP51 affects cancer cell response to chemotherapy by negatively regulating Akt. Cancer Cell. 16:259–266. 2009. View Article : Google Scholar : PubMed/NCBI

26 

Cui J, Chen Y, Chou WC, Sun L, Chen L, Suo J, Ni Z, Zhang M, Kong X, Hoffman LL, et al: An integrated transcriptomic and computational analysis for biomarker identification in gastric cancer. Nucleic Acids Res. 39:1197–1207. 2011. View Article : Google Scholar : PubMed/NCBI

27 

Chandrashekar DS, Karthikeyan SK, Korla PK, Patel H, Shovon AR, Athar M, Netto GJ, Qin ZS, Kumar S, Manne U, et al: UALCAN: An update to the integrated cancer data analysis platform. Neoplasia. 25:18–27. 2022. View Article : Google Scholar : PubMed/NCBI

28 

Chandrashekar DS, Bashel B, Balasubramanya SAH, Creighton CJ, Ponce-Rodriguez I, Chakravarthi BVSK and Varambally S: UALCAN: A portal for facilitating tumor subgroup gene expression and survival analyses. Neoplasia. 19:649–658. 2017. View Article : Google Scholar : PubMed/NCBI

29 

Lánczky A and Győrffy B: Web-based survival analysis tool tailored for medical research (KMplot): Development and implementation. J Med Internet Res. 23:e276332021. View Article : Google Scholar : PubMed/NCBI

30 

Tang Z, Li C, Kang B, Gao G, Li C and Zhang Z: GEPIA: A web server for cancer and normal gene expression profiling and interactive analyses. Nucleic Acids Res. 45((W1)): W98–W102. 2017. View Article : Google Scholar : PubMed/NCBI

31 

Gao J, Aksoy BA, Dogrusoz U, Dresdner G, Gross B, Sumer SO, Sun Y, Jacobsen A, Sinha R, Larsson E, et al: Integrative analysis of complex cancer genomics and clinical profiles using the cBioPortal. Sci Signal. 6:pl12013. View Article : Google Scholar : PubMed/NCBI

32 

Cao J, Yang X, Chen S, Wang J, Fan X, Fu S and Yang L: The predictive efficacy of tumor mutation burden in immunotherapy across multiple cancer types: A meta-analysis and bioinformatics analysis. Transl Oncol. 20:1013752022. View Article : Google Scholar : PubMed/NCBI

33 

Fumet JD, Truntzer C, Yarchoan M and Ghiringhelli F: Tumour mutational burden as a biomarker for immunotherapy: Current data and emerging concepts. Eur J Cancer. 131:40–50. 2020. View Article : Google Scholar : PubMed/NCBI

34 

Ansari A, Ray SK, Sharma M, Rawal R and Singh P: Tumor mutational burden as a biomarker of immunotherapy response: An immunogram approach in onco-immunology. Curr Mol Med. 24:1461–1469. 2024. View Article : Google Scholar : PubMed/NCBI

35 

Strickler JH, Hanks BA and Khasraw M: Tumor mutational burden as a predictor of immunotherapy response: Is more always better? Clin Cancer Res. 27:1236–1241. 2021. View Article : Google Scholar : PubMed/NCBI

36 

Steuer CE and Ramalingam SS: Tumor mutation burden: Leading immunotherapy to the era of precision medicine? J Clin Oncol. 36:631–632. 2018. View Article : Google Scholar : PubMed/NCBI

37 

Yang G, Zheng RY and Jin ZS: Correlations between microsatellite instability and the biological behaviour of tumours. J Cancer Res Clin Oncol. 145:2891–2899. 2019. View Article : Google Scholar : PubMed/NCBI

38 

Yuan H, Yan M, Zhang G, Liu W, Deng C, Liao G, Xu L, Luo T, Yan H, Long Z, et al: CancerSEA: A cancer single-cell state atlas. Nucleic Acids Res. 47(D1): D900–D908. 2019. View Article : Google Scholar : PubMed/NCBI

39 

Huang da W, Sherman BT and Lempicki RA: Systematic and integrative analysis of large gene lists using DAVID bioinformatics resources. Nat Protoc. 4:44–57. 2009. View Article : Google Scholar : PubMed/NCBI

40 

Schag CC, Heinrich RL and Ganz PA: Karnofsky performance status revisited: Reliability, validity, and guidelines. J Clin Oncol. 2:187–193. 1984. View Article : Google Scholar : PubMed/NCBI

41 

Livak KJ and Schmittgen TD: Analysis of relative gene expression data using real-time quantitative PCR and the 2(-Delta Delta C(T)) method. Methods. 25:402–408. 2001. View Article : Google Scholar : PubMed/NCBI

42 

Landi MT, Dracheva T, Rotunno M, Figueroa JD, Liu H, Dasgupta A, Mann FE, Fukuoka J, Hames M, Bergen AW, et al: Gene expression signature of cigarette smoking and its role in lung adenocarcinoma development and survival. PLoS One. 3:e16512008. View Article : Google Scholar : PubMed/NCBI

43 

Wu J, Zhou L, Huang L, Gu J, Li S, Liu B, Feng J and Zhou Y: Nomogram integrating gene expression signatures with clinicopathological features to predict survival in operable NSCLC: A pooled analysis of 2164 patients. J Exp Clin Cancer Res. 36:42017. View Article : Google Scholar : PubMed/NCBI

44 

Zhang Y, Foreman O, Wigle DA, Kosari F, Vasmatzis G, Salisbury JL, van Deursen J and Galardy PJ: USP44 regulates centrosome positioning to prevent aneuploidy and suppress tumorigenesis. J Clin Invest. 122:4362–4374. 2012. View Article : Google Scholar : PubMed/NCBI

45 

Acoba MG, Alpergin ESS, Renuse S, Fernández-Del-Río L, Lu YW, Khalimonchuk O, Clarke CF, Pandey A, Wolfgang MJ and Claypool SM: The mitochondrial carrier SFXN1 is critical for complex III integrity and cellular metabolism. Cell Rep. 34:1088692021. View Article : Google Scholar : PubMed/NCBI

46 

Ye X, Xu J, Cheng C, Yin G, Zeng L, Ji C, Gu S, Xie Y and Mao Y: Isolation and characterization of a novel human putative anemia-related gene homologous to mouse sideroflexin. Biochem Genet. 41:119–125. 2003. View Article : Google Scholar : PubMed/NCBI

47 

Tang M, Huang Z, Luo X, Liu M, Wang L, Qi Z, Huang S, Zhong J, Chen JX, Li L, et al: Ferritinophagy activation and sideroflexin1-dependent mitochondria iron overload is involved in apelin-13-induced cardiomyocytes hypertrophy. Free Radic Biol Med. 134:445–457. 2019. View Article : Google Scholar : PubMed/NCBI

48 

Huang H, Zheng J, Shen N, Wang G, Zhou G, Fang Y, Lin J and Zhao J: Identification of pathways and genes associated with synovitis in osteoarthritis using bioinformatics analyses. Sci Rep. 8:100502018. View Article : Google Scholar : PubMed/NCBI

49 

Dixon SJ, Lemberg KM, Lamprecht MR, Skouta R, Zaitsev EM, Gleason CE, Patel DN, Bauer AJ, Cantley AM, Yang WS, et al: Ferroptosis: an iron-dependent form of nonapoptotic cell death. Cell. 149:1060–1072. 2012. View Article : Google Scholar : PubMed/NCBI

50 

Andriani L, Ling YX, Yang SY, Zhao Q, Ma XY, Huang MY, Zhang YL, Zhang FL, Li DQ and Shao ZM: Sideroflexin-1 promotes progression and sensitivity to lapatinib in triple-negative breast cancer by inhibiting TOLLIP-mediated autophagic degradation of CIP2A. Cancer Lett. 597:2170082024. View Article : Google Scholar : PubMed/NCBI

51 

Li Y, Yang W, Liu C, Zhou S, Liu X, Zhang T, Wu L, Li X, Zhang J and Chang E: SFXN1-mediated immune cell infiltration and tumorigenesis in lung adenocarcinoma: A potential therapeutic target. Int Immunopharmacol. 132:1119182024. View Article : Google Scholar : PubMed/NCBI

52 

Sadeghi Rad H, Monkman J, Warkiani ME, Ladwa R, O'Byrne K, Rezaei N and Kulasinghe A: Understanding the tumor microenvironment for effective immunotherapy. Med Res Rev. 41:1474–1498. 2021. View Article : Google Scholar : PubMed/NCBI

53 

Filipovic A, Miller G and Bolen J: Progress toward identifying exact proxies for predicting response to immunotherapies. Front Cell Dev Biol. 8:1552020. View Article : Google Scholar : PubMed/NCBI

54 

Reck M, Schenker M, Lee KH, Provencio M, Nishio M, Lesniewski-Kmak K, Sangha R, Ahmed S, Raimbourg J, Feeney K, et al: Nivolumab plus ipilimumab versus chemotherapy as first-line treatment in advanced non-small-cell lung cancer with high tumour mutational burden: Patient-reported outcomes results from the randomised, open-label, phase III CheckMate 227 trial. Eur J Cancer. 116:137–147. 2019. View Article : Google Scholar : PubMed/NCBI

55 

Pfeifer GP: Defining driver DNA methylation changes in human cancer. Int J Mol Sci. 19:11662018. View Article : Google Scholar : PubMed/NCBI

Related Articles

  • Abstract
  • View
  • Download
  • Twitter
Copy and paste a formatted citation
Spandidos Publications style
Zhang L, Wang S and Wang L: Pan‑cancer analysis of oncogene SFXN1 to identify its prognostic and immunological roles in lung adenocarcinoma. Oncol Rep 53: 50, 2025.
APA
Zhang, L., Wang, S., & Wang, L. (2025). Pan‑cancer analysis of oncogene SFXN1 to identify its prognostic and immunological roles in lung adenocarcinoma. Oncology Reports, 53, 50. https://doi.org/10.3892/or.2025.8883
MLA
Zhang, L., Wang, S., Wang, L."Pan‑cancer analysis of oncogene SFXN1 to identify its prognostic and immunological roles in lung adenocarcinoma". Oncology Reports 53.4 (2025): 50.
Chicago
Zhang, L., Wang, S., Wang, L."Pan‑cancer analysis of oncogene SFXN1 to identify its prognostic and immunological roles in lung adenocarcinoma". Oncology Reports 53, no. 4 (2025): 50. https://doi.org/10.3892/or.2025.8883
Copy and paste a formatted citation
x
Spandidos Publications style
Zhang L, Wang S and Wang L: Pan‑cancer analysis of oncogene SFXN1 to identify its prognostic and immunological roles in lung adenocarcinoma. Oncol Rep 53: 50, 2025.
APA
Zhang, L., Wang, S., & Wang, L. (2025). Pan‑cancer analysis of oncogene SFXN1 to identify its prognostic and immunological roles in lung adenocarcinoma. Oncology Reports, 53, 50. https://doi.org/10.3892/or.2025.8883
MLA
Zhang, L., Wang, S., Wang, L."Pan‑cancer analysis of oncogene SFXN1 to identify its prognostic and immunological roles in lung adenocarcinoma". Oncology Reports 53.4 (2025): 50.
Chicago
Zhang, L., Wang, S., Wang, L."Pan‑cancer analysis of oncogene SFXN1 to identify its prognostic and immunological roles in lung adenocarcinoma". Oncology Reports 53, no. 4 (2025): 50. https://doi.org/10.3892/or.2025.8883
Follow us
  • Twitter
  • LinkedIn
  • Facebook
About
  • Spandidos Publications
  • Careers
  • Cookie Policy
  • Privacy Policy
How can we help?
  • Help
  • Live Chat
  • Contact
  • Email to our Support Team