Spandidos Publications Logo
  • About
    • About Spandidos
    • Aims and Scopes
    • Abstracting and Indexing
    • Editorial Policies
    • Reprints and Permissions
    • Job Opportunities
    • Terms and Conditions
    • Contact
  • Journals
    • All Journals
    • Oncology Letters
      • Oncology Letters
      • Information for Authors
      • Editorial Policies
      • Editorial Board
      • Aims and Scope
      • Abstracting and Indexing
      • Bibliographic Information
      • Archive
    • International Journal of Oncology
      • International Journal of Oncology
      • Information for Authors
      • Editorial Policies
      • Editorial Board
      • Aims and Scope
      • Abstracting and Indexing
      • Bibliographic Information
      • Archive
    • Molecular and Clinical Oncology
      • Molecular and Clinical Oncology
      • Information for Authors
      • Editorial Policies
      • Editorial Board
      • Aims and Scope
      • Abstracting and Indexing
      • Bibliographic Information
      • Archive
    • Experimental and Therapeutic Medicine
      • Experimental and Therapeutic Medicine
      • Information for Authors
      • Editorial Policies
      • Editorial Board
      • Aims and Scope
      • Abstracting and Indexing
      • Bibliographic Information
      • Archive
    • International Journal of Molecular Medicine
      • International Journal of Molecular Medicine
      • Information for Authors
      • Editorial Policies
      • Editorial Board
      • Aims and Scope
      • Abstracting and Indexing
      • Bibliographic Information
      • Archive
    • Biomedical Reports
      • Biomedical Reports
      • Information for Authors
      • Editorial Policies
      • Editorial Board
      • Aims and Scope
      • Abstracting and Indexing
      • Bibliographic Information
      • Archive
    • Oncology Reports
      • Oncology Reports
      • Information for Authors
      • Editorial Policies
      • Editorial Board
      • Aims and Scope
      • Abstracting and Indexing
      • Bibliographic Information
      • Archive
    • Molecular Medicine Reports
      • Molecular Medicine Reports
      • Information for Authors
      • Editorial Policies
      • Editorial Board
      • Aims and Scope
      • Abstracting and Indexing
      • Bibliographic Information
      • Archive
    • World Academy of Sciences Journal
      • World Academy of Sciences Journal
      • Information for Authors
      • Editorial Policies
      • Editorial Board
      • Aims and Scope
      • Abstracting and Indexing
      • Bibliographic Information
      • Archive
    • International Journal of Functional Nutrition
      • International Journal of Functional Nutrition
      • Information for Authors
      • Editorial Policies
      • Editorial Board
      • Aims and Scope
      • Abstracting and Indexing
      • Bibliographic Information
      • Archive
    • International Journal of Epigenetics
      • International Journal of Epigenetics
      • Information for Authors
      • Editorial Policies
      • Editorial Board
      • Aims and Scope
      • Abstracting and Indexing
      • Bibliographic Information
      • Archive
    • Medicine International
      • Medicine International
      • Information for Authors
      • Editorial Policies
      • Editorial Board
      • Aims and Scope
      • Abstracting and Indexing
      • Bibliographic Information
      • Archive
  • Articles
  • Information
    • Information for Authors
    • Information for Reviewers
    • Information for Librarians
    • Information for Advertisers
    • Conferences
  • Language Editing
Spandidos Publications Logo
  • About
    • About Spandidos
    • Aims and Scopes
    • Abstracting and Indexing
    • Editorial Policies
    • Reprints and Permissions
    • Job Opportunities
    • Terms and Conditions
    • Contact
  • Journals
    • All Journals
    • Biomedical Reports
      • Information for Authors
      • Editorial Policies
      • Editorial Board
      • Aims and Scope
      • Abstracting and Indexing
      • Bibliographic Information
      • Archive
    • Experimental and Therapeutic Medicine
      • Information for Authors
      • Editorial Policies
      • Editorial Board
      • Aims and Scope
      • Abstracting and Indexing
      • Bibliographic Information
      • Archive
    • International Journal of Epigenetics
      • Information for Authors
      • Editorial Policies
      • Editorial Board
      • Aims and Scope
      • Abstracting and Indexing
      • Bibliographic Information
      • Archive
    • International Journal of Functional Nutrition
      • Information for Authors
      • Editorial Policies
      • Editorial Board
      • Aims and Scope
      • Abstracting and Indexing
      • Bibliographic Information
      • Archive
    • International Journal of Molecular Medicine
      • Information for Authors
      • Editorial Policies
      • Editorial Board
      • Aims and Scope
      • Abstracting and Indexing
      • Bibliographic Information
      • Archive
    • International Journal of Oncology
      • Information for Authors
      • Editorial Policies
      • Editorial Board
      • Aims and Scope
      • Abstracting and Indexing
      • Bibliographic Information
      • Archive
    • Medicine International
      • Information for Authors
      • Editorial Policies
      • Editorial Board
      • Aims and Scope
      • Abstracting and Indexing
      • Bibliographic Information
      • Archive
    • Molecular and Clinical Oncology
      • Information for Authors
      • Editorial Policies
      • Editorial Board
      • Aims and Scope
      • Abstracting and Indexing
      • Bibliographic Information
      • Archive
    • Molecular Medicine Reports
      • Information for Authors
      • Editorial Policies
      • Editorial Board
      • Aims and Scope
      • Abstracting and Indexing
      • Bibliographic Information
      • Archive
    • Oncology Letters
      • Information for Authors
      • Editorial Policies
      • Editorial Board
      • Aims and Scope
      • Abstracting and Indexing
      • Bibliographic Information
      • Archive
    • Oncology Reports
      • Information for Authors
      • Editorial Policies
      • Editorial Board
      • Aims and Scope
      • Abstracting and Indexing
      • Bibliographic Information
      • Archive
    • World Academy of Sciences Journal
      • Information for Authors
      • Editorial Policies
      • Editorial Board
      • Aims and Scope
      • Abstracting and Indexing
      • Bibliographic Information
      • Archive
  • Articles
  • Information
    • For Authors
    • For Reviewers
    • For Librarians
    • For Advertisers
    • Conferences
  • Language Editing
Login Register Submit
  • This site uses cookies
  • You can change your cookie settings at any time by following the instructions in our Cookie Policy. To find out more, you may read our Privacy Policy.

    I agree
Search articles by DOI, keyword, author or affiliation
Search
Advanced Search
presentation
Oncology Reports
Join Editorial Board Propose a Special Issue
Print ISSN: 1021-335X Online ISSN: 1791-2431
Journal Cover
April-2025 Volume 53 Issue 4

Full Size Image

Sign up for eToc alerts
Recommend to Library

Journals

International Journal of Molecular Medicine

International Journal of Molecular Medicine

International Journal of Molecular Medicine is an international journal devoted to molecular mechanisms of human disease.

International Journal of Oncology

International Journal of Oncology

International Journal of Oncology is an international journal devoted to oncology research and cancer treatment.

Molecular Medicine Reports

Molecular Medicine Reports

Covers molecular medicine topics such as pharmacology, pathology, genetics, neuroscience, infectious diseases, molecular cardiology, and molecular surgery.

Oncology Reports

Oncology Reports

Oncology Reports is an international journal devoted to fundamental and applied research in Oncology.

Experimental and Therapeutic Medicine

Experimental and Therapeutic Medicine

Experimental and Therapeutic Medicine is an international journal devoted to laboratory and clinical medicine.

Oncology Letters

Oncology Letters

Oncology Letters is an international journal devoted to Experimental and Clinical Oncology.

Biomedical Reports

Biomedical Reports

Explores a wide range of biological and medical fields, including pharmacology, genetics, microbiology, neuroscience, and molecular cardiology.

Molecular and Clinical Oncology

Molecular and Clinical Oncology

International journal addressing all aspects of oncology research, from tumorigenesis and oncogenes to chemotherapy and metastasis.

World Academy of Sciences Journal

World Academy of Sciences Journal

Multidisciplinary open-access journal spanning biochemistry, genetics, neuroscience, environmental health, and synthetic biology.

International Journal of Functional Nutrition

International Journal of Functional Nutrition

Open-access journal combining biochemistry, pharmacology, immunology, and genetics to advance health through functional nutrition.

International Journal of Epigenetics

International Journal of Epigenetics

Publishes open-access research on using epigenetics to advance understanding and treatment of human disease.

Medicine International

Medicine International

An International Open Access Journal Devoted to General Medicine.

Journal Cover
April-2025 Volume 53 Issue 4

Full Size Image

Sign up for eToc alerts
Recommend to Library

  • Article
  • Citations
    • Cite This Article
    • Download Citation
    • Create Citation Alert
    • Remove Citation Alert
    • Cited By
  • Similar Articles
    • Related Articles (in Spandidos Publications)
    • Similar Articles (Google Scholar)
    • Similar Articles (PubMed)
  • Download PDF
  • Download XML
  • View XML
Article Open Access

Isoegomaketone improves radiotherapy efficacy and intestinal injury by regulating apoptosis, autophagy and PI3K/AKT/mTOR signaling in a colon cancer model

  • Authors:
    • Shufeng Xu
    • Huiyang Wang
    • Linlin Yan
    • Xiaowei Han
  • View Affiliations / Copyright

    Affiliations: Department of Radiology, The Quzhou Affiliated Hospital of Wenzhou Medical University, Quzhou People's Hospital, Quzhou, Zhejiang 324000, P.R. China, Department of Ultrasound Medicine, The First Affiliated Hospital, Zhejiang University School of Medicine, Hangzhou, Zhejiang 310003, P.R. China
    Copyright: © Xu et al. This is an open access article distributed under the terms of Creative Commons Attribution License.
  • Article Number: 51
    |
    Published online on: March 10, 2025
       https://doi.org/10.3892/or.2025.8884
  • Expand metrics +
Metrics: Total Views: 0 (Spandidos Publications: | PMC Statistics: )
Metrics: Total PDF Downloads: 0 (Spandidos Publications: | PMC Statistics: )
Cited By (CrossRef): 0 citations Loading Articles...

This article is mentioned in:



Abstract

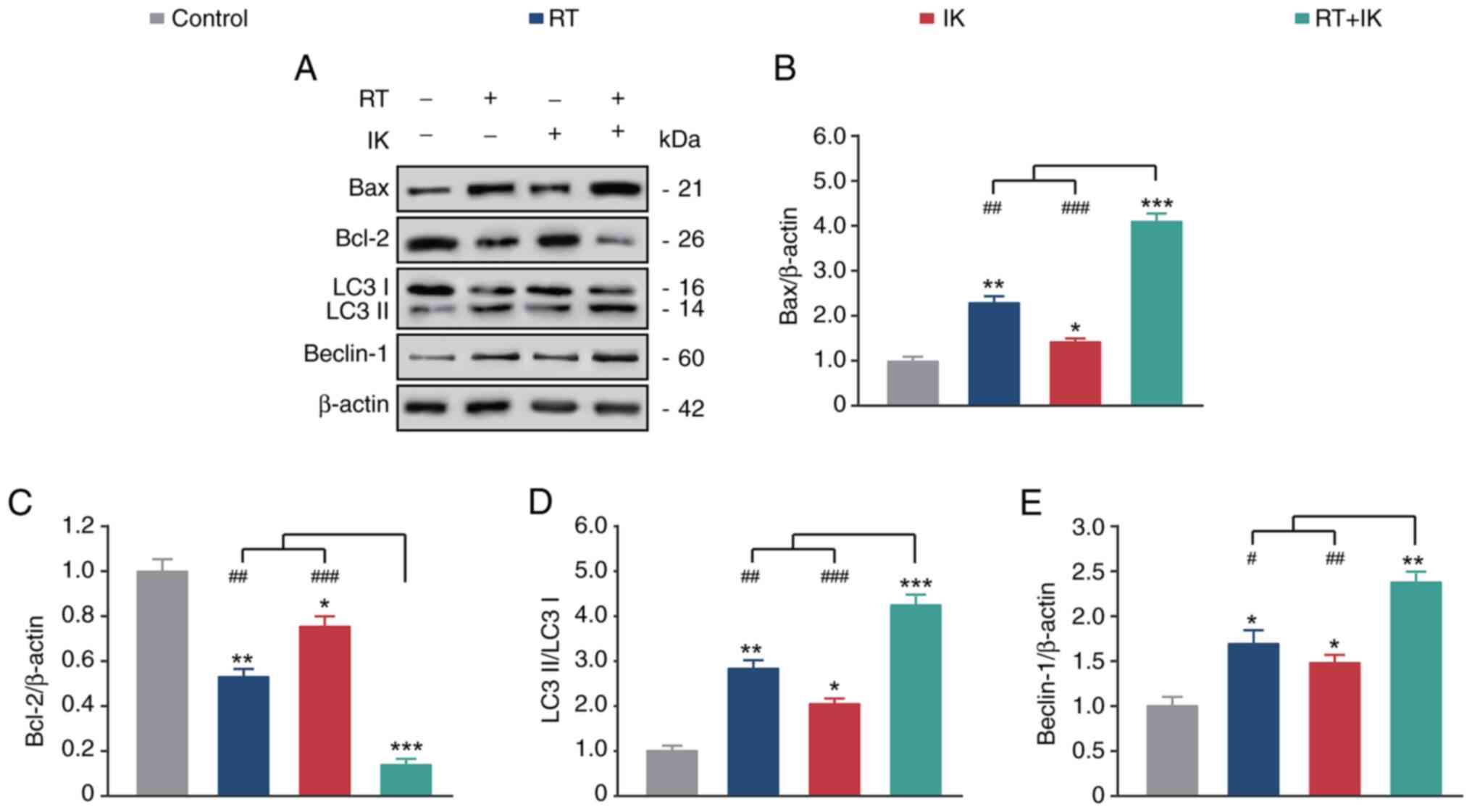
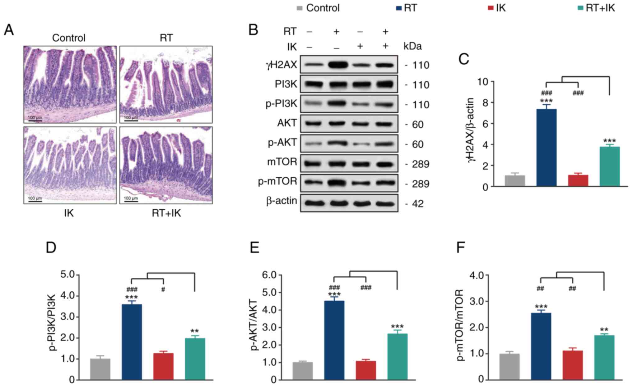
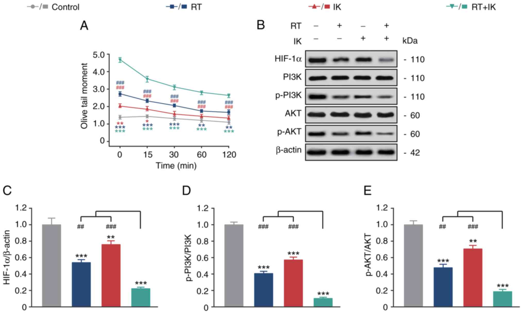
The current study aimed to investigate the effect of isoegomaketone (IK) as a radiosensitizer for colon cancer and its effect on intestinal injury, and to verify its potential mechanism. A total of 40 BALB/c nude mice were selected to construct a HT‑29 tumor‑bearing mice model with T lymphocyte deficiency. Tumor size was measured every other day, and the survival of mice was counted. Intestinal and tumor tissues of mice were harvested when the experiment ended. The levels of inflammatory factors and markers of oxidative stress in intestinal tissues of different groups of mice were analyzed by ELISA. Western blotting was used to examine the expression of apoptosis‑ and autophagy‑related proteins, and the phosphorylation levels of the PI3K/AKT/mTOR signaling pathway in HT‑29 cells and tumor tissues. Radiotherapy (RT) combined with IK significantly reduced the viability of HT‑29 cells. The optimal dose proportion of RT combined with IK was 8 Gy and 100 µg/ml, and the combination index was <1, suggesting a strong combination effect. In addition, IK could further promote radiation DNA damage in HT‑29 cells by inhibiting the PI3K/AKT/hypoxia inducible factor 1α (HIF‑1α) signaling pathway, while upregulating the expression of proapoptotic and autophagy‑related proteins in HT‑29 cells. In HT‑29 tumor‑bearing mice, RT in combination with IK significantly inhibited the growth of xenografts and improved mouse survival. In addition, the combination of RT and IK significantly upregulated BAX and Beclin‑1 expression, downregulated BCL‑2 expression, and promoted the conversion of LC3 I to LC3 II. Radiation induced an increase in inflammatory cytokine levels as well as oxidative stress marker levels in intestinal tissue. Western blot analysis showed that the combination of RT and IK significantly inhibited the phosphorylation level of the PI3K/AKT/mTOR signaling pathway compared with the control and monotherapy groups. IK could significantly enhance the efficacy of RT by regulating the apoptosis and autophagy of colon cancer tumors, and alleviate inflammation and oxidative stress by regulating the PI3K/AKT/mTOR signaling pathway to alleviate intestinal injury. The present findings suggest that IK can be used as a promising sensitizer and has the potential to enhance the efficacy and safety of RT for colon cancer.
View Figures

Figure 1

Figure 2

Figure 3

Figure 4

Figure 5

Figure 6

Figure 7

View References

1 

Sung H, Ferlay J, Siegel RL, Laversanne M, Soerjomataram I, Jemal A and Bray F: Global Cancer statistics 2020: GLOBOCAN estimates of incidence and mortality worldwide for 36 cancers in 185 countries. CA Cancer J Clin. 71:209–249. 2021. View Article : Google Scholar : PubMed/NCBI

2 

Morgan E, Arnold M, Gini A, Lorenzoni V, Cabasag CJ, Laversanne M, Vignat J, Ferlay J, Murphy N and Bray F: Global burden of colorectal cancer in 2020 and 2040: Incidence and mortality estimates from GLOBOCAN. Gut. 72:338–344. 2023. View Article : Google Scholar : PubMed/NCBI

3 

Arnold M, Sierra MS, Laversanne M, Soerjomataram I, Jemal A and Bray F: Global patterns and trends in colorectal cancer incidence and mortality. Gut. 66:683–691. 2017. View Article : Google Scholar : PubMed/NCBI

4 

Siegel RL, Wagle NS, Cercek A, Smith RA and Jemal A: Colorectal cancer statistics, 2023. CA Cancer J Clin. 73:233–254. 2023. View Article : Google Scholar : PubMed/NCBI

5 

Sung H, Siegel RL, Rosenberg PS and Jemal A: Emerging cancer trends among young adults in the USA: Analysis of a population-based cancer registry. Lancet Public Health. 4:e137–e147. 2019. View Article : Google Scholar : PubMed/NCBI

6 

Araghi M, Soerjomataram I, Bardot A, Ferlay J, Cabasag CJ, Morrison DS, De P, Tervonen H, Walsh PM, Bucher O, et al: Changes in colorectal cancer incidence in seven high-income countries: A population-based study. Lancet Gastroenterol Hepatol. 4:511–518. 2019. View Article : Google Scholar : PubMed/NCBI

7 

Biller LH and Schrag D: Diagnosis and treatment of metastatic colorectal cancer: A review. JAMA. 325:669–685. 2021. View Article : Google Scholar : PubMed/NCBI

8 

Buccafusca G, Proserpio I, Tralongo AC, Rametta Giuliano S and Tralongo P: Early colorectal cancer: Diagnosis, treatment and survivorship care. Crit Rev Oncol Hematol. 136:20–30. 2019. View Article : Google Scholar : PubMed/NCBI

9 

Dariya B, Aliya S, Merchant N, Alam A and Nagaraju GP: Colorectal cancer biology, diagnosis, and therapeutic approaches. Crit Rev Oncog. 25:71–94. 2020. View Article : Google Scholar : PubMed/NCBI

10 

Kusano M, Aoyama T, Okabayashi K, Hirata K, Tsuji Y, Nakamori S, Asahara T, Ohashi Y, Yoshikawa T, Sakamoto J, et al: A randomized phase III study of hepatic arterial infusion chemotherapy with 5-fluorouracil and subsequent systemic chemotherapy versus systemic chemotherapy alone for colorectal cancer patients with curatively resected liver metastases (Japanese foundation for multidisciplinary treatment of cancer 32). J Cancer Res Ther. 14 (Suppl):S761–S766. 2018. View Article : Google Scholar : PubMed/NCBI

11 

Zielińska A, Włodarczyk M, Makaro A, Sałaga M and Fichna J: Management of pain in colorectal cancer patients. Crit Rev Oncol Hematol. 157:1031222021. View Article : Google Scholar : PubMed/NCBI

12 

Wang H, Li X, Peng R, Wang Y and Wang J: Stereotactic ablative radiotherapy for colorectal cancer liver metastasis. Semin Cancer Biol. 71:21–32. 2021. View Article : Google Scholar : PubMed/NCBI

13 

Yu J, Li N, Tang Y, Wang X, Tang Y, Wang SL, Song YW, Liu YP, Li YX and Jin J: Outcomes after hypofractionated stereotactic radiotherapy for colorectal cancer oligometastases. J Surg Oncol. 119:532–538. 2019. View Article : Google Scholar : PubMed/NCBI

14 

Zhang X, Qiu H, Li C, Cai P and Qi F: The positive role of traditional Chinese medicine as an adjunctive therapy for cancer. Biosci Trends. 15:283–298. 2021. View Article : Google Scholar : PubMed/NCBI

15 

Cho BO, Jin CH, Park YD, Ryu HW, Byun MW, Seo KI and Jeong IY: Isoegomaketone induces apoptosis through caspase-dependent and caspase-independent pathways in human DLD1 cells. Biosci Biotechnol Biochem. 75:1306–1311. 2021. View Article : Google Scholar : PubMed/NCBI

16 

Wang R, Zhang Q, Feng C, Zhang J, Qin Y and Meng L: Advances in the pharmacological activities and effects of perilla ketone and isoegomaketone. Evid Based Complement Alternat Med. 2022:88097922022. View Article : Google Scholar : PubMed/NCBI

17 

Jin CH, Park HC, So Y, Nam B, Han SN and Kim JB: Comparison of the anti-inflammatory activities of supercritical carbon dioxide versus ethanol extracts from leaves of perilla frutescens Britt. radiation mutant. Molecules. 22:3112017. View Article : Google Scholar : PubMed/NCBI

18 

Chi HC, Tsai CY, Tsai MM and Lin KH: Impact of DNA and RNA methylation on radiobiology and cancer progression. Int J Mol Sci. 19:5552018. View Article : Google Scholar : PubMed/NCBI

19 

Lapierre A, Gourgou S, Brengues M, Quéro L, Deutsch É, Milliat F, Riou O and Azria D: Tumour and normal tissue radiosensitivity. Cancer Radiother. 26:96–103. 2022. View Article : Google Scholar : PubMed/NCBI

20 

Kwak SY, Jang WI, Lee SB, Kim MJ, Park S, Cho SS, Kim H, Lee SJ, Shim S and Jang H: Centella asiatica-derived endothelial paracrine restores epithelial barrier dysfunction in radiation-induced enteritis. Cells. 11:25442022. View Article : Google Scholar : PubMed/NCBI

21 

Zhang J, Wang R, Qin Y and Feng C: Defining the potential targets for biological activity of isoegomaketone based on network pharmacology and molecular docking methods. Life (Basel). 12:21152022.PubMed/NCBI

22 

Jin CH, So Y, Nam B, Han SN and Kim JB: Isoegomaketone alleviates the development of collagen antibody-induced arthritis in male balb/c mice. Molecules. 22:12092017. View Article : Google Scholar : PubMed/NCBI

23 

Jing X, Yang F, Shao C, Wei K, Xie M, Shen H and Shu Y: Role of hypoxia in cancer therapy by regulating the tumor microenvironment. Mol Cancer. 18:1572019. View Article : Google Scholar : PubMed/NCBI

24 

Yuan CS, Deng ZW, Qin D, Mu YZ, Chen XG and Liu Y: Hypoxia-modulatory nanomaterials to relieve tumor hypoxic microenvironment and enhance immunotherapy: Where do we stand? Acta Biomater. 125:1–28. 2021. View Article : Google Scholar : PubMed/NCBI

25 

Brown JM: Tumor hypoxia in cancer therapy. Methods Enzymol. 435:297–321. 2007.PubMed/NCBI

26 

Kilic M, Kasperczyk H, Fulda S and Debatin KM: Role of hypoxia inducible factor-1 alpha in modulation of apoptosis resistance. Oncogene. 26:2027–2038. 2007. View Article : Google Scholar : PubMed/NCBI

27 

Freudlsperger C, Horn D, Weißfuß S, Weichert W, Weber KJ, Saure D, Sharma S, Dyckhoff G, Grabe N, Plinkert P, et al: Phosphorylation of AKT(Ser473) serves as an independent prognostic marker for radiosensitivity in advanced head and neck squamous cell carcinoma. Int J Cancer. 136:2775–2785. 2015. View Article : Google Scholar : PubMed/NCBI

28 

Miyasaka A, Oda K, Ikeda Y, Sone K, Fukuda T, Inaba K, Makii C, Enomoto A, Hosoya N, Tanikawa M, et al: PI3K/mTOR pathway inhibition overcomes radioresistance via suppression of the HIF1-α/VEGF pathway in endometrial cancer. Gynecol Oncol. 138:174–180. 2015. View Article : Google Scholar : PubMed/NCBI

29 

D'Arcy MS: Cell death: A review of the major forms of apoptosis, necrosis and autophagy. Cell Biol Int. 43:582–592. 2019. View Article : Google Scholar : PubMed/NCBI

30 

Edlich F: BCL-2 proteins and apoptosis: Recent insights and unknowns. Biochem Biophys Res Commun. 500:26–34. 2018. View Article : Google Scholar : PubMed/NCBI

31 

Li X, He S and Ma B: Autophagy and autophagy-related proteins in cancer. Mol Cancer. 19:122020. View Article : Google Scholar : PubMed/NCBI

32 

Kimmelman AC and White E: Autophagy and tumor metabolism. Cell Metab. 25:1037–1043. 2017. View Article : Google Scholar : PubMed/NCBI

33 

Ding GB, Sun J, Wu G, Li B, Yang P, Li Z and Nie G: Robust anticancer efficacy of a biologically synthesized tumor acidity-responsive and autophagy-inducing functional beclin 1. ACS Appl Mater Interfaces. 10:5227–5239. 2018. View Article : Google Scholar : PubMed/NCBI

34 

Cao Y, Luo Y, Zou J, Ouyang J, Cai Z, Zeng X, Ling H and Zeng T: Autophagy and its role in gastric cancer. Clin Chim Acta. 489:10–20. 2019. View Article : Google Scholar : PubMed/NCBI

35 

Lu L, Sun C, Su Q, Wang Y, Li J, Guo Z, Chen L and Zhang H: Radiation-induced lung injury: Latest molecular developments, therapeutic approaches, and clinical guidance. Clin Exp Med. 19:417–426. 2019. View Article : Google Scholar : PubMed/NCBI

36 

Barker CA, Kim SK, Budhu S, Matsoukas K, Daniyan AF and D'Angelo SP: Cytokine release syndrome after radiation therapy: Case report and review of the literature. J Immunother Cancer. 6:12018. View Article : Google Scholar : PubMed/NCBI

37 

Ran Z, Zhang Y, Wen X and Ma J: Curcumin inhibits high glucose-induced inflammatory injury in human retinal pigment epithelial cells through the ROS-PI3K/AKT/mTOR signaling pathway. Mol Med Rep. 19:1024–1031. 2019.PubMed/NCBI

38 

Hawkins PT and Stephens LR: PI3K signalling in inflammation. Biochim Biophys Acta. 1851:882–897. 2015. View Article : Google Scholar : PubMed/NCBI

39 

Wang JT, Xie WQ, Liu FQ, Bi Y, Zhu XJ, Wang QE and Zheng YF: NADH protect against radiation enteritis by enhancing autophagy and inhibiting inflammation through PI3K/AKT pathway. Am J Transl Res. 10:1713–1721. 2018.PubMed/NCBI

40 

Huang CY, Deng JS, Huang WC, Jiang WP and Huang GJ: Attenuation of lipopolysaccharide-induced acute lung injury by hispolon in mice, through regulating the TLR4/PI3K/Akt/mTOR and Keap1/Nrf2/HO-1 pathways, and suppressing oxidative stress-mediated er stress-induced apoptosis and autophagy. Nutrients. 12:17422020. View Article : Google Scholar : PubMed/NCBI

Related Articles

  • Abstract
  • View
  • Download
  • Twitter
Copy and paste a formatted citation
Spandidos Publications style
Xu S, Wang H, Yan L and Han X: Isoegomaketone improves radiotherapy efficacy and intestinal injury by regulating apoptosis, autophagy and PI3K/AKT/mTOR signaling in a colon cancer model. Oncol Rep 53: 51, 2025.
APA
Xu, S., Wang, H., Yan, L., & Han, X. (2025). Isoegomaketone improves radiotherapy efficacy and intestinal injury by regulating apoptosis, autophagy and PI3K/AKT/mTOR signaling in a colon cancer model. Oncology Reports, 53, 51. https://doi.org/10.3892/or.2025.8884
MLA
Xu, S., Wang, H., Yan, L., Han, X."Isoegomaketone improves radiotherapy efficacy and intestinal injury by regulating apoptosis, autophagy and PI3K/AKT/mTOR signaling in a colon cancer model". Oncology Reports 53.4 (2025): 51.
Chicago
Xu, S., Wang, H., Yan, L., Han, X."Isoegomaketone improves radiotherapy efficacy and intestinal injury by regulating apoptosis, autophagy and PI3K/AKT/mTOR signaling in a colon cancer model". Oncology Reports 53, no. 4 (2025): 51. https://doi.org/10.3892/or.2025.8884
Copy and paste a formatted citation
x
Spandidos Publications style
Xu S, Wang H, Yan L and Han X: Isoegomaketone improves radiotherapy efficacy and intestinal injury by regulating apoptosis, autophagy and PI3K/AKT/mTOR signaling in a colon cancer model. Oncol Rep 53: 51, 2025.
APA
Xu, S., Wang, H., Yan, L., & Han, X. (2025). Isoegomaketone improves radiotherapy efficacy and intestinal injury by regulating apoptosis, autophagy and PI3K/AKT/mTOR signaling in a colon cancer model. Oncology Reports, 53, 51. https://doi.org/10.3892/or.2025.8884
MLA
Xu, S., Wang, H., Yan, L., Han, X."Isoegomaketone improves radiotherapy efficacy and intestinal injury by regulating apoptosis, autophagy and PI3K/AKT/mTOR signaling in a colon cancer model". Oncology Reports 53.4 (2025): 51.
Chicago
Xu, S., Wang, H., Yan, L., Han, X."Isoegomaketone improves radiotherapy efficacy and intestinal injury by regulating apoptosis, autophagy and PI3K/AKT/mTOR signaling in a colon cancer model". Oncology Reports 53, no. 4 (2025): 51. https://doi.org/10.3892/or.2025.8884
Follow us
  • Twitter
  • LinkedIn
  • Facebook
About
  • Spandidos Publications
  • Careers
  • Cookie Policy
  • Privacy Policy
How can we help?
  • Help
  • Live Chat
  • Contact
  • Email to our Support Team