Spandidos Publications Logo
  • About
    • About Spandidos
    • Aims and Scopes
    • Abstracting and Indexing
    • Editorial Policies
    • Reprints and Permissions
    • Job Opportunities
    • Terms and Conditions
    • Contact
  • Journals
    • All Journals
    • Oncology Letters
      • Oncology Letters
      • Information for Authors
      • Editorial Policies
      • Editorial Board
      • Aims and Scope
      • Abstracting and Indexing
      • Bibliographic Information
      • Archive
    • International Journal of Oncology
      • International Journal of Oncology
      • Information for Authors
      • Editorial Policies
      • Editorial Board
      • Aims and Scope
      • Abstracting and Indexing
      • Bibliographic Information
      • Archive
    • Molecular and Clinical Oncology
      • Molecular and Clinical Oncology
      • Information for Authors
      • Editorial Policies
      • Editorial Board
      • Aims and Scope
      • Abstracting and Indexing
      • Bibliographic Information
      • Archive
    • Experimental and Therapeutic Medicine
      • Experimental and Therapeutic Medicine
      • Information for Authors
      • Editorial Policies
      • Editorial Board
      • Aims and Scope
      • Abstracting and Indexing
      • Bibliographic Information
      • Archive
    • International Journal of Molecular Medicine
      • International Journal of Molecular Medicine
      • Information for Authors
      • Editorial Policies
      • Editorial Board
      • Aims and Scope
      • Abstracting and Indexing
      • Bibliographic Information
      • Archive
    • Biomedical Reports
      • Biomedical Reports
      • Information for Authors
      • Editorial Policies
      • Editorial Board
      • Aims and Scope
      • Abstracting and Indexing
      • Bibliographic Information
      • Archive
    • Oncology Reports
      • Oncology Reports
      • Information for Authors
      • Editorial Policies
      • Editorial Board
      • Aims and Scope
      • Abstracting and Indexing
      • Bibliographic Information
      • Archive
    • Molecular Medicine Reports
      • Molecular Medicine Reports
      • Information for Authors
      • Editorial Policies
      • Editorial Board
      • Aims and Scope
      • Abstracting and Indexing
      • Bibliographic Information
      • Archive
    • World Academy of Sciences Journal
      • World Academy of Sciences Journal
      • Information for Authors
      • Editorial Policies
      • Editorial Board
      • Aims and Scope
      • Abstracting and Indexing
      • Bibliographic Information
      • Archive
    • International Journal of Functional Nutrition
      • International Journal of Functional Nutrition
      • Information for Authors
      • Editorial Policies
      • Editorial Board
      • Aims and Scope
      • Abstracting and Indexing
      • Bibliographic Information
      • Archive
    • International Journal of Epigenetics
      • International Journal of Epigenetics
      • Information for Authors
      • Editorial Policies
      • Editorial Board
      • Aims and Scope
      • Abstracting and Indexing
      • Bibliographic Information
      • Archive
    • Medicine International
      • Medicine International
      • Information for Authors
      • Editorial Policies
      • Editorial Board
      • Aims and Scope
      • Abstracting and Indexing
      • Bibliographic Information
      • Archive
  • Articles
  • Information
    • Information for Authors
    • Information for Reviewers
    • Information for Librarians
    • Information for Advertisers
    • Conferences
  • Language Editing
Spandidos Publications Logo
  • About
    • About Spandidos
    • Aims and Scopes
    • Abstracting and Indexing
    • Editorial Policies
    • Reprints and Permissions
    • Job Opportunities
    • Terms and Conditions
    • Contact
  • Journals
    • All Journals
    • Biomedical Reports
      • Information for Authors
      • Editorial Policies
      • Editorial Board
      • Aims and Scope
      • Abstracting and Indexing
      • Bibliographic Information
      • Archive
    • Experimental and Therapeutic Medicine
      • Information for Authors
      • Editorial Policies
      • Editorial Board
      • Aims and Scope
      • Abstracting and Indexing
      • Bibliographic Information
      • Archive
    • International Journal of Epigenetics
      • Information for Authors
      • Editorial Policies
      • Editorial Board
      • Aims and Scope
      • Abstracting and Indexing
      • Bibliographic Information
      • Archive
    • International Journal of Functional Nutrition
      • Information for Authors
      • Editorial Policies
      • Editorial Board
      • Aims and Scope
      • Abstracting and Indexing
      • Bibliographic Information
      • Archive
    • International Journal of Molecular Medicine
      • Information for Authors
      • Editorial Policies
      • Editorial Board
      • Aims and Scope
      • Abstracting and Indexing
      • Bibliographic Information
      • Archive
    • International Journal of Oncology
      • Information for Authors
      • Editorial Policies
      • Editorial Board
      • Aims and Scope
      • Abstracting and Indexing
      • Bibliographic Information
      • Archive
    • Medicine International
      • Information for Authors
      • Editorial Policies
      • Editorial Board
      • Aims and Scope
      • Abstracting and Indexing
      • Bibliographic Information
      • Archive
    • Molecular and Clinical Oncology
      • Information for Authors
      • Editorial Policies
      • Editorial Board
      • Aims and Scope
      • Abstracting and Indexing
      • Bibliographic Information
      • Archive
    • Molecular Medicine Reports
      • Information for Authors
      • Editorial Policies
      • Editorial Board
      • Aims and Scope
      • Abstracting and Indexing
      • Bibliographic Information
      • Archive
    • Oncology Letters
      • Information for Authors
      • Editorial Policies
      • Editorial Board
      • Aims and Scope
      • Abstracting and Indexing
      • Bibliographic Information
      • Archive
    • Oncology Reports
      • Information for Authors
      • Editorial Policies
      • Editorial Board
      • Aims and Scope
      • Abstracting and Indexing
      • Bibliographic Information
      • Archive
    • World Academy of Sciences Journal
      • Information for Authors
      • Editorial Policies
      • Editorial Board
      • Aims and Scope
      • Abstracting and Indexing
      • Bibliographic Information
      • Archive
  • Articles
  • Information
    • For Authors
    • For Reviewers
    • For Librarians
    • For Advertisers
    • Conferences
  • Language Editing
Login Register Submit
  • This site uses cookies
  • You can change your cookie settings at any time by following the instructions in our Cookie Policy. To find out more, you may read our Privacy Policy.

    I agree
Search articles by DOI, keyword, author or affiliation
Search
Advanced Search
presentation
Oncology Reports
Join Editorial Board Propose a Special Issue
Print ISSN: 1021-335X Online ISSN: 1791-2431
Journal Cover
March-2026 Volume 55 Issue 3

Full Size Image

Sign up for eToc alerts
Recommend to Library

Journals

International Journal of Molecular Medicine

International Journal of Molecular Medicine

International Journal of Molecular Medicine is an international journal devoted to molecular mechanisms of human disease.

International Journal of Oncology

International Journal of Oncology

International Journal of Oncology is an international journal devoted to oncology research and cancer treatment.

Molecular Medicine Reports

Molecular Medicine Reports

Covers molecular medicine topics such as pharmacology, pathology, genetics, neuroscience, infectious diseases, molecular cardiology, and molecular surgery.

Oncology Reports

Oncology Reports

Oncology Reports is an international journal devoted to fundamental and applied research in Oncology.

Experimental and Therapeutic Medicine

Experimental and Therapeutic Medicine

Experimental and Therapeutic Medicine is an international journal devoted to laboratory and clinical medicine.

Oncology Letters

Oncology Letters

Oncology Letters is an international journal devoted to Experimental and Clinical Oncology.

Biomedical Reports

Biomedical Reports

Explores a wide range of biological and medical fields, including pharmacology, genetics, microbiology, neuroscience, and molecular cardiology.

Molecular and Clinical Oncology

Molecular and Clinical Oncology

International journal addressing all aspects of oncology research, from tumorigenesis and oncogenes to chemotherapy and metastasis.

World Academy of Sciences Journal

World Academy of Sciences Journal

Multidisciplinary open-access journal spanning biochemistry, genetics, neuroscience, environmental health, and synthetic biology.

International Journal of Functional Nutrition

International Journal of Functional Nutrition

Open-access journal combining biochemistry, pharmacology, immunology, and genetics to advance health through functional nutrition.

International Journal of Epigenetics

International Journal of Epigenetics

Publishes open-access research on using epigenetics to advance understanding and treatment of human disease.

Medicine International

Medicine International

An International Open Access Journal Devoted to General Medicine.

Journal Cover
March-2026 Volume 55 Issue 3

Full Size Image

Sign up for eToc alerts
Recommend to Library

  • Article
  • Citations
    • Cite This Article
    • Download Citation
    • Create Citation Alert
    • Remove Citation Alert
    • Cited By
  • Similar Articles
    • Related Articles (in Spandidos Publications)
    • Similar Articles (Google Scholar)
    • Similar Articles (PubMed)
  • Download PDF
  • Download XML
  • View XML
Correction Open Access

[Corrigendum] CXCR6 predicts poor prognosis in gastric cancer and promotes tumor metastasis through epithelial-mesenchymal transition

  • Authors:
    • Jie-Jie Jin
    • Fa-Xiang Dai
    • Zi-Wen Long
    • Hong Cai
    • Xiao-Wen Liu
    • Ye Zhou
    • Qi Hong
    • Qiong-Zhu Dong
    • Ya-Nong Wang
    • Hua Huang
  • View Affiliations / Copyright

    Affiliations: Gastric Surgery Department, Fudan University Shanghai Cancer Center, Shanghai 200032, P.R. China, Department of Hepatobiliary Surgery, Affiliated Hospital of Nantong University, Nantong, Jiangsu 226001, P.R. China, Institutes of Biomedical Science, Fudan University, Shanghai 200032, P.R. China
    Copyright: © Jin et al. This is an open access article distributed under the terms of Creative Commons Attribution License [CC BY 4.0].
  • Article Number: 38
    |
    Published online on: January 5, 2026
       https://doi.org/10.3892/or.2026.9043
  • Expand metrics +
Metrics: Total Views: 0 (Spandidos Publications: | PMC Statistics: )
Metrics: Total PDF Downloads: 0 (Spandidos Publications: | PMC Statistics: )
Cited By (CrossRef): 0 citations Loading Articles...

This article is mentioned in:



Article

Oncol Rep 37: [Related article:] 3279–3286, 2017; DOI: 10.3892/or.2017.5598

Subsequently to the publication of the above paper, an interested reader drew to the authors' attention that, concerning the cell migration and invasion assay experiments shown in Figs. 3 and 4, the ‘WT/Migration’ and ‘Ctrl/Invasion’ panels in Fig. 3C contained an overlapping section of data, and the ‘WT/Invasion’ and ‘CXCR-sh/Migration’ panels in Fig. 4A were duplicates, such that data which were intended to show the results from differently performed experiments had apparently been derived from the same original sources. Upon examining the data independently in the Editorial Office, it also came to light that the E-cadherin western blot in Fig. 3E was strikingly similar to the N-cadherin western blot shown in Fig. 4A.

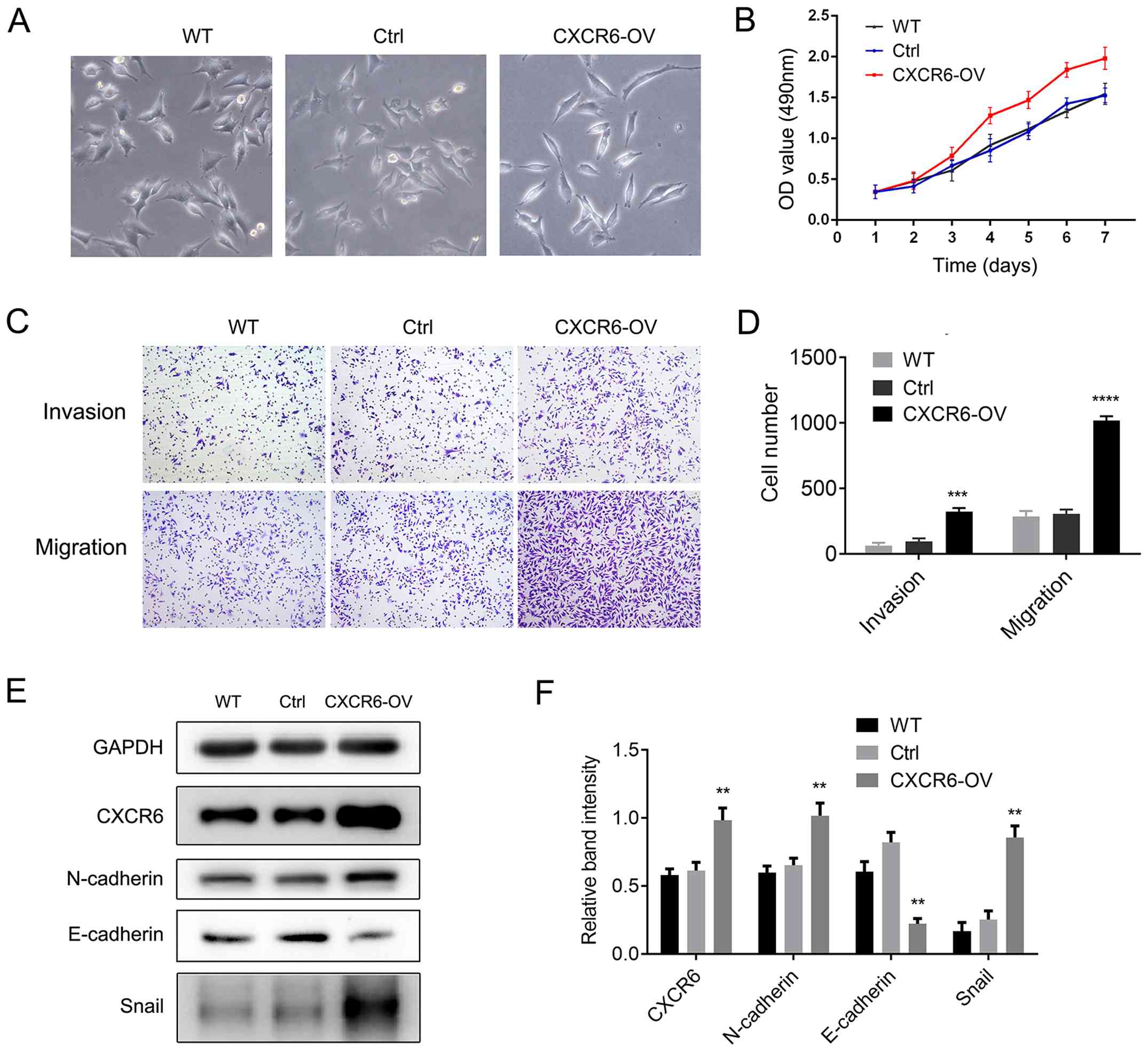
CXCR6 overexpression promotes
proliferation, invasion, migration and epithelial-mesenchymal
transition (EMT) in gastric cancer (GC) cells. (A) CXCR6
overexpression in HGC27 cells induced the EMT phenomenon with
morphological transformation and alterations in cellular
configuration in HGC-27 cells. Magnification, ×200. (B) CXCR6
overexpression promoted the proliferation of HGC-27 cells. (C and
D) CXCR6 overexpression significantly increased invasion and
migration in HGC-27 cells. ***P<0.001, ****P<0.0001.
Magnification, ×40. (E and F) CXCR6 overexpression increased
N-cadherin and Snail expression, and decreased E-cadherin
expression in the HGC-27 cells. **P<0.01. Three independent
experiments were conducted.

Figure 3.

CXCR6 overexpression promotes proliferation, invasion, migration and epithelial-mesenchymal transition (EMT) in gastric cancer (GC) cells. (A) CXCR6 overexpression in HGC27 cells induced the EMT phenomenon with morphological transformation and alterations in cellular configuration in HGC-27 cells. Magnification, ×200. (B) CXCR6 overexpression promoted the proliferation of HGC-27 cells. (C and D) CXCR6 overexpression significantly increased invasion and migration in HGC-27 cells. ***P<0.001, ****P<0.0001. Magnification, ×40. (E and F) CXCR6 overexpression increased N-cadherin and Snail expression, and decreased E-cadherin expression in the HGC-27 cells. **P<0.01. Three independent experiments were conducted.

Knockdown of CXCR6 inhibits
proliferation, invasion, migration and epithelial-mesenchymal
transition (EMT) in gastric cancer (GC) cells. (A and B) CXCR6
knockdown significantly inhibited invasion and migration of the
SGC-7901 cells. ***P<0.001. Magnification, ×40. (C and D) CXCR6
knockdown increased E-cadherin expression, decreased N-cadherin and
Snail expression in the SGC7901 cells. ***P<0.01. (E) CXCR6
knockdown inhibited cell proliferation in the SGC7901 cells. At
least three independent experiments were conducted.

Figure 4.

Knockdown of CXCR6 inhibits proliferation, invasion, migration and epithelial-mesenchymal transition (EMT) in gastric cancer (GC) cells. (A and B) CXCR6 knockdown significantly inhibited invasion and migration of the SGC-7901 cells. ***P<0.001. Magnification, ×40. (C and D) CXCR6 knockdown increased E-cadherin expression, decreased N-cadherin and Snail expression in the SGC7901 cells. ***P<0.01. (E) CXCR6 knockdown inhibited cell proliferation in the SGC7901 cells. At least three independent experiments were conducted.

However, the authors were able to consult their original data, and recognized that these data had inadvertently been included in these two figures incorrectly. Revised and corrected versions of Figs. 3 and 4, now showing the correct data for the E-cadherin blot in Fig. 3E and the ‘Ctrl/Invasion’ experiment in Fig. 3C, and the ‘CXCR-sh/Migration’ panel in Fig. 4A, are shown on the next page. The authors regret the errors that were made during the compilation of the original figures, and are grateful to the editor of Oncology Reports for allowing them the opportunity to publish this Corrigendum. Note that these errors did not have a significant impact on the conclusions reached in this study. All the authors agree with the publication of this corrigendum; furthermore, they apologize to the readership for any inconvenience caused.

Related Articles

  • Abstract
  • View
  • Download
  • Twitter
Copy and paste a formatted citation
Spandidos Publications style
Jin J, Dai F, Long Z, Cai H, Liu X, Zhou Y, Hong Q, Dong Q, Wang Y, Huang H, Huang H, et al: [Corrigendum] CXCR6 predicts poor prognosis in gastric cancer and promotes tumor metastasis through epithelial-mesenchymal transition. Oncol Rep 55: 38, 2026.
APA
Jin, J., Dai, F., Long, Z., Cai, H., Liu, X., Zhou, Y. ... Huang, H. (2026). [Corrigendum] CXCR6 predicts poor prognosis in gastric cancer and promotes tumor metastasis through epithelial-mesenchymal transition. Oncology Reports, 55, 38. https://doi.org/10.3892/or.2026.9043
MLA
Jin, J., Dai, F., Long, Z., Cai, H., Liu, X., Zhou, Y., Hong, Q., Dong, Q., Wang, Y., Huang, H."[Corrigendum] CXCR6 predicts poor prognosis in gastric cancer and promotes tumor metastasis through epithelial-mesenchymal transition". Oncology Reports 55.3 (2026): 38.
Chicago
Jin, J., Dai, F., Long, Z., Cai, H., Liu, X., Zhou, Y., Hong, Q., Dong, Q., Wang, Y., Huang, H."[Corrigendum] CXCR6 predicts poor prognosis in gastric cancer and promotes tumor metastasis through epithelial-mesenchymal transition". Oncology Reports 55, no. 3 (2026): 38. https://doi.org/10.3892/or.2026.9043
Copy and paste a formatted citation
x
Spandidos Publications style
Jin J, Dai F, Long Z, Cai H, Liu X, Zhou Y, Hong Q, Dong Q, Wang Y, Huang H, Huang H, et al: [Corrigendum] CXCR6 predicts poor prognosis in gastric cancer and promotes tumor metastasis through epithelial-mesenchymal transition. Oncol Rep 55: 38, 2026.
APA
Jin, J., Dai, F., Long, Z., Cai, H., Liu, X., Zhou, Y. ... Huang, H. (2026). [Corrigendum] CXCR6 predicts poor prognosis in gastric cancer and promotes tumor metastasis through epithelial-mesenchymal transition. Oncology Reports, 55, 38. https://doi.org/10.3892/or.2026.9043
MLA
Jin, J., Dai, F., Long, Z., Cai, H., Liu, X., Zhou, Y., Hong, Q., Dong, Q., Wang, Y., Huang, H."[Corrigendum] CXCR6 predicts poor prognosis in gastric cancer and promotes tumor metastasis through epithelial-mesenchymal transition". Oncology Reports 55.3 (2026): 38.
Chicago
Jin, J., Dai, F., Long, Z., Cai, H., Liu, X., Zhou, Y., Hong, Q., Dong, Q., Wang, Y., Huang, H."[Corrigendum] CXCR6 predicts poor prognosis in gastric cancer and promotes tumor metastasis through epithelial-mesenchymal transition". Oncology Reports 55, no. 3 (2026): 38. https://doi.org/10.3892/or.2026.9043
Follow us
  • Twitter
  • LinkedIn
  • Facebook
About
  • Spandidos Publications
  • Careers
  • Cookie Policy
  • Privacy Policy
How can we help?
  • Help
  • Live Chat
  • Contact
  • Email to our Support Team