Spandidos Publications Logo
  • About
    • About Spandidos
    • Aims and Scopes
    • Abstracting and Indexing
    • Editorial Policies
    • Reprints and Permissions
    • Job Opportunities
    • Terms and Conditions
    • Contact
  • Journals
    • All Journals
    • Oncology Letters
      • Oncology Letters
      • Information for Authors
      • Editorial Policies
      • Editorial Board
      • Aims and Scope
      • Abstracting and Indexing
      • Bibliographic Information
      • Archive
    • International Journal of Oncology
      • International Journal of Oncology
      • Information for Authors
      • Editorial Policies
      • Editorial Board
      • Aims and Scope
      • Abstracting and Indexing
      • Bibliographic Information
      • Archive
    • Molecular and Clinical Oncology
      • Molecular and Clinical Oncology
      • Information for Authors
      • Editorial Policies
      • Editorial Board
      • Aims and Scope
      • Abstracting and Indexing
      • Bibliographic Information
      • Archive
    • Experimental and Therapeutic Medicine
      • Experimental and Therapeutic Medicine
      • Information for Authors
      • Editorial Policies
      • Editorial Board
      • Aims and Scope
      • Abstracting and Indexing
      • Bibliographic Information
      • Archive
    • International Journal of Molecular Medicine
      • International Journal of Molecular Medicine
      • Information for Authors
      • Editorial Policies
      • Editorial Board
      • Aims and Scope
      • Abstracting and Indexing
      • Bibliographic Information
      • Archive
    • Biomedical Reports
      • Biomedical Reports
      • Information for Authors
      • Editorial Policies
      • Editorial Board
      • Aims and Scope
      • Abstracting and Indexing
      • Bibliographic Information
      • Archive
    • Oncology Reports
      • Oncology Reports
      • Information for Authors
      • Editorial Policies
      • Editorial Board
      • Aims and Scope
      • Abstracting and Indexing
      • Bibliographic Information
      • Archive
    • Molecular Medicine Reports
      • Molecular Medicine Reports
      • Information for Authors
      • Editorial Policies
      • Editorial Board
      • Aims and Scope
      • Abstracting and Indexing
      • Bibliographic Information
      • Archive
    • World Academy of Sciences Journal
      • World Academy of Sciences Journal
      • Information for Authors
      • Editorial Policies
      • Editorial Board
      • Aims and Scope
      • Abstracting and Indexing
      • Bibliographic Information
      • Archive
    • International Journal of Functional Nutrition
      • International Journal of Functional Nutrition
      • Information for Authors
      • Editorial Policies
      • Editorial Board
      • Aims and Scope
      • Abstracting and Indexing
      • Bibliographic Information
      • Archive
    • International Journal of Epigenetics
      • International Journal of Epigenetics
      • Information for Authors
      • Editorial Policies
      • Editorial Board
      • Aims and Scope
      • Abstracting and Indexing
      • Bibliographic Information
      • Archive
    • Medicine International
      • Medicine International
      • Information for Authors
      • Editorial Policies
      • Editorial Board
      • Aims and Scope
      • Abstracting and Indexing
      • Bibliographic Information
      • Archive
  • Articles
  • Information
    • Information for Authors
    • Information for Reviewers
    • Information for Librarians
    • Information for Advertisers
    • Conferences
  • Language Editing
Spandidos Publications Logo
  • About
    • About Spandidos
    • Aims and Scopes
    • Abstracting and Indexing
    • Editorial Policies
    • Reprints and Permissions
    • Job Opportunities
    • Terms and Conditions
    • Contact
  • Journals
    • All Journals
    • Biomedical Reports
      • Information for Authors
      • Editorial Policies
      • Editorial Board
      • Aims and Scope
      • Abstracting and Indexing
      • Bibliographic Information
      • Archive
    • Experimental and Therapeutic Medicine
      • Information for Authors
      • Editorial Policies
      • Editorial Board
      • Aims and Scope
      • Abstracting and Indexing
      • Bibliographic Information
      • Archive
    • International Journal of Epigenetics
      • Information for Authors
      • Editorial Policies
      • Editorial Board
      • Aims and Scope
      • Abstracting and Indexing
      • Bibliographic Information
      • Archive
    • International Journal of Functional Nutrition
      • Information for Authors
      • Editorial Policies
      • Editorial Board
      • Aims and Scope
      • Abstracting and Indexing
      • Bibliographic Information
      • Archive
    • International Journal of Molecular Medicine
      • Information for Authors
      • Editorial Policies
      • Editorial Board
      • Aims and Scope
      • Abstracting and Indexing
      • Bibliographic Information
      • Archive
    • International Journal of Oncology
      • Information for Authors
      • Editorial Policies
      • Editorial Board
      • Aims and Scope
      • Abstracting and Indexing
      • Bibliographic Information
      • Archive
    • Medicine International
      • Information for Authors
      • Editorial Policies
      • Editorial Board
      • Aims and Scope
      • Abstracting and Indexing
      • Bibliographic Information
      • Archive
    • Molecular and Clinical Oncology
      • Information for Authors
      • Editorial Policies
      • Editorial Board
      • Aims and Scope
      • Abstracting and Indexing
      • Bibliographic Information
      • Archive
    • Molecular Medicine Reports
      • Information for Authors
      • Editorial Policies
      • Editorial Board
      • Aims and Scope
      • Abstracting and Indexing
      • Bibliographic Information
      • Archive
    • Oncology Letters
      • Information for Authors
      • Editorial Policies
      • Editorial Board
      • Aims and Scope
      • Abstracting and Indexing
      • Bibliographic Information
      • Archive
    • Oncology Reports
      • Information for Authors
      • Editorial Policies
      • Editorial Board
      • Aims and Scope
      • Abstracting and Indexing
      • Bibliographic Information
      • Archive
    • World Academy of Sciences Journal
      • Information for Authors
      • Editorial Policies
      • Editorial Board
      • Aims and Scope
      • Abstracting and Indexing
      • Bibliographic Information
      • Archive
  • Articles
  • Information
    • For Authors
    • For Reviewers
    • For Librarians
    • For Advertisers
    • Conferences
  • Language Editing
Login Register Submit
  • This site uses cookies
  • You can change your cookie settings at any time by following the instructions in our Cookie Policy. To find out more, you may read our Privacy Policy.

    I agree
Search articles by DOI, keyword, author or affiliation
Search
Advanced Search
presentation
Oncology Reports
Join Editorial Board Propose a Special Issue
Print ISSN: 1021-335X Online ISSN: 1791-2431
Journal Cover
March-2026 Volume 55 Issue 3

Full Size Image

Sign up for eToc alerts
Recommend to Library

Journals

International Journal of Molecular Medicine

International Journal of Molecular Medicine

International Journal of Molecular Medicine is an international journal devoted to molecular mechanisms of human disease.

International Journal of Oncology

International Journal of Oncology

International Journal of Oncology is an international journal devoted to oncology research and cancer treatment.

Molecular Medicine Reports

Molecular Medicine Reports

Covers molecular medicine topics such as pharmacology, pathology, genetics, neuroscience, infectious diseases, molecular cardiology, and molecular surgery.

Oncology Reports

Oncology Reports

Oncology Reports is an international journal devoted to fundamental and applied research in Oncology.

Experimental and Therapeutic Medicine

Experimental and Therapeutic Medicine

Experimental and Therapeutic Medicine is an international journal devoted to laboratory and clinical medicine.

Oncology Letters

Oncology Letters

Oncology Letters is an international journal devoted to Experimental and Clinical Oncology.

Biomedical Reports

Biomedical Reports

Explores a wide range of biological and medical fields, including pharmacology, genetics, microbiology, neuroscience, and molecular cardiology.

Molecular and Clinical Oncology

Molecular and Clinical Oncology

International journal addressing all aspects of oncology research, from tumorigenesis and oncogenes to chemotherapy and metastasis.

World Academy of Sciences Journal

World Academy of Sciences Journal

Multidisciplinary open-access journal spanning biochemistry, genetics, neuroscience, environmental health, and synthetic biology.

International Journal of Functional Nutrition

International Journal of Functional Nutrition

Open-access journal combining biochemistry, pharmacology, immunology, and genetics to advance health through functional nutrition.

International Journal of Epigenetics

International Journal of Epigenetics

Publishes open-access research on using epigenetics to advance understanding and treatment of human disease.

Medicine International

Medicine International

An International Open Access Journal Devoted to General Medicine.

Journal Cover
March-2026 Volume 55 Issue 3

Full Size Image

Sign up for eToc alerts
Recommend to Library

  • Article
  • Citations
    • Cite This Article
    • Download Citation
    • Create Citation Alert
    • Remove Citation Alert
    • Cited By
  • Similar Articles
    • Related Articles (in Spandidos Publications)
    • Similar Articles (Google Scholar)
    • Similar Articles (PubMed)
  • Download PDF
  • Download XML
  • View XML
Correction Open Access

[Corrigendum] Triptolide inhibits JAK2/STAT3 signaling and induces lethal autophagy through ROS generation in cisplatin‑resistant SKOV3/DDP ovarian cancer cells

  • Authors:
    • Yanying Zhong
    • Fuyin Le
    • Jiao Cheng
    • Chen Luo
    • Xiali Zhang
    • Xingwu Wu
    • Fang Xu
    • Qi Zuo
    • Buzhen Tan
  • View Affiliations / Copyright

    Affiliations: Department of Obstetrics and Gynecology, The Second Affiliated Hospital of Nanchang University, Nanchang, Jiangxi 330006, P.R. China, Department of Tumour Immunology, School of Basic Medicine Sciences, Nanchang University Medical College, Nanchang, Jiangxi 330006, P.R. China, Department of General Surgery, The Second Affiliated Hospital of Nanchang University, Nanchang, Jiangxi 330006, P.R. China, Department of Laboratory Animal Science, Nanchang University, Nanchang, Jiangxi 330006, P.R. China, Jiangxi Maternal and Child Health Hospital, Nanchang, Jiangxi 330006, P.R. China, Department of Obstetrics and Gynecology, The Third Hospital of Nanchang University, Nanchang, Jiangxi 330009, P.R. China
    Copyright: © Zhong et al. This is an open access article distributed under the terms of Creative Commons Attribution License [CC BY 4.0].
  • Article Number: 43
    |
    Published online on: January 13, 2026
       https://doi.org/10.3892/or.2026.9048
  • Expand metrics +
Metrics: Total Views: 0 (Spandidos Publications: | PMC Statistics: )
Metrics: Total PDF Downloads: 0 (Spandidos Publications: | PMC Statistics: )
Cited By (CrossRef): 0 citations Loading Articles...

This article is mentioned in:


Abstract

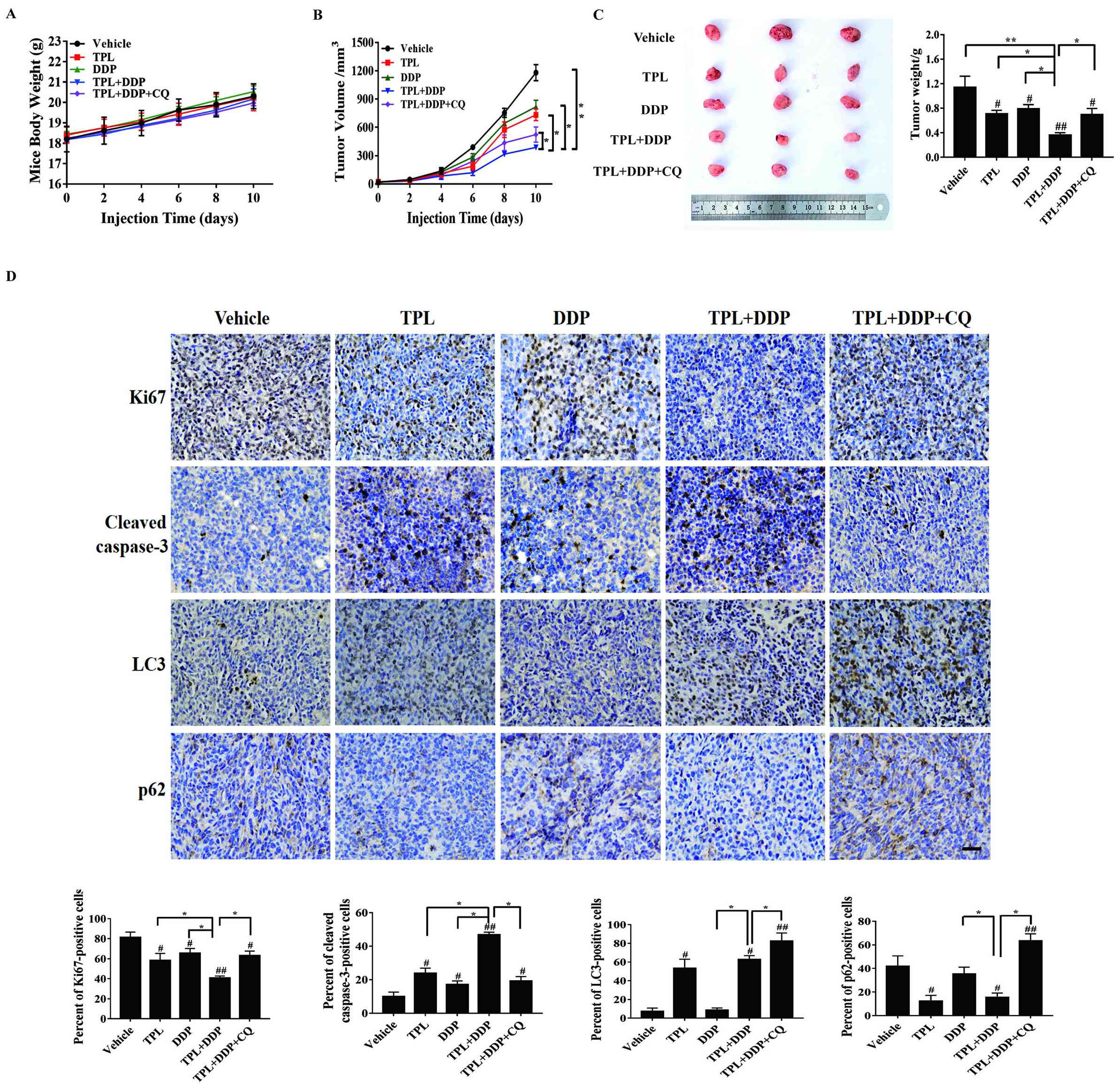
Following the publication of the above article, the authors contacted the Editorial Office to explain that they had made inadvertent errors in compiling a couple of the figures in the above paper; first, regarding the immunohistochemical images shown in Fig. 2D on p. 5, the data panel shown correctly for the ‘LC3/TPL+DDP’ experiment contained an overlapping section with the ‘LC3/TPL’ data panel in the same figure part (the latter of which had been incorporated into this figure incorrectly). Secondly, the β‑actin bands correctly shown in Fig. 3D on p. 6 had incorrectly been included to represent the JAK2 western blot data in Fig. 4F on p. 7. However, the authors were able to re‑examine their original data, and realized how these errors had occurred. The revised and corrected versions of Figs. 2 and 4, now showing the correct data for the ‘LC3/TPL’ experiment in Fig. 2D and the JAK2 western blot data in Fig. 4F, are shown on the next two pages. Note that the errors made with the assembly of the data in these figures did not affect the overall conclusions reported in the paper. The authors apologize to the Editor of Oncology Reports and to the readership for any inconvenience caused. [Oncology Reports 45: 69, 2021; DOI: 10.3892/or.2021.8020]

Oncol Rep 45: [Related article:] 69, 2021; DOI: 10.3892/or.2021.8020

Following the publication of the above article, the authors contacted the Editorial Office to explain that they had made inadvertent errors in compiling a couple of the figures in the above paper; first, regarding the immunohistochemical images shown in Fig. 2D on p. 5, the data panel shown correctly for the ‘LC3/TPL+DDP’ experiment contained an overlapping section with the ‘LC3/TPL’ data panel in the same figure part (the latter of which had been incorporated into this figure incorrectly). Secondly, the β-actin bands correctly shown in Fig. 3D on p. 6 had incorrectly been included to represent the JAK2 western blot data in Fig. 4F on p. 7.

TPL potentiates the antitumor effect
of DDP through autophagy induction in vivo. Mice bearing
SKOV3/DDP tumor cells were intraperitoneally injected with PBS,
TPL, DDP, TPL + DDP, and TPL + DDP + CQ. (A) The body weight of
mice and (B) tumor volume were measured every two days during the
administration period. At the end of experiment, tumors were
removed, photographed and (C) weighed. (D) Immunohistochemical
analysis (Ki67, cleaved caspase-3, LC3 and p62 staining) of tumor
tissue sections isolated from the indicated groups of mice
(magnification, ×400). Scale bar, 100 µm. *P<0.05 and
**P<0.01 vs. the TPL + DDP group. #P<0.05 and
##P<0.01 vs. the Vehicle group. TPL, triptolide; DDP,
cisplatin; CQ, chloroquine; Con, control.

Figure 2.

TPL potentiates the antitumor effect of DDP through autophagy induction in vivo. Mice bearing SKOV3/DDP tumor cells were intraperitoneally injected with PBS, TPL, DDP, TPL + DDP, and TPL + DDP + CQ. (A) The body weight of mice and (B) tumor volume were measured every two days during the administration period. At the end of experiment, tumors were removed, photographed and (C) weighed. (D) Immunohistochemical analysis (Ki67, cleaved caspase-3, LC3 and p62 staining) of tumor tissue sections isolated from the indicated groups of mice (magnification, ×400). Scale bar, 100 µm. *P<0.05 and **P<0.01 vs. the TPL + DDP group. #P<0.05 and ##P<0.01 vs. the Vehicle group. TPL, triptolide; DDP, cisplatin; CQ, chloroquine; Con, control.

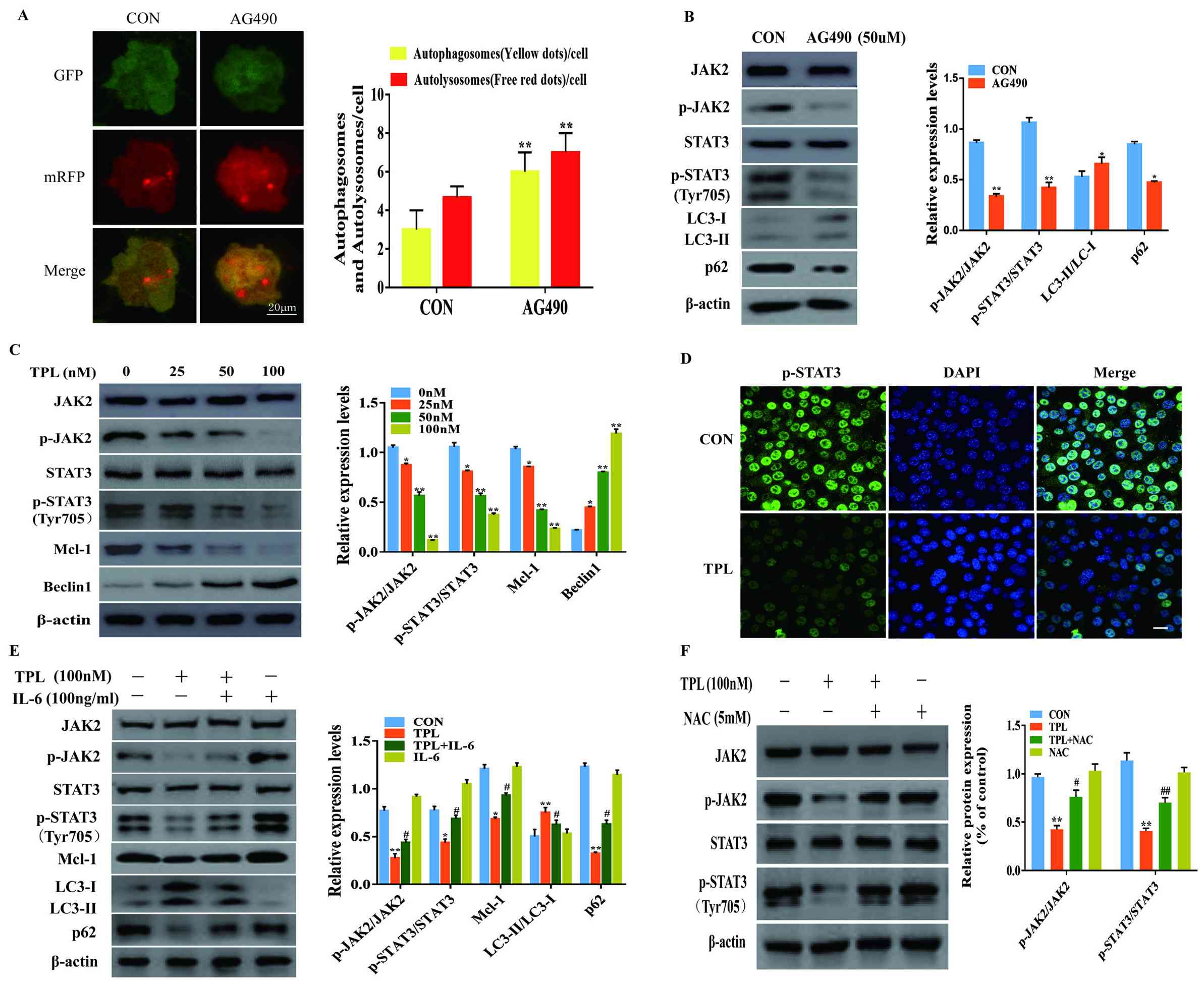
ROS generation is upstream of
JAK2/STAT3 inactivation in TPL-induced autophagy. (A and B)
SKOV3/DDP cells were treated with or without 50 µM AG490 for 24 h,
and (A) the autophagosomes (yellow puncta) and the autolysosomes
(red puncta) were detected using a fluorescence microscope. Scale
bar, 20 µm. (B) The expression levels of p-JAK2, p-STAT3 (Y705),
LC3 and p62 were compared by western blot analysis. (C) Western
blotting revealed the expression of JAK2, p-JAK2, STAT3, p-STAT3
(Y705), Mcl-1 and Beclin1 in SKOV3/DDP cells after treatment with
variable doses of TPL for 24 h. (D) SKOV3/DDP cells were treated
with or without 100 nM TPL for 24 h, then the expression of p-STAT3
(Y705) was examined using immunofluorescence staining
(magnification, ×400). The cell nuclei were stained with DAPI
(blue). Scale bar, 20 µm. (E) SKOV3/DDP cells were incubated
without or with TPL (100 nM) in the presence or absence of IL-6
(100 ng/ml) for 24 h. Mcl-1, LC3 and p62 were detected by western
blot analysis. (F) SKOV3/DDP cells were treated with NAC (5 mM) for
1 h prior to exposure to TPL (100 nM) for 24 h, and then the p-JAK2
and p-STAT3 (Y705) expression were evaluated with western blotting.
*P<0.05 and **P<0.01 vs. the Con group. #P<0.05
and ##P<0.01 vs. the TPL group. ROS, reactive oxygen
species; JAK2, Janus kinase 2; STAT3, signal transducer and
activator of transcription-3; TPL, triptolide; DDP, cisplatin;
p-phosphorylated; Mcl-1, myeloid cell leukemia-1; IL, interleukin;
NAC, N-acetyl-l-cysteine; Con, Control.

Figure 4.

ROS generation is upstream of JAK2/STAT3 inactivation in TPL-induced autophagy. (A and B) SKOV3/DDP cells were treated with or without 50 µM AG490 for 24 h, and (A) the autophagosomes (yellow puncta) and the autolysosomes (red puncta) were detected using a fluorescence microscope. Scale bar, 20 µm. (B) The expression levels of p-JAK2, p-STAT3 (Y705), LC3 and p62 were compared by western blot analysis. (C) Western blotting revealed the expression of JAK2, p-JAK2, STAT3, p-STAT3 (Y705), Mcl-1 and Beclin1 in SKOV3/DDP cells after treatment with variable doses of TPL for 24 h. (D) SKOV3/DDP cells were treated with or without 100 nM TPL for 24 h, then the expression of p-STAT3 (Y705) was examined using immunofluorescence staining (magnification, ×400). The cell nuclei were stained with DAPI (blue). Scale bar, 20 µm. (E) SKOV3/DDP cells were incubated without or with TPL (100 nM) in the presence or absence of IL-6 (100 ng/ml) for 24 h. Mcl-1, LC3 and p62 were detected by western blot analysis. (F) SKOV3/DDP cells were treated with NAC (5 mM) for 1 h prior to exposure to TPL (100 nM) for 24 h, and then the p-JAK2 and p-STAT3 (Y705) expression were evaluated with western blotting. *P<0.05 and **P<0.01 vs. the Con group. #P<0.05 and ##P<0.01 vs. the TPL group. ROS, reactive oxygen species; JAK2, Janus kinase 2; STAT3, signal transducer and activator of transcription-3; TPL, triptolide; DDP, cisplatin; p-phosphorylated; Mcl-1, myeloid cell leukemia-1; IL, interleukin; NAC, N-acetyl-l-cysteine; Con, Control.

However, the authors were able to re-examine their original data, and realized how these errors had occurred. The revised and corrected versions of Figs. 2 and 4, now showing the correct data for the ‘LC3/TPL’ experiment in Fig. 2D and the JAK2 western blot data in Fig. 4F, are shown on the next two pages. Note that the errors made with the assembly of the data in these figures did not affect the overall conclusions reported in the paper. The authors apologize to the Editor of Oncology Reports and to the readership for any inconvenience caused.

Related Articles

  • Abstract
  • View
  • Download
  • Twitter
Copy and paste a formatted citation
Spandidos Publications style
Zhong Y, Le F, Cheng J, Luo C, Zhang X, Wu X, Xu F, Zuo Q and Tan B: <p>[Corrigendum] Triptolide inhibits JAK2/STAT3 signaling and induces lethal autophagy through ROS generation in cisplatin‑resistant SKOV3/DDP ovarian cancer cells</p>. Oncol Rep 55: 43, 2026.
APA
Zhong, Y., Le, F., Cheng, J., Luo, C., Zhang, X., Wu, X. ... Tan, B. (2026). <p>[Corrigendum] Triptolide inhibits JAK2/STAT3 signaling and induces lethal autophagy through ROS generation in cisplatin‑resistant SKOV3/DDP ovarian cancer cells</p>. Oncology Reports, 55, 43. https://doi.org/10.3892/or.2026.9048
MLA
Zhong, Y., Le, F., Cheng, J., Luo, C., Zhang, X., Wu, X., Xu, F., Zuo, Q., Tan, B."<p>[Corrigendum] Triptolide inhibits JAK2/STAT3 signaling and induces lethal autophagy through ROS generation in cisplatin‑resistant SKOV3/DDP ovarian cancer cells</p>". Oncology Reports 55.3 (2026): 43.
Chicago
Zhong, Y., Le, F., Cheng, J., Luo, C., Zhang, X., Wu, X., Xu, F., Zuo, Q., Tan, B."<p>[Corrigendum] Triptolide inhibits JAK2/STAT3 signaling and induces lethal autophagy through ROS generation in cisplatin‑resistant SKOV3/DDP ovarian cancer cells</p>". Oncology Reports 55, no. 3 (2026): 43. https://doi.org/10.3892/or.2026.9048
Copy and paste a formatted citation
x
Spandidos Publications style
Zhong Y, Le F, Cheng J, Luo C, Zhang X, Wu X, Xu F, Zuo Q and Tan B: <p>[Corrigendum] Triptolide inhibits JAK2/STAT3 signaling and induces lethal autophagy through ROS generation in cisplatin‑resistant SKOV3/DDP ovarian cancer cells</p>. Oncol Rep 55: 43, 2026.
APA
Zhong, Y., Le, F., Cheng, J., Luo, C., Zhang, X., Wu, X. ... Tan, B. (2026). <p>[Corrigendum] Triptolide inhibits JAK2/STAT3 signaling and induces lethal autophagy through ROS generation in cisplatin‑resistant SKOV3/DDP ovarian cancer cells</p>. Oncology Reports, 55, 43. https://doi.org/10.3892/or.2026.9048
MLA
Zhong, Y., Le, F., Cheng, J., Luo, C., Zhang, X., Wu, X., Xu, F., Zuo, Q., Tan, B."<p>[Corrigendum] Triptolide inhibits JAK2/STAT3 signaling and induces lethal autophagy through ROS generation in cisplatin‑resistant SKOV3/DDP ovarian cancer cells</p>". Oncology Reports 55.3 (2026): 43.
Chicago
Zhong, Y., Le, F., Cheng, J., Luo, C., Zhang, X., Wu, X., Xu, F., Zuo, Q., Tan, B."<p>[Corrigendum] Triptolide inhibits JAK2/STAT3 signaling and induces lethal autophagy through ROS generation in cisplatin‑resistant SKOV3/DDP ovarian cancer cells</p>". Oncology Reports 55, no. 3 (2026): 43. https://doi.org/10.3892/or.2026.9048
Follow us
  • Twitter
  • LinkedIn
  • Facebook
About
  • Spandidos Publications
  • Careers
  • Cookie Policy
  • Privacy Policy
How can we help?
  • Help
  • Live Chat
  • Contact
  • Email to our Support Team