Spandidos Publications Logo
  • About
    • About Spandidos
    • Aims and Scopes
    • Abstracting and Indexing
    • Editorial Policies
    • Reprints and Permissions
    • Job Opportunities
    • Terms and Conditions
    • Contact
  • Journals
    • All Journals
    • Oncology Letters
      • Oncology Letters
      • Information for Authors
      • Editorial Policies
      • Editorial Board
      • Aims and Scope
      • Abstracting and Indexing
      • Bibliographic Information
      • Archive
    • International Journal of Oncology
      • International Journal of Oncology
      • Information for Authors
      • Editorial Policies
      • Editorial Board
      • Aims and Scope
      • Abstracting and Indexing
      • Bibliographic Information
      • Archive
    • Molecular and Clinical Oncology
      • Molecular and Clinical Oncology
      • Information for Authors
      • Editorial Policies
      • Editorial Board
      • Aims and Scope
      • Abstracting and Indexing
      • Bibliographic Information
      • Archive
    • Experimental and Therapeutic Medicine
      • Experimental and Therapeutic Medicine
      • Information for Authors
      • Editorial Policies
      • Editorial Board
      • Aims and Scope
      • Abstracting and Indexing
      • Bibliographic Information
      • Archive
    • International Journal of Molecular Medicine
      • International Journal of Molecular Medicine
      • Information for Authors
      • Editorial Policies
      • Editorial Board
      • Aims and Scope
      • Abstracting and Indexing
      • Bibliographic Information
      • Archive
    • Biomedical Reports
      • Biomedical Reports
      • Information for Authors
      • Editorial Policies
      • Editorial Board
      • Aims and Scope
      • Abstracting and Indexing
      • Bibliographic Information
      • Archive
    • Oncology Reports
      • Oncology Reports
      • Information for Authors
      • Editorial Policies
      • Editorial Board
      • Aims and Scope
      • Abstracting and Indexing
      • Bibliographic Information
      • Archive
    • Molecular Medicine Reports
      • Molecular Medicine Reports
      • Information for Authors
      • Editorial Policies
      • Editorial Board
      • Aims and Scope
      • Abstracting and Indexing
      • Bibliographic Information
      • Archive
    • World Academy of Sciences Journal
      • World Academy of Sciences Journal
      • Information for Authors
      • Editorial Policies
      • Editorial Board
      • Aims and Scope
      • Abstracting and Indexing
      • Bibliographic Information
      • Archive
    • International Journal of Functional Nutrition
      • International Journal of Functional Nutrition
      • Information for Authors
      • Editorial Policies
      • Editorial Board
      • Aims and Scope
      • Abstracting and Indexing
      • Bibliographic Information
      • Archive
    • International Journal of Epigenetics
      • International Journal of Epigenetics
      • Information for Authors
      • Editorial Policies
      • Editorial Board
      • Aims and Scope
      • Abstracting and Indexing
      • Bibliographic Information
      • Archive
    • Medicine International
      • Medicine International
      • Information for Authors
      • Editorial Policies
      • Editorial Board
      • Aims and Scope
      • Abstracting and Indexing
      • Bibliographic Information
      • Archive
  • Articles
  • Information
    • Information for Authors
    • Information for Reviewers
    • Information for Librarians
    • Information for Advertisers
    • Conferences
  • Language Editing
Spandidos Publications Logo
  • About
    • About Spandidos
    • Aims and Scopes
    • Abstracting and Indexing
    • Editorial Policies
    • Reprints and Permissions
    • Job Opportunities
    • Terms and Conditions
    • Contact
  • Journals
    • All Journals
    • Biomedical Reports
      • Information for Authors
      • Editorial Policies
      • Editorial Board
      • Aims and Scope
      • Abstracting and Indexing
      • Bibliographic Information
      • Archive
    • Experimental and Therapeutic Medicine
      • Information for Authors
      • Editorial Policies
      • Editorial Board
      • Aims and Scope
      • Abstracting and Indexing
      • Bibliographic Information
      • Archive
    • International Journal of Epigenetics
      • Information for Authors
      • Editorial Policies
      • Editorial Board
      • Aims and Scope
      • Abstracting and Indexing
      • Bibliographic Information
      • Archive
    • International Journal of Functional Nutrition
      • Information for Authors
      • Editorial Policies
      • Editorial Board
      • Aims and Scope
      • Abstracting and Indexing
      • Bibliographic Information
      • Archive
    • International Journal of Molecular Medicine
      • Information for Authors
      • Editorial Policies
      • Editorial Board
      • Aims and Scope
      • Abstracting and Indexing
      • Bibliographic Information
      • Archive
    • International Journal of Oncology
      • Information for Authors
      • Editorial Policies
      • Editorial Board
      • Aims and Scope
      • Abstracting and Indexing
      • Bibliographic Information
      • Archive
    • Medicine International
      • Information for Authors
      • Editorial Policies
      • Editorial Board
      • Aims and Scope
      • Abstracting and Indexing
      • Bibliographic Information
      • Archive
    • Molecular and Clinical Oncology
      • Information for Authors
      • Editorial Policies
      • Editorial Board
      • Aims and Scope
      • Abstracting and Indexing
      • Bibliographic Information
      • Archive
    • Molecular Medicine Reports
      • Information for Authors
      • Editorial Policies
      • Editorial Board
      • Aims and Scope
      • Abstracting and Indexing
      • Bibliographic Information
      • Archive
    • Oncology Letters
      • Information for Authors
      • Editorial Policies
      • Editorial Board
      • Aims and Scope
      • Abstracting and Indexing
      • Bibliographic Information
      • Archive
    • Oncology Reports
      • Information for Authors
      • Editorial Policies
      • Editorial Board
      • Aims and Scope
      • Abstracting and Indexing
      • Bibliographic Information
      • Archive
    • World Academy of Sciences Journal
      • Information for Authors
      • Editorial Policies
      • Editorial Board
      • Aims and Scope
      • Abstracting and Indexing
      • Bibliographic Information
      • Archive
  • Articles
  • Information
    • For Authors
    • For Reviewers
    • For Librarians
    • For Advertisers
    • Conferences
  • Language Editing
Login Register Submit
  • This site uses cookies
  • You can change your cookie settings at any time by following the instructions in our Cookie Policy. To find out more, you may read our Privacy Policy.

    I agree
Search articles by DOI, keyword, author or affiliation
Search
Advanced Search
presentation
Oncology Reports
Join Editorial Board Propose a Special Issue
Print ISSN: 1021-335X Online ISSN: 1791-2431
Journal Cover
March-2026 Volume 55 Issue 3

Full Size Image

Sign up for eToc alerts
Recommend to Library

Journals

International Journal of Molecular Medicine

International Journal of Molecular Medicine

International Journal of Molecular Medicine is an international journal devoted to molecular mechanisms of human disease.

International Journal of Oncology

International Journal of Oncology

International Journal of Oncology is an international journal devoted to oncology research and cancer treatment.

Molecular Medicine Reports

Molecular Medicine Reports

Covers molecular medicine topics such as pharmacology, pathology, genetics, neuroscience, infectious diseases, molecular cardiology, and molecular surgery.

Oncology Reports

Oncology Reports

Oncology Reports is an international journal devoted to fundamental and applied research in Oncology.

Experimental and Therapeutic Medicine

Experimental and Therapeutic Medicine

Experimental and Therapeutic Medicine is an international journal devoted to laboratory and clinical medicine.

Oncology Letters

Oncology Letters

Oncology Letters is an international journal devoted to Experimental and Clinical Oncology.

Biomedical Reports

Biomedical Reports

Explores a wide range of biological and medical fields, including pharmacology, genetics, microbiology, neuroscience, and molecular cardiology.

Molecular and Clinical Oncology

Molecular and Clinical Oncology

International journal addressing all aspects of oncology research, from tumorigenesis and oncogenes to chemotherapy and metastasis.

World Academy of Sciences Journal

World Academy of Sciences Journal

Multidisciplinary open-access journal spanning biochemistry, genetics, neuroscience, environmental health, and synthetic biology.

International Journal of Functional Nutrition

International Journal of Functional Nutrition

Open-access journal combining biochemistry, pharmacology, immunology, and genetics to advance health through functional nutrition.

International Journal of Epigenetics

International Journal of Epigenetics

Publishes open-access research on using epigenetics to advance understanding and treatment of human disease.

Medicine International

Medicine International

An International Open Access Journal Devoted to General Medicine.

Journal Cover
March-2026 Volume 55 Issue 3

Full Size Image

Sign up for eToc alerts
Recommend to Library

  • Article
  • Citations
    • Cite This Article
    • Download Citation
    • Create Citation Alert
    • Remove Citation Alert
    • Cited By
  • Similar Articles
    • Related Articles (in Spandidos Publications)
    • Similar Articles (Google Scholar)
    • Similar Articles (PubMed)
  • Download PDF
  • Download XML
  • View XML

  • Supplementary Files
    • Supplementary_Data1.pdf
    • Supplementary_Data2.pdf
Article Open Access

GPR176 enhances the epithelial‑mesenchymal transition in gastric cancer cells by activating the PI3K/AKT/mTOR signaling pathway

  • Authors:
    • Guangchuan Mu
    • Kaiyan Li
    • Chaozhen Hu
    • Jintao Cai
    • Huichao Ruan
    • Guanyu Zhu
    • Dang Liu
  • View Affiliations / Copyright

    Affiliations: Department of Gastrointestinal Surgery, The First Affiliated Hospital of Guangxi Medical University, Nanning, Guangxi 530021, P.R. China
    Copyright: © Mu et al. This is an open access article distributed under the terms of Creative Commons Attribution License.
  • Article Number: 48
    |
    Published online on: January 19, 2026
       https://doi.org/10.3892/or.2026.9053
  • Expand metrics +
Metrics: Total Views: 0 (Spandidos Publications: | PMC Statistics: )
Metrics: Total PDF Downloads: 0 (Spandidos Publications: | PMC Statistics: )
Cited By (CrossRef): 0 citations Loading Articles...

This article is mentioned in:


Abstract

Gastric cancer is a malignancy with a high incidence and poor prognosis. The identification of novel molecular markers and elucidation of their underlying mechanisms may provide new avenues for improving therapeutic strategies. The present study analyzed the association between GPR176 expression and clinicopathological features using The Cancer Genome Atlas‑Stomach Adenocarcinoma and GSE66254 datasets, and further validated the findings in patients from The First Affiliated Hospital of Guangxi Medical University (Nanning, China). The migratory and invasive abilities of gastric cancer cells were assessed using Transwell and wound‑healing assays. Western blotting was carried out to evaluate the effects of GPR176 on the PI3K/AKT/mTOR signaling pathway. In vivo tumorigenesis assays in nude mice were carried out to confirm the role of GPR176 in tumor progression. Analysis revealed that GPR176 expression was significantly elevated in gastric cancer tissues and associated with unfavorable patient outcomes. Silencing GPR176 markedly suppressed the migration and invasion of gastric cancer cells, accompanied by inhibition of the PI3K/AKT/mTOR and EMT signaling pathways. These inhibitory effects were prevented by the overexpression of PIP5K1A. In line with the in vitro results, experiments with nude mice demonstrated that GPR176 knockdown impeded tumor growth, whereas its overexpression enhanced tumorigenicity. Furthermore, GPR176 suppression significantly attenuated EMT and PI3K/AKT/mTOR signaling in vivo, while GPR176 overexpression led to activation of these pathways. In summary, the present study identifies GPR176 as a novel prognostic biomarker in gastric cancer. Mechanistically, GPR176 promotes EMT and tumor progression, at least in part, through activation of the PI3K/AKT/mTOR signaling pathway.

Introduction

In 2020, the incidence of gastric cancer reached ~1.09 million cases, ranking 5th among all malignant tumors and accounting for 5.6% of all malignant diseases (1,2). The number of mortalities caused by gastric cancer totaled ~770,000, ranking fourth and accounting for 7.7% of overall malignant tumor-related fatalities (1,2). The high prevalence and poor prognosis of gastric cancer have markedly impacted the well-being of the population, especially in China (3). In 2022, China reported ~397,000 new cases of gastric cancer, accounting for 37% of the global total, with both incidence and mortality rates ranking third among malignant tumors in China (4,5). East Asia bears the brunt of the global burden, with ~60% of gastric cancer cases occurring in this region (6–8). Along with the health burden comes a pronounced economic loss to residents and the government due to the diagnosis and treatment of gastric cancer (9,10).

Early-stage gastric cancer often presents with inconspicuous symptoms, which leads to late detection, suboptimal treatment outcomes, high recurrence rates and low survival rates (6,10–12). The 5-year survival rate for advanced gastric cancer remains as low as 5% globally (13–15). Currently, the predominant treatment strategy for gastric cancer is comprehensive, with a primary emphasis on surgical intervention (16–18). Surgical procedures dominate the treatment landscape for early-stage gastric cancer, while chemotherapy improves survival and quality of life for locally advanced or metastatic cases (stage Ib to IIIb) (8,17,19,20). Despite the mature theory and practice of abdominal anatomy, coupled with inherent shortcomings of chemotherapy, advances in surgical and chemotherapeutic approaches to the treatment of gastric cancer have been limited (8). Overall, the efficacy of gastric cancer treatment remains unsatisfactory, with only modest improvements in prognosis (21).

New therapeutic approaches, such as targeted drugs and immunotherapy, offer hope for patients with gastric cancer (22,23). Targeting central mechanisms of tumor development, developing drugs that prevent uncontrolled cell proliferation or directly inducing apoptosis represents a promising path to a successful transformation and potentially a cure of advanced gastric cancer (24).

GPR176, a G protein-coupled receptor located on 15q14-q15.1, belongs to the G protein-coupled receptor family and functions as a cell surface receptor that responds to hormones, growth factors and neurotransmitters (25). GPR176 is primarily expressed in the brain, followed by the gallbladder and testis (25). While earlier studies focused primarily on the role and mechanisms of GPR176 in circadian rhythms (25,26,27), later research recognizes its potential in tumors (28–32). For example, Tang et al (28) revealed that GPR176 recruits GNAS, activates the cAMP/PKA/BNIP3L signaling pathway and inhibits mitochondrial autophagy, which promotes stem cell formation and proliferation of colorectal adenocarcinoma. Yun et al (29) demonstrated an association between the expression of GPR176 and the prognosis of breast adenocarcinoma. Interfering with GPR176 suppresses the PI3K/AKT/mTOR signaling pathway, glycolysis, epithelial-mesenchymal transition and proliferation of breast adenocarcinoma cells. The prognostic value of GPR176 in esophageal adenocarcinoma has also been established, indicating an association with prognosis and resistance of esophageal adenocarcinoma (30). Analyses of publicly available data have suggested an association between GPR176 and gastric cancer prognosis, warranting further exploration of underlying mechanisms (31,32).

PIP5K1A, which encodes the protein phosphatidylinositol-4-phosphate 5-kinase type 1 α, carries out a role in several processes, including activation of GTPase activity (33,34). It serves as an upstream regulator of the PI3K/AKT/mTOR signaling pathway and genetic or pharmacological inhibition of PIP5K1A markedly inhibits AKT phosphorylation (35,36).

Building upon previous research, the present study first evaluated the expression and prognostic significance of GPR176 in gastric cancer and further elucidated the mechanism by which GPR176 promotes cancer cell invasion and its functional interaction with PIP5K1A, using both in vitro and in vivo models.

Materials and methods

Data acquisition

RNA-sequencing (RNA-seq) data from 448 gastric cancer (STAD) samples, including 410 tumor and 38 normal samples, were collected, along with clinical data from 383 patients with STAD, sourced from the Cancer Genome Atlas (TCGA) database (https://portal.gdc.cancer.gov/) (37). The Limma package in R 4.5.1 (https://bioconductor.org/packages/release/bioc/html/limma.html) facilitated the standardization of RNA-seq information (38). The transcriptomic details for all samples were preserved to investigate the nuanced differences between adenocarcinomatous and adjacent tissues. However, 17 samples with incomplete clinical information were excluded from subsequent survival analysis.

The RNA-seq data and associated clinical/prognostic information for 300 patients diagnosed with gastric cancer were methodically extracted from the GSE66254 dataset in the Gene Expression Omnibus (GEO) database (https://www.ncbi.nlm.nih.gov/geo/query/acc.cgi?acc=GSE66254) (39). The original chip data from GSE66254 underwent a rigorous annotation and standardization process in R, utilizing the Limma package.

Patient samples

From the biobank of the Department of Gastrointestinal and Glandular Surgery at The First Affiliated Hospital of Guangxi Medical University (Nanning, China), tissue specimens (including gastric cancer tumor and adjacent non-tumorous tissues) were collected from 48 patients with gastric cancer who underwent surgery. Postoperative pathological reports indicated lymph node metastasis in 24 of these patients. These tissue samples were subsequently utilized to analyze the correlation between lymph node metastasis and the activation of the PI3K/AKT/mTOR and EMT signaling pathways, as well as the expression of GPR176.

Cell culture

The cell lines HGC-27 and NCI-N87 were procured from the American Type Culture Collection (The Global Bioresource Center; http://www.atcc.org/) cell repository. Culturing these cells involved a comprehensive medium consisting of DMEM (cat. no. 10566016; Gibco, Thermo Fisher Scientific, Inc.), supplemented with 10% FBS (cat. no. 10099141C; Gibco; Thermo Fisher Scientific, Inc.), 1% streptomycin and 1% penicillin (cat. no. P1400; Beijing Solarbio Science & Technology Co., Ltd.). The controlled environment for these cell cultures was maintained in incubators with 5% CO2 and 37°C.

RNA extraction and reverse transcription-quantitative PCR (RT-qPCR)

RNA extraction from each sample (gastric cancer tumor and adjacent non-tumorous tissues) was carried out using the TRI Reagent™, by following the manufacturer's protocol (cat. no. AM9738; Invitrogen; Thermo Fisher Scientific, Inc.). Subsequently, reverse transcription (RT) into cDNA was carried out according to the manufacturer's instructions for the PrimeScript RT Reagent Kit with gDNA Eraser (cat. no. RR047B; Takara Bio, Inc.). The primers were designed using Primer3 (https://primer3.ut.ee/) and are listed in Table SI. qPCR was performed using the FastStart Universal SYBR® Green Master Mix (cat. no. 06402712001; Roche Diagnostics GmbH) on an Applied Biosystems 7500 (Thermo Fisher Scientific, Inc.) with the following thermocycling conditions: Initial denaturation at 95°C for 10 min, followed by 40 cycles of 95°C for 15 sec and 60°C for 1 min. Gene expression was analyzed using the 2−∆∆Cq method (40).

Construction of lentivirus and stable cell lines

Design and packaging of overexpression (OE)/RNA interfering (RNAi) lentiviruses into cells was carried out by Shanghai GeneChem Co., Ltd. Lentiviruses for GPR176 overexpression, GPR176 knockdown (sh-GPR176), PIP5K1A overexpression and PIP5K1A knockdown (sh-PIP5K1A) were constructed using the wild-type sequences of GPR176 and PIP5K1A, respectively. Lentiviruses containing empty vectors were used as the control group for infection. The infection concentration of all lentiviruses in the present study was set to 5 multiplicity of infection (MOI), with an infection duration of 12 h in 37°C cell incubator. Puromycin was added at a concentration of 10 ng/ml to select cells with off-target effects and the selection period was 5 days in in 37°C cell incubator. The GPR176 overexpression lentivirus contained the wild-type sequence of the GPR176 gene, while the PIP5K1A overexpression lentivirus contained the wild-type sequence of the PIP5K1A gene. The functional sequences of sh-GPR176 and sh-PIP5K1A are provided in Table SII. The efficacy of these lentiviruses was verified through a using RT-qPCR assay and western blotting (WB).

WB

Extraction of proteins from cells (HGC-27 and NCI-N87) and tissues (gastric cancer and adjacent normal gastric) entailed a combination of RIPA reagent (cat. no. R0010; Beijing Solarbio Science & Technology Co., Ltd.) and 1% PMSF (cat. no. P0100; Beijing Solarbio Science & Technology Co., Ltd.). Quantification of protein concentration was carried out using the BCA protein assay kit (cat. no. P0009; Beyotime Institute of Biotechnology). The proteins (2 µg) underwent separation using 10% SDS-PAGE electrophoresis and were then transferred to PVDF membranes. Following blocking with 5% skim milk at room temperature for 30 min, the PVDF membranes were incubated overnight at 4°C with the diluent for the primary antibody. After two washes with PBS-Tween (1%), the membranes were incubated with secondary antibody diluent at 23°C for 1 h. The visualization of protein bands was carried out using the Bio-Rad ChemiDoc MP Imaging System (Bio-Rad Laboratories, Inc.). The information and usage concentrations of the corresponding primary antibodies are listed in Table SIII. HRP-conjugated Goat Anti-Mouse IgG (H+L) (1:100; cat. no. SA00001-1, Proteintech Group Inc.) and HRP-conjugated Goat Anti-Rabbit IgG (H+L) (1:100; cat. no. SA00001-2, Proteintech Group Inc.) were used as the secondary antibody.

Immunofluorescence (IF)

IF staining was carried out following standard protocols (https://www.ptgcn.com/support/protocols/#if). Briefly, 1×105 HGC-27 and NCI-N87 cells were fixed with 4% paraformaldehyde at room temperature for 15 min, permeabilized with 0.2% Triton X-100 (cat. no. 9002-93-1; Beijing Solarbio Science & Technology Co., Ltd.) and blocked with 5% normal goat serum (cat. no. SL038, Beijing Solarbio Science & Technology Co., Ltd.) at room temperature for 1 h. Samples were then incubated with primary antibodies (Vimentin, 1:200; E-cadherin, 1:200) at 4°C overnight, followed by Multi-rAb® CoraLite® Plus 488-Goat Anti-Rabbit Recombinant Secondary Antibody (H+L) (1:500; cat. no. RGAR002; Proteintech Group Inc.) and Multi-rAb® CoraLite® Plus 594-Goat Anti-Rabbit Recombinant Secondary Antibody (H+L) (1:500; cat. no. RGAR004; Proteintech Group Inc.) at room temperature for 1 h and DAPI (cat. no. 28718-90-3, Beijing Solarbio Science & Technology Co., Ltd.) nuclear counterstaining at room temperature for 15 min. Fluorescence images were captured with an Olympus inverted fluorescence microscope (Olympus IX73; Olympus Corporation) equipped with appropriate filter sets and a digital camera and analyzed using Olympus CellSens software 2.3.

Cell invasion assays

The cell suspension was obtained by digesting the cells with 1 ml trypsin (cat. no. T1321; Beijing Solarbio Science & Technology Co., Ltd.) for 2 min, adding 5 ml of complete medium, and then repeatedly pipetting the mixture. Before adding the cell suspension in 6.5 mm Transwell® with 8.0 µm Pore Polycarbonate Membrane Inserts (cat. no. 3422; Corning, Inc.), the Matrigel (cat. no. 356234; Beijing Solarbio Science & Technology Co., Ltd.) was prepared according to the manufacturer's instructions. Cells were plated in the upper chambers, and the culture medium was added to the lower chambers. Specifically, 200 µl of a serum-free cell suspension containing 100,000 cells was added to the upper Transwell inserts, while 600 µl of DMEM supplemented with 10% FBS was added to the lower chambers of a 24-well plate. The plate was then incubated for 48 h at 37°C and 5% CO2. After incubation, the insert was fixed with 4% paraformaldehyde at room temperature for 30 min and stained with a 1% crystal violet solution at room temperature for 20 min. Subsequent actions included the erasure of cells on the upper layer, which were then removed, washed with PBS, and the invaded cells were observed under an Olympus IX53.

Cell wound healing assays

Cells (HGC-27 cells and NCI-N87) were grouped according to the regulation of GPR176 and PIP5K1A, with the details stated in Construction of lentivirus and stable cell lines. To observe cell proliferation (HGC-27 and NCI-N87), a precise wound was induced by scratching the plate with a 200 µl suction tip when the cells covered 90–100% of the culture plate area. After washing twice with PBS, serum-free medium was added to the plate, and cells were cultured in incubators with 5% CO2 and 37°C. Subsequently, the width of the wound was observed and imaged consecutively under the Olympus IX53 at 0 and 48 h.

Nude-mouse transplanted tumor model construction

Male nude mice (n=40; 6–8 weeks old; 18–22 g) were housed under specific pathogen-free conditions with a controlled temperature of 22±2°C, humidity of 50±10% and a 12-h light/dark cycle. All animals had ad libitum access to a standard laboratory diet and autoclaved water. The nude mice were randomly assigned into four groups (10 per group) and received subcutaneous injections of HGC-27 cells: sh-NC, sh-GPR-176, Lenti-null and Lenti-GPR-176, respectively. HGC-27 cells in a stable growth state were resuspended in pre-cooled PBS at a concentration of 1×107 cells/200 µl. This suspension was aseptically injected subcutaneously into the right flank of each mouse.

After transplantation, the general health status and body weight of the mice were monitored daily. Tumor volume was measured every two days using a digital caliper and calculated using the formula V=(length × width2 × π)/6. To minimize observer bias, all measurements were conducted in a blinded fashion. Humane endpoints were strictly defined as follows: Tumor burden >1.5 cm in diameter, significant weight loss (>20% of initial body weight) or signs of severe distress. None of the animals reached these endpoints prior to the scheduled experimental conclusion. At the end of the experiment (day 28 post-inoculation), all mice were euthanized by CO2 asphyxiation with a chamber displacement rate of 30–50% per min, followed by cervical dislocation to ensure mortality.

Statistical analysis

Each experiment was carried out to at least three independent replicates. Data analysis was conducted using IBM SPSS Statistics software (version 26.0; IBM Corp.). Results are expressed as the mean ± standard error. Differences between two groups were assessed using an unpaired Student's t-test, while multiple comparisons were carried out by one-way or two-way ANOVA. Linear regression and correlation analysis were employed to assess the correlation between GPR176 and PIP5K1A expression. P<0.05 was considered to indicate a statistically significant difference.

Results

GPR176 is associated with the prognosis and clinicopathologic factors of gastric adenocarcinomas

Expression matrices and corresponding clinical data were respectively obtained from TCGA-STAD dataset and GSE66254 dataset (37,39). The expression of GPR176, its prognostic significance and its association with clinicopathologic factors were evaluated. Analysis of the pan-cancer data from TCGA revealed significant differences in GPR176 expression between cancer and adjacent tissues in cholangiocarcinoma (CHOL), colon adenocarcinoma (COAD), esophageal carcinoma (ESCA), head and neck squamous cell carcinoma (HNSC), kidney chromophobe (KICH), kidney renal clear cell carcinoma (KIRC), liver hepatocellular carcinoma (LIHC), lung adenocarcinoma (LUAD), stomach adenocarcinoma (STAD) and uterine corpus endometrial carcinoma (UCEC) (Fig. 1A). In the TCGA-STAD dataset, the expression of GPR176 was significantly higher in gastric cancer tissues when compared with adjacent tissues (Fig. 1B). Additionally, GPR176 expression levels were lower in patients with TNM stage I gastric adenocarcinoma when compared with patients with stage II/III/IV gastric adenocarcinoma (Fig. 1C), and GPR176 expression levels were significantly lower in patients with stage T1 when compared with patients with pathologic stage T2/T3/T4 (Fig. 1D).

GPR176 expression levels were
associated with clinicopathological characteristics and prognosis
in STAD patients. (A) GPR176 expression levels in common malignant
tumors and adjacent tissues. (B) Comparison of GPR176 expression
levels in STAD tumor tissues and adjacent normal stomach tissues.
(C) Expression levels of GPR176 mRNA in STAD tumors after TNM
staging (I, II, III and IV). (D) Expression levels of GPR176 mRNA
in STAD tumors at pathologic T1, T2, T3 and T4 stages. (E) Tn the
TCGA-STAD dataset, OS of patients with STAD with GPR176 high and
low expression groups using the median value as a cut-off. (F) In
the GSE66254 dataset, OS of patients with STAD with GPR176 high and
low expression groups using the 75th percentile value as a cut-off.
(G) In the GSE66254 dataset, RFS of patients with STAD with GPR176
high and low expression groups using the 75th percentile as a
cut-off. (H) Association of GPR176 expression with pathologic T
staging in the TCGA-STAD dataset. (I) The ROC curve based on GPR176
plotted for distinguishing between gastric cancer and adjacent
tissues. (J) Significant positive correlation between GPR176 and
PIP5K1A expression in the gastric cancer samples in the TCGA-STAD
dataset. ROC, receiver operating characteristic; TCGA, The Cancer
Genome Atlas; STAD, stomach adenocarcinoma; OS, overall survival;
RFS, Recurrence-free survival. *P<0.05, **P<0.01,
***P<0.001. Unpaired Student's t-test was used in Fig. 1A-D, Survival analysis with
Kaplan-Meier method was used in Fig.
1E-G; Chi-squared test was used in Fig. 1F; Receiver Operating Characteristic
(ROC) was used in Fig. 1G; Linear
regression was used in Fig. 1H.

Figure 1.

GPR176 expression levels were associated with clinicopathological characteristics and prognosis in STAD patients. (A) GPR176 expression levels in common malignant tumors and adjacent tissues. (B) Comparison of GPR176 expression levels in STAD tumor tissues and adjacent normal stomach tissues. (C) Expression levels of GPR176 mRNA in STAD tumors after TNM staging (I, II, III and IV). (D) Expression levels of GPR176 mRNA in STAD tumors at pathologic T1, T2, T3 and T4 stages. (E) Tn the TCGA-STAD dataset, OS of patients with STAD with GPR176 high and low expression groups using the median value as a cut-off. (F) In the GSE66254 dataset, OS of patients with STAD with GPR176 high and low expression groups using the 75th percentile value as a cut-off. (G) In the GSE66254 dataset, RFS of patients with STAD with GPR176 high and low expression groups using the 75th percentile as a cut-off. (H) Association of GPR176 expression with pathologic T staging in the TCGA-STAD dataset. (I) The ROC curve based on GPR176 plotted for distinguishing between gastric cancer and adjacent tissues. (J) Significant positive correlation between GPR176 and PIP5K1A expression in the gastric cancer samples in the TCGA-STAD dataset. ROC, receiver operating characteristic; TCGA, The Cancer Genome Atlas; STAD, stomach adenocarcinoma; OS, overall survival; RFS, Recurrence-free survival. *P<0.05, **P<0.01, ***P<0.001. Unpaired Student's t-test was used in Fig. 1A-D, Survival analysis with Kaplan-Meier method was used in Fig. 1E-G; Chi-squared test was used in Fig. 1F; Receiver Operating Characteristic (ROC) was used in Fig. 1G; Linear regression was used in Fig. 1H.

Statistical analysis confirmed the association of GPR176 with tissue type and tumor stage, suggesting its importance in the occurrence and progression of gastric adenocarcinoma. Subsequently, in the TCGA-STAD and GSE66254 datasets, significant association was observed between GPR176 expression levels and overall survival/recurrence-free survival in gastric adenocarcinoma, with high GPR176 expression levels associated with worse prognosis (Fig. 1E-G). Using the median expression of GPR176 as a cut-off point, patients were categorized into GPR176-High and GPR176-Low groups. An increased proportion of patients at T3/T4 in the GPR176-High group was observed (Fig. 1H). The area under the receiver operating curve reached 0.8315, indicating GPR176 as a good biomarker to distinguish gastric adenocarcinoma from normal gastric tissue (Fig. 1I). Correlation analysis of GPR176 with PIP5K1A expression levels in gastric adenocarcinoma tissues using the TCGA-STAD dataset verified a linear positive association (Fig. 1J).

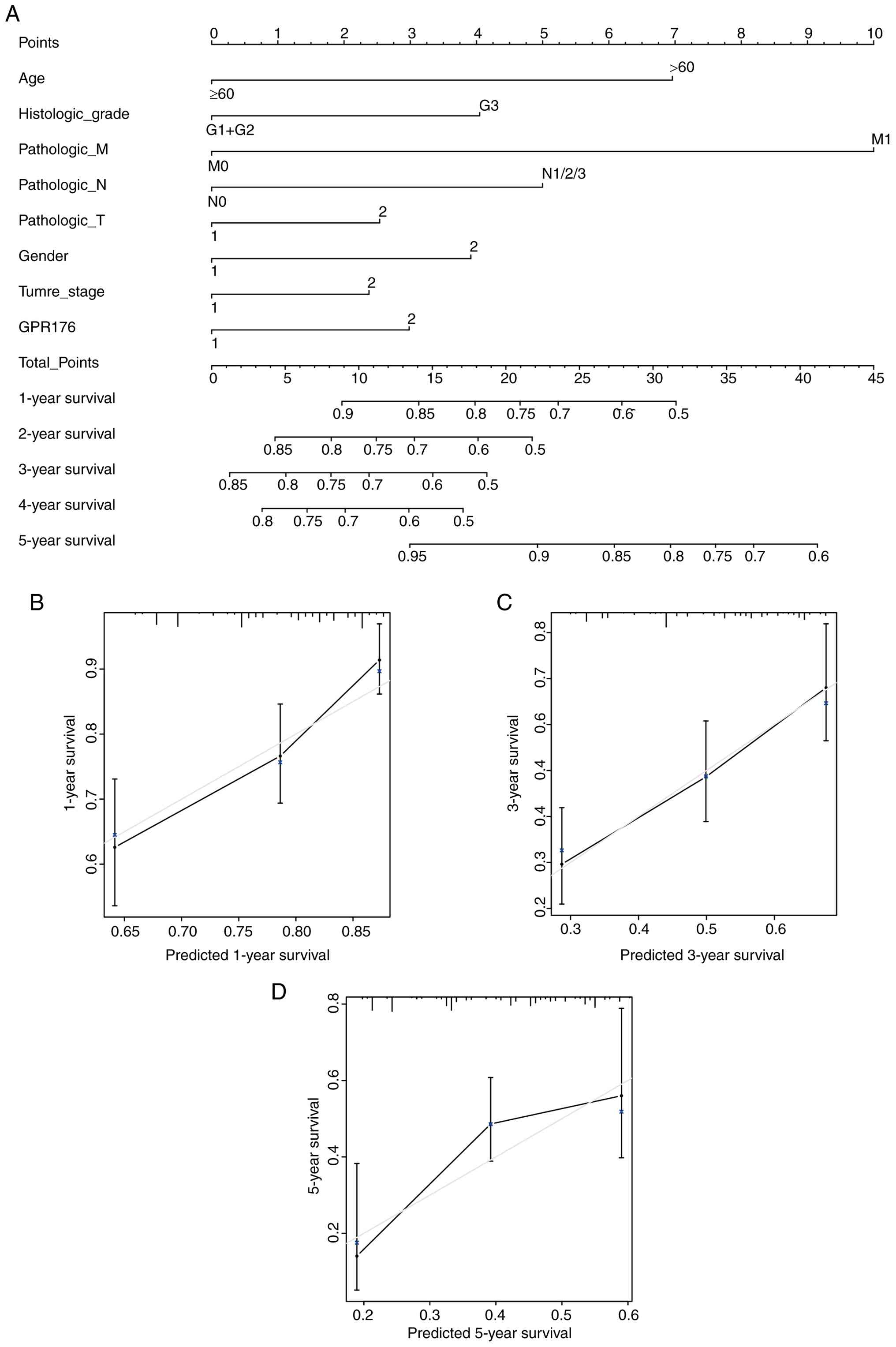
Nomogram construction

Nomogram were created based on GPR176 expression and clinicopathologic parameters. Univariate Cox regression analysis and multivariate Cox regression analysis were carried out using clinical case characteristics such as age, sex, TNM stage, T stage, N stage, M stage, histologic grade and GPR176 expression (Table SIV). The results of univariate Cox regression analysis results indicated that age, sex, TNM stage, T stage, N stage, M stage and histological grade were associated with the overall survival of patients with gastric adenocarcinoma. In Multivariate Cox regression analysis, only age, histologic grade and GPR176 expression were associated with overall survival of patients with gastric adenocarcinoma. The nomogram graph based on age, sex, TNM stage, T stage, N stage, M stage, histological grade and GPR176 expression were constructed to assess the risk of mortality for specific patients (Fig. 2A). The predictive power of the histogram was evaluated by comparing the grade between the training group and the validation group. The nomogram showed a high degree of overlap between the self-validation cohort and the training group in predicting the 1-, 3- or 5-year prognosis (Fig. 2B-D).

The Nomogram was constructed based on
GPR176 and clinical-pathological features in the TCGA-STAD dataset.
(A) Nomogram; (B) fitted curve evaluating the accuracy of on1-year
survival prediction; (C) fitted curve evaluating the accuracy of
3-year survival prediction; (D) fitted curve evaluating the
accuracy of 5-year survival prediction.

Figure 2.

The Nomogram was constructed based on GPR176 and clinical-pathological features in the TCGA-STAD dataset. (A) Nomogram; (B) fitted curve evaluating the accuracy of on1-year survival prediction; (C) fitted curve evaluating the accuracy of 3-year survival prediction; (D) fitted curve evaluating the accuracy of 5-year survival prediction.

Exploration of the mechanisms of GPR176 action using bioinformatics tools

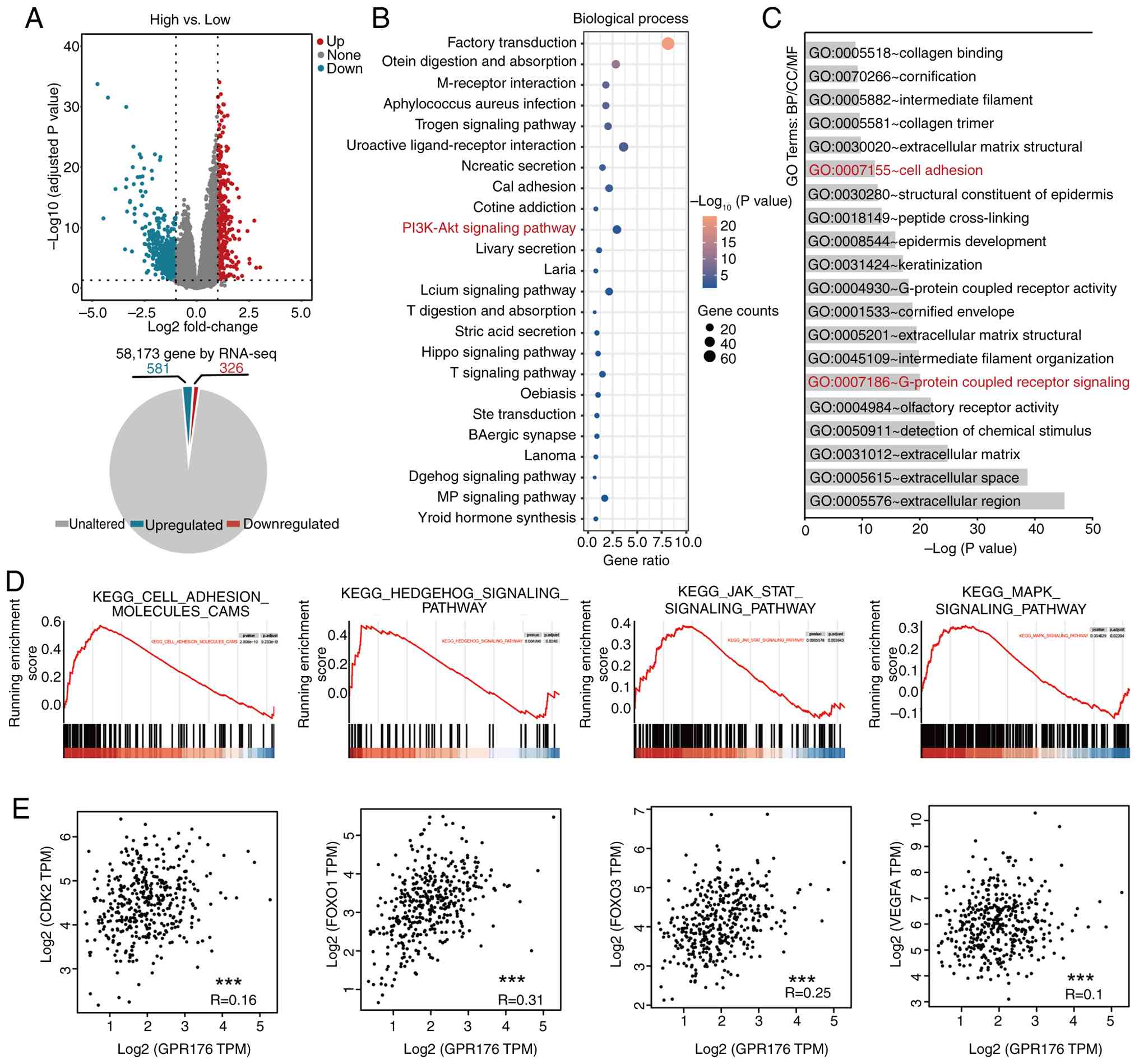
Based on the expression levels of GPR176, patients in the TCGA-STAD dataset were categorized into high and low expression groups. Differential expression analysis was carried out using the Limma package for RNA-seq and a volcano plot was generated (Fig. 3A). The corresponding pie charts showed that 326 genes were upregulated, and 581 genes were downregulated. Functional enrichment analysis of differentially expressed genes associated with GPR176 revealed enrichment in signaling pathways such as ‘PI3K-Akt signaling pathway’; Fig. 3B), and cellular functions such as ‘Cell adhesion’ and ‘G-protein-coupled receptor signaling’ (Fig. 3C). Gene Set Enrichment Analysis indicated associations between GPR176 and tumor-related signaling pathways such as ‘cell adhesion molecules CAMs’, ‘Hedgehog signaling pathway’, ‘Jak-stat signaling pathway’ and ‘MAPK signaling pathway’ (Fig. 3D). CDK2, FOXO1, FOXO3 and VEGFA are downstream target genes of the PI3K/AKT/mTOR signaling pathway, reflecting the activation/inhibition status of the pathway (41). Linear regression analysis using RNA-seq data from gastric adenocarcinoma tissues in TCGA-STAD revealed an association between GPR176 and CDK2, FOXO1, FOXO3 and VEGFA (Fig. 3E).

Bioinformatics analysis revealed
potential mechanisms through which GPR176 may exert its functions.
(A) Volcano plot of differentially expressed genes between GPR176
high and low expression groups in the TCGA-STAD dataset. (B) KEGG
signaling pathways enriched based on differentially expressed
genes. (C) GO terms enriched based on differentially expressed
genes. (D) Gene Set Enrichment Analysis results based on
differentially expressed genes. (E) Correlation between GPR176
expression and the expression of target genes of PI3K/AKT/mTOR
signaling pathway, including CDK2, FOXO1, FOXO3 and VEGFA. GO, Gene
Ontology; BP, biological process; CC, cellular component; MF,
molecular function; KEGG, Kyoto Encyclopedia of Genes and Genomes.
***P<0.001.

Figure 3.

Bioinformatics analysis revealed potential mechanisms through which GPR176 may exert its functions. (A) Volcano plot of differentially expressed genes between GPR176 high and low expression groups in the TCGA-STAD dataset. (B) KEGG signaling pathways enriched based on differentially expressed genes. (C) GO terms enriched based on differentially expressed genes. (D) Gene Set Enrichment Analysis results based on differentially expressed genes. (E) Correlation between GPR176 expression and the expression of target genes of PI3K/AKT/mTOR signaling pathway, including CDK2, FOXO1, FOXO3 and VEGFA. GO, Gene Ontology; BP, biological process; CC, cellular component; MF, molecular function; KEGG, Kyoto Encyclopedia of Genes and Genomes. ***P<0.001.

GPR176 enhances the migration and invasion capabilities of gastric cancer cells and induces EMT

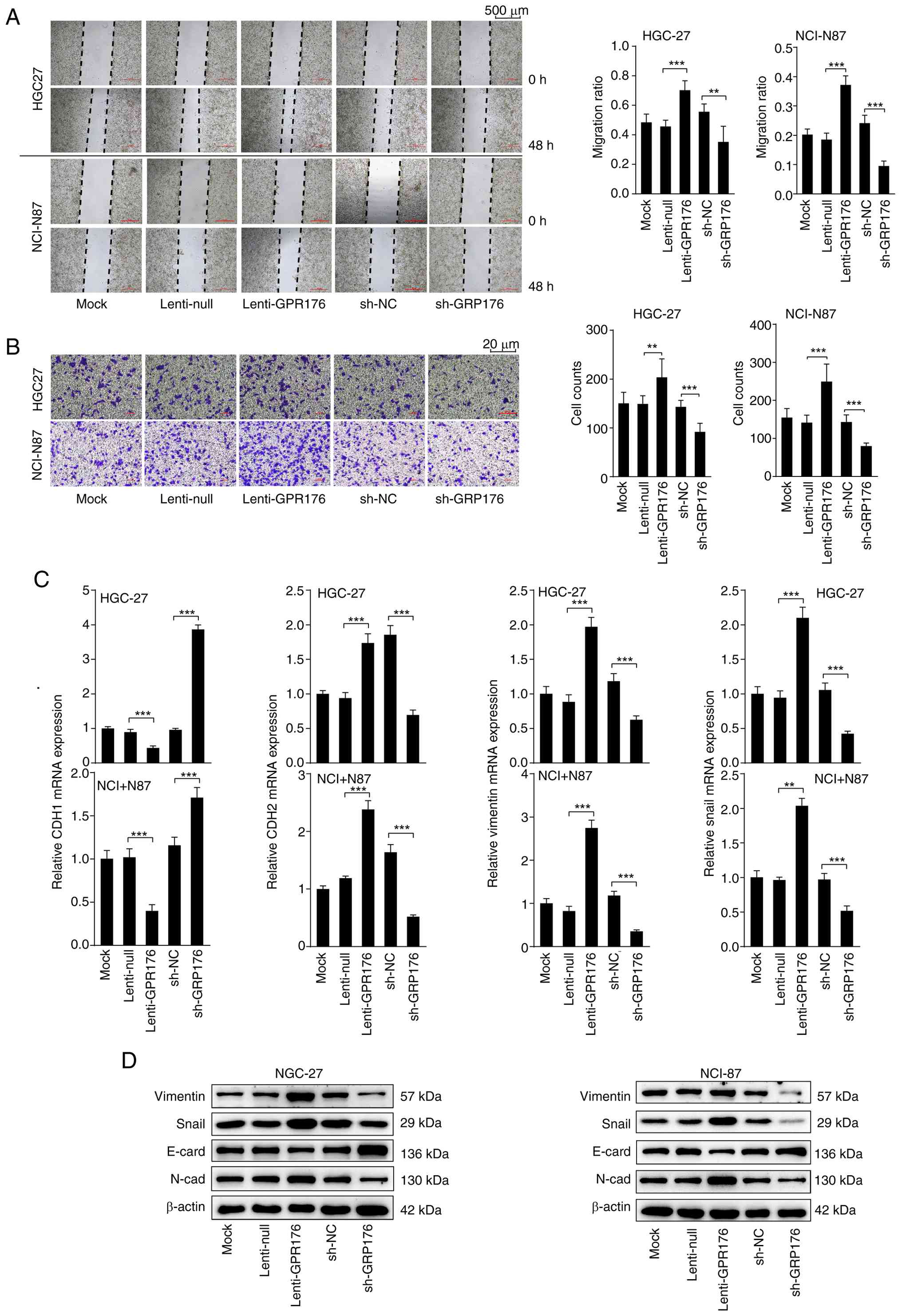
To confirm the effect of GPR176 on the biological behavior of gastric cancer cells and explore the corresponding mechanisms, lentiviral vectors were used to overexpress and knockdown GPR176 expression levels. RT-qPCR and WB confirmed the satisfactory efficiency of OE lentivirus and RNAi lentivirus in HGC-27 and NCI-N87 cells (Fig. S1A). Subsequently, scratch-wound healing and Transwell assays were carried out to evaluate the effects of modulating GPR176 expression on cell migration and invasion. After upregulation of GPR176, the migration and invasion ability of cells increased significantly, while downregulation of GPR176 resulted in a significant decrease in this ability (Fig. 4A and B). Subsequent RT-qPCR analysis revealed a significant increase in the mRNA levels of EMT-activating genes, such as CDH2, VIM and SNAI1, following upregulation of GPR176 (Fig. 4C). By contrast, the expression of the gene CDH1 which encodes E-cadherin, associated with the inhibition of the EMT pathway (42), significantly decreased (Fig. 4C). Conversely, downregulation of GPR176 led to a significant decrease in the mRNA levels of CDH2, VIM and SNAI1, accompanied by a significant increase in the mRNA levels of CDH1, associated with the inhibition of the EMT pathway (Fig. 4C). WB results corroborated the RT-qPCR results and revealed an increase in the protein concentration of N-cadherin, vimentin and Snai1, and a decrease in the protein concentration of E-cadherin after upregulation of GPR176 (Fig. 4D), with the corresponding bar chart shown in Fig. S2A and B. IF showed that GPR176 upregulation increased vimentin and reduced E-cadherin, whereas GPR176 knockdown had the opposite effect (Fig. S1E). The results from RT-qPCR, WB, and IF experiments showed that GPR176 expression was associated with the activation of the EMT signaling pathway and increased migration and invasion of gastric adenocarcinoma cells.

Genetic regulation of GPR176
influences cell invasion/migration and EMT signaling pathways in
gastric cancer cells. (A) Upregulation and downregulation of GPR176
promote and inhibit migration of gastric cancer cells,
respectively. (B) Upregulation and downregulation of GPR176 promote
and inhibit invasion of gastric cancer cells, respectively. (C)
Effects of upregulation and downregulation of GPR176 on mRNA
expression of EMT pathway genes in HGC-27 and NCI-N87 cells. (D)
Effects of upregulation and downregulation of GPR176 on protein
expression in the EMT pathway in HGC-27 and NCI-N87 cells, with the
corresponding bar chart shown in Fig.
S2A and B. EMT, epithelial-mesenchymal transition; sh-NC, short
hairpin negative control; cad, cadherin. Statistical analysis was
carried out using one-way ANOVA. ***P<0.001, **P<0.01.

Figure 4.

Genetic regulation of GPR176 influences cell invasion/migration and EMT signaling pathways in gastric cancer cells. (A) Upregulation and downregulation of GPR176 promote and inhibit migration of gastric cancer cells, respectively. (B) Upregulation and downregulation of GPR176 promote and inhibit invasion of gastric cancer cells, respectively. (C) Effects of upregulation and downregulation of GPR176 on mRNA expression of EMT pathway genes in HGC-27 and NCI-N87 cells. (D) Effects of upregulation and downregulation of GPR176 on protein expression in the EMT pathway in HGC-27 and NCI-N87 cells, with the corresponding bar chart shown in Fig. S2A and B. EMT, epithelial-mesenchymal transition; sh-NC, short hairpin negative control; cad, cadherin. Statistical analysis was carried out using one-way ANOVA. ***P<0.001, **P<0.01.

Downregulation of PIP5K1A prevents the effects of GPR176 on cell migration, invasion, EMT and on the PI3K/AKT/mTOR pathway

Previous studies have confirmed that PIP5K1A is an upstream molecule in the PI3K/AKT/mTOR signaling pathway (30–33). Analysis of RNA-seq data from the TCGA-STAD dataset in the present study revealed a significant positive association between GPR176 and PIP5K1A expression (Fig. 1J). Therefore, we hypothesized that GPR176 may activate the PI3K/AKT/mTOR signaling pathway by inducing upregulation of PIP5K1A expression. Interference and overexpression experiments of PIP5K1A were performed based on the overexpression of GPR176 and the repression of GPR176. Analysis revealed that interference with PIP5K1A expression significantly prevented the migration and invasion induced by GPR176 overexpression (Fig. 5A and B). Conversely, downregulation of PIP5K1A also significantly reversed the slowed migration and invasion of gastric cancer cells caused by GPR176 knockdown (Fig. 5A and B). Following this, WB was carried out to evaluate the phosphorylation levels of molecules within the PI3K/AKT/mTOR pathway and the EMT signaling pathway, along with assessing the expression levels of PIP5K1A. The activation of the PI3K/AKT/mTOR pathway and EMT signaling pathway after GPR176 upregulation was attenuated by the downregulation of PIP5K1A. Conversely, the inhibition of the PI3K/AKT/mTOR pathway and EMT signaling pathway after GPR176 downregulation was counteracted by the OE of PIP5K1A (Fig. 6A and B), with the corresponding bar chart shown in Fig. S3A and B. The results of the RT-qPCR assay were in concordance with the aforementioned experiments, indicating a preventing in changes to the mRNA expression levels of molecules in the EMT signaling pathway after GPR176 upregulation, which was suppressed by the downregulation of PIP5K1A in HGC-27 and NCI-N87 cells; similarly, in HGC-27 and NCI-N87 cells, the downregulation of GPR176 resulted in prevention of the mRNA expression levels of molecules in the EMT signaling pathway, under the upregulating influence of PIP5K1A (Fig. 7A-L).

Genetic regulation of PIP5K1A
counteracts the effects of GPR176 on invasion, migration. (A)
Combined genetic regulation of GPR176 and PIP5K1A on cell invasion.
(B) Combined genetic regulation of GPR176 and PIP5K1A on cell
migration. sh-NC, short hairpin-negative control. Statistical
analysis was carried out using two-way ANOVA. *P<0.05,
**P<0.01.

Figure 5.

Genetic regulation of PIP5K1A counteracts the effects of GPR176 on invasion, migration. (A) Combined genetic regulation of GPR176 and PIP5K1A on cell invasion. (B) Combined genetic regulation of GPR176 and PIP5K1A on cell migration. sh-NC, short hairpin-negative control. Statistical analysis was carried out using two-way ANOVA. *P<0.05, **P<0.01.

Genetic regulation of PIP5K1A
counteracts the effects of GPR176 on EMT pathway and PI3K/AKT/mTOR
pathway. (A) Combined genetic regulation of GPR176 and PIP5K1A on
protein expression and phosphorylation in the EMT pathway and
PI3K/AKT/mTOR pathway in HGC-27 cells, with the corresponding bar
chart shown in Fig. S3A. (B)
Combined genetic regulation of GPR176 and PIP5K1A on protein
expression and phosphorylation in the EMT pathway and PI3K/AKT/mTOR
pathway in HGC-27 cells, with the corresponding bar chart shown in
Fig. S3B. EMT,
epithelial-mesenchymal transition; sh, short hairpin-; Lenti,
Lentivirus; cad, cadherin.

Figure 6.

Genetic regulation of PIP5K1A counteracts the effects of GPR176 on EMT pathway and PI3K/AKT/mTOR pathway. (A) Combined genetic regulation of GPR176 and PIP5K1A on protein expression and phosphorylation in the EMT pathway and PI3K/AKT/mTOR pathway in HGC-27 cells, with the corresponding bar chart shown in Fig. S3A. (B) Combined genetic regulation of GPR176 and PIP5K1A on protein expression and phosphorylation in the EMT pathway and PI3K/AKT/mTOR pathway in HGC-27 cells, with the corresponding bar chart shown in Fig. S3B. EMT, epithelial-mesenchymal transition; sh, short hairpin-; Lenti, Lentivirus; cad, cadherin.

Genetic regulation of PIP5K1A
counteracts the effects of GPR176 on the expression of EMT pathway
genes at the mRNA level. Combined genetic regulation of GPR176 and
PIP5K1A on the expression of (A) GPR176 (B) CHD1 (E-cadherin), (C)
CHD2 (N-cadherin) (D) VIM (Vimentin), (E) SNAI1 (Snail), (F)
PIP5K1A in in HGC-27 cells. Combined genetic regulation of GPR176
and PIP5K1A on the expression of (G) GPR176, (H) CHD1 (E-cadherin),
(I) CHD2 (N-cadherin), (J) VIM (Vimentin), (K) SNAI1 (Snail), (L)
PIP5K1A in NCI-N87 cells. EMT, epithelial-mesenchymal transition;
sh-, short hairpin-; cad, cadherin. Statistical analysis was
performed using two-way ANOVA. **P<0.01, *P<0.05.

Figure 7.

Genetic regulation of PIP5K1A counteracts the effects of GPR176 on the expression of EMT pathway genes at the mRNA level. Combined genetic regulation of GPR176 and PIP5K1A on the expression of (A) GPR176 (B) CHD1 (E-cadherin), (C) CHD2 (N-cadherin) (D) VIM (Vimentin), (E) SNAI1 (Snail), (F) PIP5K1A in in HGC-27 cells. Combined genetic regulation of GPR176 and PIP5K1A on the expression of (G) GPR176, (H) CHD1 (E-cadherin), (I) CHD2 (N-cadherin), (J) VIM (Vimentin), (K) SNAI1 (Snail), (L) PIP5K1A in NCI-N87 cells. EMT, epithelial-mesenchymal transition; sh-, short hairpin-; cad, cadherin. Statistical analysis was performed using two-way ANOVA. **P<0.01, *P<0.05.

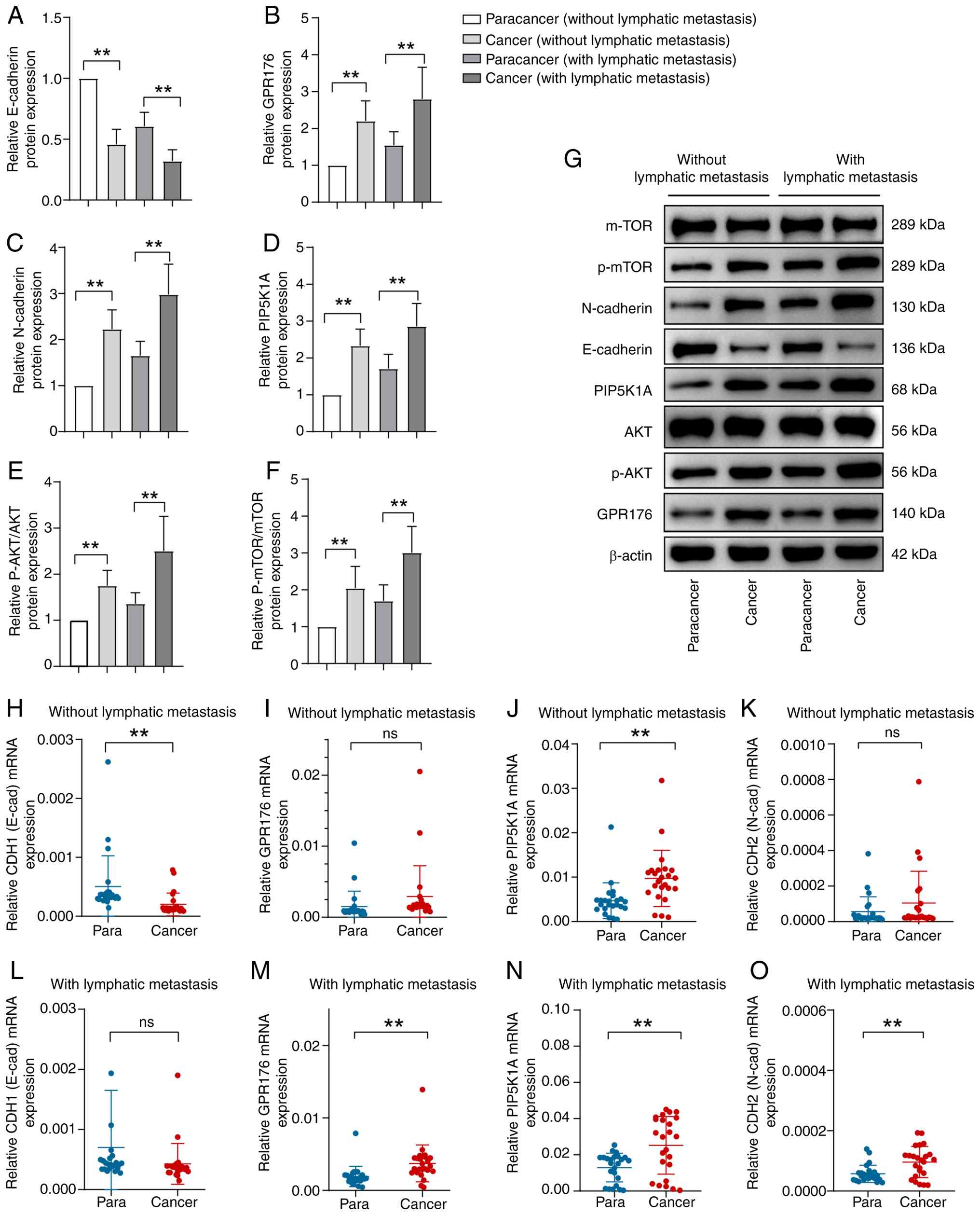
The status of EMT and PI3K/AKT/mTOR between para-cancer and cancer tissues, as well as the expression of PIP5K1A and GPR176

Firstly, patients with gastric cancer were categorized into two groups based on the presence or absence of lymph node metastasis: Those with lymph node metastasis and those without. Further classification was made based on histological type, distinguishing between the para-cancer group and the cancer group. Initially, WB was employed to assess the protein levels of E-cadherin, N-cadherin, PIP5K1A, GPR176, AKT, p-AKT, mTOR and p-mTOR in each group. The findings revealed that irrespective of lymph node metastasis, the expression of E-cadherin in the cancer group was significantly reduced compared with the para-cancer group. Conversely, levels of N-cad, PIP5K1A, GPR176, p-AKT, p-mTOR, p-AKT/AKT and p-mTOR/mTOR were increased in the cancer group compared with the para-cancer group (Fig. 8A-F). The representative blots of WB experiments are referenced in Fig. 8G.

A significant difference was observed
in the expression of key molecules in the EMT and PI3K/AKT/mTOR
pathways, as well as in GPR176 and PIP5K1A levels, between
metastatic and non-metastatic tumor tissues. (A) The relative
expression of E-cadherin at the protein level in the specific
group. (B) Relative expression of GPR176 at the protein level in
the specific group. (C) Relative expression of N-cadherin at the
protein level in the specific group. (D) Relative expression of
PIP5K1A at the protein level in the specific group. (E) Relative
expression of p-AKT/AKT at the protein level in the specific group.
(F) Relative expression of p-mTOR/mTOR at the protein level in the
specific group. (G) The representative blots of key molecules of
the EMT signaling pathway and PI3K/AKT/mTOR pathway at the protein
level in the specific group, as well as the expression of GPR176
and PIP5K1A. (H) Relative expression of CDH1 (E-cadherin) at the
mRNA level in the specific group. (I) Relative expression of GPR176
at the mRNA level in the specific group. (J) Relative expression of
PIK5K1A at the mRNA level in the specific group. (K) Relative
expression of CDH2 (N-cadherin) at the mRNA level in the specific
group. (L) Relative expression of CDH1 (E-cadherin) at the mRNA
level in the specific group. (M) Relative expression of GPR176 at
the mRNA level in the specific group. (N) Relative expression of
PIK5K1A at the mRNA level in the specific group. (O) Relative
expression of CDH2 (N-cadherin) at the mRNA level in the specific
group. Para, para-cancer. For experiments in Fig. 8A-J, statistical analysis was
performed using two-way ANOVA. For the experiments presented in
Fig. 8K-R, an unpaired Student's
t-test was used to assess the statistical significance of
differences between the two groups. **P<0.01.

Figure 8.

A significant difference was observed in the expression of key molecules in the EMT and PI3K/AKT/mTOR pathways, as well as in GPR176 and PIP5K1A levels, between metastatic and non-metastatic tumor tissues. (A) The relative expression of E-cadherin at the protein level in the specific group. (B) Relative expression of GPR176 at the protein level in the specific group. (C) Relative expression of N-cadherin at the protein level in the specific group. (D) Relative expression of PIP5K1A at the protein level in the specific group. (E) Relative expression of p-AKT/AKT at the protein level in the specific group. (F) Relative expression of p-mTOR/mTOR at the protein level in the specific group. (G) The representative blots of key molecules of the EMT signaling pathway and PI3K/AKT/mTOR pathway at the protein level in the specific group, as well as the expression of GPR176 and PIP5K1A. (H) Relative expression of CDH1 (E-cadherin) at the mRNA level in the specific group. (I) Relative expression of GPR176 at the mRNA level in the specific group. (J) Relative expression of PIK5K1A at the mRNA level in the specific group. (K) Relative expression of CDH2 (N-cadherin) at the mRNA level in the specific group. (L) Relative expression of CDH1 (E-cadherin) at the mRNA level in the specific group. (M) Relative expression of GPR176 at the mRNA level in the specific group. (N) Relative expression of PIK5K1A at the mRNA level in the specific group. (O) Relative expression of CDH2 (N-cadherin) at the mRNA level in the specific group. Para, para-cancer. For experiments in Fig. 8A-J, statistical analysis was performed using two-way ANOVA. For the experiments presented in Fig. 8K-R, an unpaired Student's t-test was used to assess the statistical significance of differences between the two groups. **P<0.01.

Subsequently, validation of the expression levels of key genes in the EMT pathway and PI3K/AKT/mTOR signaling pathway, as well as PIP5K1A and GPR186, was conducted using RT-qPCR. Among patients without lymph node metastasis, no significant differences were observed in GPR186 and CDH2 (N-cadherin) expression levels between the para-cancer and cancer groups (Fig. 8I and K). However, CDH1 (E-cadherin) expression was significantly reduced in the cancer group compared with the para-cancer group (Fig. 8H). Conversely, PIP5K1A expression was markedly higher in the cancer group compared with the para-cancer group (Fig. 8J). In patients with lymph node metastasis, there were no significant differences in CDH1 expression between the para-cancer and cancer groups (Fig. 8L). Nevertheless, GPR186, CDH2 and PIP5K1A expression levels were significantly increased in the cancer group compared with the para-cancer group (Fig. 8M-O). In summary, the expression levels of PIP5K1A and GPR176 were increased in the cancer group compared with the para-cancer group. Additionally, activation of the EMT pathway and PI3K/AKT/mTOR pathway was evident in the cancer group.

GPR176 promotes the growth of transplanted tumors by activating the PI3K/AKT/mTOR pathway

In vitro experiments provided evidence that GPR176 could activate the PI3K/AKT/mTOR pathway, facilitating EMT and promoting cell proliferation by inducing the overexpression of PIP5K1A. To further validate the role of GPR176 in gastric cancer, a nude mouse subcutaneous tumor experiment was designed in the present study to assess the influence of GPR176 expression on the PI3K/AKT/mTOR pathway and EMT. In comparison with the Lenti-NC group, the GPR176 upregulation group exhibited significantly larger tumor volume and weight. Conversely, relative to the sh-NC group, the sh-GPR176 group displayed a substantial reduction in tumor volume and weight (Fig. 9A). Subsequent examination of the mRNA expression levels of EMT pathway molecules, consistent with the in vitro results, revealed activation of the EMT pathway following GPR176 upregulation, while the EMT signaling pathway was inhibited after GPR176 downregulation (Fig. 9B). Western blot analysis suggested the activation of the EMT and PI3K/AKT/mTOR pathways following GPR176 upregulation, as indicated by increased levels of key pathway markers. Conversely, GPR176 downregulation resulted in changes indicative of pathway inhibition. (Fig. 9C), with the corresponding bar chart shown in Fig. S4A-G.

Genetic regulation of GPR176
expression affects mouse subcutaneous graft tumor growth,
PI3K/AKT/mTOR pathway and the EMT pathway. (A) Effects of
upregulation and knockdown of GPR176 expression on tumor growth.
(B) Effects of GPR176 expression regulation on the expression of
PIP5K1A and EMT signaling pathway genes. (C) Effects of GPR176
expression regulation on the EMT signaling pathway and
PI3K/AKT/mTOR pathway. SH-, short hairpin-; NC, negative control;
EMT, epithelial-mesenchymal transition; cad, cadherin. Statistical
analysis was performed using an unpaired Student's t-test.
**P<0.01, ***P<0.001.

Figure 9.

Genetic regulation of GPR176 expression affects mouse subcutaneous graft tumor growth, PI3K/AKT/mTOR pathway and the EMT pathway. (A) Effects of upregulation and knockdown of GPR176 expression on tumor growth. (B) Effects of GPR176 expression regulation on the expression of PIP5K1A and EMT signaling pathway genes. (C) Effects of GPR176 expression regulation on the EMT signaling pathway and PI3K/AKT/mTOR pathway. SH-, short hairpin-; NC, negative control; EMT, epithelial-mesenchymal transition; cad, cadherin. Statistical analysis was performed using an unpaired Student's t-test. **P<0.01, ***P<0.001.

Discussion

Gastric cancer is a highly malignant tumor characterized by the absence of typical early symptoms, often leading to late-stage diagnosis and missing of the optimal treatment window (4,5). This poses several challenges for the treatment of gastric cancer (43). In the advanced stages, gastric cancer has usually spread to lymph nodes or other organs, making treatment considerably more difficult (44–46). Due to the different subtypes of gastric cancer, each with different biological behaviors and treatment responses, the development of universal treatment plans is complex and requires more individualized and precise treatment strategies (47,48). Some patients develop resistance to conventional chemotherapeutic agents, leading to a decrease in treatment efficacy and requiring constant adjustment of drug combinations during treatment to overcome the adaptability of the tumor (49,50). Given these challenges, there is an urgent need for further research in the field of gastric cancer treatment to develop more effective and personalized treatment strategies.

GPR176 is generally considered to be associated with circadian rhythms (26). However, some researchers have begun to recognize its role in tumors. For example, Tang et al (28) found that GPR176 interacts with the G protein GNAS to inhibit mitochondrial autophagy in colorectal cancer cells, thereby promoting cancer progression. In the present study, compared with normal gastric tissue, upregulation of GPR176 expression in gastric cancer was observed, with significant differences in expression between different TNM stages and tissue types. This heterogeneous expression suggests that GPR176 may play different biological roles in different subtypes of gastric cancer.

Through integrated analysis of data from TCGA and GEO databases, it was clarified that high GPR176 expression is significantly associated with shorter overall survival and disease-free survival in patients with gastric cancer. This suggests that GPR176 could serve as an independent prognostic marker, providing a new molecular standard for the assessment of patient survival. Similarly, researchers such as Yun et al (29) have previously suggested that GPR176 may also serve as a prognostic biomarker in breast cancer.

Bioinformatic analysis revealed that the gene expression profile regulated by the accumulation of GPR176 is associated with signaling pathways such as PI3K/AKT/mTOR. This suggests that GPR176 may be involved in the development of gastric cancer via this signaling pathway. Further experimental verification demonstrated an association between GPR176 and the PI3K/AKT/mTOR signaling pathway and provided an experimental basis for understanding the specific role of GPR176 in cell proliferation, survival and metastasis.

The PI3K signaling pathway carries out a key role in the proliferation and progression of various cancer cells, including gastric cancer (51,52). Numerous previous studies have indicated that the PI3K signaling pathway promotes the progression of gastric cancer through various mechanisms, including inhibiting apoptosis, inducing drug resistance, facilitating metastasis and promoting angiogenesis (53–55).

After activation by PI3K and PIP2, AKT kinase relocates downstream to the cell membrane, triggering its conformational activation (56). AKT carries out a key role in activating the PI3K axis and elevated expression of AKT and p-AKT has been detected in >74% of gastric cancer cases (57). Aberrant expression of p-AKT is associated with the overexpression of PI3K and HER2, and high levels of p-AKT are regarded as indicators of tumor progression, metastasis, and poor prognosis in gastric cancer (58).

Analysis of the TCGA molecular subtypes reveals that the majority of gastric cancer cases studied display varying degrees of PIK3CA gene mutations, along with amplifications of RTK genes such as EGFR and HER2 (48). Genomic amplifications markedly contribute to tumor progression. Amplification of PIK3CA is associated with tumor progression, prognosis and the development of gastric cancer resistance (59). The substantial involvement of the PI3K/AKT/mTOR signaling pathway in gastric cancer progression suggests that targeting this signaling axis holds potential for cancer therapy (60).

The present study identified the upregulation of GPR176 as a promoter of EMT in gastric cancer cells, thereby revealing a mechanism that drives tumor invasion and metastasis. In vitro assays confirmed that GPR176 overexpression enhances cell migration and invasion, whereas its knockdown produces the opposite effect. These findings highlight the pivotal role of GPR176 in regulating EMT and suggest that it may serve as a novel modulator of gastric cancer progression. Future studies should further dissect the upstream regulators and downstream effectors of GPR176 in EMT, as well as its interactions with other EMT-related transcription factors and regulatory networks.

The present study also identified an association between GPR176 and PIP5K1A, and that downregulation of PIP5K1A prevented the effects of GPR176 on migration, invasion, EMT and activation of the PI3K/AKT/mTOR pathway. This indicates that GPR176 may exert its tumor-promoting function, at least in part, through synergistic regulation with PIP5K1A. Additional studies employing gene knock-in models, CRISPR/Cas9-mediated editing or co-immunoprecipitation assays are warranted to validate the direct interaction between GPR176 and PIP5K1A and to elucidate their precise molecular mechanisms. Although the present study highlighted the involvement of GPR176 in the PI3K/AKT/mTOR signaling pathway, it is important to note that this pathway represents a common oncogenic mechanism (61–63). Future research should therefore investigate the potential upstream regulators that modulate GPR176 expression, such as transcription factors, epigenetic modifications or non-coding RNAs, which may contribute to its dysregulation in gastric cancer. In addition, downstream interactions of GPR176 beyond PI3K/AKT/mTOR, including crosstalk with MAPK/ERK or Wnt/β-catenin pathways, may further shape tumor cell proliferation, survival and metastatic behavior. Exploring these upstream and downstream aspects will broaden the understanding of GPR176-mediated oncogenic signaling and may uncover novel therapeutic opportunities.

As a member of the G protein-coupled receptor family, GPR176 remains relatively underexplored in both physiological and pathological contexts. Findings of the present study expand the current understanding of its role in gastric adenocarcinoma, particularly in relation to cell signaling, proliferation, invasion and metastasis. Given the high heterogeneity of gastric cancer and the variable therapeutic responses among patients, studying GPR176 expression and function across tumor subtypes could contribute to the development of more individualized treatment strategies. Furthermore, the observed association between GPR176 expression and patient survival underscores its potential as a prognostic biomarker and as a candidate for risk stratification in clinical practice.

Furthermore, the findings of the present study indicate that high GPR176 expression in gastric adenocarcinoma is associated with tumor invasion, metastasis and poor prognosis, highlighting its potential translational significance. GPR176 may serve not only as a prognostic biomarker for assessing patient survival and recurrence risk but also as a promising therapeutic target due to its key role in tumor cell proliferation, migration and activation of the PI3K/AKT/mTOR pathway. Future studies should further validate the predictive value of GPR176 in independent patient cohorts and explore the feasibility of targeting GPR176 through small-molecule inhibitors, antibodies or gene-editing strategies, providing new avenues for personalized therapy and precision oncology.

Despite these insights, several limitations should be acknowledged. First, the bioinformatics analyses were based on retrospective datasets (TCGA-STAD and GSE66254) with limited sample sizes, which may introduce selection bias. Second, although the prognostic value and functional role of GPR176 were validated through in vitro and in vivo experiments, the models may not fully capture the complexity of the human tumor microenvironment. Third, the mechanistic investigations mainly focused on the PI3K/AKT/mTOR signaling pathway and EMT, while other potential pathways or crosstalk mechanisms remain unexplored. Finally, the translational relevance of GPR176 as a biomarker or therapeutic target requires further validation in large-scale, prospective and independent clinical cohorts. Addressing these limitations will be key for advancing the clinical application of GPR176 in gastric cancer.

Supplementary Material

Supporting Data
Supporting Data

Acknowledgements

Not applicable.

Funding

This work was supported in part by the Medical Excellence Award Funded by the Creative Research Development Grant from the First Affiliated Hospital of Guangxi Medical University (grant no. 202204), Self-funded Research Project of Health Commission of Guangxi Zhuang Autonomous Region (grant no. Z-A20220397) and Hubei Chen Xiaoping Science and Technology Development Foundation (grant no. CXPJJH122002-027).

Availability of data and materials

The datasets used and/or analyzed during the present study are available from the corresponding author on reasonable request.

Authors' contributions

GM conceived and designed the research program; GM and KL contributed to acquisition of data; CH, HR, DL, GZ and JC performed data analysis. GM, ZH, HR and KL performed the experiments. KL wrote the manuscript. GM guided and supervised the manuscript. All authors read and approved the final manuscript. All authors made a significant contribution to the work reported, whether that is in the conception, study design, execution, acquisition of data, analysis and interpretation, or in all these areas; took part in drafting, revising or critically reviewing the article; gave final approval of the version to be published; have agreed on the journal to which the article has been submitted; and agree to be accountable for all aspects of the work. All authors read and approved the final manuscript.

Ethics approval and consent to participate

The investigation had been approved by the ethics committee of Guangxi Medical University the first affiliated hospital, Nanning, China (approval no. 2023-S243-01)]. All methods in this research were carried out in accordance with Declaration of Helsinki.

Patient consent for publication

Not applicable.

Competing interests

The authors declare that they have no competing interests.

Glossary

Abbreviations

Abbreviations:

GPR176

G protein-coupled receptor 176

PIP5K1A

phosphatidylinositol-4-phosphate 5-kinase type 1 α

DAVID

Database for Annotation, Visualization and Integrated Discovery

GO

gene ontology

RT-qPCR

reverse transcription-quantitative PCR

WB

western blotting

EMT

epithelial-mesenchymal transition

References

1 

Sung H, Ferlay J, Siegel RL, Laversanne M, Soerjomataram I, Jemal A and Bray F: Global cancer statistics 2020: GLOBOCAN estimates of incidence and mortality worldwide for 36 cancers in 185 countries. CA Cancer J Clin. 71:209–249. 2021.PubMed/NCBI

2 

Guo HX, Wang Q, Wang C, Yin QC, Huo HZ and Yin BH: Secular trends in gastric and esophageal cancer attributable to dietary carcinogens from 1990 to 2019 and projections until 2044 in China: Population-based study. JMIR Public Health Surveill. 9:e484492023. View Article : Google Scholar : PubMed/NCBI

3 

Maomao C, He L, Dianqin S, Siyi H, Xinxin Y, Fan Y, Shaoli Z, Changfa X, Lin L, Ji P and Wanqing C: Current cancer burden in China: Epidemiology, etiology, and prevention. Cancer Biol Med. 19:1121–1138. 2022. View Article : Google Scholar : PubMed/NCBI

4 

Wang Y, Yan Q, Fan C, Mo Y, Wang Y, Li X, Liao Q, Guo C, Li G, Zeng Z, et al: Overview and countermeasures of cancer burden in China. Sci China Life Sci. 66:2515–2526. 2023. View Article : Google Scholar : PubMed/NCBI

5 

Qiu H, Cao S and Xu R: Cancer incidence, mortality, and burden in China: A time-trend analysis and comparison with the United States and United Kingdom based on the global epidemiological data released in 2020. Cancer Commun (Lond). 41:1037–1048. 2021. View Article : Google Scholar : PubMed/NCBI

6 

Smyth EC, Nilsson M, Grabsch HI, van Grieken NC and Lordick F: Gastric cancer. Lancet. 396:635–648. 2020. View Article : Google Scholar : PubMed/NCBI

7 

Sekiguchi M, Oda I, Matsuda T and Saito Y: Epidemiological trends and future perspectives of gastric cancer in Eastern Asia. Digestion. 103:22–28. 2022. View Article : Google Scholar : PubMed/NCBI

8 

Li GZ, Doherty GM and Wang J: Surgical management of gastric cancer: A review. JAMA Surg. 157:446–454. 2022. View Article : Google Scholar : PubMed/NCBI

9 

Hong J, Tsai Y, Novick D, Hsiao FCH, Cheng R and Chen JS: The economic burden of advanced gastric cancer in Taiwan. BMC Health Serv Res. 17:6632017. View Article : Google Scholar : PubMed/NCBI

10 

Xu H and Li W: Early detection of gastric cancer in China: Progress and opportunities. Cancer Biol Med. 19:1622–1628. 2022. View Article : Google Scholar : PubMed/NCBI

11 

Machlowska J, Baj J, Sitarz M, Maciejewski R and Sitarz R: Gastric cancer: Epidemiology, risk factors, classification, genomic characteristics and treatment strategies. Int J Mol Sci. 21:40122020. View Article : Google Scholar : PubMed/NCBI

12 

Chen D, Fu M, Chi L, Lin L, Cheng J, Xue W, Long C, Jiang W, Dong X, Sui J, et al: Prognostic and predictive value of a pathomics signature in gastric cancer. Nat Commun. 13:69032022. View Article : Google Scholar : PubMed/NCBI

13 

Cao R, Gong L and Dong D: Pathological diagnosis and prognosis of gastric cancer through a multi-instance learning method. EBioMedicine. 73:1036712021. View Article : Google Scholar : PubMed/NCBI

14 

Chen Y, Chen T and Fang JY: Burden of gastrointestinal cancers in China from 1990 to 2019 and projection through 2029. Cancer Lett. 560:2161272023. View Article : Google Scholar : PubMed/NCBI

15 

Li H, Zhang H, Zhang H, Wang Y, Wang X and Hou H; Global Health Epidemiology Reference Group, : Survival of gastric cancer in China from 2000 to 2022: A nationwide systematic review of hospital-based studies. J Glob Health. 12:110142022. View Article : Google Scholar : PubMed/NCBI

16 

Lordick F, Carneiro F, Cascinu S, Fleitas T, Haustermans K, Piessen G, Vogel A and Smyth EC; ESMO Guidelines Committee. Electronic address, : simpleclinicalguidelines@esmo.org: Gastric cancer: ESMO clinical practice guideline for diagnosis, treatment and follow-up. Ann Oncol. 33:1005–1020. 2022. View Article : Google Scholar : PubMed/NCBI

17 

Guan WL, He Y and Xu RH: Gastric cancer treatment: Recent progress and future perspectives. J Hematol Oncol. 16:572023. View Article : Google Scholar : PubMed/NCBI

18 

Ajani JA, D'Amico TA, Bentrem DJ, Chao J, Cooke D, Corvera C, Das P, Enzinger PC, Enzler T, Fanta P, et al: Gastric cancer, version 2.2022, NCCN clinical practice guidelines in oncology. J Natl Compr Canc Netw. 20:167–192. 2022. View Article : Google Scholar : PubMed/NCBI

19 

Kobayashi D and Kodera Y: Intraperitoneal chemotherapy for gastric cancer with peritoneal metastasis. Gastric Cancer. 20 (Suppl 1):S111–S121. 2017. View Article : Google Scholar

20 

Boilève J, Touchefeu Y and Matysiak-Budnik T: Clinical management of gastric cancer treatment regimens. Curr Top Microbiol Immunol. 444:279–304. 2023.PubMed/NCBI

21 

Patel TH and Cecchini M: Targeted therapies in advanced gastric cancer. Curr Treat Options Oncol. 21:702020. View Article : Google Scholar : PubMed/NCBI

22 

Li K, Zhang A, Li X, Zhang H and Zhao L: Advances in clinical immunotherapy for gastric cancer. Biochim Biophys Acta Rev Cancer. 1876:1886152021. View Article : Google Scholar : PubMed/NCBI

23 

Kawakami H and Okamoto I: MET-targeted therapy for gastric cancer: The importance of a biomarker-based strategy. Gastric Cancer. 19:687–695. 2016. View Article : Google Scholar : PubMed/NCBI

24 

Joshi SS and Badgwell BD: Current treatment and recent progress in gastric cancer. CA Cancer J Clin. 71:264–279. 2021.PubMed/NCBI

25 

Doi M, Murai I, Kunisue S, Setsu G, Uchio N, Tanaka R, Kobayashi S, Shimatani H, Hayashi H, Chao HW, et al: Gpr176 is a Gz-linked orphan G-protein-coupled receptor that sets the pace of circadian behaviour. Nat Commun. 7:105832016. View Article : Google Scholar : PubMed/NCBI

26 

Nakagawa S, Nguyen Pham KT, Shao X and Doi M: Time-restricted G-protein signaling pathways via GPR176, Gz, and RGS16 Set the pace of the master circadian clock in the suprachiasmatic nucleus. Int J Mol Sci. 21:50552020. View Article : Google Scholar : PubMed/NCBI

27 

Yamaguchi Y, Murai I, Takeda M, Doi S, Seta T, Hanada R, Kangawa K, Okamura H, Miyake T and Doi M: Nmu/Nms/Gpr176 triple-deficient mice show enhanced light-resetting of circadian locomotor activity. Biol Pharm Bull. 45:1172–1179. 2022. View Article : Google Scholar : PubMed/NCBI

28 

Tang J, Peng W, Ji J, Peng C, Wang T, Yang P, Gu J, Feng Y, Jin K, Wang X and Sun Y: GPR176 promotes cancer progression by interacting with G protein GNAS to restrain cell mitophagy in colorectal cancer. Adv Sci (Weinh). 10:e22056272023. View Article : Google Scholar : PubMed/NCBI

29 

Yun WJ, Xue H, Yang N, Xiao LJ, Sun HZ and Zheng HC: Oncogenic roles of GPR176 in breast cancer: A potential marker of aggressiveness and a potential target of gene therapy. Clin Transl Oncol. 25:3042–3056. 2023. View Article : Google Scholar : PubMed/NCBI

30 

Yun WJ, Li J, Yin NC, Zhang CY, Cui ZG, Zhang L and Zheng HC: The promoting effects of GPR176 expression on proliferation, chemoresistance, lipogenesis and invasion of oesophageal cancer. J Cancer Res Clin Oncol. 149:14641–14655. 2023. View Article : Google Scholar : PubMed/NCBI

31 

Zhang Y, Gu X, Zhu F, Li Y, Huang Y and Ju S: High expression of GPR176 predicts poor prognosis of gastric cancer patients and promotes the proliferation, migration, and invasion of gastric cancer cells. Sci Rep. 13:93602023. View Article : Google Scholar : PubMed/NCBI

32 

Ni L, Chen S, Liu J, Li H, Zhao H, Zheng C, Zhang Y, Huang H, Huang J, Wang B and Lin C: GPR176 is a biomarker for predicting prognosis and immune infiltration in stomach adenocarcinoma. Mediators Inflamm. 2023:71235682023. View Article : Google Scholar : PubMed/NCBI

33 

East MP, Laitinen T and Asquith CRM: PIP5K1A: A potential target for cancers with KRAS or TP53 mutations. Nat Rev Drug Discov. 19:4362020. View Article : Google Scholar : PubMed/NCBI

34 

Ding T, Ji J, Zhang W, Liu Y, Liu B, Han Y, Chen C and Yu L: The phosphatidylinositol (4,5)-bisphosphate-Rab35 axis regulates migrasome formation. Cell Res. 33:617–627. 2023. View Article : Google Scholar : PubMed/NCBI

35 

Yin M and Wang Y: The role of PIP5K1A in cancer development and progression. Med Oncol. 39:1512022. View Article : Google Scholar : PubMed/NCBI

36 

Sarwar M, Syed Khaja AS, Aleskandarany M, Karlsson R, Althobiti M, Ødum N, Mongan NP, Dizeyi N, Johnson H, Green AR, et al: The role of PIP5K1α/pAKT and targeted inhibition of growth of subtypes of breast cancer using PIP5K1α inhibitor. Oncogene. 38:375–389. 2019. View Article : Google Scholar : PubMed/NCBI

37 

Wu WT, Li YJ, Feng AZ, Li L, Huang T, Xu AD and Lyu J: Data mining in clinical big data: The frequently used databases, steps, and methodological models. Mil Med Res. 8:442021.PubMed/NCBI

38 

Ritchie ME, Phipson B, Wu D, Hu Y, Law CW, Shi W and Smyth GK: limma powers differential expression analyses for RNA-sequencing and microarray studies. Nucleic Acids Res. 43:e472015. View Article : Google Scholar : PubMed/NCBI

39 

Somerville TDD, Wiseman DH, Spencer GJ, Huang X, Lynch JT, Leong HS, Williams EL, Cheesman E and Somervaille TC: Frequent derepression of the mesenchymal transcription factor gene FOXC1 in acute myeloid leukemia. Cancer Cell. 28:329–342. 2015. View Article : Google Scholar : PubMed/NCBI

40 

Livak KJ and Schmittgen TD: Analysis of relative gene expression data using real-time quantitative PCR and the 2(−Delta Delta C(T)) method. Methods. 25:402–408. 2001. View Article : Google Scholar : PubMed/NCBI

41 

Glaviano A, Foo ASC, Lam HY, Yap KCH, Jacot W, Jones RH, Eng H, Nair MG, Makvandi P, Geoerger B, et al: PI3K/AKT/mTOR signaling transduction pathway and targeted therapies in cancer. Mol Cancer. 22:1382023. View Article : Google Scholar : PubMed/NCBI

42 

Wong SHM, Fang CM, Chuah LH, Leong CO and Ngai SC: E-cadherin: Its dysregulation in carcinogenesis and clinical implications. Crit Rev Oncol Hematol. 121:11–22. 2018. View Article : Google Scholar : PubMed/NCBI

43 

Jim MA, Pinheiro PS, Carreira H, Espey DK, Wiggins CL and Weir HK: Stomach cancer survival in the United States by race and stage (2001–2009): Findings from the CONCORD-2 study. Cancer. 123 (Suppl 24):S4994–S5013. 2017. View Article : Google Scholar

44 

Budginaite E, Kloft M, van Kuijk SMJ, Canao PA, Kooreman LFS, Pennings AJ, Magee DR, Woodruff HC and Grabsch HI: The clinical importance of the host anti-tumour reaction patterns in regional tumour draining lymph nodes in patients with locally advanced resectable gastric cancer: A systematic review and meta-analysis. Gastric Cancer. 26:847–862. 2023. View Article : Google Scholar : PubMed/NCBI

45 

Xia X, Zhang Z, Zhu C, Ni B, Wang S, Yang S, Yu F, Zhao E, Li Q and Zhao G: Neutrophil extracellular traps promote metastasis in gastric cancer patients with postoperative abdominal infectious complications. Nat Commun. 13:10172022. View Article : Google Scholar : PubMed/NCBI

46 

Zhang ZY and Ge HY: Micrometastasis in gastric cancer. Cancer Lett. 336:34–45. 2013. View Article : Google Scholar : PubMed/NCBI

47 

Cristescu R, Lee J, Nebozhyn M, Kim KM, Ting JC, Wong SS, Liu J, Yue YG, Wang J, Yu K, et al: Molecular analysis of gastric cancer identifies subtypes associated with distinct clinical outcomes. Nat Med. 21:449–456. 2015. View Article : Google Scholar : PubMed/NCBI

48 

Cancer Genome Atlas Research Network, . Comprehensive molecular characterization of gastric adenocarcinoma. Nature. 513:202–209. 2014. View Article : Google Scholar : PubMed/NCBI

49 

Wei L, Sun J, Zhang N, Zheng Y, Wang X, Lv L, Liu J, Xu Y, Shen Y and Yang M: Noncoding RNAs in gastric cancer: Implications for drug resistance. Mol Cancer. 19:622020. View Article : Google Scholar : PubMed/NCBI

50 

Yuan L, Xu ZY, Ruan SM, Mo S, Qin JJ and Cheng XD: Long non-coding RNAs towards precision medicine in gastric cancer: Early diagnosis, treatment, and drug resistance. Mol Cancer. 19:962020. View Article : Google Scholar : PubMed/NCBI

51 

Willems L, Tamburini J, Chapuis N, Lacombe C, Mayeux P and Bouscary D: PI3K and mTOR signaling pathways in cancer: New data on targeted therapies. Curr Oncol Rep. 14:129–138. 2012. View Article : Google Scholar : PubMed/NCBI

52 

Zhou X, Li T, Xie H, Huang H, Yang K, Zeng X and Peng T: HBV-induced N6 methyladenosine modification of PARP1 enhanced AFB1-related DNA damage and synergistically contribute to HCC. Ecotoxicol Environ Saf. 298:1182542025. View Article : Google Scholar : PubMed/NCBI

53 

Li H, Prever L, Hirsch E and Gulluni F: Targeting PI3K/AKT/mTOR signaling pathway in breast cancer. Cancers (Basel). 13:35172021. View Article : Google Scholar : PubMed/NCBI

54 

Fresno Vara JA, Casado E, de Castro J, Cejas P, Belda-Iniesta C and González-Barón M: PI3K/Akt signalling pathway and cancer. Cancer Treat Rev. 30:193–204. 2004. View Article : Google Scholar : PubMed/NCBI

55 

Zhou X, Luo J, Xie H, Wei Z, Li T, Liu J, Liao X, Zhu G and Peng T: MCM2 promotes the stemness and sorafenib resistance of hepatocellular carcinoma cells via hippo signaling. Cell Death Discov. 8:4182022. View Article : Google Scholar : PubMed/NCBI

56 

Vivanco I and Sawyers CL: The phosphatidylinositol 3-Kinase AKT pathway in human cancer. Nat Rev Cancer. 2:489–501. 2002. View Article : Google Scholar : PubMed/NCBI

57 

Almhanna K, Strosberg J and Malafa M: Targeting AKT protein kinase in gastric cancer. Anticancer Res. 31:4387–4392. 2011.PubMed/NCBI

58 

Zhou XD, Chen HX, Guan RN, Lei YP, Shu X, Zhu Y and Lv NH: Protein kinase B phosphorylation correlates with vascular endothelial growth factor A and microvessel density in gastric adenocarcinoma. J Int Med Res. 40:2124–2134. 2012. View Article : Google Scholar : PubMed/NCBI

59 

Shi J, Yao D, Liu W, Wang N, Lv H, Zhang G, Ji M, Xu L, He N, Shi B and Hou P: Highly frequent PIK3CA amplification is associated with poor prognosis in gastric cancer. BMC Cancer. 12:502012. View Article : Google Scholar : PubMed/NCBI

60 

Kobayashi I, Semba S, Matsuda Y, Kuroda Y and Yokozaki H: Significance of Akt phosphorylation on tumor growth and vascular endothelial growth factor expression in human gastric carcinoma. Pathobiology. 73:8–17. 2006. View Article : Google Scholar : PubMed/NCBI

61 

Zhang Y, Kwok-Shing Ng P, Kucherlapati M, Chen F, Liu Y, Tsang YH, de Velasco G, Jeong KJ, Akbani R, Hadjipanayis A, et al: A Pan-cancer proteogenomic atlas of PI3K/AKT/mTOR pathway alterations. Cancer Cell. 31:820–832.e3. 2017. View Article : Google Scholar : PubMed/NCBI

62 

Janku F, Yap TA and Meric-Bernstam F: Targeting the PI3K pathway in cancer: Are we making headway? Nat Rev Clin Oncol. 15:273–291. 2018. View Article : Google Scholar : PubMed/NCBI

63 

Okkenhaug K, Graupera M and Vanhaesebroeck B: Targeting PI3K in cancer: Impact on tumor cells, their protective stroma, angiogenesis, and immunotherapy. Cancer Discov. 6:1090–1105. 2016. View Article : Google Scholar : PubMed/NCBI

Related Articles

  • Abstract
  • View
  • Download
  • Twitter
Copy and paste a formatted citation
Spandidos Publications style
Mu G, Li K, Hu C, Cai J, Ruan H, Zhu G and Liu D: <p>GPR176 enhances the epithelial‑mesenchymal transition in gastric cancer cells by activating the PI3K/AKT/mTOR signaling pathway</p>. Oncol Rep 55: 48, 2026.
APA
Mu, G., Li, K., Hu, C., Cai, J., Ruan, H., Zhu, G., & Liu, D. (2026). <p>GPR176 enhances the epithelial‑mesenchymal transition in gastric cancer cells by activating the PI3K/AKT/mTOR signaling pathway</p>. Oncology Reports, 55, 48. https://doi.org/10.3892/or.2026.9053
MLA
Mu, G., Li, K., Hu, C., Cai, J., Ruan, H., Zhu, G., Liu, D."<p>GPR176 enhances the epithelial‑mesenchymal transition in gastric cancer cells by activating the PI3K/AKT/mTOR signaling pathway</p>". Oncology Reports 55.3 (2026): 48.
Chicago
Mu, G., Li, K., Hu, C., Cai, J., Ruan, H., Zhu, G., Liu, D."<p>GPR176 enhances the epithelial‑mesenchymal transition in gastric cancer cells by activating the PI3K/AKT/mTOR signaling pathway</p>". Oncology Reports 55, no. 3 (2026): 48. https://doi.org/10.3892/or.2026.9053
Copy and paste a formatted citation
x
Spandidos Publications style
Mu G, Li K, Hu C, Cai J, Ruan H, Zhu G and Liu D: <p>GPR176 enhances the epithelial‑mesenchymal transition in gastric cancer cells by activating the PI3K/AKT/mTOR signaling pathway</p>. Oncol Rep 55: 48, 2026.
APA
Mu, G., Li, K., Hu, C., Cai, J., Ruan, H., Zhu, G., & Liu, D. (2026). <p>GPR176 enhances the epithelial‑mesenchymal transition in gastric cancer cells by activating the PI3K/AKT/mTOR signaling pathway</p>. Oncology Reports, 55, 48. https://doi.org/10.3892/or.2026.9053
MLA
Mu, G., Li, K., Hu, C., Cai, J., Ruan, H., Zhu, G., Liu, D."<p>GPR176 enhances the epithelial‑mesenchymal transition in gastric cancer cells by activating the PI3K/AKT/mTOR signaling pathway</p>". Oncology Reports 55.3 (2026): 48.
Chicago
Mu, G., Li, K., Hu, C., Cai, J., Ruan, H., Zhu, G., Liu, D."<p>GPR176 enhances the epithelial‑mesenchymal transition in gastric cancer cells by activating the PI3K/AKT/mTOR signaling pathway</p>". Oncology Reports 55, no. 3 (2026): 48. https://doi.org/10.3892/or.2026.9053
Follow us
  • Twitter
  • LinkedIn
  • Facebook
About
  • Spandidos Publications
  • Careers
  • Cookie Policy
  • Privacy Policy
How can we help?
  • Help
  • Live Chat
  • Contact
  • Email to our Support Team