Spandidos Publications Logo
  • About
    • About Spandidos
    • Aims and Scopes
    • Abstracting and Indexing
    • Editorial Policies
    • Reprints and Permissions
    • Job Opportunities
    • Terms and Conditions
    • Contact
  • Journals
    • All Journals
    • Oncology Letters
      • Oncology Letters
      • Information for Authors
      • Editorial Policies
      • Editorial Board
      • Aims and Scope
      • Abstracting and Indexing
      • Bibliographic Information
      • Archive
    • International Journal of Oncology
      • International Journal of Oncology
      • Information for Authors
      • Editorial Policies
      • Editorial Board
      • Aims and Scope
      • Abstracting and Indexing
      • Bibliographic Information
      • Archive
    • Molecular and Clinical Oncology
      • Molecular and Clinical Oncology
      • Information for Authors
      • Editorial Policies
      • Editorial Board
      • Aims and Scope
      • Abstracting and Indexing
      • Bibliographic Information
      • Archive
    • Experimental and Therapeutic Medicine
      • Experimental and Therapeutic Medicine
      • Information for Authors
      • Editorial Policies
      • Editorial Board
      • Aims and Scope
      • Abstracting and Indexing
      • Bibliographic Information
      • Archive
    • International Journal of Molecular Medicine
      • International Journal of Molecular Medicine
      • Information for Authors
      • Editorial Policies
      • Editorial Board
      • Aims and Scope
      • Abstracting and Indexing
      • Bibliographic Information
      • Archive
    • Biomedical Reports
      • Biomedical Reports
      • Information for Authors
      • Editorial Policies
      • Editorial Board
      • Aims and Scope
      • Abstracting and Indexing
      • Bibliographic Information
      • Archive
    • Oncology Reports
      • Oncology Reports
      • Information for Authors
      • Editorial Policies
      • Editorial Board
      • Aims and Scope
      • Abstracting and Indexing
      • Bibliographic Information
      • Archive
    • Molecular Medicine Reports
      • Molecular Medicine Reports
      • Information for Authors
      • Editorial Policies
      • Editorial Board
      • Aims and Scope
      • Abstracting and Indexing
      • Bibliographic Information
      • Archive
    • World Academy of Sciences Journal
      • World Academy of Sciences Journal
      • Information for Authors
      • Editorial Policies
      • Editorial Board
      • Aims and Scope
      • Abstracting and Indexing
      • Bibliographic Information
      • Archive
    • International Journal of Functional Nutrition
      • International Journal of Functional Nutrition
      • Information for Authors
      • Editorial Policies
      • Editorial Board
      • Aims and Scope
      • Abstracting and Indexing
      • Bibliographic Information
      • Archive
    • International Journal of Epigenetics
      • International Journal of Epigenetics
      • Information for Authors
      • Editorial Policies
      • Editorial Board
      • Aims and Scope
      • Abstracting and Indexing
      • Bibliographic Information
      • Archive
    • Medicine International
      • Medicine International
      • Information for Authors
      • Editorial Policies
      • Editorial Board
      • Aims and Scope
      • Abstracting and Indexing
      • Bibliographic Information
      • Archive
  • Articles
  • Information
    • Information for Authors
    • Information for Reviewers
    • Information for Librarians
    • Information for Advertisers
    • Conferences
  • Language Editing
Spandidos Publications Logo
  • About
    • About Spandidos
    • Aims and Scopes
    • Abstracting and Indexing
    • Editorial Policies
    • Reprints and Permissions
    • Job Opportunities
    • Terms and Conditions
    • Contact
  • Journals
    • All Journals
    • Biomedical Reports
      • Information for Authors
      • Editorial Policies
      • Editorial Board
      • Aims and Scope
      • Abstracting and Indexing
      • Bibliographic Information
      • Archive
    • Experimental and Therapeutic Medicine
      • Information for Authors
      • Editorial Policies
      • Editorial Board
      • Aims and Scope
      • Abstracting and Indexing
      • Bibliographic Information
      • Archive
    • International Journal of Epigenetics
      • Information for Authors
      • Editorial Policies
      • Editorial Board
      • Aims and Scope
      • Abstracting and Indexing
      • Bibliographic Information
      • Archive
    • International Journal of Functional Nutrition
      • Information for Authors
      • Editorial Policies
      • Editorial Board
      • Aims and Scope
      • Abstracting and Indexing
      • Bibliographic Information
      • Archive
    • International Journal of Molecular Medicine
      • Information for Authors
      • Editorial Policies
      • Editorial Board
      • Aims and Scope
      • Abstracting and Indexing
      • Bibliographic Information
      • Archive
    • International Journal of Oncology
      • Information for Authors
      • Editorial Policies
      • Editorial Board
      • Aims and Scope
      • Abstracting and Indexing
      • Bibliographic Information
      • Archive
    • Medicine International
      • Information for Authors
      • Editorial Policies
      • Editorial Board
      • Aims and Scope
      • Abstracting and Indexing
      • Bibliographic Information
      • Archive
    • Molecular and Clinical Oncology
      • Information for Authors
      • Editorial Policies
      • Editorial Board
      • Aims and Scope
      • Abstracting and Indexing
      • Bibliographic Information
      • Archive
    • Molecular Medicine Reports
      • Information for Authors
      • Editorial Policies
      • Editorial Board
      • Aims and Scope
      • Abstracting and Indexing
      • Bibliographic Information
      • Archive
    • Oncology Letters
      • Information for Authors
      • Editorial Policies
      • Editorial Board
      • Aims and Scope
      • Abstracting and Indexing
      • Bibliographic Information
      • Archive
    • Oncology Reports
      • Information for Authors
      • Editorial Policies
      • Editorial Board
      • Aims and Scope
      • Abstracting and Indexing
      • Bibliographic Information
      • Archive
    • World Academy of Sciences Journal
      • Information for Authors
      • Editorial Policies
      • Editorial Board
      • Aims and Scope
      • Abstracting and Indexing
      • Bibliographic Information
      • Archive
  • Articles
  • Information
    • For Authors
    • For Reviewers
    • For Librarians
    • For Advertisers
    • Conferences
  • Language Editing
Login Register Submit
  • This site uses cookies
  • You can change your cookie settings at any time by following the instructions in our Cookie Policy. To find out more, you may read our Privacy Policy.

    I agree
Search articles by DOI, keyword, author or affiliation
Search
Advanced Search
presentation
Oncology Reports
Join Editorial Board Propose a Special Issue
Print ISSN: 1021-335X Online ISSN: 1791-2431
Journal Cover
April-2026 Volume 55 Issue 4

Full Size Image

Sign up for eToc alerts
Recommend to Library

Journals

International Journal of Molecular Medicine

International Journal of Molecular Medicine

International Journal of Molecular Medicine is an international journal devoted to molecular mechanisms of human disease.

International Journal of Oncology

International Journal of Oncology

International Journal of Oncology is an international journal devoted to oncology research and cancer treatment.

Molecular Medicine Reports

Molecular Medicine Reports

Covers molecular medicine topics such as pharmacology, pathology, genetics, neuroscience, infectious diseases, molecular cardiology, and molecular surgery.

Oncology Reports

Oncology Reports

Oncology Reports is an international journal devoted to fundamental and applied research in Oncology.

Experimental and Therapeutic Medicine

Experimental and Therapeutic Medicine

Experimental and Therapeutic Medicine is an international journal devoted to laboratory and clinical medicine.

Oncology Letters

Oncology Letters

Oncology Letters is an international journal devoted to Experimental and Clinical Oncology.

Biomedical Reports

Biomedical Reports

Explores a wide range of biological and medical fields, including pharmacology, genetics, microbiology, neuroscience, and molecular cardiology.

Molecular and Clinical Oncology

Molecular and Clinical Oncology

International journal addressing all aspects of oncology research, from tumorigenesis and oncogenes to chemotherapy and metastasis.

World Academy of Sciences Journal

World Academy of Sciences Journal

Multidisciplinary open-access journal spanning biochemistry, genetics, neuroscience, environmental health, and synthetic biology.

International Journal of Functional Nutrition

International Journal of Functional Nutrition

Open-access journal combining biochemistry, pharmacology, immunology, and genetics to advance health through functional nutrition.

International Journal of Epigenetics

International Journal of Epigenetics

Publishes open-access research on using epigenetics to advance understanding and treatment of human disease.

Medicine International

Medicine International

An International Open Access Journal Devoted to General Medicine.

Journal Cover
April-2026 Volume 55 Issue 4

Full Size Image

Sign up for eToc alerts
Recommend to Library

  • Article
  • Citations
    • Cite This Article
    • Download Citation
    • Create Citation Alert
    • Remove Citation Alert
    • Cited By
  • Similar Articles
    • Related Articles (in Spandidos Publications)
    • Similar Articles (Google Scholar)
    • Similar Articles (PubMed)
  • Download PDF
  • Download XML
  • View XML
Article Open Access

TRIM46 deficiency‑induced DNA damage enhances the sensitivity of cisplatin in non‑small cell lung cancer by regulating the Akt signaling pathway

  • Authors:
    • Song Jin
    • Dandan Zhang
    • Zhicheng Liao
    • Lingpei Yu
    • Yuanyuan Wang
    • Pengcheng Jia
    • Minmin Pan
    • Yifan Li
    • Jizhou Zhang
  • View Affiliations / Copyright

    Affiliations: Department of Oncology, Wenzhou Traditional Chinese Medicine Hospital of Zhejiang Chinese Medical University, Wenzhou, Zhejiang 325000, P.R. China, Traditional Chinese Medicine Research and Experimental Center, Wenzhou Traditional Chinese Medicine Hospital of Zhejiang Chinese Medical University, Wenzhou, Zhejiang 325000, P.R. China, Department of Encephalopathy, Rui'an Traditional Chinese Medicine Hospital, Wenzhou, Zhejiang 325000, P.R. China, Department of Gastroenterology, Yueqing Traditional Chinese Medicine Hospital, Yueqing, Zhejiang 325600, P.R. China
    Copyright: © Jin et al. This is an open access article distributed under the terms of Creative Commons Attribution License.
  • Article Number: 58
    |
    Published online on: January 28, 2026
       https://doi.org/10.3892/or.2026.9063
  • Expand metrics +
Metrics: Total Views: 0 (Spandidos Publications: | PMC Statistics: )
Metrics: Total PDF Downloads: 0 (Spandidos Publications: | PMC Statistics: )
Cited By (CrossRef): 0 citations Loading Articles...

This article is mentioned in:


Abstract

Lung cancer is one of the most aggressive malignancies worldwide. Non‑small cell lung cancer (NSCLC), in particular, is characterized by a poor 5‑year survival rate, which is largely attributable to cisplatin (DDP) resistance. However, the molecular mechanisms underlying DDP resistance are still not fully understood. Tripartite motif 46 (TRIM46) is implicated in promoting the progression of lung adenocarcinoma and enhancing chemoresistance. Nevertheless, its specific role in DDP resistance remains elusive. The present study aimed to investigate the role of TRIM46 in DDP resistance. Immunohistochemistry and TUNEL staining were employed to detect the expression of TRIM46 and apoptotic cells in tumor tissues. Lentiviruses were used to construct TRIM46 overexpression and knockdown vectors in A549 and A549/DDP cells. Cell proliferation, apoptosis and DNA damage were measured by Cell Counting Kit‑8, flow cytometry and comet assay, respectively. Subcutaneous implantation model through injection of A549/DDP cells with TRIM46 knockdown was performed in BALB/c nude female mice, followed by DDP treatment. The results revealed that TRIM46 was highly expressed in DDP‑resistant NSCLC tumor tissues and positively associated with DDP resistance. TRIM46 overexpression attenuated the DDP‑induced apoptosis and DNA damage of A549 cells. Meanwhile, the knockdown of TRIM46 enhanced the DDP‑induced apoptosis and DNA damage in A549/DDP cells. Mechanistically, TRIM46 activated the Akt signaling, thus inhibiting the expression of caspase 3 and cleaved‑caspase 3 as well as increasing the expression level of DNA repair protein RAD51. Furthermore, TRIM46 deficiency inhibited tumor growth and increased DDP sensitivity in vivo. In conclusion, the results of the present study demonstrated that TRIM46 contributed to DDP resistance by regulating the Akt signaling pathway and DNA damage, thereby offering new strategies for lung cancer therapy.

Introduction

Lung cancer is the most malignant cancer worldwide, with ~1.76 million deaths annually (1). The two major subtypes of lung cancer are non-small cell lung cancer (NSCLC), accounting for ~80% of all lung cancer cases, and small cell lung cancer (2). At present, the common first-line therapeutic regimens for lung cancer are chemotherapy, immunotherapy and radiation therapies (3–5). Despite continuous development of novel therapies, cisplatin (DDP) remains an essential and widely used agent in the multidisciplinary management of NSCLC. However, the 5-year-survival rate is only 17% for patients with NSCLC (6). One of the primary causes for this is DDP resistance, which attenuates the effect of clinical treatment (7). The underlying mechanisms of DDP resistance are still unclear. Therefore, an improved understanding of the associated molecular mechanisms involved in DDP resistance is essential for NSCLC treatment. Aberrant repair of damaged DNA represents a key mechanism contributing to DDP resistance (8). Genomic instability leads to continuous cycles of DNA damage and repair in NSCLC cells. The DNA damage response (DDR) is activated upon DNA injury to restore genomic integrity (9). However, the dysregulation of DDR pathways, such as through aberrant repair, can promote malignant progression and exacerbate NSCLC development. DDR has been associated with the resistance of cancer cells to UV radiation and chemotherapy (10,11). For instance, the upregulation of several key molecules of DDR, such as BRCA1/2 and RAD51, can reduce the sensitivity of chemotherapy and radiotherapy (12,13). Therefore, a number of anticancer drugs targeting DDR-related proteins have been developed to improve the sensitivity of cancer cells to chemotherapeutic drugs (14). However, the genome of NSCLC is highly unstable, and hence further investigation of the associated mechanisms is necessary.

After DNA damage, the cell fate depends on the recognition of DNA damage repair and tolerance factors, as well as the activation of apoptosis, necrosis, autophagy and senescence pathways (15). Specifically, the phosphatidylinositol 3-kinase (PI3K)/Akt pathway plays a crucial role in regulating cell behaviors such as proliferation and apoptosis and hence is involved in determining cell fate after DNA damage (16,17). Tripartite motif (TRIM)-containing proteins, carrying an N-terminal RING finger, one or two B-boxes and a coiled-coil domain, have been reported as regulators of the PI3K/Akt signaling pathway (18). TRIM13 and TRIM21 are reported to inhibit Akt signaling activation, whereas TRIM11, TRIM14, TRIM26, TRIM27, TRIM59 and TRIM44 serve as Akt pathway activators (18). Moreover, TRIM family members have been found to be associated with tumor progression. For instance, TRIM15 and TRIM24 contribute to the progression of NSCLC and prostate cancer, respectively (19,20). The knockdown of TRIM46 inhibits the proliferation of breast cancer cells (21). TRIM46 plays an oncogenic role in osteosarcoma by activating the nuclear factor κB (NF-κB) signaling pathway (22). Recently, TRIM46 has been found to promote lung adenocarcinoma growth and contribute to chemoresistance (23). However, the function and underlying mechanism of TRIM46 in NSCLC still need exploration.

The present study was conducted to investigate the role of TRIM46 in NSCLC. The difference in the expression of TRIM46 in NSCLC DDP-sensitive and DDP-resistant patients was evaluated. DDP-induced apoptosis and the DNA damage degree were examined by modulating the TRIM46 protein level in A549 wild-type and DDP-resistant cells. Moreover, Akt signaling pathway activation and the DNA damage-related markers were explored at different TRIM46 levels. The impact of TRIM46 on tumor growth was also assessed in vivo.

Materials and methods

Reagents

The anti-TRIM46 (cat. no. Ab169044; 1:1,000 for western blotting and 1:200 for immunohistochemical staining), anti-caspase 3 (cat. no. Ab32351; 1:5,000 for western blotting), anti-cleaved-caspase 3 (cat. no. Ab32042; 1:800 for western blotting) and anti-RAD51 (cat. no. Ab133534; 1:1,000 for western blotting) antibodies were purchased from Abcam. The anti-Akt (cat. no. 9272; 1:1,000 for western blotting), anti-phosphorylated (p-)Akt (cat. no. 4060; 1:1,000 for western blotting) and anti-glyceraldehyde-3-phosphate dehydrogenase (GAPDH) antibodies (cat. no. 5174; 1:3,000 for western blotting) were purchased from Cell Signaling Technology, Inc. 3,3′-Diaminobenzidine (DAB) detection kit (cat. no. 34002), Roswell Park Memorial Institute 1640 medium (RPMI-1640; cat. no. 11875101) and fetal bovine serum (FBS; cat. no. 10099141C) were purchased from Gibco (Thermo Fisher Scientific, Inc.). DDP (cat. no. S1166) was purchased from Selleck Chemicals. LY294002 (cat. no. 440202) was purchased from Merck KGaA. Horseradish peroxidase (HRP)-conjugated secondary antibodies (cat. no. A0208 and A0216; 1:1,000 for western blotting), RIPA lysis buffer (cat. no. P0013) and BCA Protein Assay Kit (cat. no. P0011) were purchased from Beyotime Biotechnology. Immobilon Western HRP Substrate (cat. no. WBKLS0100) was purchased from MilliporeSigma.

Immunohistochemical staining

Tissue microarray (TMA) was purchased from Shanghai Outdo Biotech Co., Ltd. (cat. no. HLugA180Su09). Tissues were fixed with 4% paraformaldehyde and then embedded in paraffin. The tissue sections (4-µm) were deparaffinized and rehydrated in xylene and a descending series of ethanol concentrations. Antigen retrieval was performed using sodium citrate acid buffer (pH 6.0) followed by washing three times with PBS for 3 min. Then, 3% hydrogen peroxide (100°C, 20 min) was used to inhibit endogenous peroxidase. The sections were incubated with anti-TRIM46 antibody at 4°C overnight. The sections were incubated with EliVision plus Polymer HRP immunohistochemistry kit (Maxim Biotech, Inc.; cat. no. KIT-9903; 1:1,000) for 30 min at 25°C, then with DAB solution for coloration. The sections were then counterstained with hematoxylin (Sigma-Aldrich; Merk KGaA; cat. no. H9627) at 25°C for 3 min. A NanoZoomer system (Hamamatsu Photonics K.K.) was used to collect the images of the TMA. In total, two researchers evaluated the immunoreactivity based on the H-score system, considering both the percentage of positively stained cells (rated 0–4: 0, <5%; 1, ≥5% and <25%; 2, ≥25% and <50%; 3, ≥50% and <75%; 4, ≥75%) and the intensity of staining (rated 0–3: 0, negative; 1, weak; 2, moderate; 3, strong). This resulted in a total score ranging from 0 to12. Patients were then classified into high or low expression groups based on an H-score cut-off point of 6.

Tumor formation assay in a nude mouse model

A total of 24 female BALB/c nude mice (4 to 6 weeks old, weighing 20–22 g) were purchased from Shanghai SLAC Laboratory Animal Co., Ltd. The animals were maintained at a constant temperature of 25°C with ~50% humidity under a regular 12:12-h light/dark cycle with food and water available ad libitum. After 1 week of adaptive feeding, the mice were randomly divided into four groups (n=6 per group): A549/DDP cell-transplanted group [short hairpin RNA negative control (shNC)], TRIM46 knockdown A549/DDP cell-transplanted group (shTRIM46), A549/DDP cell-transplanted and DDP-treated group (shNC + DDP) and TRIM46 knockdown A549/DDP cell-transplanted and DDP-treated group (shTRIM46 + DDP). The tumor model was established by subcutaneously injecting 100 µl 5×106 A549/DDP cells previously transduced with shTRIM46 or shNC lentivirus into the right side of the mice. After 12 days, the mice in the shNC + DDP and shTRIM46 + DDP groups were treated with 5 mg/kg DDP once a week as previously described (24). Tumor volume was calculated every 3 days using the following formula: Volume=1/2× (Length × width2). The maximum tumor volume and diameter were 840 mm3 and 14.78 mm, respectively. After 3 weeks of DDP injection, all mice were euthanized by cervical dislocation under 5% isoflurane, and the tumors were harvested for the terminal deoxynucleotidyl transferase-mediated dUTP nick end labeling (TUNEL) and western blot assays. Confirmation of death was established by the absence of a pedal/toe pinch reflex and the cessation of breathing for ≥1 min. Animal experiments were conducted in accordance with the Guide for the Care and Use of Laboratory Animals and approved by the Animal Care and Use Committee of Wenzhou Traditional Chinese Medicine Hospital of Zhejiang Chinese Medical University (Wenzhou, China; approval no.WTCM-KT-2020002).

Cell lines and cell culture

Human NSCLC cell lines A549 and A549/DDP and the human bronchial epithelial cell line 16HBE were purchased from BioLeaf Biotech (Shanghai Baili Biotechnology Co., Ltd.) and cultured in RPMI-1640 medium supplemented with 10% FBS. A549 cells were treated with various concentrations of DDP (0, 5 or 10 µM) or 20 µM LY294002, an inhibitor of Akt or vehicle (80 mg/ml DMSO). A549/DDP cells were treated with 0, 50 or 100 µM DDP. All cells were maintained at 37°C in a humidified incubator with 5% CO2.

Western blot analysis

Total protein was extracted from the tumor tissue homogenate or cell lines using RIPA lysis buffer containing an inhibitor cocktail (Bio-Rad Laboratories, Inc.) on ice for 10 min. Total protein concentration was measured using a BCA Protein Assay kit. Subsequently, the proteins (20 µg per lane) were separated by 10 or 15% sodium dodecyl sulfate-polyacrylamide gel electrophoresis and transferred to polyvinylidene difluoride membranes (MilliporeSigma). After blocking with 5% non-fat milk at 25°C for 1 h, the membranes were incubated with primary antibodies at 4°C overnight, then with the corresponding HRP-conjugated secondary antibodies for 1 h at 25°C. Finally, the membranes were visualized using Immobilon Western HRP Substrate and the protein levels were semi-quantified by band densitometry (Quantity One software, version 4.62; Bio-Rad Laboratories, Inc.).

RNA isolation and reverse transcription-quantitative polymerase chain reaction (PCR) analyses

Following treatment, the cells were harvested using TRIzol (Invitrogen; Thermo Fisher Scientific, Inc.) reagent to extract total RNA. After transcribing RNA to cDNA using the RevertAid First Strand cDNA Synthesis Kit (cat. no. K1622; Thermo Fisher Scientific Inc.) according to the manufacturer's instructions, a SYBR Green Kit (cat. no. 4309155; Thermo Fisher Scientific Inc.) was used to quantify the mRNA level on an ABI7500 system. The PCR cycling conditions were 95°C for 10 min, followed by 40 cycles at 95°C for 15 sec and 60°C for 45 sec, followed by a final extension step of 95°C for 15 sec, 60°C for 1 min, 95°C for 15 sec and 60°C for 15 sec. The relative expression of TRIM46 (forward: 5′-GTCCGCATCAGTGCTTTGGG-3′ and reverse: 5′-TCAGGTTCCGGAAAAGCCC-3′) was analyzed using the 2−ΔΔCq method (25), using GAPDH (forward: 5′-TCAGACACCATGGGGAAGGT-3′ and reverse: 5′-TCCCGTTCTCAGCCATGTAG-3′) as an internal control.

Construction and packaging of lentivirus carrying TRIM46 and shTRIM46

The coding sequence of TRIM46 (NM_001282378.2) was amplified using the following primers: Forward 5′-CGGAATTCATGGCAGAGGGTGAGGATATG-3′ and reverse: 5′-CGGGATCCTCTGCATATCCTCACCCTCTG-3′ and engineered into the pLVX-Puro lentiviral vector (Shanghai Lianmai Biotechnology Co., Ltd.). The shRNA sequences targeting TRIM46 (shTRIM46-1, 5′-GGTGAGGATATGCAGACCT-3′; shTRIM46-2, 5′-GATATGCAGACCTTCACTT-3′; and shTRIM46-3, 5′-AGACCTTCACTTCCATCAT-3′), as well as the shNC (5′-GATACATACTAGATCGACT-3′) vector, were purchased from Shanghai GeneChem Co., Ltd and engineered into the pLKO.1 puro lentiviral vector (Addgene, Inc.). The recombinant plasmid pLVX-Puro-TRIM46 (1,000 ng) or pLKO.1 puro-shTRIM46 (1,000 ng), together with psPAX2 (100 ng; Addgene, Inc.) and pMD2G (900 ng; Addgene, Inc.), were co-transfected into 293T cells (ATCC) seeded in a 9-well plate (1×105 cells/well) for 6 h at 37°C. The transfection procedures used Lipofectamine 2000 (Invitrogen; Thermo Fisher Scientific, Inc.) according to the manufacturer's protocol. Subsequently, 48 h after transfection, the recombinant lentivirus in the cell supernatant was collected by centrifugation at 5,000 × g for 5 min and the purification and titration of recombinant lentivirus was performed as previously described (24). A549 or A549/DDP cells were plated in a 6-well plate (5×105 cells/well) and infected with the recombinant lentivirus-transducing units at an MOI of 20 in the presence of 8 µg/ml polybrene (Sigma-Aldrich; Merck KGaA) for 24 h at 37°C. Stable cells were selected by puromycin (3 µg/ml; Thermo Fisher Scientific) for 4 more days. pLKO.1-scrambled shRNA (shNC) and blank pLVX-Puro (vector) were used as the negative controls.

Cell apoptosis

Following treatment, the cells were harvested and co-stained with Annexin V-fluorescein isothiocyanate and propidium iodide following the instructions on the Annexin V apoptosis detection kit (BD Biosciences). The apoptotic cells were then quantitatively analyzed by flow cytometry (Accuri™ C6; BD Biosciences) using CellQuest Pro software, version 3.3 (Becton, Dickinson and Company).

Comet assay

The degree of DDP-induced DNA damage was examined by the comet assay, as previously described (26). Briefly, A549 cells were transfected with TRIM46-overexpressing/knockdown lentivirus or the corresponding control lentivirus and treated with DDP. Then, the cells were collected, washed with cold phosphate-buffered saline, mixed with 140 µl of 0.5% agarose at 43°C and then seeded onto slides previously coated with 1.0% agarose. After solidification at 4°C, the slides were immersed in a cold lysis buffer (2.5 M NaCl, 100 mM EDTA and 10 mM Tris, with 1 ml of Triton X-100 per 100 ml) in the dark for 1 h at 4°C. Next, the slides were transferred to an alkaline electrophoresis solution (0.3 M sodium hydroxide and 1 mM EDTA) for a 40-min incubation at 4°C. Electrophoresis was conducted at 4°C under alkaline conditions for 20 min at 25 V/cm. The slides were washed thrice with neutralizing buffer (0.4 M Tris-HCl, pH 7.5) and stained with DAPI. A fluorescence microscope (Nikon Corporation) was used to obtain the images and the percentage of tail DNA was determined using CometScore 1.5 software (TriTek Corp).

Cell proliferation

A total of 5×103 cells were seeded into 96-well culture plates and cultured overnight. Cell proliferation was measured using a Cell Counting Kit 8 (CCK-8) kit (Bio-Rad Laboratories, Inc.). Briefly, at the end of the pre-set treatment, the culture medium was replaced with a mixture of 10 µl CCK-8 solution and 90 µl RPMI-1640. After incubation for 1 h, the optical density at 450 nm was determined using a microplate reader (Bio-Rad Laboratories, Inc.).

TUNEL

The tumor samples obtained from each group of mice were fixed with 4% paraformaldehyde at 25°C for 48 h. Subsequently, the samples were embedded in paraffin and cut into slices with a thickness of 4 µm. The TUNEL assay was performed following the protocols of a TUNEL staining kit (cat. no. 11684817910; Roche Diagnostics). In brief, the TUNEL reaction was carried out at 37°C for 1 h. After the reaction, the sections were washed three times with PBS, incubated with anti-fluorescein antibody-peroxidase for 30 min, stained with DAB for 10 min, washed three times with PBS and then re-stained with hematoxylin. The tissue sections were then examined by light microscopy (Olympus Corporation) and the number of TUNEL-positive cells was counted using ImageJ software version 1.61 (National Institutes of Health). According to the distribution of apoptotic cells, five positive visual fields from each treatment group were imaged.

Statistical analysis

The data are presented as mean ± standard deviation. Statistical analysis was performed using GraphPad Prism 5.0 software (Dotmatics). Significant differences between groups were evaluated using one-way analysis of variance followed by Tukey's multiple comparisons test or using unpaired Student's t-test. P<0.05 was considered to indicate a statistically significant difference.

Results

TRIM46 expression is associated with DDP resistance in NSCLC tissues

The function of TRIM46 was investigated by first determining whether TRIM46 expression was associated with DDP resistance in human samples. The immunohistochemical staining results of the TMA showed that the TRIM46 level was elevated in NSCLC tissues compared with normal tissues. Moreover, TRIM46 expression further increased in DDP-resistant tissues compared with DDP-sensitive tissues (Fig. 1A and B). The association between TRIM46 and DDP resistance was explored by dividing the patients into two groups based on low or high TRIM46 expression. It was found that the number of resistant tissues significantly increased in the high-TRIM46-expression group compared with the low-TRIM46-expression group (Fig. 1C). These results indicated that TRIM46 expression may be associated with DDP resistance in NSCLC tissues.

TRIM46 expression is associated with
DDP resistance in non-small cell lung cancer tissues. (A)
Immunohistochemistry staining was performed using a TRIM46 antibody
and normal, DDP-sensitive and DDP-resistant tissues. (B)
Percentages of tissues with low or high TRIM46 expression in
DDP-sensitive (n=38) or DDP-resistant (n=47) patients. (C)
Percentages of patients with DDP-resistant or DDP-sensitive tissues
and low (n=44) or high (n=41) TRIM46 expression. ***P<0.001.
TRIM46, tripartite motif 46; DDP, cisplatin.

Figure 1.

TRIM46 expression is associated with DDP resistance in non-small cell lung cancer tissues. (A) Immunohistochemistry staining was performed using a TRIM46 antibody and normal, DDP-sensitive and DDP-resistant tissues. (B) Percentages of tissues with low or high TRIM46 expression in DDP-sensitive (n=38) or DDP-resistant (n=47) patients. (C) Percentages of patients with DDP-resistant or DDP-sensitive tissues and low (n=44) or high (n=41) TRIM46 expression. ***P<0.001. TRIM46, tripartite motif 46; DDP, cisplatin.

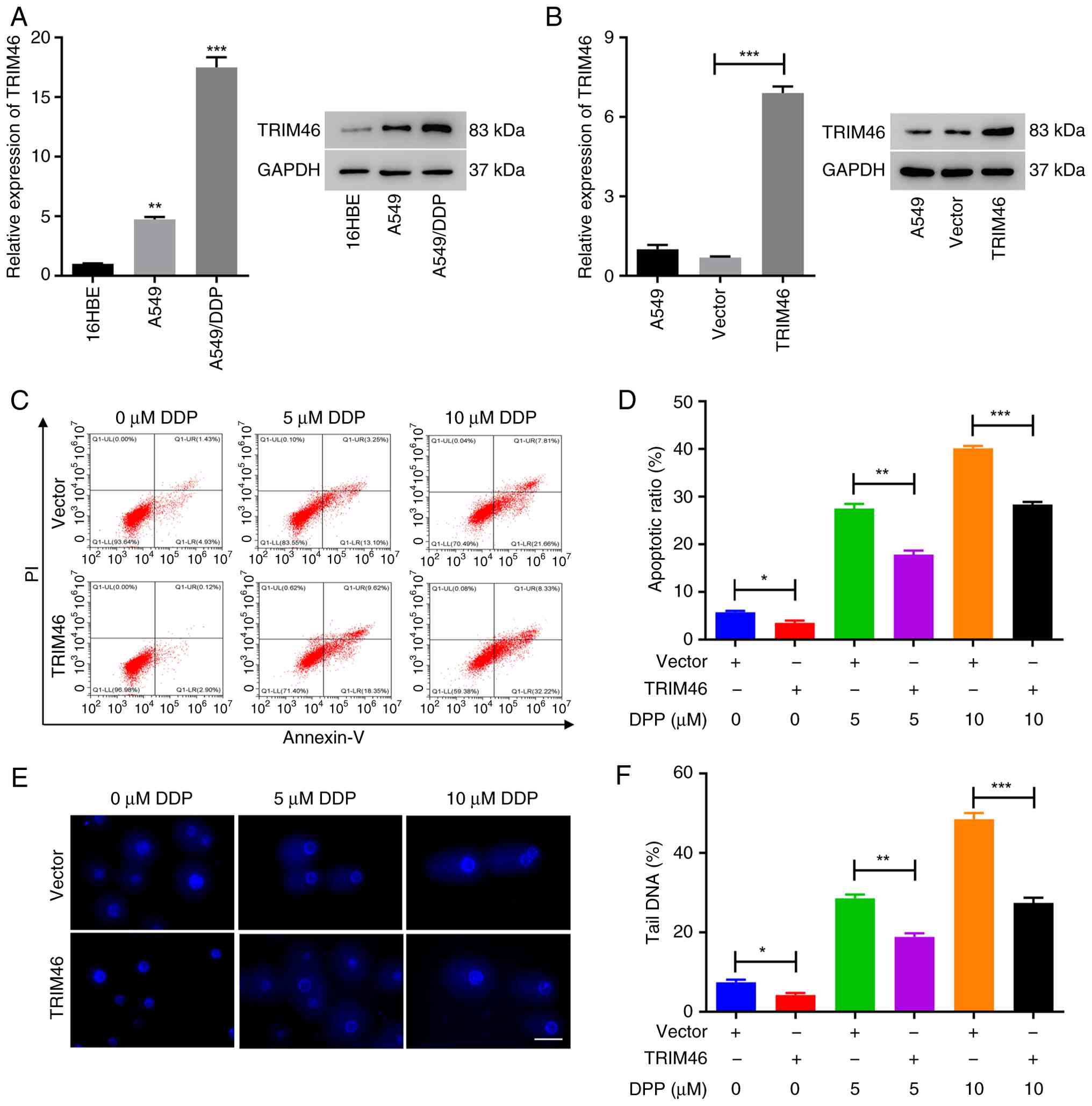
TRIM46 upregulation contributes to DDP resistance in NSCLC cells

TRIM46 expression in bronchial epithelial cells (16HBE) and DDP-sensitive (A549) and DDP-resistant (A549/DDP) NSCLC cells was measured to explore the involvement of TRIM46 in DDP resistance. As shown in Fig. 2A, the TRIM46 level was significantly elevated in NSCLC cells compared with 16HBE cells. Furthermore, TRIM46 expression was significantly upregulated in A549/DDP cells compared with A549 cells, indicating the possible involvement of TRIM46 in DDP resistance. A549 cells were infected with blank lentivirus or TRIM46-overexpressing lentivirus to directly determine the effect of TRIM46 on DDP resistance. The results revealed that TRIM46 expression was significantly upregulated at both the mRNA and protein levels upon infection with TRIM46-overexpressing lentivirus (Fig. 2B). As shown in Fig. 2C and D, DDP induced the apoptosis of A549 cells in a concentration-dependent manner. However, TRIM46 overexpression significantly suppressed the apoptosis induced by DDP in A549 cells. Furthermore, the comet assay was employed to investigate whether TRIM46 was related to DNA damage. The formation of a ‘comet’ in the DNA of cells can be visualized using single-cell gel electrophoresis and indicates DNA strand breaks as the damaged DNA migrates at a different rate than the non-damaged DNA. The results demonstrated an increase in the percentage of tail DNA in DDP-treated A549 cells compared with the control group. However, TRIM46 overexpression showed a decrease in the percentage of tail DNA in A549 cells treated with DDP (Fig. 2E and F). These results indicated that TRIM46 alleviated DNA damage and the cell apoptosis of A549 cells treated with DDP.

TRIM46 upregulation contributes to
DDP resistance in non-small cell lung cancer cells. (A) RT-qPCR
(left) and western blot (right) analysis of TRIM46 expression in
16HBE, A549 and A549/DDP cells. (B) RT-qPCR (left) and western blot
(right) analysis of TRIM46 expression in A549 cells infected with
TRIM46 overexpression lentivirus. (C) Cell apoptosis was measured
after transduction with TRIM46-overexpression lentivirus and/or DDP
treatment (0, 5 and 10 µM) in A549 cells. (D) Quantitative analysis
of cell apoptosis. (E) Representative images of the comet assay
showing DNA fragmentation after transduction with
TRIM46-overexpression lentivirus and/or DDP treatment (0, 5 and 10
µM) in A549 cells (scale bar, 50 µm; magnification, ×400). (F)
Quantification of tail DNA (%) revealing DNA damage after
transduction with TRIM46-overexpression lentivirus and/or DDP
treatment (0, 5 and 10 µM) in A549 cells. *P<0.05, **P<0.01,
***P<0.001. TRIM46, tripartite motif 46; DDP, cisplatin;
RT-qPCR, reverse transcription-quantitative polymerase chain
reaction; PI, propidium iodide.

Figure 2.

TRIM46 upregulation contributes to DDP resistance in non-small cell lung cancer cells. (A) RT-qPCR (left) and western blot (right) analysis of TRIM46 expression in 16HBE, A549 and A549/DDP cells. (B) RT-qPCR (left) and western blot (right) analysis of TRIM46 expression in A549 cells infected with TRIM46 overexpression lentivirus. (C) Cell apoptosis was measured after transduction with TRIM46-overexpression lentivirus and/or DDP treatment (0, 5 and 10 µM) in A549 cells. (D) Quantitative analysis of cell apoptosis. (E) Representative images of the comet assay showing DNA fragmentation after transduction with TRIM46-overexpression lentivirus and/or DDP treatment (0, 5 and 10 µM) in A549 cells (scale bar, 50 µm; magnification, ×400). (F) Quantification of tail DNA (%) revealing DNA damage after transduction with TRIM46-overexpression lentivirus and/or DDP treatment (0, 5 and 10 µM) in A549 cells. *P<0.05, **P<0.01, ***P<0.001. TRIM46, tripartite motif 46; DDP, cisplatin; RT-qPCR, reverse transcription-quantitative polymerase chain reaction; PI, propidium iodide.

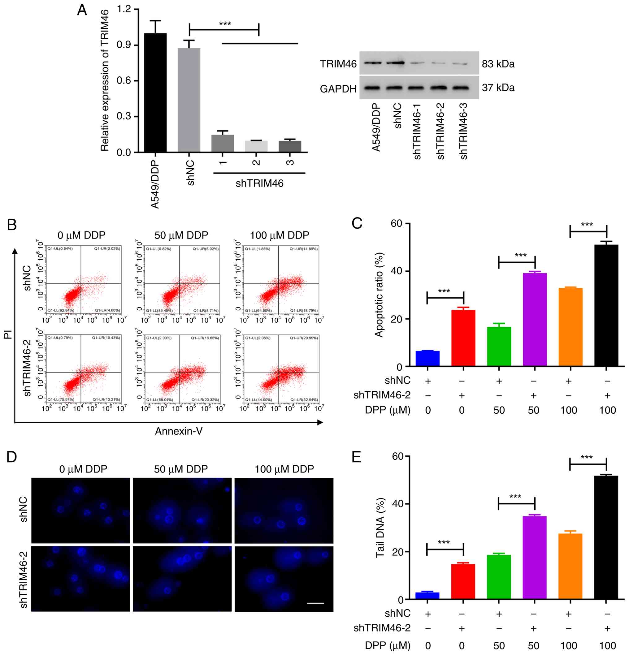
TRIM46 knockdown alleviates DDP resistance in NSCLC cells

The function of TRIM46 was further explored using lentiviruses to knock down its expression in A549/DDP cells. As expected, all three lentiviruses significantly decreased TRIM46 expression, and the knockdown efficiency of shTRIM46-2 was the most significant (Fig. 3A). Knockdown of TRIM46 using shTRIM46-2 lentivirus promoted the apoptosis of A549/DDP cells treated with or without DDP (Fig. 3B and C). Meanwhile, the comet assay results also showed that TRIM46 knockdown significantly enhanced DNA damage in A549/DDP cells treated with DDP (Fig. 3D and E).

TRIM46 knockdown alleviates DDP
resistance in non-small cell lung cancer cells. (A) Reverse
transcription-quantitative polymerase chain reaction (left) and
western blot (right) analysis of TRIM46 expression in A549/DPP
cells infected with TRIM46 knockdown lentiviruses. (B) Cell
apoptosis was measured after transduction with TRIM46 knockdown
lentivirus and/or DDP treatment (0, 50 and 100 µM) in A549/DDP
cells. (C) Quantitative analysis of cell apoptosis. (D)
Representative images of the comet assay showing DNA fragmentation
after transduction with TRIM46 knockdown lentivirus and/or DDP
treatment (0, 50 and 100 µM) in A549/DDP cells (scale bar, 50 µm;
magnification, ×400). (E) Quantification of tail DNA (%) revealing
DNA damage after transduction with TRIM46 knockdown lentivirus
and/or DDP treatment (0, 50 and 100 µM) in A549/DDP cells.
***P<0.001. TRIM46, tripartite motif 46; DDP, cisplatin; sh,
short hairpin; NC, negative control; PI, propidium iodide.

Figure 3.

TRIM46 knockdown alleviates DDP resistance in non-small cell lung cancer cells. (A) Reverse transcription-quantitative polymerase chain reaction (left) and western blot (right) analysis of TRIM46 expression in A549/DPP cells infected with TRIM46 knockdown lentiviruses. (B) Cell apoptosis was measured after transduction with TRIM46 knockdown lentivirus and/or DDP treatment (0, 50 and 100 µM) in A549/DDP cells. (C) Quantitative analysis of cell apoptosis. (D) Representative images of the comet assay showing DNA fragmentation after transduction with TRIM46 knockdown lentivirus and/or DDP treatment (0, 50 and 100 µM) in A549/DDP cells (scale bar, 50 µm; magnification, ×400). (E) Quantification of tail DNA (%) revealing DNA damage after transduction with TRIM46 knockdown lentivirus and/or DDP treatment (0, 50 and 100 µM) in A549/DDP cells. ***P<0.001. TRIM46, tripartite motif 46; DDP, cisplatin; sh, short hairpin; NC, negative control; PI, propidium iodide.

TRIM46 depletion reduces cell proliferation by regulating the Akt signaling pathway

Cell proliferation was detected in the A549/DDP cells transduced with shTRIM46-2 and shTRIM46-3. The results showed that TRIM46 depletion effectively reduced the proliferation of A549/DDP cells (Fig. 4A). The protein levels of p-Akt (Ser 473) were measured to elucidate the role of TRIM46. It was found that TRIM46 knockdown resulted in a significant decrease in the level of p-Akt (Fig. 4B). Based on the aforementioned result depicted in Fig. 3, where TRIM46 depletion induced DNA damage, the expression of RAD51, a key protein involved in DNA repair, was further detected. As shown in Fig. 4B, TRIM46 knockdown not only decreased the protein level of RAD51 but also increased the protein levels of caspase 3 and cleaved-caspase 3 in A549/DDP cells. These findings collectively indicated that TRIM46 knockdown induced DNA damage, thereby suppressing cell proliferation. The Akt pathway is involved in regulating cell behaviors such as proliferation and apoptosis; it also plays an important role in DNA damage repair (16,17). To examine the role of the Akt pathway in regulating TRIM46-mediated DDP resistance, LY294002, an inhibitor of Akt, was applied to A549 cells infected with TRIM46-overexpression lentivirus. The CCK-8 assay results showed that TRIM46 overexpression significantly enhanced the proliferation of A549 cells compared with the vector-transfected group. Moreover, the promotive effect of cell proliferation induced by TRIM46 overexpression was alleviated by LY294002 (Fig. 4C). As shown in Fig. 4D, LY294002 treatment decreased the p-Akt level and also partially blocked the increase in p-Akt level caused by TRIM46 overexpression. Moreover, LY294002 treatment effectively alleviated the increase in RAD51 level and the decrease in the levels of caspase 3 and cleaved-caspase3 induced by TRIM46 overexpression in A549 cells. Taken together, these findings emphasized that TRIM46 knockdown may induce DNA damage by regulating the Akt signaling pathway, thereby inhibiting the proliferation of NSCLC cells.

TRIM46 depletion inhibits cell
proliferation by regulating the Akt signaling pathway. (A) Cell
proliferation of A549/DDP cells transduced with TRIM46-knockdown
lentiviruses. (B) Western blot analysis of p-Akt, Akt, caspase 3,
cleaved-caspase 3 and RAD51 expression in A549/DDP cells transduced
with TRIM46-knockdown lentiviruses. (C) Cell proliferation of A549
cells transduced with TRIM46-overexpression lentivirus and/or
treated with LY294002 (20 µM) or vehicle. (D) Western blot analysis
of p-Akt, Akt, caspase 3, cleaved-caspase 3 and RAD51 in A549 cells
transduced with TRIM46-overexpression lentivirus and/or treated
with LY294002 (20 µM) or vehicle. ***P<0.001 vs. shNC or Vector
+ Vehicle; ###P<0.001 vs. TRIM46 + Vehicle. TRIM46,
tripartite motif 46; DDP, cisplatin; sh, short hairpin; NC,
negative control; OD, optical density; p-, phosphorylated.

Figure 4.

TRIM46 depletion inhibits cell proliferation by regulating the Akt signaling pathway. (A) Cell proliferation of A549/DDP cells transduced with TRIM46-knockdown lentiviruses. (B) Western blot analysis of p-Akt, Akt, caspase 3, cleaved-caspase 3 and RAD51 expression in A549/DDP cells transduced with TRIM46-knockdown lentiviruses. (C) Cell proliferation of A549 cells transduced with TRIM46-overexpression lentivirus and/or treated with LY294002 (20 µM) or vehicle. (D) Western blot analysis of p-Akt, Akt, caspase 3, cleaved-caspase 3 and RAD51 in A549 cells transduced with TRIM46-overexpression lentivirus and/or treated with LY294002 (20 µM) or vehicle. ***P<0.001 vs. shNC or Vector + Vehicle; ###P<0.001 vs. TRIM46 + Vehicle. TRIM46, tripartite motif 46; DDP, cisplatin; sh, short hairpin; NC, negative control; OD, optical density; p-, phosphorylated.

TRIM46 knockdown increases the sensitivity of xenograft tumors to DDP treatment

A549/DDP cells transduced with shTRIM46 or shNC lentiviruses were subcutaneously injected into nude mice to validate the function of TRIM46 in vivo. The mice were treated with DDP after 12 days of injection. As illustrated in Fig. 5A and B, mice receiving shTRIM46 cell injections, as well as those injected with shNC cells and treated with DDP, exhibited smaller tumor volumes compared with the shNC group. The lowest tumor volumes were observed in the mice co-treated with shTRIM46 and DDP. The TUNEL assay revealed a higher number of apoptotic cells in the shTRIM46 group compared with the shNC group. Furthermore, the group co-treated with shTRIM46 and DDP exhibited more apoptotic cells than the group co-treated with shNC and DDP (Fig. 5C and D), suggesting that TRIM46 depletion enhanced DDP-induced apoptosis. Additionally, the group co-treated with shTRIM46 and DDP displayed the lowest levels of RAD51 (Fig. 5E). These findings collectively indicated that TRIM46 knockdown enhanced the sensitivity of xenograft tumors to DDP treatment in vivo.

TRIM46 knockdown increases the
sensitivity of xenograft tumors to DDP treatment. (A) Tumor volumes
and (B) images of xenograft tumors in the designated groups (scale
bar, 1 cm; n=6 per group). (C) TUNEL assay of xenograft tumor
samples (scale bar, 100 µm; magnification, ×200). (D) Statistical
analysis of the TUNEL assay (n=6 per group). (E) Western blot
analysis of TRIM46 and RAD51 expression in xenograft tumors.
***P<0.001. TRIM46, tripartite motif 46; DDP, cisplatin; sh,
short hairpin; NC, negative control.

Figure 5.

TRIM46 knockdown increases the sensitivity of xenograft tumors to DDP treatment. (A) Tumor volumes and (B) images of xenograft tumors in the designated groups (scale bar, 1 cm; n=6 per group). (C) TUNEL assay of xenograft tumor samples (scale bar, 100 µm; magnification, ×200). (D) Statistical analysis of the TUNEL assay (n=6 per group). (E) Western blot analysis of TRIM46 and RAD51 expression in xenograft tumors. ***P<0.001. TRIM46, tripartite motif 46; DDP, cisplatin; sh, short hairpin; NC, negative control.

Discussion

DDP was the first-in-class drug for NSCLC therapy; it activates various cytoplasmic substrates and nuclear DNA and leads to DNA damage, thus inducing tumor cell death by activating the apoptotic signaling pathway (27–29). Despite the efficacy of initial treatment, patients inevitably become resistant to DDP. DDR is one of the primary mechanisms underlying DDP resistance against NSCLC, although it is not fully understood (27). The present study showed that TRIM46 contributed to DDP resistance in NSCLC via activating Akt signaling and reducing DNA damage. Additionally, TRIM46 deficiency restored the function of DDP against NSCLC tumors (Fig. 6).

Mechanism of TRIM46
deficiency-induced DNA damage, enhancing the sensitivity of DDP in
NSCLC by regulating Akt signaling pathway. (A) TRIM46 expression
was positively associated with DDP resistance in NSCLC tissues. (B)
TRIM46 overexpression significantly suppressed DDP-induced
apoptosis and enhanced DDP resistance in A549 cells. (C) TRIM46
knockdown induced DNA damage by modulating the protein levels of
p-AKT, RAD51, caspase 3, and cleaved-caspase 3, thereby resulting
in cell proliferation inhibition in NSCLC cells. (D) TRIM46
knockdown increased the sensitivity of xenograft tumors to DDP
treatment. NSCLC, non-small cell lung cancer; TRIM46, tripartite
motif 46; DDP, cisplatin; p-, phosphorylated.

Figure 6.

Mechanism of TRIM46 deficiency-induced DNA damage, enhancing the sensitivity of DDP in NSCLC by regulating Akt signaling pathway. (A) TRIM46 expression was positively associated with DDP resistance in NSCLC tissues. (B) TRIM46 overexpression significantly suppressed DDP-induced apoptosis and enhanced DDP resistance in A549 cells. (C) TRIM46 knockdown induced DNA damage by modulating the protein levels of p-AKT, RAD51, caspase 3, and cleaved-caspase 3, thereby resulting in cell proliferation inhibition in NSCLC cells. (D) TRIM46 knockdown increased the sensitivity of xenograft tumors to DDP treatment. NSCLC, non-small cell lung cancer; TRIM46, tripartite motif 46; DDP, cisplatin; p-, phosphorylated.

The results of the present study revealed that TRIM46 was highly expressed in the tissues of DDP-resistant NSCLC tumors. Additionally, the level of TRIM46 was associated with DDP resistance. A number of TRIM family members are involved in the development of lung cancer. Accumulating evidence suggests that TRIM proteins, including TRIM8, TRIM13, TRIM67, TRIM28, TRIM19 and TRIM45, regulate the abundance and activity of p53, which is a critical cancer suppressor (30). Moreover, a study has suggested that TRIM proteins activate the NF-κB pathway in all types of lung cancer (18). Over the years, TRIM proteins have been found to control the PI3K/Akt signaling pathway. TRIM10, TRIM11, TRIM26 and TRIM37 inhibit Akt signaling activation (31). By contrast, TRIM22, TRIM24, TRIM25, TRIM27, TRIM59 and TRIM44 promote Akt pathway activation (31). These results collectively suggested the complicated roles of TRIM proteins in lung cancer. Exploring the role of other TRIM members can help understand the development of lung cancer. The present study found that patients with a lower level of TRIM46 were sensitive to DDP. Vice versa, patients with a higher level of TRIM46 were resistant to DDP treatment. In line with these findings, previous studies have reported that TRIM46 expression is increased in NSCLC tissues compared with normal lung tissues and its upregulation is associated with NSCLC cancer progression and chemoresistance by regulating the Akt or NF-κB signaling pathways (23,32,33). Moreover, TRIM46 expression was also shown to be increased in the tissues and cell lines of pancreatic cancer, ovarian cancer and osteosarcoma as well as found to promote cancer progression by regulating the Wnt or NF-κB signaling pathways (15,34,35). However, a previous study showed downregulation of TRIM46 in NSCLC tumor cells compared with normal tissues (36). This apparent paradox suggests a context-dependent role of TRIM46 in NSCLC pathogenesis; its expression and function may be differentially regulated during tumorigenesis vs. acquired therapy resistance. Cancer cells could selectively upregulate TRIM46 as an adaptive survival mechanism under chemotherapeutic stress such as DDP treatment, leveraging its ability to activate pro-survival Akt signaling and enhance DNA repair, even if its basal expression differs. These results imply distinct roles of TRIM46 in different conditions such as therapy response status.

The present study found that DDP resistance in NSCLC may be associated with TRIM46-mediated Akt signaling regulation. At present, the PI3K/Akt pathway has been found to phosphorylate multiple proteins, thereby stimulating tumor cell growth, suppressing apoptosis and facilitating DNA damage repair after chemotherapy (37). The PI3K/Akt/NF-κB (17) and PI3K/Akt/mTOR (16) pathways have been found to be related to DDP treatment failure. Moreover, PI3K/Akt participates in the induction of the ATP-binding cassette transporter, as well as the regulation of aerobic glycolysis to increase the energy supply (38,39). Among the varied reported Akt-related TRIM proteins, TRIM18 has been reported to negatively regulate protein phosphatase 2 phosphatase activator, resulting in Akt activation (40). Accordingly, another C-1 subfamily member, TRIM46, also resulted in Akt activation in lung cancer (23) and ovarian cancer cells (41). In agreement with these findings, the present study observed that the knockdown of TRIM46 reduced p-Akt levels and that TRIM46 overexpression activated Akt signaling. These results at least partially indicated that TRIM46 may contribute to DDP resistance by activating Akt signaling. These results also rendered a rationale to combine TRIM46 knockdown and an Akt pathway inhibitor to treat DDP-resistant NSCLC.

A previous study has shown that circular RNA VMP1 depletion counteracts DDP resistance, thus attenuating NSCLC tumor growth in vivo (42). Additionally, TRIM59, a family member of TRIM46, has been reported to enhance DDP resistance in NSCLC tumor cell lines. Blocking the expression of TRIM59 also significantly suppressed tumor growth (43). Furthermore, targeting DDP resistance by TRIM65 deficiency in A549/DDP cells was shown to effectively decrease tumor volume (44). These studies demonstrated that targeting DDP resistance is an important therapeutic strategy against NSCLC. In the present study, it was found that TRIM46 expression was positively associated with DDP-resistance in NSCLC tumor cells. Additionally, TRIM46 knockdown in A549/DDP cells significantly attenuated tumor growth in vivo, indicating TRIM46 as a candidate therapeutic target of DDP-resistant NSCLC. However, more cell lines are needed to validate the function of TRIM46. Moreover, further investigations are necessary to explore the functions and mechanisms of TRIM46 in DDP resistance in vitro and in vivo.

The present study revealed that TRIM46 could act as a positive regulator of DDP resistance in NSCLC via activating Akt and reducing DNA damage. Targeting TRIM46, potentially through small-molecule inhibitors or RNA interference-based strategies (such as small interfering RNA or shRNA delivery via nanocarriers), could sensitize resistant tumors to conventional DDP chemotherapy. Combining TRIM46 inhibition with Akt pathway inhibitors might represent a particularly effective synergistic strategy, as suggested by the results using LY294002. However, this warrants further investigation.

The present study had several limitations. First, the investigation was primarily conducted using the A549 cell line model. Validating the role of TRIM46 in additional NSCLC cell lines with inherent or acquired DDP resistance can strengthen the generalizability of the conclusions. Second, it was established that TRIM46 activated Akt signaling. However, the precise molecular mechanism by which TRIM46 (potentially through its E3 ubiquitin ligase activity) regulates Akt activation warrants further elucidation. Future studies should focus on identifying the specific substrates of TRIM46 involved in this pathway.

Acknowledgements

Not applicable.

Funding

This study was supported by the Joint TCM Science & Technology Projects of National Demonstration Zones for Comprehensive TCM Reform (grant no. GZY-KJS-ZJ-2025-093) and the Zhejiang Chinese Medical University special research projects of affiliated hospitals (grant no. 2022FSYYZZ29).

Availability of data and materials

The data generated in the present study may be requested from the corresponding author.

Authors' contributions

SJ and DZ performed the experiments, collected data and drafted the manuscript. ZL, LY and JZ performed the statistical analysis and participated in the study design. YW, PJ, MP and YL participated in the analysis or interpretation of data and drafted the manuscript. All authors read and approved the final version of the manuscript. SJ, DZ and JZ confirm the authenticity of all the raw data.

Ethics approval and consent to participate

Animal experiments were conducted in accordance with the Guide for the Care and Use of Laboratory Animals and approved by the Animal Care and Use Committee of Wenzhou Traditional Chinese Medicine Hospital of Zhejiang Chinese Medical University (Wenzhou, China; approval no. WTCM-KT-2020002). This study used commercially available tissue microarrays with samples obtained from fully anonymized and consented donors and involved only retrospective analysis. The institutional ethics committee reviewed the protocol and granted an exemption from ethics approval.

Patient consent for publication

Not applicable.

Competing interests

All authors declare that they have no competing interests.

References

1 

Thai AA, Solomon BJ, Sequist LV, Gainor JF and Heist RS: Lung cancer. Lancet. 398:535–554. 2021. View Article : Google Scholar : PubMed/NCBI

2 

Torre LA, Siegel RL and Jemal A: Lung cancer statistics. Adv Exp Med Biol. 893:1–19. 2016. View Article : Google Scholar : PubMed/NCBI

3 

Suay G, Garcia-Cañaveras JC, Aparisi F, Garcia J, Juan-Vidal O and Lahoz A: Immune checkpoint inhibitors as first-line treatment for brain metastases in stage IV NSCLC patients without driver mutations. Cancer Lett. 606:2173172024. View Article : Google Scholar : PubMed/NCBI

4 

Zhou Y, Zhai W, Sun W, Han Y, Lin Z, Liu D, Zheng Y, Luo X, Zhao Z, Feng S, et al: Safety and necessity of omitting mediastinal lymph node dissection in cN0/N1 non-small cell lung cancer after neoadjuvant immunotherapy. Front Immunol. 16:15876582025. View Article : Google Scholar : PubMed/NCBI

5 

Zhao L, Li M, Shen C and Luo Y, Hou X, Qi Y, Huang Z, Li W, Gao L, Wu M and Luo Y: Nano-assisted radiotherapy strategies: New opportunities for treatment of non-small cell lung cancer. Research (Wash D C). 7:04292024.PubMed/NCBI

6 

Miller KD, Siegel RL, Lin CC, Mariotto AB, Kramer JL, Rowland JH, Stein KD, Alteri R and Jemal A: Cancer treatment and survivorship statistics, 2016. CA Cancer J Clin. 66:271–289. 2016.PubMed/NCBI

7 

Ashrafizadeh M, Zarrabi A, Hushmandi K, Hashemi F, Moghadam ER, Owrang M, Hashemi F, Makvandi P, Goharrizi MASB, Najafi M and Khan H: Lung cancer cells and their sensitivity/resistance to cisplatin chemotherapy: Role of microRNAs and upstream mediators. Cell Signal. 78:1098712021. View Article : Google Scholar : PubMed/NCBI

8 

Du J, Wang X, Li Y, Ren X, Zhou Y, Hu W, Zhou C, Jing Q, Yang C, Wang L, et al: DHA exhibits synergistic therapeutic efficacy with cisplatin to induce ferroptosis in pancreatic ductal adenocarcinoma via modulation of iron metabolism. Cell Death Dis. 12:7052021. View Article : Google Scholar : PubMed/NCBI

9 

Srinivas US, Tan BWQ, Vellayappan BA and Jeyasekharan AD: ROS and the DNA damage response in cancer. Redox Biol. 25:1010842019. View Article : Google Scholar : PubMed/NCBI

10 

Carusillo A and Mussolino C: DNA damage: From threat to treatment. Cells. 9:16652020. View Article : Google Scholar : PubMed/NCBI

11 

Li L, Kumar AK, Hu Z and Guo Z: Small molecule inhibitors targeting key proteins in the DNA damage response for cancer therapy. Curr Med Chem. 28:963–985. 2021. View Article : Google Scholar : PubMed/NCBI

12 

Hu XY, Hou PF, Li TT, Quan HY, Li ML, Lin T, Liu JJ, Bai J and Zheng JN: The roles of Wnt/β-catenin signaling pathway related lncRNAs in cancer. Int J Biol Sci. 14:2003–2011. 2018. View Article : Google Scholar : PubMed/NCBI

13 

Xin R, Hu B, Qu D and Chen D: Oncogenic lncRNA MALAT-1 recruits E2F1 to upregulate RAD51 expression and thus promotes cell autophagy and tumor growth in non-small cell lung cancer. Pulm Pharmacol Ther. 20:1021992023. View Article : Google Scholar : PubMed/NCBI

14 

Ma J, Setton J, Lee NY, Riaz N and Powell SN: The therapeutic significance of mutational signatures from DNA repair deficiency in cancer. Nat Commun. 9:32922018. View Article : Google Scholar : PubMed/NCBI

15 

Roos WP, Thomas AD and Kaina B: DNA damage and the balance between survival and death in cancer biology. Nat Rev Cancer. 16:20–33. 2016. View Article : Google Scholar : PubMed/NCBI

16 

Gong T, Cui L, Wang H, Wang H and Han N: Knockdown of KLF5 suppresses hypoxia-induced resistance to cisplatin in NSCLC cells by regulating HIF-1alpha-dependent glycolysis through inactivation of the PI3K/Akt/mTOR pathway. J Transl Med. 16:1642018. View Article : Google Scholar : PubMed/NCBI

17 

Xu S, Yang Z, Jin P, Yang X, Li X, Wei X, Wang Y, Long S, Zhang T, Chen G, et al: Metformin suppresses tumor progression by inactivating stromal fibroblasts in ovarian cancer. Mol Cancer Ther. 17:1291–1302. 2018. View Article : Google Scholar : PubMed/NCBI

18 

Huang N, Sun X, Li P, Liu X, Zhang X, Chen Q and Xin H: TRIM family contribute to tumorigenesis, cancer development, and drug resistance. Exp Hematol Oncol. 11:752022. View Article : Google Scholar : PubMed/NCBI

19 

Liang M, Wang L, Sun Z, Chen X, Wang H, Qin L, Zhao W and Geng B: E3 ligase TRIM15 facilitates non-small cell lung cancer progression through mediating Keap1-Nrf2 signaling pathway. Cell Commun Signal. 20:622022. View Article : Google Scholar : PubMed/NCBI

20 

Groner AC, Cato L, de Tribolet-Hardy J, Bernasocchi T, Janouskova H, Melchers D, Houtman R, Cato ACB, Tschopp P, Gu L, et al: TRIM24 is an oncogenic transcriptional activator in prostate cancer. Cancer Cell. 29:846–858. 2016. View Article : Google Scholar : PubMed/NCBI

21 

Zhang L, Li X, Dong W, Sun C, Guo D and Zhang L: Mmu-miR-1894-3p inhibits cell proliferation and migration of breast cancer cells by targeting Trim46. Int J Mol Sci. 17:6092016. View Article : Google Scholar : PubMed/NCBI

22 

Jiang W, Cai X, Xu T, Liu K, Yang D, Fan L, Li G and Yu X: Tripartite Motif-containing 46 promotes viability and inhibits apoptosis of osteosarcoma cells by activating NF-B signaling through ubiquitination of PPAR. Oncol Res. 28:409–421. 2020. View Article : Google Scholar : PubMed/NCBI

23 

Tantai J, Pan X, Chen Y, Shen Y and Ji C: TRIM46 activates AKT/HK2 signaling by modifying PHLPP2 ubiquitylation to promote glycolysis and chemoresistance of lung cancer cells. Cell Death Dis. 13:2852022. View Article : Google Scholar : PubMed/NCBI

24 

He S, Ma X, Zheng N, Wang G, Wang M, Xia W and Yu D: PRDM14 mediates chemosensitivity and glycolysis in drug-resistant A549/cisplatin cells and their progenitor A549 human lung adenocarcinoma cells. Mol Med Rep. 23:1492021. View Article : Google Scholar : PubMed/NCBI

25 

Livak KJ and Schmittgen TD: Analysis of relative gene expression data using real-time quantitative PCR and the 2(-Delta Delta C(T)) method. Methods. 25:402–408. 2001. View Article : Google Scholar : PubMed/NCBI

26 

Chen CC, Chen CY, Ueng SH, Hsueh C, Yeh CT, Ho JY, Chou LF and Wang TH: Corylin increases the sensitivity of hepatocellular carcinoma cells to chemotherapy through long noncoding RNA RAD51-AS1-mediated inhibition of DNA repair. Cell Death Dis. 9:5432018. View Article : Google Scholar : PubMed/NCBI

27 

Chen SH and Chang JY: New insights into mechanisms of cisplatin resistance: From tumor cell to microenvironment. Int J Mol Sci. 20:41362019. View Article : Google Scholar : PubMed/NCBI

28 

Romani AMP: Cisplatin in cancer treatment. Biochem Pharmacol. 206:1153232022. View Article : Google Scholar : PubMed/NCBI

29 

Sancho-Martinez SM, Prieto-Garcia L, Prieto M, López-Novoa JM and López-Hernández FJ: Subcellular targets of cisplatin cytotoxicity: An integrated view. Pharmacol Ther. 136:35–55. 2012. View Article : Google Scholar : PubMed/NCBI

30 

Liu J, Zhang C, Wang X, Hu W and Feng Z: Tumor suppressor p53 cross-talks with TRIM family proteins. Genes Dis. 8:463–474. 2021. View Article : Google Scholar : PubMed/NCBI

31 

Zhan W and Zhang S: TRIM proteins in lung cancer: Mechanisms, biomarkers and therapeutic targets. Life Sci. 268:1189852021. View Article : Google Scholar : PubMed/NCBI

32 

Pan L, Zhang D, Shao Q, Cheng M, Liao Z, Yu L, Wang Y, Jia P and Zhang J: Panax notoginseng improves the sensitivity of non-small cell lung cancer to cisplatin by inhibiting Akt signaling. Cancer Biomark. 42:187585922413033772025. View Article : Google Scholar : PubMed/NCBI

33 

Zhong Y, Luo B, Hong M, Hu S, Zou D, Yang Y, Wei S, Faruque MO, Dong S, Zhu X, et al: Oxymatrine induces apoptosis in non-small cell lung cancer cells by downregulating TRIM46. Toxicon. 244:1077732024. View Article : Google Scholar : PubMed/NCBI

34 

Liu S, Xiao C, Rong Y, Liu M, Yang K, Tang J and Wang Z: Comprehensive analysis of ferroptosis-related genes indicates that TRIM46 is a novel biomarker and promotes the progression of ovarian cancer via modulating ferroptosis and Wnt signaling pathway. Am J Cancer Res. 14:4686–4707. 2024. View Article : Google Scholar : PubMed/NCBI

35 

Xu L, Wan X, Shan X, Zha W, Shi Y and Fan R: ONECUT3 activates the TRIM46-NF-κB pathway to promote the development of pancreatic cancer. Biochem Biophys Res Commun. 759:1517052025. View Article : Google Scholar : PubMed/NCBI

36 

Zhan W, Han T, Zhang C, Xie C, Gan M, Deng K, Fu M and Wang JB: TRIM59 promotes the proliferation and migration of non-small cell lung cancer cells by upregulating cell cycle related proteins. PLoS One. 10:e01425962015. View Article : Google Scholar : PubMed/NCBI

37 

Liu R, Chen Y, Liu G, Li C, Song Y, Cao Z, Li W, Hu J, Lu C and Liu Y: PI3K/AKT pathway as a key link modulates the multidrug resistance of cancers. Cell Death Dis. 11:7972020. View Article : Google Scholar : PubMed/NCBI

38 

Lee JH, Liu R, Li J, Wang Y, Tan L, Li XJ, Qian X, Zhang C, Xia Y, Xu D, et al: EGFR-phosphorylated platelet isoform of phosphofructokinase 1 promotes PI3K activation. Mol Cell. 70:197–210.e7. 2018. View Article : Google Scholar : PubMed/NCBI

39 

Ke B, Wei T, Huang Y, Gong Y, Wu G, Liu J, Chen X and Shi L: Interleukin-7 Resensitizes Non-small-cell lung cancer to cisplatin via inhibition of ABCG2. Mediators Inflamm. 2019:72414182019. View Article : Google Scholar : PubMed/NCBI

40 

Zhang L, Li J, Lv X, Guo T, Li W and Zhang J: MID1-PP2A complex functions as new insights in human lung adenocarcinoma. J Cancer Res Clin Oncol. 144:855–864. 2018. View Article : Google Scholar : PubMed/NCBI

41 

Peng L, Liu L, Xu L, Chen J, Wang X, Zhang M and Ge Y: TRIM46 promotes chemoresistance of ovarian cancer via activating PHLPP2/PI3K/AKT pathway. Biochem Cell Biol. 103:1–9. 2025. View Article : Google Scholar : PubMed/NCBI

42 

Xie H, Yao J, Wang Y and Ni B: Exosome-transmitted circVMP1 facilitates the progression and cisplatin resistance of non-small cell lung cancer by targeting miR-524-5p-METTL3/SOX2 axis. Drug Deliv. 29:1257–1271. 2022. View Article : Google Scholar : PubMed/NCBI

43 

He R and Liu H: TRIM59 knockdown blocks cisplatin resistance in A549/DDP cells through regulating PTEN/AKT/HK2. Gene. 747:1445532020. View Article : Google Scholar : PubMed/NCBI

44 

Pan X, Chen Y, Shen Y and Tantai J: Knockdown of TRIM65 inhibits autophagy and cisplatin resistance in A549/DDP cells by regulating miR-138-5p/ATG7. Cell Death Dis. 10:4292019. View Article : Google Scholar : PubMed/NCBI

Related Articles

  • Abstract
  • View
  • Download
  • Twitter
Copy and paste a formatted citation
Spandidos Publications style
Jin S, Zhang D, Liao Z, Yu L, Wang Y, Jia P, Pan M, Li Y and Zhang J: <p>TRIM46 deficiency‑induced DNA damage enhances the sensitivity of cisplatin in non‑small cell lung cancer by regulating the Akt signaling pathway</p>. Oncol Rep 55: 58, 2026.
APA
Jin, S., Zhang, D., Liao, Z., Yu, L., Wang, Y., Jia, P. ... Zhang, J. (2026). <p>TRIM46 deficiency‑induced DNA damage enhances the sensitivity of cisplatin in non‑small cell lung cancer by regulating the Akt signaling pathway</p>. Oncology Reports, 55, 58. https://doi.org/10.3892/or.2026.9063
MLA
Jin, S., Zhang, D., Liao, Z., Yu, L., Wang, Y., Jia, P., Pan, M., Li, Y., Zhang, J."<p>TRIM46 deficiency‑induced DNA damage enhances the sensitivity of cisplatin in non‑small cell lung cancer by regulating the Akt signaling pathway</p>". Oncology Reports 55.4 (2026): 58.
Chicago
Jin, S., Zhang, D., Liao, Z., Yu, L., Wang, Y., Jia, P., Pan, M., Li, Y., Zhang, J."<p>TRIM46 deficiency‑induced DNA damage enhances the sensitivity of cisplatin in non‑small cell lung cancer by regulating the Akt signaling pathway</p>". Oncology Reports 55, no. 4 (2026): 58. https://doi.org/10.3892/or.2026.9063
Copy and paste a formatted citation
x
Spandidos Publications style
Jin S, Zhang D, Liao Z, Yu L, Wang Y, Jia P, Pan M, Li Y and Zhang J: <p>TRIM46 deficiency‑induced DNA damage enhances the sensitivity of cisplatin in non‑small cell lung cancer by regulating the Akt signaling pathway</p>. Oncol Rep 55: 58, 2026.
APA
Jin, S., Zhang, D., Liao, Z., Yu, L., Wang, Y., Jia, P. ... Zhang, J. (2026). <p>TRIM46 deficiency‑induced DNA damage enhances the sensitivity of cisplatin in non‑small cell lung cancer by regulating the Akt signaling pathway</p>. Oncology Reports, 55, 58. https://doi.org/10.3892/or.2026.9063
MLA
Jin, S., Zhang, D., Liao, Z., Yu, L., Wang, Y., Jia, P., Pan, M., Li, Y., Zhang, J."<p>TRIM46 deficiency‑induced DNA damage enhances the sensitivity of cisplatin in non‑small cell lung cancer by regulating the Akt signaling pathway</p>". Oncology Reports 55.4 (2026): 58.
Chicago
Jin, S., Zhang, D., Liao, Z., Yu, L., Wang, Y., Jia, P., Pan, M., Li, Y., Zhang, J."<p>TRIM46 deficiency‑induced DNA damage enhances the sensitivity of cisplatin in non‑small cell lung cancer by regulating the Akt signaling pathway</p>". Oncology Reports 55, no. 4 (2026): 58. https://doi.org/10.3892/or.2026.9063
Follow us
  • Twitter
  • LinkedIn
  • Facebook
About
  • Spandidos Publications
  • Careers
  • Cookie Policy
  • Privacy Policy
How can we help?
  • Help
  • Live Chat
  • Contact
  • Email to our Support Team