Spandidos Publications Logo
  • About
    • About Spandidos
    • Aims and Scopes
    • Abstracting and Indexing
    • Editorial Policies
    • Reprints and Permissions
    • Job Opportunities
    • Terms and Conditions
    • Contact
  • Journals
    • All Journals
    • Oncology Letters
      • Oncology Letters
      • Information for Authors
      • Editorial Policies
      • Editorial Board
      • Aims and Scope
      • Abstracting and Indexing
      • Bibliographic Information
      • Archive
    • International Journal of Oncology
      • International Journal of Oncology
      • Information for Authors
      • Editorial Policies
      • Editorial Board
      • Aims and Scope
      • Abstracting and Indexing
      • Bibliographic Information
      • Archive
    • Molecular and Clinical Oncology
      • Molecular and Clinical Oncology
      • Information for Authors
      • Editorial Policies
      • Editorial Board
      • Aims and Scope
      • Abstracting and Indexing
      • Bibliographic Information
      • Archive
    • Experimental and Therapeutic Medicine
      • Experimental and Therapeutic Medicine
      • Information for Authors
      • Editorial Policies
      • Editorial Board
      • Aims and Scope
      • Abstracting and Indexing
      • Bibliographic Information
      • Archive
    • International Journal of Molecular Medicine
      • International Journal of Molecular Medicine
      • Information for Authors
      • Editorial Policies
      • Editorial Board
      • Aims and Scope
      • Abstracting and Indexing
      • Bibliographic Information
      • Archive
    • Biomedical Reports
      • Biomedical Reports
      • Information for Authors
      • Editorial Policies
      • Editorial Board
      • Aims and Scope
      • Abstracting and Indexing
      • Bibliographic Information
      • Archive
    • Oncology Reports
      • Oncology Reports
      • Information for Authors
      • Editorial Policies
      • Editorial Board
      • Aims and Scope
      • Abstracting and Indexing
      • Bibliographic Information
      • Archive
    • Molecular Medicine Reports
      • Molecular Medicine Reports
      • Information for Authors
      • Editorial Policies
      • Editorial Board
      • Aims and Scope
      • Abstracting and Indexing
      • Bibliographic Information
      • Archive
    • World Academy of Sciences Journal
      • World Academy of Sciences Journal
      • Information for Authors
      • Editorial Policies
      • Editorial Board
      • Aims and Scope
      • Abstracting and Indexing
      • Bibliographic Information
      • Archive
    • International Journal of Functional Nutrition
      • International Journal of Functional Nutrition
      • Information for Authors
      • Editorial Policies
      • Editorial Board
      • Aims and Scope
      • Abstracting and Indexing
      • Bibliographic Information
      • Archive
    • International Journal of Epigenetics
      • International Journal of Epigenetics
      • Information for Authors
      • Editorial Policies
      • Editorial Board
      • Aims and Scope
      • Abstracting and Indexing
      • Bibliographic Information
      • Archive
    • Medicine International
      • Medicine International
      • Information for Authors
      • Editorial Policies
      • Editorial Board
      • Aims and Scope
      • Abstracting and Indexing
      • Bibliographic Information
      • Archive
  • Articles
  • Information
    • Information for Authors
    • Information for Reviewers
    • Information for Librarians
    • Information for Advertisers
    • Conferences
  • Language Editing
Spandidos Publications Logo
  • About
    • About Spandidos
    • Aims and Scopes
    • Abstracting and Indexing
    • Editorial Policies
    • Reprints and Permissions
    • Job Opportunities
    • Terms and Conditions
    • Contact
  • Journals
    • All Journals
    • Biomedical Reports
      • Information for Authors
      • Editorial Policies
      • Editorial Board
      • Aims and Scope
      • Abstracting and Indexing
      • Bibliographic Information
      • Archive
    • Experimental and Therapeutic Medicine
      • Information for Authors
      • Editorial Policies
      • Editorial Board
      • Aims and Scope
      • Abstracting and Indexing
      • Bibliographic Information
      • Archive
    • International Journal of Epigenetics
      • Information for Authors
      • Editorial Policies
      • Editorial Board
      • Aims and Scope
      • Abstracting and Indexing
      • Bibliographic Information
      • Archive
    • International Journal of Functional Nutrition
      • Information for Authors
      • Editorial Policies
      • Editorial Board
      • Aims and Scope
      • Abstracting and Indexing
      • Bibliographic Information
      • Archive
    • International Journal of Molecular Medicine
      • Information for Authors
      • Editorial Policies
      • Editorial Board
      • Aims and Scope
      • Abstracting and Indexing
      • Bibliographic Information
      • Archive
    • International Journal of Oncology
      • Information for Authors
      • Editorial Policies
      • Editorial Board
      • Aims and Scope
      • Abstracting and Indexing
      • Bibliographic Information
      • Archive
    • Medicine International
      • Information for Authors
      • Editorial Policies
      • Editorial Board
      • Aims and Scope
      • Abstracting and Indexing
      • Bibliographic Information
      • Archive
    • Molecular and Clinical Oncology
      • Information for Authors
      • Editorial Policies
      • Editorial Board
      • Aims and Scope
      • Abstracting and Indexing
      • Bibliographic Information
      • Archive
    • Molecular Medicine Reports
      • Information for Authors
      • Editorial Policies
      • Editorial Board
      • Aims and Scope
      • Abstracting and Indexing
      • Bibliographic Information
      • Archive
    • Oncology Letters
      • Information for Authors
      • Editorial Policies
      • Editorial Board
      • Aims and Scope
      • Abstracting and Indexing
      • Bibliographic Information
      • Archive
    • Oncology Reports
      • Information for Authors
      • Editorial Policies
      • Editorial Board
      • Aims and Scope
      • Abstracting and Indexing
      • Bibliographic Information
      • Archive
    • World Academy of Sciences Journal
      • Information for Authors
      • Editorial Policies
      • Editorial Board
      • Aims and Scope
      • Abstracting and Indexing
      • Bibliographic Information
      • Archive
  • Articles
  • Information
    • For Authors
    • For Reviewers
    • For Librarians
    • For Advertisers
    • Conferences
  • Language Editing
Login Register Submit
  • This site uses cookies
  • You can change your cookie settings at any time by following the instructions in our Cookie Policy. To find out more, you may read our Privacy Policy.

    I agree
Search articles by DOI, keyword, author or affiliation
Search
Advanced Search
presentation
Oncology Reports
Join Editorial Board Propose a Special Issue
Print ISSN: 1021-335X Online ISSN: 1791-2431
Journal Cover
April-2026 Volume 55 Issue 4

Full Size Image

Sign up for eToc alerts
Recommend to Library

Journals

International Journal of Molecular Medicine

International Journal of Molecular Medicine

International Journal of Molecular Medicine is an international journal devoted to molecular mechanisms of human disease.

International Journal of Oncology

International Journal of Oncology

International Journal of Oncology is an international journal devoted to oncology research and cancer treatment.

Molecular Medicine Reports

Molecular Medicine Reports

Covers molecular medicine topics such as pharmacology, pathology, genetics, neuroscience, infectious diseases, molecular cardiology, and molecular surgery.

Oncology Reports

Oncology Reports

Oncology Reports is an international journal devoted to fundamental and applied research in Oncology.

Experimental and Therapeutic Medicine

Experimental and Therapeutic Medicine

Experimental and Therapeutic Medicine is an international journal devoted to laboratory and clinical medicine.

Oncology Letters

Oncology Letters

Oncology Letters is an international journal devoted to Experimental and Clinical Oncology.

Biomedical Reports

Biomedical Reports

Explores a wide range of biological and medical fields, including pharmacology, genetics, microbiology, neuroscience, and molecular cardiology.

Molecular and Clinical Oncology

Molecular and Clinical Oncology

International journal addressing all aspects of oncology research, from tumorigenesis and oncogenes to chemotherapy and metastasis.

World Academy of Sciences Journal

World Academy of Sciences Journal

Multidisciplinary open-access journal spanning biochemistry, genetics, neuroscience, environmental health, and synthetic biology.

International Journal of Functional Nutrition

International Journal of Functional Nutrition

Open-access journal combining biochemistry, pharmacology, immunology, and genetics to advance health through functional nutrition.

International Journal of Epigenetics

International Journal of Epigenetics

Publishes open-access research on using epigenetics to advance understanding and treatment of human disease.

Medicine International

Medicine International

An International Open Access Journal Devoted to General Medicine.

Journal Cover
April-2026 Volume 55 Issue 4

Full Size Image

Sign up for eToc alerts
Recommend to Library

  • Article
  • Citations
    • Cite This Article
    • Download Citation
    • Create Citation Alert
    • Remove Citation Alert
    • Cited By
  • Similar Articles
    • Related Articles (in Spandidos Publications)
    • Similar Articles (Google Scholar)
    • Similar Articles (PubMed)
  • Download PDF
  • Download XML
  • View XML
Article Open Access

Quercetin reduces expression of ATP‑binding cassette transporters by regulating the PTEN/PI3K/AKT signaling pathway in breast cancer cells

  • Authors:
    • Wentao Fu
    • Leying Lin
    • Jie Li
    • Fei Qin
    • Chuan Chen
    • Yinglian Cai
    • Yilun Cai
    • Yiling Huang
    • Wang Yang
    • Shanshan Zhu
  • View Affiliations / Copyright

    Affiliations: Department of Pharmacy, Xiamen Medical College, Xiamen, Fujian 361023, P.R. China, Department of Pharmacy, Innovation Research Center for Biological Enzyme Catalysis and Drug Synthesis, Xiamen Medical College, Xiamen, Fujian 361023, P.R. China, Department of Pharmacy, Xiamen Traditional Chinese Medicine Hospital, Xiamen, Fujian 361006, P.R. China
    Copyright: © Fu et al. This is an open access article distributed under the terms of Creative Commons Attribution License.
  • Article Number: 63
    |
    Published online on: February 2, 2026
       https://doi.org/10.3892/or.2026.9068
  • Expand metrics +
Metrics: Total Views: 0 (Spandidos Publications: | PMC Statistics: )
Metrics: Total PDF Downloads: 0 (Spandidos Publications: | PMC Statistics: )
Cited By (CrossRef): 0 citations Loading Articles...

This article is mentioned in:


Abstract

Breast cancer is a global health challenge for women and chemoresistance is a major contributor to its high mortality rates. Quercetin (Que), a flavonoid with antioxidant, antiviral, anti‑tumor and anti‑inflammatory properties, sensitizes cancer cells to chemotherapy. The present study investigated the mechanism by which Que regulates ATP‑binding cassette (ABC) transporter expression in MCF‑7 cells using a PTEN overexpression plasmid and the PI3K inhibitor LY294002. The present study assessed cell viability via Cell Counting Kit‑8 and Hoechst 33342 staining and analyzed mRNA and protein expression levels by reverse transcription‑quantitative PCR and western blotting. Apoptosis was evaluated by flow cytometry and ABCG2 expression was detected by immunofluorescence. Furthermore, the present study determined the effect of Que on drug uptake using a Rhodamine 123 accumulation assay. The results of the present study demonstrated that Que suppresses cell viability and induces apoptosis in MCF‑7 cells. Moreover, it enhances intracellular drug accumulation and downregulates ABC transporter expression by modulating the PTEN/PI3K/AKT signaling pathway.

Introduction

Breast cancer (BC) is a major contributor to global cancer-related mortality in women. According to the World Cancer Statistics, it was the second most prevalent cancer among women in 2022, with ~2.3 million new cases reported (~11.6% incidence) (1,2). The efficacy of BC therapy is often compromised by the development of drug resistance, a key factor associated with treatment failure and elevated mortality (3,4). Tumor cell resistance involves complex molecular mechanisms, including the inactivation of tumor suppressor genes and the overexpression of ATP-binding cassette (ABC) transporters. To date, >40 ABC transporters have been identified and their overexpression is associated with multidrug resistance (MDR) in cancer therapy (5). Key ABC transporters implicated in MDR include ABCB1 (P-glycoprotein), ABCCs (MDR-associated proteins) and ABCG2 (BC resistance protein) (6–8). Therefore, developing novel agents that inhibit ABC transporters to reduce drug efflux may enhance chemosensitivity. While synthetic inhibitors such as Verapamil exist (9), it remains unclear whether natural compounds can simultaneously target multiple ABC transporters in BC cells.

Quercetin (Que), a natural flavonoid, can inhibit proliferation and enhance the cytotoxicity of conventional chemotherapeutic agents such as doxorubicin in BC cell lines, including MCF-7 and MDA-MB-231 (10–13). It can also induce cell cycle arrest and apoptosis in drug-resistant sublines. These properties position Que as a promising candidate for overcoming chemoresistance. However, the intricate signaling networks through which Que modulates ABC transporter expression are not fully understood. The present study aims to elucidate the role of Que in regulating ABC transporters in MCF-7 cells and explore the underlying molecular mechanism.

Materials and methods

Cell culture and materials

MCF-7, a human BC cell line, was purchased from Procell Life Science & Technology Co., Ltd. and cultured in Dulbecco's Modified Eagle Medium (DMEM; Gibco; Thermo Fisher Scientific, Inc.) supplemented with 10% fetal bovine serum (Gibco; Thermo Fisher Scientific, Inc.) and 1% penicillin-streptomycin (100 U/ml; Cytiva) at 37°C in a humidified incubator with 5% CO2 atmosphere. Cells were routinely screened for mycoplasma contamination. Que (Beijing Solarbio Science & Technology Co., Ltd.) was dissolved in 100% DMSO to prepare a 100 mM stock solution, which was then diluted in DMEM such that the final concentration of DMSO was maintained at 0.1% (v/v) across all working concentrations of Que (30, 60, 90 and 120 µmol/l). The pLVX-Puro-control (Plvx-con) and pLVX-Puro-human-PTEN (Plvx-PTEN, NM_000314.6) plasmids were sourced from Xiamen Life Internet Technology Co., Ltd. and LY294002, Verapamil and Rhodamine 123 was purchased from MedChemExpress.

Cell transfection

A total of 1×106 MCF-7 cells were transfected with 5 µg Plvx-con or Plvx-PTEN with the Lipo8000™ Transfection Reagent (Beyotime Biotechnology) in 6-cm dishes, strictly according the manufacturer's protocol. Following transfection, the cells were treated with 60 µmol/l Que for 24 h at 37°C before subsequent experiments.

Cell Counting Kit-8 (CCK-8) assay

For each treatment group, 5×103 MCF-7 cells were plated in triplicate into 96-well plates and allowed to adhere for 24 h at 37°C in a CO2 incubator. Cells were treated with increasing concentrations of Que (0, 30, 60, 90 and 120 µmol/l) for 24 or 48 h at 37°C. For combination treatments, cells were transfected with 0.2 µg Plvx-con or 0.2 µg Plvx-PTEN for 24 h at 37 °C, followed by treatment with 60 µmol/l Que for another 24 h at 37°C. After that, 10 µl of CCK-8 solution (Beijing Lablead Trading Co., Ltd.) was added to each well and the cells were incubated for 2 h at 37°C. The absorbance was measured at 450 nm using an Infinite M1000 Pro microplate reader (Tecan Trading Ag).

Apoptosis analysis by flow cytometry

A total of 1×105 MCF-7 cells were cultured in six-well plates and treated with Que (0, 30, 60, 90 or 120 µmol/l) for 24 h at 37°C. In a separate experiment, cells were treated with 60 µmol/l Que, 25 µmol/l LY294002 or a combination of both for 24 h at 37°C. Cells were then trypsinized, and harvested via centrifugation at 800 × g (4°C), and stained with 10 µl of Annexin V-FITC and 5 µl of propidium iodide using an apoptosis detection kit (Beyotime Biotechnology). Cells were analyzed on a Beckman Coulter (BC) FC 500 flow cytometer using the CXP software (version 2.2) for data acquisition and analysis.

Western blot analysis

MCF-7 cells were lysed in cold RIPA lysis buffer (Beyotime Biotechnology) supplemented with protease and phosphatase inhibitors (cat. no. C0104, Beijing Lanbolide Trading Co., Ltd.). The protein concentration was determined using the BCA assay according to the manufacturer's instructions (Dalian Meilun Biology Technology Co., Ltd.), and 30 µg protein samples were separated by 8–12% SDS-PAGE, transferred to PVDF membranes (Millipore Sigma) and blocked at room temperature with blocking buffer (cat. no. BM10-100; Energenesis Biomedical Co., Ltd.). The membranes were incubated with primary antibodies overnight at 4°C. Primary antibodies included PTEN (1:5,000; cat. no. ab267787), Bcl-2 (1:6,000; cat. no. ab196495), Bax (1:6,000; cat. no. ab32503) and ABCG2 (1:5,000; cat. no. ab108312) from Abcam; p-PI3K (p85) (1:2,000; cat. no. 4228), p-AKT (Ser473) (1:2,000; cat. no. 4060), cleaved caspase-3 (1:5,000; cat. no. 9664), ABCC2 (1:1,000; cat. no. 12559) and ABCB1 (1:2,000; cat. no. 13342) from Cell Signaling Technology, Inc.; and GAPDH (1:12,000; cat. no. 60004-1-Ig), PI3K (1:3,000; cat. no. 20584-1-AP), AKT (1:3,000; 10176-2-AP), Caspase-3 (1:3,000; 19677-1-AP) and β-actin (1:10,000; cat. no. 66009-1-Ig) from Proteintech Group, Inc. After incubation with HRP-conjugated secondary antibodies (1:10,000; cat. no. SA00001-1 and SA00001-2; Proteintech Group, Inc.), protein bands were visualized using an ECL reagent (Beijing Lanbolide Trading Co., Ltd.) and imaged with a ChemiDoc XRS+ system (Bio-Rad Laboratories, Inc.).

Reverse transcription-quantitative PCR (RT-qPCR)

Total RNA was extracted from MCF-7 cells using TRIzol® (Thermo Fisher Scientific, Inc.) according to the manufacturer's instructions. Subsequently, cDNA was synthesized from the isolated RNA using a commercial reverse transcription kit (cat. no. F0202; Beijing Lanbolide Trading Co., Ltd.). qPCR was carried out using SYBR Green master mix (Beijing Lanbolide Trading Co., Ltd.) on a Roche LightCycler® 96 System (Roche Diagnostics). The thermal cycling protocol consisted of an initial denaturation at 95°C for 30 sec, followed by 40 cycles of denaturation at 95°C for 5 sec and annealing/extension at 60°C for 30 sec. GAPDH was used as the internal control and relative gene expression was calculated using the 2−ΔΔCq method (14). Primer sequences are listed in Table I.

Table I.

Reverse transcription-quantitative PCR primer sequences.

Table I.

Reverse transcription-quantitative PCR primer sequences.

Gene nameForward sequence (5′-3′)Reverse sequence (5′-3′)
GAPDH TGACCACAGTCCATGCCATCAC CGCCTGCTTCACCACCTTCTT
ABCB1 CGTAGGAGTGTCCGTGGATCA GCGAGCCTGGTAGTCAATGC
Bax CCAAGAAGCTGAGCGAGTGTCT AGATGGTGAGTGAGGCGGTGAG
Bcl-2 TTCGCCGAGATGTCCAGCCA GCATCCCAGCCTCCGTTATCCT
PTEN GCTGGAAAGGGACGAACTGGTG ACAGGTAACGGCTGAGGGAACT
ABCG2 TCTTCTTCCTGACGACCAACCA CACACTCTGACCTGCTGCTATG
ABCC2 TCACTTCAGCGAGACCGTATCA ATGTCATCCTCACCAGCCAGTT
Hoechst 33342 staining

Transfected and Que-treated MCF-7 cells were fixed with 4% paraformaldehyde for 30 min at room temperature and stained with Hoechst 33342 solution (Beijing Solarbio Science & Technology co., Ltd.) for 30 min at room temperature. Cell nuclei were visualized and imaged under an inverted fluorescence microscope (Leica Microsystems GmbH).

Immunofluorescence analysis

A total of 1×105 cells were seeded into 3.5-cm confocal dishes, transfected and subsequently treated with 60 µmol/l Que and/or 25 µmol/l LY294002 for 24 h at 37°C. After washing with PBS, cells were fixed with 4% paraformaldehyde for 30 min at room temperature, blocked with 2% BSA (Beijing Lanbolide Trading Co., Ltd.) for 1 h at room temperature and incubated overnight at 4°C with primary antibody against ABCG2 (1:400). Cells were then incubated with Alexa Fluor® 488-conjugated secondary antibody (1:1,000; cat. no. ab150077; Abcam) at room temperature for 1 h, and the nuclei was stained with DAPI-containing mounting medium (cat. no. ab104139; Abcam) for 10 min at room temperature. Fluorescence images were captured using a Leica SP8 confocal microscope (Leica Microsystems GmbH).

Rhodamine 123 accumulation assay

MCF-7 cells were treated as following groups: i) Control group, ii) 100 µmol/l Verapamil group, iii) 60 µmol/l Que group, iv) 25 µmol/l LY294002 group and v) 25 µmol/l LY294002 + 60 µmol/l Que group. MCF-7 cells were treated with the indicated agents and cultured for 24 h at 37°C. Notably, Verapamil (100 µmol/l) was added to the corresponding group 1 h prior to Rhodamine 123 staining. Following the 24 h treatment, the cells were washed three times with Hanks' balanced salt solution (HBSS; Beijing Solarbio Science & Technology co., Ltd.) and incubated with 100 µmol/l Rhodamine 123 for 15 min at 37°C (No fixation or other staining steps were performed). After three additional washed with HBSS, fluorescence images were acquired using an inverted fluorescence microscope (Leica Microsystems GmbH) and fluorescence intensity was quantified to assess ABC transporter activity.

Statistical analysis

Statistical analyses were performed using the GraphPad Prism 6.0 (Dotmatics). Data are presented as the mean ± SEM from at least three independent experiments. Comparisons between groups were conducted using an unpaired Student's t-test or one-/two-way ANOVA, as appropriate. For two-way ANOVA, Bonferroni's post-hoc test was used to evaluate multiple comparisons. P<0.05 was considered to indicate a statistically significant difference.

Results

Que inhibits viability, induces apoptosis and downregulates ABC transporters in MCF-7 cells

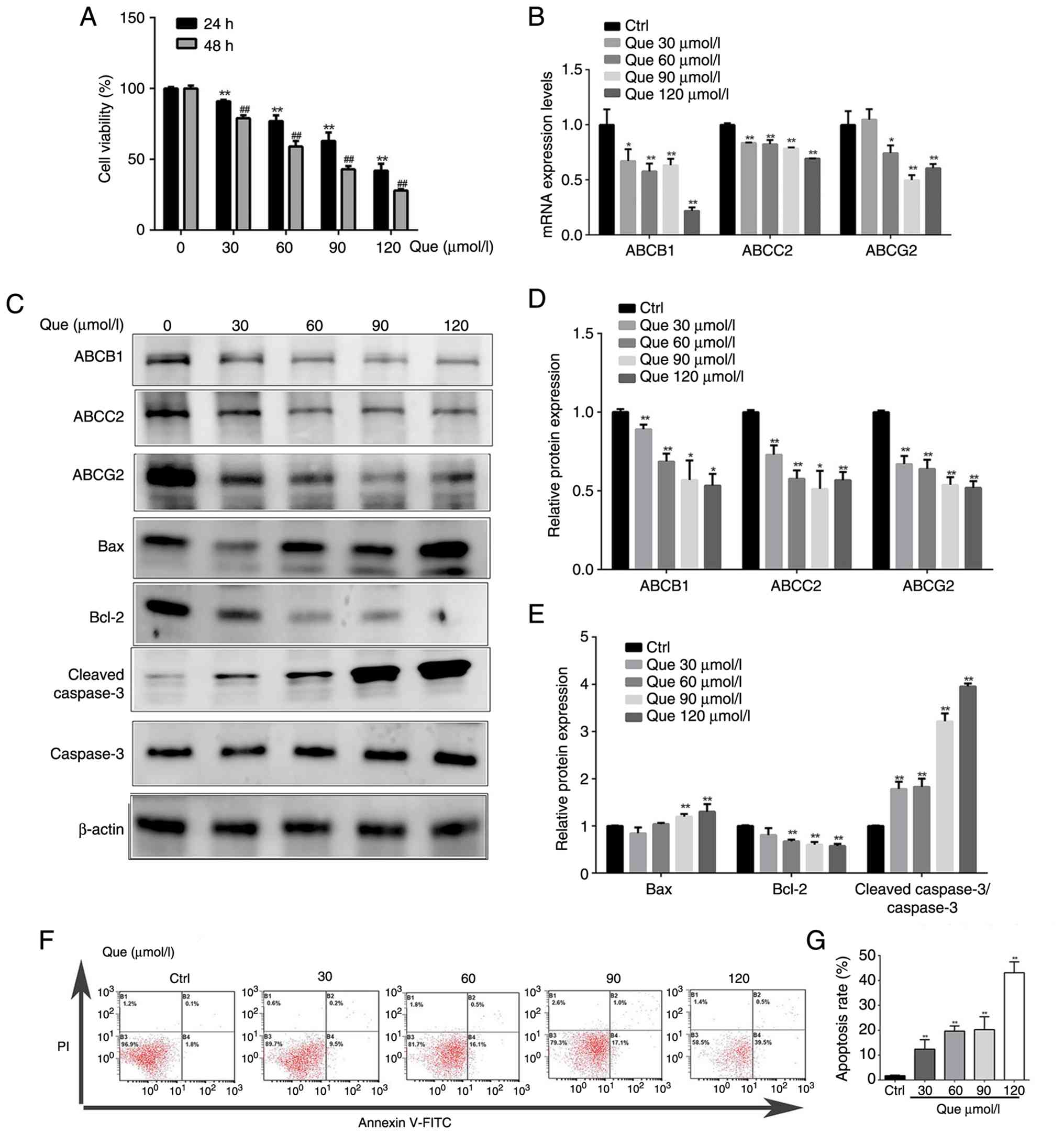
As assessed by the CCK-8 assay, Que treatment caused a marked suppression of MCF-7 cell viability, and the inhibitory effect was dependent on both the concentration and duration of exposure (Fig. 1A). Furthermore, Que downregulated the mRNA and protein expression of ABCB1, ABCC2 and ABCG2 (Fig. 1B-E). It also promoted apoptosis, as evidenced by decreased Bcl-2 and increased Bax and cleaved caspase-3 expression (Fig. 1C-D), as well as an increased percentage of apoptotic cells in flow cytometry analysis (Fig. 1F and G). Based on these results, 60 µmol/l Que was selected for subsequent experiments.

Effects of Que on cell viability,
mRNA levels, apoptosis and protein expression in MCF-7 cells. (A)
Cell viability of MCF-7 cells treated with the indicated
concentrations of Que for 24 and 48 h, as determined by the Cell
Cycle Kit-8 assay. (B) mRNA expression levels of ABCB1, ABCC2 and
ABCG2 following Que treatment. (C) Representative western blotting
images, (D) protein expression levels of ABCB1, ABCC2 and ABCG2,
and (E) Bax, Bcl-2, and cleaved caspase-3 were assessed by western
blotting. (F) Representative images of flow cytometry and (G)
apoptosis rate was analyzed by flow cytometry after Annexin
V-FITC/PI staining. Data are presented as the mean ± SEM of at
least three independent experiments. Statistical significance was
determined by one/two-way ANOVA followed by Bonferroni's post hoc
test for multiple comparisons. *P<0.05, **P<0.01 compared
with the control group, ##P<0.01 compared with the
Que (24 h) group. Que, Quercetin; Ctrl, control.

Figure 1.

Effects of Que on cell viability, mRNA levels, apoptosis and protein expression in MCF-7 cells. (A) Cell viability of MCF-7 cells treated with the indicated concentrations of Que for 24 and 48 h, as determined by the Cell Cycle Kit-8 assay. (B) mRNA expression levels of ABCB1, ABCC2 and ABCG2 following Que treatment. (C) Representative western blotting images, (D) protein expression levels of ABCB1, ABCC2 and ABCG2, and (E) Bax, Bcl-2, and cleaved caspase-3 were assessed by western blotting. (F) Representative images of flow cytometry and (G) apoptosis rate was analyzed by flow cytometry after Annexin V-FITC/PI staining. Data are presented as the mean ± SEM of at least three independent experiments. Statistical significance was determined by one/two-way ANOVA followed by Bonferroni's post hoc test for multiple comparisons. *P<0.05, **P<0.01 compared with the control group, ##P<0.01 compared with the Que (24 h) group. Que, Quercetin; Ctrl, control.

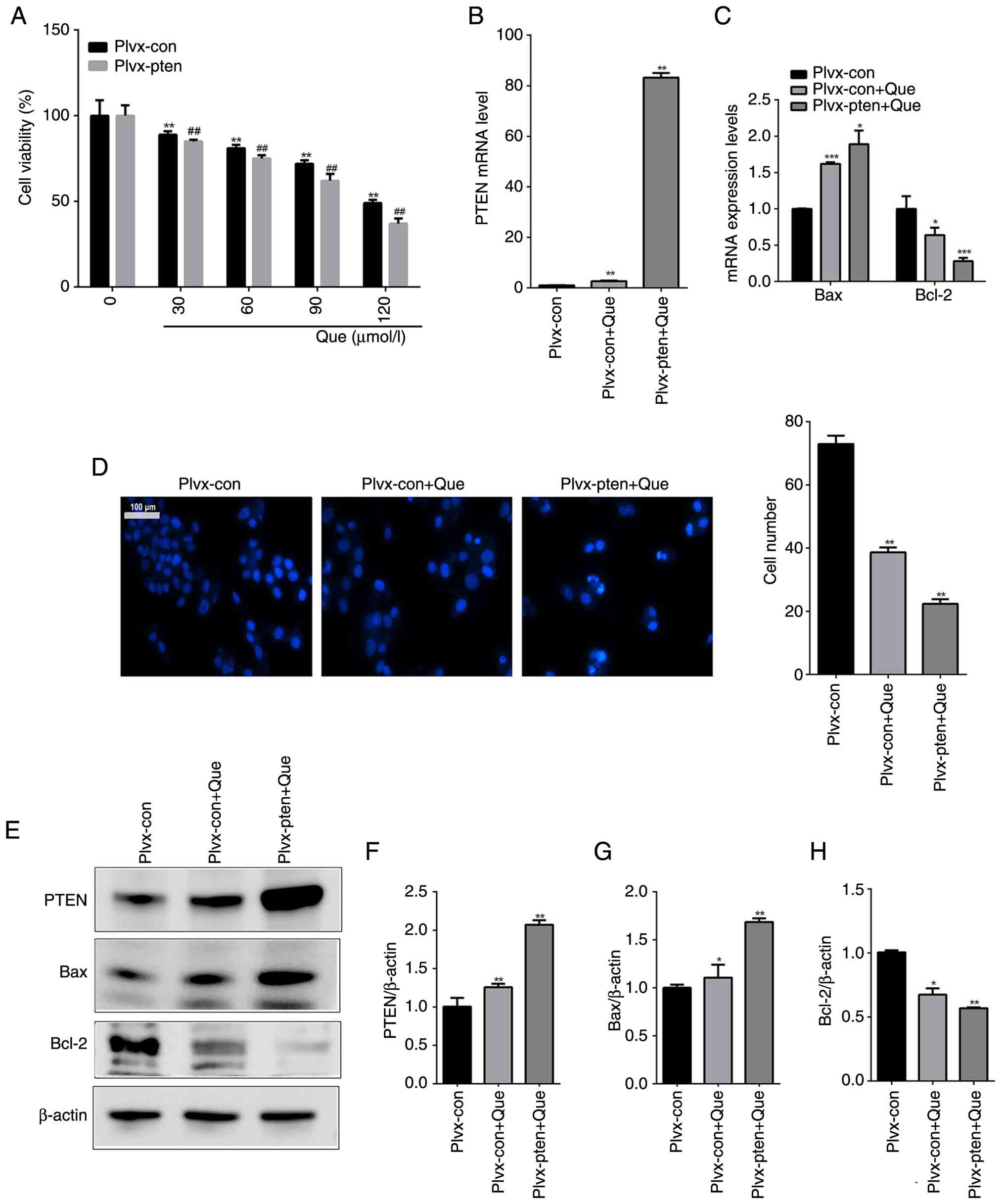
PTEN overexpression suppresses ABC transporter expression and modulates apoptosis-related proteins

PTEN inactivation or mutation is implicated in various types of cancer, including BC (15–18). Patients with PTEN mutations have a higher risk of primary and secondary types of BC (19). The present study verified successful PTEN overexpression, which significantly reduced the mRNA and protein levels of ABCB1, ABCC2 and ABCG2 (Fig. 2A-E). It also reduced the anti-apoptotic protein Bcl-2 and increased the level of the pro-apoptotic protein Bax (Fig. 2C and E), mirroring the effects of Que.

Effects of PTEN overexpression in
MCF-7 cells. mRNA expression levels of (A) PTEN, (B) ABCB1, ABCC2,
ABCG2, Bax and Bcl-2 following PTEN overexpression. (C)
Representative western blotting images and protein expression
levels of (D) ABCB1, ABCC2, ABCG2, (E) PTEN, Bax and Bcl-2
following PTEN overexpression. The results are presented as the
mean ± SEM of at least three independent experiments and analyzed
using one-way ANOVA followed by Bonferroni's post hoc test.
*P<0.05, **P<0.01 compared with the Plvx-con group.

Figure 2.

Effects of PTEN overexpression in MCF-7 cells. mRNA expression levels of (A) PTEN, (B) ABCB1, ABCC2, ABCG2, Bax and Bcl-2 following PTEN overexpression. (C) Representative western blotting images and protein expression levels of (D) ABCB1, ABCC2, ABCG2, (E) PTEN, Bax and Bcl-2 following PTEN overexpression. The results are presented as the mean ± SEM of at least three independent experiments and analyzed using one-way ANOVA followed by Bonferroni's post hoc test. *P<0.05, **P<0.01 compared with the Plvx-con group.

PTEN overexpression synergizes with Que to enhance anti-proliferative and pro-apoptotic effects

The combination of PTEN overexpression and Que treatment resulted in a greater suppression of cell viability compared with Que treatment alone (Fig. 3A). This combination also led to a more pronounced upregulation of PTEN and Bax and downregulation of Bcl-2 at the gene and protein level (Fig. 3B, C, E-H). Hoechst 33342 staining analysis revealed a marked reduction in viable cells in the combination group (Fig. 3D).

PTEN overexpression enhances the
effects of Que on MCF-7 cells. (A) Cell viability following
combined PTEN overexpression and Que (60 µM) treatment, as
determined by the CCK-8 assay. mRNA expression levels of (B) PTEN,
(C) Bax and Bcl-2 in different treatment groups. (D) Cell viability
assessed by Hoechst 33342 staining (scale bar, 100 µm). (E)
Representative western blotting images and (F) Protein expression
levels of PTEN, (G) Bax and (H) Bcl-2 in different treatment
groups. Data are presented as the mean ± SEM of at least three
independent experiments. Statistical significance was determined by
one/two-way ANOVA followed by Bonferroni's post hoc test for
multiple comparisons. *P<0.05, **P<0.01, ***P<0.001
compared with the 0 µmol/l Que group, ##P<0.01
compared with the Plvx-con group. Que, Quercetin; con, control.

Figure 3.

PTEN overexpression enhances the effects of Que on MCF-7 cells. (A) Cell viability following combined PTEN overexpression and Que (60 µM) treatment, as determined by the CCK-8 assay. mRNA expression levels of (B) PTEN, (C) Bax and Bcl-2 in different treatment groups. (D) Cell viability assessed by Hoechst 33342 staining (scale bar, 100 µm). (E) Representative western blotting images and (F) Protein expression levels of PTEN, (G) Bax and (H) Bcl-2 in different treatment groups. Data are presented as the mean ± SEM of at least three independent experiments. Statistical significance was determined by one/two-way ANOVA followed by Bonferroni's post hoc test for multiple comparisons. *P<0.05, **P<0.01, ***P<0.001 compared with the 0 µmol/l Que group, ##P<0.01 compared with the Plvx-con group. Que, Quercetin; con, control.

The combination of PTEN overexpression and Que suppresses ABC transporters via the PI3K/AKT pathway

Clinical studies have shown that overexpression of ABC efflux transporters, such as ABCB1, ABCC2 and ABCG2, contributes to MDR in cancer by reducing intracellular drug concentrations (20,21). Therefore, the present study examined whether PTEN expression influences Que-mediated regulation of ABC transporters. Analysis revealed that PTEN overexpression potentiates Que-induced downregulation of ABCB1, ABCC2 and ABCG2 mRNA and protein (Fig. 4A-E). Concurrently, the combination treatment led to a significant reduction in the levels of phosphorylated PI3K and AKT (Fig. 4D, F and G), indicating inhibition of the PI3K/AKT signaling pathway.

Effects of combined PTEN
overexpression and Que treatment on ABC transporters and the
PI3K/AKT signaling pathway in MCF-7 cells. mRNA expression levels
of (A) ABCB1, (B) ABCC2 (C) and ABCG2 in different treatment
groups. (D) Representative images and (E) protein expression levels
of ABCB1, ABCC2, ABCG2, (F) p-PI3K, and (G) p-AKT were evaluated by
western blotting. The results are presented as the mean ± SEM of at
least three independent experiments and analyzed using one-way
ANOVA followed by Bonferroni's post hoc test. *P<0.05,
**P<0.01, ***P<0.001 compared with the Plvx-con group. Que,
Quercetin; con, control; p, phosphorylated.

Figure 4.

Effects of combined PTEN overexpression and Que treatment on ABC transporters and the PI3K/AKT signaling pathway in MCF-7 cells. mRNA expression levels of (A) ABCB1, (B) ABCC2 (C) and ABCG2 in different treatment groups. (D) Representative images and (E) protein expression levels of ABCB1, ABCC2, ABCG2, (F) p-PI3K, and (G) p-AKT were evaluated by western blotting. The results are presented as the mean ± SEM of at least three independent experiments and analyzed using one-way ANOVA followed by Bonferroni's post hoc test. *P<0.05, **P<0.01, ***P<0.001 compared with the Plvx-con group. Que, Quercetin; con, control; p, phosphorylated.

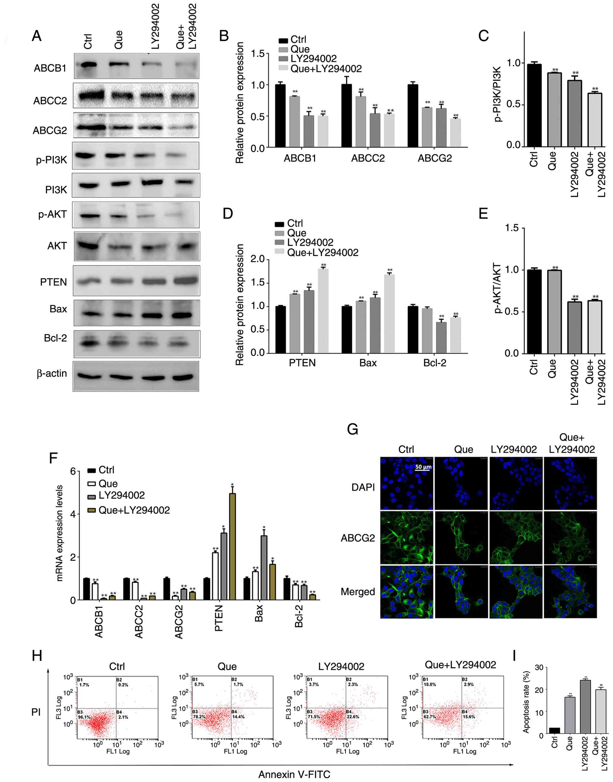
Inhibition of PI3K/AKT signaling enhances the effects of Que on apoptosis and ABC transporters

The PI3K/AKT signaling pathway is involved in cell proliferation and the expression of drug-resistant proteins, including ABC transporters (22–24). To explore the relationship between Que and PI3K/AKT signaling in regulating apoptosis and ABC transporters, MCF-7 cells were treated with LY294002 (a PI3K inhibitor), Que or a combination of both. Treatment with LY294002 alone enhanced the effects of cell apoptosis and inhibited ABC transporter expression. The combination of Que and LY294002 resulted in the most substantial reduction of ABCB1, ABCC2 and ABCG2 mRNA and protein, as well as the strongest inhibition of PI3K/AKT signaling (Fig. 5A-F). Immunofluorescence analysis corroborated the downregulation of ABCG2 protein (Fig. 5G) and flow cytometry revealed that the highest rate of apoptosis occurred in the combination group (Fig. 5H and I).

Effects of combined LY294002 and Que
treatment on apoptosis and protein expression in MCF-7 cells. (A)
Representative western blotting images and Protein expression
levels of (B) ABCB1, ABCC2, ABCG2, (C) p-PI3K (D) PTEN, Bax, Bcl-2
and (E) p-AKT in different treatment groups. (F) mRNA expression
levels of ABCB1, ABCC2, ABCG2, PTEN, Bax and Bcl-2 in different
treatment groups. (G) Representative immunofluorescence images of
ABCG2 expression (green). Nuclei were counterstained with DAPI
(blue). Scale bar, 50 µm. (H) Representative flow cytometry images
and (I) Apoptosis rate was analyzed by flow cytometry after Annexin
V-FITC/PI staining. The results are presented as the mean ± SEM of
at least three independent experiments and analyzed using two-way
ANOVA followed by Bonferroni's post hoc test. *P<0.05,
**P<0.01 compared with the control group; ##P<0.05
compared with the Que group. Que, Quercetin; Ctrl, control; p,
phosphorylated.

Figure 5.

Effects of combined LY294002 and Que treatment on apoptosis and protein expression in MCF-7 cells. (A) Representative western blotting images and Protein expression levels of (B) ABCB1, ABCC2, ABCG2, (C) p-PI3K (D) PTEN, Bax, Bcl-2 and (E) p-AKT in different treatment groups. (F) mRNA expression levels of ABCB1, ABCC2, ABCG2, PTEN, Bax and Bcl-2 in different treatment groups. (G) Representative immunofluorescence images of ABCG2 expression (green). Nuclei were counterstained with DAPI (blue). Scale bar, 50 µm. (H) Representative flow cytometry images and (I) Apoptosis rate was analyzed by flow cytometry after Annexin V-FITC/PI staining. The results are presented as the mean ± SEM of at least three independent experiments and analyzed using two-way ANOVA followed by Bonferroni's post hoc test. *P<0.05, **P<0.01 compared with the control group; ##P<0.05 compared with the Que group. Que, Quercetin; Ctrl, control; p, phosphorylated.

Que and LY294002 increase intracellular Rhodamine 123 accumulation

Rhodamine 123, a substrate for ABC transporters, is used to assess transporter activity (25). The present study investigated the functional consequence of ABC transporter downregulation using the Rhodamine 123 accumulation assay. Analysis revealed that both Que and LY294002 increased intracellular Rhodamine 123 retention, with the combination treatment showing the most significant effect (Fig. 6A and B), comparable to the positive control Verapamil. These results indicate that both Que and LY294002 inhibit the efflux activity of ABC transporters. The observed increase in fluorescent dye accumulation is consistent with a decrease in ABC transporter protein expression, as confirmed in Figs. 1B and C and 5A and B. This suggests that the downregulation of ABC transporters by Que and LY294002 may enhance the intracellular accumulation and efficacy of co-administered therapeutic agents.

Effects of combined LY294002 and Que
treatment on Rhodamine 123 accumulation in MCF-7 cells. (A)
Representative fluorescence images of intracellular Rhodamine 123
(green). Scale bar, 200 µm. (B) Quantitative analysis of Rhodamine
123 fluorescence intensity. The results are presented as the mean ±
SEM of at least three independent experiments and analyzed using
one-way ANOVA followed by Bonferroni's post hoc test. **P<0.01
compared with the control group. Que, Quercetin; Ctrl, control.

Figure 6.

Effects of combined LY294002 and Que treatment on Rhodamine 123 accumulation in MCF-7 cells. (A) Representative fluorescence images of intracellular Rhodamine 123 (green). Scale bar, 200 µm. (B) Quantitative analysis of Rhodamine 123 fluorescence intensity. The results are presented as the mean ± SEM of at least three independent experiments and analyzed using one-way ANOVA followed by Bonferroni's post hoc test. **P<0.01 compared with the control group. Que, Quercetin; Ctrl, control.

Discussion

Despite considerable advances in BC treatment, discovering effective strategies to overcome drug resistance remains important. Modern tyrosine kinase inhibitors such as lapatinib and sorafenib are effective against early-stage BC but are of limited value in advanced stages, often leading to drug resistance and side effects such as neuropathy and bone marrow suppression (26,27). Therefore, identifying novel therapeutic agents that mitigate side effects and prevent drug resistance is essential.

Que a naturally occurring flavonoid with anti-inflammatory and anti-aging properties, has been shown to induce autophagy and cell death in various types of cancer including myeloma, prostate cancer and lung cancer (28–30). However, its effects on drug-resistant proteins such as ABC transporters in BC cells remain poorly understood. The present study demonstrates that Que enhances drug uptake in MCF-7 cells by targeting ABC transporters through the PTEN/PI3K/AKT axis. Consistent with previous reports (10–13), the present study revealed that Que inhibits cell proliferation and promotes apoptosis. More importantly, the present study identified a previously unreported mechanism: Que downregulates the expression of the key ABC transporters ABCB1, ABCC2 and ABCG2. This effect was functionally corroborated by enhanced intracellular accumulation of Rhodamine 123, a known substrate of these transporters (31), indicating that Que may augment drug retention in cancer cells.

While previous research has primarily focused on its pro-apoptotic role, the present study revealed a dual-acting mechanism. The present study demonstrated, for the first time: that Que not only promotes apoptosis but also concurrently overcomes a key driver of chemoresistance by transcriptionally repressing key ABC transporters. This effect may be mechanistically driven by the restoration of PTEN and subsequent inhibition of the PI3K/AKT pathway, which implicates a previously unreported signaling axis, PTEN/PI3K/AKT/ABC transporters. This repositions Que as a potential double agent that may target both cell survival and drug efflux pathways which may contribute to counteracting MDR.

To further elucidate this axis, the present study investigated the role of PTEN in more detail. As a tumor suppressor that is frequently downregulated in several types of cancer (32,33), PTEN contributes to drug resistance by regulating drug influx, efflux and anti-apoptotic processes (34,35). Results of the present study indicate that Que upregulates PTEN expression while suppressing phosphorylation of PI3K and AKT, suggesting a modulatory role in this pathway. Given that PI3K/AKT inhibition can alleviate chemoresistance (36), these findings position Que as a potential candidate for resistance prevention. This conclusion is further supported by the observation that PTEN overexpression potentiated the effects of Que and that the PI3K inhibitor LY294002 phenocopied these outcomes (37). The synergy between Que and both genetic and pharmacological inhibition of the pathway suggests the PTEN/PI3K/AKT axis as a central target of Que.

The functional outcome of targeting the PTEN/PI3K/AKT axis is the inhibition of ABC transporter activity. ABC transporters, which facilitate drug efflux, are well-established mediators of MDR (20,38). In line with this, the Rhodamine 123 accumulation assay confirmed that Que, either alone or in combination with LY294002, inhibits ABC transporter activity, leading to increased drug retention. Collectively, the results of the present study provide functional data that Que may enhance chemosensitivity in MCF-7 cells through transcriptional and functional repression of ABC transporters, mediated by the PTEN/PI3K/AKT pathway.

The present study has limitations. The findings of the present study are completely based on in vitro experiments using the estrogen receptor-positive MCF-7 cell line. Consequently, the general applicability of this mechanism to other BC subtypes, particularly triple-negative BC, remains to be investigated. Furthermore, the mechanisms identified here need to be validated in more complex systems. A key future direction will be to address the lack of in vivo data and to assess essential translation parameters, such as a central role for the PTEN/PI3K/AKT axis in the potential of Que to prevent chemoresistance in BC treatment. Having established this core mechanism, future work will explore the broader signaling landscape and systematically investigate the interplay with other key pathways such as MAPK and Wnt/β-catenin to uncover potential synergistic nodes for overcoming multi-pathway driven resistance.

In conclusion, the present study revealed a novel PTEN/PI3K/AKT/ABC transporter axis as a mechanism through which Que may counteract MDR. By functionally associating the suppression of this pathway to the enhanced intracellular accumulation of chemotherapeutic drugs, the present study provides an explanation for the efficacy of Que. These findings highlight the dual-acting potential of Que, targeting both cell survival and drug efflux pathways, and support its further investigation as a potential adjunctive agent to re-sensitize BC cells to conventional chemotherapy.

Acknowledgements

Not applicable.

Funding

This work was supported by the Natural Science Foundation of Fujian Province, Fujian, China (grant no. 2024J011398), the Fujian Province Science and Technology Innovation Joint Fund Project, Fujian, China (grant no. 2024Y9712), the Xiamen Science and Technology Bureau Foundation of Science and Technology Project for Medicine and Health, Xiamen, China (grant no. 3502Z20244ZD1139) and college students' innovation and entrepreneurship program of Xiamen Medical College (grant nos. 202512631044, 202512631046 and 202512631064).

Availability of data and materials

The data generated in the present study may be requested from the corresponding author.

Authors' contributions

WF contributed to methodology and conceptualization. LL contributed to methodology and investigation. JL contributed to data curation and investigation. FQ contributed to investigation and formal analysis. CC contributed to visualization and investigation. YinCai contributed to investigation and data curation. YilCai contributed to methodology and investigation. YH contributed to methodology. WY contributed to Investigation. SZ contributed to reviewing and editing, writing the original draft, validation, methodology, data curation, conceptualization and project administration.

Ethics approval and consent to participate

Not applicable.

Patient consent for publication

Not applicable.

Competing interests

The authors declare that they have no competing interests.

References

1 

Filho AM, Laversanne M, Ferlay J, Colombet M, Piñeros M, Znaor A, Parkin DM, Soerjomataram I and Bray F: The GLOBOCAN 2022 cancer estimates: Data sources, methods, and a snapshot of the cancer burden worldwide. Int J Cancer. 156:1336–1346. 2025. View Article : Google Scholar : PubMed/NCBI

2 

Bray F, Laversanne M, Sung H, Ferlay J, Siegel RL, Soerjomataram I and Jemal J: Global cancer statistics 2022: GLOBOCAN estimates of incidence and mortality worldwide for 36 cancers in 185 countries. CA Cancer J Clin. 74:229–263. 2024.PubMed/NCBI

3 

Wang LB, Zhao JF, Cao J, Tao X, Wang J, Ma JR, Huang Q, Yu JJ, Tian JH and Zhang QH: Integrative analysis of differentially expressed mRNAs and proteins induced by PGC-1β in breast cancer cells. Biochem Biophys Res Commun. 637:73–82. 2022. View Article : Google Scholar : PubMed/NCBI

4 

Jiang YZ, Ma D, Suo C, Shi JX, Xue MZ, Hu X, Xiao Y, Yu KD, Liu YR, YU Y, et al: Genomic and transcriptomic landscape of triple-negative breast cancers: Subtypes and treatment strategies. Cancer Cell. 35:428–440.e5. 2019. View Article : Google Scholar : PubMed/NCBI

5 

Muriithi W, Macharia LW, Heming CP, Echevarria JL, Nyachieo A, Filho PN and Neto VM: ABC transporters and the hallmarks of cancer: Roles in cancer aggressiveness beyond multidrug resistance. Cancer Biol Med. 17:253–269. 2020. View Article : Google Scholar : PubMed/NCBI

6 

Dean M, Rzhetsky A and Allikmets R: The human ATP-binding cassette (ABC) transporter superfamily. Genome Res. 42:1156–1166. 2001. View Article : Google Scholar : PubMed/NCBI

7 

Liu X: ABC family transporters. Adv Exp Med Biol. 1141:13–100. 2019. View Article : Google Scholar : PubMed/NCBI

8 

Goda K, Bacsó Z and Szabó G: Multidrug resistance through the spectacle of P-glycoprotein. Curr Cancer Drug Targets. 9:281–297. 2009. View Article : Google Scholar : PubMed/NCBI

9 

Wegler C, Gazit M, Issa K, Subramaniam S, Artursson P and Karlgren M: Expanding the efflux in vitro assay toolbox: A CRISPR-Cas9 edited MDCK cell line with human BCRP and completely lacking canine MDR1. J Pharm Sci. 110:388–396. 2021. View Article : Google Scholar : PubMed/NCBI

10 

Almohammad Aljabr B, Zihlif M, Abu-Dahab R and Zalloum H: Effect of quercetin on doxorubicin cytotoxicity in sensitive and resistant human MCF7 breast cancer cell lines. Biomed Rep. 20:582024. View Article : Google Scholar : PubMed/NCBI

11 

Tang H, Kuang Y, Wu W, Peng B and Fu Q: Quercetin inhibits the metabolism of arachidonic acid by inhibiting the activity of CYP3A4, thereby inhibiting the progression of breast cancer. Mol Med. 29:1272023. View Article : Google Scholar : PubMed/NCBI

12 

Safi A, Heidarian E and Ahmadi R: Quercetin synergistically enhances the anticancer efficacy of docetaxel through induction of apoptosis and modulation of PI3K/AKT, MAPK/ERK, and JAK/STAT3 signaling pathways in MDA-MB-231 breast cancer cell line. Int J Mol Cell Med. 10:11–22. 2021.PubMed/NCBI

13 

Kıyga E, Şengelen A, Adıgüzel Z and Önay Uçar E: Investigation of the role of quercetin as a heat shock protein inhibitor on apoptosis in human breast cancer cells. Mol Biol Rep. 47:4957–4967. 2020. View Article : Google Scholar : PubMed/NCBI

14 

Livak KJ and Schmittgen TD: Analysis of relative gene expression data using real-time quantitative PCR and the 2(-Delta Delta C(T)) method. Methods. 25:402–408. 2001. View Article : Google Scholar : PubMed/NCBI

15 

Thies KA, Lefler JE, Leone G and Ostrowski MC: PTEN in the Stroma. Cold Spring Harb Perspect Med. 9:a0361112019. View Article : Google Scholar : PubMed/NCBI

16 

Lefler JE, Seward C and Ostrowski MC: PTEN in cancer associated fibroblasts. Adv Cancer Res. 154:203–226. 2022. View Article : Google Scholar : PubMed/NCBI

17 

Bhave MA, Quintanilha JCF, Tukachinsky H, Li G, Scott T, Ross JS, Pasquina L, Huang RSP, McArthur H, Levy MA, et al: Comprehensive genomic profiling of ESR1, PIK3CA, AKT1, and PTEN in HR(+)HER2(-) metastatic breast cancer: Prevalence along treatment course and predictive value for endocrine therapy resistance in real-world practice. Breast Cancer Res Treat. 207:599–609. 2024. View Article : Google Scholar : PubMed/NCBI

18 

Ngeow J, Stanuch K, Mester JL, Barnholtz-Sloan JS and Eng C: Second malignant neoplasms in patients with Cowden syndrome with underlying germline PTEN mutations. J Clin Oncol. 32:1818–1824. 2014. View Article : Google Scholar : PubMed/NCBI

19 

Molina-Montes E, Requena M, Sánchez-Cantalejo E, Fernández MF, Arroyo-Morales M, Espín J, Arrebola JP and Sánchez MJ: Risk of second cancers cancer after a first primary breast cancer: A systematic review and meta-analysis. Gynecol Oncol. 136:158–171. 2015. View Article : Google Scholar : PubMed/NCBI

20 

Pote M and Gacche RN: ATP-binding cassette efflux transporters and MDR in cancer. Drug Discov Today. 28:1035372023. View Article : Google Scholar : PubMed/NCBI

21 

Garrido-Castro AC, Lin NU and Polyak K: Insights into molecular classifications of triple-negative breast cancer: Improving patient selection for treatment. Cancer Discov. 9:176–198. 2019. View Article : Google Scholar : PubMed/NCBI

22 

Gu J, Huang W, Wang X, Zhang J, Tao T, Zheng Y, Liu S, Yang J, Chen ZS, Cai CY, et al: Hsa-miR-3178/RhoB/PI3K/Akt, a novel signaling pathway regulates ABC transporters to reverse gemcitabine resistance in pancreatic cancer. Mol Cancer. 21:1122022. View Article : Google Scholar : PubMed/NCBI

23 

Qiu F, Chen J, Cao J, Diao F and Huang P: Low-intensity low-frequency ultrasound enhances the chemosensitivity of gemcitabine-resistant ASPC-1 cells via PI3K/AKT/NF-κB pathway mediated ABC transporters. Oncol Rep. 44:1158–1168. 2020. View Article : Google Scholar : PubMed/NCBI

24 

Sui H, Pan SF, Feng Y, Jin BH, Liu X, Zhou H, Hou FG, Wang WH, Fu XL, Han ZF, et al: Zuo Jin Wan reverses P-gp-mediated drug-resistance by inhibiting activation of the PI3K/Akt/NF-κB pathway. BMC Complement Altern Med. 14:2792014. View Article : Google Scholar : PubMed/NCBI

25 

Dong W, Liao ZG, Zhao GW, Guan XJ, Zhang J, Liang XL and Yang M: Reversal effect of oxypeucedanin on P-glycoprotein-mediated drug transport. Molecules. 23:18412018. View Article : Google Scholar : PubMed/NCBI

26 

Ryan Q, Ibrahim A, Cohen MH, Johnson J, Ko CW, Sridhara R, Justice R and Pazdur R: FDA drug approval summary: Lapatinib in combination with capecitabine for previously treated metastatic breast cancer that overexpresses HER-2. Oncologist. 13:1114–1119. 2008. View Article : Google Scholar : PubMed/NCBI

27 

Bao X, Lu S, Liow JS, Morse CL, Anderson KB, Zoghbi SS, Innis RB and Pike VW: [¹¹C]Rhodamine-123: Synthesis and biodistribution in rodents. Nucl Med Biol. 39:1128–1136. 2012. View Article : Google Scholar : PubMed/NCBI

28 

Bronte G, Andrei Ds, Bravaccini S, Maltoni R, Cecconetto L, Schirone A, Farolfi A, Fedeli A, Serra P, Donati C, et al: Sorafenib for the treatment of breast cancer. Expert Opin Pharmacother. 18:621–630. 2017. View Article : Google Scholar : PubMed/NCBI

29 

Ren MX, Deng XH, Ai F, Yuan GY and Song HY: Effect of quercetin on the proliferation of the human ovarian cancer cell line SKOV-3 in vitro. Exp Ther Med. 10:579–583. 2015. View Article : Google Scholar : PubMed/NCBI

30 

Wang P, Henning SM, Magyar CE, Elshimali Y, Heber D and Vadgama JV: Green tea and quercetin sensitize PC-3 xenograft prostate tumors to docetaxel chemotherapy. J Exp Clin Cancer Res. 35:732016. View Article : Google Scholar : PubMed/NCBI

31 

Kundur S, Prayag A, Selvakumar P, Nguyen H, McKee L, Cruz C, Srinivasan A, Shoyele S and Lakshmikuttyamma A: Synergistic anticancer action of quercetin and curcumin against triple-negative breast cancer cell lines. J Cell Physiol. 237:11103–11118. 2019. View Article : Google Scholar : PubMed/NCBI

32 

Gao X, Qin T, Mao J, Zhang J, Fan S, Lu Y, Sun Z, Zhang Q, Song B and Li L: Correction: PTENP1/miR-20a/PTEN axis contributes to breast cancer progression by regulating PTEN via PI3K/AKT pathway. J Exp Clin Cancer Res. 42:2022023. View Article : Google Scholar : PubMed/NCBI

33 

Qian YY, Li K, Liu QY and Liu ZS: Long non-coding RNA PTENP1 interacts with miR-193a-3p to suppress cell migration and invasion through the PTEN pathway in hepatocellular carcinoma. Oncotarget. 8:107859–107869. 2017. View Article : Google Scholar : PubMed/NCBI

34 

Cretella D, Digiacomo G, Giovannetti E and Cavazzoni A: PTEN alterations as a potential mechanism for tumor cell escape from PD-1/PD-L1 inhibition. Cancers (Basel). 11:13182019. View Article : Google Scholar : PubMed/NCBI

35 

Huang FF, Zhang L, Wu DS, Yuan XY, Yu YH, Zhao XL, Chen FP and Zeng H: PTEN regulates BCRP/ABCG2 and the side population through the PI3K/Akt pathway in chronic myeloid leukemia. PLoS One. 9:e882982014. View Article : Google Scholar : PubMed/NCBI

36 

Miricescu D, Balan DG, Tulin A, Stiru O, Ivacaroiu IA, Mihai DA, Popa CC, Papacoce RL, Enyedi M, Sorin NA, et al: PI3K/AKT/mTOR signalling pathway involvement in renal cell carcinoma pathogenesis (review). Exp Ther Med. 21:5402021. View Article : Google Scholar : PubMed/NCBI

37 

Choi HJ, Heo JH, Park JY, Jeong JY, Cho HJ, Park KS, Kim SH, Moon YW, Kim JS and An HJ: A novel PI3K/mTOR dual inhibitor, CMG002, overcomes the chemoresistance in ovarian cancer. Gynecol Oncol. 153:135–148. 2019. View Article : Google Scholar : PubMed/NCBI

38 

Liu X: Transporter-mediated drug-drug interactions and their significance In: Drug Transporters in Drug Disposition. Effects and Toxicity. Advances in Experimental Medicine and Biology. Liu X and Pan G: Vol 1141. Springer; Singapore: pp. 241–291. 2019, View Article : Google Scholar : PubMed/NCBI

Related Articles

  • Abstract
  • View
  • Download
  • Twitter
Copy and paste a formatted citation
Spandidos Publications style
Fu W, Lin L, Li J, Qin F, Chen C, Cai Y, Cai Y, Huang Y, Yang W, Zhu S, Zhu S, et al: <p>Quercetin reduces expression of ATP‑binding cassette transporters by regulating the PTEN/PI3K/AKT signaling pathway in breast cancer cells</p>. Oncol Rep 55: 63, 2026.
APA
Fu, W., Lin, L., Li, J., Qin, F., Chen, C., Cai, Y. ... Zhu, S. (2026). <p>Quercetin reduces expression of ATP‑binding cassette transporters by regulating the PTEN/PI3K/AKT signaling pathway in breast cancer cells</p>. Oncology Reports, 55, 63. https://doi.org/10.3892/or.2026.9068
MLA
Fu, W., Lin, L., Li, J., Qin, F., Chen, C., Cai, Y., Cai, Y., Huang, Y., Yang, W., Zhu, S."<p>Quercetin reduces expression of ATP‑binding cassette transporters by regulating the PTEN/PI3K/AKT signaling pathway in breast cancer cells</p>". Oncology Reports 55.4 (2026): 63.
Chicago
Fu, W., Lin, L., Li, J., Qin, F., Chen, C., Cai, Y., Cai, Y., Huang, Y., Yang, W., Zhu, S."<p>Quercetin reduces expression of ATP‑binding cassette transporters by regulating the PTEN/PI3K/AKT signaling pathway in breast cancer cells</p>". Oncology Reports 55, no. 4 (2026): 63. https://doi.org/10.3892/or.2026.9068
Copy and paste a formatted citation
x
Spandidos Publications style
Fu W, Lin L, Li J, Qin F, Chen C, Cai Y, Cai Y, Huang Y, Yang W, Zhu S, Zhu S, et al: <p>Quercetin reduces expression of ATP‑binding cassette transporters by regulating the PTEN/PI3K/AKT signaling pathway in breast cancer cells</p>. Oncol Rep 55: 63, 2026.
APA
Fu, W., Lin, L., Li, J., Qin, F., Chen, C., Cai, Y. ... Zhu, S. (2026). <p>Quercetin reduces expression of ATP‑binding cassette transporters by regulating the PTEN/PI3K/AKT signaling pathway in breast cancer cells</p>. Oncology Reports, 55, 63. https://doi.org/10.3892/or.2026.9068
MLA
Fu, W., Lin, L., Li, J., Qin, F., Chen, C., Cai, Y., Cai, Y., Huang, Y., Yang, W., Zhu, S."<p>Quercetin reduces expression of ATP‑binding cassette transporters by regulating the PTEN/PI3K/AKT signaling pathway in breast cancer cells</p>". Oncology Reports 55.4 (2026): 63.
Chicago
Fu, W., Lin, L., Li, J., Qin, F., Chen, C., Cai, Y., Cai, Y., Huang, Y., Yang, W., Zhu, S."<p>Quercetin reduces expression of ATP‑binding cassette transporters by regulating the PTEN/PI3K/AKT signaling pathway in breast cancer cells</p>". Oncology Reports 55, no. 4 (2026): 63. https://doi.org/10.3892/or.2026.9068
Follow us
  • Twitter
  • LinkedIn
  • Facebook
About
  • Spandidos Publications
  • Careers
  • Cookie Policy
  • Privacy Policy
How can we help?
  • Help
  • Live Chat
  • Contact
  • Email to our Support Team