Spandidos Publications Logo
  • About
    • About Spandidos
    • Aims and Scopes
    • Abstracting and Indexing
    • Editorial Policies
    • Reprints and Permissions
    • Job Opportunities
    • Terms and Conditions
    • Contact
  • Journals
    • All Journals
    • Oncology Letters
      • Oncology Letters
      • Information for Authors
      • Editorial Policies
      • Editorial Board
      • Aims and Scope
      • Abstracting and Indexing
      • Bibliographic Information
      • Archive
    • International Journal of Oncology
      • International Journal of Oncology
      • Information for Authors
      • Editorial Policies
      • Editorial Board
      • Aims and Scope
      • Abstracting and Indexing
      • Bibliographic Information
      • Archive
    • Molecular and Clinical Oncology
      • Molecular and Clinical Oncology
      • Information for Authors
      • Editorial Policies
      • Editorial Board
      • Aims and Scope
      • Abstracting and Indexing
      • Bibliographic Information
      • Archive
    • Experimental and Therapeutic Medicine
      • Experimental and Therapeutic Medicine
      • Information for Authors
      • Editorial Policies
      • Editorial Board
      • Aims and Scope
      • Abstracting and Indexing
      • Bibliographic Information
      • Archive
    • International Journal of Molecular Medicine
      • International Journal of Molecular Medicine
      • Information for Authors
      • Editorial Policies
      • Editorial Board
      • Aims and Scope
      • Abstracting and Indexing
      • Bibliographic Information
      • Archive
    • Biomedical Reports
      • Biomedical Reports
      • Information for Authors
      • Editorial Policies
      • Editorial Board
      • Aims and Scope
      • Abstracting and Indexing
      • Bibliographic Information
      • Archive
    • Oncology Reports
      • Oncology Reports
      • Information for Authors
      • Editorial Policies
      • Editorial Board
      • Aims and Scope
      • Abstracting and Indexing
      • Bibliographic Information
      • Archive
    • Molecular Medicine Reports
      • Molecular Medicine Reports
      • Information for Authors
      • Editorial Policies
      • Editorial Board
      • Aims and Scope
      • Abstracting and Indexing
      • Bibliographic Information
      • Archive
    • World Academy of Sciences Journal
      • World Academy of Sciences Journal
      • Information for Authors
      • Editorial Policies
      • Editorial Board
      • Aims and Scope
      • Abstracting and Indexing
      • Bibliographic Information
      • Archive
    • International Journal of Functional Nutrition
      • International Journal of Functional Nutrition
      • Information for Authors
      • Editorial Policies
      • Editorial Board
      • Aims and Scope
      • Abstracting and Indexing
      • Bibliographic Information
      • Archive
    • International Journal of Epigenetics
      • International Journal of Epigenetics
      • Information for Authors
      • Editorial Policies
      • Editorial Board
      • Aims and Scope
      • Abstracting and Indexing
      • Bibliographic Information
      • Archive
    • Medicine International
      • Medicine International
      • Information for Authors
      • Editorial Policies
      • Editorial Board
      • Aims and Scope
      • Abstracting and Indexing
      • Bibliographic Information
      • Archive
  • Articles
  • Information
    • Information for Authors
    • Information for Reviewers
    • Information for Librarians
    • Information for Advertisers
    • Conferences
  • Language Editing
Spandidos Publications Logo
  • About
    • About Spandidos
    • Aims and Scopes
    • Abstracting and Indexing
    • Editorial Policies
    • Reprints and Permissions
    • Job Opportunities
    • Terms and Conditions
    • Contact
  • Journals
    • All Journals
    • Biomedical Reports
      • Information for Authors
      • Editorial Policies
      • Editorial Board
      • Aims and Scope
      • Abstracting and Indexing
      • Bibliographic Information
      • Archive
    • Experimental and Therapeutic Medicine
      • Information for Authors
      • Editorial Policies
      • Editorial Board
      • Aims and Scope
      • Abstracting and Indexing
      • Bibliographic Information
      • Archive
    • International Journal of Epigenetics
      • Information for Authors
      • Editorial Policies
      • Editorial Board
      • Aims and Scope
      • Abstracting and Indexing
      • Bibliographic Information
      • Archive
    • International Journal of Functional Nutrition
      • Information for Authors
      • Editorial Policies
      • Editorial Board
      • Aims and Scope
      • Abstracting and Indexing
      • Bibliographic Information
      • Archive
    • International Journal of Molecular Medicine
      • Information for Authors
      • Editorial Policies
      • Editorial Board
      • Aims and Scope
      • Abstracting and Indexing
      • Bibliographic Information
      • Archive
    • International Journal of Oncology
      • Information for Authors
      • Editorial Policies
      • Editorial Board
      • Aims and Scope
      • Abstracting and Indexing
      • Bibliographic Information
      • Archive
    • Medicine International
      • Information for Authors
      • Editorial Policies
      • Editorial Board
      • Aims and Scope
      • Abstracting and Indexing
      • Bibliographic Information
      • Archive
    • Molecular and Clinical Oncology
      • Information for Authors
      • Editorial Policies
      • Editorial Board
      • Aims and Scope
      • Abstracting and Indexing
      • Bibliographic Information
      • Archive
    • Molecular Medicine Reports
      • Information for Authors
      • Editorial Policies
      • Editorial Board
      • Aims and Scope
      • Abstracting and Indexing
      • Bibliographic Information
      • Archive
    • Oncology Letters
      • Information for Authors
      • Editorial Policies
      • Editorial Board
      • Aims and Scope
      • Abstracting and Indexing
      • Bibliographic Information
      • Archive
    • Oncology Reports
      • Information for Authors
      • Editorial Policies
      • Editorial Board
      • Aims and Scope
      • Abstracting and Indexing
      • Bibliographic Information
      • Archive
    • World Academy of Sciences Journal
      • Information for Authors
      • Editorial Policies
      • Editorial Board
      • Aims and Scope
      • Abstracting and Indexing
      • Bibliographic Information
      • Archive
  • Articles
  • Information
    • For Authors
    • For Reviewers
    • For Librarians
    • For Advertisers
    • Conferences
  • Language Editing
Login Register Submit
  • This site uses cookies
  • You can change your cookie settings at any time by following the instructions in our Cookie Policy. To find out more, you may read our Privacy Policy.

    I agree
Search articles by DOI, keyword, author or affiliation
Search
Advanced Search
presentation
Oncology Reports
Join Editorial Board Propose a Special Issue
Print ISSN: 1021-335X Online ISSN: 1791-2431
Journal Cover
May-2026 Volume 55 Issue 5

Full Size Image

Sign up for eToc alerts
Recommend to Library

Journals

International Journal of Molecular Medicine

International Journal of Molecular Medicine

International Journal of Molecular Medicine is an international journal devoted to molecular mechanisms of human disease.

International Journal of Oncology

International Journal of Oncology

International Journal of Oncology is an international journal devoted to oncology research and cancer treatment.

Molecular Medicine Reports

Molecular Medicine Reports

Covers molecular medicine topics such as pharmacology, pathology, genetics, neuroscience, infectious diseases, molecular cardiology, and molecular surgery.

Oncology Reports

Oncology Reports

Oncology Reports is an international journal devoted to fundamental and applied research in Oncology.

Experimental and Therapeutic Medicine

Experimental and Therapeutic Medicine

Experimental and Therapeutic Medicine is an international journal devoted to laboratory and clinical medicine.

Oncology Letters

Oncology Letters

Oncology Letters is an international journal devoted to Experimental and Clinical Oncology.

Biomedical Reports

Biomedical Reports

Explores a wide range of biological and medical fields, including pharmacology, genetics, microbiology, neuroscience, and molecular cardiology.

Molecular and Clinical Oncology

Molecular and Clinical Oncology

International journal addressing all aspects of oncology research, from tumorigenesis and oncogenes to chemotherapy and metastasis.

World Academy of Sciences Journal

World Academy of Sciences Journal

Multidisciplinary open-access journal spanning biochemistry, genetics, neuroscience, environmental health, and synthetic biology.

International Journal of Functional Nutrition

International Journal of Functional Nutrition

Open-access journal combining biochemistry, pharmacology, immunology, and genetics to advance health through functional nutrition.

International Journal of Epigenetics

International Journal of Epigenetics

Publishes open-access research on using epigenetics to advance understanding and treatment of human disease.

Medicine International

Medicine International

An International Open Access Journal Devoted to General Medicine.

Journal Cover
May-2026 Volume 55 Issue 5

Full Size Image

Sign up for eToc alerts
Recommend to Library

  • Article
  • Citations
    • Cite This Article
    • Download Citation
    • Create Citation Alert
    • Remove Citation Alert
    • Cited By
  • Similar Articles
    • Related Articles (in Spandidos Publications)
    • Similar Articles (Google Scholar)
    • Similar Articles (PubMed)
  • Download PDF
  • Download XML
  • View XML
Review Open Access

Advances in the application of frailty scoring in the diagnosis and management of elderly patients with multiple myeloma (Review)

  • Authors:
    • Junlun Liu
    • Danyu Li
    • Chao Li
    • Zhuoren Chen
  • View Affiliations / Copyright

    Affiliations: Department of Hematology, The First Affiliated Hospital of Yangtze University, Jingzhou, Hubei 434000, P.R. China, Department of Oncology, The First Affiliated Hospital of Yangtze University, Jingzhou, Hubei 434000, P.R. China, Department of Medical Affairs, The First Affiliated Hospital of Yangtze University, Jingzhou, Hubei 434000, P.R. China
    Copyright: © Liu et al. This is an open access article distributed under the terms of Creative Commons Attribution License.
  • Article Number: 88
    |
    Published online on: March 6, 2026
       https://doi.org/10.3892/or.2026.9093
  • Expand metrics +
Metrics: Total Views: 0 (Spandidos Publications: | PMC Statistics: )
Metrics: Total PDF Downloads: 0 (Spandidos Publications: | PMC Statistics: )
Cited By (CrossRef): 0 citations Loading Articles...

This article is mentioned in:


Abstract

Multiple myeloma (MM) is a hematological malignancy that disproportionately affects elderly populations, with age being a key risk factor for disease progression and adverse outcomes. Frailty, a multifaceted geriatric syndrome characterized by reduced physiological reserve and increased vulnerability to stressors, is recognized as a pivotal factor influencing the diagnosis, prognosis and therapeutic management of elderly patients with MM. The present review explores the complex interplay between frailty and MM, discussing the underlying mechanisms, such as chronic inflammation, sarcopenia and immune dysfunction, that link these conditions. In addition, the clinical implications of frailty, including its association with higher treatment toxicity, prolonged hospitalization and diminished survival rates, are reviewed. The present study also aimed to evaluate commonly used frailty assessment tools, such as the International Myeloma Working Group frailty score and the Geriatric Assessment, and their use in guiding clinical decision‑making. Recent advancements in frailty scoring systems, which enable more precise risk stratification, are highlighted, emphasizing their role in tailoring individualized treatment strategies to balance efficacy and safety. Finally, the present review addresses current challenges in integrating dynamic frailty monitoring into routine clinical practice and outlines future directions, including the development of novel biomarkers and digital tools to enhance frailty assessment and improve long‑term patient outcomes.

Introduction

The present review summarizes the current understanding of frailty in elderly patients with multiple myeloma (MM), focusing on mechanisms, assessment tools, clinical implications and recent advances. A critical overview of the literature is provided, controversies and research gaps are highlighted, and future directions for research and clinical practice are discussed.

MM is a malignant disorder marked by clonal plasma cell proliferation, which leads mainly to immunodeficiency and bone destruction (1,2). MM is the second most common hematological malignancy (3), affecting mostly middle-aged and elderly individuals, with a median onset age of 55–59 years, and is rare in individuals aged <40 years (4). Despite advances in therapy, MM remains incurable (5,6). Recent treatment optimization has led to the use of immunotherapy for MM (7,8), markedly improving survival rates. The IMROZ trial conducted by Manier et al (9), confirmed that the isatuximab + bortezomib/lenalidomide/dexamethasone (VRd) regimen notably improved progression-free survival (PFS) with a manageable safety profile in frail, transplant-ineligible patients with newly diagnosed MM (NDMM). In addition, the IFM2017-03 trial completed by Manier et al (10) showed that the dexamethasone-sparing regimen (daratumumab + lenalidomide) could extend PFS to 53.4 months compared with traditional regimens, providing a safer option for elderly frail patients. The GEM-2017FIT trial led by Mateos et al (11) demonstrated that the carfilzomib-lenalidomide-dexamethasone and daratumumab-carfilzomib-lenalidomide-dexamethasone regimens were superior compared with bortezomib-melphalan-prednisone (VMP) and lenalidomide-dexamethasone in terms of minimal residual disease (MRD) negativity rate, thus providing evidence for regimens adapted to different frailty statuses. However, drug resistance continues to drive disease progression (12–14).

Conventional prognostic methods, such as the Second Revised International Staging System (R2-ISS) (15) and the Mayo additive staging system (16), do not fully capture prognosis due to high interpatient variability, particularly among elderly patients (15–17). In this context, it is important to note that age alone is not the most important prognostic factor in elderly patients with MM (18,19). For example, individuals aged >65 years with good organ function and physical status may undergo intensive chemotherapy and autologous transplantation, whereas some individuals aged <65 years with comorbidities and limited psychological resilience might not tolerate such treatment. As a result, frailty assessment has become an important and objective tool to guide treatment selection and predict prognosis in MM (20–23).

Frailty is a nonspecific clinical syndrome that impairs homeostasis across several physiological systems, including neurological, metabolic-endocrine and immune domains, and sarcopenia forms a core element (24). Frailty lowers physiological reserves, reduces resilience to stress and limits recovery, and is considered the most clinically notable geriatric syndrome (25,26). Notably, frailty increases the risk of poor outcomes, including longer hospital stays, increased treatment toxicity and mortality (27). Clinicians most widely use the Fried Frailty Phenotype criteria (19,28) as clinical diagnostic standards, and the criteria are defined as follows: i) Unexplained weight loss: ≥5% weight loss or >4.5 kg weight loss within 1 year (excluding deliberate dieting or other disease-related causes); ii) fatigue: Feeling exhausted even after simple activities (such as walking and household chores); iii) decreased muscle strength: Reduced handgrip strength (such as difficulty wringing out a towel); iv) reduced activity level: Avoiding going out and decreased physical activity; and v) slow walking speed: A walking speed of ≤0.8 m/sec (for example, being unable to cross the street before the green light changes). Meeting three or more of these criteria indicates frailty, meeting one or two indicates pre-frailty and meeting none indicates a healthy status.

Assessment of myeloma-related frailty

Approximately two-thirds of elderly patients (patients aged >70 years at diagnosis) with MM have frailty, with ≥40% experiencing severe forms (29). This condition greatly reduces quality of life (21,22,30–32), and can lead to longer hospitalization, increased treatment toxicity and a higher risk of mortality. Frailty is a dynamic and possibly reversible process (33,34); early identification allows interventions such as exercise, nutrition and disease management to delay its progression and reduce associated risks. In MM, frailty typically includes physical decline, fatigue and decreased activity, and is often complicated by comorbidities or reduced daily functioning. Assessment of myeloma-related frailty can be performed by the methods described in this section.

Frailty index (FI) assessment

The cumulative deficit FI (35) calculates frailty by evaluating six daily activities: Dressing, eating, bathing, toileting, walking and climbing stairs, and several comorbidities, including vascular disease, renal insufficiency, diabetes and chronic obstructive pulmonary disease (10 items in total). Each item is considered a deficit if the patient is unable to perform it independently or has the specific comorbidity. The number of deficits is divided by the total number of items to obtain the FI value. An FI of ≥0.15 is considered indicative of frailty (35).

Clinical manifestations and impact

Frail patients often experience fatigue, pain and reduced quality of life, which are associated with disease stage, anemia and poor physical performance. Frailty influences treatment tolerance and prognosis, and is associated with reduced survival (36,37).

Characteristics of dynamic changes

Frailty status may change over time or with treatment progress, requiring regular assessment (38). Some patients improve following therapy, whereas others may experience worsening due to disease progression or treatment side effects (38).

Factors influencing frailty

Frailty in the elderly is an age-related syndrome associated with MM. The influencing factors are complex and diverse (39), and have been categorized in the present review as uncontrollable, controllable and other.

Uncontrollable factors

The uncontrollable factors that influence frailty include: i) Genetic factors: Genetic polymorphisms [such as interleukin (IL)-6 and angiotensinogen genes] may influence susceptibility to frailty (40,41); ii) age: With advancing age, organ function declines and physiological reserves decrease, notably increasing the risk of frailty (42); and iii) sex: Women have higher frailty rates than men, mostly due to postmenopausal estrogen decline that affects muscle and nerve function (43).

Controllable factors

The controllable factors that influence frailty include: i) Lifestyle: Unhealthy habits such as smoking, excessive alcohol consumption and physical inactivity increase frailty risk (44); ii) chronic conditions, including hypertension, diabetes, coronary heart disease, chronic obstructive pulmonary disease and arthritis, as well as the presence of multiple coexisting conditions (five or more comorbidities) are major contributors (45–47); iii) medications: Inappropriate drug use (such as anticholinergic agents or antipsychotics) or polypharmacy may contribute to the onset of frailty (48); iv) psychological factors, such as anxiety, depression and sleep disorders interact with frailty (49,50); and v) socioeconomic factors: Inadequate social support, being unmarried, living alone, financial hardship or low educational attainment may elevate frailty risk (51).

Other factors

Malnutrition can influence frailty as deficiencies in nutrients, such as protein, vitamin D and calcium, or inadequate intake caused by decreased appetite or dysphagia, may accelerate muscle wasting and functional decline (52). In addition, immune dysfunction, including abnormal inflammatory responses [such as elevated IL-6 and C-reactive protein (CRP) levels] are closely associated with frailty (53). MM and frailty also influence each other (Fig. 1). The disease and its treatment reactions can cause frailty, which in turn can worsen disease severity (54). MM can often lead to other conditions such as anemia, osteolytic lesions and renal issues (55); in turn, anemia can lead to fatigue and dizziness, whereas osteolytic lesions contribute to pain and fractures, increasing activity avoidance and muscle loss (56). Renal failure may exacerbate anemia, bone damage and metabolic problems, further increasing frailty (24). A balanced diet, regular exercise, health checkups, chronic disease management, appropriate medication and attention to mental health can help reduce frailty risk.

Driving factors of multiple
myeloma-induced frailty and its adverse clinical outcomes. SCT,
stem cell transplantation.

Figure 1.

Driving factors of multiple myeloma-induced frailty and its adverse clinical outcomes. SCT, stem cell transplantation.

Clinical assessment tools for frailty

Elderly patients with MM display wide variability in physiological and functional status, necessitating individualized treatment. Transplant-eligible patients should receive intensive therapies, whereas frail patients require regimens with adjusted doses or schedules (57). MM may impair physical function due to disease complications, although effective initial therapy can reverse these effects, and additional interventions may be introduced as needed (34,58).

The Comprehensive Geriatric Assessment (CGA) is the most sensitive tool used to identify frailty (59); however, clinical practice is limited by lack of time and resources (60). The CGA is time-intensive, complex and requires a multidisciplinary team (a group of healthcare professionals such as doctors, nurses, social workers and therapists working together). Recognizing that MM has unique characteristics and the need for a special frailty assessment model has led to the development of the MM frailty model (60,61).

To identify frail patients more accurately, the International Myeloma Working Group (IMWG) established the IMWG Frailty Score (IMWG-FS) in 2015, based on three prospective international multicenter clinical studies (60). This system assigns patients to three groups, including fit (score, 0), intermediate-fit (score, 1) and frail (score, ≥2), based on a composite score derived from age, activities of daily living (ADL), instrumental ADL (IADL) and the Charlson Comorbidity Index (CCI) (62). This scoring system can predict the overall survival (OS) and PFS of patients with MM, and can predict the incidence of adverse events (AEs) and drug discontinuation (62). Multiple studies (36,63–67) have confirmed that patients assessed as frail using the IMWG-FS exhibit shorter OS, higher rates of severe AEs and increased risk of treatment discontinuation. Given differing priorities in frailty assessment across clinical contexts (such as emphasis on comorbidities or need for rapid evaluation), a single assessment tool cannot meet all requirements. Consequently, multiple alternative frailty assessment systems have been developed and applied clinically. Beyond the IMWG-FS, the Revised MM Comorbidity Index (R-MCI) (68,69), the UK Myeloma Research Alliance Risk Profile (MRP) (70), the Mayo Clinic fraity index (Mayo-FI) (71), the Freiburger Comorbidity Index (72) and the Geriatric Assessment in Hematology (73) are also commonly used frailty assessment systems in clinical practice. These systems incorporate combinations of age, comorbidities, physical performance status and laboratory parameters. Additionally, the Timed Up and Go test and Mini Nutritional Assessment-Short Form (TM) Frailty Score (74–76), Carolina FI (77), Electronic Frailty Score (36) and cumulative deficit FI (35,78) are also commonly used frailty scoring systems for elderly patients.

The Chinese TM Frailty Score system categorizes elderly patients with MM into three groups, including good, fair and frail, using the Timed Up and Go (TUG) test and the Mini Nutritional Assessment Short Form (MNA-SF), demonstrating good assessment efficacy (79). The model was developed and internally validated in 167 consecutive Chinese patients with MM (June 2019-September 2021; First Affiliated Hospital of Sun Yat-sen University, Guangzhou, China), with 135 completing an eight-domain CGA for core analysis. The cohort (median age, 68 years; range, 60–85 years) aligns with the target elderly MM population and key predictive metrics demonstrate its robustness, including the TM score (combining TUG and MNA-SF), which achieved C-indices of 0.741 (grade ≥3 AEs; P<0.001), 0.690 (treatment discontinuation, P<0.001) and 0.702 (OS; P=0.001), outperforming the IMWG Geriatric Assessment (IMWG GA) (0.662, 0.636 and 0.631) and IMWG GA Plus (0.701, 0.656 and 0.618). Kaplan-Meier analysis confirmed significant stratification of grade ≥3 AE and OS risks between fit and frail groups (P<0.05). Regarding consistency with the IMWG GA, the TM score enhanced risk discrimination within the IMWG GA intermediate fit group, identifying subgroups with higher grade ≥3 AE risk (P<0.05), while retaining consistent prognostic alignment for frail patients (poorer outcomes vs. fit groups, P<0.05). Although external validation was not included in the initial abstract due to length constraints, internal validation in a real-world Chinese MM cohort provides solid preliminary evidence (79). A multicenter external validation study is ongoing to further confirm its generalizability, strengthening the credibility of the TM score as a locally tailored tool for Chinese patients with MM (79).

Given that the parameters included in each assessment system are not entirely consistent, the expected survival of identified frail patients varies. To explore the consistency among frailty assessment systems, Li et al (80,81) retrospectively analyzed the clinical data of 84 patients aged ≥60 years with NDMM. The authors systematically evaluated the patients using the IMWG-FS, Mayo-FI, Intergroupe Francophone du Myélome (IFM) simplified score and MRP score, and compared the PFS and OS of the patients based on different assessment tools. The results showed low consistency among the four frailty assessment tools, with 64 patients (76.2%) defined as frail by at least one tool. Among these, 48 patients (75.0%) were identified as frail by at least two tools, whereas only 14 patients (21.9%) were classified as frail by all four tools. Compared with the Mayo-FI and IFM simplified score, the MRP score and IMWG-FS demonstrated higher consistency and superior prognostic stratification efficacy. The IMWG-FS assessed a median OS of 15.5 months (P=0.01) vs. not reached for the non-frail and frail groups, respectively, with a median PFS of 42.5 vs. 10.0 months (P=0.011). The MRP score showed a median OS of not reached and 15.0 months (P<0.001) for the non-frail and frail groups, respectively, with a median PFS of 42.5 and 9.0 months (P<0.001). Therefore, combining MRP scoring with IMWG-FS may effectively enhance the identification of frail elderly patients with NDMM (82,83). For elderly patients with MM, dynamic frailty assessment holds greater prognostic value than static frailty assessment, necessitating treatment adjustments based on such evaluations (33,63).

The prospective MFRAIL study carried out by Haider et al (84) confirmed that 13.8–37.1% of patients experienced changes in frailty status within 1 year as evaluated by four commonly used frailty assessment tools, and continuous scores were shown to be more sensitive to capturing early improvements or deteriorations in frailty that may be missed by categorical frailty assessments. The long-term follow-up of the HOVON 143 trial completed by Smits et al (85) revealed the heterogeneity of frail subgroups, with ultra-frail patients and those frail due to geriatric impairments having worse prognoses, emphasizing the importance of precise stratification. The GETH-TC study conducted by Tolosa-Ridao et al (86) showed that the frailty status of patients undergoing autologous hematopoietic cell transplantation evolves dynamically throughout the treatment process, requiring continuous monitoring to optimize care. The combination of MRP scores with IMWG-FS, alongside simple, easily measurable and readily available assessment methods such as gait speed and grip strength, demonstrates potential in frailty assessment, particularly in dynamic evaluation (81). During treatment, starting with low-intensity therapy and adjusting treatments based on dynamic frailty assessments can ensure efficacy and safety, further improving survival outcomes for frail patients (81). The frailty assessment tools included in the present study possess distinct advantages and limitations in various clinical settings due to differences in their research and development backgrounds, assessment dimensions, operational complexity and applicable populations (81). The specific selection strategies are shown in Table I (36,60,70,71,74,87).

Table I.

Comparison of commonly used frailty assessment tools in elderly patients with multiple myeloma.

Table I.

Comparison of commonly used frailty assessment tools in elderly patients with multiple myeloma.

First author, yearTool nameCategorizationKey advantagesKey limitationsCore components/domainsSuitable healthcare settingsSensitivity rangeSpecificity range(Refs.)
PalumboIMWG-FSFit (0),International gold Time-consuming;Age, ADL,Tertiary hospitals0.72–0.810.68–0.76(60)
et al, 2015 intermediate-fitstandard; prospectivelyincludesinstrumental ADL, (hematology/geriatric
(1), frail (≥2)validated; predictssubjectiveCharlson Comorbidityoncology), transplant
OS, PFS and AEscomponentsIndexcenters
EngelhardtR-MCIScore-basedFocuses onDoes not directlyAge, organ function,Tertiary hospitals0.75–0.830.70–0.78(87)
et al, 2017 risk groupscomorbidities;incorporatepulmonary function, etc. (hematology/intensive
validated for prognosisfunctional status care medicine), transplant
centers (pre-transplant
comorbidity assessment)
Cook et al,UK MRPRiskIncorporatesRequiresC-reactive protein, age,Tertiary hospitals0.66–0.720.63–0.70(70)
2019 stratificationinflammation; predictslaboratory dataWHO performance(hematology), myeloma
groupsPFS and early status, ISS Stagespecialty centers
mortality
Milani et al,Mayo-FISimple scoringQuick and simple;Not MM-NT-proBNP, age, ECOGTertiary hospitals0.68–0.750.65–0.73(71)
2016 systemintegrates a cardiacspecificperformance status (hematology/cardiology
biomarker joint assessment),
community healthcare
Chen et al,TM frailtyRobust, pre-Combines physicalRequires in-Timed Up and Go test,Tertiary hospitals0.79–0.850.74–0.80(74)
2023scorefrail, frailperformance andperson testingMini Nutritional(hematology, with
nutrition; developed Assessment Short-Formphysical fitness testing
for the Chinese conditions), myeloma
population specialty centers (targeted
assessment for Chinese
population)
Chan et al,e-FRAILLikely-frailUses routine electronic RetrospectivelyHistory of falls,Community healthcare,0.70–0.780.66–0.74(36)
2021 vs. non-data; objective andderived; requiresgeriatric referral,tertiary hospitals
frailpotentially automatablefurther validationcognitive impairment polypharmacy (≥6, drugs), hospitalization/need for support (geriatrics/hematology)

[i] ADL, activities of daily living; AEs, adverse events; ECOG, Eastern Cooperative Oncology Group; e-FRAIL, Electronic Frailty Score; ISS, International Staging System; Mayo-FI, Mayo Clinic Frailty Index; MWG-FS, International Myeloma Working Group Frailty Score; NT-proBNP, N-terminal pro-B-type natriuretic peptide; OS, overall survival; PFS, progression-free survival; R-MCI, Revised Multiple Myeloma Comorbidity Index; UK MRP, UK Myeloma Research Alliance Risk Profile; WHO, World Health Organization.

With the advent of novel therapies for MM, current frailty assessment systems are increasingly limited in their ability to address the complexities of patient care (60,70,71,88). There is a need to develop more comprehensive frailty assessment tools to support personalized treatment strategies for patients with MM.

Overview of newly developed frailty assessment tools in recent years

Composite models integrating functional and hematopoietic dimensions

The Hemo-IMWG GA was developed by Chen et al (89), and dynamically combines IMWG GA and Hematopoietic Score (HS), enhancing the prediction of total/non-hematological toxicity (area under the curve, 0.600–0.646) and hematological AEs (HR, 9.91; P<0.001). The Fmodel, proposed by Tian et al (90), integrates age, hematopoietic cell transplantation comorbidity index (HCT-CI), Eastern Cooperative Oncology Group performance status (ECOG-PS), ISS and prognostic nutritional index, and outperforms traditional models [simplified frailty model (91) and Revised International Staging System (92)] in predicting OS, PFS and grade ≥2 non-hematological AEs.

Simplified clinically practical tools

The Simplified Frailty Scale (age/CCI/ECOG-PS), established by Facon et al (93), enables rapid prognostic stratification of transplant-ineligible patients with NDMM with high repeatability. The Korean Cancer Study Group Geriatric Score, developed by Lee et al (94) for elderly patients with MM (≥70 years), effectively predicts grade 3–4 non-hematological toxicity (HR, 2.43; P=0.043) and tracks dynamic vulnerability changes.

Patient-centered subjective tools

The patient-reported frailty phenotype (PRFP) was developed by Krepper et al (95) based on patient-reported outcomes, and the European Organisation for Research and Treatment of Cancer Quality of Life Multiple Myeloma Questionnaire/the European Organisation for Research and Treatment of Cancer Quality of Life Questionnaire Core 30, and captures subjective frailty experiences (fair agreement with IMWG-FS, weighted κ=0.27) and complements objective assessments.

Dynamic assessment tools

Cumulative deficit FI was calculated by Abdallah et al (78) (FI ≥0.15 for frailty), and reveals dynamic frailty changes (25% worsening, <10% improvement in 3–12 months) and incorporates social support prognostic value.

Specialized optimized tools

The 40-Item Rockwood FI was validated by Muzyka et al (96) in elderly patients with MM, and outperforms IMWG-FS in predicting long-term mortality (C-index, 0.775 vs. 0.749) with multi-dimensional health deficit coverage.

Treatment implications of frailty

Due to multiple comorbidities and poor chemotherapy tolerance, elderly patients with MM are generally considered unsuitable recipients for transplantation if aged ≥75 years (70). Treatment selection requires consideration of multiple factors, including disease-specific factors such as disease stage and cytogenetic abnormalities, and patient-specific factors including age, comorbidities, organ function status and frailty status (97). Initial treatment regimens should be selected based on shared decision-making between physicians and patients.

Additionally, initial treatment dosages for elderly patients should be individualized (98). For example, elderly patients or those with multiple comorbidities should receive low-dose anti-MM agents as initial therapy (97). For patients aged ≥75 years, the starting dose of dexamethasone is 20 mg weekly. For frail patients, a further dose reduction (8–20 mg weekly) may be considered, with subsequent adjustments based on response and treatment tolerance. In addition (98), renal impairment is common in the elderly, necessitating dose adjustments for lenalidomide (99).

The National Comprehensive Cancer Network (100), the European Myeloma Network (EMN) (58), the American Society of Clinical Oncology (ASCO) (101) and the European Society for Medical Oncology (ESMO) (3) all emphasize the importance of stratified treatment. Frailty assessment is a primary strategy for patient stratification, and at present, EMN and ESMO recommend using the IMWG-FS and R-MCI as tools for frailty assessment to guide treatment for elderly patients with MM.

Research indicates that frailty is highly associated with mortality risk, serving as an independent predictor of all-cause mortality in patients with MM. The severity of frailty is directly associated with increased mortality risk (102,103). In terms of accuracy and sensitivity for assessing mortality risk, frailty assessment tools demonstrate notable superiority over measures evaluating cognition, function or comorbidities (104). Frailty assessment tools can predict 3-year OS rates for patients with MM with varying degrees of frailty. Using the R-MCI, the 3-year survival rates for patients without frailty, and those in pre-frailty and frailty states were 91, 77 and 47%, respectively, indicating the notable discriminatory power of the scale (105). It can also provide evidence for establishing novel clinical or biological prognostic factors (106). Similarly, the IMWG-FS can effectively predict survival outcomes in patients with MM with varying frailty levels. The 3-year survival rates were 84% for non-frail patients, 76% for pre-frail patients and 57% for frail patients (60). Thus, frailty serves as a sensitive predictor of survival in patients with MM.

In drug therapy for patients with MM, frail patients experience greater drug-related toxicity during treatment, higher discontinuation rates and poorer efficacy (63,107). Using frailty as a screening indicator to predict drug toxicity reactions, and as a basis for adjusting medication choices or dosages can maximize patient benefits regarding both efficacy and quality of life (99).

A 2025 study by Abdallah et al (78) identified the independent prognostic value of the cumulative deficit FI combined with social support status for survival. The Hemasphere study completed by Bruins et al (108) revealed that baseline immune characteristics (such as naive CD8+ T-cell counts) can predict treatment outcomes independently of frailty status, providing a new dimension for personalized regimen selection.

NDMM suitable for transplantation

ASCO (101) recommends considering reduced melphalan doses (100–140 mg/m2) for patients aged >70 years, and/or with renal impairment (chronic kidney disease stages 3–5), and/or Karnofsky Performance Status (KPS) <90%, and/or R-MCI 4–6. The EMN recommends appropriately reducing the induction dose of melphalan (140 mg/m2) for patients aged ≥65 years, with KPS <90%, R-MCI 4–6 or HCT-CI 1–2 (15). Full-dose melphalan (200 mg/m2) may be administered to healthy patients not meeting these criteria (15). Induction therapy is recommended with the following three- or four-drug combinations: VRd, bortezomib-cyclophosphamide-dexamethasone (VCd) or bortezomib-thalidomide-dexamethasone (15). If financially feasible, CD38 monoclonal antibodies may be added to these regimens, or second-generation proteasome inhibitors may replace them if neuropathy occurs (15). For transplant patients with MM, early identification of frailty enables timely screening of high-risk groups for transplant complications (68). Frailty assessment can evaluate physiological reserve and predict transplant risks in patients with MM (67), providing a crucial reference for adjusting safe and effective treatment strategies. Recently multiple studies have demonstrated that different doses of melphalan (100/140/200 mg/m2) exert distinct impacts on OS, PFS and transplantation-related mortality across different frailty stratifications (Table II) (109–115).

Table II.

Evidence-based clinical outcomes of different melphalan doses in autologous stem cell transplantation for multiple myeloma across frailty stratifications.

Table II.

Evidence-based clinical outcomes of different melphalan doses in autologous stem cell transplantation for multiple myeloma across frailty stratifications.

First author, yearFrailty stratificationMelphalan dose, mg/m2OSPFSTRMApplicable scenarios and dose selection basis(Refs.)
Palumbo et al 2010Fit2005-year OS rate, 61.8%Median PFS, 31.4 months3.1%Standard for autologous transplantation in fit patients <65 years; achieves longer remission duration (15% CR rate, 79% ORR) than using lower melphalan doses(109)
Rodriguez et al, 2016Fit1401-year OS, 93%1-year PFS, 90%0%Alternative for fit patients; combined with busulfan and bortezomib reduces relapse risk compared with MEL200 regimen (10% vs. 21% at 1 year)(110)
Palumbo et al, 2010Fit100Median, 60 monthsMedian, 26.2 months2.9%For fit patients ≥65 years or mild comorbidities; lower toxicity compared with MEL200 regimen (reduced severe thrombocytopenia/mucositis)(109)
Brioli et al, 2021 Intermediatefit200Median, 103 monthsMedian, 39 monthsNo notable increase compared with lower doseSuitable for intermediate frailty patients <60 years with adequate organ function; preserves efficacy(111)
Bostankolu Değirmenci et al, 2024 Intermediatefit1402-year OS rate, 22.1%Median, 17.9 monthsSlightly lower than 200 mg/m2For intermediate frailty with renal/cardiac comorbidities; reduces nonhematological toxicities compared with MEL200 regimen(112)
Straka et al, 2021 Intermediatefit100Similar to 140 mg/m2Similar to 140 mg/m2Lower than 200 mg/m2For patients with intermediate frailty ≥65 years or multiple comorbidities; prioritizes safety(113)
Badros et al, 2001Severe frailty200Median, 14–16 months; 3-year OS rate, ≤12%Median, 7–8 months; 3-year PFS rate, ≤7%25–30%Reserved for selected severely frail patients with intact organ function, albumin ≥35 g/l, prior chemotherapy ≤12 months and intensive supportive care(114)
Badros et al, 2001Severe frailty140Median, 16 months; 3-year OS rate, ≤15%Median, ~8 months; 3-year PFS rate, ≤8%8–10%Recommended as preferred dose for severely frail patients (≥70 years, albumin <35 g/l, prior chemotherapy >12 months, renal impairment)(114)
Dimopoulos et al, 2016Severe frailty100No median reportedNo median reportedLowest riskApplicable for very frail patients with multiple comorbidities (dialysis-dependent renal failure, KPS <80) who cannot tolerate 140 mg/m2(115)

[i] CR, complete remission; KPS, Karnofsky Performance Status; MEL200, melphalan 200 mg/m2; ORR, objective response rate; OS, overall survival; PFS, progression-free survival; TRM, transplant-related mortality.

NDMM unsuitable for transplantation

For patients ineligible for transplantation, the focus should be on achieving deeper remission, prolonging OS and PFS, and improving quality of life (116,117). In a frail state, elderly patients with MM experience reduced muscle strength and immunity, leading to increased infections and other complications (such as organ damage, renal impairment and anemia), longer hospital stays and higher costs (118). This not only impacts hospital bed turnover rates and constrains the full utilization of public health resources, but also diminishes social and economic benefits (118). Therefore, frailty assessment in elderly patients with MM should guide the balancing of efficacy and toxicity to deliver appropriate medical care, maximizing therapeutic benefits while minimizing treatment risks to improve patient outcomes (119). Concurrently, strengthening family and social support, implementing standardized management for outpatients, ensuring timely healthcare responses and fostering clinician-patient collaboration are essential to optimize resource utilization efficiency and equity.

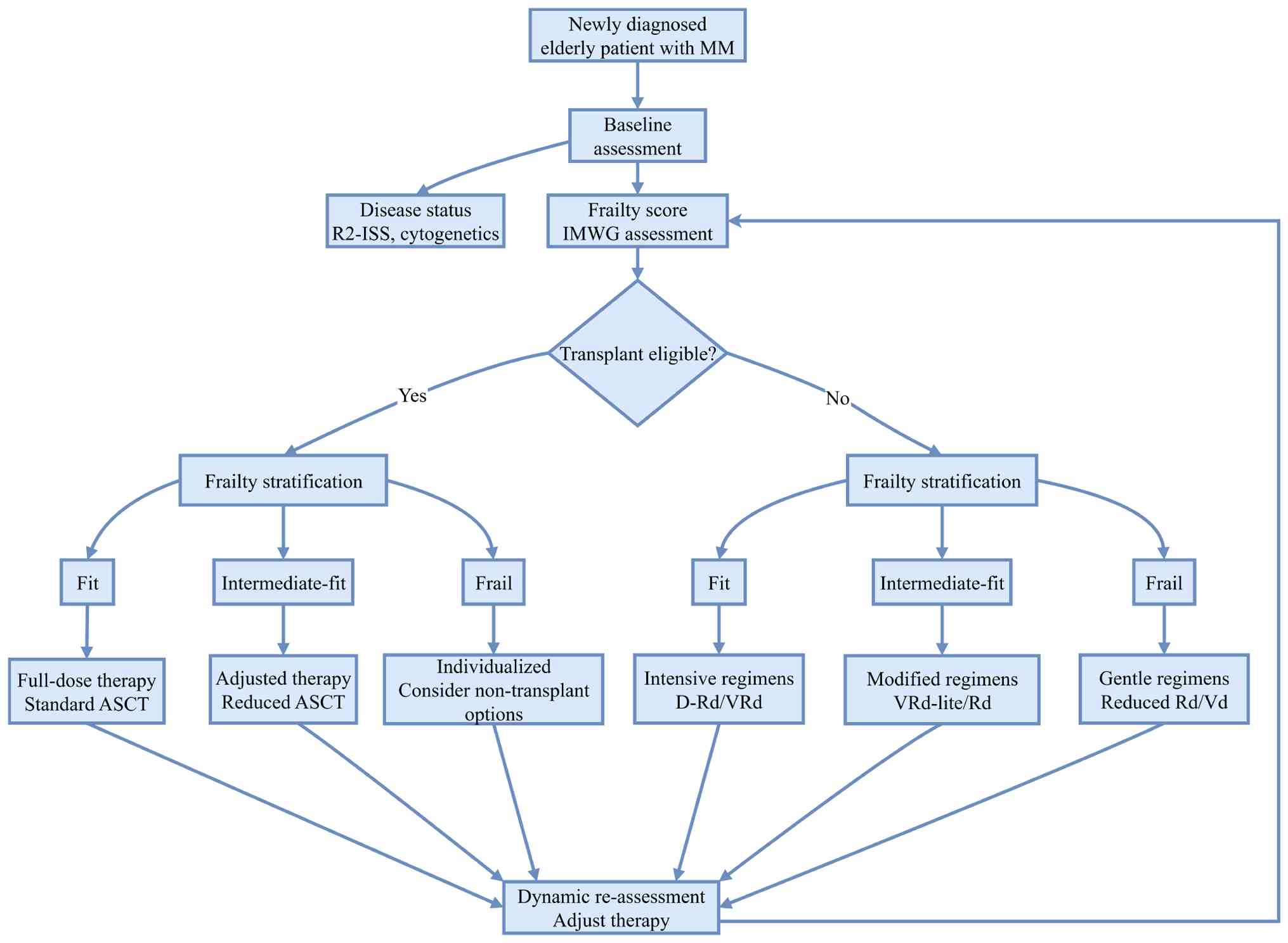
The specific treatment plan is recommended as follows: For induction therapy in patients with good performance status, triple or even quadruple combination regimens are recommended, including daratumumab-lenalidomide-dexamethasone (107), VRd (120), VCd and daratumumab-VMP (121). For patients with moderate performance status, treatment should balance efficacy and safety, aiming for a deep response while maintaining good safety (122). Dose-reduced triple or dual regimens are recommended (123), including: Dose-reduced VRd-Lite (124) VMP/VCd (once weekly) (125), induction-lenalidomide maintenance (126), bortezomib-dexamethasone (Vd) and lenalidomide-dexamethasone (Rd) (101,123). For frail patients, priority should be given to enhancing independence and improving quality-of-life-related aspects. The primary goal is to alleviate symptoms as much as possible without worsening the disease and to prolong survival. Reduced-dose, low-toxicity two-drug combinations (Rd and Vd) are recommended (Fig. 2; Table III) (98,105,107,120,121,125,127,128).

Clinical decision-making flow chart:
Transplant eligibility and frailty stratification in elderly
patients with MM. ASCT, autologous hematopoietic stem cell
transplantation; D-Rd, daratumumab-lenalidomide-dexamethasone;
IMWG, International Myeloma Working Group; MM, multiple myeloma;
Rd, lenalidomide-dexamethasone; R2-ISS, Second Revised
International Staging System; Vd, bortezomib-dexamethasone; VRd,
bortezomib/lenalidomide/dexamethasone.

Figure 2.

Clinical decision-making flow chart: Transplant eligibility and frailty stratification in elderly patients with MM. ASCT, autologous hematopoietic stem cell transplantation; D-Rd, daratumumab-lenalidomide-dexamethasone; IMWG, International Myeloma Working Group; MM, multiple myeloma; Rd, lenalidomide-dexamethasone; R2-ISS, Second Revised International Staging System; Vd, bortezomib-dexamethasone; VRd, bortezomib/lenalidomide/dexamethasone.

Table III.

Recommended initial treatment strategies based on frailty status.

Table III.

Recommended initial treatment strategies based on frailty status.

A, Transplant-eligible

Frailty statusTreatment goalExample regimensDosing principle(Refs.)
FitDeep response, preparation for ASCTVRd, VTd, VCd, ± CD38 monoclonal antibodyStandard dosing(98,107,127)
Intermediate-fitBalance efficacy and safetyTriplet therapy (for example, VRd)Consider reduced melphalan dose (140 mg/m2)(98,107)
FrailMinimize transplant-related toxicityCarefully assess transplant feasibilityStrongly recommend reduced melphalan dose (100–140 mg/m2)(98,107)

B, Transplant-ineligible

Frailty statusTreatment goalExample regimensDosing principle(Refs.)

FitMaximize OS and PFSD-Rd, VRd, D-VMPStandard or minimally reduced dosing(105,120,128)
Intermediate-fitDeep response with maintained safetyReduced-intensity triplet or doublet therapy (for example, VRd-lite, Rd)Dexamethasone 20–40 mg/week, adjust according to tolerance(98,121,125)
FrailPreserve quality of life, alleviate symptomsReduced-dose, low-toxicity doublet (for example, Rd, Vd)Dexamethasone 8–20 mg/week, lenalidomide 10 mg start(98,121)

[i] ASCT, autologous hematopoietic stem cell transplantation; D-Rd, daratumumab-lenalidomide-dexamethasone; D-VMP, daratumumab-bortezomib-melphalan-prednisone; OS, overall survival; PFS, progression-free survival; Rd, lenalidomide-dexamethasone; Vd, bortezomib-dexamethasone; VRd, bortezomib/lenalidomide/dexamethasone; VTd, bortezomib/thalidomide/dexamethasone; VCd, bortezomib/cyclophosphamide/dexamethasone.

Relapsed/refractory MM (RRMM)

The clinical management of RRMM is challenging (129). Frailty, as a key factor affecting the treatment tolerance and prognosis of patients, has become the core of research regarding the clinical value and intervention logic of its assessment tools (130,131). The IMWG-FS can effectively distinguish different health-related quality of life profiles among patients with RRMM (132). Through multi-dimensional assessments including the CCI and the Katz Activity of Daily Living Scale, it can clearly identify notable differences in physical functioning, fatigue, insomnia, dyspnea and other aspects among frail patients (67). Notably, the incidence of pain in frail patients reaches 70.9%, which is higher than that in fit or intermediate-fit patients (67). The PRFP, a novel patient-centered tool, shows fair agreement with IMWG-FS (weighted Cohen's κ=0.27), and better captures subjective treatment side effects and disease symptoms (95). This previous study extends frailty assessment to novel therapy selection and toxicity management for RRMM, improving full-course frailty intervention logic (95).

In terms of the efficacy of novel treatment regimens, multiple studies have confirmed that various therapies exhibit clinical value in frail patients with RRMM. Real-world data on B cell maturation antigen (BCMA)-directed chimeric antigen receptor T cell (CAR-T) therapy showed that 61% of frail patients achieved a median PFS of 6.9 months and a median OS of 14 months after treatment. Although these outcomes are inferior to those in non-frail patients, no excessively severe toxicities were detected, indicating a controllable risk-benefit ratio (133,134). Among chemo-targeted combinations, the pomalidomide, bortezomib and dexamethasone (PVd) regimen has been shown to achieve an objective response rate (ORR) of 79.6% and a median PFS of 9.7 months in frail patients, which were significantly superior compared with those in patients treated with the traditional Vd regimen (135). Furthermore, dose adjustment of bortezomib can further prolong treatment duration and PFS (135). Post-marketing surveillance data from Japan show that the isatuximab plus pomalidomide and dexamethasone (Isa-Pd) regimen achieved an ORR of 38.5% in frail patients, with a treatment discontinuation rate due to disease progression similar to that of fit/intermediate-fit patients, confirming its real-world effectiveness (136).

In terms of toxicity management, the toxicity profiles of different regimens provide clear directions for individualized interventions in frail patients. For CAR-T therapy, the incidence of immune effector cell-associated neurotoxicity syndrome (ICANS) in frail patients (39%) was higher than that in non-frail patients (17%), but there was no difference in the incidence of all-grade or high-grade cytokine release syndrome (CRS) between the two groups. This suggests that close monitoring of ICANS is crucial rather than excluding the treatment (133). Although the PVd regimen increased the incidence of grade ≥3 treatment-emergent AEs in frail patients, with a treatment discontinuation rate (30.1%) higher than that in non-frail patients (19.2%), ~70% of patients could complete the treatment without clustering of fatal toxicities, and dose adjustment is a key safety guarantee (135). In response to the Isa-Pd regimen, frail patients have been reported to exhibit higher incidences of myelosuppression and infectious diseases, but no new serious safety signals were observed (136). By contrast, the bispecific antibodies regimen has a milder toxicity profile, and no notable differences in CRS, ICANS or treatment-related mortality have been reported between frail and non-frail patients, thus indicating that it is a safer option for frail patients (134).

In summary, tools such as the IMWG-FS and PRFP provide reliable support for frailty assessment in patients with RRMM. Novel regimens including BCMA-directed immunotherapies, PVd and Isa-Pd have demonstrated acceptable safety and reasonable efficacy in frail populations.

Potential biological impact factors of frailty in different types of MM

N-terminal pro-B-type natriuretic peptide (NT-proBNP)

Milani et al (71) reported that NT-proBNP can effectively predict OS in patients with MM, with an optimal cut off of 300 pg/ml. Notably, NT-proBNP serves as an independent predictor of survival in MM, particularly in patients with cardiac amyloidosis (137), and it can serve as a biomarker for assessing frailty severity in patients with NDMM (71). NT-proBNP is mechanistically linked to frailty via two key pathways (71), as it reflects ventricular dysfunction (from increased myocardial stress) and renal impairment (as it is kidney-cleared), capturing the two most common organ-related drivers of frailty in hematological malignancies [MM and amyloid light-chain (AL) amyloidosis]. Additionally, age-related declines in ventricular compliance and glomerular filtration rate independently elevate NT-proBNP, aligning it with ‘biological age’, a core component of frailty (71). Its disease-specific cut offs (300 ng/l for MM, 8,500 ng/l for AL amyloidosis) reflect varying organ involvement severity, and its independence from clinical factors (such as ECOG-PS and age) confirms it as an objective, actionable frailty biomarker (137). However, NT-proBNP is primarily used clinically as a key indicator for heart failure detection and is a nonspecific marker for frailty (138–140). When employing NT-proBNP to evaluate frailty severity, it must be integrated with the overall functional status of bodily organs and other criteria for a comprehensive assessment (141). In 2016, the Mayo Clinic established the Mayo-FI based on NT-proBNP, age and ECOG-PS (71). This system uses NT-proBNP, a key biomarker reflecting ventricular dysfunction, as a core component. The Mayo Frailty Score System is simple to implement and effectively predicts survival in elderly patients with MM (71).

Neutrophil-to-lymphocyte ratio (NLR)

Additionally, studies have indicated that the NLR combines inflammation with cell cycle alterations, and is thus associated with frailty and OS in patients with MM (142,143). As a readily obtainable clinical laboratory biomarker, it serves as a reference indicator for identifying frailty in patients with MM. NLR links frailty to two foundational aging-related processes: i) Neutrophilia (marking chronic inflammation, which drives tissue dysfunction and reduced stress resilience) (142); and ii) lymphopenia (indicating immunosenescence and impaired infection/tumor defense) (142). In elderly patients with MM, high NLR (top quartile) is associated with frailty-related phenotypes (such as ECOG-PS ≥2 and renal dysfunction) and predicts poor survival (142). By integrating inflammation and immunosenescence, intertwined pathways that exacerbate frailty, NLR serves as a simple, readily available biomarker that complements clinical frailty assessments, validating its use in identifying high-risk patients (142).

CRP

Chronic inflammatory responses represent characteristic alterations in organ aging (144,145). CRP is an inflammatory marker, and elevated levels of CRP have been reported to be associated with multiple age-related diseases, such as atherosclerosis, diabetes and sarcopenia, and to predict mortality risk (146–151). Studies have found that CRP can activate myeloma cells in the body, thereby promoting osteoclastogenesis and bone destruction, and suggest that CRP may serve as a therapeutic target for the prevention or treatment of myeloma-related bone diseases (152,153). Based on CRP, age, World Health Organization-PS and ISS staging, the UK Myeloma Research Consortium established a risk prediction model (MRP) in 2019 (70) capable of forecasting PFS and early mortality (EM).

While R2-ISS staging, which reflects MM biology, does not predict EM, frailty and organ function markers such as ECOG-PS, estimated glomerular filtration rate and NT-pro-BNP do predict EM risk, with NT-pro-BNP potentially being the most important independent factor (154). Therefore, incorporating these frailty biomarkers into the R2-ISS staging system holds promise for more precise prognostic stratification and EM prediction in elderly patients with MM. Frailty serves as a risk predictor in patients with MM. Studies have demonstrated that frailty is closely associated with mortality risk, acting as an independent factor for all-cause mortality in patients with MM, with increased frailty severity associated with higher mortality risk (155,156).

Notably, research on frailty-related biomarkers in MM has continued to expand. Beyond traditional indicators, a variety of emerging biomarkers have become the focus of research due to their clear mechanistic associations and clinical value, providing new dimensions for disease assessment.

IL-5

IL-5 is a key cytokine for distinguishing engraftment syndrome (ES) after autologous hematopoietic stem cell transplantation (ASCT). ES occurs in 24.0% of patients with NDMM post-ASCT. The IL-5 level on day 6, combined with the proportion of CD8+ T cells and daratumumab treatment history, can accurately predict ES risk in 70.8% of patients (157). Its mechanism is related to IL-5-mediated immune-inflammatory imbalance, which is a core pathological basis for frailty (157).

Regulatory T cells (Tregs)

A reduced proportion of Tregs at diagnosis is an important predictor of early relapse (within 18 months) and shortened PFS in patients with MM, and synergizes with adverse factors such as extramedullary disease to predispose patients to a functionally high-risk state (158). This may be due to the insufficient regulatory capacity caused by reduced Treg proportions, which fails to effectively inhibit abnormal inflammatory responses, thereby exacerbating systemic metabolic disorders and frailty (158).

Metabolomic markers

MM-related specific metabolites identified by high-throughput analysis can reflect frailty-related abnormalities in energy metabolism and inflammatory intensity, enabling non-invasive assessment of the systemic reserve function of patients (159). Combined with advances in blood testing technology, their integration with monoclonal protein structure analysis can improve the accuracy of frailty risk stratification (160).

Macrophage migration inhibitory factor (MIF)

Serum MIF levels are markedly elevated in patients with NDMM (161). Notably, high MIF expression is associated with adverse features such as advanced staging and hypercalcemia, and serves as an independent risk factor for shortened PFS and OS (162). By promoting tumor proliferation and inflammatory disorders, it provides a reference for frailty risk assessment (163).

PET-CT imaging marker [splenic (68)Ga-Pentixafor uptake]

The splenic peak standardized uptake value (SUVpeak) measured by (68) Ga-Pentixafor-PET/CT is an important prognostic marker for pretreated patients with MM (164). A previous study has shown that patients with an SUVpeak of <3.35 have a median OS of 5 months, which is markedly shorter than the 62 months in those with an SUVpeak of >5.79 (164). This indicator is associated with disease progression and can reflect immune-inflammatory status, providing a non-invasive imaging basis for frailty-related prognostic assessment (164). The association strength between different biomarkers and frailty levels are shown in Fig. 3 This heatmap was generated to visualize the correlation strength between biomarkers and frailty status in MM. A total of 10 evidence-based biomarkers were selected from nine published studies, with frailty stratified into fit, intermediate-fit and frail according to MM geriatric assessment standards (142,154,157,158,162,165–168). Correlation values ranging from −1 to 1 were assigned based on quantitative and qualitative evidence from the literature. Spearman rank correlation was used to characterize the monotonic relationships between biomarker levels and frailty severity. The heatmap was constructed using GraphPad Prism (version 10; Dotmatics) with a diverging color scheme (dark blue, strong negative correlation; dark red, strong positive correlation) for clear visualization.

Association strength between
different biomarkers and frailty levels. Color key indicates the
strength of correlation: −1.0 represents strong negative
correlation and 1.0 represents strong positive correlation. CRP,
C-reactive protein; NLR, neutrophil-to-lymphocyte ratio; NTproBNP,
N-terminal pro-brain natriuretic peptide; MIF, macrophage migration
inhibitory factor; IL-5, interleukin-5; β2-MG, β2-microglobulin;
RUVBL2, RuvB-like 2; LDH, lactate dehydrogenase; Tregs, regulatory
T cells; ALB, albumin.

Figure 3.

Association strength between different biomarkers and frailty levels. Color key indicates the strength of correlation: −1.0 represents strong negative correlation and 1.0 represents strong positive correlation. CRP, C-reactive protein; NLR, neutrophil-to-lymphocyte ratio; NTproBNP, N-terminal pro-brain natriuretic peptide; MIF, macrophage migration inhibitory factor; IL-5, interleukin-5; β2-MG, β2-microglobulin; RUVBL2, RuvB-like 2; LDH, lactate dehydrogenase; Tregs, regulatory T cells; ALB, albumin.

Timing of frailty assessment

Although the IMWG-FS categorizes patients with MM into fit, intermediate-fit and frail groups and predicts OS, PFS, treatment discontinuation and non-hematologic toxicity, patient outcomes exhibit significant heterogeneity even within the same frailty subgroup (65).

Frailty is a dynamic state, however most existing studies lack detailed dynamic frailty scoring for specific subgroups, overlooking the impact of dynamic frailty assessment on clinical outcomes. Smits et al (38) conducted a prospective study on the dynamic changes of frailty and its impact on clinical outcomes in the HOVON 143 study, which involved patients with NDMM (NTE-NDMM) who were assessed as intermediate-fit and frail and not eligible for transplantation by the IMWG-FS. The HOVON 123 study confirmed that improvements in frailty scores are associated with longer OS, longer PFS and reduced 100-day mortality. During treatment, nearly half of frail patients showed improvement in IMWG-FSs, and integrating dynamic frailty assessment significantly enhances survival prediction. In most clinical settings, treatment modifications should not be based solely on a single frailty assessment. Relying solely on one assessment risks inadequate or excessive treatment, particularly due to underestimating frailty dynamics.

Early detection of frailty and timely intervention are key to slowing its progression (77). The International Conference on Frailty and Sarcopenia Research working group recommends a patient-centered, multidisciplinary team approach for CGA and management (169). In China, due to differences in medical and social environments, the primary approach is a multidisciplinary collaboration model. Teams comprising healthcare professionals from oncology, geriatrics, cardiovascular medicine, nutrition and rehabilitation jointly develop treatment plans to ensure medical safety and maximize patient benefit (170). Regular dynamic assessments of frailty are conducted during this process to promptly adjust treatment regimens, reduce medication-related complications, improve patient compliance and reduce financial burden (170). Interventions and management strategies for frailty in elderly patients with MM remain in the exploratory phase domestically, with specific operational workflows, referral protocols and follow-up procedures requiring further investigation.

Recommended assessment frequency during treatment

Induction therapy phase: Assessment timing and frequency

Dynamic frailty assessment during induction therapy requires frequent monitoring to capture rapid changes induced by treatment toxicity or disease response (33,38,171). The DynaFiT study (63) implemented IMWG-FS assessment at the start of each 21-day induction cycle (eight cycles total), and demonstrated that cycle-specific adjustments to treatment intensity improved outcomes. Specifically, 58% of frail patients achieved frailty category improvement, with 27% becoming fit. Complementary evidence has been provided by the HOVON 143 trial (38), which performed assessments after three and nine cycles of induction, with 78% of frail patients who improved showing changes within the first three cycles, highlighting early monitoring as critical for timely intervention. The SEER-Medicare cohort study (33) further supported that the first year post-diagnosis (encompassing induction) is a high-risk period for frailty fluctuation, with 93% of patients experiencing changes, justifying cycle-level surveillance.

Maintenance therapy phase: Assessment timing and frequency

Maintenance therapy demands sustained but pragmatic monitoring, as frailty changes are less acute but clinically impactful (86). Zhang et al (63) recommend frailty reassessment at maintenance initiation (post-induction) to guide Rd maintenance dosing, with 40% of patients transitioning to maintenance showing frailty trajectory shifts that informed personalized intensity. The Hemo-IMWG GA model validation (89) supported 3–6-month intervals during maintenance, as HS and IMWG-FS integration identified late hematological toxicity risks that static assessments missed. Additionally, the GETH-TC multicenter study (86) emphasized a day +100 post-autologous HCT assessment (a key maintenance transition point) to optimize long-term care, as frailty at this timepoint strongly predicted quality of life and readmission rates.

Cross-phase core assessment nodes and implementation

A total of three non-negotiable cross-phase nodes ensure continuity: i) Baseline (pre-treatment); ii) induction-maintenance transition; and iii) disease relapse/progression. Baseline assessment using Hematopoietic Cell Transplantation Frailty Scale (86) establishes a reference for longitudinal comparison. The induction-maintenance transition assessment (63) integrates frailty changes with MRD status to avoid undertreatment/overtreatment. At relapse, reassessment via cumulative deficit FI (77) identifies frailty deterioration (observed in 30% of patients at 12 months) that guides salvage therapy adjustments. For implementation, Smits et al (38) noted that assessments take <10 min using electronic health record-integrated tools, and Chen et al (89) recommended prioritizing higher-risk groups (frail, ≥80 years) for shortened 2-month intervals during early maintenance. Recommended assessment frequency during treatment is shown in Table IV (33,38,60,63,78,86,89,171–174). Frailty in MM is a dynamic condition that fluctuates with treatment response and disease status, requiring systematic reassessment at diagnosis, during therapy, upon relapse and post-treatment to inform timely adjustments in treatment intensity (33,38,60,63,78,86,89,171–174).

Table IV.

Timing of frailty assessment and principles of dynamic management.

Table IV.

Timing of frailty assessment and principles of dynamic management.

Assessment timingPurposeAction and clinical importance(Refs.)
At diagnosis (baseline)Establish initial frailty status to guide first-line therapy selectionFoundation for risk-stratified treatment (fit/intermediate/frail). Use tools such as IMWG-FS, HCT- FS or cumulative deficit FI to classify patients. Frail patients may benefit from daratumumab-containing regimens; avoid overtreatment in frail or undertreatment in fit subgroups.(33,38,60,63,78,86,89)
During therapy (every 2–3 cycles)Monitor treatment response and toxicity; track dynamic changes in frailtyDynamic assessment: If frailty improves (for example, increased ADL/IADL scores), consider treatment intensification (VRd dose escalated in DynaFiT study). If it worsens (reduced functional status, increased comorbidities), implement treatment de-escalation or enhance supportive care (for example, antibiotic/antiviral prophylaxis). Reassessment optimizes balance between efficacy and safety.(33,38,63,86,89)
At disease relapse/progressionRe-evaluate physiological reserve to guide subsequent lines of therapyFrailty should not absolutely preclude effective novel therapies (for example, bispecific antibodies, CAR-T therapy) in RRMM, but mandates intensified supportive measures (infection prevention, symptom management). Reclassify frailty status to select regimens matching current fitness (such as lower-intensity combinations for deteriorated frailty).(89,171–174)
Post-treatment (for example, day +100 post- auto- HCT, 12 months post-induction)Evaluate long-term frailty recovery; assess QoL and functional outcomesIdentify persistent frailty to initiate rehabilitation (physical exercise for mobility limitations). Frail patients post-auto- HCT have poorer QoL (mobility, self-care) and higher readmission rates; targeted interventions improve functional independence. Document frailty trajectory for long-term follow-up.(38,78,86,171)

[i] ADL, activities of daily living; CAR-T, chimeric antigen receptor T cell; FI, frailty index; HCT-FS, hematopoietic cell transplantation frailty scale; IADL, instrumental ADL; IMWG, International Myeloma Working Group; QoL, quality of life; RRMM, relapsed/refractory MM; VRd, bortezomib/lenalidomide/dexamethasone.

Conclusions and future directions

MM primarily affects elderly individuals, among whom frailty is highly prevalent due to physiological decline, disease progression and medication effects. Frailty is a key predictive indicator in MM, closely associated with survival prognosis, mortality risk, transplant risk, hospitalization duration and AE incidence. During drug therapy, frail patients with MM experience increased drug toxicity, higher discontinuation rates and poorer treatment outcomes. Employing frailty as a screening tool to predict drug toxicity, and guide medication selection or dosage adjustments can optimize both efficacy and quality of life. Future research should focus on refining frailty assessment tools for MM by integrating disease-specific molecular markers, such as BCMA expression, and imaging metrics, such as muscle mass measured by CT scans. Incorporating these parameters into treatment decisions and AE evaluations may improve the accuracy of frailty identification and risk prediction.

Elderly patients with MM have not demonstrated substantial benefit from novel therapeutic agents, highlighting the need for robust risk assessment models. Frailty scores facilitate the identification of patients at a higher risk of treatment toxicity and reduced survival, thereby supporting the selection of appropriate therapeutic regimens. In certain cases, prioritizing supportive care and psychological counseling over curative therapy may still result in prolonged survival. Although various frailty assessment tools are available, there is no consensus on standardized measurement instruments. Future approaches should incorporate dynamic frailty scoring methods, such as gait speed and grip strength, to enhance treatment precision. Additionally, assessment tools specifically designed for the characteristics of the Chinese elderly population are needed.

The IMWG-FS remains the gold standard for frailty assessment in MM. However, its subjective and time-intensive nature limits widespread clinical adoption. Although alternative assessment models have been introduced, they are not yet widely implemented in practice. Frailty is inherently dynamic, yet longitudinal research remains limited. Future research should prioritize the development of time-series indicator systems to monitor frailty dynamics. Recent prospective studies are expected to provide further evidence-based guidance for the management of elderly patients with MM. In summary, frailty scoring is essential for treatment selection, prognosis assessment and safety management in elderly patients with MM. Identifying additional prognostic parameters, such as immune function and metabolic markers, will support the creation of novel prognostic models. Standardizing dynamic frailty assessment will facilitate the transition to precision medicine in geriatric MM, ultimately improving quality of life and survival outcomes.

Acknowledgements

Not applicable.

Funding

Funding: Not applicable.

Availability of data and materials

Not applicable.

Authors' contributions

JLL and DYL were involved in conceptualization. JLL, DYL, CL and ZRC performed the literature search and data collection, and wrote the review. CL and ZRC reviewed and edited the manuscript. Data authentication is not applicable. All authors read and approved the final manuscript.

Ethics approval and consent to participate

Not applicable.

Patient consent for publication

Not applicable.

Competing interests

The authors declare that they have no competing interests.

References

1 

Diaz-delCastillo M, Chantry AD, Lawson MA and Heegaard AM: Multiple myeloma-A painful disease of the bone marrow. Semin Cell Dev Biol. 112:49–58. 2021. View Article : Google Scholar : PubMed/NCBI

2 

Michaud TL, Shih YH, Ji M, Huber J, Zhang W, Wang M, Schoen MW, Thomas TS, Colditz GA, Li JS and Chang SH: Differential life expectancies and life years lost associated with multiple myeloma in the United States: A simulation modelling study. Oncologist. Feb 6–2026.(Epub ahead of print). View Article : Google Scholar : PubMed/NCBI

3 

Dimopoulos MA, Moreau P, Terpos E, Mateos MV, Zweegman S, Cook G, Hájek R, Schjesvold F, Cavo M, Goldschmidt H, et al: Multiple myeloma: EHA-ESMO clinical practice guidelines for diagnosis, treatment and follow-up(†). Ann Oncol. 32:309–322. 2021. View Article : Google Scholar : PubMed/NCBI

4 

Wang S, Xu L, Feng J, Liu Y, Liu L, Wang J, Liu J, Huang X, Gao P, Lu J and Zhan S: Prevalence and incidence of multiple myeloma in Urban area in China: A national population-based analysis. Front Oncol. 9:15132020. View Article : Google Scholar : PubMed/NCBI

5 

Rodriguez-Otero P, Paiva B and San-Miguel JF: Roadmap to cure multiple myeloma. Cancer Treat Rev. 100:1022842021. View Article : Google Scholar : PubMed/NCBI

6 

Cowan AJ, Green DJ, Kwok M, Lee S, Coffey DG, Holmberg LA, Tuazon S, Gopal AK and Libby EN: Diagnosis and management of multiple myeloma: A review. JAMA. 327:464–477. 2022. View Article : Google Scholar : PubMed/NCBI

7 

Kauer J, Weinhold N and Raab MS: Acquired and selected: tracking antigen escape during T cell-redirecting therapies in multiple myeloma. Blood Cancer Discov. 6:532–534. 2025. View Article : Google Scholar : PubMed/NCBI

8 

Sudha P, Pham P, Niu W, Liu E, Wang L, Truong G, Ligocki C, Al-Azzawi R, Surapenini M, Bray SM, et al: Diagnostic sequencing identifies high-risk markers and mechanisms of resistance to guide immunotherapy selection. Blood Adv. 10:95–105. 2026. View Article : Google Scholar : PubMed/NCBI

9 

Manier S, Dimopoulos MA, Leleu XP, Moreau P, Cavo M, Goldschmidt H, Orlowski RZ, Tron M, Tekle C, Brégeault MF, et al: Isatuximab plus bortezomib, lenalidomide, and dexamethasone for transplant-ineligible newly diagnosed multiple myeloma patients: A frailty subgroup analysis of the IMROZ trial. Haematologica. 110:2139–2150. 2025.PubMed/NCBI

10 

Manier S, Lambert J, Hulin C, Macro M, Laribi K, Araujo C, Pica GM, Touzeau C, Godmer P, Slama B, et al: Safety and efficacy of a dexamethasone-sparing regimen with daratumumab and lenalidomide in patients with frailty and newly diagnosed multiple myeloma (IFM2017-03): A phase 3, open-label, multicentre, randomised, controlled trial. Lancet Oncol. 26:1323–1333. 2025. View Article : Google Scholar : PubMed/NCBI

11 

Mateos MV, Paiva B, Cedena MT, Puig N, Sureda-Balari AM, de la Calle VG, Oriol A, Ocio EM, Rosiñol L, Montes YG, et al: Induction therapy with bortezomib, melphalan, and prednisone followed by lenalidomide and dexamethasone versus carfilzomib, lenalidomide, and dexamethasone with or without daratumumab in older, fit patients with newly diagnosed multiple myeloma (GEM-2017FIT): A phase 3, open-label, multicentre, randomised clinical trial. Lancet Haematol. 12:e588–e598. 2025. View Article : Google Scholar : PubMed/NCBI

12 

Tu C, Van der Vreken A, Faict S, Ates G, Massie A, De Veirman K, De Bruyne E, Vanderkerken K and Menu E: The clinically available supplement pyruvate enhances the therapeutic effect of bortezomib in Multiple Myeloma by modulating mitochondrial metabolism. Cancer Lett. 640:2182452026. View Article : Google Scholar : PubMed/NCBI

13 

Hu S, Xu J, Cui W, Jin H, Wang X and Maimaitiyiming Y: Post-translational modifications in multiple myeloma: Mechanisms of drug resistance and therapeutic opportunities. Biomolecules. 15:7022025. View Article : Google Scholar : PubMed/NCBI

14 

Chen B, Liu J, Zhang Y, Shi C, Zhu D, Zhang G, Xiao F, Zhong L, Zhang M, Ng LG, et al: Enhancer extrachromosomal circular DNA ANKRD28 elicits drug resistance via POU2F2-Mediated transcriptional network in multiple myeloma. Adv Sci (Weinh). 12:e24156952025. View Article : Google Scholar : PubMed/NCBI

15 

D'Agostino M, Cairns DA, Lahuerta JJ, Wester R, Bertsch U, Waage A, Zamagni E, Mateos MV, Dall'Olio D, van de Donk NWCJ, et al: Second revision of the International staging system (R2-ISS) for overall survival in multiple myeloma: A European myeloma network (EMN) report within the HARMONY project. J Clin Oncol. 40:3406–3418. 2022. View Article : Google Scholar : PubMed/NCBI

16 

Abdallah NH, Binder M, Rajkumar SV, Greipp PT, Kapoor P, Dispenzieri A, Gertz MA, Baughn LB, Lacy MQ, Hayman SR, et al: A simple additive staging system for newly diagnosed multiple myeloma. Blood Cancer J. 12:212022. View Article : Google Scholar : PubMed/NCBI

17 

Brieghel C, Slørdahl TS, Andersen MN, Szabo AG, Niemann CU and Thorsteinsdóttir S: A Real-World International Staging System (RW-ISS) for patients with newly diagnosed multiple myeloma. Blood Cancer J. 15:592025. View Article : Google Scholar : PubMed/NCBI

18 

Pawlyn C, Cairns D, Kaiser M, Striha A, Jones J, Shah V, Jenner M, Drayson M, Owen R, Gregory W, et al: The relative importance of factors predicting outcome for myeloma patients at different ages: results from 3894 patients in the Myeloma XI trial. Leukemia. 34:604–612. 2020. View Article : Google Scholar : PubMed/NCBI

19 

Bonello F, Boccadoro M and Larocca A: Diagnostic and therapeutic challenges in the management of intermediate and frail elderly multiple myeloma patients. Cancers (Basel). 12:31062020. View Article : Google Scholar : PubMed/NCBI

20 

Stege CAM, van der Holt B, Dinmohamed AG, Sonneveld P, Levin MD, van de Donk NWCJ, Mellqvist UH, Waage A and Zweegman S: Validation of the FIRST simplified frailty scale using the ECOG performance status instead of patient-reported activities. Leukemia. 34:1964–1966. 2020. View Article : Google Scholar : PubMed/NCBI

21 

Nathwani N, Kurtin SE, Lipe B, Mohile SG, Catamero DD, Wujcik D, Birchard K, Davis A, Dudley W, Stricker CT and Wildes TM: Integrating touchscreen-based geriatric assessment and frailty screening for adults with multiple myeloma to drive personalized treatment decisions. JCO Oncol Pract. 16:e92–e99. 2020. View Article : Google Scholar : PubMed/NCBI

22 

Sim S, Kalff A, Tuch G, Mollee P, Ho PJ, Harrison S, Gibbs S, Prince HM, Spencer A, Joshua D, et al: The importance of frailty assessment in multiple myeloma: A position statement from the myeloma scientific advisory group to myeloma Australia. Intern Med J. 53:819–824. 2023. View Article : Google Scholar : PubMed/NCBI

23 

Zamagni E, Barbato S and Cavo M: How I treat high-risk multiple myeloma. Blood. 139:2889–2903. 2022. View Article : Google Scholar : PubMed/NCBI

24 

Möller MD, Gengenbach L, Graziani G, Greil C, Wäsch R and Engelhardt M: Geriatric assessments and frailty scores in multiple myeloma patients: A needed tool for individualized treatment? Curr Opin Oncol. 33:648–657. 2021. View Article : Google Scholar : PubMed/NCBI

25 

Kylies J, Brauneck E, Priemel M, Kylies D, Weisel K, Leonhardt LG and Viezens L: Sarcopenia and fat loss from serial CT predict survival in multiple myeloma patients undergoing stem cell transplantation. World J Surg Oncol. 23:3362025. View Article : Google Scholar : PubMed/NCBI

26 

Sobrini-Morillo P, Corral-Tuesta C, Sánchez-Castellano C, Gutiérrez-Blanco T, Blanchard-Rodríguez MJ, Escudero-González B, Nieto-Góngora C, Moujir López J, Serra-Rexach JA and Cruz-Jentoft AJ: Sarcopenia in older patients with newly diagnosed multiple myeloma. Gerontology. 72:19–28. 2026. View Article : Google Scholar : PubMed/NCBI

27 

João C, Geraldes C, Neves M, Mariz M and Trigo F: Management of older and frail patients with multiple myeloma in the Portuguese routine clinical practice: Deliberations and recommendations from an expert panel of hematologists. J Geriatr Oncol. 11:1210–1216. 2020. View Article : Google Scholar

28 

Fried LP, Tangen CM, Walston J, Newman AB, Hirsch C, Gottdiener J, Seeman T, Tracy R, Kop WJ, Burke G, et al: Frailty in older adults: Evidence for a phenotype. J Gerontol A Biol Sci Med Sci. 56:M146–M156. 2001. View Article : Google Scholar : PubMed/NCBI

29 

Cook G, Larocca A, Facon T, Zweegman S and Engelhardt M: Defining the vulnerable patient with myeloma-a frailty position paper of the European Myeloma Network. Leukemia. 34:2285–2294. 2020. View Article : Google Scholar : PubMed/NCBI

30 

Brioli A, Manz K, Pfirrmann M, Hänel M, Schwarzer AC, Prange-Krex G, Fabisch C, Knop S, Illmer T, Krammer-Steiner B, et al: Frailty impairs the feasibility of induction therapy but not of maintenance therapy in elderly myeloma patients: Final results of the German Maintenance Study (GERMAIN). J Cancer Res Clin Oncol. 146:749–759. 2020. View Article : Google Scholar : PubMed/NCBI

31 

Bao Y, Ren J, Chen L, Guo W, Feng K, Huang T and Cai YD: Identification of gene signatures associated with COVID-19 across children, adolescents, and adults in the nasopharynx and peripheral blood by using a machine learning approach. Curr Gene Ther. 25:703–717. 2025. View Article : Google Scholar : PubMed/NCBI

32 

Lu J, Zhen S and Li X: Characteristics of oxidative phosphorylation-related subtypes and construction of a prognostic signature in ovarian cancer. Curr Gene Ther. 25:327–344. 2025. View Article : Google Scholar : PubMed/NCBI

33 

Mian H, Wildes TM, Vij R, Pianko MJ, Major A and Fiala MA: Dynamic frailty risk assessment among older adults with multiple myeloma: A population-based cohort study. Blood Cancer J. 13:762023. View Article : Google Scholar : PubMed/NCBI

34 

Engelhardt M, Ihorst G, Duque-Afonso J, Wedding U, Spät-Schwalbe E, Goede V, Kolb G, Stauder R and Wäsch R: Structured assessment of frailty in multiple myeloma as a paradigm of individualized treatment algorithms in cancer patients at advanced age. Haematologica. 105:1183–1188. 2020. View Article : Google Scholar : PubMed/NCBI

35 

Rockwood K and Mitnitski A: Frailty in relation to the accumulation of deficits. J Gerontol A Biol Sci Med Sci. 62:722–727. 2007. View Article : Google Scholar : PubMed/NCBI

36 

Chan H, Chong YH, Seow MY, Li J, Garg P, Kelly M, Neylon A, McDiarmid B, Tan S and Jackson S: Electronic FRAIL score may predict treatment outcomes in older adults with myeloma. J Geriatr Oncol. 12:515–520. 2021. View Article : Google Scholar : PubMed/NCBI

37 

Dreyling E, Räder J, Möller MD, Ihorst G, Wenger S, Pahl A, Arends J, Herget G, Deibert P, Wäsch R and Engelhardt M: A Randomized Controlled ‘REAL-FITNESS’ trial to evaluate physical activity in patients with newly diagnosed multiple myeloma. J Cachexia Sarcopenia Muscle. 16:e137932025. View Article : Google Scholar : PubMed/NCBI

38 

Smits F, Groen K, Levin MD, Stege CAM, van Kampen R, van der Spek E, Bilgin YM, Thielen N, Nijhof I, Ludwig I, et al: Beyond static measurements: Dynamic frailty improves survival prediction in multiple myeloma. Blood. 145:543–546. 2025. View Article : Google Scholar : PubMed/NCBI

39 

Deng Y, Zhang K, Zhu J, Hu X and Liao R: Healthy aging, early screening, and interventions for frailty in the elderly. Biosci Trends. 17:252–261. 2023. View Article : Google Scholar : PubMed/NCBI

40 

Fell G, Rosko AE, Abel GA, Dumontier C, Higby KJ, Murillo A, Neuberg DS, Burd CE and Lane AA: Peripheral blood CD3(+) T-cell gene expression biomarkers correlate with clinical frailty in patients with haematological malignancies. Br J Haematol. 199:100–105. 2022. View Article : Google Scholar : PubMed/NCBI

41 

Elbahoty MH, Papineni B and Samant RS: Multiple myeloma: Clinical characteristics, current therapies and emerging innovative treatments targeting ribosome biogenesis dynamics. Clin Exp Metastasis. 41:829–842. 2024. View Article : Google Scholar : PubMed/NCBI

42 

Urban VS, Cegledi A and Mikala G: Multiple myeloma, a quintessential malignant disease of aging: A geroscience perspective on pathogenesis and treatment. Geroscience. 45:727–746. 2023. View Article : Google Scholar : PubMed/NCBI

43 

Ran T, Medhekar R, Fu AZ, Patel S and Kaila S: Patient characteristics associated with dose modifications for VRd among newly diagnosed multiple myeloma patients. Future Oncol. 18:3983–3991. 2022. View Article : Google Scholar : PubMed/NCBI

44 

Tang RQ, Zheng W, Li HL, Hu XO and Xiang YB: Lifestyle-related factors and cancer incidence in men: A public health assessment based on a ‘healthy lifestyle score’. Zhonghua Liu Xing Bing Xue Za Zhi. 34:109–113. 2013.(In Chinese). PubMed/NCBI

45 

Tamura Y, Omura T, Toyoshima K and Araki A: Nutrition management in older adults with diabetes: A review on the importance of shifting prevention strategies from metabolic syndrome to frailty. Nutrients. 12:33672020. View Article : Google Scholar : PubMed/NCBI

46 

Hayakawa M, Motokawa K, Mikami Y, Yamamoto K, Shirobe M, Edahiro A, Iwasaki M, Ohara Y, Watanabe Y, Kawai H, et al: Low dietary variety and diabetes mellitus are associated with frailty among community-dwelling older Japanese adults: A cross-sectional study. Nutrients. 13:6412021. View Article : Google Scholar : PubMed/NCBI

47 

Wildevuur SE and Simonse LW: Information and communication technology-enabled person-centered care for the ‘big five’ chronic conditions: scoping review. J Med Internet Res. 17:e772015. View Article : Google Scholar : PubMed/NCBI

48 

Ma W, Wang H, Wen Z, Liu L and Zhang X: Potentially inappropriate medication and frailty in older adults: A systematic review and meta-analysis. Arch Gerontol Geriatr. 114:1050872023. View Article : Google Scholar : PubMed/NCBI

49 

Ye B, Li Y, Bao Z and Gao J: Psychological resilience and frailty progression in older adults. JAMA Netw Open. 7:e24476052024. View Article : Google Scholar : PubMed/NCBI

50 

Lameirinhas J, Gorostiaga A and Etxeberria I: Definition and assessment of psychological frailty in older adults: A scoping review. Ageing Res Rev. 100:1024422024. View Article : Google Scholar : PubMed/NCBI

51 

Hanlon P, Politis M, Wightman H, Kirkpatrick S, Jones C, Khan M, Bezzina C, Mackinnon S, Rennison H, Wei L, et al: Frailty and socioeconomic position: A systematic review of observational studies. Ageing Res Rev. 100:1024202024. View Article : Google Scholar : PubMed/NCBI

52 

Shah UA, Parikh R, Castro F, Bellone M and Lesokhin AM: Dietary and microbiome evidence in multiple myeloma and other plasma cell disorders. Leukemia. 37:964–980. 2023. View Article : Google Scholar : PubMed/NCBI

53 

Calder PC: Nutrition and immunity: Lessons from coronavirus disease-2019. Proc Nutr Soc. 84:8–23. 2025. View Article : Google Scholar : PubMed/NCBI

54 

Murugappan MN, King-Kallimanis BL, Bhatnagar V, Kanapuru B, Farley JF, Seifert RD, Stenehjem DD, Chen TY, Horodniceanu EG and Kluetz PG: Measuring frailty using patient-reported outcomes (PRO) Data: A feasibility study in patients with multiple myeloma. Qual Life Res. 32:2281–2292. 2023. View Article : Google Scholar : PubMed/NCBI

55 

Nielsen LK, Larsen RF, Jarlbaek L, Möller S and Jespersen E: Health-related quality of life in patients with multiple myeloma participating in a multidisciplinary rehabilitation program. Ann Hematol. 100:2311–2323. 2021. View Article : Google Scholar : PubMed/NCBI

56 

O'Neill DE and Graham MM: Anemia, cardiovascular disease, and frailty in the older adult. Can J Cardiol. 38:715–717. 2022.PubMed/NCBI

57 

Lipof JJ, Abdallah N and Lipe B: Personalized treatment of multiple myeloma in frail patients. Curr Oncol Rep. 26:744–753. 2024. View Article : Google Scholar : PubMed/NCBI

58 

Oerlemans S, De Rooij BH, Bennink C, Bullinger L, Broijl A, D'Agostino M, Laane E, Lupo-Stanghellini MT, Perrot A, Wester R, et al: Update and European consensus on a patient-centered core outcome set for multiple myeloma in clinical practice and research. Haematologica. 109:1956–1959. 2024.PubMed/NCBI

59 

Sobrini-Morillo P, Corral-Tuesta C, Sánchez-Castellano C, Gutiérrez-Blanco T, Palomo-Rumschisky P, Álvarez-Pinheiro CG, Blanchard-Rodríguez MJ, Serra-Rexach JA and Cruz-Jentoft AJ: Comprehensive geriatric assessment of older patients with multiple myeloma: A prospective observational study. Cancers (Basel). 17:29042025. View Article : Google Scholar : PubMed/NCBI

60 

Palumbo A, Bringhen S, Mateos MV, Larocca A, Facon T, Kumar SK, Offidani M, McCarthy P, Evangelista A, Lonial S, et al: Geriatric assessment predicts survival and toxicities in elderly myeloma patients: An International myeloma working group report. Blood. 125:2068–2074. 2015. View Article : Google Scholar : PubMed/NCBI

61 

Yao Y, Sui WW, Liao AJ, Wang W, Chen LJ, Chu XX, Bao L, Cen XN, Fu R, Liu H, et al: Comprehensive geriatric assessment in newly diagnosed older myeloma patients: A multicentre, prospective, non-interventional study. Age Ageing. 51:afab2112022. View Article : Google Scholar : PubMed/NCBI

62 

Cook G, Pawlyn C, Royle KL, Senior ER, Everritt D, Bird J, Bowcock S, Dawkins B, Drayson M, Gillson S, et al: IMWG frailty score-adjusted therapy delivery reduces the early mortality risk in newly diagnosed tne multiple myeloma: Results of the UK myeloma research alliance (UK-MRA) Myeloma XIV fitness trial. Blood. 144 (Suppl 1):6732024. View Article : Google Scholar

63 

Zhang Y, Liang X, Xu W, Yi X, Hu R, Ma X, Yan Y, Zhang N, Wang J, Sun X, et al: Individualized dynamic frailty-tailored therapy (DynaFiT) in elderly patients with newly diagnosed multiple myeloma: A prospective study. J Hematol Oncol. 17:482024. View Article : Google Scholar : PubMed/NCBI

64 

Groen K, Stege CAM, Nasserinejad K, de Heer K, van Kampen RJW, Leys RBL, Thielen N, Westerman M, Wu KL, Ludwig I, et al: Ixazomib, daratumumab and low-dose dexamethasone in intermediate-fit patients with newly diagnosed multiple myeloma: an open-label phase 2 trial. EClinicalMedicine. 63:1021672023. View Article : Google Scholar : PubMed/NCBI

65 

Bringhen S, Pour L, Benjamin R, Grosicki S, Min CK, C de Farias DL, Vorog A, Labotka RJ, Wang B, Cherepanov D, et al: Ixazomib versus placebo as postinduction maintenance therapy in newly diagnosed multiple myeloma patients: An analysis by age and frailty status of the TOURMALINE-MM4 study. Clin Lymphoma Myeloma Leuk. 23:491–504. 2023. View Article : Google Scholar : PubMed/NCBI

66 

Seefat MR, Stege CAM, Lissenberg-Witte BI, Levin MD, Timmers GJ, Hoogendoorn M, Ypma PF, Klein SK, Velders GA, Westerman M, et al: Quality of life gains in frail and intermediate-fit patients with multiple Myeloma: Findings from the prospective HOVON123 clinical trial. Eur J Cancer. 207:1141532024. View Article : Google Scholar : PubMed/NCBI

67 

Efficace F, Gaidano G, Petrucci MT, Niscola P, Cottone F, Codeluppi K, Antonioli E, Tafuri A, Larocca A, Potenza L, et al: Association of IMWG frailty score with health-related quality of life profile of patients with relapsed refractory multiple myeloma in Italy and the UK: A GIMEMA, multicentre, cross-sectional study. Lancet Healthy Longev. 3:e628–e635. 2022. View Article : Google Scholar : PubMed/NCBI

68 

Candan O, Bayar A, Naghizada N, Demirtas D, Yanik AM, Yilmaz AF, Tuglular AT, Toptas T and Atagunduz I: Determinants of eligibility and timing of autologous transplantation in multiple myeloma: The role of R-MCI and diagnostic plasma cell Burden. Diagnostics (Basel). 15:30382025. View Article : Google Scholar : PubMed/NCBI

69 

Holler M, Ihorst G, Reinhardt H, Rösner A, Braun M, Möller MD, Dreyling E, Schoeller K, Scheubeck S, Wäsch R and Engelhardt M: An objective assessment in newly diagnosed multiple myeloma to avoid treatment complications and strengthen therapy adherence. Haematologica. 108:1115–1126. 2023. View Article : Google Scholar : PubMed/NCBI

70 

Cook G, Royle KL, Pawlyn C, Hockaday A, Shah V, Kaiser MF, Brown SR, Gregory WM, Child JA, Davies FE, et al: A clinical prediction model for outcome and therapy delivery in transplant-ineligible patients with myeloma (UK Myeloma Research Alliance Risk Profile): A development and validation study. Lancet Haematol. 6:e154–e166. 2019. View Article : Google Scholar : PubMed/NCBI

71 

Milani P, Vincent Rajkumar S, Merlini G, Kumar S, Gertz MA, Palladini G, Lacy MQ, Buadi FK, Hayman SR, Leung N, et al: N-terminal fragment of the type-B natriuretic peptide (NT-proBNP) contributes to a simple new frailty score in patients with newly diagnosed multiple myeloma. Am J Hematol. 91:1129–1134. 2016. View Article : Google Scholar : PubMed/NCBI

72 

Kleber M, Ihorst G, Terhorst M, Koch B, Deschler B, Wäsch R and Engelhardt M: Comorbidity as a prognostic variable in multiple myeloma: comparative evaluation of common comorbidity scores and use of a novel MM-comorbidity score. Blood Cancer J. 1:e352011. View Article : Google Scholar : PubMed/NCBI

73 

Bonanad S, De la Rubia J, Gironella M, Pérez Persona E, González B, Fernández Lago C, Arnan M, Zudaire M, Hernández Rivas JA, Soler A, et al: Development and psychometric validation of a brief comprehensive health status assessment scale in older patients with hematological malignancies: The GAH Scale. J Geriatr Oncol. 6:353–361. 2015. View Article : Google Scholar : PubMed/NCBI

74 

Chen Y, Gu J, Huang B, Liu J, Li X and Li J: Development and validation of a chemotherapy tolerance prediction model for Chinese multiple myeloma patients: The TM frailty score. Front Oncol. 13:11036872023. View Article : Google Scholar : PubMed/NCBI

75 

Wang DXM, Yao J, Zirek Y, Reijnierse EM and Maier AB: Muscle mass, strength, and physical performance predicting activities of daily living: A meta-analysis. J Cachexia Sarcopenia Muscle. 11:3–25. 2020. View Article : Google Scholar : PubMed/NCBI

76 

Kaiser MJ, Bauer JM, Ramsch C, Uter W, Guigoz Y, Cederholm T, Thomas DR, Anthony P, Charlton KE, Maggio M, et al: Validation of the Mini Nutritional Assessment short-form (MNA-SF): A practical tool for identification of nutritional status. J Nutr Health Aging. 13:782–788. 2009. View Article : Google Scholar : PubMed/NCBI

77 

Guerard EJ, Deal AM, Chang Y, Williams GR, Nyrop KA, Pergolotti M, Muss HB, Sanoff HK and Lund JL: Frailty index developed from a cancer-specific geriatric assessment and the association with mortality among older adults with cancer. J Natl Compr Canc Netw. 15:894–902. 2017. View Article : Google Scholar : PubMed/NCBI

78 

Abdallah N, Dizona P, Kumar A, LaPlant B, Menser T, Schaeferle G, Aug S, Weivoda M, Dispenzieri A, Buadi FK, et al: Cumulative deficits frailty index and relationship status predict survival in multiple myeloma. Blood Adv. 9:1137–1146. 2025. View Article : Google Scholar : PubMed/NCBI

79 

Chen Y, Gu J, Huang B, Liu J, Li X and Li J: P896: Development and validation of a frailty prediction model more suitable for multiple myeloma in Chinese patients: The TM frailty score. Hemasphere. 6 (Suppl):S787–S788. 2022. View Article : Google Scholar

80 

Li Y, Zhang J, Xu J, Guo H, Wang J, Zhao S, Liu L, Xue H and Lou Y: Retrospective Analysis of Four Frailty Assessment Tools in Elderly Patients with Multiple Myeloma. Blood. 142 (Suppl 1):19752023. View Article : Google Scholar

81 

Li Y, Zhao S, Xu J, Zhang J, Wang J, Guo H, Liu L and Xue H: Selection determines therapeutic effects: A retrospective analysis of the application of different frailty tools in elderly patients with multiple myeloma. Discov Oncol. 15:5462024. View Article : Google Scholar : PubMed/NCBI

82 

Xu J, Xue H, Zhao S, Wang J, Guo H, Zhang J, Liu J, Tian M, Hua L and Zhao M: Evaluating the effectiveness of risk adjustment using dynamic frailty assessment in treating newly diagnosed multiple myeloma in elderly patients. Blood. 142 (Sup1):S66442023. View Article : Google Scholar

83 

Xu J, Xue H, Zhao S, Wang J, Guo H, Zhang J, Liu J, Hua L, Tian M and Zhao M: Efficacy analysis of ixazomib-based regimens based on dynamic frailty assessment in elderly and frail patients with newly diagnosed multiple myeloma. Blood. 142 (Sup1):S66902023. View Article : Google Scholar

84 

Haider I, Leong DP, Shahid O, Louzada M, McCurdy A, Pond GR, Cameron R, Balitsky AK, Britto J, Aljama M, et al: Changes in frailty categorization over one year among Real-World patients with multiple Myeloma: A Prospective Cohort Study (MFRAIL). Clin Lymphoma Myeloma Leuk. 26:e164–e171.e1. 2026. View Article : Google Scholar : PubMed/NCBI

85 

Smits F, Groen K, Levin MD, Stege CAM, van Kampen R, van der Spek E, Nijhof I, Bilgin YM, Thielen N, Ludwig I, et al: Frail subgroups determine heterogeneous outcomes in older patients with NDMM: Long-term follow-up of the HOVON 143 trial. Blood Adv. 9:5828–5836. 2025. View Article : Google Scholar : PubMed/NCBI

86 

Tolosa-Ridao C, González MB, Gómez MA, Fox L, Pérez Artigas MDM, Santamaría A, Quintela González MDC, Salinas AS, Salmerón Camacho JM, Illana Álvaro V, et al: Frailty dynamics and their impact on QoL in patients undergoing autologous HCT for multiple myeloma: Results from a multicentre GETH-TC study. Br J Haematol. 207:1504–1516. 2025. View Article : Google Scholar : PubMed/NCBI

87 

Engelhardt M, Domm AS, Dold SM, Ihorst G, Reinhardt H, Zober A, Hieke S, Baayen C, Müller SJ, Einsele H, et al: A concise revised Myeloma comorbidity index as a valid prognostic instrument in a large cohort of 801 multiple myeloma patients. Haematologica. 102:910–921. 2017. View Article : Google Scholar : PubMed/NCBI

88 

Ma K, Ye J, Wang L, Sun C and Zhou X: Evaluation of the UK myeloma research alliance risk profile in Chinese patients with newly diagnosed multiple myeloma without autologous stem cell transplantation. Onco Targets Ther. 14:2349–2361. 2021. View Article : Google Scholar : PubMed/NCBI

89 

Chen Y, He F, Chen Y, He Z, Wu D, An H, Liu Q and Zheng Y: Combining IMWG GA and hematopoietic score to optimize the evaluation of dynamic chemotherapy tolerance in multiple myeloma. Ann Med. 57:25581272025. View Article : Google Scholar : PubMed/NCBI

90 

Tian B, Xu L, Jia S, Sun W, Zhang C, Feng J, Hui J, Li M, Xiao W, Wang L, et al: Development and validation of a novel frailty model for the patients with newly diagnosed multiple myeloma. Eur J Med Res. 31:892025. View Article : Google Scholar : PubMed/NCBI

91 

Lee HS, Lee J, Jo JC, Jung SH, Lee JJ, Kim D, Lee S and Song K: Development of a new clinical index to easily assess frailty of elderly patients with multiple myeloma in Asian population. Sci Rep. 11:229072021. View Article : Google Scholar : PubMed/NCBI

92 

Palumbo A, Avet-Loiseau H, Oliva S, Lokhorst HM, Goldschmidt H, Rosinol L, Richardson P, Caltagirone S, Lahuerta JJ, Facon T, et al: Revised International staging system for multiple myeloma: A report from International myeloma working group. J Clin Oncol. 33:2863–2869. 2015. View Article : Google Scholar : PubMed/NCBI

93 

Facon T, Dimopoulos MA, Meuleman N, Belch A, Mohty M, Chen WM, Kim K, Zamagni E, Rodriguez-Otero P, Renwick W, et al: A simplified frailty scale predicts outcomes in transplant-ineligible patients with newly diagnosed multiple myeloma treated in the FIRST (MM-020) trial. Leukemia. 34:224–233. 2020. View Article : Google Scholar : PubMed/NCBI

94 

Lee JY, Kim SA, Koh Y, Yhim HY, Lee GW, Min CK, Do YR, Kim HJ, Bae SH, Eom HS, et al: Validating the Korean geriatric assessment tool in elderly multiple myeloma patients: A multicenter study. Cancer Res Treat. 58:311–319. 2026. View Article : Google Scholar : PubMed/NCBI

95 

Krepper D, Sparano F, Giesinger JM, Gaidano G, Niscola P, Codeluppi K, Antonioli E, Califano C, Floro L, Annibali O, et al: Assessing frailty in patients with relapsed/refractory multiple myeloma: A comparison between the patient-reported frailty phenotype and the International myeloma working group frailty index. J Geriatr Oncol. 16:1022662025. View Article : Google Scholar : PubMed/NCBI

96 

Muzyka M, Ottaviani S, Caffa I, Bonfiglio T, Parisi E, Guijarro A, Tagliafico L, Lemoli RM, Ponzano M, Marelli C, et al: Prognostic frailty-based determinants of long-term mortality in older patients with newly diagnosed multiple myeloma. Cancers (Basel). 17:7892025. View Article : Google Scholar : PubMed/NCBI

97 

Tyczyńska A, Krzempek MK, Cortez AJ, Jurczyszyn A, Godlewska K, Ciepłuch H, Subocz E, Hałka J, Kulikowska de Nałęcz A, Wiśniewska A, et al: The real-world evidence on the fragility and its impact on the choice of treatment regimen in newly diagnosed patients with multiple myeloma over 75 years of age. Cancers (Basel). 15:34692023. View Article : Google Scholar : PubMed/NCBI

98 

Abdallah N and Kumar SK: Up-front treatment of elderly (Age ≥75 Years) and frail patients with multiple myeloma. J Natl Compr Canc Netw. 22:e2470392024. View Article : Google Scholar : PubMed/NCBI

99 

Salama E, Lam S, Gonsalves WI, Tzachanis D, Momper JD and M Saunders I: Estimation of kidney function in patients with multiple myeloma: Implications for lenalidomide dosing. Ann Pharmacother. 57:29–35. 2023. View Article : Google Scholar : PubMed/NCBI

100 

Kumar SK, Callander NS, Adekola K, Anderson LD, Baljevic M, Baz R, Campagnaro E, Costello C, D'Angelo C, Derman B, et al: NCCN Guidelines® Insights: multiple myeloma, version 1.2025. J Natl Compr Canc Netw. 23:132–140. 2025. View Article : Google Scholar : PubMed/NCBI

101 

Mina R, Bringhen S, Wildes TM, Zweegman S and Rosko AE: Approach to the older adult with multiple myeloma. Am Soc Clin Oncol Educ Book. 39:500–518. 2019. View Article : Google Scholar : PubMed/NCBI

102 

DuMontier C, La J, Bihn J, Corrigan J, Yildirim C, Dharne M, Hassan H, Yellapragada S, Abel GA, Gaziano JM, et al: More intensive therapy as more effective treatment for frail patients with multiple myeloma [corrected]. Blood Adv. 7:6275–6284. 2023. View Article : Google Scholar : PubMed/NCBI

103 

Aureli A, Marziani B, Sconocchia T, Pasqualone G, Franceschini L, Spagnoli GC, Venditti A and Sconocchia G: Challenges in multiple myeloma therapy in older and frail patients. Cancers (Basel). 17:9442025. View Article : Google Scholar : PubMed/NCBI

104 

Mian H, McCurdy A, Giri S, Grant S, Rochwerg B, Winks E, Rosko AE, Engelhardt M, Pawlyn C, Cook G, et al: The prevalence and outcomes of frail older adults in clinical trials in multiple myeloma: A systematic review. Blood Cancer J. 13:62023. View Article : Google Scholar : PubMed/NCBI

105 

Engelhardt M, Dold SM, Ihorst G, Zober A, Möller M, Reinhardt H, Hieke S, Schumacher M and Wäsch R: Geriatric assessment in multiple myeloma patients: Validation of the International Myeloma Working Group (IMWG) score and comparison with other common comorbidity scores. Haematologica. 101:1110–1119. 2016. View Article : Google Scholar : PubMed/NCBI

106 

Dold SM, Möller MD, Ihorst G, Langer C, Pönisch W, Mügge LO, Knop S, Jung J, Greil C, Wäsch R and Engelhardt M: Validation of the revised myeloma comorbidity index and other comorbidity scores in a multicenter German study group multiple myeloma trial. Haematologica. 106:875–880. 2021. View Article : Google Scholar : PubMed/NCBI

107 

Facon T, Cook G, Usmani SZ, Hulin C, Kumar S, Plesner T, Touzeau C, Bahlis NJ, Basu S, Nahi H, et al: Daratumumab plus lenalidomide and dexamethasone in transplant-ineligible newly diagnosed multiple myeloma: Frailty subgroup analysis of MAIA. Leukemia. 36:1066–1077. 2022. View Article : Google Scholar : PubMed/NCBI

108 

Bruins WSC, Smits F, Duetz C, Nasserinejad K, Groen K, Korst CLBM, de Jonge AV, Rentenaar R, Hageman T, Cosovic M, et al: Immune signatures in older patients with newly diagnosed multiple myeloma are associated with survival outcomes of first-line therapy irrespective of frailty levels. Hemasphere. 9:e702102025. View Article : Google Scholar : PubMed/NCBI

109 

Palumbo A, Bringhen S, Bruno B, Falcone AP, Liberati AM, Grasso M, Ria R, Pisani F, Cangialosi C, Caravita T, et al: Melphalan 200 mg/m(2) versus melphalan 100 mg/m(2) in newly diagnosed myeloma patients: A prospective, multicenter phase 3 study. Blood. 115:1873–1879. 2010. View Article : Google Scholar : PubMed/NCBI

110 

Rodriguez TE, Hari P, Stiff PJ, Smith SE, Sterrenberg D and Vesole DH: Busulfan, melphalan, and bortezomib versus high-dose melphalan as a conditioning regimen for autologous hematopoietic stem cell transplantation in multiple myeloma. Biol Blood Marrow Transplant. 22:1391–1396. 2016. View Article : Google Scholar : PubMed/NCBI

111 

Brioli A, vom Hofe F, Rucci P, Ernst T, Yomade O, Hilgendorf I, Scholl S, Sayer H, Mügge LO, Hochhaus A and von Lilienfeld-Toal M: Melphalan 200 mg/m2 does not increase toxicity and improves survival in comparison to reduced doses of melphalan in multiple myeloma patients. Bone Marrow Transplantation. 56:1209–1212. 2021. View Article : Google Scholar : PubMed/NCBI

112 

Bostankolu Değirmenci B, Yegin ZA, Akdemir ÜO, Dede A, Gündem GG, Özkurt ZN, Atay LÖ and Yağcı M: Clinical factors associated with autologous stem cell transplantation outcomes in multiple myeloma: Upfront transplant with MEL200 remains the standard of care. Ann Hematol. 103:269–283. 2024. View Article : Google Scholar : PubMed/NCBI

113 

Straka C, Salwender H, Knop S, Vogel M, Müller J, Metzner B, Langer C, Sayer H, Jung W, Dürk HA, et al: Full or intensity-reduced high-dose melphalan and single or double autologous stem cell transplant with or without bortezomib consolidation in patients with newly diagnosed multiple myeloma. Eur J Haematol. 107:529–542. 2021. View Article : Google Scholar : PubMed/NCBI

114 

Badros A, Barlogie B, Siegel E, Morris C, Desikan R, Zangari M, Fassas A, Anaissie E, Munshi N and Tricot G: Autologous stem cell transplantation in elderly multiple myeloma patients over the age of 70 years. Br J Haematol. 114:600–607. 2001. View Article : Google Scholar : PubMed/NCBI

115 

Dimopoulos MA, Sonneveld P, Leung N, Merlini G, Ludwig H, Kastritis E, Goldschmidt H, Joshua D, Orlowski RZ, Powles R, et al: International myeloma working group recommendations for the diagnosis and management of myeloma-related renal impairment. J Clin Oncol. 34:1544–1557. 2016. View Article : Google Scholar : PubMed/NCBI

116 

Malard F, Neri P, Bahlis NJ, Terpos E, Moukalled N, Hungria VTM, Manier S and Mohty M: Multiple myeloma. Nat Rev Dis Primers. 10:452024. View Article : Google Scholar : PubMed/NCBI

117 

Ocio EM, Perrot A, Bories P, San-Miguel JF, Blau IW, Karlin L, Martinez-Lopez J, Wang SY, Bringhen S, Marcatti M, et al: Efficacy and safety of isatuximab plus bortezomib, lenalidomide, and dexamethasone in patients with newly diagnosed multiple myeloma ineligible/with no immediate intent for autologous stem cell transplantation. Leukemia. 37:1521–1529. 2023. View Article : Google Scholar : PubMed/NCBI

118 

Mian HS, Fiala MA and Wildes TM: Burden of treatment among older adults with newly diagnosed multiple myeloma. Clin Lymphoma Myeloma Leuk. 21:e152–e159. 2021. View Article : Google Scholar : PubMed/NCBI

119 

Askeland FB, Haukås E, Slørdahl TS, Klostergaard A, Alexandersen T, Lysén A, Abdollahi P, Nielsen LK, Hermansen E and Schjesvold F: Isatuximab, bortezomib, lenalidomide, and limited dexamethasone in patients with transplant-ineligible multiple myeloma (REST): A multicentre, single-arm, phase 2 trial. Lancet Haematol. 12:e120–e127. 2025. View Article : Google Scholar : PubMed/NCBI

120 

Durie BGM, Hoering A, Sexton R, Abidi MH, Epstein J, Rajkumar SV, Dispenzieri A, Kahanic SP, Thakuri MC, Reu FJ, et al: Longer term follow-up of the randomized phase III trial SWOG S0777: bortezomib, lenalidomide and dexamethasone vs. lenalidomide and dexamethasone in patients (Pts) with previously untreated multiple myeloma without an intent for immediate autologous stem cell transplant (ASCT). Blood Cancer J. 10:532020. View Article : Google Scholar : PubMed/NCBI

121 

Mateos MV, San-Miguel J, Cavo M, Suzuki K, Jakubowiak A, Knop S, Doyen C, Lucio P, Nagy Z, Pour L, et al: Bortezomib, melphalan, and prednisone with or without daratumumab in transplant-ineligible patients with newly diagnosed multiple myeloma (ALCYONE): Final analysis of an open-label, randomised, multicentre, phase 3 trial. Lancet Oncol. 26:596–608. 2025. View Article : Google Scholar : PubMed/NCBI

122 

Yu C, Cai T, Zhou T, Zeng N, Liang X, Pan G, Ouyang W and Yuan C: Classification of symptom subtypes in patients with multiple myeloma during treatment: A cross-sectional survey study in China. BMJ Open. 13:e0664672023. View Article : Google Scholar : PubMed/NCBI

123 

Kaweme NM, Changwe GJ and Zhou F: Approaches and challenges in the management of multiple myeloma in the very old: Future treatment prospects. Front Med (Lausanne). 8:6126962021. View Article : Google Scholar : PubMed/NCBI

124 

Okazuka K, Ishida T, Nashimoto J, Uto Y, Sato K, Miyazaki K, Ogura M, Yoshiki Y, Abe Y, Tsukada N and Suzuki K: The efficacy and safety of modified bortezomib-lenalidomide-dexamethasone in transplant-eligible patients with newly diagnosed multiple myeloma. Eur J Haematol. 104:110–115. 2020. View Article : Google Scholar : PubMed/NCBI

125 

Mateos MV, Cavo M, Blade J, Dimopoulos MA, Suzuki K, Jakubowiak A, Knop S, Doyen C, Lucio P, Nagy Z, et al: Overall survival with daratumumab, bortezomib, melphalan, and prednisone in newly diagnosed multiple myeloma (ALCYONE): A randomised, open-label, phase 3 trial. Lancet. 395:132–141. 2020. View Article : Google Scholar : PubMed/NCBI

126 

Larocca A, Bonello F, Gaidano G, D'Agostino M, Offidani M, Cascavilla N, Capra A, Benevolo G, Tosi P, Galli M, et al: Dose/schedule-adjusted Rd-R vs continuous Rd for elderly, intermediate-fit patients with newly diagnosed multiple myeloma. Blood. 137:3027–3036. 2021. View Article : Google Scholar : PubMed/NCBI

127 

Larocca A, Dold SM, Zweegman S, Terpos E, Wäsch R, D'Agostino M, Scheubeck S, Goldschmidt H, Gay F, Cavo M, et al: Patient-centered practice in elderly myeloma patients: An overview and consensus from the European Myeloma Network (EMN). Leukemia. 32:1697–1712. 2018. View Article : Google Scholar : PubMed/NCBI

128 

Hajek A, Bock JO, Saum KU, Matschinger H, Brenner H, Holleczek B, Haefeli WE, Heider D and König HH: Frailty and healthcare costs-longitudinal results of a prospective cohort study. Age Ageing. 47:233–241. 2018. View Article : Google Scholar : PubMed/NCBI

129 

Jeryczynski G, Bolomsky A, Agis H and Krauth MT: Stratification for RRMM and risk-adapted therapy: Sequencing of therapies in RRMM. Cancers (Basel). 13:58862021. View Article : Google Scholar : PubMed/NCBI

130 

Chen W, Cai Z, Chim CS, Chng WJ, Du J, Fu C, Gao W, Hanamura I, Hou J, Huang JS, et al: Consensus guidelines and recommendations for the anti-CD38-based therapy in clinical practice for relapsed/refractory multiple myeloma: From the Pan-Pacific multiple myeloma working group. Clin Hematol Int. 7:36–59. 2025. View Article : Google Scholar

131 

Sánta H, Regáli L, Váróczy L, Szita V, Wiedemann Á, Varju L, Rejtő L, Bartha NS, Máté D, Masszi A, et al: Ixazomib-lenalidomide-dexamethasone for the treatment of relapsed/refractory multiple myeloma: A hungarian real-world analysis. J Clin Med. 15:2862025. View Article : Google Scholar : PubMed/NCBI

132 

Murugappan MN, King-Kallimanis BL, Bhatnagar V, Kanapuru B, Farley JF, Seifert RD, Stenehjem DD, Chen TY, Horodniceanu EG and Kluetz PG: Patient-reported frailty phenotype (PRFP) vs. International Myeloma Working Group frailty index (IMWG FI) proxy: A comparison between two approaches to measuring frailty. J Geriatr Oncol. 15:1016812024. View Article : Google Scholar : PubMed/NCBI

133 

Davis JA, Dima D, Ahmed N, DeJarnette S, McGuirk J, Jia X, Raza S, Khouri J, Valent J, Anwer F, et al: Impact of frailty on outcomes after chimeric antigen receptor T cell therapy for patients with relapsed/refractory multiple myeloma. Transplant Cell Ther. 30:298–305. 2024. View Article : Google Scholar : PubMed/NCBI

134 

Adegbite B, Tan CR, Shekarkhand T, Firestone RS, Jurgens EM, Miller K, Lesokhin AM, Shah GL, Korde N, Rajeeve S, et al: Outcomes in frail patients receiving BCMA-directed bispecific antibodies for relapsed/refractory multiple myeloma. Blood Adv. 9:4016–4022. 2025. View Article : Google Scholar : PubMed/NCBI

135 

Oriol A, Dimopoulos M, Schjesvold F, Beksac M, Facon T, Dhanasiri S, Guo S, Mu Y, Hong K, Gentili C, et al: Pomalidomide, bortezomib, and dexamethasone in lenalidomide-pretreated multiple myeloma: A Subanalysis of OPTIMISMM by frailty and bortezomib dose adjustment. Clin Lymphoma Myeloma Leuk. 24:165–176.e4. 2024. View Article : Google Scholar : PubMed/NCBI

136 

Tagami N, Uchiyama M, Suzuki K, Shirai H, Seto T and Iida S: Isatuximab plus pomalidomide and dexamethasone in frail individuals with relapsed/refractory multiple myeloma in Japan. Int J Hematol. 121:476–482. 2025. View Article : Google Scholar : PubMed/NCBI

137 

Ríos-Tamayo R, Lecumberri R, Cibeira MT, González-Calle V, Alonso R, Domingo-González A, Landete E, Encinas C, Iñigo B, Blanchard MJ, et al: A simple frailty score predicts survival and early mortality in systemic AL amyloidosis. Cancers (Basel). 16:16892024. View Article : Google Scholar : PubMed/NCBI

138 

Bayes-Genis A, Docherty KF, Petrie MC, Januzzi JL, Mueller C, Anderson L, Bozkurt B, Butler J, Chioncel O, Cleland JGF, et al: Practical algorithms for early diagnosis of heart failure and heart stress using NT-proBNP: A clinical consensus statement from the Heart Failure Association of the ESC. Eur J Heart Fail. 25:1891–1898. 2023. View Article : Google Scholar : PubMed/NCBI

139 

Adamo M, Pagnesi M, Mebazaa A, Davison B, Edwards C, Tomasoni D, Arrigo M, Barros M, Biegus J, Celutkiene J, et al: NT-proBNP and high intensity care for acute heart failure: the STRONG-HF trial. Eur Heart J. 44:2947–2962. 2023. View Article : Google Scholar : PubMed/NCBI

140 

Teramoto K, Tay WT, Tromp J, Ouwerkerk W, Teng TK, Chandramouli C, Liew OW, Chong J, Poppe KK, Lund M, et al: Longitudinal NT-proBNP: Associations with echocardiographic changes and outcomes in heart failure. J Am Heart Assoc. 13:e0322542024. View Article : Google Scholar : PubMed/NCBI

141 

de Terwangne C, Vaes B, Pasquet A, Boland B, Pouleur AC and Degryse JM: Untangling the prognostic value of diastolic dysfunction, NT-proBNP, and frailty in older patients with preserved left ventricular ejection fraction without valvular disease. BMC Geriatr. 25:9892025. View Article : Google Scholar : PubMed/NCBI

142 

Giri S, Dahal S, Bal S, Godby KN, Richman J, Olszewski AJ, Williams GR, Brown C, Buford TW, Costa LJ and Bhatia S: Pre-treatment neutrophil to lymphocyte ratio as a biomarker of frailty and predictor of survival among older adults with multiple myeloma. J Geriatr Oncol. 13:486–492. 2022. View Article : Google Scholar : PubMed/NCBI

143 

Mikulski D, Kościelny K, Nowicki M, Wawrzyniak E, Kalwas M, Kowalik M, Pryt M, Sęczkowska E, Świątek A, Wierzbowska A and Fendler W: Neutrophil to lymphocyte ratio (NLR) impact on the progression-free survival and overall survival of multiple myeloma patients treated with high-dose chemotherapy and autologous stem cell transplantation. Leuk Lymphoma. 64:98–106. 2023. View Article : Google Scholar : PubMed/NCBI

144 

Levinson T and Wasserman A: C-Reactive Protein Velocity (CRPv) as a new biomarker for the early detection of acute infection/inflammation. Int J Mol Sci. 23:81002022. View Article : Google Scholar : PubMed/NCBI

145 

Roy A, Zeller J, Nero TL, Klepetko J, Eisenhardt SU, Parker MW, McFadyen JD and Peter K: C-reactive protein: The nexus between inflammation and protein misfolding diseases. Front Immunol. 16:16127032025. View Article : Google Scholar : PubMed/NCBI

146 

Sibianu M and Slevin M: The pathogenic role of C-Reactive protein in diabetes-linked unstable atherosclerosis. Int J Mol Sci. 26:68552025. View Article : Google Scholar : PubMed/NCBI

147 

Tang M, Cao H, Wei XH, Zhen Q, Liu F, Wang YF, Fan NG and Peng YD: Association between high-sensitivity C-reactive protein and diabetic kidney disease in patients with type 2 diabetes mellitus. Front Endocrinol (Lausanne). 13:8855162022. View Article : Google Scholar : PubMed/NCBI

148 

Ehteram H, Raji S, Rahmati M, Teymoori H, Safarpour S, Poursharifi N, Hashem Zadeh M, Pakzad R, Habibi H and Mobarra N: Association between Pro-oxidant-Antioxidant balance and high-sensitivity C-reactive protein in type 2 diabetes mellitus: A Study on Postmenopausal Women. Endocrinol Diabetes Metab. 6:e4002023. View Article : Google Scholar : PubMed/NCBI

149 

Guo L, Lv H, Wang J, Zhang B, Zhu Y, Zhang X, Zhu H, Zhou X and Xia Y: Predictive value of high sensitivity C-reactive protein in three-vessel disease patients with and without type 2 diabetes. Cardiovasc Diabetol. 22:912023. View Article : Google Scholar : PubMed/NCBI

150 

Lin S, Chen X, Cheng Y, Huang H, Yang F, Bao Z and Fan Y: C-Reactive protein level as a novel serum biomarker in sarcopenia. Mediators Inflamm. 2024:33623362024. View Article : Google Scholar : PubMed/NCBI

151 

Wang A, Wang M, Li G, Zhang X and Wu M: Impact of C-Reactive protein and liver frailty index on sarcopenia and poor outcome in liver transplant patients. Clin Lab. doi: 10.7754/Clin.Lab.2024.240332.

152 

Yang J, Liu Z, Liu H, He J, Yang J, Lin P, Wang Q, Du J, Ma W, Yin Z, et al: C-reactive protein promotes bone destruction in human myeloma through the CD32-p38 MAPK-Twist axis. Sci Signal. 10:eaan62822017. View Article : Google Scholar : PubMed/NCBI

153 

Radnay Z, Illés Á, Udvardy M, Prohászka Z, Sinkovits G, Csányi MC, Kellermayer M, Kiss A and Hársfalvi J: Von willebrand factor and platelet levels before conditioning chemotherapy indicate bone marrow regeneration following autologous hematopoietic stem cell transplantation. Transplant Cell Ther. 28:830.e1–830.e7. 2022. View Article : Google Scholar : PubMed/NCBI

154 

Jimenez-Zepeda VH, Lee H, Tay J, Duggan P, McCulloch S, Neri P and Bahlis NJ: N-Terminal pro-brain natriuretic peptide (NTproBNP) in patients with symptomatic multiple myeloma: report from a single institution. Ann Hematol. 100:2521–2527. 2021. View Article : Google Scholar : PubMed/NCBI

155 

Patel BG, Luo S, Wildes TM and Sanfilippo KM: Frailty in older adults with multiple myeloma: A study of US veterans. JCO Clin Cancer Inform. 4:117–127. 2020. View Article : Google Scholar : PubMed/NCBI

156 

Ipek Y, Karademir N, Yilmazer O and Yilmaz G: The effects of second primary malignancies and frailty on overall survival and mortality in geriatric Turkish patients with multiple myeloma. Curr Oncol. 30:5615–5630. 2023. View Article : Google Scholar : PubMed/NCBI

157 

Zhang XL, Pan MM, Kaminskiy Y, Jin SW, Mi JQ, Zhang WP and Xu J: Interleukin-5 is an adjunctive biomarker for engraftment syndrome in multiple myeloma patients undergoing autologous hematopoietic stem cell transplantation. Clin Immunol. 279:1105752025. View Article : Google Scholar : PubMed/NCBI

158 

Zhou Q, Xu F, Wen J, Yue J, Zhang Y, Du L, Kou K, Su J, Liu Y and Liang X: Tregs at diagnosis as a potential biomarker for predicting high-risk functionality in newly diagnosed multiple myeloma. Cancer Med. 14:e709802025. View Article : Google Scholar : PubMed/NCBI

159 

Varzieva VG, Mesonzhnik NV, Ilgisonis IS, Belenkov YN, Kozhevnikova MV and Appolonova SA: Metabolomic biomarkers of multiple myeloma: A systematic review. Biochim Biophys Acta Rev Cancer. 1879:1891512024. View Article : Google Scholar : PubMed/NCBI

160 

Tzasta A, Wijnands C, Baalman K, van Gool AJ, Zweegman S and Jacobs JFM: Advances in multiple myeloma blood-based monitoring and its clinical applications. Crit Rev Clin Lab Sci. 62:491–509. 2025. View Article : Google Scholar : PubMed/NCBI

161 

Xu J, Yu N, Zhao P, Wang F, Huang J, Cui Y, Ding H, Yang Y, Gao Y, Pan L, et al: Intratumor heterogeneity of MIF expression correlates with extramedullary involvement of multiple myeloma. Front Oncol. 11:6943312021. View Article : Google Scholar : PubMed/NCBI

162 

Li D, Qiao B, Cheng Q, Chen L, Zhao F, Zuo L, Li Q and Sun C: Macrophage migration inhibitory factor as a prognostic biomarker in multiple myeloma: Clinical significance and in vitro effects. Carcinogenesis. 46:bgaf0332025. View Article : Google Scholar : PubMed/NCBI

163 

Zhang Z, Zhou X, Guo J, Zhang F, Qian Y, Wang G, Duan M, Wang Y, Zhao H, Yang Z, et al: TA-MSCs, TA-MSCs-EVs, MIF: Their crosstalk in immunosuppressive tumor microenvironment. J Transl Med. 20:3202022. View Article : Google Scholar : PubMed/NCBI

164 

Kraus S, Klassen P, Kircher M, Dierks A, Habringer S, Gäble A, Kortüm KM, Weinhold N, Ademaj-Kospiri V, Werner RA, et al: Reduced splenic uptake on (68)Ga-Pentixafor-PET/CT imaging in multiple myeloma-a potential imaging biomarker for disease prognosis. Theranostics. 12:5986–5994. 2022. View Article : Google Scholar : PubMed/NCBI

165 

Soysal P, Stubbs B, Lucato P, Luchini C, Solmi M, Peluso R, Sergi G, Isik AT, Manzato E, Maggi S, et al: Inflammation and frailty in the elderly: A systematic review and meta-analysis. Ageing Res Rev. 31:1–8. 2016. View Article : Google Scholar : PubMed/NCBI

166 

Mohan Lal B, van Rhee F and Al Hadidi S: Current state of evidence on definitions and management of high-risk multiple myeloma. Curr Oncol Rep. 27:258–277. 2025. View Article : Google Scholar : PubMed/NCBI

167 

Tang S, Long X, Li F, Jiang S, Fu Y and Liu J: Identification of RUVBL2 as a novel biomarker to predict the prognosis and drug sensitivity in multiple myeloma based on ferroptosis genes. Hematology. 30:24674992025. View Article : Google Scholar : PubMed/NCBI

168 

Groen K, Smits F, Nasserinejad K, Levin MD, Regelink JC, Timmers GJ, de Waal EGM, Westerman M, Velders GA, de Heer K, et al: Uncovering the ultra-frail: A distinct subgroup in non-transplant eligible newly diagnosed patients with multiple myeloma, with an inferior clinical outcome. Hemasphere. 9:e702682025. View Article : Google Scholar : PubMed/NCBI

169 

Ruiz JG, Dent E, Morley JE, Merchant RA, Beilby J, Beard J, Tripathy C, Sorin M, Andrieu S, Aprahamian I, et al: Screening for and managing the person with frailty in primary care: ICFSR consensus guidelines. J Nutr Health Aging. 24:920–927. 2020. View Article : Google Scholar : PubMed/NCBI

170 

Chinese Hematology Association; Chinese Society of Hematology, : Guidelines for the diagnosis and management of multiple myeloma in China (2024 revision). Zhonghua Nei Ke Za Zhi. 63:1186–1195. 2024.(In Chinese). PubMed/NCBI

171 

Dai Y and Jin F: Dynamic frailty-tailored therapy (DynaFiT): A proof-of-concept study in elderly patients with newly diagnosed multiple myeloma. Blood Sci. 6:e002082024. View Article : Google Scholar : PubMed/NCBI

172 

Bringhen S, D'Agostino M, Paris L, Ballanti S, Pescosta N, Spada S, Pezzatti S, Grasso M, Rota-Scalabrini D, De Rosa L, et al: Lenalidomide-based induction and maintenance in elderly newly diagnosed multiple myeloma patients: Updated results of the EMN01 randomized trial. Haematologica. 105:1937–1947. 2020. View Article : Google Scholar : PubMed/NCBI

173 

Szmitko PE, Wang CH, Weisel RD, de Almeida JR, Anderson TJ and Verma S: New markers of inflammation and endothelial cell activation: Part I. Circulation. 108:1917–1923. 2003. View Article : Google Scholar : PubMed/NCBI

174 

Mohty M, Facon T, Malard F and Harousseau JL: A roadmap towards improving outcomes in multiple myeloma. Blood Cancer J. 14:1352024. View Article : Google Scholar : PubMed/NCBI

Related Articles

  • Abstract
  • View
  • Download
  • Twitter
Copy and paste a formatted citation
Spandidos Publications style
Liu J, Li D, Li C and Chen Z: Advances in the application of frailty scoring in the diagnosis and management of elderly patients with multiple myeloma (Review). Oncol Rep 55: 88, 2026.
APA
Liu, J., Li, D., Li, C., & Chen, Z. (2026). Advances in the application of frailty scoring in the diagnosis and management of elderly patients with multiple myeloma (Review). Oncology Reports, 55, 88. https://doi.org/10.3892/or.2026.9093
MLA
Liu, J., Li, D., Li, C., Chen, Z."Advances in the application of frailty scoring in the diagnosis and management of elderly patients with multiple myeloma (Review)". Oncology Reports 55.5 (2026): 88.
Chicago
Liu, J., Li, D., Li, C., Chen, Z."Advances in the application of frailty scoring in the diagnosis and management of elderly patients with multiple myeloma (Review)". Oncology Reports 55, no. 5 (2026): 88. https://doi.org/10.3892/or.2026.9093
Copy and paste a formatted citation
x
Spandidos Publications style
Liu J, Li D, Li C and Chen Z: Advances in the application of frailty scoring in the diagnosis and management of elderly patients with multiple myeloma (Review). Oncol Rep 55: 88, 2026.
APA
Liu, J., Li, D., Li, C., & Chen, Z. (2026). Advances in the application of frailty scoring in the diagnosis and management of elderly patients with multiple myeloma (Review). Oncology Reports, 55, 88. https://doi.org/10.3892/or.2026.9093
MLA
Liu, J., Li, D., Li, C., Chen, Z."Advances in the application of frailty scoring in the diagnosis and management of elderly patients with multiple myeloma (Review)". Oncology Reports 55.5 (2026): 88.
Chicago
Liu, J., Li, D., Li, C., Chen, Z."Advances in the application of frailty scoring in the diagnosis and management of elderly patients with multiple myeloma (Review)". Oncology Reports 55, no. 5 (2026): 88. https://doi.org/10.3892/or.2026.9093
Follow us
  • Twitter
  • LinkedIn
  • Facebook
About
  • Spandidos Publications
  • Careers
  • Cookie Policy
  • Privacy Policy
How can we help?
  • Help
  • Live Chat
  • Contact
  • Email to our Support Team