Spandidos Publications Logo
  • About
    • About Spandidos
    • Aims and Scopes
    • Abstracting and Indexing
    • Editorial Policies
    • Reprints and Permissions
    • Job Opportunities
    • Terms and Conditions
    • Contact
  • Journals
    • All Journals
    • Oncology Letters
      • Oncology Letters
      • Information for Authors
      • Editorial Policies
      • Editorial Board
      • Aims and Scope
      • Abstracting and Indexing
      • Bibliographic Information
      • Archive
    • International Journal of Oncology
      • International Journal of Oncology
      • Information for Authors
      • Editorial Policies
      • Editorial Board
      • Aims and Scope
      • Abstracting and Indexing
      • Bibliographic Information
      • Archive
    • Molecular and Clinical Oncology
      • Molecular and Clinical Oncology
      • Information for Authors
      • Editorial Policies
      • Editorial Board
      • Aims and Scope
      • Abstracting and Indexing
      • Bibliographic Information
      • Archive
    • Experimental and Therapeutic Medicine
      • Experimental and Therapeutic Medicine
      • Information for Authors
      • Editorial Policies
      • Editorial Board
      • Aims and Scope
      • Abstracting and Indexing
      • Bibliographic Information
      • Archive
    • International Journal of Molecular Medicine
      • International Journal of Molecular Medicine
      • Information for Authors
      • Editorial Policies
      • Editorial Board
      • Aims and Scope
      • Abstracting and Indexing
      • Bibliographic Information
      • Archive
    • Biomedical Reports
      • Biomedical Reports
      • Information for Authors
      • Editorial Policies
      • Editorial Board
      • Aims and Scope
      • Abstracting and Indexing
      • Bibliographic Information
      • Archive
    • Oncology Reports
      • Oncology Reports
      • Information for Authors
      • Editorial Policies
      • Editorial Board
      • Aims and Scope
      • Abstracting and Indexing
      • Bibliographic Information
      • Archive
    • Molecular Medicine Reports
      • Molecular Medicine Reports
      • Information for Authors
      • Editorial Policies
      • Editorial Board
      • Aims and Scope
      • Abstracting and Indexing
      • Bibliographic Information
      • Archive
    • World Academy of Sciences Journal
      • World Academy of Sciences Journal
      • Information for Authors
      • Editorial Policies
      • Editorial Board
      • Aims and Scope
      • Abstracting and Indexing
      • Bibliographic Information
      • Archive
    • International Journal of Functional Nutrition
      • International Journal of Functional Nutrition
      • Information for Authors
      • Editorial Policies
      • Editorial Board
      • Aims and Scope
      • Abstracting and Indexing
      • Bibliographic Information
      • Archive
    • International Journal of Epigenetics
      • International Journal of Epigenetics
      • Information for Authors
      • Editorial Policies
      • Editorial Board
      • Aims and Scope
      • Abstracting and Indexing
      • Bibliographic Information
      • Archive
    • Medicine International
      • Medicine International
      • Information for Authors
      • Editorial Policies
      • Editorial Board
      • Aims and Scope
      • Abstracting and Indexing
      • Bibliographic Information
      • Archive
  • Articles
  • Information
    • Information for Authors
    • Information for Reviewers
    • Information for Librarians
    • Information for Advertisers
    • Conferences
  • Language Editing
Spandidos Publications Logo
  • About
    • About Spandidos
    • Aims and Scopes
    • Abstracting and Indexing
    • Editorial Policies
    • Reprints and Permissions
    • Job Opportunities
    • Terms and Conditions
    • Contact
  • Journals
    • All Journals
    • Biomedical Reports
      • Information for Authors
      • Editorial Policies
      • Editorial Board
      • Aims and Scope
      • Abstracting and Indexing
      • Bibliographic Information
      • Archive
    • Experimental and Therapeutic Medicine
      • Information for Authors
      • Editorial Policies
      • Editorial Board
      • Aims and Scope
      • Abstracting and Indexing
      • Bibliographic Information
      • Archive
    • International Journal of Epigenetics
      • Information for Authors
      • Editorial Policies
      • Editorial Board
      • Aims and Scope
      • Abstracting and Indexing
      • Bibliographic Information
      • Archive
    • International Journal of Functional Nutrition
      • Information for Authors
      • Editorial Policies
      • Editorial Board
      • Aims and Scope
      • Abstracting and Indexing
      • Bibliographic Information
      • Archive
    • International Journal of Molecular Medicine
      • Information for Authors
      • Editorial Policies
      • Editorial Board
      • Aims and Scope
      • Abstracting and Indexing
      • Bibliographic Information
      • Archive
    • International Journal of Oncology
      • Information for Authors
      • Editorial Policies
      • Editorial Board
      • Aims and Scope
      • Abstracting and Indexing
      • Bibliographic Information
      • Archive
    • Medicine International
      • Information for Authors
      • Editorial Policies
      • Editorial Board
      • Aims and Scope
      • Abstracting and Indexing
      • Bibliographic Information
      • Archive
    • Molecular and Clinical Oncology
      • Information for Authors
      • Editorial Policies
      • Editorial Board
      • Aims and Scope
      • Abstracting and Indexing
      • Bibliographic Information
      • Archive
    • Molecular Medicine Reports
      • Information for Authors
      • Editorial Policies
      • Editorial Board
      • Aims and Scope
      • Abstracting and Indexing
      • Bibliographic Information
      • Archive
    • Oncology Letters
      • Information for Authors
      • Editorial Policies
      • Editorial Board
      • Aims and Scope
      • Abstracting and Indexing
      • Bibliographic Information
      • Archive
    • Oncology Reports
      • Information for Authors
      • Editorial Policies
      • Editorial Board
      • Aims and Scope
      • Abstracting and Indexing
      • Bibliographic Information
      • Archive
    • World Academy of Sciences Journal
      • Information for Authors
      • Editorial Policies
      • Editorial Board
      • Aims and Scope
      • Abstracting and Indexing
      • Bibliographic Information
      • Archive
  • Articles
  • Information
    • For Authors
    • For Reviewers
    • For Librarians
    • For Advertisers
    • Conferences
  • Language Editing
Login Register Submit
  • This site uses cookies
  • You can change your cookie settings at any time by following the instructions in our Cookie Policy. To find out more, you may read our Privacy Policy.

    I agree
Search articles by DOI, keyword, author or affiliation
Search
Advanced Search
presentation
Oncology Reports
Join Editorial Board Propose a Special Issue
Print ISSN: 1021-335X Online ISSN: 1791-2431
Journal Cover
May-2026 Volume 55 Issue 5

Full Size Image

Sign up for eToc alerts
Recommend to Library

Journals

International Journal of Molecular Medicine

International Journal of Molecular Medicine

International Journal of Molecular Medicine is an international journal devoted to molecular mechanisms of human disease.

International Journal of Oncology

International Journal of Oncology

International Journal of Oncology is an international journal devoted to oncology research and cancer treatment.

Molecular Medicine Reports

Molecular Medicine Reports

Covers molecular medicine topics such as pharmacology, pathology, genetics, neuroscience, infectious diseases, molecular cardiology, and molecular surgery.

Oncology Reports

Oncology Reports

Oncology Reports is an international journal devoted to fundamental and applied research in Oncology.

Experimental and Therapeutic Medicine

Experimental and Therapeutic Medicine

Experimental and Therapeutic Medicine is an international journal devoted to laboratory and clinical medicine.

Oncology Letters

Oncology Letters

Oncology Letters is an international journal devoted to Experimental and Clinical Oncology.

Biomedical Reports

Biomedical Reports

Explores a wide range of biological and medical fields, including pharmacology, genetics, microbiology, neuroscience, and molecular cardiology.

Molecular and Clinical Oncology

Molecular and Clinical Oncology

International journal addressing all aspects of oncology research, from tumorigenesis and oncogenes to chemotherapy and metastasis.

World Academy of Sciences Journal

World Academy of Sciences Journal

Multidisciplinary open-access journal spanning biochemistry, genetics, neuroscience, environmental health, and synthetic biology.

International Journal of Functional Nutrition

International Journal of Functional Nutrition

Open-access journal combining biochemistry, pharmacology, immunology, and genetics to advance health through functional nutrition.

International Journal of Epigenetics

International Journal of Epigenetics

Publishes open-access research on using epigenetics to advance understanding and treatment of human disease.

Medicine International

Medicine International

An International Open Access Journal Devoted to General Medicine.

Journal Cover
May-2026 Volume 55 Issue 5

Full Size Image

Sign up for eToc alerts
Recommend to Library

  • Article
  • Citations
    • Cite This Article
    • Download Citation
    • Create Citation Alert
    • Remove Citation Alert
    • Cited By
  • Similar Articles
    • Related Articles (in Spandidos Publications)
    • Similar Articles (Google Scholar)
    • Similar Articles (PubMed)
  • Download PDF
  • Download XML
  • View XML
Article Open Access

MS4322 is a selective protein arginine methyltransferase 5 degrader with antitumor effects in cervical cancer cells

  • Authors:
    • Rui Luo
    • Jingping Chen
    • Zhaojie Chen
    • Surong Wang
    • Tianfeng Liu
    • Yang Xu
  • View Affiliations / Copyright

    Affiliations: Department of Obstetrics and Gynecology, Linyi People's Hospital, Shandong Second Medical University, Linyi, Shandong 276000, P.R. China, Department of Critical Care Medicine, Yulin Hospital of the First Affiliated Hospital of Xi'an Jiaotong University, Yulin, Shanxi 719000, P.R. China, Department of Reproductive Medicine, Linyi People's Hospital, Shandong Second Medical University, Linyi, Shandong 276000, P.R. China
    Copyright: © Luo et al. This is an open access article distributed under the terms of Creative Commons Attribution License.
  • Article Number: 101
    |
    Published online on: March 24, 2026
       https://doi.org/10.3892/or.2026.9106
  • Expand metrics +
Metrics: Total Views: 0 (Spandidos Publications: | PMC Statistics: )
Metrics: Total PDF Downloads: 0 (Spandidos Publications: | PMC Statistics: )
Cited By (CrossRef): 0 citations Loading Articles...

This article is mentioned in:


Abstract

Drug therapy serves a key role in the treatment of cervical cancer, which is one of the most common types of solid tumor in female patients. Therefore, it is important to seek more effective and less toxic therapies. Protein arginine methyltransferase 5 (PRMT5) is a key oncogenic target in cervical cancer, providing a rational basis for the development of targeted therapeutic agents. MS4322 is a highly selective proteolysis targeting chimera degrader specifically targeting PRMT5. Therefore, the present study aimed to investigate the therapeutic potential of MS4322 against cervical cancer and the underlying molecular mechanisms. The effects of MS4322 on human cervical HeLa cells were investigated by Cell Counting Kit‑8, clone formation, wound healing and Transwell assay, flow cytometry, immunofluorescence staining, immunohistochemistry and small interfering RNA assay. PRMT5 expression was upregulated in cervical cancer tissue, and functional analyses confirmed that PRMT5 promoted the proliferation of cervical cancer cells. MS4322 significantly decreased PRMT5 mRNA expression, as well as the proliferation, migration, invasion and clone formation ability of HeLa cells, leading to cell cycle arrest in G0/G1 phase and inducing apoptosis. Mechanistically, MS4322 downregulated the expression of PRMT5, β‑catenin, Wnt‑3a, and c‑myc, while upregulating GSK‑3β, thereby inactivating the Wnt/β‑catenin pathway. These findings indicated that MS4322 exerted anti‑tumor effects via regulating the PRMT5/Wnt/β‑catenin pathway and may serve as a promising candidate agent for cervical cancer treatment.

Introduction

Cervical cancer is a major global health burden, with an estimated 342,000 patients dying from the disease annually (1). The overall prognosis of patients with cervical cancer is poor due to recurrence and metastasis (2). Cervical cancer is a complex process that involves multiple links, stages and genes and the molecular mechanisms of cervical cancer are unclear (3). Thus, a deeper understanding of the underlying molecular mechanisms governing cervical cancer development and progression is key to devising novel preventive strategies and targeted therapeutic interventions.

Protein arginine methyltransferases (PRMTs) catalyze the methylation of guanidinium nitrogen atoms of arginine residues, using S-adenosylmethionine as the methyl donor (4). In eukaryotic organisms, methylated arginine exists in three primary forms: Monomethylarginine, asymmetric dimethylarginine and symmetric dimethylarginine (SDMA) (5). To date, nine PRMT family members have been identified, which are classified into three different types based on their catalytic activity. Type I PRMTs mediate asymmetric dimethylation of the two ω-nitrogen atoms on the arginine side chain, while type II PRMTs catalyze symmetric dimethylation of the same residues. A third subgroup comprises monomethyltransferases, which introduce a single methyl group onto arginine residues (6). Notably, an additional type IV PRMT class has been characterized in fungi, which generates δ-Ng-methylarginine (7). Accumulating evidence in recent years has underscored the key role of PRMT-mediated arginine methylation in multiple hallmarks of tumorigenesis, including cancer development, metastasis and chemoresistance (8,9).

As a key type II protein arginine methyltransferase, protein arginine methyltransferase 5 (PRMT5) catalyzes the symmetric dimethylation of histone residues including H2R3, H4R3, H3R2 and H2R8, thereby participating in the epigenetic regulation of gene transcription (7). PRMT5 also mediates the methylation of non-histone proteins substrates such as the transcription factors P21, P53 and Enhancer of Zeste Homolog 2 (10). In the fetal period, PRMT5 is highly expressed in the ovary, while it is lowly expressed in other tissue and organs, and shows low expression in all organs in adults, suggesting high PRMT5 expression is closely related to the development of a number of tumors (11). Literature reports that high PRMT5 expression is associated with poor prognosis in triple-negative breast cancer (12). PRMT5 is upregulated in colorectal cancer and promotes tumor formation (13,14). PRMT5 may serve as a potential target for the treatment of cervical cancer and the development of PRMT5-specific inhibitors or degraders in combination with chemotherapeutic agents as therapeutic agents for cervical cancer is becoming a popular study (15,16).

Studies have confirmed that multiple signaling pathways are involved in tumorigenesis, including AKT/PI3K, RAS/ERK, mTORC and NF-κB signaling pathways (17–19). Wnt/β-catenin signaling controls key embryonic and somatic cellular processes, such as determining cell fate, organogenesis and tissue homeostasis. It contributes to pathological conditions including inflammatory disorder and metabolic diseases, and is critically involved in cancer development. Abnormal activation of Wnt/β-catenin signaling is associated with many aspects of cancer progression, malignant transformation and poor prognosis (20). The Wnt/β-catenin signaling pathway serves an important role in the pathogenesis of cervical cancer (21). Activation of Wnt signaling promotes cervical cancer cell proliferation, migration, invasion, cell cycle progression and resistance to apoptosis (22). Therefore, the Wnt/β-catenin signaling pathway is considered an important target for the treatment of cervical cancer.

MS4322 is a first-in-class, highly selective proteolysis targeting chimera specifically targeting PRMT5, which was developed via protein hydrolysis-targeted chimeric technology by conjugating the PRMT5 inhibitor EPZ015666 with Von Hippel-Lindau (VHL) E3 ligase ligand (S,R,S)-AHPC-Me (VHL-2) (23). Notably, MS4322 decreases PRMT5 expression in breast cancer MCF7 cells in a concentration-, time-, VHL- and proteasome-dependent manner and exhibits favorable plasma exposure in mouse pharmacokinetic studies (23). Further studies have revealed that MS4322 treatment also leads to a significant decrease in PRMT5 protein expression and robust inhibition of cell proliferation in multiple other cancer cell lines, including A549 (lung adenocarcinoma), A172 (glioblastoma), and Jurkat (leukemia) cells (24–26).

In summary, PRMT5 is highly expressed in a variety of malignant tumors, and its high expression is associated with malignant tumor progression and patient prognosis. To the best of our knowledge, it has not been reported whether MS4322 has antitumor effects on cervical cancer cells. Therefore, the present study focused on whether PRMT5 is highly expressed in cervical cancer tissue and has a tumor-promoting effect, as well as the in vitro antitumor effect of MS4322.

Materials and methods

Chemicals and cell lines

MS4322 (purity, >95%) was synthesized by Tianjin Gao Tan Technology Co. MS4322 was prepared as 90 mM master mix with DMSO and stored at −20°C. Human cervical cancer HeLa cells were obtained from Shanghai Institute of Cell Biology, Chinese Academy of Sciences. Cells were incubated at 37°C in DMEM with 10% (vol/vol) FBS and antibiotics (penicillin 100 U/ml and streptomycin 10 µg/ml; all Gibco (Thermo Fisher Scientific, Inc.).

Clinical samples

A total of three female patients diagnosed with cervical cancer were enrolled at Linyi People's Hospital (Linyi, China). Clinical samples, including cancerous and adjacent non-cancerous tissues (>2 cm from the tumor margin) were collected. Sample collection was conducted from June 2023 to August 2023. The patient ages ranged from 52 to 68 years, with a median age of 60 years. A total of one patient was classified as well-differentiated (G1), one as moderately differentiated (G2) and one as poorly differentiated (G3); based on the International Federation of Gynecology and Obstetrics (FIGO) 2021 staging system, one patient was at stage IB2, one at stage IIA1 and one at stage IIA2 (27). All patients had no history of other malignant tumors or severe chronic disease before enrollment, and their preoperative vital signs were stable. The inclusion criteria were as follows: Histopathologically confirmed cervical cancer with complete pathological data; and complete clinical medical records containing key information. The exclusion criteria were as follows: Concurrent in situ malignant tumors at other sites; severe dysfunction of vital organs including the heart, liver or kidney; uncontrolled infection; previous exposure to any anti-tumor therapies; and incomplete medical records or data that preclude data analysis. The present study was approved by the Ethics Committee of Linyi People's Hospital, Linyi, China; approval no. 202306-H-093) and conducted in accordance with the Declaration of Helsinki. Written informed consent was obtained from all participants prior to sample collection.

Cell Counting Kit (CCK)-8 assay

Cells (3×103/well) were seeded in 96-well plate and incubated at 37°C overnight. The culture medium was replaced with fresh complete medium (Gibco; Thermo Fisher Scientific), and cells were treated with MS4322 (20, 40, 60, 80, 100, 120, 140 and 160 µM) at 37°C for 24, 48 and 72 h followed by addition of 20 µl 10 µM CCK-8 solution (Beyotime Biotechnology) at 37°C for 4 h. Cell viability was calculated as follows: [(Absorbance of experimental well)-(absorbance of blank well)]/[(absorbance of control well)-(absorbance of blank well)] ×100%. Absorbance at 450 nm was measured using a microplate reader (EPOCH-SN; Bio Tek Instruments, Inc.).

Colony formation assay

HeLa cells were plated in 6-well plates at 350 cells/well and treated with 120 µM MS4322 at 37°C, and the medium was changed every 3 days. After 14 days at 37°C, cells were washed twice with PBS at room temperature, fixed in 75% ethanol on ice for 30 min and then stained with 0.5% crystal violet at room temperature for 30 min. A colony was defined as a cell cluster consisting of >50 cells. Colonies were counted manually under an inverted light microscope. Clone formation rate was calculated as follows: Number of clones/number of inoculated cells ×100%. Each experiment was repeated three times.

Wound healing assay

Hela cells were cultured to 90–100% confluence in 6-well plates. The cell monolayer was scraped with a 10 µl pipette tip to produce a wound, washed with PBS to remove detached cells and the cells were incubated in serum-free DMEM (Gibco; Thermo Fisher Scientific, Inc.). Cells were incubated at 37°C for 24 h. Photographs were taken at 0 and 24 h using a Nikon inverted light microscope (Nikon Instruments). Wound width analysis was performed with Image-Pro Plus 6.0 software (Media Cybernetics, Inc.). Data are shown as the mean of three independent experiments.

Migration and invasion assay

For cell migration, 2.5×104 cells in 100 µl serum-free DMEM (Gibco, Thermo Fisher Scientific) were seed into the upper compartment of Transwell inserts in 6-well plates. The upper chamber was filled with serum-free DMEM. The lower chamber was filled with DMEM containing 10% FBS (Gibco; Thermo Fisher Scientific). Cells were incubated at 37°C for 72 h, then fixed with 4% paraformaldehyde for 5 min at room temperature. Following washing with PBS three times, cells were stained with 0.5% crystal violet blue at room temperature for 5 min, then washed with double-distilled water. Cells on the upper surface of the insert were removed with a cotton swab. The positively stained cells were examined under an inverted light microscope. For the cell invasion assay, Transwell inserts were precoated with Matrigel (Corning) at 37°C for 4 h to allow gelation.

Cell transfection

The PRMT5-small interfering RNA: Forward: 5′-GCCCAGUUUGAGAUGCCUU-3′ and reverse, 5′-CGGUCAAACUCUACGGAA-3′ and negative control: Forward: 5′-UUCUCCGAACGUGUCACGU-3′ and reverse, 5′-ACGUGACACGUUCGGAGAA-3′ (HANBIO Biotechnology). The PRMT5 overexpression plasmid (OE-PRMT5) and PRMT5-small interfering RNA (siRNA) were purchased from HANBIO Biotechnology Co., Ltd. HeLa cells were seeded in culture plates at a density of 1.85×104 cells/cm2 and transfected at 70–80% confluence. The PRMT5 overexpression plasmid, empty vector, PRMT5 or negative control siRNA were transfected into HeLa cells using Lipofectamine 3000 (Thermo Fisher Scientific, Inc.) according to the manufacturer's instructions. For plasmid transfection, 4 µg of plasmid DNA was used per well of a 6-well plate. For siRNA transfection, 1 µg of siRNA was used per well of a 6-well plate. Transfection was performed at 37 for 6 h, after which the cells were cultured for 24–48 h at 37°C in a 5% CO2 incubator and then harvested for subsequent experiments.

Cell apoptosis HeLa cells were harvested and co-stained with Annexin V-fluorescein isothiocyanate and propidium iodide using the Annexin V apoptosis detection kit (cat. no. 556547; BD Biosciences), according to the manufacturer's instructions. The apoptotic cells were analyzed by flow cytometry (Accuri C6; BD Biosciences) using CellQuest Pro software, v3.3 (Becton, Dickinson and Company). Apoptosis rate was calculated as follows: (early apoptotic cells + late apoptotic cells)/total cells ×100%

Cell cycle assay

The concentration of HeLa cells was adjusted to 2.5×105 cells/ml using DMEM and seeded into 6-well plates. HeLa cells were treated with 120 µM MS4322 at 37°C for 3 days. Cells were collected and washed twice with PBS and 700 µl pre-cooled 80% ethanol was added to give a final ethanol concentration of 70%. Cells were fixed at 4°C for >4 h, then washed twice again with PBS. A total of 100 µl RNase (50 µg/ml) and 50 µg/ml propidium iodide (50 µg/ml) were added in the dark at room temperature for 30 min. Cell cycle distribution was analyzed by flow cytometry using a BD FACSCalibur (BD Biosciences). Data were analyzed using FlowJo software (version 10.6.2, BD Biosciences) Untreated cells were used as the control group. Each experiment was repeated three times.

RNA extraction and reverse transcription-quantitative (RT-q)PCR

RNA was extracted using TRIzol (Thermo Fisher Scientific, Inc.) and RT was performed using a PrimeScript RT Reagent kit (Takara Bio, Inc.) at 37°C for 15 min, followed by heat inactivation at 85°C for 5 sec. The qPCR reaction system consisted of 10 µl SYBR Green Master Mix (Thermo Fisher Scientific, Inc.), 0.4 µl forward primer, 0.4 µl reverse primer, 0.4 µl 50X ROX Reference Dye 2 (Thermo Fisher Scientific, Inc.), and 4.8 µl double-distilled water. Amplification was performed using a real-time PCR system under the following conditions: initial denaturation at 95°C for 30 sec, followed by 40 cycles of denaturation at 95°C for 5 sec and annealing at 60°C 30 sec. The relative expression of target genes was calculated by 2−ΔΔCq method (28) using GAPDH as the internal reference gene. Each experiment was repeated three times. The primer sequences were as follows: PRMT5: Forward, 5′-TGACCAATAAGAAGGGAT-3′ and reverse, 5′-GGCATTAGGTGGAGGAC-3′ and GAPDH: Forward, 5′-TCAAGAAGGTGGTGAAGCAGG-3′ and reverse, 5′-TCAAAGGTGGAGGAGTGGGT-3′.

Protein extraction and western blotting

Cells were collected, washed twice with PBS, lysed with PARP buffer (Beyotime Biotechnology) and centrifuged at 14,800 × g at 4°C for 5 min. The protein concentration was determined via a BCA Protein Assay kit (Beyotime Biotechnology). Proteins (20 µg/lane) were separated using 10% SDS-PAGE and transferred to a PVDF membrane, which was blocked with 5% non-fat milk in TBST (0.1% Tween-20) for 1 h at room temperature. Membranes were then incubated with primary antibodies at 4°C overnight. The membrane antibodies included PRMT5 (cat. no. ab109451; 1:1,000; Abcam), E-cadherin (cat. no. ab231303; 1:1,000; Abcam), snail (cat. no. ab167609; 1:1,000; Abcam), Vimentin (cat. no. ab92547; 1:1,000; Abcam), Bax (cat. no. ab32503; 1:1,000; Abcam), Bcl-2 (cat. no. ab194583; 1:1,000; Abcam), GSK-3β (cat. no. ab32391; 1:1,000; Abcam), C-myc (cat. no. ab32072; 1:1,000; Abcam), Wnt-3a (cat. no. Ab219412; 1:1,000; Abcam) and GAPDH (cat. no. ab181602; 1:5,000; all Abcam). Subsequent incubation with horseradish peroxidase (HRP)-conjugated secondary antibodies (cat. no. SA00001-2; 1:3,000; Wuhan Sanying) at room temperature for 1 h. Immunoreactive bands were visualized using an enhanced chemiluminescence kit (Beyotime Biotechnology). Images were scanned using a chemiluminescence and fluorescence imaging system (Hangzhou Shenhua Technology Co., Ltd.) and analyzed using Image-Pro plus software (Image-Pro plus 5.1, Media Cybernetics, Inc.). GAPDH was used as an internal control to regulate protein loading.

Immunohistochemistry (IHC)

The samples were fixed with 10% formalin at room temperature for 24 h and embedded in paraffin. The paraffin-embedded samples were cut into 4-µm-thick sections. The prepared tissue sections were subjected to IHC staining for the detection of PRMT5 protein. The samples were baked at 60°C for 3 h to enhance tissue adherence. Next, the sections were deparaffinized in xylene and rehydrated through a graded series of ethanol solution. Endogenous peroxidase activity was quenched with 3% hydrogen peroxide at room temperature for 10 min. Antigen retrieval was performed by incubating the sections in EDTA buffer (cat. no. ZLI-9072; OriGene) and heating in a microwave oven for 13–15 min. After blocking with 5% goat serum (cat. no. DD13; OriGene) at room temperature for 30 min, the sections were incubated with primary antibody against PRMT5 (cat. no. ab109451; 1:200; Abcam) overnight at 4°C. Following four washes with PBS, the sections were incubated with horseradish peroxidase-conjugated goat anti-rabbit/mouse secondary antibody (cat. no. PV-9000; 1:1,000; ZSGB Biotechnology) at 37°C for 30 min. The sections were washed four times with PBS again. Finally, the sections were developed with DAB at room temperature for 3–5 min, followed by counterstaining with Mayer's hematoxylin at room temperature for 1–2 min. All staining and morphological observations were performed using a light microscope. Image acquisition and quantitative analysis of IHC were performed using ImageJ software (Version 1.53k, National Institutes of Health).

Immunofluorescence detection

Following incubation with 120 µM MS4322 for 72 h at 37°C in a humidified incubator with 5% CO2, HeLa cells were fixed with 70% methanol at room temperature for 10 min and blocked with PBS containing 10% BSA (Thermo Fisher Scientific, Inc.) at room temperature for 30 min. Cells were incubated with primary antibodies overnight at 4°C. The primary antibodies were as follows: E-cadherin (cat. no. ab231303; 1:200; Abcam), Snail (cat. no. ab167609; 1:200; Abcam), and Vimentin (cat. no. ab92547; 1:200; Abcam). After primary antibody incubation, cells were washed three with PBS. Subsequently, cells were incubated with Cy3-labeled anti-rabbit secondary antibody (cat. no. ab6939; 1:400; Abcam) at room temperature for 1 h and stained with DAPI (2.0 µg/ml) at room temperature for 5 min. Fluorescence signals were detected using an inverted fluorescence microscope (cat. no. DM505, Nikon Co., Ltd.).

Statistical analysis

All quantitative data were obtained from at least three independent biological replicates and are presented as mean ± standard deviation (SD). Comparisons between two independent groups were performed using the unpaired Student's t-test, while comparisons among >2 groups were conducted via one-way ANOVA followed by Tukey's post hoc test; for data that violated variance homogeneity, Dunnett's T3 test was employed instead. All statistical analyses were carried out using SPSS 20.0 (IBM Corp.) and GraphPad Prism 9.0 software (GraphPad Software Inc.; Dotmatics). P<0.05 was considered to indicate a statistically significant difference.

Results

PRMT5 is highly expressed in cervical cancer tissue

PRMT5 has been documented to be overexpressed in multiple types of malignancy, including breast (12) and colorectal cancer (13). To investigate the expression profile of PRMT5 in cervical cancer and their matched adjacent tissue, IHC was performed to detect PRMT5 expression in paired tissue samples derived from three patients. PRMT5 exhibited significantly elevated expression in cervical cancer tissues compared with adjacent tissue (Fig. 1).

Immunohistochemical staining of PRMT5
expression in cervical cancer tissue. (A) IHC of PRMT5 in cervical
tissues from patient 1 (magnification, ×400). (B) MOD of PRMT5
expression in patient 1. (C) IHC of PRMT5 in cervical tissue and.
(D) MOD of PRMT5 expression in patient 2. (E) IHC of PRMT5 in
cervical tissues from patient 3 (magnification, ×400). (F) MOD of
PRMT5 expression in patient 3. **P<0.01; ***P<0.001. PRMT5,
Protein arginine methyltransferase 5; MOD, mean optical
density.

Figure 1.

Immunohistochemical staining of PRMT5 expression in cervical cancer tissue. (A) IHC of PRMT5 in cervical tissues from patient 1 (magnification, ×400). (B) MOD of PRMT5 expression in patient 1. (C) IHC of PRMT5 in cervical tissue and. (D) MOD of PRMT5 expression in patient 2. (E) IHC of PRMT5 in cervical tissues from patient 3 (magnification, ×400). (F) MOD of PRMT5 expression in patient 3. **P<0.01; ***P<0.001. PRMT5, Protein arginine methyltransferase 5; MOD, mean optical density.

PRMT5 overexpression promotes HeLa cell migration and invasion, while knockdown of PRMT5 inhibits HeLa cell migration and invasion

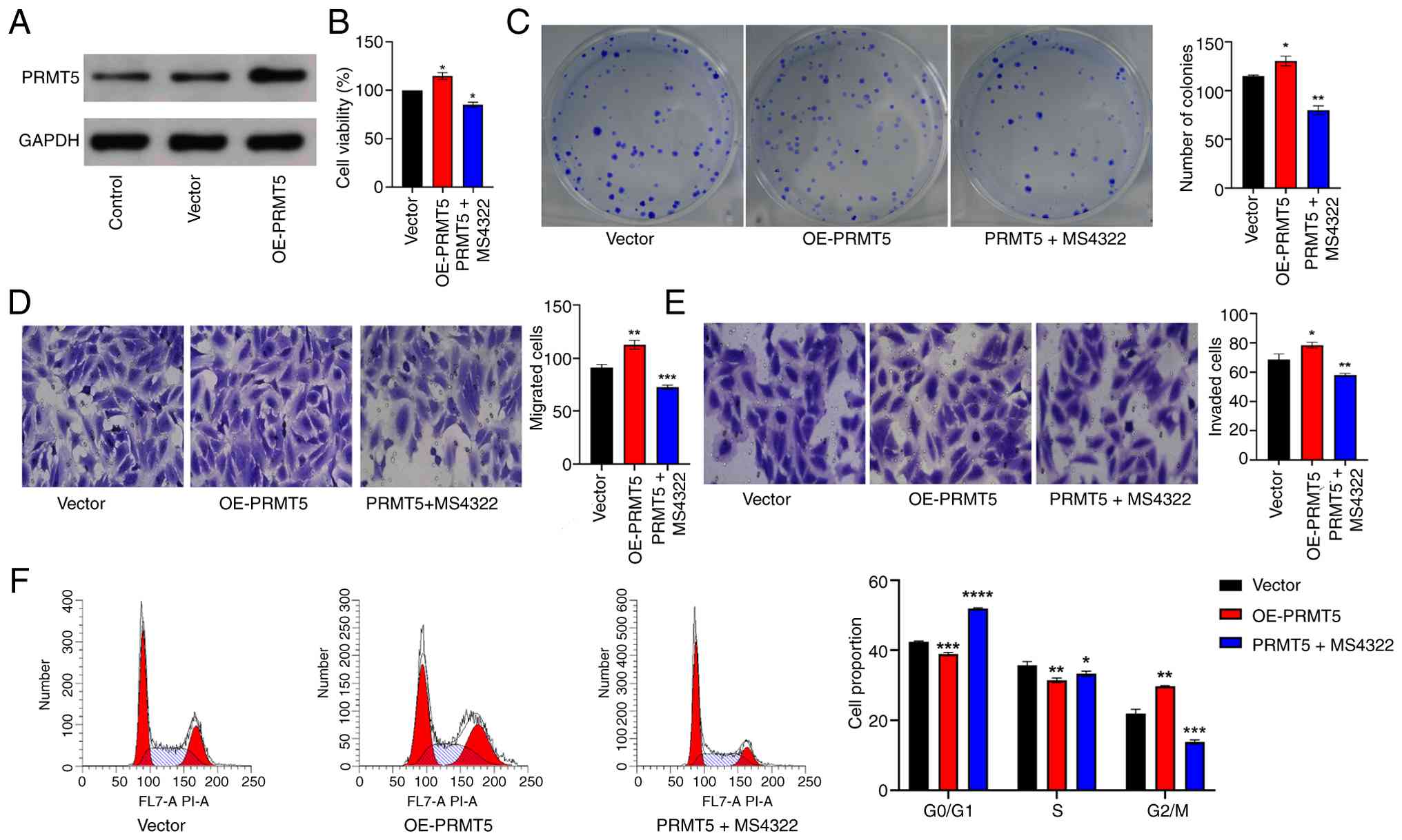
To elucidate the functional role of PRMT5 in cervical cancer cells, the present study generated stable HeLa cell lines with PRMT5 overexpression (Fig. 2A) and knockdown (Fig. 3A).

Effect of PRMT5 overexpression on the
proliferation, migration and invasion of HeLa cells. (A) Western
blotting demonstrated overexpression of PRMT5 in transfected HeLa
cells. (B) Cell Counting Kit-8 assay demonstrating the cell
proliferation. (C) Clone formation assay. Cell (D) migration and.
(E) invasion rate determined by Transwell assay (magnification,
×200). (F) Cell cycle analysis. *P<0.05; **P<0.01;
***P<0.001; ****P<0.0001 vs. the control. PRMT5, Protein
arginine methyltransferase 5; OE, overexpression.

Figure 2.

Effect of PRMT5 overexpression on the proliferation, migration and invasion of HeLa cells. (A) Western blotting demonstrated overexpression of PRMT5 in transfected HeLa cells. (B) Cell Counting Kit-8 assay demonstrating the cell proliferation. (C) Clone formation assay. Cell (D) migration and. (E) invasion rate determined by Transwell assay (magnification, ×200). (F) Cell cycle analysis. *P<0.05; **P<0.01; ***P<0.001; ****P<0.0001 vs. the control. PRMT5, Protein arginine methyltransferase 5; OE, overexpression.

Inhibitory effect of PRMT5 knockdown
on HeLa cell proliferation, migration and invasion. (A) Western
blotting demonstrated knockdown of PRMT5 in transfected HeLa cells.
(B) Cell Counting Kit-8 assay demonstrating the cell proliferation.
(C) Clone formation assay. Cell (D) migration and (E) invasion rate
determined by Transwell assay (magnification, ×200). (F) Cell cycle
analysis. *P<0.05; **P<0.01; ***P<0.001; ****P<0.0001
vs. the control. PRMT5, Protein arginine methyltransferase 5; si,
small interfering; NC, negative control.

Figure 3.

Inhibitory effect of PRMT5 knockdown on HeLa cell proliferation, migration and invasion. (A) Western blotting demonstrated knockdown of PRMT5 in transfected HeLa cells. (B) Cell Counting Kit-8 assay demonstrating the cell proliferation. (C) Clone formation assay. Cell (D) migration and (E) invasion rate determined by Transwell assay (magnification, ×200). (F) Cell cycle analysis. *P<0.05; **P<0.01; ***P<0.001; ****P<0.0001 vs. the control. PRMT5, Protein arginine methyltransferase 5; si, small interfering; NC, negative control.

CCK-8 and colony formation assay revealed that stable PRMT5 overexpression significantly enhanced cell proliferation and colony-forming capacity relative to control cells (Fig. 2B and C). Transwell migration and invasion assays further indicated that PRMT5-overexpressing HeLa cells exhibited a significant increase in migratory and invasive potential (Fig. 2D and E). In addition, flow cytometry cell cycle analysis showed that compared with control cells, PRMT5-overexpressing HeLa cells displayed a decreased proportion of cells in the G0/G1 and S phases, accompanied by an increase in the G2/M phase fraction (Fig. 2F). These PRMT5-mediated pro-tumorigenic effects were abrogated following treatment with MS4322.

Conversely, PRMT5 knockdown in HeLa cells resulted in a significant inhibition of cell proliferation and colony-forming ability (Fig. 3B and C). Consistently, Transwell assay demonstrated that migratory and invasive capacity were significantly impaired in PRMT5-knockdown HeLa cells (Fig. 3D and E). Flow cytometric analysis further confirmed that PRMT5 knockdown induced a cell cycle arrest characterized by an increased proportion of cells in the G0/G1 phase and a decrease in the S and G2/M phases (Fig. 3F).

MS4322 inhibits cervical cancer HeLa cell viability in vitro

HeLa cells were treated with MS4322 and the cell viability was detected by the CCK-8 assay (Fig. 4A). MS4322 significantly inhibited the viability of HeLa cells in vitro in a concentration- and time-dependent manner. The inhibitory effect was not obvious when the concentration was <120 µM and at 24 and 48 h. Therefore, MS4322 at 120 µM and 72 h were selected for the subsequent experiments. The half-maximal inhibitory concentration of MS4322 on HeLa cells was 170.408 µM. Compared with the control group, the number of colonies formed by HeLa cells was reduced after 72 h MS4322 treatment (Fig. 4B), indicating that MS4322 had a significant inhibitory effect on the colony formation ability of HeLa tumor cells (Fig. 4C).

Effect of MS4322 on the viability of
cervical cancer HeLa cells. Effect of MS4322 on (A) viability and
(B) colony formation of HeLa cells. (C) Number of colonies.
*P<0.05; **P<0.01; ***P<0.001 vs. control group.

Figure 4.

Effect of MS4322 on the viability of cervical cancer HeLa cells. Effect of MS4322 on (A) viability and (B) colony formation of HeLa cells. (C) Number of colonies. *P<0.05; **P<0.01; ***P<0.001 vs. control group.

MS4322 inhibits the migration and invasion of HeLa cells

Cell migration plays a key role in a variety of cellular physiopathological processes, including tumor metastasis (29). The present study examined the effect of MS4322 on HeLa cell migration and invasion. The number of migrating HeLa cells was significantly decreased when treated with MS4322 compared with the control (Fig. 5A). In the wound healing assay, untreated HeLa cells migrated to fill the scratched area within 24 h, but MS4322 significantly prevented migration of HeLa cells (Fig. 5C). Taken together, these experiments confirmed that MS4322 inhibited the migration of HeLa cells. To investigate the effect of MS4322 on HeLa cell invasion, Matrigel assay was performed. Compared with the control group, the number of invaded HeLa cells was significantly decreased in the MS4322-treated group (Fig. 5B). These results indicated that MS4322 significantly inhibited the migration and invasion ability of HeLa cells in vitro.

Effect of MS4322 on wound healing,
migration and invasion of HeLa cells. (A) Migration and (B)
invasion of HeLa cells using Transwell assay (magnification, ×200).
(C) Relative wound width. ****P<0.0001.

Figure 5.

Effect of MS4322 on wound healing, migration and invasion of HeLa cells. (A) Migration and (B) invasion of HeLa cells using Transwell assay (magnification, ×200). (C) Relative wound width. ****P<0.0001.

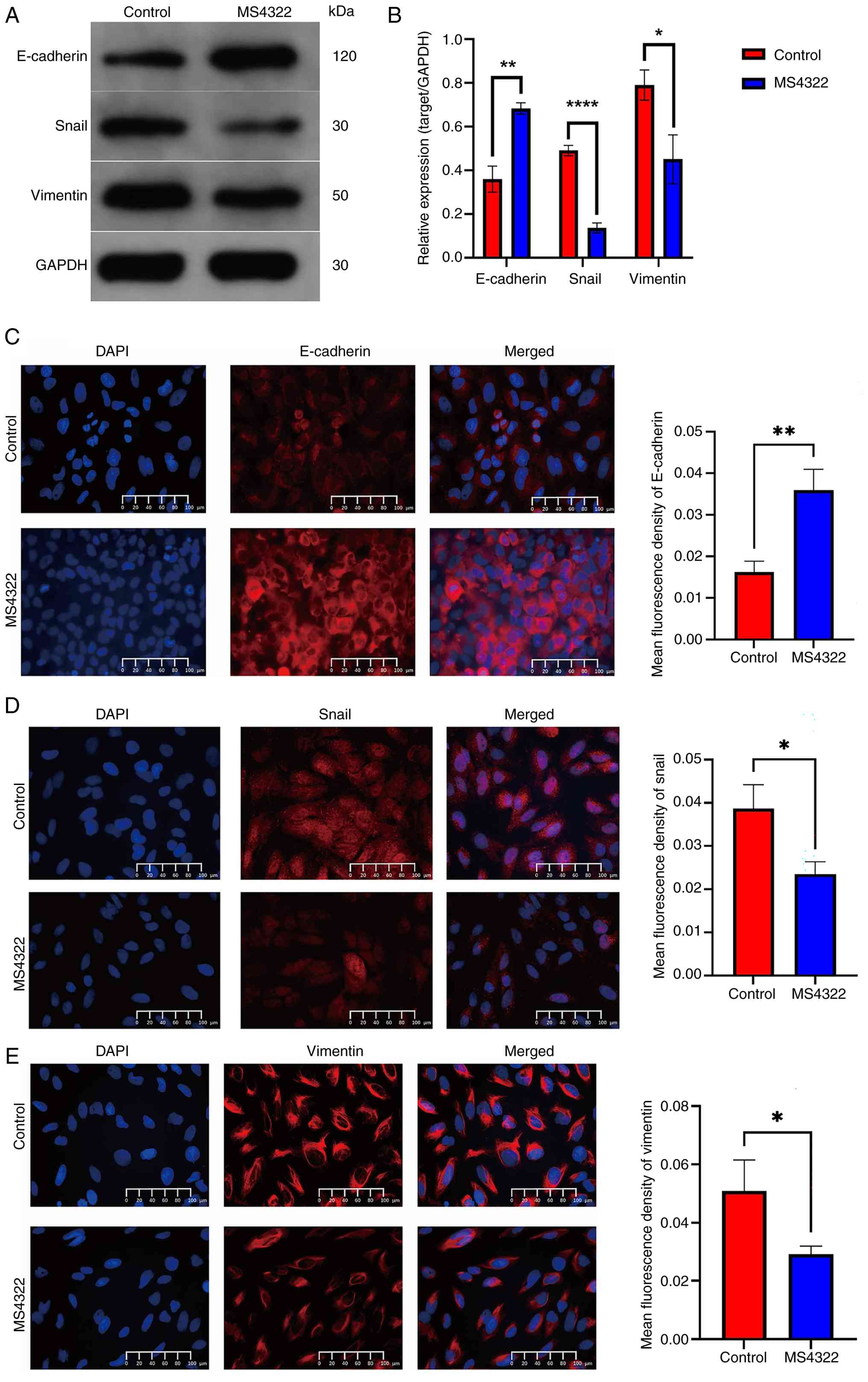
MS4322 inhibits epithelial-mesenchymal transition (EMT) in HeLa cells

EMT is hypothesized to play an important function in tumor cell migration and invasion (30). Therefore, the present study examined the effect of MS4322 on the expression of EMT-associated proteins in HeLa cells. E-cadherin protein expression was significantly upregulated, while Snail and vimentin protein expression was significantly downregulated in HeLa cells treated with MS4322 (Fig. 5A and B). The fluorescence intensity of Snail and Vimentin was significantly weakened (Fig. 6D and E) and the fluorescence intensity of E-cadherin was significantly enhanced (Fig. 6C) after MS4322 treatment compared with the control group. These results suggested that the inhibitory effect of MS4322 on HeLa cell migration and invasion may be related to EMT.

Effect of MS4322 on EMT in HeLa
cells. (A) Western blot analysis of (B) EMT-associated protein
following MS4322 treatment. Immunofluorescence detection of
expression of (C) E-cadherin, (D) Snail and (E) vimentin following
MS4322 treatment. *P<0.05; **P<0.01;
****P<0.0001. EMT, epithelial-mesenchymal
transition.

Figure 6.

Effect of MS4322 on EMT in HeLa cells. (A) Western blot analysis of (B) EMT-associated protein following MS4322 treatment. Immunofluorescence detection of expression of (C) E-cadherin, (D) Snail and (E) vimentin following MS4322 treatment. *P<0.05; **P<0.01; ****P<0.0001. EMT, epithelial-mesenchymal transition.

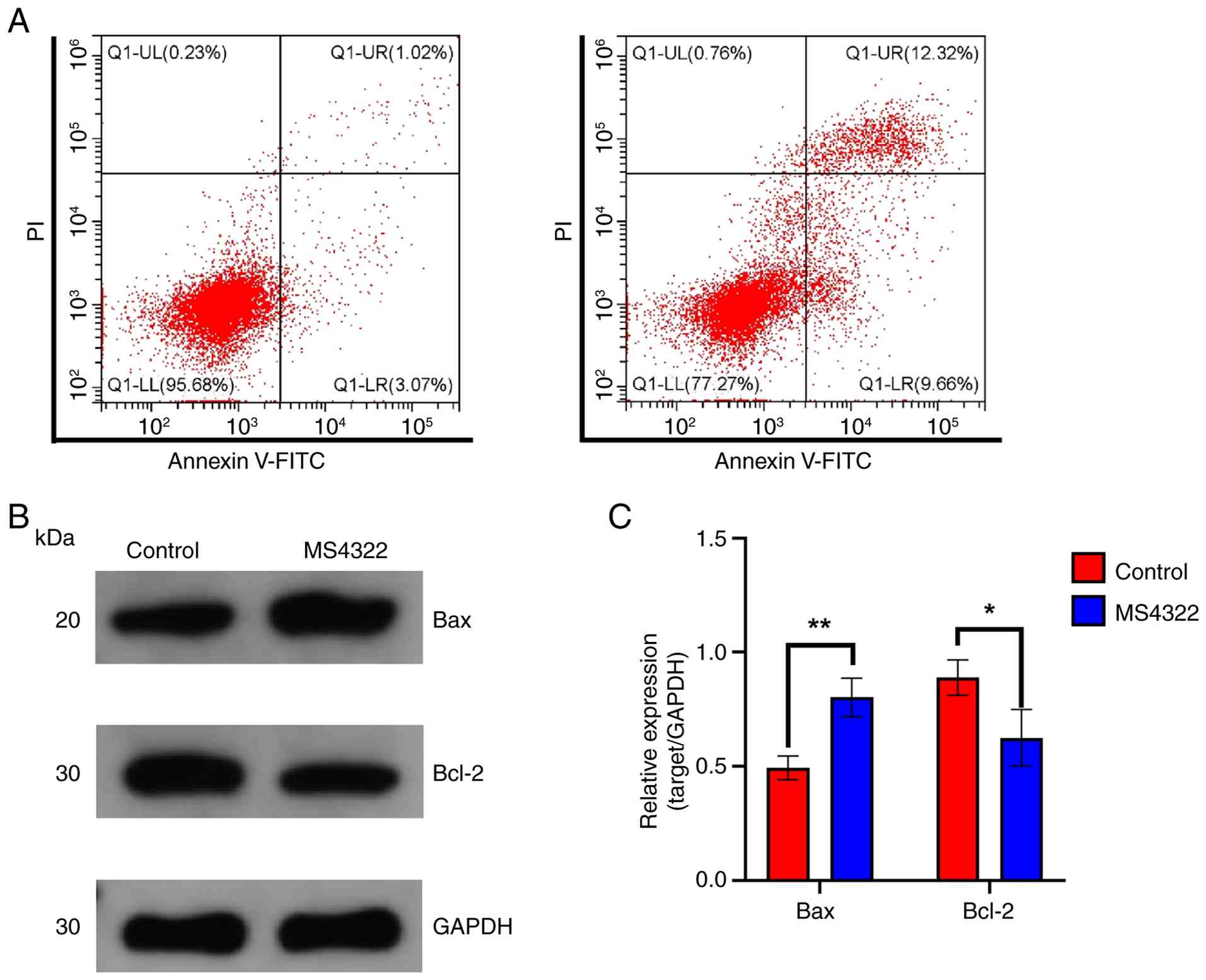
MS4322 induces apoptosis in HeLa cells

Apoptosis serves an important role in both tumorigenesis and therapy (31). The number of Annexin V-positive cells significantly increased from 4.09 to 21.98% after 72 h MS4322 treatment, suggesting that MS4322 promoted apoptosis in HeLa cells (Fig. 7A). In addition, the expression of apoptosis-associated proteins was detected by western blotting following MS4322 treatment of HeLa cells. MS4322 significantly inhibited the expression of Bcl-2 protein and elevated the expression of Bax protein (Fig. 7B and C). These results suggested that MS4322 influenced the degree of apoptosis in cervical cancer HeLa cells.

Effect of MS4322 on apoptosis of HeLa
cells. (A) Annexin V/PI staining for cell apoptosis. (B) Western
blot analysis of (C) Bax and Bcl-2 proteins after MS4322 treatment.
*P<0.05; **P<0.01.

Figure 7.

Effect of MS4322 on apoptosis of HeLa cells. (A) Annexin V/PI staining for cell apoptosis. (B) Western blot analysis of (C) Bax and Bcl-2 proteins after MS4322 treatment. *P<0.05; **P<0.01.

MS4322 induces G0/G1 phase arrest in HeLa cells

MS4322 induced apoptosis in HeLa cells, and inhibition of cancer cell proliferation is usually associated with cell cycle arrest. To investigate the potential mechanism by which MS4322 inhibited the proliferation of HeLa cells, the present study analyzed the effect of MS4322 on the cell cycle by flow cytometry. The proportions of untreated HeLa cells in G0/G1, G2/M and S phase were 43.33, 34.91 and 21.76%, respectively; however, the proportions of HeLa cells in G0/G1, G2/M and S phases were 61.63, 33.18 and 5.19%, respectively, when treated with MS4322 (Fig. 8A). The proportion of cells in G0/G1 phase was significantly increased, and the proportion of cells in G2/M and S phases was significantly decreased following treatment, which indicated that MS4322 arrested cells in G0/G1 phase (Fig. 8B).

Effect of MS4322 on HeLa cell cycle
progression. (A) Flow cytometry analysis of (B) cell cycle
distribution. **P<0.01, ****P<0.0001.

Figure 8.

Effect of MS4322 on HeLa cell cycle progression. (A) Flow cytometry analysis of (B) cell cycle distribution. **P<0.01, ****P<0.0001.

MS4322 inhibits Wnt/β-catenin pathway activity in cervical cancer cells

The Wnt/β-catenin pathway serves a key role in several biological processes, including cell proliferation, differentiation, migration and apoptosis (32). β-catenin is the key molecule of the pathway, and its stability and nuclear translocation are key steps in the activation of the pathway. Wnt-3a, a member of the Wnt family, activates the pathway, while glycogen synthase kinase 3β (GSK-3β), a negative regulator of the pathway, inhibits pathway activation by phosphorylating β-catenin and promoting its degradation (20,21).

Decreased expression of β-catenin and Wnt-3a protein, as well as increased expression of GSK-3β following MS4322 treatment suggested that MS4322 may inhibit the activation of the Wnt/β-catenin pathway. In addition, the expression of c-myc, a target protein downstream of the Wnt/β-catenin pathway, was also significantly inhibited (Fig. 9).

Effect of MS4322 on the expression of
Wnt/β-catenin pathway-related protein. (A) Western blot analysis of
(B) c-myc, GSK-3β, Wnt-3a, β-catenin and PRMT5 proteins following
MS4322 treatment of HeLa. *P<0.05; **P<0.01; ***P<0.001.
GSK-3β, glycogen synthase kinase 3β; PRMT5, Protein arginine
methyltransferase 5.

Figure 9.

Effect of MS4322 on the expression of Wnt/β-catenin pathway-related protein. (A) Western blot analysis of (B) c-myc, GSK-3β, Wnt-3a, β-catenin and PRMT5 proteins following MS4322 treatment of HeLa. *P<0.05; **P<0.01; ***P<0.001. GSK-3β, glycogen synthase kinase 3β; PRMT5, Protein arginine methyltransferase 5.

Discussion

Cervical cancer is the fourth most common female malignant tumor in the world, with ~660,000 new cases and 350,000 deaths globally in 2022 (33). It is the second most prevalent cancer in developing countries, accounting for 94% of global cervical cancer deaths and with an incidence 2–3 times higher than that in developed countries (34). Notably, its incidence is on the rise globally, with a 50.1% increase in cases, and the age of onset tends to be younger (35). Epidemiological studies have shown that HeLa cells are associated with human papillomavirus (HPV) infection and defective immune function (36,37). Early cervical cancer has a high cure rate, with a 5-year survival rate >90% for FIGO Stage I, while advanced and recurrent cervical cancer has a poor prognosis, with a 5-year survival rate of only 10–20% (38). Cervical cancer cell proliferation, metastasis and drug resistance are notable problems in clinical treatment. Therefore, clarifying the specific mechanisms underlying proliferation, recurrence and metastasis of cervical cancer and searching for effective therapeutic targets are key to improve treatment prospects.

Arginine methylation is one of the most common types of post-translational modification of proteins in mammalian cells. PRMTs are notable regulators of epigenetically mediated gene expression, which modulates a variety of processes, including mRNA splicing, DNA damage response, stem cell function, TGF-β and EMT signaling pathways and immune response (39). Dysregulation of the expression of PRMTs leads to cancer recurrence, decreases patient survival and induces drug resistance by modulating the TGF-β, PI3K/Akt and MAPK/ERK signaling pathways (40–42). Numerous PRMTs are aberrantly expressed in cancer cells and promote cancer stem cell generation, EMT and tumor cell proliferation. The development of small molecules targeting PRMTs has led to the generation of chemical probes for the modulation of most PRMTs and treatment based on targeting PRMT1 and PRMT5 (43). PRMT5 is a key member of the type II PRMT family. It contains an inter-terminal domain that binds methylated epitope protein 50, which is essential for its full methyltransferase activity. Its C-terminal domain harbors the methyltransferase catalytic motifs required for plasma membrane binding (44). PRMT5 serves a key role in normal cellular processes by catalyzing monomethylation and symmetric dimethylation of a range of histone and non-histone substrates, and is also an oncoprotein that epigenetically regulates the expression of certain oncogenes (45). For example, PRMT5 mediates the symmetric dimethylation of histone substrates such as H4R3 and H3R8 to epigenetically silence tumor suppressor genes (46). It also targets multiple non-histone substrates, including KEAP1 (9,12), SMAD4 (42), and AKT (46), thereby modulating the NRF2/HMOX1, TGF-β (42), and PI3K/AKT (46) signaling pathways to drive cancer cell proliferation, metastasis and immunotherapy resistance. Clinical studies (4,11) have shown that PRMT5 is highly expressed in numerous types of solid tumor and hematological malignancies and is associated with cancer development and progression. In addition, increased PRMT5 expression is associated with poorer overall survival and tumor metastasis (46,47). In ovarian cancer cells, PRMT5 gene expression is significantly upregulated, and this high expression is associated with poor prognosis. Mechanistically, PRMT5 enhances glycolytic flux and promotes the proliferation of ovarian cancer cells by regulating SDMA-mediated activity of enolase 1 activity (48). PRMT5 is highly expressed in lung cancer tissue and is associated with the progression of lung tumors and patient survival; PRMT5 affects lung cancer growth by promoting EMT and metastasis via hypoxia-inducible factor 1α/VEGFR/Akt/endothelial nitric oxide synthase (eNOS) signaling and promoting angiogenesis (49). Therefore, PRMT5 is becoming a promising anticancer target and has received great attention from the pharmaceutical industry and academia (50,51).

The present study demonstrated that PRMT5 was significantly upregulated in human cervical cancer compared with adjacent normal tissue. Functional experiments in HeLa cells revealed that PRMT5 overexpression markedly promoted cell proliferation, migration, invasion and colony formation, whereas PRMT5 knockdown exerted the opposite effects. The molecular mechanism by which PRMT5 induces HeLa cell proliferation and migration primarily involves the Wnt/β-catenin signaling pathway. PRMT5 upregulates Wnt-3a and β-catenin expression, thereby activating the downstream target gene c-myc to promote cell cycle progression and EMT (52). PRMT5 also suppresses apoptosis by upregulating the anti-apoptotic protein Bcl-2 and downregulating the pro-apoptotic protein Bax (53,54). At the phenotypic level, PRMT5 decreases the epithelial marker E-cadherin and increases the mesenchymal markers vimentin and Snail, thereby facilitating migration and invasion (52).

MS4322 is a highly selective PRMT5 degrader and the first reported degrader targeting any PRMT family member. It is constructed by conjugating the PRMT5 inhibitor EPZ015666 to VHL E3 ligase ligand (S,R,S)-AHPC-Me (VHL-2) (44). MS4322 decreases PRMT5 expression in various cancer cell lines in a concentration-, time-, VHL- and proteasome-dependent manner and effectively suppresses cancer cell proliferation (44). The present study demonstrated that MS4322 significantly suppressed the viability, migration, invasion and colony formation of HeLa cells. Mechanistically, MS4322 downregulates PRMT5 at both mRNA and protein levels, reverses PRMT5-mediated oncogenic signaling, induces G0/G1 cell cycle arrest, inhibits EMT by upregulating E-cadherin and downregulating vimentin and snail, and promotes apoptosis by increasing Bax and decreasing Bcl-2 expression. Moreover, MS4322 suppresses the Wnt/β-catenin pathway by degrading PRMT5, downregulating Wnt-3a, β-catenin and c-myc while enhancing GSK-3β expression. Collectively, MS4322 targets PRMT5 to disrupt the Wnt-β-catenin-EMT axis, thereby inhibiting proliferation, migration and invasion and promoting apoptosis in HeLa cells.

EMT is regarded as a key pathological process in tumor progression. In the malignant evolution of tumors, EMT confers stronger invasive and metastatic abilities, and may allow tumor cells to escape apoptosis induced by chemotherapeutic agents, death receptor ligands and immune surveillance, which increases the difficulty of treatment and the mortality rate of patients (55). The present study demonstrated EMT-associated protein changes following MS4322 treatment: MS4322 upregulated the expression of E-cadherin protein and downregulated the expression of Snail and vimentin protein in HeLa cells.

Apoptosis is a tightly regulated and evolutionarily conserved program of cell death that serves a key role in life activities. It not only serves a key role in normal physiological processes such as embryogenesis and adult tissue homeostasis, but is also known for its role as a tumor suppressor mechanism (56). The role of apoptosis in cancer has received widespread attention for its importance in maintaining body homeostasis and preventing cancer development (9,15,18). However, when apoptosis is inhibited or resisted, it confers a survival advantage to cancer cells, promotes tumor evolution and growth and may lead to therapeutic failure (31,56,57). The Bcl-2 family is associated with tumor progression and Bcl-2/Bax ratio (pro- and anti-apoptotic proteins, respectively) determines tumor cell survival or death (58). The present study confirmed that MS4322 inhibited the protein expression of Bcl-2 by increasing Bax protein expression in cervical cancer HeLa cells. Consistently, BIIB021, an orally active, fully synthetic and selective small-molecule inhibitor of heat shock protein 90, has been reported to decrease Bcl-2 and elevate Bax levels in human cervical cancer cells (59). Cell cycle abnormalities can cause a variety of diseases, including cancer, and the rapid multiplication of tumors depends on uncontrolled cell cycle progression (60). Following 72 h MS4322 treatment, the number of cells in S and G2/M phase was decreased and the cells were blocked in G0/G1 phase.

Aberrant activation of the Wnt/β-catenin signaling pathway occurs in numerous types of malignant tumor and is closely associated with cancer development and progression, as well as renewal capacity and multidifferentiation potential of tumor cells (61). Aberrant activation of β-catenin contributes to cancer development (62). Dysregulation of the Wnt/β-catenin pathway is associated with HPV-associated cervical cancer (63). The present study confirmed that MS4322 downregulated PRMT5 mRNA expression in cervical cancer HeLa cells and investigated its effect on the expression of proteins in the Wnt/β-catenin signaling pathway. To the best of our knowledge, the present study is the first to demonstrate that MS4322 enhanced GSK-3β protein expression. By contrast, β-catenin, Wnt3a and downstream proto-oncogene c-myc protein expression was significantly decreased.

The anticancer activity of MS4322 is not restricted to cervical cancer cells; prior studies have shown that this compound effectively decreases PRMT5 protein expression and inhibits proliferation in multiple cancer cell lines, including MCF7 (breast cancer), A549 (lung adenocarcinoma), A172 (glioblastoma), and Jurkat (leukemia) cells (23,24). However, the mechanism of MS4322 underlying inhibiting the activity of Wnt/β-catenin signaling pathway remains to be investigated. The present study was conducted using the HeLa cell line. Future studies should validate the function of PRMT5 and the anticancer efficacy of MS4322 in other cervical cancer cell models or primary cells, thereby enhancing the generalizability and clinical relevance of the findings. Nevertheless, the present study demonstrated the inhibitory effect of MS4322 on HeLa cells and its potential mechanisms, providing novel insight into the pathogenesis of cervical cancer and offering promising new targets and strategies for its clinical diagnosis and treatment.

In conclusion, the present study found that PRMT5 showed high expression in cervical cancer tissues, PRMT5 promoted the migration and invasion of HeLa cervical cancer cells, while knockdown of PRMT5 inhibited these malignant phenotypes and induced cell cycle arrest. Furthermore, the PRMT5 degrader MS4322 exerted anti-tumor effects by targeting PRMT5, thereby suppressing the malignant biological behaviors of cervical cancer HeLa cells in vitro.

Acknowledgements

Not applicable.

Funding

The present study was funded by the Key Research and Development Program of Linyi (Medical Category) (grant no. 2026YX0066).

Availability of data and materials

The data generated in the present study may be requested from the corresponding author.

Authors' contributions

RL designed the study, performed experiments, and wrote the manuscript. JC performed experiments and data analysis. ZC and SW contributed to data analysis and participated in data discussion. TL interpreted data interpretation, participated in data discussion, and critically revised the manuscript. YX conceived the study conception, experimental design, and critical revision of the manuscript. RL and YX confirm the authenticity of all the raw data. All authors read and approved the final version of the manuscript.

Ethics approval and consent to participate

The present study was approved by the Ethics Committee of Linyi People's Hospital, Linyi, China (approval no. 202306-H-093) and performed in accordance with the Declaration of Helsinki. All participants provided written informed consent prior to sample collection.

Patient consent for publication

Not applicable.

Competing interests

The authors declare that they have no competing interests.

References

1 

Wilailak S, Kengsakul M and Kehoe S: Worldwide initiatives to eliminate cervical cancer. Int J Gynaecol Obstet. 155 (Suppl 1):S102–S106. 2021. View Article : Google Scholar

2 

Yadav G, Srinivasan G and Jain A: Cervical cancer: Novel treatment strategies offer renewed optimism. Pathol Res Pract. 254:1551362024. View Article : Google Scholar : PubMed/NCBI

3 

Voelker RA: Cervical cancer screening. JAMA. 330:20302023. View Article : Google Scholar : PubMed/NCBI

4 

Zheng J, Li B, Wu Y, Wu X and Wang Y: Targeting arginine methyltransferase PRMT5 for cancer therapy: Updated progress and novel strategies. J Med Chem. 66:8407–8427. 2023. View Article : Google Scholar : PubMed/NCBI

5 

Blanc RS and Richard S: Arginine methylation: The coming of age. Mol Cell. 65:8–24. 2017. View Article : Google Scholar : PubMed/NCBI

6 

Rasheed S, Bouley RA, Yoder RJ and Petreaca RC: Protein arginine methyltransferase 5 (PRMT5) mutations in cancer cells. Int J Mol Sci. 24:60422023. View Article : Google Scholar : PubMed/NCBI

7 

Stopa N, Krebs JE and Shechter D: The PRMT5 arginine methyltransferase: Many roles in development, cancer and beyond. Cell Mol Life Sci. 72:2041–2059. 2015. View Article : Google Scholar : PubMed/NCBI

8 

Kaganovski A, Smith-Salzberg B, Shimshon HK, Draheim A, Spivak M, Sapir T and Shifteh D: Current and emerging therapies for targeting protein arginine methyltransferases (PRMTs) in cancer. Int J Mol Sci. 26:79072025. View Article : Google Scholar : PubMed/NCBI

9 

Ozturk H, Seker-Polat F, Abbaszadeh N, Kingham Y, Orsulic S and Adli M: High PRMT5 levels, maintained by KEAP1 inhibition, drive chemoresistance in high-grade serous ovarian cancer. J Clin Invest. 135:e1842832025. View Article : Google Scholar : PubMed/NCBI

10 

Bray C, Balcells C, McNeish IA and Keun HC: The potential and challenges of targeting MTAP-negative cancers beyond synthetic lethality. Front Oncol. 13:12647852023. View Article : Google Scholar : PubMed/NCBI

11 

Bao X, Zhao S, Liu T, Liu Y, Liu Y and Yang X: Overexpression of PRMT5 promotes tumor cell growth and is associated with poor disease prognosis in epithelial ovarian cancer. J Histochem Cytochem. 61:206–221. 2013. View Article : Google Scholar : PubMed/NCBI

12 

Wang Z, Li R, Hou N, Zhang J, Wang T, Fan P, Ji C, Zhang B, Liu L, Wang Y, et al: PRMT5 reduces immunotherapy efficacy in triple-negative breast cancer by methylating KEAP1 and inhibiting ferroptosis. J Immunother Cancer. 11:e0068902023. View Article : Google Scholar : PubMed/NCBI

13 

Zhou B, Chen N, Chen Z, Chen S, Yang J, Zheng Y and Shen L: Prmt5 deficient mouse B cells display RNA processing complexity and slower colorectal tumor progression. Eur J Immunol. 53:e22502262023. View Article : Google Scholar : PubMed/NCBI

14 

Qiao Y, Wu Z, Wang P, Jin Y, Bai F, Zhang F, An Y, Xue M, Feng H, Zhang Y, et al: C6orf223 promotes colorectal cancer growth and metastasis by facilitating PRMT5-MEP50 multiprotein complex assembling. J Clin Invest. 135:e1860522025. View Article : Google Scholar : PubMed/NCBI

15 

Gao J, Liu R, Feng D, Huang W, Huo M, Zhang J, Leng S, Yang Y, Yang T, Yin X, et al: Snail/PRMT5/NuRD complex contributes to DNA hypermethylation in cervical cancer by TET1 inhibition. Cell Death Differ. 28:2818–2836. 2021. View Article : Google Scholar : PubMed/NCBI

16 

Soeta T, Sugisawa N, Yamamura A, Tanaka N, Imoto H, Tsuchiya T, Aizawa T, Okamoto K, Kawamura M, Saijo F, et al: MRTX1719, an MTA-cooperative PRMT5 inhibitor, induces cell cycle arrest and synergizes with oxaliplatin and gemcitabine for enhanced anticancer effects. Anticancer Res. 44:5231–5240. 2024. View Article : Google Scholar : PubMed/NCBI

17 

Debnath J, Gammoh N and Ryan KM: Autophagy and autophagy-related pathways in cancer. Nat Rev Mol Cell Biol. 24:560–575. 2023. View Article : Google Scholar : PubMed/NCBI

18 

Li M, Gao Z, Wang S, Zhao Y and Xie H: miR-27a-3p upregulation by p65 facilitates cervical tumorigenesis by increasing TAB3 expression and is involved in the positive feedback loop of NF-κB signaling. Oncol Rep. 50:1322023. View Article : Google Scholar : PubMed/NCBI

19 

Li Y, Meng F, Sui C, Wang Y and Cheng D: CircRNA hsa_circ_0001627 aggravates cervical cancer progression through upregulation of FNDC3B and activating PI3K/mTOR signaling pathway. J Cell Commun Signal. 17:627–638. 2023. View Article : Google Scholar : PubMed/NCBI

20 

Yu F, Yu C, Li F, Zuo Y, Wang Y, Yao L, Wu C, Wang C and Ye L: Wnt/β-catenin signaling in cancers and targeted therapies. Signal Transduct Target Ther. 6:3072021. View Article : Google Scholar : PubMed/NCBI

21 

Wang B, Li X, Liu L and Wang M: β-Catenin: Oncogenic role and therapeutic target in cervical cancer. Biol Res. 53:332020. View Article : Google Scholar : PubMed/NCBI

22 

Adiga D, Bhat S, Chakrabarty S and Kabekkodu SP: DOC2B is a negative regulator of Wnt/β-catenin signaling pathway in cervical cancer. Pharmacol Res. 180:1062392022. View Article : Google Scholar : PubMed/NCBI

23 

Shen Y, Gao G, Yu X, Kim H, Wang L, Xie L, Schwarz M, Chen X, Guccione E, Liu J, et al: Discovery of first-in-class protein arginine methyltransferase 5 (PRMT5) degraders. J Med Chem. 63:9977–9989. 2020. View Article : Google Scholar : PubMed/NCBI

24 

Guo Y, Li Y, Zhou Z, Hou L, Liu W, Ren W, Mi D, Sun J, Dai X, Wu Y, et al: Targeting PRMT5 through PROTAC for the treatment of triple-negative breast cancer. J Exp Clin Cancer Res. 43:3142024. View Article : Google Scholar : PubMed/NCBI

25 

Brown T, Nguyen T, Zhou B and Zheng YG: Chemical probes and methods for the study of protein arginine methylation. RSC Chem Biol. 4:647–669. 2023. View Article : Google Scholar : PubMed/NCBI

26 

Abe Y, Sano T and Tanaka N: The Role of PRMT5 in immuno-oncology. Genes (Basel). 14:6782023. View Article : Google Scholar : PubMed/NCBI

27 

Koskas M, Amant F, Mirza MR and Creutzberg CL: Cancer of the corpus uteri: 2021 update. Int J Gynaecol Obstet. 155 (Suppl 1):S45–S60. 2021. View Article : Google Scholar

28 

Livak KJ and Schmittgen TD: Analysis of relative gene expression data using real-time quantitative PCR and the 2(−Delta Delta C(T)) method. Methods. 25:402–408. 2001. View Article : Google Scholar : PubMed/NCBI

29 

Katsaounis D, Chaplain MAJ and Sfakianakis N: Stochastic differential equation modelling of cancer cell migration and tissue invasion. J Math Biol. 87:82023. View Article : Google Scholar : PubMed/NCBI

30 

Li D, Xia L, Huang P, Wang Z, Guo Q, Huang C, Leng W and Qin S: Heterogeneity and plasticity of epithelial-mesenchymal transition (EMT) in cancer metastasis: Focusing on partial EMT and regulatory mechanisms. Cell Prolif. 56:e134232023. View Article : Google Scholar : PubMed/NCBI

31 

Hänggi K and Ruffell B: Cell death, therapeutics, and the immune response in cancer. Trends Cancer. 9:381–396. 2023. View Article : Google Scholar : PubMed/NCBI

32 

Tang Y, Dong L, Zhang C, Li X, Li R, Lin H, Qi Y, Tang M, Peng Y, Liu C, et al: PRMT5 acts as a tumor suppressor by inhibiting Wnt/β-catenin signaling in murine gastric tumorigenesis. Int J Biol Sci. 18:4329–4340. 2022. View Article : Google Scholar : PubMed/NCBI

33 

Elzeiny N, Sayed Shafei AE, Wagih S, Saad M, Sayed D, Salem EY, Wael M, Ellackany R and Matboli M: Phytochemicals in cervical cancer: An epigenetic overview. Epigenomics. 15:941–959. 2023. View Article : Google Scholar : PubMed/NCBI

34 

Feng Q, Cui N, Li S, Cao J, Chen Q and Wang H: Upregulation of SOX9 promotes the self-renewal and tumorigenicity of cervical cancer through activating the Wnt/β-catenin signaling pathway. FASEB J. 37:e231742023. View Article : Google Scholar : PubMed/NCBI

35 

Satari M, Javani Jouni F, Abolmaleki P and Soleimani H: Influence of static magnetic field on HeLa and Huo2 cells in the presence of aloe vera extract. Asian Pac J Cancer Prev. 22:9–15. 2021. View Article : Google Scholar : PubMed/NCBI

36 

Mata-Rocha M, Rodríguez-Hernández RM, Chávez-Olmos P, Garrido E, Robles-Vázquez C, Aguilar-Ruiz S, Torres-Aguilar H, González-Torres C, Gaytan-Cervantes J, Mejía-Aranguré JM and Romero-Tlalolini MLA: Presence of HPV DNA in extracellular vesicles from HeLa cells and cervical samples. Enferm Infecc Microbiol Clin (Engl Ed). 38:159–165. 2020. View Article : Google Scholar : PubMed/NCBI

37 

Guimarães YM, Godoy LR, Longatto-Filho A and Reis RD: Management of early-stage cervical cancer: A literature review. Cancers (Basel). 14:5752022. View Article : Google Scholar : PubMed/NCBI

38 

Li Q, Sun H, Liu S, Tang J, Liu S, Yin P, Mi Q, Liu J, Yu L and Bi Y: Ginsenoside Rk1 inhibits HeLa cell proliferation through an endoplasmic reticulum signaling pathway. J Ginseng Res. 47:645–653. 2023. View Article : Google Scholar : PubMed/NCBI

39 

Li D, Peng X, Hu Z, Li S, Chen J and Pan W: Small molecules targeting selected histone methyltransferases (HMTs) for cancer treatment: Current progress and novel strategies. Eur J Med Chem. 264:1159822024. View Article : Google Scholar : PubMed/NCBI

40 

Micallef I, Fenech K and Baron B: Therapeutic targeting potential of the protein lysine and arginine methyltransferases to reverse cancer chemoresistance. Front Mol Biosci. 11:14554152024. View Article : Google Scholar : PubMed/NCBI

41 

Sapir T, Shifteh D, Pahmer M, Goel S and Maitra R: Protein arginine methyltransferase 5 (PRMT5) and the ERK1/2 & PI3K pathways: A case for PRMT5 inhibition and combination therapies in cancer. Mol Cancer Res. 19:388–394. 2021. View Article : Google Scholar : PubMed/NCBI

42 

Liu A, Yu C, Qiu C, Wu Q, Huang C, Li X, She X, Wan K, Liu L, Li M, et al: PRMT5 methylating SMAD4 activates TGF-β signaling and promotes colorectal cancer metastasis. Oncogene. 42:1572–1584. 2023. View Article : Google Scholar : PubMed/NCBI

43 

Zhu Y, Xia T, Chen DQ, Xiong X, Shi L, Zuo Y, Xiao H and Liu L: Promising role of protein arginine methyltransferases in overcoming anti-cancer drug resistance. Drug Resist Updat. 72:1010162024. View Article : Google Scholar : PubMed/NCBI

44 

Antonysamy S, Bonday Z, Campbell RM, Doyle B, Druzina Z, Gheyi T, Han B, Jungheim LN, Qian Y, Rauch C, et al: Crystal structure of the human PRMT5:MEP50 complex. Proc Natl Acad Sci USA. 109:17960–17965. 2012. View Article : Google Scholar : PubMed/NCBI

45 

Motolani A, Martin M, Sun M and Lu T: The structure and functions of PRMT5 in human diseases. Life (Basel). 11:10742021.PubMed/NCBI

46 

Huang L, Zhang XO, Rozen EJ, Sun X, Sallis B, Verdejo-Torres O, Wigglesworth K, Moon D, Huang T, Cavaretta JP, et al: PRMT5 activates AKT via methylation to promote tumor metastasis. Nat Commun. 13:39552022. View Article : Google Scholar : PubMed/NCBI

47 

Barczak W, Jin L, Carr SM, Munro S, Ward S, Kanapin A, Samsonova A and La Thangue NB: PRMT5 promotes cancer cell migration and invasion through the E2F pathway. Cell Death Dis. 11:5722020. View Article : Google Scholar : PubMed/NCBI

48 

Xie F, Zhang H, Zhu K, Jiang CS, Zhang X, Chang H, Qiao Y, Sun M, Wang J, Wang M, et al: PRMT5 promotes ovarian cancer growth through enhancing Warburg effect by methylating ENO1. MedComm (2020). 4:e2452023. View Article : Google Scholar : PubMed/NCBI

49 

Zheng Y, Ji H, Yi W, Chen Z, Hu X, Zhou J, Wang Y and Zheng X: PRMT5 facilitates angiogenesis and EMT via HIF-1α/VEGFR/Akt signaling axis in lung cancer. Aging (Albany NY). 15:6163–6178. 2023. View Article : Google Scholar : PubMed/NCBI

50 

Lee J, Kim J and Hwang I: Targeting PRMT5 in cancer: Mechanistic insights and clinical progress. Biomed Pharmacother. 193:1187542025. View Article : Google Scholar : PubMed/NCBI

51 

Gu Z, Kong W, Liu X, Hu L, Zhou Y, Liang Z, Zhang M, Chen D, Li F and Chen W: Drug discovery targeting protein arginine methyltransferase 5 (PRMT5): An update. Bioorg Med Chem. 128:1182402025. View Article : Google Scholar : PubMed/NCBI

52 

Brown-Burke F, Zhang Y, Hinterschied C, Prouty A, Helmig-Mason J, Chung JH, Vaddi K, Chen-Kiang S, Di Liberto M, Alinari L, et al: PRMT5 inhibition drives therapeutic vulnerability to BCL-2 inhibition with venetoclax and provides rationale for combination therapy in mantle cell lymphoma. Blood. 134 (Suppl 1):S3022019. View Article : Google Scholar

53 

Wang N, Yan H, Wu D, Zhao Z, Chen X, Long Q, Zhang C, Wang X, Deng W and Liu X: PRMT5/Wnt4 axis promotes lymph-node metastasis and proliferation of laryngeal carcinoma. Cell Death Dis. 11:8642020. View Article : Google Scholar : PubMed/NCBI

54 

Brown-Burke F, Hwang I, Sloan S, Hinterschied C, Helmig-Mason J, Long M, Chan WK, Prouty A, Chung JH, Zhang Y, et al: PRMT5 inhibition drives therapeutic vulnerability to combination treatment with BCL-2 inhibition in mantle cell lymphoma. Blood Adv. 7:6211–6224. 2023. View Article : Google Scholar : PubMed/NCBI

55 

Celià-Terrassa T and Kang Y: How important is EMT for cancer metastasis? PLoS Biol. 22:e30024872024. View Article : Google Scholar : PubMed/NCBI

56 

Morana O, Wood W and Gregory CD: The apoptosis paradox in cancer. Int J Mol Sci. 23:13282022. View Article : Google Scholar : PubMed/NCBI

57 

Kulbay M, Paimboeuf A, Ozdemir D and Bernier J: Review of cancer cell resistance mechanisms to apoptosis and actual targeted therapies. J Cell Biochem. 123:1736–1761. 2022. View Article : Google Scholar : PubMed/NCBI

58 

Guo A, Chang Y, Lin J, Guo J, He Y, Wang C, Wu Z, Xing Y, Jin F and Deng Y: Resveratrol enhances anticancer effects of silybin on HepG2 cells and H22 tumor-bearing mice via inducing G2/M Phase arrest and increasing Bax/Bcl-2 ratio. Comb Chem High Throughput Screen. 28:89–98. 2025. View Article : Google Scholar : PubMed/NCBI

59 

Güven CM and Özgür A: BIIB021, an orally available and small-molecule inhibitor of HSP90, activates intrinsic apoptotic pathway in human cervical adenocarcinoma cell line (HeLa). Eur Rev Med Pharmacol Sci. 27:7299–7308. 2023.PubMed/NCBI

60 

Liang XR, Liu YF, Chen F, Zhou ZX, Zhang LJ and Lin ZJ: Cell cycle-related lncRNAs as innovative targets to advance cancer management. Cancer Manag Res. 15:547–561. 2023. View Article : Google Scholar : PubMed/NCBI

61 

Wu X, Que H, Li Q and Wei X: Wnt/β-catenin mediated signaling pathways in cancer: Recent advances, and applications in cancer therapy. Mol Cancer. 24:1712025. View Article : Google Scholar : PubMed/NCBI

62 

Su M, Shan S, Gao Y, Dai M, Wang H, He C, Zhao M, Liang Z, Wan S, Yang J and Cai H: 2-Deoxy-D-glucose simultaneously targets glycolysis and Wnt/β-catenin signaling to inhibit cervical cancer progression. IUBMB Life. 75:609–623. 2023. View Article : Google Scholar : PubMed/NCBI

63 

Chen X, Jiang M, Zhou S, Chen H, Song G, Wu Y and Zhu X: PRAME promotes cervical cancer proliferation and migration via Wnt/β-catenin pathway regulation. Cancers (Basel). 15:18012023. View Article : Google Scholar : PubMed/NCBI

Related Articles

  • Abstract
  • View
  • Download
  • Twitter
Copy and paste a formatted citation
Spandidos Publications style
Luo R, Chen J, Chen Z, Wang S, Liu T and Xu Y: MS4322 is a selective protein arginine methyltransferase 5 degrader with antitumor effects in cervical cancer cells. Oncol Rep 55: 101, 2026.
APA
Luo, R., Chen, J., Chen, Z., Wang, S., Liu, T., & Xu, Y. (2026). MS4322 is a selective protein arginine methyltransferase 5 degrader with antitumor effects in cervical cancer cells. Oncology Reports, 55, 101. https://doi.org/10.3892/or.2026.9106
MLA
Luo, R., Chen, J., Chen, Z., Wang, S., Liu, T., Xu, Y."MS4322 is a selective protein arginine methyltransferase 5 degrader with antitumor effects in cervical cancer cells". Oncology Reports 55.5 (2026): 101.
Chicago
Luo, R., Chen, J., Chen, Z., Wang, S., Liu, T., Xu, Y."MS4322 is a selective protein arginine methyltransferase 5 degrader with antitumor effects in cervical cancer cells". Oncology Reports 55, no. 5 (2026): 101. https://doi.org/10.3892/or.2026.9106
Copy and paste a formatted citation
x
Spandidos Publications style
Luo R, Chen J, Chen Z, Wang S, Liu T and Xu Y: MS4322 is a selective protein arginine methyltransferase 5 degrader with antitumor effects in cervical cancer cells. Oncol Rep 55: 101, 2026.
APA
Luo, R., Chen, J., Chen, Z., Wang, S., Liu, T., & Xu, Y. (2026). MS4322 is a selective protein arginine methyltransferase 5 degrader with antitumor effects in cervical cancer cells. Oncology Reports, 55, 101. https://doi.org/10.3892/or.2026.9106
MLA
Luo, R., Chen, J., Chen, Z., Wang, S., Liu, T., Xu, Y."MS4322 is a selective protein arginine methyltransferase 5 degrader with antitumor effects in cervical cancer cells". Oncology Reports 55.5 (2026): 101.
Chicago
Luo, R., Chen, J., Chen, Z., Wang, S., Liu, T., Xu, Y."MS4322 is a selective protein arginine methyltransferase 5 degrader with antitumor effects in cervical cancer cells". Oncology Reports 55, no. 5 (2026): 101. https://doi.org/10.3892/or.2026.9106
Follow us
  • Twitter
  • LinkedIn
  • Facebook
About
  • Spandidos Publications
  • Careers
  • Cookie Policy
  • Privacy Policy
How can we help?
  • Help
  • Live Chat
  • Contact
  • Email to our Support Team