Spandidos Publications Logo
  • About
    • About Spandidos
    • Aims and Scopes
    • Abstracting and Indexing
    • Editorial Policies
    • Reprints and Permissions
    • Job Opportunities
    • Terms and Conditions
    • Contact
  • Journals
    • All Journals
    • Oncology Letters
      • Oncology Letters
      • Information for Authors
      • Editorial Policies
      • Editorial Board
      • Aims and Scope
      • Abstracting and Indexing
      • Bibliographic Information
      • Archive
    • International Journal of Oncology
      • International Journal of Oncology
      • Information for Authors
      • Editorial Policies
      • Editorial Board
      • Aims and Scope
      • Abstracting and Indexing
      • Bibliographic Information
      • Archive
    • Molecular and Clinical Oncology
      • Molecular and Clinical Oncology
      • Information for Authors
      • Editorial Policies
      • Editorial Board
      • Aims and Scope
      • Abstracting and Indexing
      • Bibliographic Information
      • Archive
    • Experimental and Therapeutic Medicine
      • Experimental and Therapeutic Medicine
      • Information for Authors
      • Editorial Policies
      • Editorial Board
      • Aims and Scope
      • Abstracting and Indexing
      • Bibliographic Information
      • Archive
    • International Journal of Molecular Medicine
      • International Journal of Molecular Medicine
      • Information for Authors
      • Editorial Policies
      • Editorial Board
      • Aims and Scope
      • Abstracting and Indexing
      • Bibliographic Information
      • Archive
    • Biomedical Reports
      • Biomedical Reports
      • Information for Authors
      • Editorial Policies
      • Editorial Board
      • Aims and Scope
      • Abstracting and Indexing
      • Bibliographic Information
      • Archive
    • Oncology Reports
      • Oncology Reports
      • Information for Authors
      • Editorial Policies
      • Editorial Board
      • Aims and Scope
      • Abstracting and Indexing
      • Bibliographic Information
      • Archive
    • Molecular Medicine Reports
      • Molecular Medicine Reports
      • Information for Authors
      • Editorial Policies
      • Editorial Board
      • Aims and Scope
      • Abstracting and Indexing
      • Bibliographic Information
      • Archive
    • World Academy of Sciences Journal
      • World Academy of Sciences Journal
      • Information for Authors
      • Editorial Policies
      • Editorial Board
      • Aims and Scope
      • Abstracting and Indexing
      • Bibliographic Information
      • Archive
    • International Journal of Functional Nutrition
      • International Journal of Functional Nutrition
      • Information for Authors
      • Editorial Policies
      • Editorial Board
      • Aims and Scope
      • Abstracting and Indexing
      • Bibliographic Information
      • Archive
    • International Journal of Epigenetics
      • International Journal of Epigenetics
      • Information for Authors
      • Editorial Policies
      • Editorial Board
      • Aims and Scope
      • Abstracting and Indexing
      • Bibliographic Information
      • Archive
    • Medicine International
      • Medicine International
      • Information for Authors
      • Editorial Policies
      • Editorial Board
      • Aims and Scope
      • Abstracting and Indexing
      • Bibliographic Information
      • Archive
  • Articles
  • Information
    • Information for Authors
    • Information for Reviewers
    • Information for Librarians
    • Information for Advertisers
    • Conferences
  • Language Editing
Spandidos Publications Logo
  • About
    • About Spandidos
    • Aims and Scopes
    • Abstracting and Indexing
    • Editorial Policies
    • Reprints and Permissions
    • Job Opportunities
    • Terms and Conditions
    • Contact
  • Journals
    • All Journals
    • Biomedical Reports
      • Information for Authors
      • Editorial Policies
      • Editorial Board
      • Aims and Scope
      • Abstracting and Indexing
      • Bibliographic Information
      • Archive
    • Experimental and Therapeutic Medicine
      • Information for Authors
      • Editorial Policies
      • Editorial Board
      • Aims and Scope
      • Abstracting and Indexing
      • Bibliographic Information
      • Archive
    • International Journal of Epigenetics
      • Information for Authors
      • Editorial Policies
      • Editorial Board
      • Aims and Scope
      • Abstracting and Indexing
      • Bibliographic Information
      • Archive
    • International Journal of Functional Nutrition
      • Information for Authors
      • Editorial Policies
      • Editorial Board
      • Aims and Scope
      • Abstracting and Indexing
      • Bibliographic Information
      • Archive
    • International Journal of Molecular Medicine
      • Information for Authors
      • Editorial Policies
      • Editorial Board
      • Aims and Scope
      • Abstracting and Indexing
      • Bibliographic Information
      • Archive
    • International Journal of Oncology
      • Information for Authors
      • Editorial Policies
      • Editorial Board
      • Aims and Scope
      • Abstracting and Indexing
      • Bibliographic Information
      • Archive
    • Medicine International
      • Information for Authors
      • Editorial Policies
      • Editorial Board
      • Aims and Scope
      • Abstracting and Indexing
      • Bibliographic Information
      • Archive
    • Molecular and Clinical Oncology
      • Information for Authors
      • Editorial Policies
      • Editorial Board
      • Aims and Scope
      • Abstracting and Indexing
      • Bibliographic Information
      • Archive
    • Molecular Medicine Reports
      • Information for Authors
      • Editorial Policies
      • Editorial Board
      • Aims and Scope
      • Abstracting and Indexing
      • Bibliographic Information
      • Archive
    • Oncology Letters
      • Information for Authors
      • Editorial Policies
      • Editorial Board
      • Aims and Scope
      • Abstracting and Indexing
      • Bibliographic Information
      • Archive
    • Oncology Reports
      • Information for Authors
      • Editorial Policies
      • Editorial Board
      • Aims and Scope
      • Abstracting and Indexing
      • Bibliographic Information
      • Archive
    • World Academy of Sciences Journal
      • Information for Authors
      • Editorial Policies
      • Editorial Board
      • Aims and Scope
      • Abstracting and Indexing
      • Bibliographic Information
      • Archive
  • Articles
  • Information
    • For Authors
    • For Reviewers
    • For Librarians
    • For Advertisers
    • Conferences
  • Language Editing
Login Register Submit
  • This site uses cookies
  • You can change your cookie settings at any time by following the instructions in our Cookie Policy. To find out more, you may read our Privacy Policy.

    I agree
Search articles by DOI, keyword, author or affiliation
Search
Advanced Search
presentation
Oncology Reports
Join Editorial Board Propose a Special Issue
Print ISSN: 1021-335X Online ISSN: 1791-2431
Journal Cover
June-2026 Volume 55 Issue 6

Full Size Image

Sign up for eToc alerts
Recommend to Library

Journals

International Journal of Molecular Medicine

International Journal of Molecular Medicine

International Journal of Molecular Medicine is an international journal devoted to molecular mechanisms of human disease.

International Journal of Oncology

International Journal of Oncology

International Journal of Oncology is an international journal devoted to oncology research and cancer treatment.

Molecular Medicine Reports

Molecular Medicine Reports

Covers molecular medicine topics such as pharmacology, pathology, genetics, neuroscience, infectious diseases, molecular cardiology, and molecular surgery.

Oncology Reports

Oncology Reports

Oncology Reports is an international journal devoted to fundamental and applied research in Oncology.

Experimental and Therapeutic Medicine

Experimental and Therapeutic Medicine

Experimental and Therapeutic Medicine is an international journal devoted to laboratory and clinical medicine.

Oncology Letters

Oncology Letters

Oncology Letters is an international journal devoted to Experimental and Clinical Oncology.

Biomedical Reports

Biomedical Reports

Explores a wide range of biological and medical fields, including pharmacology, genetics, microbiology, neuroscience, and molecular cardiology.

Molecular and Clinical Oncology

Molecular and Clinical Oncology

International journal addressing all aspects of oncology research, from tumorigenesis and oncogenes to chemotherapy and metastasis.

World Academy of Sciences Journal

World Academy of Sciences Journal

Multidisciplinary open-access journal spanning biochemistry, genetics, neuroscience, environmental health, and synthetic biology.

International Journal of Functional Nutrition

International Journal of Functional Nutrition

Open-access journal combining biochemistry, pharmacology, immunology, and genetics to advance health through functional nutrition.

International Journal of Epigenetics

International Journal of Epigenetics

Publishes open-access research on using epigenetics to advance understanding and treatment of human disease.

Medicine International

Medicine International

An International Open Access Journal Devoted to General Medicine.

Journal Cover
June-2026 Volume 55 Issue 6

Full Size Image

Sign up for eToc alerts
Recommend to Library

  • Article
  • Citations
    • Cite This Article
    • Download Citation
    • Create Citation Alert
    • Remove Citation Alert
    • Cited By
  • Similar Articles
    • Related Articles (in Spandidos Publications)
    • Similar Articles (Google Scholar)
    • Similar Articles (PubMed)
  • Download PDF
  • Download XML
  • View XML

  • Supplementary Files
    • Supplementary_Data1.pdf
    • Supplementary_Data2.pdf
Article Open Access

Hypoxic CAF studies unveil PTHrP‑vitamin D‑RAS axis as pivotal in the CAF

  • Authors:
    • Shoichiro Nakajo
    • Mamoru Uemura
    • Hiroshi Kusafuka
    • Mao Osaki
    • Chikako Kusunoki
    • Nobuo Takiguchi
    • Mitsunobu Takeda
    • Yuki Sekido
    • Tsuyoshi Hata
    • Atsushi Hamabe
    • Takayuki Ogino
    • Norikatsu Miyoshi
    • Mitsuyoshi Tei
    • Yoshinori Kagawa
    • Hirofumi Yamamoto
    • Yuichiro Doki
    • Hidetoshi Eguchi
  • View Affiliations / Copyright

    Affiliations: Department of Gastroenterological Surgery, Graduate School of Medicine, University of Osaka, Suita, Osaka 565‑0871, Japan, Department of Surgery, Osaka Rosai Hospital, Sakai, Osaka 591‑8025, Japan, Department of Gastroenterological Surgery, Osaka General Medical Center, Osaka, Osaka 558‑8558, Japan
    Copyright: © Nakajo et al. This is an open access article distributed under the terms of Creative Commons Attribution License.
  • Article Number: 109
    |
    Published online on: April 7, 2026
       https://doi.org/10.3892/or.2026.9114
  • Expand metrics +
Metrics: Total Views: 0 (Spandidos Publications: | PMC Statistics: )
Metrics: Total PDF Downloads: 0 (Spandidos Publications: | PMC Statistics: )
Cited By (CrossRef): 0 citations Loading Articles...

This article is mentioned in:


Abstract

Cancer‑associated fibroblasts (CAFs) play critical roles in the tumor microenvironment (TME); however, their characteristics under hypoxic conditions remain incompletely understood. The aim of the present study was to investigate the properties of hypoxic CAFs and identify their regulatory factors in colorectal cancer (CRC). CAFs cultured under normoxic and hypoxic conditions were analyzed using proliferation assays, co‑culture experiments, shotgun proteomics and single‑cell RNA sequencing. Clinical specimens were evaluated immunohistochemically using the desmoplastic reaction (DR) classification. In addition, the generalizability of the findings was validated by correlation analyses using The Cancer Genome Atlas database. Hypoxic CAFs showed enhanced proliferative capacity, and their conditioned medium promoted migration and chemoresistance in CRC cells. Shotgun proteomics revealed a significant increase in vitamin D‑binding protein in the conditioned media of hypoxic CAFs, while single‑cell RNA sequencing showed enrichment of genes related to bone metabolism and the phosphoinositide 3‑kinase‑AKT signaling pathway. Treatment of normal fibroblasts (NFs) with parathyroid hormone‑related protein (PTHrP) induced CAF‑like phenotypes, whereas treatment of CAFs with vitamin D led to morphological changes toward a NF‑like appearance. In clinical samples, the immature DR subtype, associated with poor prognosis, exhibited increased expression of the hypoxia marker hypoxia‑inducible factor‑1α, periostin and PTHrP, along with a significant association with Kirsten rat sarcoma viral oncogene homolog (KRAS) mutations. Furthermore, a strong positive correlation was observed between the copy numbers of PTHrP and KRAS across multiple cancer types, including CRC. These findings suggest that the PTHrP‑vitamin D‑rat sarcoma oncogene (RAS) axis functions as an important regulatory mechanism in hypoxic CAFs. PTHrP and vitamin D may influence each other's activity, and this axis may contribute to tumor progression within the TME. Therefore, the PTHrP‑vitamin D‑RAS axis could serve as a potential therapeutic target.

Introduction

Cancer-associated fibroblasts (CAFs) exhibit fibroblast-like morphology and are known to exert both tumor-promoting and -suppressing effects (1). CAFs are located in the peritumoral area and constitute one of the most crucial components of the tumor microenvironment (TME) (2). They play vital roles in tumor growth, invasion and metastasis (3,4). In addition to the significant impact of CAFs on cancer cells, cancer cells also influence CAFs, highlighting the importance of their mutual crosstalk in understanding tumor biology (5).

The desmoplastic reaction (DR) classification has been reported as a stromal evaluation index associated with prognosis in resected colorectal cancer (CRC) samples (6). DR refers to the fibrotic response generated by fibroblasts surrounding the tumor, and this stromal component is known to express CAF markers (7). In CRC, DR is classified into three categories: i) Immature; ii) intermediate; and iii) mature; and serves as a prognostic predictor (8).

Since CAFs form cancer stroma and interact closely with cancer cells, evaluating CAF activity and cancer stromal status through DR classification appears crucial. The immature classification in DR is known to indicate poor prognosis in CRC (9). Periostin is a key gene in the fibrogenic response of the stroma in CRC, and periostin is reported to be positively associated with the immature classification in DR (10). DR and periostin expression are considered to play an important role in the evaluation of CAFs in clinical specimens.

The hypoxic environment within tumors affects key areas of cancer biology, including cellular invasion, metastasis and the regulation of cell death (11). Reported evidence indicated that gene expression patterns associated with hypoxia are linked to unfavorable outcomes in human malignancies (12). A previous study (13) by the authors revealed that CRC liver metastases show a progressive reduction in vascular density and become increasingly hypoxic toward the center of the metastases. Using microarray analysis of cells from the central region of the metastases, several novel hypoxia-inducible genes including adrenomedullin (14), procollagen-lysine, 2-oxoglutarate 5-dioxygenase 2 (15), ephrin-A1 (16,17), secretoglobin family 2A member 1 (18) and aldolase A (19) were identified to be associated with CRC prognosis (13). In pancreatic cancer (PCa), hypoxia in the TME has been reported to enhance cytokine-induced inflammatory CAF phenotype and promote tumor growth (20).

While hypoxia is known to enhance malignant tumor behavior, the specific roles and functional characteristics of CAFs under hypoxic conditions in CRC remain largely unclear. The aim of the current study is to elucidate the effects of hypoxia, a fundamental condition in solid tumors, on CAFs and to identify key factors involved in hypoxic CAFs. The findings will contribute to a deeper understanding of the interaction between CAFs and cancer cells.

Materials and methods

Patient selection criteria and specimen collection

Patients who underwent surgical procedures at The University of Osaka Hospital between October 2023 and May 2024 and were diagnosed with CRC according to the guidelines of the Japanese Society for Cancer of the Colon and Rectum (21) were considered for inclusion. Exclusion criteria included inflammatory bowel disease and familial adenomatous polyposis. No exclusions were made based on age or disease stage. All cases that underwent surgery during the specified period and were evaluated by DR classification were included in the study. A total of 59 CRC tissue samples were included using opportunistic sampling based on the availability of cases meeting the inclusion criteria; the sample size was not determined by formal power calculation. The study cohort consisted of 26 males and 33 females, with a median age of 73 years (range: 40–88 years). All patients received a definitive diagnosis of CRC. Clinicopathological classification was determined using the criteria of the Japanese Society for Cancer of the Colon and Rectum. After surgery, patients with lymph node metastasis generally received adjuvant chemotherapy. Collected samples were immersed in 10% buffered formalin and fixed overnight at 4°C, then dehydrated through a graded ethanol series and embedded in paraffin.

Ethics approval and patient consent

The current study was approved by the ethics committee of the Graduate School of Medicine, University of Osaka (approval nos. 15144 and 19020; Suita, Japan). Written informed consent was obtained from all participants prior to inclusion in the study. The study protocol conformed to the ethical guidelines of the 1975 Declaration of Helsinki.

Clinical sample collection and histological evaluation

Between October 2023 and May 2024, 59 CRC tissue samples were collected during surgeries performed at the Department of Gastroenterological Surgery, University of Osaka. Samples were formalin-fixed at 4°C overnight, processed through graded ethanol and embedded in paraffin. A pathologist blinded to the clinical outcomes classified 16 cases as having immature DR and 43 as mature based on established histological criteria.

Colon fibroblasts

CAFs and normal fibroblasts (NFs) were isolated from tumor and adjacent normal tissues, respectively, immediately after CRC resection. To prevent cross-contamination, separate surgical blades were used for each tissue type. Tissue fragments underwent enzymatic digestion with collagenase, and the resulting cell pellet was suspended in Dulbecco's Modified Eagle Medium (DMEM; Sigma-Aldrich; Merck KGaA; RRID:SCR_001905) with antibiotics. Cells were seeded in 6-well plates with DMEM supplemented with 10% fetal bovine serum (FBS; Gibco; Thermo Fisher Scientific, Inc.; RRID:SCR_008452) and cultured at 37°C with 5% CO2.

Cell culture conditions

CAFs and NFs were cultured in DMEM supplemented with 10% FBS under normoxic (37°C, 5% CO2) and hypoxic (37°C, 1% O2) conditions. The human CRC cell lines HT29 (RRID: CVCL_0320), HCT116 (RRID: CVCL_0291) and RKO (RRID: CVCL_0504) were obtained from the American Type Culture Collection and authenticated using short tandem repeat profiling within 6 months of experimental use. Cell lines were routinely tested for mycoplasma contamination using polymerase chain reaction and were maintained in DMEM supplemented with 10% FBS under the same conditions as fibroblasts.

Immunofluorescence staining

Cells were cultured in 96-well plates for 24 h, fixed with 4% paraformaldehyde at room temperature (RT) for 15 min and treated with Triton X-100 and 5% bovine serum albumin (MilliporeSigma) at RT for 10 min. Subsequently, cells were washed twice with phosphate-buffered saline (PBS), and primary antibodies including anti-α-smooth muscle actin (α-SMA; 1:400; cat. no. 19245; Cell Signaling Technology, Inc.; RRID: AB_2734735), anti-hypoxia-inducible factor-1α (HIF-1α; 1:500; cat. no. ab51608; Abcam; RRID: AB_880418) and anti-epithelial cell adhesion molecule (EpCAM; 1:500; cat. no. 2929; Cell Signaling Technology, Inc.; RRID: AB_2098834) were applied. Cells were incubated at RT for 1 h, washed twice with PBS and incubated with Alexa Fluor 647 anti-rabbit IgG secondary antibody (1:500; cat. no. 4414; Cell Signaling Technology, Inc.; RRID: AB_10694544) for 30 min. After washing with PBS, cells were counterstained with 4′,6-diamidino-2-phenylindole (1 µg/ml) and visualized using a confocal microscope.

Immunohistochemical staining

Immunohistochemistry was performed as previously described (10,11). Primary antibodies used included anti-HIF-1α (1:200), anti-periostin (1:400; cat. no. 20302; Cell Signaling Technology, Inc.; RRID: AB_2798819), anti-parathyroid hormone-related protein (PTHrP; 1:200; cat. no. 10817-1-AP; Proteintech Group, Inc.; RRID: AB_2174535) and anti-vitamin D receptor (VDR; 1:200, cat. no. BS-2987R; Bioss Antibodies; RRID: AB_11058910). VECTASTAIN® Elite® ABC Rabbit IgG Kit (Vector Laboratories, Inc.; RRID: AB_2336817) was used according to manufacturer's instructions. Primary antibodies were incubated overnight at 4°C. Staining intensity was evaluated by two pathologists independently and scored as +2 (equivalent to positive control), +1 (weaker than positive control), or 0 (unstained) for cytoplasmic and peritumoral stroma. A score of +2 was considered positive.

Co-culture experiments

For indirect co-culture experiments, supernatants from CAFs cultured under hypoxic and normoxic conditions were collected. HT29 cells were then cultured in a medium containing a 1:1 ratio of DMEM supplemented with FBS and the respective CAF-conditioned supernatant.

Treatment with PTHrP and vitamin D

NFs and CAFs were cultured in DMEM supplemented with PBS and PTHrP (1 µg/ml) at 37°C and 5% CO2. For vitamin D experiments, CAFs were cultured in DMEM supplemented with 1α,25-dihydroxyvitamin D3 (10 µg/ml) dissolved in dimethyl sulfoxide (DMSO; final DMSO concentration ≤0.5%) at 37°C and 5% CO2.

Cell proliferation assay

Cells were seeded in 96-well plates at a density of 1.0×103 cells/well. Cell proliferation was assessed at 24, 48 and 72 h after treatment using 10 µl of Cell Counting Kit-8 (cat. no. CK04; Dojindo Molecular Technologies, Inc.) at 37°C for 2 h according to the manufacturer's protocol. The association between absorbance measurements and manual cell counting was verified before the experiment. Absorbance was measured at 450 nm.

Cell migration assay

The wound healing assay was used to assess cell migration. Cells were plated in 6-well dishes at 2.0×105 cells/well and cultured to 60–80% confluency. A 200-µl pipette tip was used to create a linear scratch in the cell monolayer. Culture medium was switched to DMEM containing 1% FBS to inhibit cell proliferation. Images were captured using a BZ-X710 microscope (Keyence Corporation) at 0, 24 and 48 h post-scratch and analyzed using ImageJ (version 1.54f; National Institutes of Health) (RRID:SCR_003070). Cell migration was quantified by measuring the mean area between wound edges at three randomly selected locations by an investigator blinded to the experimental conditions.

Drug sensitivity assay

HT29 cells co-cultured with supernatant from normoxia- or hypoxia-cultured CAFs were seeded in 96-well plates at 1.0×104 cells/well for 24 h. Cells were then exposed to varying concentrations of oxaliplatin. Cell viability was evaluated using Cell Counting Kit-8 according to the manufacturer's protocol.

RNA sequencing and analysis

Sample preparation and library construction were performed using the TruSeq stranded mRNA sample preparation kit (Illumina, Inc.) following the manufacturer's protocols. HCT116, HT29 and RKO cell lines were cultured under normoxic (37°C, 5% CO2) and hypoxic (37°C, 1% O2) conditions. Sequencing was performed on a DNBSEQ-G400 sequencer (MGI Tech Co., Ltd.) in 100-base single-read mode. Adapter sequences were removed using Trimmomatic (version 0.38; RRID:SCR_011848). Cleaned reads were aligned to the hg19 human reference genome using TopHat2 (version 2.1.1; RRID:SCR_013035). Fragments per kilobase of exons per million mapped fragments were calculated using Cufflinks (version 2.2.1; RRID:SCR_014597). Gene Set Variation Analysis was performed using R (version 4.3.2; RRID:SCR_001905). RNA quality and integrity were assessed using the Agilent 2100 Bioanalyzer system. RNA integrity was evaluated by electrophoresis to measure the degree of degradation. Sequencing was performed using the NovaSeq 6000 S1 Reagent Kit v1.5 (200 cycles; cat. no. 20028318; Illumina, Inc.). Final library concentrations were quantified using the KAPA Library Quantification Kit (cat. no. KK4824/D; Roche Diagnostics) by real-time PCR. Libraries were normalized to 2 nM before loading onto the sequencer.

Proteomics analysis

Supernatants from CAFs cultured under hypoxic and normoxic conditions were collected. Total protein was extracted using radioimmunoprecipitation assay buffer containing protease and phosphatase inhibitors (Thermo Fisher Scientific, Inc.). Proteins were processed using nano liquid chromatography-tandem mass spectrometry configured with an Ultimate 3000 Nano LC system, Q-Exactive (Thermo Fisher Scientific, Inc.). Raw data were analyzed using Scaffold 5 (Proteome Software Inc.; RRID:SCR_014345). Ionization mode was positive (nano-ESI with capillary voltage of 1.8 kV). Flow rate was 300 nl/min.

Single-cell RNA sequencing

CAFs cultivated under both hypoxic and normoxic conditions were prepared for single-cell RNA sequencing. Libraries were prepared according to the Chromium Next GEM Single Cell 3′Reagent Kits (version 3.1; 10X Genomics, Inc.) protocols. Sequencing was performed on an Illumina HiSeq X platform. The Cell Ranger pipeline (version 6.1.1; RRID:SCR_017344) was used to generate the data matrix. Raw sequencing reads were mapped to the human reference genome (GRCh 38) using the STAR aligner (RRID:SCR_015899). Data visualization and analysis were performed using Loupe Browser (version 6.0.1; 10X Genomics, Inc.).

Bioinformatics analysis

For Gene Ontology (GO) analysis, the top 100 differentially expressed genes (DEGs) ranked by P-value were analyzed using the Metascape platform (https://metascape.org; RRID: SCR_016620). Volcano plots and correlation analyses (Pearson's correlation coefficient) were performed using RStudio. Copy Number Variation (CNV) data were obtained from The Cancer Genome Atlas (TCGA) dataset through the cBioPortal platform (RRID:SCR_014555). Gene information and chromosomal locations were obtained from the National Center for Biotechnology Information (NCBI) Gene database (RRID:SCR_002472).

Statistical analysis

Statistical analyses were performed using GraphPad Prism (Dotmatics; RRID: SCR_002798). Data are presented as the mean ± standard deviation from at least three independent experiments. Comparisons between two groups were performed using two-tailed unpaired Student's t-test. For multiple comparisons, one-way analysis of variance followed by Tukey's post-hoc test was used. Correlation analyses were performed using Pearson's correlation coefficient and Spearman's rank correlation coefficient. P<0.05 was considered to indicate a statistically significant difference.

Data availability

All RNA and single-cell RNA sequencing data generated in the present study have been deposited in the Gene Expression Omnibus. CNV data from TCGA were accessed through the cBioPortal platform (https://www.cbioportal.org/). Gene information was obtained from the NCBI database (https://www.ncbi.nlm.nih.gov/).

Results

Morphology and immunofluorescence staining of CAFs and NFs

Both CAFs and NFs exhibited a spindle-shaped morphology, but NFs appeared slightly more flattened (Fig. 1A). Immunofluorescence staining revealed that CAFs were positive for α-SMA, while NFs were negative. EpCAM, an epithelial marker, was not detected in either cell type, confirming the successful establishment of CAFs and NFs culture systems (Fig. 1B).

Primary culture and hypoxic culture
of fibroblasts. (A) CAF and NF morphology. (B) CAF and NF observed
by immunofluorescence staining. (C) Proliferation assay of CAF and
NF under both normoxic and hypoxic conditions. The data are shown
as the mean ± SD of three independent experiments. *P<0.05,
Student's t-test. CAF, cancer-associated fibroblast; NF, normal
fibroblast.

Figure 1.

Primary culture and hypoxic culture of fibroblasts. (A) CAF and NF morphology. (B) CAF and NF observed by immunofluorescence staining. (C) Proliferation assay of CAF and NF under both normoxic and hypoxic conditions. The data are shown as the mean ± SD of three independent experiments. *P<0.05, Student's t-test. CAF, cancer-associated fibroblast; NF, normal fibroblast.

Proliferation of CAFs and NFs under normoxic and hypoxic conditions

Both CAFs and NFs exhibited a significantly enhanced proliferative capacity under hypoxic conditions compared with normoxic conditions (P<0.05; Fig. 1C).

Co-culture of CAFs and HT29

HT29 cells cultured with the supernatant from CAFs cultured under both normoxic and hypoxic conditions showed no significant difference in proliferative capacity (Fig. 2A). However, HT29 cells treated with supernatants from hypoxia-conditioned CAFs exhibited a significantly enhanced migratory ability (P<0.05; Fig. 2B) and increased resistance to oxaliplatin (cat. no. S1224; Selleck Chemicals) and 5-Fluorouracil (5-FU; cat. no. 16220-14; Nacalai Tesque, Inc.) (P<0.05; Fig. 2C), a key chemotherapeutic drug for CRC.

Investigation by co-culture of CAF
supernatant and HT29. (A) Proliferation assay using HT29 and HT29
co-cultured with supernatant of CAF cultured in both normoxia and
hypoxia. (B) Cell migration assay using both HT29 and HT29
co-cultured with supernatant of CAF cultured in both normoxia and
hypoxia. (C) Oxaliplatin and 5-FU sensitivity assay using both HT29
and HT29 co-cultured with supernatant of CAF cultured in both
normoxia and hypoxia. The data are shown as the mean ± SD of three
independent experiments. *P<0.05, Student's t-test. CAF,
cancer-associated fibroblast; 5-FU, 5-Fluorouracil.

Figure 2.

Investigation by co-culture of CAF supernatant and HT29. (A) Proliferation assay using HT29 and HT29 co-cultured with supernatant of CAF cultured in both normoxia and hypoxia. (B) Cell migration assay using both HT29 and HT29 co-cultured with supernatant of CAF cultured in both normoxia and hypoxia. (C) Oxaliplatin and 5-FU sensitivity assay using both HT29 and HT29 co-cultured with supernatant of CAF cultured in both normoxia and hypoxia. The data are shown as the mean ± SD of three independent experiments. *P<0.05, Student's t-test. CAF, cancer-associated fibroblast; 5-FU, 5-Fluorouracil.

Vitamin D-binding protein (DBP) was significantly increased in the supernatant of hypoxic CAFs

Shotgun proteomic analysis identified 59 proteins in the supernatant of CAFs. Furthermore, a t-test comparing protein levels in the supernatant of CAFs cultured under hypoxic and normoxic conditions identified six proteins with P<0.01 and the average value fold change greater than two (Table I). Among these, DBP exhibited the most significant increase.

Table I.

A total of six proteins with aP<0.05 shown by Student's t-test between the two groups and a ratio of the mean greater than 2-fold.

Table I.

A total of six proteins with aP<0.05 shown by Student's t-test between the two groups and a ratio of the mean greater than 2-fold.

MS/MS View: Identified Proteins (CAF)n1n2n3h1h2h3P-valuen/h ratio
Vitamin D-binding protein565912130.01520.47
Delta-globin B2 variant (Fragment)2220110.02863
Mutant hemoglobin alpha 2 globin chain6554100.04173.2
Collagen alpha-1(I)3241100.01784.5
Collagen alpha-2(I) chain3341000.001610
Fibronectin 1, isoform CRA_n3760100.022416

a P<0.05 by T-test between the two groups and ratio of means >2-fold.

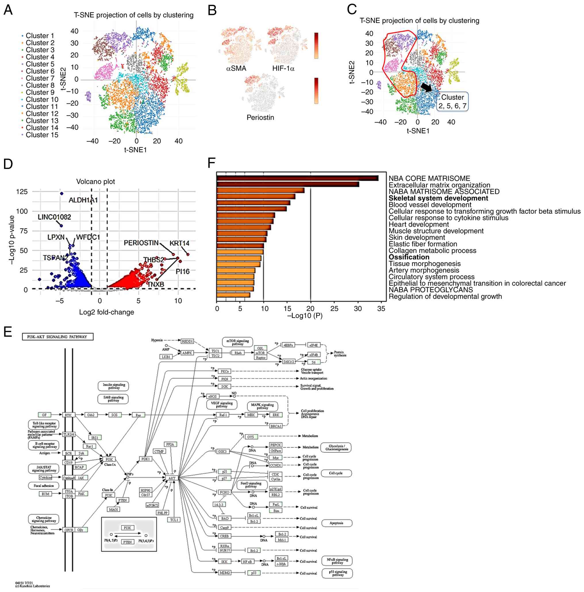
In a single-cell analysis of CAFs cultured under hypoxic and normoxic conditions, the cells were classified into 15 clusters (Fig. 3A). Clusters exhibiting upregulation of CAF markers were identified. Clusters 2, 5, 6 and 7, characterized by high expression of α-SMA, periostin and HIF-1α, were selected for further analysis (Fig. 3B and C). In addition, examination of our dataset for the expression of CAF marker genes reported by Elyada et al (22) revealed that several markers such as FAP and MYL9 were expressed at high levels in clusters 2, 5, 6 and 7 (Fig. S1). These clusters were then re-clustered, and DEGs between hypoxic and normoxic CAFs were identified within each cluster (Fig. 3D). The proportions of hypoxic and normoxic cells in each cluster can be confirmed in Table SI.

Single-cell RNA sequencing of human
CAF and generation of data matrix. (A) CAF divided into 15
clusters. (B) CAF gene expression of α-SMA, HIF-1α and periostin.
(C) Selected clusters with high expression of α-SMA, HIF-1α and
periostin. (D) Volcano plots created from DEGs of cluster 2, 5, 6
and 7. (E) Gene list was generated from DEGs and KEGG pathway
analysis was performed. (F) Gene list was generated from DEGs and
GO analysis was performed. CAF, cancer-associated fibroblast;
α-SMA, α-smooth muscle actin; HIF-1α, hypoxia-inducible factor-1α;
DEG, differentially expressed gene; GO, Gene Ontology; KEGG, Kyoto
Encyclopedia of Genes and Genomes.

Figure 3.

Single-cell RNA sequencing of human CAF and generation of data matrix. (A) CAF divided into 15 clusters. (B) CAF gene expression of α-SMA, HIF-1α and periostin. (C) Selected clusters with high expression of α-SMA, HIF-1α and periostin. (D) Volcano plots created from DEGs of cluster 2, 5, 6 and 7. (E) Gene list was generated from DEGs and KEGG pathway analysis was performed. (F) Gene list was generated from DEGs and GO analysis was performed. CAF, cancer-associated fibroblast; α-SMA, α-smooth muscle actin; HIF-1α, hypoxia-inducible factor-1α; DEG, differentially expressed gene; GO, Gene Ontology; KEGG, Kyoto Encyclopedia of Genes and Genomes.

GO and Kyoto Encyclopedia of Genes and Genomes pathway analyses revealed that genes upregulated in hypoxic CAFs were markedly enriched in pathways related to ossification, skeletal development and the phosphoinositide 3-kinase-AKT signaling pathway (PI3K-AKT) signaling pathway (Fig. 3E and F).

Identification of PTHrP as a key factor in hypoxic CAFs

Given the critical role of crosstalk between CAFs and tumor cells in the TME, it was aimed to elucidate common hypoxic response mechanisms across the entire TME. By identifying genes whose expression was altered not only in hypoxic CAFs but also in hypoxic CRC cells, the aim was to identify key factors involved in CAF-cancer cell interactions that contribute to tumor progression and drug resistance. Among the upregulated genes in hypoxic CAFs, 59 genes were identified that were also upregulated in hypoxic CRC cell lines (Table SII). From these 59 genes, those strongly associated with vitamin D, bone metabolism and the PI3K-AKT signaling pathway were selected, factors previously identified as crucial through hypoxic CAF secretome analysis and pathway analysis, as candidates for further investigation. Based on these findings, PTHrP was identified as a key factor in hypoxic CAFs and designated as the primary candidate for further analysis.

Effect of PTHrP on NF and effect of PTHrP and vitamin D on CAF

When PTHrP was added to NFs under normoxic conditions, both α-SMA and HIF-1α expression increased (Fig. 4A). In CAFs, PTHrP treatment induced morphological changes similar to those observed in hypoxic CAF, with cells transitioning from a spindle-shaped to a more flattened morphology and forming layered structures (Fig. 4B), along with enhanced proliferation capacity (Fig. 4C). DBP, identified through shotgun analysis of the conditioned medium from hypoxic CAFs, has been reported to reduce tissue vitamin D levels (23), which are known to exert anticancer effects (24). Given that vitamin D has been reported to downregulate PTHrP expression (25), vitamin D was added to the CAF culture medium to investigate possible attenuation of their CAF-like features. Vitamin D treatment led to morphological reversion of CAFs to an NF-like appearance (Fig. 4B), although no significant suppression of proliferation was observed (Fig. 4C).

Selection of PTHrP. PTHrP effects on
NF and the influence of PTHrP and vitamin D on CAF. (A)
Immunofluorescence staining of NF with PTHrP. (B) Morphology of CAF
supplemented with PTHrP or vitamin D. (C) Proliferation assay using
both CAF and CAF supplemented with PTHrP or vitamin D. The data are
shown as the mean ± SD of three independent experiments.
*P<0.05, Student's t-test. PTHrP, parathyroid hormone-related
protein; NF, normal fibroblast; CAF, cancer-associated
fibroblast.

Figure 4.

Selection of PTHrP. PTHrP effects on NF and the influence of PTHrP and vitamin D on CAF. (A) Immunofluorescence staining of NF with PTHrP. (B) Morphology of CAF supplemented with PTHrP or vitamin D. (C) Proliferation assay using both CAF and CAF supplemented with PTHrP or vitamin D. The data are shown as the mean ± SD of three independent experiments. *P<0.05, Student's t-test. PTHrP, parathyroid hormone-related protein; NF, normal fibroblast; CAF, cancer-associated fibroblast.

Immunostaining analysis of DR patterns in patients with CRC

Immunohistochemical analysis of DR patterns (16 mature, nine immature) revealed significantly higher expression of HIF-1α and periostin, one of the reported CAF markers, in the immature group, indicating that these tumors were exposed to a more hypoxic microenvironment (Fig. 5A; Table II). To perform a more detailed analysis, an expanded cohort of 59 cases (43 mature, 16 immature) was examined. In this cohort, the immature group showed significantly higher PTHrP expression in both cytoplasm of tumor cells at the invasive front and the surrounding stromal areas. Since RAS mutation has been reported as one of the upstream regulators of PTHrP (25), the results of genetic testing performed on tumor tissue samples were also analyzed. Among the 59 cases, 43 had undergone testing for RAS and B-Raf proto-oncogene mutations and microsatellite instability status, with KRAS mutations found in 20 cases and neuroblastoma RAS viral oncogene homolog mutation in one case (Table SIII) and MSI testing results showed 0% (0/13) MSI-H cases in the immature DR group and 10.0% (3/30) in the mature DR group, comparable to the reported 5–10% prevalence in general CRC populations. This suggests that the current cohort is not uniquely biased toward MSS cases.

Examination of interrelationships
among PTHrP, vitamin D and RAS. (A and B) Representative image of
immunohistochemical staining of CRC tissue for HIF1-α, periostin,
PTHrP and VDR. (C) Correlation of copy numbers in CRC for PTHrP and
KRAS. (D) Correlation of copy numbers in various cancers for PTHrP
and KRAS. PTHrP, parathyroid hormone-related protein; RAS, rat
sarcoma oncogene; CRC, colorectal cancer; HIF-1α, hypoxia-inducible
factor-1α; VDR, vitamin D receptor; KRAS, Kirsten rat sarcoma viral
oncogene homolog.

Figure 5.

Examination of interrelationships among PTHrP, vitamin D and RAS. (A and B) Representative image of immunohistochemical staining of CRC tissue for HIF1-α, periostin, PTHrP and VDR. (C) Correlation of copy numbers in CRC for PTHrP and KRAS. (D) Correlation of copy numbers in various cancers for PTHrP and KRAS. PTHrP, parathyroid hormone-related protein; RAS, rat sarcoma oncogene; CRC, colorectal cancer; HIF-1α, hypoxia-inducible factor-1α; VDR, vitamin D receptor; KRAS, Kirsten rat sarcoma viral oncogene homolog.

Table II.

Correlation between desmoplastic reaction and clinicopathological factors including HIF-1α and periostin expression in CRC samples.

Table II.

Correlation between desmoplastic reaction and clinicopathological factors including HIF-1α and periostin expression in CRC samples.

Desmoplastic reaction

VariableImmature (n=9)Mature (n=16)P-value
Patient characteristics
  Age at surgery (years), [IQR]71.2 [46-88]67.9 [56-84]0.394
  Male sex5 (55.6%)7 (43.8%)0.691
Tumor characteristics
  Location (right/left)3/65/110.915
  T stage (1–2/3–4)0/92/140.520
  N stage (0/1–3)3/68/80.677
  Venous invasion5 (55.6%)10 (62.5%)0.734
  Lymphatic invasion4 (44.4%)8 (50.0%)0.789
  Perineural invasion6 (66.7%)7 (43.8%)0.411
  HIF-1α high expression6 (66.7%)3 (18.8%)0.0308
  Periostin high expression8 (88.9%)7 (43.8%)0.0405

[i] Values are given as n or n (%) unless otherwise noted. IQR, interquartile range; HIF-1α, hypoxia-inducible factor-1α; CRC, colorectal cancer.

RAS mutations were found to be significantly more frequent in the immature group (Fig. 5B; Table III). Subgroup analysis based on PTHrP expression levels in both the cancer cells at the invasive front and the surrounding stroma showed a positive correlation between PTHrP expression and RAS mutation status (Tables IV and SII).

Table III.

Correlation between desmoplastic reaction and clinicopathological factors including PTHrP expression or genetic testing in CRC samples.

Table III.

Correlation between desmoplastic reaction and clinicopathological factors including PTHrP expression or genetic testing in CRC samples.

Desmoplastic reaction

VariableImmature (n=16)Mature (n=43)P-value
Patiet characteristics
  Age at surgery (years), [IQR]69.9 [46-88]71.7 [40-87]0.578
  Male sex5 (45.5%)21 (48.8%)0.255
Tumor characteristics
  Location (right/left)8/817/260.559
  T stage (1–2/3–4)0/162/410.256
  N stage (0/1–3)6/1025/180.241
  Venous invasion11 (68.8%)23 (53.5%)0.380
  Lymphatic invasion7 (43.8%)18 (41.9%)0.976
  Perineural invasion8 (50.0%)12 (27.9%)0.132
  PTHrP high expression12 (75.0%)13 (30.2%)0.0029
Genetic testing performed13 (81.3%)30 (69.8%)-
  RAS mutation10/13 (76.9%)11/30 (36.7%)0.0217
  BRAF mutation status0/13 (0%)3/30 (10.0%)0.542
  MSI-H cases, n (%)0/13 (0%)3/30 (10.0%)0.542

[i] Values are given as n or n (%) unless otherwise noted. IQR, interquartile range; PTHrP, parathyroid hormone-related protein; CRC, colorectal cancer.

Table IV.

A subgroup analysis examining the correlation between clinicopathological factors and two groups divided based on high and low expression of PTHrP.

Table IV.

A subgroup analysis examining the correlation between clinicopathological factors and two groups divided based on high and low expression of PTHrP.

PTHrP expression

VariableLow (n=34)High (n=25)P-value
Tumor characteristics
  Location (right/left)14/2011/140.828
  T stage (1–2/3–4)2/320/250.503
  N stage (0/1–3)18/1613/120.943
  Venous invasion18 (52.9%)16 (64.0%)0.435
  Lymphatic invasion15 (44.1%)11 (44.0%)0.993
  Perineural invasion11 (32.4%)9 (36.0%)0.788
Genetic testing performed22 (64.7%)21 (84.0%)-
  RAS mutation7/22 (31.8%)14/21 (66.7%)0.0337

[i] Values are given as n or n (%) unless otherwise noted. IQR, interquartile range; PTHrP, parathyroid hormone-related protein.

Correlation between copy number variations of PTHrP and KRAS

To further investigate the association between PTHrP expression and RAS mutation observed in tumor tissue, the relationship between PTHrP and KRAS was analyzed using public datasets. Both PTHrP and KRAS are located on chromosome 12. Analysis of CNVs in patients with CRC using TCGA data revealed a significant positive correlation between KRAS and PTHrP copy number (R=0.92; P<0.001; Fig. 5C). Similar trends were observed across multiple cancer types (Fig. 5D).

Furthermore, copy number correlations were analyzed for other known driver genes located on chromosome 12, CDK4 and MDM2, and a very strong positive correlation was found between them (Spearman's r=0.91; P=5.17×10−196; Fig. S2A). Strong copy number correlations were also observed between VDR, which is located on the same chromosome, and both PTHrP (Fig. S2B) and KRAS (Fig. S2C; PTHrP, Spearman's r=0.77; P=7.13×10−106; KRAS, Spearman's r=0.78; P=5.90×10−111). These results support the possibility that the co-amplification of PTHrP and KRAS is a passenger event associated with regional chromosomal gains on chromosome 12, and also suggest potential involvement of other functional relationships, such as vitamin D signaling through VDR.

Discussion

In the present study, the focus was on the hypoxic microenvironment, which is known to promote cancer progression, and the aim was to elucidate the phenotypic changes of CAFs under hypoxia and their underlying mechanisms. The results demonstrated that hypoxia significantly enhanced the proliferative capacity of both CAFs and NFs. Furthermore, the conditioned medium from hypoxia-cultured CAFs significantly promoted chemoresistance and migratory ability in CRC cell lines.

CAFs are a major component of the stromal cell population within the TME (1), and their characteristics are notably influenced by crosstalk with tumor cells (5). In CRC, the DR classification, categorized as immature, intermediate, or mature, has been used as a prognostic indicator (8). Since CAFs constitute the tumor stroma and interact closely with cancer cells, evaluating CAF activity and the stromal status using the DR classification is considered important. CAFs release various factors that modify the TME, and these changes are likely reflected in the DR classification.

Hypoxia, a common feature observed across numerous solid tumors (10), influences critical aspects of cancer biology, including cellular invasion, distant metastasis and regulation of cell death processes (11). In the present study, a marked increase in DBP was observed in the conditioned medium of hypoxia-cultured CAFs, whereas collagen and fibronectin levels were reduced. The decreased levels of these extracellular matrix (ECM) components may be explained by HIF-1α upregulation promoting ECM degradation, consistent with the current finding that HIF-1α-high CAF clusters exhibited increased MMP2 expression. DBP binds to vitamin D metabolites and transports them to organs such as the liver, thereby reducing free vitamin D concentrations (23). As a result, increased DBP levels in tissue can decrease local vitamin D availability.

Single-cell analysis revealed enrichment of bone metabolism-related genes in hypoxic CAFs. Bone metabolism-related factors have garnered attention as therapeutic targets in solid tumors (26,27), and vitamin D, in particular, is known to exert suppressive effects on cancer. Increased total vitamin D intake has been reported to be associated with a reduced risk of early-onset CRC and its precursors (24). These findings suggest that the vitamin D-related network is one of the critical factors directly associated with cancer aggressiveness.

In the current study, the focus was on PTHrP as a factor through which hypoxic CAFs may promote tumor malignancy. Transcription of the PTHrP gene is suppressed by 1,25(OH)2D and hypocalcemic vitamin D analogs, and this suppression may help alleviate hypercalcemia caused by tumor-derived overproduction of PTHrP (25). Moreover, PTHrP gene activation is associated with malignant transformation in normal mammalian cells, with Ras and p53 identified as key upstream regulators of PTHrP transcription (28).

In CRC, frequent abnormalities have been reported in major intracellular signaling pathways, including those involving Ras and p53 (29). In some patients with gastrointestinal cancers showing p53 immunoreactivity, vitamin D supplementation has been reported to reduce the risk of recurrence or death (30).

PTHrP was selected as a key factor in CAFs under hypoxic conditions. PTHrP has also been reported as one of the major causes of hypercalcemia in cancer-bearing states (31). Since vitamin D and PTHrP are closely involved in cancer physiology in vivo, it is strongly suggested that they may also influence CAFs in the TME.

Immunohistochemical analysis of DR-classified samples showed that the positivity rates of HIF-1α, a hypoxia marker (32), and periostin, which is also considered a CAF marker (33), were higher in the immature group, suggesting that this group is exposed to a more severe hypoxic environment. PTHrP expression was positively correlated with the prognostically poor immature type, confirming its association with hypoxia.

RAS mutations in tumor cells are important factors that influence the biological behavior of CRC (34), and RAS-mutant CRCs exhibit distinct characteristics, making the development of novel therapies highly anticipated (35). The RAS mutation rate was elevated in both the immature type of the DR classification and the high-PTHrP expression group. These findings suggest a potential association between KRAS-mutant CRC and both the immature stromal type and high PTHrP expression.

In PCa, where KRAS mutations are frequently observed, DR caused by CAFs is prominent, and the resulting dense stroma inhibits angiogenesis, leading to hypoxic regions within the tumor (36). In addition to KRAS amplification, amplification of the PTHLH gene, which encodes PTHrP, has also been observed in patients with PCa, and PTHrP has been reported to promote tumor growth and metastasis (37).

In the present study, correlation analysis across various cancer types revealed a strong association between the copy numbers of KRAS and PTHrP. Both KRAS and PTHrP are located on chromosome 12.

In summary, CAFs under hypoxic conditions exhibit tumor-promoting properties, and single-cell analysis revealed that PTHrP is one of the key factors involved. In addition, hypoxic CAFs increase the secretion of DBP, leading to a reduction in the local concentration of vitamin D around the tumor. Similar to the known relationship between PTH and vitamin D, a potential interaction between PTHrP and vitamin D was also suggested. Immunohistochemical analysis indicated that CRC tissues with high PTHrP expression are exposed to a more hypoxic environment, and these features were also strongly correlated with KRAS mutations. Furthermore, analysis of public datasets showed a strong correlation between the copy numbers of PTHrP and KRAS, suggesting that the PTHrP-vitamin D-RAS axis may be a key regulatory pathway involving CAFs.

One limitation of the present study is that vitamin D levels were not evaluated, as quantification of vitamin D within tissue samples is technically challenging. The concentration of vitamin D in resected CRC specimens is likely influenced by various factors, including the absorption status of intestinal epithelium at the time of surgery and the circulating levels of vitamin D. Therefore, it is challenging to accurately assess tissue vitamin D levels and their impact on CAFs.

These findings suggest a potential PTHrP-vitamin D-RAS axis in the function of CAFs, in which hypoxia-induced PTHrP expression in tumor cells is associated with enhanced RAS signaling. This axis may provide new insights into CAF biology and TME interactions (Fig. 6).

Graphic abstract. Hypoxic CAFs
enhance tumor growth through PTHrP signaling and DBP secretion,
reducing local vitamin D levels in the peritumoral region. The
observed correlation between PTHrP expression in tumor cells and
RAS signaling suggests that the PTHrP-vitamin D-RAS axis may play a
key role in the tumor microenvironment. CAF, cancer-associated
fibroblast; PTHrP, parathyroid hormone-related protein; DBP,
vitamin D-binding protein; RAS, rat sarcoma oncogene.

Figure 6.

Graphic abstract. Hypoxic CAFs enhance tumor growth through PTHrP signaling and DBP secretion, reducing local vitamin D levels in the peritumoral region. The observed correlation between PTHrP expression in tumor cells and RAS signaling suggests that the PTHrP-vitamin D-RAS axis may play a key role in the tumor microenvironment. CAF, cancer-associated fibroblast; PTHrP, parathyroid hormone-related protein; DBP, vitamin D-binding protein; RAS, rat sarcoma oncogene.

The present study has several limitations that should be considered. Fluorescence images were evaluated based on qualitative comparisons rather than quantitative measurements. This approach was chosen because the cultured CAFs and NFs were not 100% pure, and contaminating cell populations could limit the reliability of quantitative analysis. Additionally, structural differences between tissue samples and uneven antibody staining made quantitative fluorescence measurements technically challenging and potentially misleading.

Due to technical constraints, an indirect co-culture system was employed in the present study, which limited the assessment of direct CAF-tumor cell interaction pathways. This may explain why our proteomic analysis did not reveal clear increases in proliferation-related proteins despite observing enhanced migration. Future studies employing direct co-culture systems and pathway blockade assays using specific inhibitors would provide valuable insights into the cytokine profiling and proliferation signaling cascades involved in CAF-tumor cell interactions.

While focus was addressed on HIF-1α as the primary hypoxic response indicator, other common canonical HIF targets such as VEGF, CA9 and GLUT1 were not comprehensively assessed. Single-cell analysis showed that clusters with high HIF-1α expression also exhibited increased VEGF and GLUT1 expression, while CA9 showed no marked increase. However, functional validation of these targets and their roles in the hypoxic CAF phenotype was not performed in the present study. Additionally, whether PTHrP is a direct transcriptional target of HIF-1α in CRC remains unclear and requires further investigation through chromatin immunoprecipitation-sequencing or promoter assays. Future studies should comprehensively evaluate the expression and functional significance of canonical hypoxia regulators in CAFs and validate the direct transcriptional regulation of PTHrP by HIF-1α.

Supplementary Material

Supporting Data
Supporting Data

Acknowledgements

Not applicable.

Funding

Funding: No funding was received.

Availability of data and materials

The data generated in the present study may be found in the Japan ProteOme STandard Repository under accession number JPST004147 or at the following URL: https://repository.jpostdb.org/entry/JPST004147; in the DDBJ Sequence Read Archive (DRA) under accession numbers DRA023624 and DRA023649 or at the following URL (https://ddbj.nig.ac.jp/search); in the NCBI SRA database under accession numbers DRA023624 and DRA023649 or at the following URL: (https://www.ncbi.nlm.nih.gov/sra/?term=DRA023624 and http://www.ncbi.nlm.nih.gov/sra/?term=DRA023649).

Authors' contributions

SN and MU substantially contributed to the study conceptualization and design. HK, MO, CK, NT and MTa contributed to data acquisition. SN significantly contributed to data analysis and interpretation, and manuscript drafting. SN and MU critically revised the manuscript for important intellectual content. SN and MU confirm the authenticity of all the raw data. All authors read and approved the final version of the manuscript and agreed to be accountable for all aspects of the work.

Ethics approval and consent to participate

The present study was approved by the Human Ethics Review Committee of the Graduate School of Medicine, University of Osaka (approval nos. 15144 and 19020; Suita, Japan). Written informed consent was obtained from all patients for the use of their tissue samples for research purposes, including primary cell isolation.

Patient consent for publication

Not applicable.

Competing interests

The authors declare that they have no competing interests.

Glossary

Abbreviations

Abbreviations:

AKT

protein kinase B

CAF

cancer-associated fibroblast

CNV

copy number variation

CRC

colorectal cancer

DBP

vitamin D-binding protein

DEG

differentially expressed gene

DMEM

Dulbecco's Modified Eagle Medium

DMSO

dimethyl sulfoxide

DR

desmoplastic reaction

EpCAM

epithelial cell adhesion molecule

FBS

fetal bovine serum

GO

Gene Ontology

HIF-1α

hypoxia-inducible factor 1-alpha

KRAS

Kirsten rat sarcoma viral oncogene homolog

NCBI

National Center for Biotechnology Information

NF

normal fibroblast

PBS

phosphate-buffered saline

PI3K-AKT

phosphoinositide 3-kinase-AKT signaling pathway

PTH

parathyroid hormone

PTHrP

PTH-related protein

RAS

rat sarcoma oncogene

RRID

research resource identifier

TCGA

The Cancer Genome Atlas

TME

tumor microenvironment

VDR

vitamin D receptor

αSMA

alpha-smooth muscle actin

References

1 

Luo H, Xia X, Huang LB, An H, Cao M, Kim GD, Chen HN, Zhang WH, Shu Y, Kong X, et al: Pan-cancer single-cell analysis reveals the heterogeneity and plasticity of cancer-associated fibroblasts in the tumor microenvironment. Nat Commun. 13:66192022. View Article : Google Scholar : PubMed/NCBI

2 

Mhaidly R and Mechta-Grigoriou F: Role of cancer-associated fibroblast subpopulations in immune infiltration, as a new means of treatment in cancer. Immunol Rev. 302:259–272. 2021. View Article : Google Scholar : PubMed/NCBI

3 

Chen Y, McAndrews KM and Kalluri R: Clinical and therapeutic relevance of cancer-associated fibroblasts. Nat Rev Clin Oncol. 18:792–804. 2021. View Article : Google Scholar : PubMed/NCBI

4 

Broz MT, Ko EY, Ishaya K, Xiao J, De Simone M, Hoi XP, Piras R, Gala B, Tessaro FHG, Karlstaedt A, et al: Metabolic targeting of cancer associated fibroblasts overcomes T-cell exclusion and chemoresistance in soft-tissue sarcomas. Nat Commun. 15:24982024. View Article : Google Scholar : PubMed/NCBI

5 

Wu F, Yang J, Liu J, Wang Y, Mu J, Zeng Q, Deng S and Zhou H: Signaling pathways in cancer-associated fibroblasts and targeted therapy for cancer. Signal Transduct Target Ther. 6:2182021. View Article : Google Scholar : PubMed/NCBI

6 

Ueno H, Kajiwara Y, Ajioka Y, Sugai T, Sekine S, Ishiguro M, Takashima A and Kanemitsu Y: Histopathological atlas of desmoplastic reaction characterization in colorectal cancer. Jpn J Clin Oncol. 51:1004–1012. 2021. View Article : Google Scholar : PubMed/NCBI

7 

Sandberg TP, Stuart MPME, Oosting J, Tollenaar RAEM, Sier CFM and Mesker WE: Increased expression of cancer-associated fibroblast markers at the invasive front and its association with tumor-stroma ratio in colorectal cancer. BMC Cancer. 19:2842019. View Article : Google Scholar : PubMed/NCBI

8 

Hu Q, Wang Y, Yao S, Mao Y, Liu L, Li Z, Chen Y, Zhang S, Li Q, Zhao Y, et al: Desmoplastic reaction associates with prognosis and adjuvant chemotherapy response in colorectal cancer: A multicenter retrospective study. Cancer Res Commun. 3:1057–1066. 2023. View Article : Google Scholar : PubMed/NCBI

9 

Akimoto N, Väyrynen JP, Zhao M, Ugai T, Fujiyoshi K, Borowsky J, Zhong R, Haruki K, Arima K, Lau MC, et al: Desmoplastic reaction, immune cell response, and prognosis in colorectal cancer. Front Immunol. 13:8401982022. View Article : Google Scholar : PubMed/NCBI

10 

Sueyama T, Kajiwara Y, Mochizuki S, Shimazaki H, Shinto E, Hase K and Ueno H: Periostin as a key molecule defining desmoplastic environment in colorectal cancer. Virchows Arch. 478:865–874. 2021. View Article : Google Scholar : PubMed/NCBI

11 

Wilson WR and Hay MP: Targeting hypoxia in cancer therapy. Nat Rev Cancer. 11:393–410. 2011. View Article : Google Scholar : PubMed/NCBI

12 

Chi JT, Wang Z, Nuyten DS, Rodriguez EH, Schaner ME, Salim A, Wang Y, Kristensen GB, Helland A, Børresen-Dale AL, et al: Gene expression programs in response to hypoxia: Cell type specificity and prognostic significance in human cancers. PLoS Med. 3:e472006. View Article : Google Scholar : PubMed/NCBI

13 

Uemura M, Yamamoto H, Takemasa I, Mimori K, Hemmi H, Mizushima T, Ikeda M, Sekimoto M, Matsuura N, Doki Y and Mori M: Jumonji domain containing 1A is a novel prognostic marker for colorectal cancer: In vivo identification from hypoxic tumor cells. Clin Cancer Res. 16:4636–446. 2010. View Article : Google Scholar : PubMed/NCBI

14 

Uemura M, Yamamoto H, Takemasa I, Mimori K, Mizushima T, Ikeda M, Sekimoto M, Doki Y and Mori M: Hypoxia-inducible adrenomedullin in colorectal cancer. Anticancer Res. 31:507–514. 2011.PubMed/NCBI

15 

Noda T, Yamamoto H, Takemasa I, Yamada D, Uemura M, Wada H, Kobayashi S, Marubashi S, Eguchi H, Tanemura M, et al: PLOD2 induced under hypoxia is a novel prognostic factor for hepatocellular carcinoma after curative resection. Liver Int. 32:110–118. 2012. View Article : Google Scholar : PubMed/NCBI

16 

Yamamoto H, Tei M, Uemura M, Takemasa I, Uemura Y, Murata K, Fukunaga M, Ohue M, Ohnishi T, Ikeda K, et al: Ephrin-A1 mRNA is associated with poor prognosis of colorectal cancer. Int J Oncol. 42:549–555. 2013. View Article : Google Scholar : PubMed/NCBI

17 

Wada H, Yamamoto H, Kim C, Uemura M, Akita H, Tomimaru Y, Hama N, Kawamoto K, Kobayashi S, Eguchi H, et al: Association between ephrin-A1 mRNA expression and poor prognosis after hepatectomy to treat hepatocellular carcinoma. Int J Oncol. 45:1051–1058. 2014. View Article : Google Scholar : PubMed/NCBI

18 

Munakata K, Uemura M, Takemasa I, Ozaki M, Konno M, Nishimura J, Hata T, Mizushima T, Haraguchi N, Noura S, et al: SCGB2A1 is a novel prognostic marker for colorectal cancer associated with chemoresistance and radioresistance. Int J Oncol. 44:1521–1528. 2014. View Article : Google Scholar : PubMed/NCBI

19 

Kawai K, Uemura M, Munakata K, Takahashi H, Haraguchi N, Nishimura J, Hata T, Matsuda C, Ikenaga M, Murata K, et al: Fructose-bisphosphate aldolase A is a key regulator of hypoxic adaptation in colorectal cancer cells and involved in treatment resistance and poor prognosis. Int J Oncol. 50:525–534. 2017. View Article : Google Scholar : PubMed/NCBI

20 

Schwörer S, Cimino FV, Ros M, Tsanov KM, Ng C, Lowe SW, Carmona-Fontaine C and Thompson CB: Hypoxia potentiates the inflammatory fibroblast phenotype promoted by pancreatic cancer Cell-derived cytokines. Cancer Res. 83:1596–1610. 2023. View Article : Google Scholar : PubMed/NCBI

21 

Hashiguchi Y, Muro K, Saito Y, Ito Y, Ajioka Y, Hamaguchi T, Hasegawa K, Hotta K, Ishida H, Ishiguro M, et al: Japanese society for cancer of the colon and rectum (JSCCR) guidelines 2019 for the treatment of colorectal cancer. Int J Clin Oncol. 25:1–42. 2020. View Article : Google Scholar : PubMed/NCBI

22 

Elyada E, Bolisetty M, Laise P, Flynn WF, Courtois ET, Burkhart RA, Teinor JA, Belleau P, Biffi G, Lucito MS, et al: Cross-species single-cell analysis of pancreatic ductal adenocarcinoma reveals antigen-presenting cancer-associated fibroblasts. Cancer Discov. 9:1102–1123. 2019. View Article : Google Scholar : PubMed/NCBI

23 

Bouillon R, Schuit F, Antonio L and Rastinejad F: Vitamin D binding protein: A historic overview. Front Endocrinol (Lausanne). 10:9102019. View Article : Google Scholar : PubMed/NCBI

24 

Kim H, Lipsyc-Sharf M, Zong X, Wang X, Hur J, Song M, Wang M, Smith-Warner SA, Fuchs C, Ogino S, et al: Total vitamin d intake and risks of Early-onset colorectal cancer and precursors. Gastroenterology. 161:1208–1217.e9. 2021. View Article : Google Scholar : PubMed/NCBI

25 

Goltzman D, White J and Kremer R: Studies of the effects of 1, 25-dihydroxyvitamin D on skeletal and calcium homeostasis and on inhibition of tumor cell growth. J Steroid Biochem Mol Biol. 76:43–47. 2001. View Article : Google Scholar : PubMed/NCBI

26 

Yang C, Tian Y, Zhao F, Chen Z, Su P, Li Y and Qian A: Bone microenvironment and osteosarcoma metastasis. Int J Mol Sci. 21:69852020. View Article : Google Scholar : PubMed/NCBI

27 

Clézardin P, Coleman R, Puppo M, Ottewell P, Bonnelye E, Paycha F, Confavreux CB and Holen I: Bone metastasis: Mechanisms, therapies, and biomarkers. Physiol Rev. 101:797–855. 2021. View Article : Google Scholar : PubMed/NCBI

28 

Motokura T, Endo K, Kumaki K, Ogata E and Ikeda K: Neoplastic transformation of normal rat embryo fibroblasts by a mutated p53 and an activated ras oncogene induces parathyroid hormone-related peptide gene expression and causes hypercalcemia in nude mice. J Biol Chem. 270:30857–30861. 1995. View Article : Google Scholar : PubMed/NCBI

29 

Li XL, Zhou J, Chen ZR and Chng WJ: P53 mutations in colorectal cancer-molecular pathogenesis and pharmacological reactivation. World J Gastroenterol. 21:84–93. 2015. View Article : Google Scholar : PubMed/NCBI

30 

Kanno K, Akutsu T, Ohdaira H, Suzuki Y and Urashima M: Effect of Vitamin D supplements on relapse or death in a p53-Immunoreactive subgroup with digestive tract cancer: Post hoc analysis of the AMATERASU randomized clinical trial. JAMA Netw Open. 6:e23288862023. View Article : Google Scholar : PubMed/NCBI

31 

Mundy GR and Edwards JR: PTH-related peptide (PTHrP) in hypercalcemia. J Am Soc Nephrol. 19:672–675. 2008. View Article : Google Scholar : PubMed/NCBI

32 

Zhao M, Wang S, Zuo A, Zhang J, Wen W, Jiang W, Chen H, Liang D, Sun J and Wang M: HIF-1α/JMJD1A signaling regulates inflammation and oxidative stress following hyperglycemia and Hypoxia-induced vascular cell injury. Cell Mol Biol Lett. 26:402021. View Article : Google Scholar : PubMed/NCBI

33 

Yang Y, Wu J, Zhu H, Shi X, Liu J, Li Y and Wang M: Effect of hypoxia-HIF-1α-periostin axis in thyroid cancer. Oncol Rep. 51:572024. View Article : Google Scholar : PubMed/NCBI

34 

Kerk SA, Papagiannakopoulos T, Shah YM and Lyssiotis CA: Metabolic networks in mutant KRAS-driven tumours: Tissue specificities and the microenvironment. Nat Rev Cancer. 21:510–525. 2021. View Article : Google Scholar : PubMed/NCBI

35 

Zhu G, Pei L, Xia H, Tang Q and Bi F: Role of oncogenic KRAS in the prognosis, diagnosis and treatment of colorectal cancer. Mol Cancer. 20:1432021. View Article : Google Scholar : PubMed/NCBI

36 

Brown BA, Myers PJ, Adair SJ, Pitarresi JR, Sah-Teli SK, Campbell LA, Hart WS, Barbeau MC, Leong K, Seyler N, et al: A Histone Methylation-MAPK signaling axis drives durable Epithelial-mesenchymal transition in hypoxic pancreatic cancer. Cancer Res. 84:1764–180. 2024. View Article : Google Scholar : PubMed/NCBI

37 

Pitarresi JR, Norgard RJ, Chiarella AM, Suzuki K, Bakir B, Sahu V, Li J, Zhao J, Marchand B, Wengyn MD, et al: PTHrP drives pancreatic cancer growth and metastasis and reveals a new therapeutic vulnerability. Cancer Discov. 11:1774–1791. 2021. View Article : Google Scholar : PubMed/NCBI

Related Articles

  • Abstract
  • View
  • Download
  • Twitter
Copy and paste a formatted citation
Spandidos Publications style
Nakajo S, Uemura M, Kusafuka H, Osaki M, Kusunoki C, Takiguchi N, Takeda M, Sekido Y, Hata T, Hamabe A, Hamabe A, et al: Hypoxic CAF studies unveil PTHrP‑vitamin D‑RAS axis as pivotal in the CAF. Oncol Rep 55: 109, 2026.
APA
Nakajo, S., Uemura, M., Kusafuka, H., Osaki, M., Kusunoki, C., Takiguchi, N. ... Eguchi, H. (2026). Hypoxic CAF studies unveil PTHrP‑vitamin D‑RAS axis as pivotal in the CAF. Oncology Reports, 55, 109. https://doi.org/10.3892/or.2026.9114
MLA
Nakajo, S., Uemura, M., Kusafuka, H., Osaki, M., Kusunoki, C., Takiguchi, N., Takeda, M., Sekido, Y., Hata, T., Hamabe, A., Ogino, T., Miyoshi, N., Tei, M., Kagawa, Y., Yamamoto, H., Doki, Y., Eguchi, H."Hypoxic CAF studies unveil PTHrP‑vitamin D‑RAS axis as pivotal in the CAF". Oncology Reports 55.6 (2026): 109.
Chicago
Nakajo, S., Uemura, M., Kusafuka, H., Osaki, M., Kusunoki, C., Takiguchi, N., Takeda, M., Sekido, Y., Hata, T., Hamabe, A., Ogino, T., Miyoshi, N., Tei, M., Kagawa, Y., Yamamoto, H., Doki, Y., Eguchi, H."Hypoxic CAF studies unveil PTHrP‑vitamin D‑RAS axis as pivotal in the CAF". Oncology Reports 55, no. 6 (2026): 109. https://doi.org/10.3892/or.2026.9114
Copy and paste a formatted citation
x
Spandidos Publications style
Nakajo S, Uemura M, Kusafuka H, Osaki M, Kusunoki C, Takiguchi N, Takeda M, Sekido Y, Hata T, Hamabe A, Hamabe A, et al: Hypoxic CAF studies unveil PTHrP‑vitamin D‑RAS axis as pivotal in the CAF. Oncol Rep 55: 109, 2026.
APA
Nakajo, S., Uemura, M., Kusafuka, H., Osaki, M., Kusunoki, C., Takiguchi, N. ... Eguchi, H. (2026). Hypoxic CAF studies unveil PTHrP‑vitamin D‑RAS axis as pivotal in the CAF. Oncology Reports, 55, 109. https://doi.org/10.3892/or.2026.9114
MLA
Nakajo, S., Uemura, M., Kusafuka, H., Osaki, M., Kusunoki, C., Takiguchi, N., Takeda, M., Sekido, Y., Hata, T., Hamabe, A., Ogino, T., Miyoshi, N., Tei, M., Kagawa, Y., Yamamoto, H., Doki, Y., Eguchi, H."Hypoxic CAF studies unveil PTHrP‑vitamin D‑RAS axis as pivotal in the CAF". Oncology Reports 55.6 (2026): 109.
Chicago
Nakajo, S., Uemura, M., Kusafuka, H., Osaki, M., Kusunoki, C., Takiguchi, N., Takeda, M., Sekido, Y., Hata, T., Hamabe, A., Ogino, T., Miyoshi, N., Tei, M., Kagawa, Y., Yamamoto, H., Doki, Y., Eguchi, H."Hypoxic CAF studies unveil PTHrP‑vitamin D‑RAS axis as pivotal in the CAF". Oncology Reports 55, no. 6 (2026): 109. https://doi.org/10.3892/or.2026.9114
Follow us
  • Twitter
  • LinkedIn
  • Facebook
About
  • Spandidos Publications
  • Careers
  • Cookie Policy
  • Privacy Policy
How can we help?
  • Help
  • Live Chat
  • Contact
  • Email to our Support Team