Spandidos Publications Logo
  • About
    • About Spandidos
    • Aims and Scopes
    • Abstracting and Indexing
    • Editorial Policies
    • Reprints and Permissions
    • Job Opportunities
    • Terms and Conditions
    • Contact
  • Journals
    • All Journals
    • Oncology Letters
      • Oncology Letters
      • Information for Authors
      • Editorial Policies
      • Editorial Board
      • Aims and Scope
      • Abstracting and Indexing
      • Bibliographic Information
      • Archive
    • International Journal of Oncology
      • International Journal of Oncology
      • Information for Authors
      • Editorial Policies
      • Editorial Board
      • Aims and Scope
      • Abstracting and Indexing
      • Bibliographic Information
      • Archive
    • Molecular and Clinical Oncology
      • Molecular and Clinical Oncology
      • Information for Authors
      • Editorial Policies
      • Editorial Board
      • Aims and Scope
      • Abstracting and Indexing
      • Bibliographic Information
      • Archive
    • Experimental and Therapeutic Medicine
      • Experimental and Therapeutic Medicine
      • Information for Authors
      • Editorial Policies
      • Editorial Board
      • Aims and Scope
      • Abstracting and Indexing
      • Bibliographic Information
      • Archive
    • International Journal of Molecular Medicine
      • International Journal of Molecular Medicine
      • Information for Authors
      • Editorial Policies
      • Editorial Board
      • Aims and Scope
      • Abstracting and Indexing
      • Bibliographic Information
      • Archive
    • Biomedical Reports
      • Biomedical Reports
      • Information for Authors
      • Editorial Policies
      • Editorial Board
      • Aims and Scope
      • Abstracting and Indexing
      • Bibliographic Information
      • Archive
    • Oncology Reports
      • Oncology Reports
      • Information for Authors
      • Editorial Policies
      • Editorial Board
      • Aims and Scope
      • Abstracting and Indexing
      • Bibliographic Information
      • Archive
    • Molecular Medicine Reports
      • Molecular Medicine Reports
      • Information for Authors
      • Editorial Policies
      • Editorial Board
      • Aims and Scope
      • Abstracting and Indexing
      • Bibliographic Information
      • Archive
    • World Academy of Sciences Journal
      • World Academy of Sciences Journal
      • Information for Authors
      • Editorial Policies
      • Editorial Board
      • Aims and Scope
      • Abstracting and Indexing
      • Bibliographic Information
      • Archive
    • International Journal of Functional Nutrition
      • International Journal of Functional Nutrition
      • Information for Authors
      • Editorial Policies
      • Editorial Board
      • Aims and Scope
      • Abstracting and Indexing
      • Bibliographic Information
      • Archive
    • International Journal of Epigenetics
      • International Journal of Epigenetics
      • Information for Authors
      • Editorial Policies
      • Editorial Board
      • Aims and Scope
      • Abstracting and Indexing
      • Bibliographic Information
      • Archive
    • Medicine International
      • Medicine International
      • Information for Authors
      • Editorial Policies
      • Editorial Board
      • Aims and Scope
      • Abstracting and Indexing
      • Bibliographic Information
      • Archive
  • Articles
  • Information
    • Information for Authors
    • Information for Reviewers
    • Information for Librarians
    • Information for Advertisers
    • Conferences
  • Language Editing
Spandidos Publications Logo
  • About
    • About Spandidos
    • Aims and Scopes
    • Abstracting and Indexing
    • Editorial Policies
    • Reprints and Permissions
    • Job Opportunities
    • Terms and Conditions
    • Contact
  • Journals
    • All Journals
    • Biomedical Reports
      • Information for Authors
      • Editorial Policies
      • Editorial Board
      • Aims and Scope
      • Abstracting and Indexing
      • Bibliographic Information
      • Archive
    • Experimental and Therapeutic Medicine
      • Information for Authors
      • Editorial Policies
      • Editorial Board
      • Aims and Scope
      • Abstracting and Indexing
      • Bibliographic Information
      • Archive
    • International Journal of Epigenetics
      • Information for Authors
      • Editorial Policies
      • Editorial Board
      • Aims and Scope
      • Abstracting and Indexing
      • Bibliographic Information
      • Archive
    • International Journal of Functional Nutrition
      • Information for Authors
      • Editorial Policies
      • Editorial Board
      • Aims and Scope
      • Abstracting and Indexing
      • Bibliographic Information
      • Archive
    • International Journal of Molecular Medicine
      • Information for Authors
      • Editorial Policies
      • Editorial Board
      • Aims and Scope
      • Abstracting and Indexing
      • Bibliographic Information
      • Archive
    • International Journal of Oncology
      • Information for Authors
      • Editorial Policies
      • Editorial Board
      • Aims and Scope
      • Abstracting and Indexing
      • Bibliographic Information
      • Archive
    • Medicine International
      • Information for Authors
      • Editorial Policies
      • Editorial Board
      • Aims and Scope
      • Abstracting and Indexing
      • Bibliographic Information
      • Archive
    • Molecular and Clinical Oncology
      • Information for Authors
      • Editorial Policies
      • Editorial Board
      • Aims and Scope
      • Abstracting and Indexing
      • Bibliographic Information
      • Archive
    • Molecular Medicine Reports
      • Information for Authors
      • Editorial Policies
      • Editorial Board
      • Aims and Scope
      • Abstracting and Indexing
      • Bibliographic Information
      • Archive
    • Oncology Letters
      • Information for Authors
      • Editorial Policies
      • Editorial Board
      • Aims and Scope
      • Abstracting and Indexing
      • Bibliographic Information
      • Archive
    • Oncology Reports
      • Information for Authors
      • Editorial Policies
      • Editorial Board
      • Aims and Scope
      • Abstracting and Indexing
      • Bibliographic Information
      • Archive
    • World Academy of Sciences Journal
      • Information for Authors
      • Editorial Policies
      • Editorial Board
      • Aims and Scope
      • Abstracting and Indexing
      • Bibliographic Information
      • Archive
  • Articles
  • Information
    • For Authors
    • For Reviewers
    • For Librarians
    • For Advertisers
    • Conferences
  • Language Editing
Login Register Submit
  • This site uses cookies
  • You can change your cookie settings at any time by following the instructions in our Cookie Policy. To find out more, you may read our Privacy Policy.

    I agree
Search articles by DOI, keyword, author or affiliation
Search
Advanced Search
presentation
Experimental and Therapeutic Medicine
Join Editorial Board Propose a Special Issue
Print ISSN: 1792-0981 Online ISSN: 1792-1015
Journal Cover
November-2017 Volume 14 Issue 5

Full Size Image

Sign up for eToc alerts
Recommend to Library

Journals

International Journal of Molecular Medicine

International Journal of Molecular Medicine

International Journal of Molecular Medicine is an international journal devoted to molecular mechanisms of human disease.

International Journal of Oncology

International Journal of Oncology

International Journal of Oncology is an international journal devoted to oncology research and cancer treatment.

Molecular Medicine Reports

Molecular Medicine Reports

Covers molecular medicine topics such as pharmacology, pathology, genetics, neuroscience, infectious diseases, molecular cardiology, and molecular surgery.

Oncology Reports

Oncology Reports

Oncology Reports is an international journal devoted to fundamental and applied research in Oncology.

Experimental and Therapeutic Medicine

Experimental and Therapeutic Medicine

Experimental and Therapeutic Medicine is an international journal devoted to laboratory and clinical medicine.

Oncology Letters

Oncology Letters

Oncology Letters is an international journal devoted to Experimental and Clinical Oncology.

Biomedical Reports

Biomedical Reports

Explores a wide range of biological and medical fields, including pharmacology, genetics, microbiology, neuroscience, and molecular cardiology.

Molecular and Clinical Oncology

Molecular and Clinical Oncology

International journal addressing all aspects of oncology research, from tumorigenesis and oncogenes to chemotherapy and metastasis.

World Academy of Sciences Journal

World Academy of Sciences Journal

Multidisciplinary open-access journal spanning biochemistry, genetics, neuroscience, environmental health, and synthetic biology.

International Journal of Functional Nutrition

International Journal of Functional Nutrition

Open-access journal combining biochemistry, pharmacology, immunology, and genetics to advance health through functional nutrition.

International Journal of Epigenetics

International Journal of Epigenetics

Publishes open-access research on using epigenetics to advance understanding and treatment of human disease.

Medicine International

Medicine International

An International Open Access Journal Devoted to General Medicine.

Journal Cover
November-2017 Volume 14 Issue 5

Full Size Image

Sign up for eToc alerts
Recommend to Library

  • Article
  • Citations
    • Cite This Article
    • Download Citation
    • Create Citation Alert
    • Remove Citation Alert
    • Cited By
  • Similar Articles
    • Related Articles (in Spandidos Publications)
    • Similar Articles (Google Scholar)
    • Similar Articles (PubMed)
  • Download PDF
  • Download XML
  • View XML
Article

Naringenin inhibits transforming growth factor‑β1‑induced cardiac fibroblast proliferation and collagen synthesis via G0/G1 arrest

  • Authors:
    • Mingxin Liu
    • Xiping Xu
    • Jianhua Zhao
    • Yanhong Tang
  • View Affiliations / Copyright

    Affiliations: Department of Cardiology, The First People's Hospital of Yueyang, Yueyang, Hunan 414000, P.R. China, Department of Cardiology, Renmin Hospital of Wuhan University, Wuhan, Hubei 430060, P.R. China
  • Pages: 4425-4430
    |
    Published online on: September 5, 2017
       https://doi.org/10.3892/etm.2017.5103
  • Expand metrics +
Metrics: Total Views: 0 (Spandidos Publications: | PMC Statistics: )
Metrics: Total PDF Downloads: 0 (Spandidos Publications: | PMC Statistics: )
Cited By (CrossRef): 0 citations Loading Articles...

This article is mentioned in:



Abstract

The Traditional Chinese Medicine naringenin (NRG) has a number of biological effects, including anti‑inflammatory, anti‑oxidative, anti‑tumor and anti‑atherosclerotic effects. However, the mechanism underlying its effects remains unclear. The aim of the present study is to investigate the role and mechanism of NRG on proliferation and collagen synthesis of cardiac fibroblasts (CFs) induced by transforming growth factor β1 (TGF‑β1). Firstly, proliferation and collagen synthesis in CFs subjected to TGF‑β1 was assessed subsequent to the consumption of NRG or control treatment. Additionally, the cell cycle of different groups and the roles of cyclins and cyclin‑dependent kinases (CDKs) in NRG treatment of CFs were detected. In the present study, it was revealed that treatment of CFs with NRG resulted in attenuated fibroblast α‑smooth muscle actin expression, deceased proliferation and collagen synthesis when compared with a TGF‑β1 stimulus. Additionally, it was demonstrated that cell population of CFs treated with NRG in the S‑phase became smaller whereas that of CFs in the G0/G1‑phase increased when compared with the TGF‑β1 group. Mechanistically, the expression of cyclin D1‑CDK4/6 and cyclin E2‑CDK2 were inhibited in the NRG treatment group. These results illustrated that the protective effects of NRG on proliferation and collagen synthesis of CFs were at least in part due to G0/G1 arrest. Therefore, NRG may become a novel strategy for treating cardiac fibrosis in the future.

Introduction

Cardiac fibrosis refers to excessive accumulation of collagen in the normal myocardium and significantly increased collagen concentration or change of collagen composition in heart tissue. Cardiac fibrosis is the inevitable process of a variety of clinical cardiovascular diseases that have developed to the final stage, which is the main performance of cardiac remodeling (1,2). At present, it is known that cardiac fibrosis is closely associated with arrhythmia, heart failure and mortality due to sudden cardiac arrest (3–5). It is generally known that activation and proliferation of cardiac fibroblasts (CFs) and deposition of extracellular matrix (ECM) secreted by CFs are the primary features of cardiac fibrosis (1,6). Accumulation of ECM increases myocardial hardness, reduces myocardial compliance and affects the normal diastolic and systolic function of the heart (6). Therefore, cardiac fibrosis is a key factor in cardiovascular disease outcomes, and CFs are important in the process of cardiac fibrosis (6). In the stimuli of myocardial infarction, an excessive pressure load or neurohumoral factors and CFs begin with pathologic hyperplasia and convert to myofibroblasts (6,7). Under the mediation of a variety of cytokines, myofibroblasts can migrate to the damaged area and proliferate rapidly to synthesize and release a large amount of collagen I and III, which accumulates in the myocardial interstitium and perivascular spaces (3). It may also promote crosslinking between the ECM, and cause excessive deposition of collagen that leads to cardiac fibrosis and provides a pathological basis to the occurrence and development of cardiovascular diseases (6,8). Therefore, in improving the prognosis of cardiovascular diseases and inhibiting cardiac remodeling at the cellular level, CFs have become an important target to control the progression of cardiac fibrosis. Abrogation of CF transformation into myofibroblasts, and the inhibition of CF proliferation and collagen synthesis may be a strategy for suppressing cardiac fibrotic remodeling.

Naringenin (NRG) is a type of double hydrogen flavonoid that predominantly exists in rutaceae citrus plants (9). A number of studies have confirmed that NRG demonstrates numerous biological effects on oxidative stress, the inflammatory response, disorders of lipid metabolism and apoptosis (9–11). Recently, the cardioprotective effects of NRG have been the focus of a number of studies (12,13). However, the mechanism underlying its effects remains unclear. Therefore, the aim of the present study was to investigate the effects and mechanism of NRG on the proliferation and collagen synthesis of CFs induced by transforming growth factor β1 (TGF-β1) from the cellular level to elucidate the mechanism of NRG against cardiac fibrosis.

Materials and methods

Materials

Primary antibodies including anti-cyclin D1 (cat no. 2978), anti-cyclin dependent kinase 4 (anti-CDK4; cat no. 12790), anti-CDK6 (cat no. 3136) and anti-CDK2 (cat no. 2546) were purchased from Cell Signaling Technology, Inc. (Danvers, MA, USA). Primary anti-cyclin E2 antibody (cat. no. sc-22777) was purchased from Santa Cruz Biotechnology, Inc. (Dallas, TX, USA). Primary anti-GAPDH antibody (cat. no. MB001) was purchased from Bioworld Technology, Inc. (St. Louis Park, MN, USA). Cell counting kit-8 (CCK-8; cat. no. CK04-11) was purchased from Dojindo Molecular Technologies, Inc. (Rockville, MD, USA). TRIzol reagent (cat. no. 15596018) was purchased from Invitrogen (Thermo Fisher Scientific, Inc., Waltham, MA, USA). Transcriptor First Strand cDNA Synthesis kit (cat no. 04896866001) was bought from Roche Diagnostics (Basel, Switzerland). Bicinchoninic acid (BCA) protein assay kit (cat. no. 23227) was from Pierce (Thermo Fisher Scientific, Inc.). NRG (cat. no. W530098) was purchased from Sigma-Aldrich (Merck KGaA, Darmstadt, Germany).

Cell culture and treatment

A total of 70 neonatal Sprague-Dawley rats were obtained from the Animal Experimental Center of Wuhan University (Wuhan, China) and the Center for Disease Control and Prevention of Hubei Province (Wuhan, China). Primary culture of neonatal rat CFs was prepared from ventricles of 1–3 day-old rats via the differential attachment method (1,2). Briefly, following sacrifice, rat hearts were removed from the thorax and immediately placed in 4°C PBS, and ventricles were digested with 0.125% trypsin and 0.08% collagenase type II at 37°C (5 times for 5 min each). However, in order to reduce the presence of cell fragments and blood in cell samples, the first digestion solution was discarded. Cells from the last four digestions were collected, and incubated in Dulbecco's modified Eagle's medium/Nutrient Mixture F-12 (DMEM/F12) medium (Hyclone; GE Healthcare, Logan, UT, USA) supplemented with 10% fetal bovine serum (FBS; Hyclone; GE Healthcare) at 37°C for 1 h. Subsequently, unattached or weakly attached cells were discarded, but attached cells were incubated in fresh DMEM/F12 supplemented with 10% FBS. After the confluence of CFs reached 80%, CFs were digested using 0.25% trypsin and then passaged. Passages 2–4 were used for subsequent experiments in the present study. The cells were cultured in a 6-well plate when they were used for flow cytometry analysis. The cells were stimulated with TGF-β1 or PBS to induce CF transformation into myofibroblasts (1). In the present study, to detect the appropriate concentration of NRG, the effects of several concentrations (0, 10, 20, 30, 40 and 50 µM) of NRG on α-SMA mRNA levels were evaluated following exposure for 48 h. Next, with the appropriate concentration, the cells were treated with different times (0, 12, 24, 48 and 72 h) to choose the appropriate treatment time. Upon the appropriate concentration and time of NRG, the cells were divided into the following groups: PBS + dimethyl sulfoxide (DMSO), PBS + naringenin, TGF-β1 + DMSO and TGF-β1 + naringenin. The use of animals in the present study was approved by the Ethics Committee of The First People's Hospital of Yueyang (Yueyang, China).

Immunofluorescence staining

In order to detect the number of CFs that expressed α-smooth muscle actin (α-SMA) protein, CFs were stained for the marker α-SMA (1). Cells were washed three times with PBS, fixed with 4% paraformaldehyde at room temperature for 15 min and permeabilized in 0.2% Triton X-100 in PBS at room temperature for 20 min. Furthermore, they were blocked with 5% bovine serum albumin (cat. no. A3733; Sigma-Aldrich; Merck KGaA) in PBS at room temperature for 30 min and then stained with anti-α-SMA antibody (cat. no. ab3280; Abcam, Cambridge, MA, USA; 1:100 dilution) overnight. The cells were incubated with a green fluorescence-marked secondary antibody (cat. no. AS1112; Aspen Biological Co., Ltd., Wuhan, China; 1:100 dilution) for 1 h at room temperature and then counterstained with DAPI for 8 min at room temperature. Finally, the cells were covered with mounting medium and kept in the dark at 4°C.

Cell proliferation assay

Cell proliferation assay was performed according to the manufacturer's instructions of the CCK-8. Initially, the cell suspension was inoculated in a 96-well plate (100 µl/well) and incubated until the confluence of CFs was 60–70%. Following incubation with 30 µM NRG at 37°C for 48 h, CFs were then incubated with CCK-8 solution (10 µl/well) at 37°C for 2 h and the optical density of each well was measured at 450 nm using a microplate reader (Tecan Infinite M200; Tecan Group Ltd., Mannedorf, Switzerland). CFs with culture medium and CCK8, without PBS/TGF-h1 or NRG/DMSO treatment, were used as the control.

Flow cytometry analysis

Each group of ~1×106 CFs, including PBS + DMSO, PBS + NRG, TGF-β1 + DMSO and TGF-β1 + NRG, was cultivated in a 6-well plate, collected, fixed in 70% ice-cold ethanol and, maintained at 4°C overnight. CFs were washed with PBS and centrifuged for 2 min at 716 × g at room temperature, and the supernatant was discarded. The cell pellet was vortexed in 500 µl PBS left behind to avoid clumping of cells. 500 µl RNase (cat. no. 10109142001; Sigma-Aldrich; Merck KGaA) was added and the cells were subsequently stained with propidium iodide (PI) (cat. no. P3566; Invitrogen; Thermo Fisher Scientific, Inc.) in the dark for 45 min. To avoid clumps, the cells were transferred through meshed blue-capped falcon tubes prior to analysis using a FACSCalibur system (BD Biosciences, Franklin Lakes, NJ, USA).

Reverse transcription-quantitative polymerase chain reaction assay

CFs were collected and the total mRNA was extracted using TRIzol reagent according to the manufacturer's instructions. cDNA synthesis was performed using the Transcriptor First Strand cDNA synthesis kit (cat. no. 04896866001; Roche Diagnostics), according to the manufacturer's protocol. Gene differences were detected using SYBR green (cat. no. 04913850001; Roche Diagnostics) and GAPDH gene expression was used as an internal control. The reaction conditions were as follows: 95°C for 10 min, followed by 40 cycles of 95°C for 15 sec and 60°C for 30 sec, then 95°C for 15 min and 60°C for 1 min. The expression levels of each gene were quantified through the analysis of the Cq value and standard curve (14). The sequences of the primer pairs were exhibited as follows: ki67: 5′-TAGAGGATCTGCCTGGCTTC-3′ (forward) and 5′-TGTCCTTGGTTGGTTCCTCC-3′ (reverse); proliferating cell nuclear antigen (PCN A): 5′-CAACTTGGAATCCCAGAACAGGAG-3′ (forward) and 5′-TAAGGTCCCGGCATATACGTGC-3′ (reverse); α-SMA: 5′-GCTATTCAGGCTGTGCTGTC-3′ (forward) and 5′-GGTAGTCGGTGAGATCTCGG-3′ (reverse); connective tissue growth factor (CTG F): 5′-GGAAGACACATTTGGCCCTG-3′ (forward) and 5′-GCAATTTTAGGCGTCCGGAT-3′ (reverse); collagen I: 5′-GAGCGGAGAGTACTGGATCGA-3′ (forward) and 5′-CTGACCTGTCTCCATGTTGCA-3′ (reverse); collagen III: 5′-TGCCATTGCTGGAGTTGGA-3′ (forward) and 5′-GAAGACATGATCTCCTCAGTGTTGA-3′ (reverse) and GAP DH: 5′-GGGTGATGCTGGTGCTGAGTATGT-3′ (forward) and 5′-CAGTGGATGCAGGGATGATGTTCT-3′ (reverse).

Western blot analysis

Proteins were extracted from CFs using radioimmunoprecipitation assay lysis buffer (cat. no. P0013B; Beyotime Institute of Biotechnology, Haimen, China), and the protein concentration was determined using a BCA protein assay kit (cat. no. 23227; Pierce; Thermo Fisher Scientific, Inc.). Proteins were loaded (10 µg/well) and separated using 10% SDS-PAGE at 120 V for 120 min. Subsequently, the proteins were transferred onto polyvinyl difluoride transfer membranes at 4°C and the membranes were blocked for 60 min with freshly prepared 5% skimmed milk in Tris-buffered saline with Tween 20 (TBST) at room temperature. Following this, the membranes were incubated with various primary antibodies, including cyclin D1 (1:1,000), CDK4 (1:1,000), CDK6 (1:1,000), cyclin E2 (1:500), CDK2 (1:1,000) and GAPDH (1:10,000) overnight at 4°C with gentle shaking. Membranes were washed three times with TBST, and incubated with either HRP-conjugated goat anti-mouse (cat. no. 074-1806; Kirkegaard and Perry Laboratories, Inc., Gaithersburg, MD, USA; 1:10,000 dilution) or goat anti-rabbit (cat. no. 074-1506; Kirkegaard and Perry Laboratories, Inc.; 1:10,000 dilution) secondary antibodies for 60 min at room temperature with shaking. Following four washes of the membranes, images were captured on films, which were placed in LumiGLO solution (cat. no. 7003; Cell Signaling Technology, Inc.) for 1 min at room temperature. Following development, the images were placed into an automatic image analyzer to determine the expression levels of the proteins as well as the reference gray scale values. GAPDH was used as a loading control and three independent experiments were performed.

Statistical analysis

Data are expressed as the mean ± standard error of the mean. Statistical analyses were performed using SPSS version 13.0 software (SPSS, Inc., Chicago, IL, USA). Comparisons between each group were performed using one-way analysis of variance followed by Fisher's least significant difference test. P<0.05 was considered to indicate a statistically significant difference.

Results

Appropriate concentration and treatment time of NRG in CFs induced by TGF-β1

Initially, to detect the appropriate concentration of NRG, the effects of several concentrations of it were measured on the α-SMA mRNA level following exposure for 48 h. It was revealed that induction of α-SMA expression was significantly inhibited when NRG was added at a concentration of 30 µM, compared with that when 0, 10 or 20 µM NRG was added (Fig. 1A). Additionally, it was demonstrated that 30 µM NRG inhibited α-SMA expression in a time-dependent manner. Compared with the 12 and 24 h groups, the minimum expression of α-SMA was revealed at the 48 and 72 h time points (Fig. 1B). Therefore, 30 µM NRG with 48 h treatment time was selected for subsequent experiments.

Figure 1.

Appropriate concentration and treatment time of NRG in CFs induced by TGF-β1. (A) mRNA levels of α-SMA in CFs treated with 0, 10, 20 30, 40 and 50 µM NRG and stimulated with 5 ng/ml TGF-β1 for 48 h (n=6 samples per group). *P<0.05 vs. 0 µM, #P<0.05 vs. 10 µM and &P<0.05 vs. 20 µM. (B) mRNA levels of α-SMA in CFs treated with 30 µM NRG and stimulated with 5 ng/ml TGF-β1 for 0, 12, 24, 48, and 72 h (n=6 samples per group). *P<0.05 vs. 0 h, #P<0.05 vs. 12 h and &P<0.05 vs. 24 h. NRG, naringenin; CF, cardiac fibroblast; TGF-β1, transforming growth factor β1; α-SMA, α-smooth muscle actin.

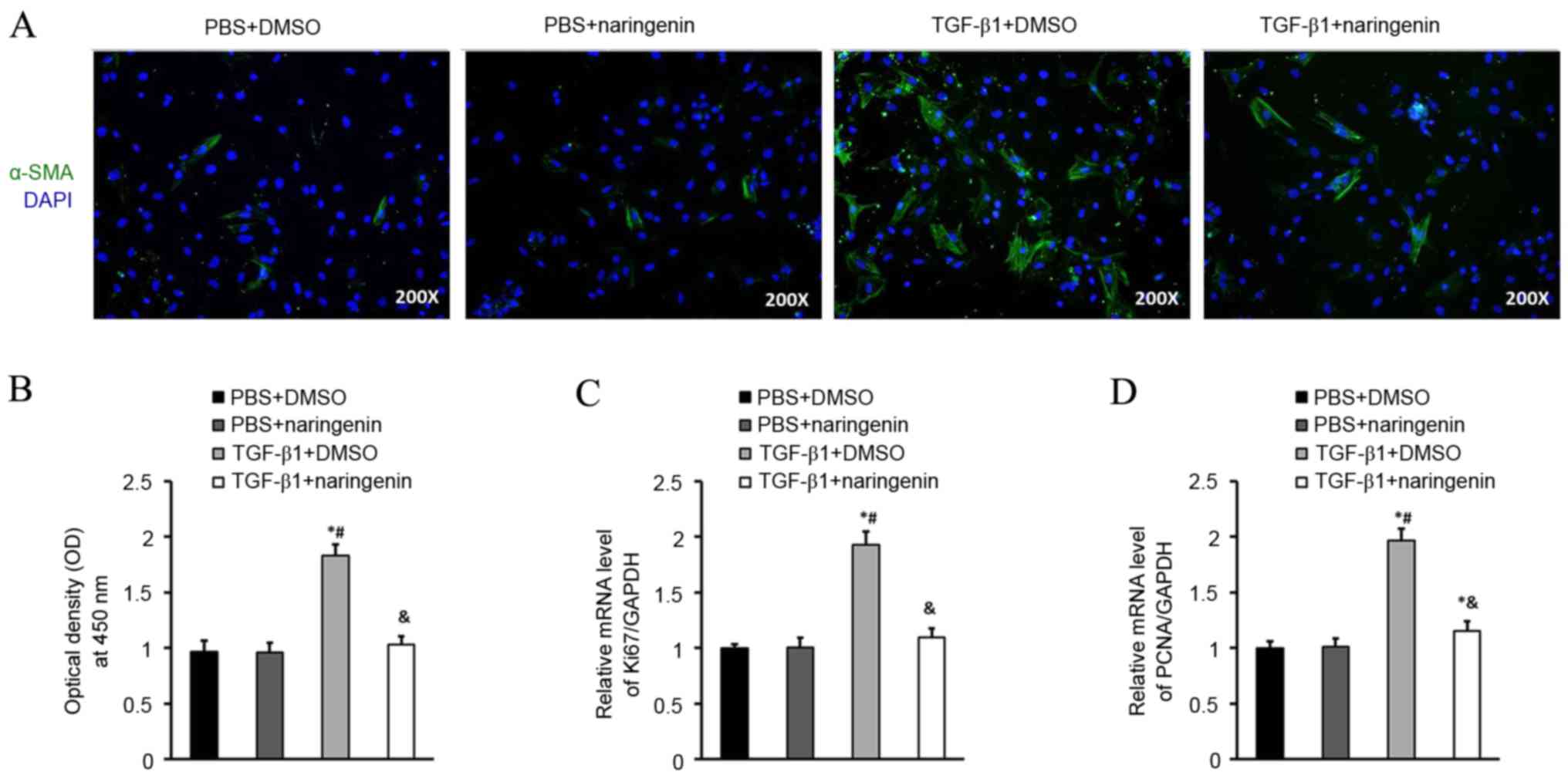
NRG treatment inhibits transformation and proliferation of CFs

Transformation of CFs into cardiac myofibroblasts was investigated with α-SMA. The expression of α-SMA protein detected via immunofluorescence staining was markedly inhibited in the NRG-treated group, which indicated that NRG treatment for 48 h was able to reduce the number of CFs that expressed α-SMA protein induced by TGF-β1 (Fig. 2A). CF proliferation was investigated via CCK-8 assay (Fig. 2B). Subsequently, the effect of NRG on proliferation of CFs was further assessed by the mRNA levels of ki67 and PCNA (Fig. 2C and D). It was revealed that the mRNA levels of ki67 and PCNA were significantly inhibited in CFs following treatment with NRG compared with the TGF-β1 group (P<0.05), which indicated that NRG treatment was able to inhibit the proliferation of CFs compared with the TGF-β1 group.

Figure 2.

NRG treatment inhibits transformation and proliferation of CFs. (A) Representative immunofluorescent stained images of α-SMA in CFs treated with or without NRG (n=3 independent experiments). (B) Cell counting kit-8 assay results revealed that the proliferation of CFs stimulated with TGF-β1 was inhibited by NRG (n=6 samples per group). (C and D) mRNA levels of ki67 and PCNA in CFs of the indicated groups (n=6 samples per group). *P<0.05 vs. PBS + DMSO, #P<0.05 vs. PBS + NRG and &P<0.05 vs. TGF-β1 + DMSO. NRG, naringenin; CF, cardiac fibroblast; α-SMA, α-smooth muscle actin; TGF-β1, transforming growth factor β1; DMSO, dimethyl sulfoxide; PCNA, proliferating cell nuclear antigen.

NRG treatment inhibits collagen synthesis of CFs

Collagen synthesis of cardiac myofibroblasts is perceived to be important in the development of cardiac fibrosis (15,16). Therefore, the role of NRG on collagen synthesis was detected via the mRNA levels of CTGF, collagen I and collagen III. It was revealed that NRG significantly decreased the mRNA levels of CTGF, collagen I and collagen III in CFs induced by TGF-β1 (Fig. 3).

Figure 3.

NRG treatment inhibits collagen synthesis of CF. Relative mRNA levels of (A) CTGF, (B) collagen I and (C) collagen III in CFs of the indicated groups (n=6 samples per group). *P<0.05 vs. PBS + DMSO, #P<0.05 vs. PBS + NRG and &P<0.05 vs. TGF-β1 + DMSO. NRG, naringenin; CF, cardiac fibroblast; CTGF, connective tissue growth factor; TGF-β1, transforming growth factor β1; DMSO, dimethyl sulfoxide.

NRG treatment induces CF cell cycle arrest in the G0/G1-phase

In order to elucidate the mechanism of CF proliferation regulated by NRG, the effect of NRG on cell cycle progression was evaluated. CFs under subconfluent culture conditions were synchronized by serum starvation, which caused cell cycle arrest at the G0/G1-phase, and then treated with the indicated stimuli, labeled with PI and analyzed by flow cytometry (17,18). It was revealed that the S-phase population was significantly increased and the G0/G1-phase was significantly decreased in the TGF-β1 + DMSO group compared with the PBS groups, whereas the G0/G1-phase of CFs in the TGF-β1 group treated with NRG was significantly increased and the S-phase population was significantly lower compared with all other groups. These results indicated that NRG treatment induces CF cell cycle arrest in the G0/G1-phase (Table I).

Table I.

NRG treatment induces cardiac fibroblast cell cycle arrest in the G0/G1-phase (%).

Table I.

NRG treatment induces cardiac fibroblast cell cycle arrest in the G0/G1-phase (%).

StagePBS + DMSOPBS + NRGTGF-β1 + DMSOTGF-β1 + NRG
G0/G177.32±3.1176.08±3.32 65.641±2.90a,b 86.53±2.64a–c
S15.61±1.1816.31±0.93 25.87±1.47a,b 10.19±0.78a–c
G2/M   7.07±0.34   7.61±0.73   8.74±0.69a   3.27±0.48a–c

{ label (or @symbol) needed for fn[@id='tfn1-etm-0-0-5103'] } DNA flow cytometry analysis revealed an increased population of the G0/G1-phase and smaller S-phase in the TGF-β1 + NRG compared with the TGF-β1 + DMSO group.

a P<0.05 vs. PBS + DMSO

b P<0.05 vs. PBS + NRG

c P<0.05 vs. TGF-β1 + DMSO. NRG, naringenin; DMSO, dimethyl sulfoxide; TGF-β1, transforming growth factor β1.

NRG inhibits CFs entering the S-phase by downregulating the cyclin D1-CDK4/6 and cyclin E2-CDK2 complexes

The G0/G1 to S-phase transition is primarily regulated by the cyclin D1-CDK4/6 and cyclin E2-CDK2 complexes (19,20). To investigate the status of these complexes in NRG-treated CFs induced by TGF-β1, the protein levels of individual cyclins and CDKs were measured by western blot analysis. It was revealed that the expression levels of cyclin D1, CDK4, CDK6, cyclin E2 and CDK2 decreased significantly in CFs treated with NRG and TGF-β1 compared with the TGF-β1 group, which indicated that NRG repressed the G1/S-phase transition, in part, by downregulating the cyclin D1-CDK4/6 and cyclin E2-CDK2 complexes (Fig. 4).

Figure 4.

NRG inhibits CFs from entering the S-phase via downregulating the cyclin D1-CDK4/6 and cyclin E2-CDK2 complexes. Representative western blot analysis and statistical results of the protein levels of cyclin D1, CDK4, CDK6, cyclin E2 and CDK2 in CFs of the indicated groups (n=3 independent experiments). *P<0.05 vs. PBS + DMSO, #P<0.05 vs. PBS + NRG and &P<0.05 vs. TGF-β1 + DMSO. NRG, naringenin; CF, cardiac fibroblast; DMSO, dimethyl sulfoxide; TGF-β1, transforming growth factor β1; CDK, cyclin dependent kinase.

Discussion

In the present study, the effects and the probable mechanism of NRG on CFs stimulated with TGF-β1 in vitro were investigated. It was revealed that NRG had the following effects: i) Inhibited CF transformation into cardiac myofibroblasts; ii) inhibited the proliferation of CFs; iii) inhibited the synthesis of CTGF, collagen I and III in CFs stimulated with TGF-β1; iv) induced CF cell cycle arrest in the G0/G1-phase; and v) repressed the G1/S-phase transition of CFs partly via downregulating the cyclin D1-CDK4/6 and cyclin E2-CDK2 complexes following TGF-β1 induction. Although further studies are required, to the best of our knowledge the present study is the first to link the anti-proliferative effect of NRG on CFs with the inhibition of DNA synthesis via G0/G1 arrest, indicating that NRG may be used as a therapeutic agent to regulate cardiac fibrosis in the future.

Cardiac fibrosis is associated with various physiological causes, including CF proliferation, inflammation and hypertension (4). Among these causes, the transformation of CFs into cardiac myofibroblasts and activated proliferation are known to be important events in the development of cardiac fibrosis, which may promote pathological hypertrophy and fibrosis and subsequently result in cardiac remodeling and cardiac dysfunction (6). Therefore, inhibiting CF proliferation is considered important for treating cardiovascular diseases. In the present study, the anti-proliferative effect of NRG was examined on CF proliferation. NRG significantly inhibited TGF-β1-induced CF proliferation, transformation into cardiac myofibroblasts and the synthesis of CTGF, collagen I and III of CFs. Notably, the anti-proliferative effect of NRG was associated with the inhibition of DNA synthesis via G0/G1 cell cycle arrest. The cell cycle consists of four sequential phases including G0/G1, S, G2 and M. It regulates cellular proliferation by a highly controlled process involving a complex cascade of cellular events, including regulatory factor cyclins and CDKs (21,22). The cyclin D1-CDK4/6 and cyclin E2-CDK2 complexes are important mediators of the cell cycle transition from the G0/G1 to S-phase (19,20). In the present study, NRG not only inhibited cyclin D1 and cyclin E2 expression, it also inhibited CDK2/4 and CDK6 expression. Similar to the present study, Lee et al (21) demonstrated previously that (2S)-NRG inhibited the platelet-derived growth factor (PDGF)-BB-induced proliferation of vascular smooth muscle cells via a G0/G1 arrest, did not affect the signaling pathways associated with PDGF-Rβ, protein kinase B, extracellular signal-regulated kinase 1/2 or phospholipase C-γ1 but downregulated the expression of cyclin D and E, CDK2, CDK4 and reduced retinoblastomaprotein phosphorylation. This indicated that (2S)-NRG may be valuable as a therapeutic agent for managing atherosclerosis and/or vascular restenosis.

In conclusion, the results of the present study demonstrate that NRG was able to inhibit TGF-β1-induced proliferation of CFs via G0/G1 arrest, resulting in the downregulated expression of cyclin D1-CDK4/6 and cyclin E2-CDK2. Therefore, the results indicated that NRG may be used as a novel treatment strategy due to its anti-fibrotic effect in CFs by regulating proliferation, transformation and collagen synthesis of CFs in response to pathological stress. However, the detailed mechanism of how NRG regulates cardiac remodeling remains to be demonstrated in animal models. Additionally, detailed regulatory mechanisms of cyclins and CDKs or other signaling pathways, which are associated with the process of NRG affecting cardiac fibrosis, require further study.

Acknowledgements

The authors would like to thank all members of the Department of Cardiology at The First People Hospital of Yueyang (Yueyang, China) for their expert technical assistance and advice.

References

1 

Yi X, Li X, Zhou Y, Ren S, Wan W, Feng G and Jiang X: Hepatocyte growth factor regulates the TGF-β1-induced proliferation, differentiation and secretory function of cardiac fibroblasts. Int J Mol Med. 34:381–390. 2014.PubMed/NCBI

2 

Zhou Y, Yi X, Wang T and Li M: Effects of angiotensin II on transient receptor potential melastatin 7 channel function in cardiac fibroblasts. Exp Ther Med. 9:2008–2012. 2015. View Article : Google Scholar : PubMed/NCBI

3 

Li M, Yi X, Ma L and Zhou Y: Hepatocyte growth factor and basic fibroblast growth factor regulate atrial fibrosis in patients with atrial fibrillation and rheumatic heart disease via the mitogen-activated protein kinase signaling pathway. Exp Ther Med. 6:1121–1126. 2013. View Article : Google Scholar : PubMed/NCBI

4 

Zhou YM, Li MJ, Zhou YL, Ma LL and Yi X: Growth differentiation factor-15 (GDF-15), novel biomarker for assessing atrial fibrosis in patients with atrial fibrillation and rheumatic heart disease. Int J Clin Exp Med. 8:21201–21207. 2015.PubMed/NCBI

5 

Stempien-Otero A, Kim DH and Davis J: Molecular networks underlying myofibroblast fate and fibrosis. J Mol Cell Cardiol. 97:153–161. 2016. View Article : Google Scholar : PubMed/NCBI

6 

Travers JG, Kamal FA, Robbins J, Yutzey KE and Blaxall BC: Cardiac fibrosis: The fibroblast awakens. Circ Res. 118:1021–1040. 2016. View Article : Google Scholar : PubMed/NCBI

7 

Moore-Morris T, Cattaneo P, Puceat M and Evans SM: Origins of cardiac fibroblasts. J Mol Cell Cardiol. 91:1–5. 2016. View Article : Google Scholar : PubMed/NCBI

8 

van Putten S, Shafieyan Y and Hinz B: Mechanical control of cardiac myofibroblasts. J Mol Cell Cardiol. 93:133–142. 2016. View Article : Google Scholar : PubMed/NCBI

9 

Pinho-Ribeiro FA, Zarpelon AC, Mizokami SS, Borghi SM, Bordignon J, Silva RL, Cunha TM, Alves-Filho JC, Cunha FQ, Casagrande R and Verri WA Jr: The citrus flavonone naringenin reduces lipopolysaccharide-induced inflammatory pain and leukocyte recruitment by inhibiting NF-κB activation. J Nutr Biochem. 33:8–14. 2016. View Article : Google Scholar : PubMed/NCBI

10 

Xing BH, Yang FZ and Wu XH: Naringenin enhances the efficacy of human embryonic stem cell-derived pancreatic endoderm in treating gestational diabetes mellitus mice. J Pharmacol Sci. 131:93–100. 2016. View Article : Google Scholar : PubMed/NCBI

11 

Zhang F, Dong W, Zeng W, Zhang L, Zhang C, Qiu Y, Wang L, Yin X, Zhang C and Liang W: Naringenin prevents TGF-β1 secretion from breast cancer and suppresses pulmonary metastasis by inhibiting PKC activation. Breast Cancer Res. 18:382016. View Article : Google Scholar : PubMed/NCBI

12 

Zhang N, Yang Z, Yuan Y, Li F, Liu Y, Ma Z, Liao H, Bian Z, Zhang Y, Zhou H, et al: Naringenin attenuates pressure overload-induced cardiac hypertrophy. Exp Ther Med. 10:2206–2212. 2015. View Article : Google Scholar : PubMed/NCBI

13 

Chtourou Y, Slima AB, Makni M, Gdoura R and Fetoui H: Naringenin protects cardiac hypercholesterolemia-induced oxidative stress and subsequent necroptosis in rats. Pharmacol Rep. 67:1090–1097. 2015. View Article : Google Scholar : PubMed/NCBI

14 

Livak KJ and Schmittgen TD: Analysis of relative gene expression data using real-time quantitative PCR and the 2(-Delta Delta C(T)) method. Methods. 25:402–408. 2001. View Article : Google Scholar : PubMed/NCBI

15 

Roche P and Czubryt MP: Transcriptional control of collagen I gene expression. Cardiovasc Hematol Disord Drug Targets. 14:107–120. 2014. View Article : Google Scholar : PubMed/NCBI

16 

Li AH, Liu PP, Villarreal FJ and Garcia RA: Dynamic changes in myocardial matrix and relevance to disease: Translational perspectives. Circ Res. 114:916–927. 2014. View Article : Google Scholar : PubMed/NCBI

17 

Langan TJ and Chou RC: Synchronization of mammalian cell cultures by serum deprivation. Methods Mol Biol. 761:75–83. 2011. View Article : Google Scholar : PubMed/NCBI

18 

Lin X, Yang X, Li Q, Ma Y, Cui S, He D, Lin X, Schwartz RJ and Chang J: Protein tyrosine phosphatase-like A regulates myoblast proliferation and differentiation through MyoG and the cell cycling signaling pathway. Mol Cell Biol. 32:297–308. 2012. View Article : Google Scholar : PubMed/NCBI

19 

Lundberg AS and Weinberg RA: Functional inactivation of the retinoblastoma protein requires sequential modification by at least two distinct cyclin-cdk complexes. Mol Cell Biol. 18:753–761. 1998. View Article : Google Scholar : PubMed/NCBI

20 

Lauper N, Beck AR, Cariou S, Richman L, Hofmann K, Reith W, Slingerland JM and Amati B: Cyclin E2: A novel CDK2 partner in the late G1 and S phases of the mammalian cell cycle. Oncogene. 17:2637–2643. 1998. View Article : Google Scholar : PubMed/NCBI

21 

Lee JJ, Yi H, Kim IS, Nhiem NX, Kim YH and Myung CS: (2S)-naringenin from Typha angustata inhibits vascular smooth muscle cell proliferation via a G0/G1 arrest. J Ethnopharmacol. 139:873–878. 2012. View Article : Google Scholar : PubMed/NCBI

22 

Bendris N, Lemmers B and Blanchard JM: Cell cycle, cytoskeleton dynamics and beyond: The many functions of cyclins and CDK inhibitors. Cell Cycle. 14:1786–1798. 2015. View Article : Google Scholar : PubMed/NCBI

Related Articles

  • Abstract
  • View
  • Download
  • Twitter
Copy and paste a formatted citation
Spandidos Publications style
Liu M, Xu X, Zhao J and Tang Y: Naringenin inhibits transforming growth factor‑β1‑induced cardiac fibroblast proliferation and collagen synthesis via G0/G1 arrest. Exp Ther Med 14: 4425-4430, 2017.
APA
Liu, M., Xu, X., Zhao, J., & Tang, Y. (2017). Naringenin inhibits transforming growth factor‑β1‑induced cardiac fibroblast proliferation and collagen synthesis via G0/G1 arrest. Experimental and Therapeutic Medicine, 14, 4425-4430. https://doi.org/10.3892/etm.2017.5103
MLA
Liu, M., Xu, X., Zhao, J., Tang, Y."Naringenin inhibits transforming growth factor‑β1‑induced cardiac fibroblast proliferation and collagen synthesis via G0/G1 arrest". Experimental and Therapeutic Medicine 14.5 (2017): 4425-4430.
Chicago
Liu, M., Xu, X., Zhao, J., Tang, Y."Naringenin inhibits transforming growth factor‑β1‑induced cardiac fibroblast proliferation and collagen synthesis via G0/G1 arrest". Experimental and Therapeutic Medicine 14, no. 5 (2017): 4425-4430. https://doi.org/10.3892/etm.2017.5103
Copy and paste a formatted citation
x
Spandidos Publications style
Liu M, Xu X, Zhao J and Tang Y: Naringenin inhibits transforming growth factor‑β1‑induced cardiac fibroblast proliferation and collagen synthesis via G0/G1 arrest. Exp Ther Med 14: 4425-4430, 2017.
APA
Liu, M., Xu, X., Zhao, J., & Tang, Y. (2017). Naringenin inhibits transforming growth factor‑β1‑induced cardiac fibroblast proliferation and collagen synthesis via G0/G1 arrest. Experimental and Therapeutic Medicine, 14, 4425-4430. https://doi.org/10.3892/etm.2017.5103
MLA
Liu, M., Xu, X., Zhao, J., Tang, Y."Naringenin inhibits transforming growth factor‑β1‑induced cardiac fibroblast proliferation and collagen synthesis via G0/G1 arrest". Experimental and Therapeutic Medicine 14.5 (2017): 4425-4430.
Chicago
Liu, M., Xu, X., Zhao, J., Tang, Y."Naringenin inhibits transforming growth factor‑β1‑induced cardiac fibroblast proliferation and collagen synthesis via G0/G1 arrest". Experimental and Therapeutic Medicine 14, no. 5 (2017): 4425-4430. https://doi.org/10.3892/etm.2017.5103
Follow us
  • Twitter
  • LinkedIn
  • Facebook
About
  • Spandidos Publications
  • Careers
  • Cookie Policy
  • Privacy Policy
How can we help?
  • Help
  • Live Chat
  • Contact
  • Email to our Support Team