Spandidos Publications Logo
  • About
    • About Spandidos
    • Aims and Scopes
    • Abstracting and Indexing
    • Editorial Policies
    • Reprints and Permissions
    • Job Opportunities
    • Terms and Conditions
    • Contact
  • Journals
    • All Journals
    • Oncology Letters
      • Oncology Letters
      • Information for Authors
      • Editorial Policies
      • Editorial Board
      • Aims and Scope
      • Abstracting and Indexing
      • Bibliographic Information
      • Archive
    • International Journal of Oncology
      • International Journal of Oncology
      • Information for Authors
      • Editorial Policies
      • Editorial Board
      • Aims and Scope
      • Abstracting and Indexing
      • Bibliographic Information
      • Archive
    • Molecular and Clinical Oncology
      • Molecular and Clinical Oncology
      • Information for Authors
      • Editorial Policies
      • Editorial Board
      • Aims and Scope
      • Abstracting and Indexing
      • Bibliographic Information
      • Archive
    • Experimental and Therapeutic Medicine
      • Experimental and Therapeutic Medicine
      • Information for Authors
      • Editorial Policies
      • Editorial Board
      • Aims and Scope
      • Abstracting and Indexing
      • Bibliographic Information
      • Archive
    • International Journal of Molecular Medicine
      • International Journal of Molecular Medicine
      • Information for Authors
      • Editorial Policies
      • Editorial Board
      • Aims and Scope
      • Abstracting and Indexing
      • Bibliographic Information
      • Archive
    • Biomedical Reports
      • Biomedical Reports
      • Information for Authors
      • Editorial Policies
      • Editorial Board
      • Aims and Scope
      • Abstracting and Indexing
      • Bibliographic Information
      • Archive
    • Oncology Reports
      • Oncology Reports
      • Information for Authors
      • Editorial Policies
      • Editorial Board
      • Aims and Scope
      • Abstracting and Indexing
      • Bibliographic Information
      • Archive
    • Molecular Medicine Reports
      • Molecular Medicine Reports
      • Information for Authors
      • Editorial Policies
      • Editorial Board
      • Aims and Scope
      • Abstracting and Indexing
      • Bibliographic Information
      • Archive
    • World Academy of Sciences Journal
      • World Academy of Sciences Journal
      • Information for Authors
      • Editorial Policies
      • Editorial Board
      • Aims and Scope
      • Abstracting and Indexing
      • Bibliographic Information
      • Archive
    • International Journal of Functional Nutrition
      • International Journal of Functional Nutrition
      • Information for Authors
      • Editorial Policies
      • Editorial Board
      • Aims and Scope
      • Abstracting and Indexing
      • Bibliographic Information
      • Archive
    • International Journal of Epigenetics
      • International Journal of Epigenetics
      • Information for Authors
      • Editorial Policies
      • Editorial Board
      • Aims and Scope
      • Abstracting and Indexing
      • Bibliographic Information
      • Archive
    • Medicine International
      • Medicine International
      • Information for Authors
      • Editorial Policies
      • Editorial Board
      • Aims and Scope
      • Abstracting and Indexing
      • Bibliographic Information
      • Archive
  • Articles
  • Information
    • Information for Authors
    • Information for Reviewers
    • Information for Librarians
    • Information for Advertisers
    • Conferences
  • Language Editing
Spandidos Publications Logo
  • About
    • About Spandidos
    • Aims and Scopes
    • Abstracting and Indexing
    • Editorial Policies
    • Reprints and Permissions
    • Job Opportunities
    • Terms and Conditions
    • Contact
  • Journals
    • All Journals
    • Biomedical Reports
      • Information for Authors
      • Editorial Policies
      • Editorial Board
      • Aims and Scope
      • Abstracting and Indexing
      • Bibliographic Information
      • Archive
    • Experimental and Therapeutic Medicine
      • Information for Authors
      • Editorial Policies
      • Editorial Board
      • Aims and Scope
      • Abstracting and Indexing
      • Bibliographic Information
      • Archive
    • International Journal of Epigenetics
      • Information for Authors
      • Editorial Policies
      • Editorial Board
      • Aims and Scope
      • Abstracting and Indexing
      • Bibliographic Information
      • Archive
    • International Journal of Functional Nutrition
      • Information for Authors
      • Editorial Policies
      • Editorial Board
      • Aims and Scope
      • Abstracting and Indexing
      • Bibliographic Information
      • Archive
    • International Journal of Molecular Medicine
      • Information for Authors
      • Editorial Policies
      • Editorial Board
      • Aims and Scope
      • Abstracting and Indexing
      • Bibliographic Information
      • Archive
    • International Journal of Oncology
      • Information for Authors
      • Editorial Policies
      • Editorial Board
      • Aims and Scope
      • Abstracting and Indexing
      • Bibliographic Information
      • Archive
    • Medicine International
      • Information for Authors
      • Editorial Policies
      • Editorial Board
      • Aims and Scope
      • Abstracting and Indexing
      • Bibliographic Information
      • Archive
    • Molecular and Clinical Oncology
      • Information for Authors
      • Editorial Policies
      • Editorial Board
      • Aims and Scope
      • Abstracting and Indexing
      • Bibliographic Information
      • Archive
    • Molecular Medicine Reports
      • Information for Authors
      • Editorial Policies
      • Editorial Board
      • Aims and Scope
      • Abstracting and Indexing
      • Bibliographic Information
      • Archive
    • Oncology Letters
      • Information for Authors
      • Editorial Policies
      • Editorial Board
      • Aims and Scope
      • Abstracting and Indexing
      • Bibliographic Information
      • Archive
    • Oncology Reports
      • Information for Authors
      • Editorial Policies
      • Editorial Board
      • Aims and Scope
      • Abstracting and Indexing
      • Bibliographic Information
      • Archive
    • World Academy of Sciences Journal
      • Information for Authors
      • Editorial Policies
      • Editorial Board
      • Aims and Scope
      • Abstracting and Indexing
      • Bibliographic Information
      • Archive
  • Articles
  • Information
    • For Authors
    • For Reviewers
    • For Librarians
    • For Advertisers
    • Conferences
  • Language Editing
Login Register Submit
  • This site uses cookies
  • You can change your cookie settings at any time by following the instructions in our Cookie Policy. To find out more, you may read our Privacy Policy.

    I agree
Search articles by DOI, keyword, author or affiliation
Search
Advanced Search
presentation
Experimental and Therapeutic Medicine
Join Editorial Board Propose a Special Issue
Print ISSN: 1792-0981 Online ISSN: 1792-1015
Journal Cover
April-2018 Volume 15 Issue 4

Full Size Image

Sign up for eToc alerts
Recommend to Library

Journals

International Journal of Molecular Medicine

International Journal of Molecular Medicine

International Journal of Molecular Medicine is an international journal devoted to molecular mechanisms of human disease.

International Journal of Oncology

International Journal of Oncology

International Journal of Oncology is an international journal devoted to oncology research and cancer treatment.

Molecular Medicine Reports

Molecular Medicine Reports

Covers molecular medicine topics such as pharmacology, pathology, genetics, neuroscience, infectious diseases, molecular cardiology, and molecular surgery.

Oncology Reports

Oncology Reports

Oncology Reports is an international journal devoted to fundamental and applied research in Oncology.

Experimental and Therapeutic Medicine

Experimental and Therapeutic Medicine

Experimental and Therapeutic Medicine is an international journal devoted to laboratory and clinical medicine.

Oncology Letters

Oncology Letters

Oncology Letters is an international journal devoted to Experimental and Clinical Oncology.

Biomedical Reports

Biomedical Reports

Explores a wide range of biological and medical fields, including pharmacology, genetics, microbiology, neuroscience, and molecular cardiology.

Molecular and Clinical Oncology

Molecular and Clinical Oncology

International journal addressing all aspects of oncology research, from tumorigenesis and oncogenes to chemotherapy and metastasis.

World Academy of Sciences Journal

World Academy of Sciences Journal

Multidisciplinary open-access journal spanning biochemistry, genetics, neuroscience, environmental health, and synthetic biology.

International Journal of Functional Nutrition

International Journal of Functional Nutrition

Open-access journal combining biochemistry, pharmacology, immunology, and genetics to advance health through functional nutrition.

International Journal of Epigenetics

International Journal of Epigenetics

Publishes open-access research on using epigenetics to advance understanding and treatment of human disease.

Medicine International

Medicine International

An International Open Access Journal Devoted to General Medicine.

Journal Cover
April-2018 Volume 15 Issue 4

Full Size Image

Sign up for eToc alerts
Recommend to Library

  • Article
  • Citations
    • Cite This Article
    • Download Citation
    • Create Citation Alert
    • Remove Citation Alert
    • Cited By
  • Similar Articles
    • Related Articles (in Spandidos Publications)
    • Similar Articles (Google Scholar)
    • Similar Articles (PubMed)
  • Download PDF
  • Download XML
  • View XML
Article

Triptolide induces autophagy and apoptosis through ERK activation in human breast cancer MCF‑7 cells

  • Authors:
    • Huan Gao
    • Yue Zhang
    • Lei Dong
    • Xiao‑Yu Qu
    • Li‑Na Tao
    • Yue‑Ming Zhang
    • Jing‑Hui Zhai
    • Yan‑Qing Song
  • View Affiliations / Copyright

    Affiliations: Department of Pharmacy, The First Hospital of Jilin University, Changchun, Jilin 130021, P.R. China
    Copyright: © Gao et al. This is an open access article distributed under the terms of Creative Commons Attribution License [CC BY_NC 4.0].
  • Pages: 3413-3419
    |
    Published online on: February 1, 2018
       https://doi.org/10.3892/etm.2018.5830
  • Expand metrics +
Metrics: Total Views: 0 (Spandidos Publications: | PMC Statistics: )
Metrics: Total PDF Downloads: 0 (Spandidos Publications: | PMC Statistics: )
Cited By (CrossRef): 0 citations Loading Articles...

This article is mentioned in:



Abstract

To investigate the effects of triptolide (TPI) on proliferation, autophagy and death in human breast cancer MCF‑7 cells, and to elucidate the associated molecular mechanisms, intracellular alterations were analyzed using 3‑(4,5‑dimethylthiazol‑2‑yl)‑2,5‑diphenyltetrazolium bromide (MTT) and flow cytometry assays. The results of the MTT assay revealed that TPI significantly reduced the MCF‑7 cell survival rate when the concentration was >10 nmol/l. TPI activated a caspase cascade reaction by regulating Bcl‑2‑associated X protein (Bax), caspase‑3 and B‑cell lymphoma 2 expression, and promoted programmed cell death via the mitochondrial pathway. The results demonstrated that TPI significantly reduced the cell proliferation rate and viability in a time‑ and dose‑dependent manner, which was confirmed by western blotting and immunofluorescent staining. TPI induced autophagy and influenced p38 mitogen‑activated protein kinases, extracellular signal‑regulated kinase (Erk)1/2, and mammalian target of rapamycin (mTOR) phosphorylation, which resulted in apoptosis. When cells were treated with a combination of TPI and the Erk1/2 inhibitor U0126, the downregulation of P62 and upregulation of Bax were inhibited, which demonstrated that the inhibition of Erk1/2 reversed the autophagy changes induced by TPI. The results indicated that Erk1/2 activation may be a novel mechanism by which TPI induces autophagy and apoptosis in MCF‑7 breast cancer cells. In conclusion, TPI affects the proliferation and apoptosis of MCF‑7 cells, potentially via autophagy and p38/Erk/mTOR phosphorylation. The present study offers a novel view of the mechanisms by which TPI regulates cell death.

Introduction

Breast cancer is the most lethal gynecological malignancy and a leading cause of cancer deaths among women worldwide. Prevention, early detection, and effective treatment are the key intervention points to increase the survival rate (1,2). About 1.7 million new breast cancer patients were diagnosed in 2012, representing approximately 12% of all cancer cases globally that year (3). Currently, breast cancer is classified into five major groups on the basis of molecular profiling. Doxorubicin, gemcitabine, and taxanes are major clinical chemotherapeutic agents (4,5) Side-effects and drug resistance are common problems in patients taking long-term medication (6).

Triptolide (TPI) is an active compound with an epoxy-diterpene structure, which can be extracted from the Chinese herb Tripterygium wilfordii Hook F., and has been shown to have potent anti-tumor activity (7). TPI affects cell proliferation, growth and apoptosis through upregulating apoptosis protein expression, inducing cell cycle arrest, inhibiting tumor angiogenesis and inducing autophagy. TPI has significant anti-tumor effects on various types of cancer cell in vitro and in vivo, owing to its induction of cell death, and has been found to be effective in lung cancer (8), prostate cancer (9), colon carcinoma (10,11), and others. TPI also shows potent biological effects, such as reduction of inflammatory and immunosuppression. With anti-inflammatory property, TPI may protect dopaminergic neurons in vitro and in vivo, which abolished the excessive production of cytokines, such as tumor necrosis factor-α (TNF-α) and interleukin-1β (IL-1β) (12). TPI showed antiestrogenic activity (13), and induced S cell cycle arrest on cell cycle distribution in MCF-7 cells (14). Characteristics of TPI-induced cell death may include DNA damage, cytochrome C release, activation of inflammatory pathways, promotion of autophagy and changes in expression levels of apoptosis proteins (15). However, the anti-tumor effects and mechanisms in breast cancer are unclear.

Mitogen-activated protein kinases (MAPK) are involved in mediating cell survival (11). The role of extracellular signal-regulated kinase (Erk) phosphorylation in cell proliferation and death is controversial (16,17). It has been reported that increased phosphorylation of Erk results in more cells surviving. However, other studies have shown that the activation of Erk may result in DNA damage and counteract endoplasmic reticulum stress-induced apoptosis. Recently, there have been many studies on the connection between TPI and MAPK signaling pathways (16,18,19); however, data on the effects of TPI-induced Erk activation and autophagy in MCF-7 breast cancer cells remain limited.

Autophagy is a conserved catabolic mechanism to maintain cell homeostasis and protein reuse, which occurs under normal and stress conditions, including nutrient starvation, metabolism variation, lack of energy and reactive oxygen accumulation (20). Autophagy degrades and recycles useless, variant and dysfunctional macromolecules and organelles. This prevents cumulative damage and cell aging, which are involved in neurodegenerative diseases. Autophagy also has a developmental role, reducing cancer cell instability and damage, and thereby preventing tumorigenesis. Studies show that TPI can induce autophagy in prostate cells (9); however, the relationship between breast cancer cell death and autophagy is still unclear.

In this study, we used TPI-treated MCF-7 human breast cancer cells to investigate the effects on proliferation, autophagy and apoptosis, and to explore the underlying molecular mechanisms.

Materials and methods

Cell lines and culture conditions

Human breast cancer cell line MCF-7 was provided by the School of Pharmacy, Jilin University (Jilin, China). MCF-7 was incubated in RPMI 1640 medium, which contained 10% fetal bovine serum, 100 U/l penicillin and 100 mg/ml streptomycin, at 37°C in 5% CO2. Groups of cells were treated with TPI (0, 10, 50, 100, 200, 400 nmol/l) for 12, 24 and 48 h. TPI was purchased from Preferred Biological Co. (16091402). All other reagents, including 3-(4,5-dimethylthiazol-2-yl)-2, 5-diphenyltetrazolium bromide (MTT), were purchased from Sigma Chemical, Co. (St. Louis, MO, USA), unless otherwise indicated.

Chemicals and drugs

TPI was dissolved in DMSO to make a stock solution (40 mmol/l) and diluted to various concentrations with cell culture medium. Also used were: Caspase-3 antibody (p42574), Bcl-2-associated X protein (Bax) antibody (Q07812), phospho-p44/42 MAPK (P-Erk1/2) antibody (p27361), phospho-p38 MAPK antibody (Q16539), light chain-3B (LC3B) antibody (Q9GZQ8), SQSTM1/p62 antibody (Q13501), and Beclin-1 antibody (Q14457; all from Cell Signaling Technology, Inc., Danvers, MA, USA); B-cell lymphoma 2 (Bcl-2) antibody (AF0060; Beyotime Institute of Biotechnology, Haimen, China); glyceraldehyde 3-phosphate dehydrogenase (GAPDH) antibody (2118; Cell Signaling Technology, Inc.); goat anti-rabbit IgG H&L (ab6720; Abcam, Cambridge, UK); Hoechasa Hoechst 33258 staining kit (C0003 Beyotime Institute of Biotechnology); and an Annexin V-fluorescein isothiocyanate (FITC) Apoptosis Detection kit apoptosis detection kit (C1062; Beyotime Institute of Biotechnology); 3-methyladenine and U0126 (T1879/T6223; Targeted Molecules Corp., San Diego, CA, USA).

Cell viability and apoptosis assay

Grouped according to the different culture periods, 4,000-6,000 MCF-7 cells in a logarithmic growth phase were seeded to 96-well plates. After incubation for 12 h, cell culture medium containing TPI was added to the cells, after which they were further treated for 12, 24 and 48 h, respectively. The control group was added to RMPI-1640 medium with 1% DMSO. MTT (100 µl of 5 mg/ml) was added to all wells, and cells were incubated for 4 h. Formazan was dissolved by addition of 150 µl DMSO. Absorption at 490 nm was measured using a microplate reader. The data were representative of at least three independent tests, and the cell viability of study groups was expressed relative to the control group (relative viability).

Western blot analysis

MCF-7 cells (1.1×104) were seeded in a 6-well plate. After cell adherence and rapid growth, TPI was added in different concentrations for 24 h, after which cold phosphate-buffered saline (PBS) was used to stop each treatment. Cells were lysed using RIPA buffer, which contains 1% phenylmethanesulfonyl fluoride (PMSF). Lysed cells were placed on ice, and protein was collected by centrifugation at 4°C and 12,000 × g for 15 min.

Protein concentrations were determined by Bio-Rad protein assay (Bio-Rad Laboratories, Inc., Hercules, CA, USA). Protein (30 µg) was separated by sodium dodecyl sulfate-polyacrylamide gel electrophoresis (SDS-PAGE) at 200 mA for 150 min and transferred on to a polyvinylidene difluoride (PVDF) membrane. The membrane was blocked with 5% skimmed milk in Tris-buffered saline with Tween-20-buffered solution (150 mM NaCl, 10 mM Tris-HCl, pH 7.5, 0.1% Tween-20) and probed with the primary antibodies overnight at 4°C. The corresponding horseradish peroxidase-conjugated secondary antibodies were combined with the primary antibodies for 1 h. The relative protein band intensities were detected using an enhanced chemiluminescence (ECL) reagent, quantified by Image J (National Institute of Health, Bethesda, MD, USA) and Quantity One software (Bio-Rad Laboratories, Inc.). The data were representative of at least three independent tests, and a representative immunoblot is shown.

Immunofluorescence staining assay

MCF-7 cells (1.1×104) were seeded in a 6-well plate. After cell adherence and rapid growth, cells were treated with TPI at different concentrations for 24 h, after which cold PBS was used to stop each treatment. Cells were added to a Hoechst 33258 staining kit and incubated at room temperature for 15 min in the dark. Fluorescence microscopy was used to determine nuclear condensation and chromatin fragmentation (Olympus IX81; Olympus, Tokyo, Japan). Annexin V-FITC and propidium iodide (PI) dye were used to confirm the results.

Dead and late-apoptosis cells, which had lost membrane integrity, were stained with PI, which appears as red fluorescence. Annexin V-FITC can enter the dead cells' cytoplasm and appears as green fluorescence. The data were representative of at least three independent tests, and a representative immunoblot is shown.

Flow cytometry analysis

After treatment at different concentrations, cells were collected and suspended in PBS. Cells (5×105) were taken into tubes and suspended in binding buffer, then stained using an Annexin V-FITC/PI apoptosis detection kit (Beyotime Institute of Biotechnology) and evaluated using a flow cytometer (FACS; BD Bioscience, Sparks, Maryland, USA).

Statistical analysis

Data were expressed as the mean ± standard deviation and analyzed via one-way analysis of variance among treatment groups with Tukey's post hoc test for multiple comparisons. All data in this study were processed in this way at least three times independently. For all statistical analyses, differences were considered significant at P<0.05. Analyses were performed using GraphPad Prism 5.0 software (GraphPad Software, Inc., La Jolla, CA, USA).

Results

TPI has a significant toxic effect on breast cancer MCF-7 cells

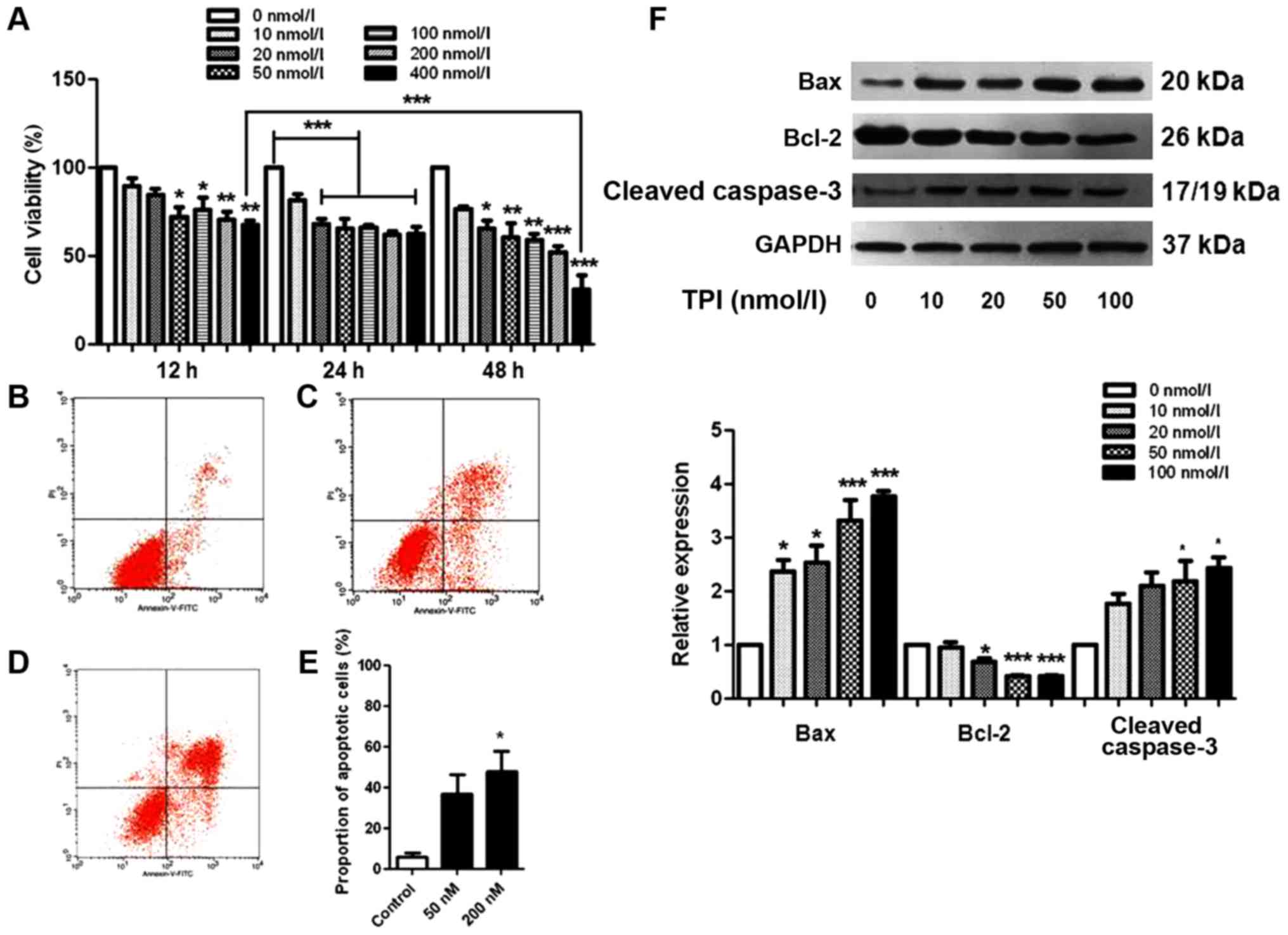
The effect of TPI on the viability of MCF-7 cells was investigated as a function of exposure time and drug concentration. TPI reduced the viability of MCF-7 breast cancer cells in a dose- and time-dependent manner compared with the vehicle control group (Fig. 1A). When cells were treated with 50 nmol/l TPI for 12 h, the cell viability was 70%, a significant decrease compared with the vehicle group. At the maximum concentration tested (400 nmol/l), cell viability decreased to 60, 50, and 25% when treated for 12, 24, and 48 h, respectively. Treatment with 400 nmol/l TPI for 48 h resulted in marked inhibitory effects on the cell viability compared with treatment at the same TPI concentration for 12 h, indicating that the anti-cancer activity of TPI occurred in a time-dependent manner.

Figure 1.

TPI induced apoptosis in human breast cancer MCF-7 cells. (A) Cytotoxicity was studied by MTT assay and the average was presented as a percent of viability. MCF-7 cells were treated with different concentrations of TPI (0, 10, 20, 50, 100, 200 and 400 nmol/l) for 12, 24 and 48 h. *P<0.05, **P<0.01 and ***P<0.001 vs. 0 nmol/l, and as indicated. Representative fluorescent images labeled with Annexin V-FITC/PI following treat with (B) 0 nmol/l, (C) 100 nmol/l and (D) 200 nmol/l TPI for 24 h. Flow cytometric assay was performed and the statistical results were presented in (E). (F) Expression of apoptosis-associated proteins following treatment with 0, 10, 20, 50 and 100 nmol/l TPI. Data are representative of three independent experiments. *P<0.05 and ***P<0.001 vs. 0 nmol/l (control). TPI, triptolide; MTT, 3-(4,5-dimethylthiazol-2-yl)-2,5-diphenyltetrazolium bromide; FITC, fluorescein isothiocyanate; PI, propidium iodide; Bcl-2, B-cell lymphoma 2; Bax, Bcl-2-associated X protein.

Consistent with the MTT assay results, the proportion of apoptotic cells gradually increased when TPI concentration was increased, which was confirmed by the statistical data from flow cytometry analysis (Fig. 1B-E). The proportions of Annexin V-FITC-positive and PI-positive cells significantly increased after TPI treatment, compared with the untreated cells. Approximately 40% of MCF-7 cells were apoptotic at 100 nmol/l, a significant increase compared with the vehicle group, in which the early apoptotic cell proportion was 17%.

When cells undergo apoptosis, caspase-3 is activated and cleaved caspase-3 expression is increased, stimulating programmed cell death (21). To evaluate apoptotic cell death in MCF-7 cells comprehensively, we carried out a western blot with apoptosis-related proteins Bax, Bcl-2 and caspase-3 as apoptosis markers. Fig. 1F shows the changes in levels of Bax, Bcl-2 and caspase-3 with different TPI concentrations. Bax and cleaved caspase-3 were significantly increased when cells were incubated with 50 nmol/l TPI for 24 h. A low concentration of TPI (10 nmol/l) markedly increased the expression of Bax; however, the trend for Bcl-2 was unchanged. These results indicate a dose-dependent mechanism for the effects of TPI on cell survival.

TPI induces apoptosis of breast cancer cells

Having determined that TPI has toxic effects on MCF-7 breast cancer cells, we further investigated the apoptotic effects by immunofluorescence assay. Cells were treated with TPI (0, 100 and 200 nmol/l) for 24 h. Fluorescence microscopy was performed following staining with Hoechst 33258 and Annexin V-FITC/PI. The proportion of cells undergoing positive or morphological changes such as membrane shrinking was significantly increased after TPI treatment, compared with the untreated cells. Fig. 2A shows the morphological changes in visible light. Nuclear condensation and chromatin fragmentation were increased after treatment with 200 nmol/l TPI for 24 h (Fig. 2B). During the apoptosis process, phosphatidylserine is translocated to the outer layer of the plasma membrane, where it is recognized and bound by Annexin V; the complex appears as green fluorescence after activation of apoptosis. PI can pass through disordered areas of the dead cell's membrane, where it intercalates with the DNA double helix. Thus, necrotic cells will appear red and green at the same time, as shown in Fig. 2C. The above results indicate that TPI inhibits the proliferation of MCF-7 cells by inducing apoptosis.

Figure 2.

TPI induced apoptosis in human breast cancer MCF-7 cells. Cells were treated with 0, 50 and 200 nmol/l TPI for 24 h, respectively, and examined by (A) optical microscopy. Cells were treated with (B) Hoechst 33258 and (C) Annexin V-fluorescein isothiocyanate/propidium iodide, then analyzed by fluorescence microscopy. Magnification, ×400 in each field. Images are representative of three independent experiments. TPI, triptolide.

TPI likely induces autophagy through LC3B protein activation

Autophagy is a conserved process aimed at maintaining cell homeostasis under normal and stress conditions (22). Above experiments showed that TPI induced MCF-7 cell apoptosis by Bax upregulation, as well as cleaved caspase-3 activation, which indicates that TPI induces cytotoxicity through the mitochondrial pathway. Moreover, TPI-induced cell variations, such as membrane damage, organelle aging and mutant protein accumulation, are also associated with triggering autophagy.

Here, induction of autophagy was evaluated by western blotting to detect p62 protein downregulation and increased Beclin-1 and LC3B protein levels. LC3B-II can interact with p62 allowing autophagosomal engulfment of mitochondria, and subsequent degradation via fusion with the lysosome (23). Treatment with TPI at different concentrations (0, 10, 20, 50 and 100 nmol/l) for 24 h led to increased LC3B-II and Beclin-1 accumulation (Fig. 3), indicating the conversion of LC3B-I to LC3B-II. The p62 protein level decreased. The results showed that TPI induced autophagy, and indicated that this took place in a time- and dose-dependent manner. MCF-7 breast cancer cell growth may be inhibited by TPI through simultaneous induction of autophagy and programmed cell death.

Figure 3.

TPI mediated autophagy induction in MCF-7 cells when treated with the (A) indicated concentration (0, 10, 20, 50 and 100 nmol/l) for (B) 12, 24 and 48 h. The protein expression levels for LC3B I/LC3B II, P62 and Beclin-1 were analyzed according to the (C) concentration and (D) duration of TPI treatment. Data are representative of three independent experiments. *P<0.05, **P<0.01 and ***P<0.001 vs. 0 nmol/l TPI. TPI, triptolide; LC3B, light chain 3B.

TPI affects cell autophagy and apoptosis through the p38/Erk pathway

As well as the effects on LC3B, p62 and Beclin-1, our western blot results showed that TPI activated Erk1/2, mammalian target of rapamycin (mTOR) and p38 MAPK signaling in MCF-7 cells, which are also related to autophagy induction (Fig. 4) (24). Erk1/2 has a critical role in cell proliferation, differentiation, skeleton construction and apoptosis. The protein levels were quantified as p-p38/p38 and p-Erk/Erk expression ratios, which were increased with increasing drug concentration, with the most marked changes found in the 100 nmol/l groups. However, we found that the phosphorylation of mTOR was decreased, which indicated that the activation of mTOR suppressed by TPI.

Figure 4.

Detection of autophagy induction and p-Erk1/2, p38 and mTOR protein in different concentrations of TPI by western blot analysis. (A) Representative immunoblot and the quantified protein expression levels of p-P-38, p-Erk 1/2 and p-mTOR following treatment with increasing concentrations of TPI, presented as p-p38/p38, p-Erk/Erk and p-mTOR/mTOR expression ratios. (B) The expression of Bax, Bcl-2 and p62 were affected by the Erk inhibitor U0126 (20 µmol/l) and TPI (50 nmol/l). (C) Quantitative analyses for Bax protein expression. Data are representative of three independent experiments. *P<0.05 and ***P<0.001 vs. 0 nmol/l TPI. TPI, triptolide; p-, phosphorylated; Erk, extracellular signal-regulated kinase; mTOR, mammalian target of rapamycin; Bcl-2, B-cell lymphoma 2; Bax, Bcl-2-associated X protein.

After co-treatment with the Erk1/2 inhibitor U0126 and TPI, p62 expression levels were higher than with TPI alone and upregulation of Bax was inhibited, indicating that activation of Erk1/2 influenced autophagy induction, as pharmacological inhibition of Erk1/2 activation attenuated TPI-induced autophagy (Fig. 4). The results indicated that Bax and p62 protein expression were affected by Erk1/2 protein.

Discussion

In this study, we propose that TPI induces MCF-7 cell apoptosis through the mitochondrial pathway, the mTOR/Erk/p38 MAPK signaling pathway and autophagy. We have shown that Erk activation is associated with autophagy induction and apoptosis; U0126 reversed the mediating effect of TPI on protein expression, indicating that the regulation of Erk affected autophagy induction by TPI in MCF-7 cells (Fig. 5).

Figure 5.

Schematic representation of triptolide induction of MCF-7 cell apoptosis. LC3B, light chain 3B; p-, phosphorylated; Erk, extracellular signal-regulated kinase; mTOR, mammalian target of rapamycin; Bcl-2, B-cell lymphoma 2; Bax, Bcl-2-associated X protein.

The MTT assay results showed that TPI significantly reduced the MCF-7 cell survival rate when its concentration was greater than 10 nmol/l. TPI activated the caspase cascade through regulating Bax, caspase-3 and Bcl-2, and promoted programmed cell death via the mitochondrial pathway. The change in cell viability was confirmed via flow cytometry assay, and morphology variation was observed by fluorescent staining with Hoechst 33258 and Annexin V-FITC/PI, consistent with previous reports (25). Much research has focused on the ability of TPI to inhibit proliferation and migration of tumors, and its potential applications in drug resistance and radiation/chemotherapy sensitization (26). The anti-cancer mechanisms of TPI have been shown to be related to multiple signals and pathways, including the estrogen receptor signaling pathway (25) and phospholipase D1 expression (27). TPI induced autophagy by inhibiting the mTORC1 complex and activating both ULK complex and Beclin-1 in PC3 cells, then finally activated the CaMkkβ-AMPK pathway (24). Our data demonstrated for the first time that TPI is able to induce apoptosis via the mTOR/p38 MAPK/Erk signaling pathway in MCF-7 cells, indicating that it may affect inflammation, oxidative stress and caspase-associated proteins both upstream and downstream.

Cell autophagy is a regulatory mechanism to maintain a stable internal environment through degrading mutated proteins and damaged organelles. LC3B expression levels are positively correlated with the number of intracellular autophagy vesicles, which reflects the developmental degree of autophagy. Autophagy maturity is regulated by Beclin-1. After treatment with TPI, the changes in LC3B, p62 and Beclin-1 levels revealed that TPI induces MCF-7 cell autophagy induction. mTOR can inhibit autophagy, and acts as a critical negative regulator (28,29). We found that TPI decreased mTOR phosphorylation, and thus has an antithetical role in the inhibition of autophagy initiation (23).

Phosphorylated Erk1/2 can suppress cell growth, and also promotes the expression of Beclin-1 (30). Studies have found that phosphorylation of Erk induces autophagy in human cervical cancer Hela cells (31) and liver cancer cells (22). We found that 40 nmol/l TPI could increase p-p38 MAPK and p-Erk expression after treatment for 24 h. Erk activation is closely related to autophagy induction (16,30,32). When combined with Erk inhibitor U0126, as shown in Fig. 4B and C, downregulation of P62 and upregulation of Bax were inhibited, which showed that the inhibition of Erk1/2 reversed autophagy changes induced by TPI.

In contrast to other reports, these data suggest that TPI-induced Erk activation initiates apoptosis and autophagy rather than promoting survival. TPI may inhibit tumor cell survival in multiple ways.

In conclusion, we have shown that TPI induces mitochondrial apoptosis and autophagy, which together lead to cell death. TPI activates the mTOR/Erk/p38 MAPK signaling pathway and regulates Bax and caspase-3, thereby inducing caspase cascade reactions and autophagy in MCF-7 cells. We have shown for the first time that there is a close connection between Erk activation and TPI induced autophagy in MCF-7 breast cancer cells, which may be a novel mechanism. The data suggest that TPI might be an effective therapeutic option for breast cancer via multiple pathways.

Acknowledgements

The present study was supported by National Natural Science Foundation of China (grant no. 81503168), International Standard for Clinical Trial Technology Platform Construction of Liver Diseases (grant no. 2014ZX09303303) and Graduate Innovation Fund of Jilin University (grant no. 2017049).

References

1 

Cedolini C, Bertozzi S, Londero AP, Bernardi S, Seriau L, Concina S, Cattin F and Risaliti A: Type of breast cancer diagnosis, screening, and survival. Clin Breast Cancer. 14:235–240. 2014. View Article : Google Scholar : PubMed/NCBI

2 

de la Mare JA, Contu L, Hunter MC, Moyo B, Sterrenberg JN, Dhanani KC, Mutsvunguma LZ and Edkins AL: Breast cancer: Current developments in molecular approaches to diagnosis and treatment. Recent Pat Anticancer Drug Discov. 9:153–175. 2014. View Article : Google Scholar : PubMed/NCBI

3 

Robijns J, Censabella S, Bulens P, Maes A and Mebis J: The use of low-level light therapy in supportive care for patients with breast cancer: Review of the literature. Lasers Med Sci. 32:229–242. 2017. View Article : Google Scholar : PubMed/NCBI

4 

Ikeda H, Taira N, Nogami T, Shien K, Okada M, Shien T, Doihara H and Miyoshi S: Combination treatment with fulvestrant and various cytotoxic agents (doxorubicin, paclitaxel, docetaxel, vinorelbine and 5-fluorouracil) has a synergistic effect in estrogen receptor-positive breast cancer. Cancer Sci. 102:2038–2042. 2011. View Article : Google Scholar : PubMed/NCBI

5 

Zheng RR, Hu W, Sui CG, Ma N and Jiang YH: Effects of doxorubicin and gemcitabine on the induction of apoptosis in breast cancer cells. Oncol Rep. 32:2719–2725. 2014. View Article : Google Scholar : PubMed/NCBI

6 

Tacar O, Sriamornsak P and Dass CR: Doxorubicin: An update on anticancer molecular action, toxicity and novel drug delivery systems. J Pharm Pharmacol. 65:157–170. 2013. View Article : Google Scholar : PubMed/NCBI

7 

Li XJ, Jiang ZZ and Zhang LY: Triptolide: Progress on research in pharmacodynamics and toxicology. J Ethnopharmacol. 155:67–79. 2014. View Article : Google Scholar : PubMed/NCBI

8 

Reno TA, Kim JY and Raz DJ: Triptolide inhibits lung cancer cell migration, invasion, and metastasis. Ann Thorac Surg. 100:1817–1825. 2015. View Article : Google Scholar : PubMed/NCBI

9 

Chen Z, Sangwan V, Banerjee S, Chugh R, Dudeja V, Vickers SM and Saluja AK: Triptolide sensitizes pancreatic cancer cells to TRAIL-induced activation of the death receptor pathway. Cancer Lett. 348:156–166. 2014. View Article : Google Scholar : PubMed/NCBI

10 

Liu Y, Xiao E, Yuan L and Li G: Triptolide synergistically enhances antitumor activity of oxaliplatin in colon carcinoma in vitro and in vivo. DNA Cell Biol. 33:418–425. 2014. View Article : Google Scholar : PubMed/NCBI

11 

Grossi V, Peserico A, Tezil T and Simone C: p38α MAPK pathway: A key factor in colorectal cancer therapy and chemoresistance. World J Gastroenterol. 20:9744–9758. 2014. View Article : Google Scholar : PubMed/NCBI

12 

Zhou HF, Liu XY, Niu DB, Li FQ, He QH and Wang XM: Triptolide protects dopaminergic neurons from inflammation-mediated damage induced by lipopolysaccharide intranigral injection. Neurobiol Dis. 18:441–449. 2005. View Article : Google Scholar : PubMed/NCBI

13 

Tang Y, Wang J, Cheng J and Wang L: Antiestrogenic activity of triptolide in human breast cancer cells MCF-7 and immature female mouse. Drug Dev Res. 78:164–169. 2017. View Article : Google Scholar : PubMed/NCBI

14 

Liu J, Jiang Z, Xiao J, Zhang Y, Lin S, Duan W, Yao J, Liu C, Huang X, Wang T, et al: Effects of triptolide from Tripterygium wilfordii on ERalpha and p53 expression in two human breast cancer cell lines. Phytomedicine. 16:1006–1013. 2009. View Article : Google Scholar : PubMed/NCBI

15 

Cheng X, Shi W, Zhao C, Zhang D, Liang P, Wang G and Lu L: Triptolide sensitizes human breast cancer cells to tumor necrosis factor-α-induced apoptosis by inhibiting activation of the nuclear factor-κB pathway. Mol Med Rep. 13:3257–3264. 2016. View Article : Google Scholar : PubMed/NCBI

16 

Tan BJ and Chiu GN: Role of oxidative stress, endoplasmic reticulum stress and ERK activation in triptolide-induced apoptosis. Int J Oncol. 42:1605–1612. 2013. View Article : Google Scholar : PubMed/NCBI

17 

Lewinska A, Adamczyk-Grochala J, Kwasniewicz E, Deregowska A and Wnuk M: Diosmin-induced senescence, apoptosis and autophagy in breast cancer cells of different p53 status and ERK activity. Toxicol Lett. 265:117–130. 2017. View Article : Google Scholar : PubMed/NCBI

18 

Liu M, Chen J, Huang Y, Ke J, Li L, Huang D and Wu W: Triptolide alleviates isoprenaline-induced cardiac remodeling in rats via TGF-β1/Smad3 and p38 MAPK signaling pathway. Pharmazie. 70:244–250. 2015.PubMed/NCBI

19 

Meng G, Wang W, Chai K, Yang S, Li F and Jiang K: Combination treatment with triptolide and hydroxycamptothecin synergistically enhances apoptosis in A549 lung adenocarcinoma cells through PP2A-regulated ERK, p38 MAPKs and Akt signaling pathways. Int J Oncol. 46:1007–1017. 2015. View Article : Google Scholar : PubMed/NCBI

20 

Parzych KR and Klionsky DJ: An overview of autophagy: Morphology, mechanism, and regulation. Antioxid Redox Signal. 20:460–473. 2014. View Article : Google Scholar : PubMed/NCBI

21 

Porter AG and Jänicke RU: Emerging roles of caspase-3 in apoptosis. Cell Death Differ. 6:99–104. 1999. View Article : Google Scholar : PubMed/NCBI

22 

Huang Q, Liu X, Cao C, Lei J, Han D, Chen G, Yu J, Chen L, Lv D and Li Z: Apelin-13 induces autophagy in hepatoma HepG2 cells through ERK1/2 signaling pathway-dependent upregulation of Beclin1. Oncol Lett. 11:1051–1056. 2016. View Article : Google Scholar : PubMed/NCBI

23 

Koleini N and Kardami E: Autophagy and mitophagy in the context of doxorubicin-induced cardiotoxicity. Oncotarget. 8:46663–46680. 2017. View Article : Google Scholar : PubMed/NCBI

24 

Zhao F, Huang W, Zhang Z, Mao L, Han Y, Yan J and Lei M: Triptolide induces protective autophagy through activation of the CaMKKβ-AMPK signaling pathway in prostate cancer cells. Oncotarget. 7:5366–5382. 2016.PubMed/NCBI

25 

Li H, Pan GF, Jiang ZZ, Yang J, Sun LX and Zhang LY: Triptolide inhibits human breast cancer MCF-7 cell growth via downregulation of the ERα-mediated signaling pathway. Acta Pharmacol Sin. 36:606–613. 2015. View Article : Google Scholar : PubMed/NCBI

26 

Jiang N, Dong XP, Zhang SL, You QY, Jiang XT and Zhao XG: Triptolide reverses the Taxol resistance of lung adenocarcinoma by inhibiting the NF-κB signaling pathway and the expression of NF-κB-regulated drug-resistant genes. Mol Med Rep. 13:153–159. 2016. View Article : Google Scholar : PubMed/NCBI

27 

Kang DW, Lee JY, Oh DH, Park SY, Woo TM, Kim MK, Park MH, Jang YH and Min do S: Triptolide-induced suppression of phospholipase D expression inhibits proliferation of MDA-MB-231 breast cancer cells. Exp Mol Med. 41:678–685. 2009. View Article : Google Scholar : PubMed/NCBI

28 

Kim YC and Guan KL: mTOR: A pharmacologic target for autophagy regulation. J Clin Invest. 125:25–32. 2015. View Article : Google Scholar : PubMed/NCBI

29 

Meijer AJ, Lorin S, Blommaart EF and Codogno P: Regulation of autophagy by amino acids and MTOR-dependent signal transduction. Amino Acids. 47:2037–2063. 2015. View Article : Google Scholar : PubMed/NCBI

30 

Shen P, Chen M, He M, Chen L, Song Y, Xiao P, Wan X, Dai F, Pan T and Wang Q: Inhibition of ERα/ERK/P62 cascades induces ‘autophagic switch’ in the estrogen receptor-positive breast cancer cells exposed to gemcitabine. Oncotarget. 7:48501–48516. 2016. View Article : Google Scholar : PubMed/NCBI

31 

Yue X, Zhao P, Wu K, Huang J, Zhang W, Wu Y, Liang X and He X: GRIM-19 inhibition induced autophagy through activation of ERK and HIF-1α not STAT3 in Hela cells. Tumour Biol. 37:9789–9796. 2016. View Article : Google Scholar : PubMed/NCBI

32 

Innajak S, Mahabusrakum W and Watanapokasin R: Goniothalamin induces apoptosis associated with autophagy activation through MAPK signaling in SK-BR-3 cells. Oncol Rep. 35:2851–2858. 2016. View Article : Google Scholar : PubMed/NCBI

Related Articles

  • Abstract
  • View
  • Download
  • Twitter
Copy and paste a formatted citation
Spandidos Publications style
Gao H, Zhang Y, Dong L, Qu XY, Tao LN, Zhang YM, Zhai JH and Song YQ: Triptolide induces autophagy and apoptosis through ERK activation in human breast cancer MCF‑7 cells. Exp Ther Med 15: 3413-3419, 2018.
APA
Gao, H., Zhang, Y., Dong, L., Qu, X., Tao, L., Zhang, Y. ... Song, Y. (2018). Triptolide induces autophagy and apoptosis through ERK activation in human breast cancer MCF‑7 cells. Experimental and Therapeutic Medicine, 15, 3413-3419. https://doi.org/10.3892/etm.2018.5830
MLA
Gao, H., Zhang, Y., Dong, L., Qu, X., Tao, L., Zhang, Y., Zhai, J., Song, Y."Triptolide induces autophagy and apoptosis through ERK activation in human breast cancer MCF‑7 cells". Experimental and Therapeutic Medicine 15.4 (2018): 3413-3419.
Chicago
Gao, H., Zhang, Y., Dong, L., Qu, X., Tao, L., Zhang, Y., Zhai, J., Song, Y."Triptolide induces autophagy and apoptosis through ERK activation in human breast cancer MCF‑7 cells". Experimental and Therapeutic Medicine 15, no. 4 (2018): 3413-3419. https://doi.org/10.3892/etm.2018.5830
Copy and paste a formatted citation
x
Spandidos Publications style
Gao H, Zhang Y, Dong L, Qu XY, Tao LN, Zhang YM, Zhai JH and Song YQ: Triptolide induces autophagy and apoptosis through ERK activation in human breast cancer MCF‑7 cells. Exp Ther Med 15: 3413-3419, 2018.
APA
Gao, H., Zhang, Y., Dong, L., Qu, X., Tao, L., Zhang, Y. ... Song, Y. (2018). Triptolide induces autophagy and apoptosis through ERK activation in human breast cancer MCF‑7 cells. Experimental and Therapeutic Medicine, 15, 3413-3419. https://doi.org/10.3892/etm.2018.5830
MLA
Gao, H., Zhang, Y., Dong, L., Qu, X., Tao, L., Zhang, Y., Zhai, J., Song, Y."Triptolide induces autophagy and apoptosis through ERK activation in human breast cancer MCF‑7 cells". Experimental and Therapeutic Medicine 15.4 (2018): 3413-3419.
Chicago
Gao, H., Zhang, Y., Dong, L., Qu, X., Tao, L., Zhang, Y., Zhai, J., Song, Y."Triptolide induces autophagy and apoptosis through ERK activation in human breast cancer MCF‑7 cells". Experimental and Therapeutic Medicine 15, no. 4 (2018): 3413-3419. https://doi.org/10.3892/etm.2018.5830
Follow us
  • Twitter
  • LinkedIn
  • Facebook
About
  • Spandidos Publications
  • Careers
  • Cookie Policy
  • Privacy Policy
How can we help?
  • Help
  • Live Chat
  • Contact
  • Email to our Support Team