Spandidos Publications Logo
  • About
    • About Spandidos
    • Aims and Scopes
    • Abstracting and Indexing
    • Editorial Policies
    • Reprints and Permissions
    • Job Opportunities
    • Terms and Conditions
    • Contact
  • Journals
    • All Journals
    • Oncology Letters
      • Oncology Letters
      • Information for Authors
      • Editorial Policies
      • Editorial Board
      • Aims and Scope
      • Abstracting and Indexing
      • Bibliographic Information
      • Archive
    • International Journal of Oncology
      • International Journal of Oncology
      • Information for Authors
      • Editorial Policies
      • Editorial Board
      • Aims and Scope
      • Abstracting and Indexing
      • Bibliographic Information
      • Archive
    • Molecular and Clinical Oncology
      • Molecular and Clinical Oncology
      • Information for Authors
      • Editorial Policies
      • Editorial Board
      • Aims and Scope
      • Abstracting and Indexing
      • Bibliographic Information
      • Archive
    • Experimental and Therapeutic Medicine
      • Experimental and Therapeutic Medicine
      • Information for Authors
      • Editorial Policies
      • Editorial Board
      • Aims and Scope
      • Abstracting and Indexing
      • Bibliographic Information
      • Archive
    • International Journal of Molecular Medicine
      • International Journal of Molecular Medicine
      • Information for Authors
      • Editorial Policies
      • Editorial Board
      • Aims and Scope
      • Abstracting and Indexing
      • Bibliographic Information
      • Archive
    • Biomedical Reports
      • Biomedical Reports
      • Information for Authors
      • Editorial Policies
      • Editorial Board
      • Aims and Scope
      • Abstracting and Indexing
      • Bibliographic Information
      • Archive
    • Oncology Reports
      • Oncology Reports
      • Information for Authors
      • Editorial Policies
      • Editorial Board
      • Aims and Scope
      • Abstracting and Indexing
      • Bibliographic Information
      • Archive
    • Molecular Medicine Reports
      • Molecular Medicine Reports
      • Information for Authors
      • Editorial Policies
      • Editorial Board
      • Aims and Scope
      • Abstracting and Indexing
      • Bibliographic Information
      • Archive
    • World Academy of Sciences Journal
      • World Academy of Sciences Journal
      • Information for Authors
      • Editorial Policies
      • Editorial Board
      • Aims and Scope
      • Abstracting and Indexing
      • Bibliographic Information
      • Archive
    • International Journal of Functional Nutrition
      • International Journal of Functional Nutrition
      • Information for Authors
      • Editorial Policies
      • Editorial Board
      • Aims and Scope
      • Abstracting and Indexing
      • Bibliographic Information
      • Archive
    • International Journal of Epigenetics
      • International Journal of Epigenetics
      • Information for Authors
      • Editorial Policies
      • Editorial Board
      • Aims and Scope
      • Abstracting and Indexing
      • Bibliographic Information
      • Archive
    • Medicine International
      • Medicine International
      • Information for Authors
      • Editorial Policies
      • Editorial Board
      • Aims and Scope
      • Abstracting and Indexing
      • Bibliographic Information
      • Archive
  • Articles
  • Information
    • Information for Authors
    • Information for Reviewers
    • Information for Librarians
    • Information for Advertisers
    • Conferences
  • Language Editing
Spandidos Publications Logo
  • About
    • About Spandidos
    • Aims and Scopes
    • Abstracting and Indexing
    • Editorial Policies
    • Reprints and Permissions
    • Job Opportunities
    • Terms and Conditions
    • Contact
  • Journals
    • All Journals
    • Biomedical Reports
      • Information for Authors
      • Editorial Policies
      • Editorial Board
      • Aims and Scope
      • Abstracting and Indexing
      • Bibliographic Information
      • Archive
    • Experimental and Therapeutic Medicine
      • Information for Authors
      • Editorial Policies
      • Editorial Board
      • Aims and Scope
      • Abstracting and Indexing
      • Bibliographic Information
      • Archive
    • International Journal of Epigenetics
      • Information for Authors
      • Editorial Policies
      • Editorial Board
      • Aims and Scope
      • Abstracting and Indexing
      • Bibliographic Information
      • Archive
    • International Journal of Functional Nutrition
      • Information for Authors
      • Editorial Policies
      • Editorial Board
      • Aims and Scope
      • Abstracting and Indexing
      • Bibliographic Information
      • Archive
    • International Journal of Molecular Medicine
      • Information for Authors
      • Editorial Policies
      • Editorial Board
      • Aims and Scope
      • Abstracting and Indexing
      • Bibliographic Information
      • Archive
    • International Journal of Oncology
      • Information for Authors
      • Editorial Policies
      • Editorial Board
      • Aims and Scope
      • Abstracting and Indexing
      • Bibliographic Information
      • Archive
    • Medicine International
      • Information for Authors
      • Editorial Policies
      • Editorial Board
      • Aims and Scope
      • Abstracting and Indexing
      • Bibliographic Information
      • Archive
    • Molecular and Clinical Oncology
      • Information for Authors
      • Editorial Policies
      • Editorial Board
      • Aims and Scope
      • Abstracting and Indexing
      • Bibliographic Information
      • Archive
    • Molecular Medicine Reports
      • Information for Authors
      • Editorial Policies
      • Editorial Board
      • Aims and Scope
      • Abstracting and Indexing
      • Bibliographic Information
      • Archive
    • Oncology Letters
      • Information for Authors
      • Editorial Policies
      • Editorial Board
      • Aims and Scope
      • Abstracting and Indexing
      • Bibliographic Information
      • Archive
    • Oncology Reports
      • Information for Authors
      • Editorial Policies
      • Editorial Board
      • Aims and Scope
      • Abstracting and Indexing
      • Bibliographic Information
      • Archive
    • World Academy of Sciences Journal
      • Information for Authors
      • Editorial Policies
      • Editorial Board
      • Aims and Scope
      • Abstracting and Indexing
      • Bibliographic Information
      • Archive
  • Articles
  • Information
    • For Authors
    • For Reviewers
    • For Librarians
    • For Advertisers
    • Conferences
  • Language Editing
Login Register Submit
  • This site uses cookies
  • You can change your cookie settings at any time by following the instructions in our Cookie Policy. To find out more, you may read our Privacy Policy.

    I agree
Search articles by DOI, keyword, author or affiliation
Search
Advanced Search
presentation
International Journal of Molecular Medicine
Join Editorial Board Propose a Special Issue
Print ISSN: 1107-3756 Online ISSN: 1791-244X
Journal Cover
July-2014 Volume 34 Issue 1

Full Size Image

Sign up for eToc alerts
Recommend to Library

Journals

International Journal of Molecular Medicine

International Journal of Molecular Medicine

International Journal of Molecular Medicine is an international journal devoted to molecular mechanisms of human disease.

International Journal of Oncology

International Journal of Oncology

International Journal of Oncology is an international journal devoted to oncology research and cancer treatment.

Molecular Medicine Reports

Molecular Medicine Reports

Covers molecular medicine topics such as pharmacology, pathology, genetics, neuroscience, infectious diseases, molecular cardiology, and molecular surgery.

Oncology Reports

Oncology Reports

Oncology Reports is an international journal devoted to fundamental and applied research in Oncology.

Experimental and Therapeutic Medicine

Experimental and Therapeutic Medicine

Experimental and Therapeutic Medicine is an international journal devoted to laboratory and clinical medicine.

Oncology Letters

Oncology Letters

Oncology Letters is an international journal devoted to Experimental and Clinical Oncology.

Biomedical Reports

Biomedical Reports

Explores a wide range of biological and medical fields, including pharmacology, genetics, microbiology, neuroscience, and molecular cardiology.

Molecular and Clinical Oncology

Molecular and Clinical Oncology

International journal addressing all aspects of oncology research, from tumorigenesis and oncogenes to chemotherapy and metastasis.

World Academy of Sciences Journal

World Academy of Sciences Journal

Multidisciplinary open-access journal spanning biochemistry, genetics, neuroscience, environmental health, and synthetic biology.

International Journal of Functional Nutrition

International Journal of Functional Nutrition

Open-access journal combining biochemistry, pharmacology, immunology, and genetics to advance health through functional nutrition.

International Journal of Epigenetics

International Journal of Epigenetics

Publishes open-access research on using epigenetics to advance understanding and treatment of human disease.

Medicine International

Medicine International

An International Open Access Journal Devoted to General Medicine.

Journal Cover
July-2014 Volume 34 Issue 1

Full Size Image

Sign up for eToc alerts
Recommend to Library

  • Article
  • Citations
    • Cite This Article
    • Download Citation
    • Create Citation Alert
    • Remove Citation Alert
    • Cited By
  • Similar Articles
    • Related Articles (in Spandidos Publications)
    • Similar Articles (Google Scholar)
    • Similar Articles (PubMed)
  • Download PDF
  • Download XML
  • View XML
Article

Deficiency of IKKε inhibits inflammation and induces cardiac protection in high-fat diet-induced obesity in mice

  • Authors:
    • Changchun Cao
    • Liangpeng Li
    • Wen Chen
    • Yifan Zhu
    • Yongchao Qi
    • Xiaodi Wang
    • Xin Wan
    • Xin Chen
  • View Affiliations / Copyright

    Affiliations: Department of Nephrology, Nanjing Hospital Affiliated to Nanjing Medical University, Nanjing, Jiangsu 210006, P.R. China, Department of Thoracic and Cardiovascular Surgery, Nanjing Hospital Affiliated to Nanjing Medical University, Nanjing, Jiangsu 210006, P.R. China
  • Pages: 244-252
    |
    Published online on: April 17, 2014
       https://doi.org/10.3892/ijmm.2014.1746
  • Expand metrics +
Metrics: Total Views: 0 (Spandidos Publications: | PMC Statistics: )
Metrics: Total PDF Downloads: 0 (Spandidos Publications: | PMC Statistics: )
Cited By (CrossRef): 0 citations Loading Articles...

This article is mentioned in:



Abstract

Immune response and metabolic regulation have been recognized as a central homeostatic mechanism, the dysfunction of which can trigger a cluster of chronic metabolic disorders, particularly obesity, type Ⅱ diabetes and cardio­vascular disease. Serine/threonine kinase IκB kinase (IKK) ε is a multifunctional regulator that participates in immune regulation, cell proliferation and transformation, and oncogenesis. In the present study, we investigated the role of IKKε in cardiovascular disorders using murine models of apolipo­protein E‑deficient [ApoE(-/-)] mice and ApoE/IKKε double‑knockout [ApoE(-/-)/IKKε(-/-)]mice, which were fed a normal diet (ND) and high-fat diet (HFD) for 12 weeks, respectively. Results of this study showed that mouse obesity correlated in vivo with an increased expression of IKKε. Additionally, chronic low‑grade inflammation in cardiac tissue was evident in ApoE(-/-) mice, but was markedly reduced in ApoE(-/-)/IKKε(-/-) mice. However, serum lipid levels in the ApoE(-/-) mice group were not significantly higher than those of the ApoE(-/-)/IKKε(-/-) group. Furthermore, immunofluorescence and western blot analysis demonstrated evident increases in the expression of nuclear factor-κB (NF-κB) pathway components and downstream factors in the ApoE(-/-) mice group, while these increases were blocked in the ApoE(-/-)/IKKε(-/-) group. Taken together, these data indicate that deficiency of IKKε prevented obesity and inflammatory response in the murine hearts in ApoE(-/-) and ApoE(-/-)/IKKε(-/-) mice fed an ND and HFD, respectively, suggesting that IKKε may play a role in HFD-induced inflammation in hearts of obese mice and may serve as a novel target for the treatment of a variety of metabolism-associated cardiovascular diseases.

Introduction

The incidence of obesity worldwide has increased significantly during recent decades. Consequently, obesity and its associated disorders constitute a serious threat to the current and future health of populations (1). It is now well established that obesity results in a state of chronic low-grade inflammation thought to contribute to several metabolic disorders, including insulin resistance, type II diabetes and cardiovascular disease (2,3). In individuals with these metabolic disorders, different cardiovascular disorders often develop simultaneously, thus obese patients present with an increased risk of suffering from insulin resistance and type II diabetes, these being frequently associated with cardiovascular disease including hypertension, atherosclerosis, arrhythmias and heart failure, suggesting the sharing of similar pathogenic mechanisms (4,5). Nevertheless, the exact underlying mechanisms involved remains elusive.

Transcription factor nuclear factor-κB (NF-κB) is a potent transcriptional activator and plays an important role in a variety of physiological and disease processes, including immune and inflammatory responses, cardiovascular diseases, insulin resistance and type II diabetes (6–8). The NF-κB proteins are a family of ubiquitously expressed transcription factors that, in mammals, comprise five members: NF-κB1 (p50; precursor protein: p105), NF-κB2 (p52; precursor protein: p100), p65 (RelA), c-Rel (Rel) and RelB, which share the so-called Rel homology domain that mediates DNA binding, dimerization and nuclear translocation (9,10). NF-κB activation is triggered by the phosphorylation of the regulatory protein IκB, and regulated through the canonical IκB kinases [kinase IκB kinase (IKK)α, IKKβ] and non-canonical IKK-related kinases (IKKɛ, TBK1). Findings of previous studies suggested a role for IKKα and β in NF-κB activation that leads to an increase in transcription of inflammation, and cell growth/survival of genes (11–13). However, the kinase domain of IKKɛ only exhibits 27 and 24% identity to IKKα and β, respectively (14), suggesting that IKKɛ may have a different role to IKKα and β.

The stress-activated protein kinase IKKɛ is a central signal transducer that regulates immune response, cell proliferation and transformation, and oncogenesis (15–20). Results of a previous study showed that a high-fat diet (HFD) can increase NF-κB activation in mice, which leads to a sustained elevation of IKKɛ levels in the liver, adipocytes and adipose tissue macrophages. Deletion of the IKKɛ gene rendered mice partially resistant to the HFD-dependent development of obesity, insulin sensitivity, hepatic steatosis and inflammation (15). Based on this established connection between obesity-induced insulin resistance and enhanced NF-κB activity in insulin target tissues, we investigated whether IKKɛ has a similar role in HFD-induced cardiovascular disorders.

To address this issue, murine models of apolipoprotein E-deficient [ApoE(−/−)] mice and ApoE/IKKɛ double-knockout mice [ApoE(−/−)/IKKɛ(−/−)] were established. One group of ApoE(−/−)/IKKɛ(−/−) mice was switched from normal diet (ND) to HFD for 12 weeks from 8 weeks of age, respectively, and another control group [ApoE(−/−) mice] also maintained the same diet. Therefore, IKKɛ modulates HFD-induced obesity, inflammation by activation of NF-κB-dependent gene transcription and may be useful as a therapeutic target in the treatment of metabolism-associated cardiovascular diseases.

Materials and methods

Animal models

IKKɛ knockout (B6.Cg-Ikbke<tm1Tman>/J) mice, purchased from Jackson Laboratory (Bar Harbor, ME, USA), underwent rederivation to achieve pathogen-free status in the Model Animal Research Center of Nanjing University (Nanjing, China). ApoE knockout [ApoE(−/−)] mice were obtained from the Model Animal Research Center of Nanjing University at the age of 8 weeks. IKKɛ knockout mice were bred into the ApoE knockout genetic background to obtain the ApoE(−/−)/IKKɛ(−/−) group of mice, as reported previously (21). At the age of 8 weeks, the male ApoE(−/−) and ApoE(−/−)/IKKɛ(−/−) mice were placed on a HFD containing 60% calories of lipid (soybean oil, 5.5%; lard, 54.5%; D12492; Research Diets, Inc., New Brunswick, NJ, USA) and fed for 12 weeks, whereas the remaining mice were kept as controls on a standard ND containing 10% calories for 12 weeks. All the mice were housed in specific pathogen-free box cages at a constant temperature of 23±2°C and humidity of 60±10%. An inverted light-dark cycle of 12:12 h was used and the animals had free access to food and water. Both male and female mice were 12 weeks old at the time of experiments. Animal experiments were performed in compliance with the Institute of Laboratory Animal Research Guide for the Care and Use of Laboratory Animals of the National Institutes of Health and approved by the Institutional Animal Care and Use Committee of Nanjing Medical University.

Plasma parameters

After being fed with ND and HFD for 12 weeks, respectively, mice were fasted for 12 h prior to being anesthetized through administration of intraperitoneal injection of pentobarbital (50 mg/kg body weight), and the adequacy of anesthesia was evaluated by monitoring hind limb reflexes. Blood samples were obtained from the retro-orbital plexus. Total cholesterol (TC), triglycerides (TG), low-density lipoprotein (LDL) and high-density lipoprotein (HDL) in the serum were determined using colorimetric enzymatic assays that were adjusted to the 96-well format (Sigma, St. Louis, MO, USA).

Tissue collection and histological analysis

After euthanasia, murine heart tissues were collected, fixed in 4% formalin for 48 h and then embedded in paraffin. Serial aortic sections (4 μm) were then prepared and stained with hematoxylin and eosin (H&E) for histopathology. Formalin-fixed, paraffin-embedded sections were subjected to antigen retrieval by boiling in 0.01 M sodium citrate buffer (pH 6.0) in a microwave oven after dewaxing and rehydration. The sections were treated with 3% hydrogen peroxide for 15 min to block endogenous peroxidase activity and incubated in buffered normal horse serum to prevent non-specific binding of antibodies. The sections were then incubated separately for 14 h with antibodies against tumor necrosis factor-α (TNF-α) (1:800), macrophage-colony stimulating factor (M-CSF) (1:200), CD4 T cells (CD4) (1:200) (all from Abcam, Cambridge, MA, USA), IKKɛ (1:500; Novus Biologicals, Littleton, CO, USA) followed by incubation with horseradish peroxidase (HRP)-conjugated goat anti-rabbit IgG (Beijing Zhongshan Golden Bridge Biotechnology Co., Ltd., Beijing, China) for 1 h at 37°C in a humidified box. The signal of each antibody was developed using the substrate diaminobenzidine (DAB; Beijing Zhongshan Golden Bridge Biotechnology Co.). Sections were counterstained with hematoxylin and photomicrographs were obtained using an Olympus BX-URA2 camera.

Quantitative reverse transcription PCR (qRT-PCR)

For qPCR, total RNA was extracted from the frozen mouse tissue using TRIzol (Invitrogen, Carlsbad, CA, USA) and reverse-transcribed into cDNA using oligo(dT) primers with a transcriptor first-strand cDNA synthesis kit. PCR amplifications were quantified using the SYBR-Green PCR Master mix (Applied Biosystems, Foster City, CA, USA) and normalized to GAPDH gene expression. The primers for quantitative PCR are shown in Table I.

Table I

The primers for vector construct.

Table I

The primers for vector construct.

NameForwardReverse
IKKα GTCAGGACCGTGTTCTCAAGG CAGGCACCGTTCACACATAC
IKKβ AGCGAACGGTCATCCACGTCTT ACTGGTGATCTCTATGCTGTCA
IKKɛ ACTCCACTCACGGCAAATTC GCTTCTTTGATGTTACTGAGGGC
TBK1 CAAGATCCATGTCCAACGTG AGATGGCAATCGTGTTGTGGGC
GAPDH TTCTGGAAGTCCATACGCATTG TCTCCATGGTGGTGAAGACA

[i] IKK, IκB kinase.

Western blot analysis

Samples of total protein (50 μg) were extracted from the murine heart of each group and separated by SDS-PAGE. Proteins were then transferred to a polyvinylidene fluoride (PVDF) membrane (Millipore Corp., Billerica, MA, USA), washed with a dilution of 1:1,000 in TBS with Tween (TBST; Promega Corp., Madison, WI, USA) twice (10 min per wash) and blocked using 5% non-fat milk powder for 1 h. The membranes were then probed with the following primary antibodies in TBS with Tween plus 5% milk overnight at 4°C: anti-IKKɛ (1:200; Novus Biologicals), anti-T-p50 (1:200), anti-T-p65 (1:200), anti-IκB-α (1:200), anti-Pi-50 (1:300), anti-Pi-65 (1:300), anti-IL-1β (1:500), anti-TGF-β (1:500), and anti-GAPDH (1:5,000) (all from Santa Cruz Biotechnology, Inc., Santa Cruz, CA, USA). The following day, the PVDF membranes were washed with TBST four times (10 min per wash) and incubated with appropriately diluted peroxidase-conjugated secondary antibodies and goat anti-rabbit IgG (anti-mouse and anti-rabbit immunoglobulins, respectively; Santa Cruz Biotechnology, Inc.) at room temperature for 1 h. The membranes were then washed with TBST four times as previously described. Specific proteins were detected using an ECL reagent and captured on Hyperfilm (both from GE Healthcare, Piscataway, NJ, USA). The results were then analyzed through the Quantity One software for semiquantification of the mean gray value of each blot. Subsequently, the SPSS statistical software was used to perform one-way analysis of variance (ANOVA) to detect the differences among groups of mice. All presented results are representative of at least three independent experiments.

Immunofluorescence staining

Tissues collected for morphological analysis of the heart were prepared as 4 μm thick serial optimum cutting temperature (OCT) compound-embedded cryosections. The sections were fixed in 4% paraformaldehyde for 30 min, washed in PBS, and incubated in buffered normal goat serum to preclude non-specific binding of antibodies at room temperature for 1 h. The sections were then incubated separately overnight with antibodies against Pi-p50, Pi-p65 (1:100; Santa Cruz Biotechnology, Inc.), respectively, followed by incubation with Alexa Fluor 592 goat anti-rabbit IgG (1:200; Invitrogen) at 37°C for 1 h in a humidified box. Subsequently, the sections were washed in PBS and counterstained with Hoechst DNA dye (10 mg/ml; Sigma) to irradiate nuclei. Photomicrographs were captured at random using an Olympus BX-URA2 camera in 5 sections per mouse sample.

Immunoprecipitation analysis

For immunoprecipitation analysis, tissue samples were homogenized in ice-cold PBS and lysed for 2 h at 4°C in RIPA buffer (Roche Diagnostics Norge AS, Oslo, Norway). Lysates were cleared by centrifugation at 4°C for 10 min at 15,000 × g. Protein A/G magnetic beads (Millipore) were washed and resuspended individually according to the manufacturer’s instructions and subsequently incubated overnight at 4°C with 10 μg anti-IKKɛ (1:500) or anti-T-p50 (1:500), anti-T-p65 (1:500) (all from Santa Cruz Biotechnology) antibody. Antibody-bound beads were washed three times and incubated with cell lysate samples (500 μg) for 2 h at 4°C in a volume of 1 ml. After washing, immunoprecipitated proteins were eluted by heating at 100°C for 5 min in Laemmli sample buffer. Samples of equal protein content were separated by SDS-PAGE, transferred to PVDF and subsequently processed according to the procedure described for western blot analysis.

Statistical analysis

The data are presented as the means ± SEM. Differences among groups were determined by a two-way ANOVA followed by SPSS 17.0 (SPSS, Inc., Chicago, IL, USA) software. Comparisons between two groups were performed using an unpaired Student’s t-test. The significance level was set at P<0.05.

Results

IKKɛ expression induced by HFD is upregulated in ApoE(−/−) murine hearts

To investigate the potential response of the inducible IKK family members to dietary stresses, we first analyzed the mRNA levels of IKKs after ND or HFD for 12 weeks by qRT-PCR. IKKɛ mRNA levels in the murine hearts were significantly upregulated at 12 weeks after HFD, compared with the expression of IKKα, β and TBK1 (Fig. 1A). Consistent with these data, the protein expression levels of IKKɛ in hearts from ApoE(−/−) mice after 12-week HFD also showed the same trends by western blot analysis assays (Fig. 1B and C), suggesting that IKKɛ plays a different role to IKKα, β and TBK1 in hearts. We then examined expression in murine hearts by immunohistochemical analysis. As expected, IKKɛ expression was frequently elevated in the ApoE(−/−) group HFD-fed mice as compared to the ND controls. Notably, we observed distinct IKKɛ staining, distributed diffusely in the nucleus or cytoplasm, or both (Fig. 1D). However, no staining was observed in the ApoE(−/−)/IKKɛ(−/−) group at the same time, confirming that IKKɛ expression was absent in the hearts. Thus, the altered pattern of IKKɛ expression in the hearts, suggested the possibility that IKKɛ functions as a modulator of HFD-induced metabolic and cardiovascular disorders.

Figure 1

Expression and localization of IκB kinase (IKK) ɛ in murine hearts. (A) Quantitative polymerase chain reaction (qPCR) analysis on the expression of genes encoding IKK family members in apolipoprotein E-deficient [ApoE(−/−)] murine hearts. White bars, ApoE(−/−) mice, normal diet (ND); black bars, ApoE(−/−) mice, high-fat diet (HFD) for 12 weeks, n=4 per group. Data are presented as the means ± SEM and the average ND value was set as 1. *P<0.05 vs. AKO ND. (B) IKKɛ was detected by western blot analysis. GAPDH was used as an internal loading control. (C) Statistical results for ApoE(−/−) (AKO) mice fed with ND (white bars) or HFD (black bars) as indicated, n=4 per group. *P<0.05 vs. AKO ND. (D) Immunohistochemical staining of IKKɛ showing the distribution of IKKɛ in murine hearts (arrows, ×400). Data are presented as the mean ± SEM and are representative of three independent experiments.

ApoE(−/−)/IKKɛ(−/−) group mice gain less weight although similar plasma lipid levels are produced by HFD compared to ApoE(−/−)group mice

To examine the potential role of IKKɛ in obesity and lipid metabolism, male ApoE(−/−) mice and ApoE(−/−)/IKKɛ(−/−) mice were fed a HFD or a regular ND for 12 weeks starting at the age of 8 weeks, while monitoring body weight and food intake. Body weights were determined every third week during the course of the study. As shown in Fig. 2A (Table II), ApoE(−/−) mice gained almost 20 g following HFD, whereas the ApoE(−/−)/IKKɛ(−/−) group mice gained less weight than the ApoE(−/−) group mice (final weight 34.1±0.45 g vs. 39.7±0.52 g; P<0.05). There was no obvious alteration on food intake, either at the beginning or end of the study (Fig. 2B, Table II), indicating that changes in weight gain could not be attributed to greater food ingestion.

Figure 2

Apolipoprotein E-deficient [ApoE(−/−)]/IκB kinase (IKK) ɛ (−/−) murine group blunts weight gain, however, similar plasma lipid levels were produced by high-fat diet (HFD) compared to ApoE(−/−) murine group. (A) Body weight measured for mice fed with normal diet (ND) or HFD is shown at time-points of 0, 3, 6, 9 and 12 weeks. (B) Food intake per body weight was measured each morning by weighing of ND or HFD, and the mice of each group were measured at three different time-points from week 0, 6–12 to obtain the average food intake, n=8–11 per group. (C) Serum total cholesterol (TC), triglycerides (TG), low-density lipoprotein (LDL) and high-density lipoprotein (HDL) levels analysis after 12 weeks fed with ND or HFD as indicated, n=8–11 per group. *P<0.05 vs. AKO ND; §P<0.05 vs. DKO ND; #P<0.05 vs. AKO HFD.

Table II

Metabolic parameters of different groups of mice exposed to a ND or HFD diet.

Table II

Metabolic parameters of different groups of mice exposed to a ND or HFD diet.

AKODKO


ParameterNDHFDNDHFD
Number911810
BW at week 0 (g)21.0±0.3220.9±0.3521.1±0.2620.8±0.24
BW at week 12 (g)28.4±0.2939.7±0.52a28.9±0.4734.1±0.45b,c
Food intake per BW (mg/g)148.5±3.0122.8±3.1142.6±3.8115.3±3.9
TC (mmol/l)10.1±0.7522.3±0.64a10.2±0.3121.4±0.71b
TG (mmol/l)1.23±0.143.34±0.25a1.22±0.113.31±0.16b
LDL (mmol/l)0.96±0.096.22±0.31a1.17±0.066.50±0.20b
HDL (mmol/l)1.84±0.070.77±0.05a2.06±0.100.64±0.04b

{ label (or @symbol) needed for fn[@id='tfn2-ijmm-34-01-0244'] } ND, normal diet; HFD, high-fat diet; BW, body weight; TC, total cholesterol; TG, triglyceride; LDL, low-density lipoprotein; HDL, high-density lipoprotein. Values are means ± SEM.

a P<0.05 vs. AKO ND;

b P<0.05 vs. DKO ND;

c P<0.05 vs. AKO HFD.

Although no significant serum lipid alterations were observed between the ApoE(−/−) and ApoE(−/−)/IKKɛ(−/−) murine groups following ND, HFD produced marked increase in the serum TC and TG levels of the ApoE(−/−) and ApoE(−/−)/IKKɛ(−/−) murine groups. However, after exposure for 12 weeks to HFD, no distinct difference in the level of either serum TC or TG was observed between the ApoE(−/−) and ApoE(−/−)/IKKɛ(−/−) murine groups (Fig. 2C, Table II). Consistent with these data, the LDL measurements also showed the same trends as that of TC and TG, whereas the HDL levels were totally reversed (Fig. 2C, Table II). Collectively, these data suggest that IKKɛ deficiency leads to decreased weight gain, but not plasma lipid levels.

IKKɛ deficiency attenuates chronic, high-fat diet-induced inflammation in the heart after HFD feeding

To assess in more detail whether the impacts of IKKɛ deficiency could be seen in the adult mammalian heart, we measured the expression of key metabolic and inflammatory markers followed by histopathological analysis. H&E staining of myocardial nuclei exhibited slightly but significantly higher heterogeneity, disarray and uneven distribution in the ApoE(−/−)/IKKɛ(−/−) group, while no significant changes were detected in the other groups (Fig. 3A). However, Oil Red O staining revealed that lipid deposition was not different between the ApoE(−/−) and ApoE(−/−)/IKKɛ(−/−) murine groups mice (data not shown).

Figure 3

IκB kinase (IKK) ɛ deficiency attenuates chronic, diet-induced inflammation in the heart after high-fat diet (HFD) feeding. (A) Hematoxylin and eosin (H&E) staining of AKO and DKO mice fed with normal diet (ND) or HFD as indicated, n=4 per group. (B) Immunohistochemical analysis on the expression of inflammatory mediators including tumor necrosis factor-α (TNF-α), CD4 T cells (CD4) and macrophage-colony stimulating factor (M-CSF) in the heart of AKO and DKO mice at 12 weeks fed with ND or HFD as indicated, n=4 per group; magnification, ×400.

Comparison of ApoE(−/−) and ApoE(−/−)/IKKɛ(−/−) animals on ND revealed similar inflammatory mediators including TNF-α, CD4 and M-CSF (Fig. 3B). Following HFD feeding, the inflammatory markers were increased in the two groups, and showed a trend towards higher values compared to the ApoE(−/−)/IKKɛ(−/−) mice, suggesting suppressive inflammatory activity in the heart of ApoE(−/−)/IKKɛ(−/−) mice. Thus, IKKɛ may contribute to the generation of low-grade, sustained inflammation in the heart after HFD feeding.

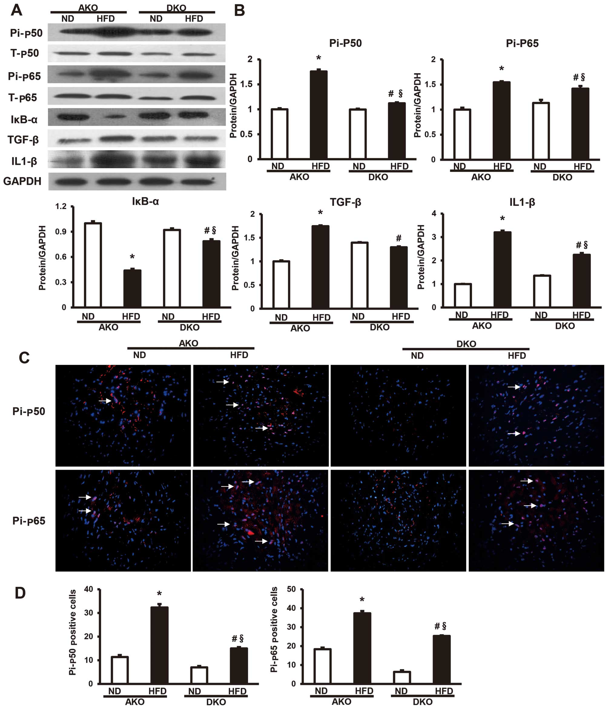
Ablation of IKKɛ blocks NF-κB activation induced by HFD

To investigate the regulatory mechanisms of IKKɛ in animal models, we examined the levels of p50, p65, IκB-α and the NF-κB pathway downstream factor (TGF-β, IL-β) proteins in hearts. By western blot analysis, the expression levels of total-p50 (T-p50) and total-p65 (T-p65), two important components that usually form the most common heterodimers of NF-κB, were shown not to be different between ApoE(−/−)/IKKɛ(−/−) and ApoE(−/−) murine groups (Fig. 4A). However, phosphorylated p50 (Pi-p50) and phosphorylated p65 (Pi-p65), comprising the functionally active form of the transcription factor in the nucleus, and IκB-α, which binds with NF-κB to inhibit its activation, were also detected (Fig. 4A). The results showed that the expression of Pi-p50 and Pi-p65 (Fig. 4A) were significantly higher in the ApoE(−/−) group compared to the ApoE(−/−)/IKKɛ(−/−) group after 12 weeks HFD feeding, while the expression pattern of IκB-α (Fig. 4A) was reversed among the four groups of mice. The protein expression of IκB-α was highly increased in the HFD-fed ApoE(−/−)/IKKɛ(−/−) group compared to the ApoE(−/−) group, while that of the other two groups of mice remained at the same level. In addition, the protein expression of the NF-κB pathway downstream factors, TGF-β and IL-β, were also downregulated in the HFD-fed ApoE(−/−)/IKKɛ(−/−) group compared with the ApoE(−/−) group (Fig. 4B).

Figure 4

Ablation of IκB kinase (IKK) ɛ blocks nuclear factor-κB (NF-κB) activation induced by high-fat diet (HFD). (A) Protein levels of T-p50, T-p65, Pi-p50, Pi-p65, IκB-α, TGF-β and IL1-β were measured by western blot analysis. (B) Quantitative results of the total-p50 (T-p50), total-p65 (T-p65), phosphorylated p50 (Pi-p50) and phosphorylated p65 (Pi-p65), IκB-α, TGF-β and IL1-β in AKO and DKO murine hearts at 12 weeks fed with normal diet (ND) or HFD. Values are means ± SEM, n=4 per group. *P<0.05 vs. AKO ND; §P<0.05 vs. DKO ND; #P<0.05 vs. AKO HFD; Densitometric data are from one representative experiment of three separate experiments. (C) Representative merged images show the protein expression of NF-κB cascade components Pi-p50 and Pi-p65 as determined by immunofluorescent staining. Nuclei (Hoechst, blue), positive staining (red), n=4 per group; magnification, ×400. (D) Localization of Pi-p50 and Pi-p65 was widely distributed throughout the nucleus of the myocardium.

Consistent with results of the western blot analysis, we also observed that the expression levels of Pi-p50 and Pi-p65 were lower in the myocardium of the HFD-fed ApoE(−/−)/IKKɛ(−/−) group than the ApoE(−/−) group by immunofluorescent analysis (Fig. 4C). Localization of Pi-p50 and Pi-p65 was widely distributed throughout the nucleus of the myocardium. The localization of these phosphorylated proteins transferred to the nuclei, suggesting that most of the activated forms of the nuclear factor shifted to the nuclei of the myocardium to function as a downstream target gene transcriptional regulator in the ApoE(−/−) group (Fig. 4D). Thus, these results confirm the inhibitory effect of IKKɛ ablation on NF-κB pathway.

IKKɛ-mediated inflammation is associated with the NF-κB pathway

To identify the molecular mechanisms underlying the positive effects of IKKɛ on inflammatory response, we determined whether IKKɛ directly interacted with the T-p50/p65 heterodimer by immunoprecipitation experiments. The results showed that IKKɛ co-precipitated along with T-p50 and T-p65 (Fig. 5), which map IKKɛ. Additionally, the NF-κB pathway mediated the interaction during inflammation. This interaction suggested that expression levels of the NF-κB pathway were significantly correlated with IKKɛ activation.

Figure 5

IκB kinase (IKK) ɛ-mediated inflammation is associated with nuclear factor-κB (NF-κB) pathway. Immunoprecipitation (IP) of cell lysates with IKKɛ and immunoglobulin G (IgG) were analyzed by immunoblot (IB) analysis with total-p50 (T-p50) and total-p65 (T-p65). (B) Lysates IP with T-p50 and T-p65 and IgG were analyzed by IB with IKKɛ. Blots are representative of three independent experiments.

Discussion

Findings of previous studies suggest that obesity generates a state of chronic, low-grade inflammation (15,22,23). Transcription factor NF-κB is a strong transcriptional activator that may play a crucial role in this response, although involvement of the liver and adipose tissue or whether the heart is affected and the processes involved, remain uncertain. The results of this study identify and delineate one pathway by which the non-canonical IKKɛ leads to the activation of canonical NF-κB signaling, and plays a significant role in regulating the expression of genes involved in chronic, low-grade inflammatory response in hearts of obese mice.

In the present study, we first examined the mRNA levels of the inducible IKK family members induced by HFD in the ApoE(−/−) murine hearts. Notably, IKKɛ only was upregulated in the ApoE(−/−) mice-fed HFD. Consistent with this finding, the protein expression levels of IKKɛ in the hearts from the ApoE(−/−) mice after 12-week HFD also showed the same trends by western blot analyses. Furthermore, the monitoring of body weight showed that upregulation of IKKɛ may be correlated with weight gain, whereas the increased weight gain was completely blocked in the ApoE(−/−)/IKKɛ(−/−) group. Thus, these results suggest an inhibitory role for IKKɛ in HFD-induced obesity. Notably, under HFD, ablation of IKKɛ in mice did not significantly alter the total levels of plasma lipid levels, including TC, TG, LDL and HDL, which excluded the potential role for lipid alteration in the HFD-induced morphological and molecular adaptation.

To understand the effect of IKKɛ, which contributes to obesity-associated disorders, we examined the morphological and molecular alteration in hearts. A series of histopathological changes were evidenced by the application of H&E staining, but not Oil Red O staining. In addition, under the HFD feeding regimen used here, we observed that the hearts of the ApoE(−/−) mice had a low-grade, chronic inflammation/inflammatory cell infiltration, and certain inflammatory markers (TNF-α, CD4, M-CSF) were elevated, which could be reversed by knockout of IKKɛ. However, whether IKKɛ is capable of facilitating obesity-induced inflammation remains controversial. At present, studies conducted by Scheja et al suggest that IKKɛ knockout had no effect on inflammation in major metabolic tissues and on insulin resistance when the anti-obesity effect of the IKKɛ knockout was overridden by a more aggressive HFD regimen (24). Thus, the inflammatory effects of IKKɛ in metabolic disease are apparently dependent on its obesogenic effects. Reilly et al study have also shown that the anti-obesogenic effects of IKKɛ and TBK1 inhibitors, amlexanox, suppress inflammation and improve metabolic homeostasis in murine models of obesity (25). Thus, there is controversy regarding the effect of IKKɛ knockout on body weight regulation, inflammation and insulin resistance. As discussed above, it seems that multiple mechanisms are involved, but one of the first and potentially most important control mechanisms characterized for inflammation is its regulation of weight gain. The most significant metabolic effect of IKKɛ knockout in our study was also the prevention of weight gain on a HFD, which is consistent with recent advancements in the development of atherosclerosis from our laboratory (21). Thus, limitations of this study include the influence of the prevention of weight gain on inflammation. Concerning the cell, Olefsky et al showed that the protein kinase IKKɛ is an important connection between obesity and inflammation (26). As such, findings of this study show that IKKɛ is a bridge between obesity and inflammation (21,26). Thus, the direct regulatory mechanism involving IKKɛ and inflammation in heart should be further investigated.

An essential component of the NF-κB signaling mechanism is the canonical IκB kinase complex (IKKα, IKKβ), which is activated in response to many signals. The upstream activators and downstream target of this complex are well characterized (27). By contrast, relatively little is known concerning the related kinase IKKɛ. Another hypothesis in the present study was that the expression of IKKɛ would, at least partially, lead to HFD-inducing the activation of NF-κB cascade. The expression levels of Pi-p65/p50 in the murine hearts were all downregulated in the ApoE(−/−)/IKKɛ(−/−) group compared with the ApoE(−/−) group. Unlike the other components of the NF-κB cascade, the decrease in expression of IκB-α in the ApoE(−/−) group was reversed. This result may be explained by HFD inducing the NF-κB cascade through the phosphorylation and ubiquitination of IκB-α to release NF-κB for its translocation to the nucleus. Since there was more degradation of IκB-α, the expression of the IκB-α protein was likely to decrease, as confirmed by a previous study (27). Furthermore, consistent with the upstream NF-κB components, our assessment of the protein levels of the two downstream inflammatory cytokine markers (IL1-β, TGF-β) exhibited the same trends in hearts. In this study, the expression and localization of the NF-κB cascade components were also investigated by immunofluorescence, which revealed that Pi-p65 and p50 were upregulated in the murine heart in the ApoE(−/−) group fed with a HFD, and suppressed its phosphorylation level and NF-κB signaling in the ApoE(−/−)/IKKɛ(−/−) mice. Furthermore, we observed the translocation of resting NF-κB from the cytoplasm to the nuclei in the myocyte, consistent with the manner of NF-κB activation. Additionally, in the IP experiments, the inducible IκB kinase of IKKɛ binds to the NF-κB cascade components total-p50 and total-p65, thereby providing a complete overview of the pathway, starting from the upstream IKKɛ to the downstream transcription factors. On the basis of our findings and those of previous studies suggesting this non-canonical IκB kinase IKKɛ in NF-κB activation, we suggeset that IKKɛ has a pivotal role in the activities of NF-κB, which in turn regulates the expression of genes involved in the inflammatory response in hearts.

In conclusion, we have found a novel role for IKKɛ in regulating obesity-associated low-grade, chronic inflammation in murine hearts after HFD feeding, while in the absence of IKKɛ, the murine hearts are significantly prevented from sustaining an obesity-associated inflammatory response. These observations provide new insights that IKKɛ is dispensable for NF-κB activation and that IKKɛ may have anti-inflammatory properties in obesity.

Acknowledgements

This study was supported by grants from the National Natural Science Foundation of China (81070180, 81370259) and the Ministry of Human Resources and Social Security of China (2010-412).

References

1 

Hotamisligil GS: Inflammation and metabolic disorders. Nature. 444:860–867. 2006. View Article : Google Scholar

2 

Mauro C and Marelli-Berg FM: T cell immunity and cardiovascular metabolic disorders: does metabolism fuel inflammation? Front Immunol. 3:1732012. View Article : Google Scholar : PubMed/NCBI

3 

Chen H: Cellular inflammatory responses: novel insights for obesity and insulin resistance. Pharmacol Res. 53:469–477. 2006. View Article : Google Scholar : PubMed/NCBI

4 

Hansson GK and Hermansson A: The immune system in atherosclerosis. Nat Immunol. 12:204–212. 2011. View Article : Google Scholar : PubMed/NCBI

5 

Harrison DG, Vinh A, Lob H and Madhur MS: Role of the adaptive immune system in hypertension. Curr Opin Pharmacol. 10:203–207. 2010. View Article : Google Scholar : PubMed/NCBI

6 

Baker RG, Hayden MS and Ghosh S: NF-κB, inflammation, and metabolic disease. Cell Metab. 13:11–22. 2011.

7 

Ghosh S and Hayden MS: New regulators of NF-kappaB in inflammation. Nat Rev Immunol. 8:837–848. 2008. View Article : Google Scholar : PubMed/NCBI

8 

Pasparakis M: Regulation of tissue homeostasis by NF-kappaB signalling: implications for inflammatory diseases. Nat Rev Immunol. 9:778–788. 2009. View Article : Google Scholar : PubMed/NCBI

9 

Hayden MS and Ghosh S: Shared principles in NF-kappaB signaling. Cell. 132:344–362. 2008. View Article : Google Scholar : PubMed/NCBI

10 

Oeckinghaus A, Hayden MS and Ghosh S: Crosstalk in NF-κB signaling pathways. Nat Immunol. 12:695–708. 2011.

11 

Liu F, Xia Y, Parker AS and Verma IM: IKK biology. Immunol Rev. 246:239–253. 2012. View Article : Google Scholar : PubMed/NCBI

12 

Wang N, Ahmed S and Haqqi TM: Genomic structure and functional characterization of the promoter region of human IkappaB kinase-related kinase IKKi/IKKvarepsilon gene. Gene. 353:118–133. 2005. View Article : Google Scholar : PubMed/NCBI

13 

Häcker H and Karin M: Regulation and function of IKK and IKK-related kinases. Sci STKE 2006. re132006.PubMed/NCBI

14 

Chau TL, Gioia R, Gatot JS, et al: Are the IKKs and IKK-related kinases TBK1 and IKK-epsilon similarly activated? Trends Biochem Sci. 33:171–180. 2008. View Article : Google Scholar : PubMed/NCBI

15 

Chiang SH, Bazuine M, Lumeng CN, et al: The protein kinase IKKepsilon regulates energy balance in obese mice. Cell. 138:961–975. 2009. View Article : Google Scholar : PubMed/NCBI

16 

Dai J, Shen DF, Bian ZY, et al: IKKi deficiency promotes pressure overload-induced cardiac hypertrophy and fibrosis. PloS One. 8:e534122013. View Article : Google Scholar : PubMed/NCBI

17 

Guo J, Kim D, Gao J, et al: IKBKE is induced by STAT3 and tobacco carcinogen and determines chemosensitivity in non-small cell lung cancer. Oncogene. 32:151–159. 2013. View Article : Google Scholar : PubMed/NCBI

18 

Guo JP, Coppola D and Cheng JQ: IKBKE protein activates Akt independent of phosphatidylinositol 3-kinase/PDK1/mTORC2 and the pleckstrin homology domain to sustain malignant transformation. J Biol Chem. 286:37389–37398. 2011. View Article : Google Scholar : PubMed/NCBI

19 

Tenoever BR, Ng SL, Chua MA, McWhirter SM, García-Sastre A and Maniatis T: Multiple functions of the IKK-related kinase IKKepsilon in interferon-mediated antiviral immunity. Science. 315:1274–1278. 2007. View Article : Google Scholar : PubMed/NCBI

20 

Ng SL, Friedman BA, Schmid S, et al: IκB kinase epsilon (IKK(epsilon)) regulates the balance between type I and type II interferon responses. Proc Natl Acad Sci USA. 108:21170–21175. 2011.

21 

Cao C, Zhu Y, Chen W, et al: IKKɛ knockout prevents high fat diet induced arterial atherosclerosis and NF-κB signaling in mice. PloS One. 8:e649302013.

22 

Shoelson SE, Herrero L and Naaz A: Obesity, inflammation, and insulin resistance. Gastroenterology. 132:2169–2180. 2007. View Article : Google Scholar : PubMed/NCBI

23 

Wellen KE and Hotamisligil GS: Inflammation, stress, and diabetes. J Clin Invest. 115:1111–1119. 2005. View Article : Google Scholar : PubMed/NCBI

24 

Scheja L, Heese B and Seedorf K: Beneficial effects of IKKɛ-deficiency on body weight and insulin sensitivity are lost in high fat diet-induced obesity in mice. Biochem Biophys Res Commun. 407:288–294. 2011.

25 

Reilly SM, Chiang SH, Decker SJ, et al: An inhibitor of the protein kinases TBK1 and IKK-ɛ improves obesity-related metabolic dysfunctions in mice. Nat Med. 19:313–321. 2013.

26 

Olefsky JM: IKKepsilon: a bridge between obesity and inflammation. Cell. 138:834–836. 2009. View Article : Google Scholar : PubMed/NCBI

27 

Karin M and Ben-Neriah Y: Phosphorylation meets ubiquitination: the control of NF-[kappa]B activity. Annu Rev Immunol. 18:621–663. 2000.PubMed/NCBI

Related Articles

  • Abstract
  • View
  • Download
  • Twitter
Copy and paste a formatted citation
Spandidos Publications style
Cao C, Li L, Chen W, Zhu Y, Qi Y, Wang X, Wan X and Chen X: Deficiency of IKKε inhibits inflammation and induces cardiac protection in high-fat diet-induced obesity in mice. Int J Mol Med 34: 244-252, 2014.
APA
Cao, C., Li, L., Chen, W., Zhu, Y., Qi, Y., Wang, X. ... Chen, X. (2014). Deficiency of IKKε inhibits inflammation and induces cardiac protection in high-fat diet-induced obesity in mice. International Journal of Molecular Medicine, 34, 244-252. https://doi.org/10.3892/ijmm.2014.1746
MLA
Cao, C., Li, L., Chen, W., Zhu, Y., Qi, Y., Wang, X., Wan, X., Chen, X."Deficiency of IKKε inhibits inflammation and induces cardiac protection in high-fat diet-induced obesity in mice". International Journal of Molecular Medicine 34.1 (2014): 244-252.
Chicago
Cao, C., Li, L., Chen, W., Zhu, Y., Qi, Y., Wang, X., Wan, X., Chen, X."Deficiency of IKKε inhibits inflammation and induces cardiac protection in high-fat diet-induced obesity in mice". International Journal of Molecular Medicine 34, no. 1 (2014): 244-252. https://doi.org/10.3892/ijmm.2014.1746
Copy and paste a formatted citation
x
Spandidos Publications style
Cao C, Li L, Chen W, Zhu Y, Qi Y, Wang X, Wan X and Chen X: Deficiency of IKKε inhibits inflammation and induces cardiac protection in high-fat diet-induced obesity in mice. Int J Mol Med 34: 244-252, 2014.
APA
Cao, C., Li, L., Chen, W., Zhu, Y., Qi, Y., Wang, X. ... Chen, X. (2014). Deficiency of IKKε inhibits inflammation and induces cardiac protection in high-fat diet-induced obesity in mice. International Journal of Molecular Medicine, 34, 244-252. https://doi.org/10.3892/ijmm.2014.1746
MLA
Cao, C., Li, L., Chen, W., Zhu, Y., Qi, Y., Wang, X., Wan, X., Chen, X."Deficiency of IKKε inhibits inflammation and induces cardiac protection in high-fat diet-induced obesity in mice". International Journal of Molecular Medicine 34.1 (2014): 244-252.
Chicago
Cao, C., Li, L., Chen, W., Zhu, Y., Qi, Y., Wang, X., Wan, X., Chen, X."Deficiency of IKKε inhibits inflammation and induces cardiac protection in high-fat diet-induced obesity in mice". International Journal of Molecular Medicine 34, no. 1 (2014): 244-252. https://doi.org/10.3892/ijmm.2014.1746
Follow us
  • Twitter
  • LinkedIn
  • Facebook
About
  • Spandidos Publications
  • Careers
  • Cookie Policy
  • Privacy Policy
How can we help?
  • Help
  • Live Chat
  • Contact
  • Email to our Support Team