Spandidos Publications Logo
  • About
    • About Spandidos
    • Aims and Scopes
    • Abstracting and Indexing
    • Editorial Policies
    • Reprints and Permissions
    • Job Opportunities
    • Terms and Conditions
    • Contact
  • Journals
    • All Journals
    • Oncology Letters
      • Oncology Letters
      • Information for Authors
      • Editorial Policies
      • Editorial Board
      • Aims and Scope
      • Abstracting and Indexing
      • Bibliographic Information
      • Archive
    • International Journal of Oncology
      • International Journal of Oncology
      • Information for Authors
      • Editorial Policies
      • Editorial Board
      • Aims and Scope
      • Abstracting and Indexing
      • Bibliographic Information
      • Archive
    • Molecular and Clinical Oncology
      • Molecular and Clinical Oncology
      • Information for Authors
      • Editorial Policies
      • Editorial Board
      • Aims and Scope
      • Abstracting and Indexing
      • Bibliographic Information
      • Archive
    • Experimental and Therapeutic Medicine
      • Experimental and Therapeutic Medicine
      • Information for Authors
      • Editorial Policies
      • Editorial Board
      • Aims and Scope
      • Abstracting and Indexing
      • Bibliographic Information
      • Archive
    • International Journal of Molecular Medicine
      • International Journal of Molecular Medicine
      • Information for Authors
      • Editorial Policies
      • Editorial Board
      • Aims and Scope
      • Abstracting and Indexing
      • Bibliographic Information
      • Archive
    • Biomedical Reports
      • Biomedical Reports
      • Information for Authors
      • Editorial Policies
      • Editorial Board
      • Aims and Scope
      • Abstracting and Indexing
      • Bibliographic Information
      • Archive
    • Oncology Reports
      • Oncology Reports
      • Information for Authors
      • Editorial Policies
      • Editorial Board
      • Aims and Scope
      • Abstracting and Indexing
      • Bibliographic Information
      • Archive
    • Molecular Medicine Reports
      • Molecular Medicine Reports
      • Information for Authors
      • Editorial Policies
      • Editorial Board
      • Aims and Scope
      • Abstracting and Indexing
      • Bibliographic Information
      • Archive
    • World Academy of Sciences Journal
      • World Academy of Sciences Journal
      • Information for Authors
      • Editorial Policies
      • Editorial Board
      • Aims and Scope
      • Abstracting and Indexing
      • Bibliographic Information
      • Archive
    • International Journal of Functional Nutrition
      • International Journal of Functional Nutrition
      • Information for Authors
      • Editorial Policies
      • Editorial Board
      • Aims and Scope
      • Abstracting and Indexing
      • Bibliographic Information
      • Archive
    • International Journal of Epigenetics
      • International Journal of Epigenetics
      • Information for Authors
      • Editorial Policies
      • Editorial Board
      • Aims and Scope
      • Abstracting and Indexing
      • Bibliographic Information
      • Archive
    • Medicine International
      • Medicine International
      • Information for Authors
      • Editorial Policies
      • Editorial Board
      • Aims and Scope
      • Abstracting and Indexing
      • Bibliographic Information
      • Archive
  • Articles
  • Information
    • Information for Authors
    • Information for Reviewers
    • Information for Librarians
    • Information for Advertisers
    • Conferences
  • Language Editing
Spandidos Publications Logo
  • About
    • About Spandidos
    • Aims and Scopes
    • Abstracting and Indexing
    • Editorial Policies
    • Reprints and Permissions
    • Job Opportunities
    • Terms and Conditions
    • Contact
  • Journals
    • All Journals
    • Biomedical Reports
      • Information for Authors
      • Editorial Policies
      • Editorial Board
      • Aims and Scope
      • Abstracting and Indexing
      • Bibliographic Information
      • Archive
    • Experimental and Therapeutic Medicine
      • Information for Authors
      • Editorial Policies
      • Editorial Board
      • Aims and Scope
      • Abstracting and Indexing
      • Bibliographic Information
      • Archive
    • International Journal of Epigenetics
      • Information for Authors
      • Editorial Policies
      • Editorial Board
      • Aims and Scope
      • Abstracting and Indexing
      • Bibliographic Information
      • Archive
    • International Journal of Functional Nutrition
      • Information for Authors
      • Editorial Policies
      • Editorial Board
      • Aims and Scope
      • Abstracting and Indexing
      • Bibliographic Information
      • Archive
    • International Journal of Molecular Medicine
      • Information for Authors
      • Editorial Policies
      • Editorial Board
      • Aims and Scope
      • Abstracting and Indexing
      • Bibliographic Information
      • Archive
    • International Journal of Oncology
      • Information for Authors
      • Editorial Policies
      • Editorial Board
      • Aims and Scope
      • Abstracting and Indexing
      • Bibliographic Information
      • Archive
    • Medicine International
      • Information for Authors
      • Editorial Policies
      • Editorial Board
      • Aims and Scope
      • Abstracting and Indexing
      • Bibliographic Information
      • Archive
    • Molecular and Clinical Oncology
      • Information for Authors
      • Editorial Policies
      • Editorial Board
      • Aims and Scope
      • Abstracting and Indexing
      • Bibliographic Information
      • Archive
    • Molecular Medicine Reports
      • Information for Authors
      • Editorial Policies
      • Editorial Board
      • Aims and Scope
      • Abstracting and Indexing
      • Bibliographic Information
      • Archive
    • Oncology Letters
      • Information for Authors
      • Editorial Policies
      • Editorial Board
      • Aims and Scope
      • Abstracting and Indexing
      • Bibliographic Information
      • Archive
    • Oncology Reports
      • Information for Authors
      • Editorial Policies
      • Editorial Board
      • Aims and Scope
      • Abstracting and Indexing
      • Bibliographic Information
      • Archive
    • World Academy of Sciences Journal
      • Information for Authors
      • Editorial Policies
      • Editorial Board
      • Aims and Scope
      • Abstracting and Indexing
      • Bibliographic Information
      • Archive
  • Articles
  • Information
    • For Authors
    • For Reviewers
    • For Librarians
    • For Advertisers
    • Conferences
  • Language Editing
Login Register Submit
  • This site uses cookies
  • You can change your cookie settings at any time by following the instructions in our Cookie Policy. To find out more, you may read our Privacy Policy.

    I agree
Search articles by DOI, keyword, author or affiliation
Search
Advanced Search
presentation
International Journal of Molecular Medicine
Join Editorial Board Propose a Special Issue
Print ISSN: 1107-3756 Online ISSN: 1791-244X
Journal Cover
April-2016 Volume 37 Issue 4

Full Size Image

Sign up for eToc alerts
Recommend to Library

Journals

International Journal of Molecular Medicine

International Journal of Molecular Medicine

International Journal of Molecular Medicine is an international journal devoted to molecular mechanisms of human disease.

International Journal of Oncology

International Journal of Oncology

International Journal of Oncology is an international journal devoted to oncology research and cancer treatment.

Molecular Medicine Reports

Molecular Medicine Reports

Covers molecular medicine topics such as pharmacology, pathology, genetics, neuroscience, infectious diseases, molecular cardiology, and molecular surgery.

Oncology Reports

Oncology Reports

Oncology Reports is an international journal devoted to fundamental and applied research in Oncology.

Experimental and Therapeutic Medicine

Experimental and Therapeutic Medicine

Experimental and Therapeutic Medicine is an international journal devoted to laboratory and clinical medicine.

Oncology Letters

Oncology Letters

Oncology Letters is an international journal devoted to Experimental and Clinical Oncology.

Biomedical Reports

Biomedical Reports

Explores a wide range of biological and medical fields, including pharmacology, genetics, microbiology, neuroscience, and molecular cardiology.

Molecular and Clinical Oncology

Molecular and Clinical Oncology

International journal addressing all aspects of oncology research, from tumorigenesis and oncogenes to chemotherapy and metastasis.

World Academy of Sciences Journal

World Academy of Sciences Journal

Multidisciplinary open-access journal spanning biochemistry, genetics, neuroscience, environmental health, and synthetic biology.

International Journal of Functional Nutrition

International Journal of Functional Nutrition

Open-access journal combining biochemistry, pharmacology, immunology, and genetics to advance health through functional nutrition.

International Journal of Epigenetics

International Journal of Epigenetics

Publishes open-access research on using epigenetics to advance understanding and treatment of human disease.

Medicine International

Medicine International

An International Open Access Journal Devoted to General Medicine.

Journal Cover
April-2016 Volume 37 Issue 4

Full Size Image

Sign up for eToc alerts
Recommend to Library

  • Article
  • Citations
    • Cite This Article
    • Download Citation
    • Create Citation Alert
    • Remove Citation Alert
    • Cited By
  • Similar Articles
    • Related Articles (in Spandidos Publications)
    • Similar Articles (Google Scholar)
    • Similar Articles (PubMed)
  • Download PDF
  • Download XML
  • View XML
Article Open Access

Role of Alix in miRNA packaging during extracellular vesicle biogenesis

  • Authors:
    • Alessandra Iavello
    • Valeska S.L. Frech
    • Chiara Gai
    • Maria Chiara Deregibus
    • Peter J. Quesenberry
    • Giovanni Camussi
  • View Affiliations / Copyright

    Affiliations: Department of Medical Sciences and Molecular Biotechnology Center, University of Torino, 10126 Torino, Italy, Department of Medicine, The Warren Alpert Medical School of Brown University, Providence, RI 02903, USA
    Copyright: © Iavello et al. This is an open access article distributed under the terms of Creative Commons Attribution License.
  • Pages: 958-966
    |
    Published online on: February 12, 2016
       https://doi.org/10.3892/ijmm.2016.2488
  • Expand metrics +
Metrics: Total Views: 0 (Spandidos Publications: | PMC Statistics: )
Metrics: Total PDF Downloads: 0 (Spandidos Publications: | PMC Statistics: )
Cited By (CrossRef): 0 citations Loading Articles...

This article is mentioned in:


Abstract

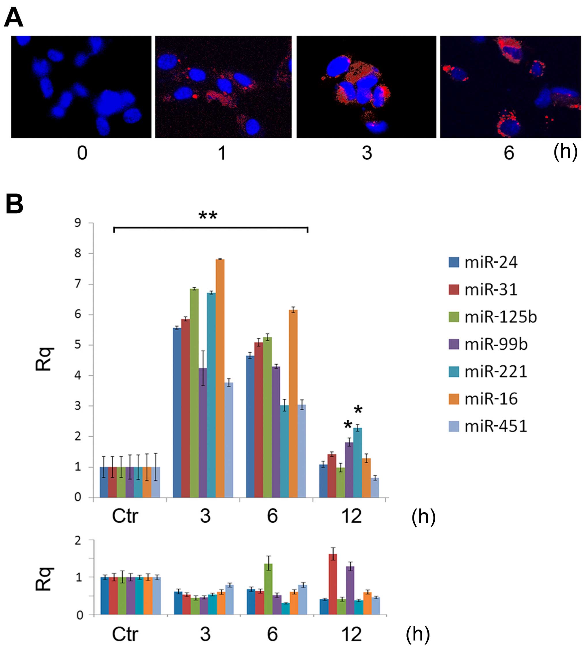
Evidence indicates that Alix, an accessory protein of the endosomal sorting complex required for transport (ESCRT), is involved in the biogenesis of extracellular vesicles (EVs). EVs contain selected patterns of microRNAs (miRNAs or miRs); however, little is known about the mechanisms of miRNA enrichment in EVs. The aim of the present study was to evaluate whether Alix is involved in the packaging of miRNAs within EVs released by human liver stem‑like cells (HLSCs). EVs released from HLSCs were enriched with miRNAs and expressed Alix and several RNA-binding proteins, including Argonaute 2 (Ago2), a member of the Argonaute family known to be involved in the transport and the processing of miRNAs. Co-immunoprecipitation experiments revealed an association between Alix and Ago2. The results from RT-qPCR indicated that in the Alix/Ago2 immunoprecipitates, miRNAs were detectable. EVs were instrumental in transferring selected miRNAs from HLSCs to human endothelial cells absent in the latter cells. Alix knockdown did not influence the number of EVs released by HLSCs, but it significantly decreased miRNA expression levels in the EVs and consequently their transfer to the endothelium. Our findings indicate that Alix binds to Ago2 and miRNAs, suggesting that it plays a key role in miRNA enrichment during EV biogenesis. These results may represent a novel function of Alix, demonstrating its involvement in the EV-mediated transfer of miRNAs.
View Figures

Figure 1

Figure 2

Figure 3

Figure 4

Figure 5

Figure 6

View References

1 

Quesenberry PJ, Goldberg LR, Aliotta JM, Dooner MS, Pereira MG, Wen S and Camussi G: Cellular phenotype and extracellular vesicles: basic and clinical considerations. Stem Cells Dev. 23:1429–1436. 2014. View Article : Google Scholar : PubMed/NCBI

2 

Ratajczak J, Wysoczynski M, Hayek F, Janowska-Wieczorek A and Ratajczak MZ: Membrane-derived microvesicles: important and underappreciated mediators of cell-to-cell communication. Leukemia. 20:1487–1495. 2006. View Article : Google Scholar : PubMed/NCBI

3 

Théry C, Ostrowski M and Segura E: Membrane vesicles as conveyors of immune responses. Nat Rev Immunol. 9:581–593. 2009. View Article : Google Scholar : PubMed/NCBI

4 

Lee TH, D'Asti E, Magnus N, Al-Nedawi K, Meehan B and Rak J: Microvesicles as mediators of intercellular communication in cancer - the emerging science of cellular 'debris'. Semin Immunopathol. 33:455–467. 2011. View Article : Google Scholar : PubMed/NCBI

5 

Cocucci E, Racchetti G and Meldolesi J: Shedding microvesicles: artefacts no more. Trends Cell Biol. 19:43–51. 2009. View Article : Google Scholar : PubMed/NCBI

6 

Colombo M, Raposo G and Théry C: Biogenesis, secretion, and intercellular interactions of exosomes and other extracellular vesicles. Annu Rev Cell Dev Biol. 30:255–289. 2014. View Article : Google Scholar : PubMed/NCBI

7 

Gould SJ and Raposo G: As we wait: coping with an imperfect nomenclature for extracellular vesicles. J Extracell Vesicles. 2:Feb 15–2013.Epub ahead of print. View Article : Google Scholar : PubMed/NCBI

8 

Chen X, Liang H, Zhang J, Zen K and Zhang CY: Secreted microRNAs: a new form of intercellular communication. Trends Cell Biol. 22:125–132. 2012. View Article : Google Scholar : PubMed/NCBI

9 

Wang K, Zhang S, Weber J, Baxter D and Galas DJ: Export of microRNAs and microRNA-protective protein by mammalian cells. Nucleic Acids Res. 38:7248–7259. 2010. View Article : Google Scholar : PubMed/NCBI

10 

Gallo A, Tandon M, Alevizos I and Illei GG: The majority of microRNAs detectable in serum and saliva is concentrated in exosomes. PLoS One. 7:e306792012. View Article : Google Scholar : PubMed/NCBI

11 

Ratajczak J, Miekus K, Kucia M, Zhang J, Reca R, Dvorak P and Ratajczak MZ: Embryonic stem cell-derived microvesicles reprogram hematopoietic progenitors: evidence for horizontal transfer of mRNA and protein delivery. Leukemia. 20:847–856. 2006. View Article : Google Scholar : PubMed/NCBI

12 

Deregibus MC, Cantaluppi V, Calogero R, Lo Iacono M, Tetta C, Biancone L, Bruno S, Bussolati B and Camussi G: Endothelial progenitor cell derived microvesicles activate an angiogenic program in endothelial cells by a horizontal transfer of mRNA. Blood. 110:2440–2448. 2007. View Article : Google Scholar : PubMed/NCBI

13 

Valadi H, Ekström K, Bossios A, Sjöstrand M, Lee JJ and Lötvall JO: Exosome-mediated transfer of mRNAs and microRNAs is a novel mechanism of genetic exchange between cells. Nat Cell Biol. 9:654–659. 2007. View Article : Google Scholar : PubMed/NCBI

14 

Collino F, Deregibus MC, Bruno S, Sterpone L, Aghemo G, Viltono L, Tetta C and Camussi G: Microvesicles derived from adult human bone marrow and tissue specific mesenchymal stem cells shuttle selected pattern of miRNAs. PLoS One. 5:e118032010. View Article : Google Scholar : PubMed/NCBI

15 

Aliotta JM, Sanchez-Guijo FM, Dooner GJ, Johnson KW, Dooner MS, Greer KA, Greer D, Pimentel J, Kolankiewicz LM, Puente N, et al: Alteration of marrow cell gene expression, protein production, and engraftment into lung by lung-derived microvesicles: a novel mechanism for phenotype modulation. Stem Cells. 25:2245–2256. 2007. View Article : Google Scholar : PubMed/NCBI

16 

Gibbings D, Leblanc P, Jay F, Pontier D, Michel F, Schwab Y, Alais S, Lagrange T and Voinnet O: Human prion protein binds Argonaute and promotes accumulation of microRNA effector complexes. Nat Struct Mol Biol. 19:517–524. S12012. View Article : Google Scholar : PubMed/NCBI

17 

Laver JD, Li X, Ancevicius K, Westwood JT, Smibert CA, Morris QD and Lipshitz HD: Genome-wide analysis of Staufen-associated mRNAs identifies secondary structures that confer target specificity. Nucleic Acids Res. 41:9438–9460. 2013. View Article : Google Scholar : PubMed/NCBI

18 

Waris S, Wilce MC and Wilce JA: RNA recognition and stress granule formation by TIA proteins. Int J Mol Sci. 15:23377–23388. 2014. View Article : Google Scholar : PubMed/NCBI

19 

Höck J and Meister G: The Argonaute protein family. Genome Biol. 9(210)2008. View Article : Google Scholar : PubMed/NCBI

20 

Herrera MB, Fonsato V, Bruno S, Grange C, Gilbo N, Romagnoli R, Tetta C and Camussi G: Human liver stem cells improve liver injury in a model of fulminant liver failure. Hepatology. 57:311–319. 2013. View Article : Google Scholar

21 

Herrera MB, Fonsato V, Gatti S, Deregibus MC, Sordi A, Cantarella D, Calogero R, Bussolati B, Tetta C and Camussi G: Human liver stem cell-derived microvesicles accelerate hepatic regeneration in hepatectomized rats. J Cell Mol Med. 14:1605–1618. 2010. View Article : Google Scholar

22 

Herrera MB, Bruno S, Buttiglieri S, Tetta C, Gatti S, Deregibus MC, Bussolati B and Camussi G: Isolation and characterization of a stem cell population from adult human liver. Stem Cells. 24:2840–2850. 2006. View Article : Google Scholar : PubMed/NCBI

23 

Fonsato V, Collino F, Herrera MB, Cavallari C, Deregibus MC, Cisterna B, Bruno S, Romagnoli R, Salizzoni M, Tetta C and Camussi G: Human liver stem cell-derived microvesicles inhibit hepatoma growth in SCID mice by delivering antitumor microRNAs. Stem cells. 30:1985–1998. 2012. View Article : Google Scholar : PubMed/NCBI

24 

Martin-Serrano J, Yarovoy A, Perez-Caballero D and Bieniasz PD: Divergent retroviral late-budding domains recruit vacuolar protein sorting factors by using alternative adaptor proteins. Proc Natl Acad Sci USA. 100:12414–12419. 2003. View Article : Google Scholar : PubMed/NCBI

25 

Baietti MF, Zhang Z, Mortier E, Melchior A, Degeest G, Geeraerts A, Ivarsson Y, Depoortere F, Coomans C, Vermeiren E, et al: Syndecan-syntenin-ALIX regulates the biogenesis of exosomes. Nat Cell Biol. 14:677–685. 2012. View Article : Google Scholar : PubMed/NCBI

26 

Roucourt B, Meeussen S, Bao J, Zimmermann P and David G: Heparanase activates the syndecan-syntenin-ALIX exosome pathway. Cell Res. 25:412–428. 2015. View Article : Google Scholar : PubMed/NCBI

27 

Ghossoub R, Lembo F, Rubio A, Gaillard CB, Bouchet J, Vitale N, Slavík J, Machala M and Zimmermann P: Syntenin-ALIX exosome biogenesis and budding into multivesicular bodies are controlled by ARF6 and PLD2. Nat Commun. 5(3477)2014. View Article : Google Scholar : PubMed/NCBI

28 

Missotten M, Nichols A, Rieger K and Sadoul R: Alix, a novel mouse protein undergoing calcium-dependent interaction with the apoptosis-linked-gene 2 (ALG-2) protein. Cell Death Differ. 6:124–129. 1999. View Article : Google Scholar : PubMed/NCBI

29 

Odorizzi G, Katzmann DJ, Babst M, Audhya A and Emr SD: Bro1 is an endosome-associated protein that functions in the MVB pathway in Saccharomyces cerevisiae. J Cell Sci. 116:1893–1903. 2003. View Article : Google Scholar : PubMed/NCBI

30 

Schmidt MH, Hoeller D, Yu J, Furnari FB, Cavenee WK, Dikic I and Bögler O: Alix/AIP1 antagonizes epidermal growth factor receptor downregulation by the Cbl-SETA/CIN85 complex. Mol Cell Biol. 24:8981–8993. 2004. View Article : Google Scholar : PubMed/NCBI

31 

Strack B, Calistri A, Craig S, Popova E and Göttlinger HG: AIP1/ALIX is a binding partner for HIV-1 p6 and EIAV p9 functioning in virus budding. Cell. 114:689–699. 2003. View Article : Google Scholar : PubMed/NCBI

32 

Sette P, Dussupt V and Bouamr F: Identification of the HIV-1 NC binding interface in Alix Bro1 reveals a role for RNA. J Virol. 86:11608–11615. 2012. View Article : Google Scholar : PubMed/NCBI

33 

Morita E, Sandrin V, Chung HY, Morham SG, Gygi SP, Rodesch CK and Sundquist WI: Human ESCRT and ALIX proteins interact with proteins of the midbody and function in cytokinesis. EMBO J. 26:4215–4227. 2007. View Article : Google Scholar : PubMed/NCBI

34 

Dragovic RA, Gardiner C, Brooks AS, Tannetta DS, Ferguson DJ, Hole P, Carr B, Redman CW, Harris AL, Dobson PJ, et al: Sizing and phenotyping of cellular vesicles using Nanoparticle Tracking Analysis. Nanomedicine. 7:780–788. 2011. View Article : Google Scholar : PubMed/NCBI

35 

Lopatina T, Bruno S, Tetta C, Kalinina N, Porta M and Camussi G: Platelet-derived growth factor regulates the secretion of extracellular vesicles by adipose mesenchymal stem cells and enhances their angiogenic potential. Cell Commun Signal. 12(26)2014. View Article : Google Scholar : PubMed/NCBI

36 

Deregibus MC, Buttiglieri S, Russo S, Bussolati B and Camussi G: CD40-dependent activation of phosphatidylinositol 3-kinase/Akt pathway mediates endothelial cell survival and in vitro angiogenesis. J Biol Chem. 278:18008–18014. 2003. View Article : Google Scholar : PubMed/NCBI

37 

Anderson P and Kedersha N: RNA granules. J Cell Biol. 172:803–808. 2006. View Article : Google Scholar : PubMed/NCBI

38 

Lin J, Li J, Huang B, Liu J, Chen X, Chen XM, Xu YM, Huang LF and Wang XZ: Exosomes: novel biomarkers for clinical diagnosis. Scientific World Journal. 2015(657086)2015. View Article : Google Scholar

39 

Katoh M: Therapeutics targeting angiogenesis: genetics and epigenetics, extracellular miRNAs and signaling networks (Review). Int J Mol Med. 32:763–767. 2013.PubMed/NCBI

40 

Chaput N and Théry C: Exosomes: Immune properties and potential clinical implementations. Semin Immunopathol. 33:419–440. 2011. View Article : Google Scholar

41 

Milane L, Singh A, Mattheolabakis G, Suresh M and Amiji MM: Exosome mediated communication within the tumor micro-environment. J Control Release. 219:278–294. 2015. View Article : Google Scholar : PubMed/NCBI

42 

De Jong OG, Van Balkom BW, Schiffelers RM, Bouten CV and Verhaar MC: Extracellular vesicles: potential roles in regenerative medicine. Front Immunol. 5(608)2014. View Article : Google Scholar : PubMed/NCBI

43 

Quesenberry PJ, Aliotta J, Deregibus MC and Camussi G: Role of extracellular RNA-carrying vesicles in cell differentiation and reprogramming. Stem Cell Res Ther. 6(153)2015. View Article : Google Scholar : PubMed/NCBI

44 

Zhang Y, Wu XH, Luo CL, Zhang JM, He BC and Chen G: Interleukin-12-anchored exosomes increase cytotoxicity of T lymphocytes by reversing the JAK/STAT pathway impaired by tumor-derived exosomes. Int J Mol Med. 25:695–700. 2010.PubMed/NCBI

45 

Morita E: Differential requirements of mammalian ESCRTs in multivesicular body formation, virus budding and cell division. FEBS J. 279:1399–1406. 2012. View Article : Google Scholar : PubMed/NCBI

46 

Roxrud I, Stenmark H and Malerød L: ESCRT & Co. Biol Cell. 102:293–318. 2010. View Article : Google Scholar : PubMed/NCBI

47 

Votteler J and Sundquist WI: Virus budding and the ESCRT pathway. Cell Host Microbe. 14:232–241. 2013. View Article : Google Scholar : PubMed/NCBI

48 

Pan S, Wang R, Zhou X, He G, Koomen J, Kobayashi R, Sun L, Corvera J, Gallick GE and Kuang J: Involvement of the conserved adaptor protein Alix in actin cytoskeleton assembly. J Biol Chem. 281:34640–34650. 2006. View Article : Google Scholar : PubMed/NCBI

49 

Shen B, Wu N, Yang JM and Gould SJ: Protein targeting to exosomes/microvesicles by plasma membrane anchors. J Biol Chem. 286:14383–14395. 2011. View Article : Google Scholar : PubMed/NCBI

50 

Fang Y, Wu N, Gan X, Yan W, Morrell JC and Gould SJ: Higher-order oligomerization targets plasma membrane proteins and HIV gag to exosomes. PLoS Biol. 5:e1582007. View Article : Google Scholar : PubMed/NCBI

51 

Booth AM, Fang Y, Fallon JK, Yang JM, Hildreth JE and Gould SJ: Exosomes and HIV Gag bud from endosome-like domains of the T cell plasma membrane. J Cell Biol. 172:923–935. 2006. View Article : Google Scholar : PubMed/NCBI

52 

Li L, Zhu D, Huang L, Zhang J, Bian Z, Chen X, Liu Y, Zhang CY and Zen K: Argonaute 2 complexes selectively protect the circulating microRNAs in cell-secreted microvesicles. PLoS One. 7:e469572012. View Article : Google Scholar : PubMed/NCBI

Related Articles

  • Abstract
  • View
  • Download
  • Twitter
Copy and paste a formatted citation
Spandidos Publications style
Iavello A, Frech VS, Gai C, Deregibus MC, Quesenberry PJ and Camussi G: Role of Alix in miRNA packaging during extracellular vesicle biogenesis. Int J Mol Med 37: 958-966, 2016.
APA
Iavello, A., Frech, V.S., Gai, C., Deregibus, M.C., Quesenberry, P.J., & Camussi, G. (2016). Role of Alix in miRNA packaging during extracellular vesicle biogenesis. International Journal of Molecular Medicine, 37, 958-966. https://doi.org/10.3892/ijmm.2016.2488
MLA
Iavello, A., Frech, V. S., Gai, C., Deregibus, M. C., Quesenberry, P. J., Camussi, G."Role of Alix in miRNA packaging during extracellular vesicle biogenesis". International Journal of Molecular Medicine 37.4 (2016): 958-966.
Chicago
Iavello, A., Frech, V. S., Gai, C., Deregibus, M. C., Quesenberry, P. J., Camussi, G."Role of Alix in miRNA packaging during extracellular vesicle biogenesis". International Journal of Molecular Medicine 37, no. 4 (2016): 958-966. https://doi.org/10.3892/ijmm.2016.2488
Copy and paste a formatted citation
x
Spandidos Publications style
Iavello A, Frech VS, Gai C, Deregibus MC, Quesenberry PJ and Camussi G: Role of Alix in miRNA packaging during extracellular vesicle biogenesis. Int J Mol Med 37: 958-966, 2016.
APA
Iavello, A., Frech, V.S., Gai, C., Deregibus, M.C., Quesenberry, P.J., & Camussi, G. (2016). Role of Alix in miRNA packaging during extracellular vesicle biogenesis. International Journal of Molecular Medicine, 37, 958-966. https://doi.org/10.3892/ijmm.2016.2488
MLA
Iavello, A., Frech, V. S., Gai, C., Deregibus, M. C., Quesenberry, P. J., Camussi, G."Role of Alix in miRNA packaging during extracellular vesicle biogenesis". International Journal of Molecular Medicine 37.4 (2016): 958-966.
Chicago
Iavello, A., Frech, V. S., Gai, C., Deregibus, M. C., Quesenberry, P. J., Camussi, G."Role of Alix in miRNA packaging during extracellular vesicle biogenesis". International Journal of Molecular Medicine 37, no. 4 (2016): 958-966. https://doi.org/10.3892/ijmm.2016.2488
Follow us
  • Twitter
  • LinkedIn
  • Facebook
About
  • Spandidos Publications
  • Careers
  • Cookie Policy
  • Privacy Policy
How can we help?
  • Help
  • Live Chat
  • Contact
  • Email to our Support Team