Spandidos Publications Logo
  • About
    • About Spandidos
    • Aims and Scopes
    • Abstracting and Indexing
    • Editorial Policies
    • Reprints and Permissions
    • Job Opportunities
    • Terms and Conditions
    • Contact
  • Journals
    • All Journals
    • Oncology Letters
      • Oncology Letters
      • Information for Authors
      • Editorial Policies
      • Editorial Board
      • Aims and Scope
      • Abstracting and Indexing
      • Bibliographic Information
      • Archive
    • International Journal of Oncology
      • International Journal of Oncology
      • Information for Authors
      • Editorial Policies
      • Editorial Board
      • Aims and Scope
      • Abstracting and Indexing
      • Bibliographic Information
      • Archive
    • Molecular and Clinical Oncology
      • Molecular and Clinical Oncology
      • Information for Authors
      • Editorial Policies
      • Editorial Board
      • Aims and Scope
      • Abstracting and Indexing
      • Bibliographic Information
      • Archive
    • Experimental and Therapeutic Medicine
      • Experimental and Therapeutic Medicine
      • Information for Authors
      • Editorial Policies
      • Editorial Board
      • Aims and Scope
      • Abstracting and Indexing
      • Bibliographic Information
      • Archive
    • International Journal of Molecular Medicine
      • International Journal of Molecular Medicine
      • Information for Authors
      • Editorial Policies
      • Editorial Board
      • Aims and Scope
      • Abstracting and Indexing
      • Bibliographic Information
      • Archive
    • Biomedical Reports
      • Biomedical Reports
      • Information for Authors
      • Editorial Policies
      • Editorial Board
      • Aims and Scope
      • Abstracting and Indexing
      • Bibliographic Information
      • Archive
    • Oncology Reports
      • Oncology Reports
      • Information for Authors
      • Editorial Policies
      • Editorial Board
      • Aims and Scope
      • Abstracting and Indexing
      • Bibliographic Information
      • Archive
    • Molecular Medicine Reports
      • Molecular Medicine Reports
      • Information for Authors
      • Editorial Policies
      • Editorial Board
      • Aims and Scope
      • Abstracting and Indexing
      • Bibliographic Information
      • Archive
    • World Academy of Sciences Journal
      • World Academy of Sciences Journal
      • Information for Authors
      • Editorial Policies
      • Editorial Board
      • Aims and Scope
      • Abstracting and Indexing
      • Bibliographic Information
      • Archive
    • International Journal of Functional Nutrition
      • International Journal of Functional Nutrition
      • Information for Authors
      • Editorial Policies
      • Editorial Board
      • Aims and Scope
      • Abstracting and Indexing
      • Bibliographic Information
      • Archive
    • International Journal of Epigenetics
      • International Journal of Epigenetics
      • Information for Authors
      • Editorial Policies
      • Editorial Board
      • Aims and Scope
      • Abstracting and Indexing
      • Bibliographic Information
      • Archive
    • Medicine International
      • Medicine International
      • Information for Authors
      • Editorial Policies
      • Editorial Board
      • Aims and Scope
      • Abstracting and Indexing
      • Bibliographic Information
      • Archive
  • Articles
  • Information
    • Information for Authors
    • Information for Reviewers
    • Information for Librarians
    • Information for Advertisers
    • Conferences
  • Language Editing
Spandidos Publications Logo
  • About
    • About Spandidos
    • Aims and Scopes
    • Abstracting and Indexing
    • Editorial Policies
    • Reprints and Permissions
    • Job Opportunities
    • Terms and Conditions
    • Contact
  • Journals
    • All Journals
    • Biomedical Reports
      • Information for Authors
      • Editorial Policies
      • Editorial Board
      • Aims and Scope
      • Abstracting and Indexing
      • Bibliographic Information
      • Archive
    • Experimental and Therapeutic Medicine
      • Information for Authors
      • Editorial Policies
      • Editorial Board
      • Aims and Scope
      • Abstracting and Indexing
      • Bibliographic Information
      • Archive
    • International Journal of Epigenetics
      • Information for Authors
      • Editorial Policies
      • Editorial Board
      • Aims and Scope
      • Abstracting and Indexing
      • Bibliographic Information
      • Archive
    • International Journal of Functional Nutrition
      • Information for Authors
      • Editorial Policies
      • Editorial Board
      • Aims and Scope
      • Abstracting and Indexing
      • Bibliographic Information
      • Archive
    • International Journal of Molecular Medicine
      • Information for Authors
      • Editorial Policies
      • Editorial Board
      • Aims and Scope
      • Abstracting and Indexing
      • Bibliographic Information
      • Archive
    • International Journal of Oncology
      • Information for Authors
      • Editorial Policies
      • Editorial Board
      • Aims and Scope
      • Abstracting and Indexing
      • Bibliographic Information
      • Archive
    • Medicine International
      • Information for Authors
      • Editorial Policies
      • Editorial Board
      • Aims and Scope
      • Abstracting and Indexing
      • Bibliographic Information
      • Archive
    • Molecular and Clinical Oncology
      • Information for Authors
      • Editorial Policies
      • Editorial Board
      • Aims and Scope
      • Abstracting and Indexing
      • Bibliographic Information
      • Archive
    • Molecular Medicine Reports
      • Information for Authors
      • Editorial Policies
      • Editorial Board
      • Aims and Scope
      • Abstracting and Indexing
      • Bibliographic Information
      • Archive
    • Oncology Letters
      • Information for Authors
      • Editorial Policies
      • Editorial Board
      • Aims and Scope
      • Abstracting and Indexing
      • Bibliographic Information
      • Archive
    • Oncology Reports
      • Information for Authors
      • Editorial Policies
      • Editorial Board
      • Aims and Scope
      • Abstracting and Indexing
      • Bibliographic Information
      • Archive
    • World Academy of Sciences Journal
      • Information for Authors
      • Editorial Policies
      • Editorial Board
      • Aims and Scope
      • Abstracting and Indexing
      • Bibliographic Information
      • Archive
  • Articles
  • Information
    • For Authors
    • For Reviewers
    • For Librarians
    • For Advertisers
    • Conferences
  • Language Editing
Login Register Submit
  • This site uses cookies
  • You can change your cookie settings at any time by following the instructions in our Cookie Policy. To find out more, you may read our Privacy Policy.

    I agree
Search articles by DOI, keyword, author or affiliation
Search
Advanced Search
presentation
International Journal of Molecular Medicine
Join Editorial Board Propose a Special Issue
Print ISSN: 1107-3756 Online ISSN: 1791-244X
Journal Cover
August-2018 Volume 42 Issue 2

Full Size Image

Sign up for eToc alerts
Recommend to Library

Journals

International Journal of Molecular Medicine

International Journal of Molecular Medicine

International Journal of Molecular Medicine is an international journal devoted to molecular mechanisms of human disease.

International Journal of Oncology

International Journal of Oncology

International Journal of Oncology is an international journal devoted to oncology research and cancer treatment.

Molecular Medicine Reports

Molecular Medicine Reports

Covers molecular medicine topics such as pharmacology, pathology, genetics, neuroscience, infectious diseases, molecular cardiology, and molecular surgery.

Oncology Reports

Oncology Reports

Oncology Reports is an international journal devoted to fundamental and applied research in Oncology.

Experimental and Therapeutic Medicine

Experimental and Therapeutic Medicine

Experimental and Therapeutic Medicine is an international journal devoted to laboratory and clinical medicine.

Oncology Letters

Oncology Letters

Oncology Letters is an international journal devoted to Experimental and Clinical Oncology.

Biomedical Reports

Biomedical Reports

Explores a wide range of biological and medical fields, including pharmacology, genetics, microbiology, neuroscience, and molecular cardiology.

Molecular and Clinical Oncology

Molecular and Clinical Oncology

International journal addressing all aspects of oncology research, from tumorigenesis and oncogenes to chemotherapy and metastasis.

World Academy of Sciences Journal

World Academy of Sciences Journal

Multidisciplinary open-access journal spanning biochemistry, genetics, neuroscience, environmental health, and synthetic biology.

International Journal of Functional Nutrition

International Journal of Functional Nutrition

Open-access journal combining biochemistry, pharmacology, immunology, and genetics to advance health through functional nutrition.

International Journal of Epigenetics

International Journal of Epigenetics

Publishes open-access research on using epigenetics to advance understanding and treatment of human disease.

Medicine International

Medicine International

An International Open Access Journal Devoted to General Medicine.

Journal Cover
August-2018 Volume 42 Issue 2

Full Size Image

Sign up for eToc alerts
Recommend to Library

  • Article
  • Citations
    • Cite This Article
    • Download Citation
    • Create Citation Alert
    • Remove Citation Alert
    • Cited By
  • Similar Articles
    • Related Articles (in Spandidos Publications)
    • Similar Articles (Google Scholar)
    • Similar Articles (PubMed)
  • Download PDF
  • Download XML
  • View XML
Article Open Access

Anti‑cancer effects of fisetin on mammary carcinoma cells via regulation of the PI3K/Akt/mTOR pathway: In vitro and in vivo studies

  • Authors:
    • Xu Sun
    • Xueman Ma
    • Qiwei Li
    • Yong Yang
    • Xiaolong Xu
    • Jiaqi Sun
    • Mingwei Yu
    • Kexin Cao
    • Lin Yang
    • Guowang Yang
    • Ganlin Zhang
    • Xiaomin Wang
  • View Affiliations / Copyright

    Affiliations: Department of Oncology, Beijing Hospital of Traditional Chinese Medicine Affiliated to Capital Medical University, Beijing 100010, P.R. China, Department of Oncology, Beijing Hospital of Traditional Chinese Medicine Affiliated to Capital Medical University, Beijing 100010, P.R. China
    Copyright: © Sun et al. This is an open access article distributed under the terms of Creative Commons Attribution License.
  • Pages: 811-820
    |
    Published online on: May 2, 2018
       https://doi.org/10.3892/ijmm.2018.3654
  • Expand metrics +
Metrics: Total Views: 0 (Spandidos Publications: | PMC Statistics: )
Metrics: Total PDF Downloads: 0 (Spandidos Publications: | PMC Statistics: )
Cited By (CrossRef): 0 citations Loading Articles...

This article is mentioned in:



Abstract

Fisetin, a natural flavonoid found in a variety of edible and medical plants, has been suggested to inhibit the proliferation of various tumor cells and to induce apoptosis. However, the effects of fisetin on breast cancer have rarely been reported and the underlying mechanism is still undefined. The present study explored the anti‑cancer effects of fisetin on mammary carcinoma cells and the underlying mechanisms. Following treatment with fisetin, viability of 4T1, MCF‑7 and MDA‑MB‑231 cells were measured by MTT assay. The inhibitory effects of fisetin on proliferation, migration and invasion were evaluated in 4T1 cells using proliferation array, wound‑healing assay, and HUV‑EC‑C‑cell barrier based on electrical cell‑substrate impedance sensing platform. Cell apoptosis was analyzed by flow cytometry, and western blotting analysis was performed to identify target molecules. A 4T1 orthotopic mammary tumor model was used to assess the fisetin‑inhibition on tumor growth in vivo. Test kits were used to examine the liver and kidney function of tumor‑bearing mice. The results suggest that fisetin suppressed the proliferation of breast cancer cells, suppressed the metastasis and invasiveness of 4T1 cells, and induced the apoptosis of 4T1 cells in vitro. The potent anti‑cancer effect of fisetin was associated with the regulation of the phosphatidylinositol‑3‑kinase/protein kinase B/mammalian target of rapamycin pathway. In vivo experiments demonstrated that fisetin suppressed the growth of 4T1 cell‑derived orthotopic breast tumors and enhanced tumor cell apoptosis, and the evaluated alanine amino transferase and aspartate amino transferase levels in serum of tumor‑bearing mice suggested that fisetin may lead to side effects on liver biochemical function. The present study confirms that fisetin exerted an anti‑mammary carcinoma effect. However, in vivo experiments also revealed that fisetin had low solubility and low bioavailability. Further investigation is required to determine the clinical value of fisetin.

Introduction

Breast cancer has the highest incidence rate of all female malignancies (1). Breast cancer-related death ranks first among all cancer-related mortality in females (2). The prevention and treatment of breast cancer have received much attention in the field of oncology for years. Recently, there have been breakthroughs in the treatment of breast cancer, especially in endocrine therapy and molecular-targeted therapy (3-6). However, these therapies may only benefit certain patients; for triple-negative breast cancer or patients with a heavy tumor burden, the treatment choice is limited and the prognosis is still poor (7-9). Novel agents are urgently needed to enrich current treatment strategies. Following the success of artemisinin and paclitaxel, Traditional Chinese Medicine and natural plant extracts have received increasing attention in medical research (10,11), as they have important roles in the prevention and treatment of breast cancer (12).

Flavonoids are a class of small-molecule polyphenolic compounds and secondary metabolites of plants. Naturally occurring flavonoids are widely distributed in the roots, stems, and leaves of plants (13,14). Flavonoids perform various biological activities, including anti-inflammatory, antioxidant, anti-allergic and antiviral activities (15,16). Furthermore, flavonoids have effects in tumor prevention and treatment (17-19). Dietary intake of flavonoids has been negatively correlated with the risk incidence of a number of different types of cancer (20,21).

Fisetin, a natural flavonoid found in a variety of edible and medicinal plants, has been suggested to possess anti-tumor activity (13,22). Fisetin inhibits the proliferation, metastasis and invasiveness of lung cancer cells (23,24). A similar anti-tumor effect of fisetin has been observed in preclinical studies of colorectal cancer, prostate cancer, pancreatic cancer and melanoma (25-28), and it has been indicated that phosphoinositide 3-kinase (PI3K)/protein kinase B (Akt)/mechanistic target of rapamycin (mTOR) may be the target signaling pathway of fisetin (22). The PI3K/Akt/mTOR pathway is also known to have a central role in various cellular processes that contribute to the malignant phenotype of breast cancer (29-31). Previous studies have reported that fisetin and/or its nanoparticles induced cytotoxicity in MCF-7 and MDA-MB-231 cells by apoptosis in vitro (32-37), and another study reported the anti-tumor effect of fisetin in an MCF-7-bearing xenograft tumor model in vivo (38). However, the underlying mechanism of how fisetin induces apoptosis of breast cancer cells remains to be elucidated. Considering the role of fisetin in the prevention and treatment of other tumors, the present study investigated the effect of fisetin on mammary carcinoma cells proliferation, migration and invasion, and explored the potential underlying molecular mechanisms.

Materials and methods

Cell culture

Mouse mammary carcinoma 4T1 cells were purchased from the Cell Bank of Type Culture Collection of the Chinese Academy of Sciences (Shanghai, China). Luciferase-labeled 4T1 cells (4T1-luc2) were provided by Caliper Life Sciences; PerkinElmer, Inc. (Waltham, MA, USA). Human breast cancer cells (MDA-MB-231 and MCF-7) and HUV-EC-C human umbilical vein endothelial cells were purchased from the Cell Resource Center of the Institute of Basic Medical Sciences, Chinese Academy of Medical Science (Beijing, China). RPMI-1640 medium (Gibco; Thermo Fisher Scientific, Inc., Waltham, MA, USA) supplemented with 10% fetal bovine serum and 1% penicillin/streptomycin was used for culture of 4T1, 4T1-luc2 and MDA-MB-231 cells. MCF-7 and HUV-EC-C cells were cultured in Dulbecco's modified Eagle medium (Gibco; Thermo Fisher Scientific, Inc.). All cells were maintained in incubators at 37°C in an atmosphere of 5% CO2 and 95% humidity. Fisetin (>98% purity), purchased from Sigma-Aldrich; Merck KGaA (Darmstadt, Germany), was dissolved in dimethyl sulfoxide (DMSO; Sigma-Aldrich; Merck KGaA), and storage solutions were prepared at a concentration of 80 mM. In all cell experiments, the final concentration of DMSO was controlled and limited to <0.1% (v/v).

Examination of the effect of fisetin on the viability of breast cancer cells

Exponentially growing cells (4T1, MCF-7 and MDA-MB-231) were seeded into 96-well plates (1×103 cells/well) and were routinely cultured for 24 h. Subsequently, 100 µl fisetin-containing medium was added to each well; the final concentrations of fisetin were adjusted to 0, 20, 40 and 80 µM. Negative groups consisting of fisetin+medium+MTT without cells and medium+MTT without cells were used as controls, to eliminate underestimation of the fisetin effect. Following incubation for 24 and 48 h, viable cells were measured via MTT assay (Sigma-Aldrich; Merck KGaA) using DMSO to dissolve the purple formazan, and optical density was measured at 570 nm using a microplate reader (Thermo Fisher Scientific, Inc.). The optical density of fisetin+medium+MTT was subtracted from values obtained when cells were present. Experiments were performed in triplicate.

Examination of the effect of fisetin on the proliferation, migration, and invasiveness of mammary carcinoma cells via the electrical cell-substrate impedance sensing (ECIS) method ECIS proliferation array

ECIS is a research platform that allows real-time, quantitative, non-invasive monitoring of cell behavior. The ECIS system is composed of an eight-well cell culture array with gold-plated electrodes attached to the bottom of the wells and an impedance detection system. Due to the physical properties of ECIS, the number of attached cells is proportional to the change in resistance. Therefore, cellular behavior can be monitored in real time without interruption or labeling by recording cell-induced resistance (39,40). The ECIS array 8WCP (Applied Biophysics, Inc., Troy, NY, USA) was prepared, and electrodes were stabilized according to the manufacturer's protocol (39,40). Basic resistance data of the array were collected overnight in the Muti-Fre mode. After the curves were stable, the array was removed. Logarithmically growing 4T1 cells were exposed to fisetin in the array. The concentration of 4T1 cells was adjusted to 6×104 cells/well. The final concentrations of fisetin were adjusted to 0, 20, 40 and 80 µM. Cell proliferation was determined by measuring the cell growth-induced resistance changes. Experiments were performed in triplicate.

ECIS wound healing array

A total of 1×105 4T1 cells/ml was added to each well of the 8W1E array (Applied Biophysics, Inc.). Once the resistance had reached a plateau, the medium was replaced with serum-free culture medium supplemented with fisetin (0, 2, 4 and 8 µM) for 6 h. Subsequently, 4T1 cells were subjected to electronic wounding, which resulted in cell death in the active electrode region and decreased cell impedance. Cells located outside of the electrode area migrated to the electrode region, which caused another rise in impedance. Wound-healing process was recorded by continuous impedance measurements for 10 h in the incubator at 37°C with 5% CO2. The metastatic capability of the 4T1 cells was determined via an analysis of the cell growth-induced changes in resistance. Experiments were performed in triplicate.

ECIS invsion array

HUV-EC-C suspension (1×105 cells/well) was added to each well of the 8W1E array. Once the resistance value of HUV-EC-C reached a plateau, fisetin (0, 10, 20 and 40 µM)-treated 4T1 or fisetin (0, 20, 40 and 80 µM)-treated MDA-MB-231 cells were added to the array (1×105 cells/well). HUV-EC-C cells were used to simulate an artificial vascular endothelial layer. The progress of tumor cell invasion with HUV-EC-C mimics tumor cell invasion of blood vessels in humans. Penetration of the HUV-EC-C barrier by 4T1 cells or MDA-MB-231 cells would lead to a decrease in resistance. The invasive capability of the 4T1 cells and MDA-MB-231 cells was determined by measuring the degree of decrease in the resistance value. Experiments were performed in triplicate.

Flow cytometric analysis of apoptosis

Apoptosis was assessed using an Annexin V/Propidium Iodide (PI) Apoptosis Detection kit (cat. no. KGA 008; Nanjing KeyGen Biotech Co., Ltd., Nanjing, China). Following treatment with fisetin (0, 20, 40 and 80 µM) for 24 h, 4T1 cells were harvested and resuspended in 500 µl binding buffer on ice. The cells were mixed thoroughly with 5 µl Annexin V/fluorescein isothiocyanate and then with 5 µl PI. Following incubation at room temperature for 15 min in the dark, apoptotic cells were examined using a flow cytometer (Beckman Coulter, Inc., Brea, CA, USA), and data was analyzed with EXPO32 Analysis Software (Version 1.1C; Beckman Coulter, Inc.). Experiments were performed in triplicate.

Western blot analysis of PI3K/Akt/mTOR-related proteins

Following treatment of the 4T1 cells with fisetin (0, 20, 40 and 80 µM) for 24 h, proteins were extracted from the cells by lysis in radioimmunoprecipitation assay buffer (Applygen Technologies, Inc., Beijing, China) with protease inhibitor cOmplete tablets (Roche Applied Science, Penzberg, Germany) and PhosSTOP phosphatase inhibitor cocktail tablets (Roche Applied Science). Western blotting was performed as previously described (41,42). The primary antibodies, purchased from Cell Signaling Technology, Inc. (Danvers, MA, USA), were anti-mTOR (cat. no. 2983), anti-phosphorylated (p)-mTOR (cat. no. 5536), anti-Akt (cat. no. 9272), anti-p-Akt (cat. no. 9271), anti-PI3K (cat. no. 4263), anti-p-PI3K (cat. no. 13857), anti-B cell lymphoma (Bcl)-2 associated X protein (Bax; cat. no. 14796), anti-Bcl-extra large (Bcl-xL; cat. no. 2764), anti-P70 (cat. no. 2708), and anti-p-p70 (cat. no. 9234). Reference protein (β-actin) antibody (cat. no. E021020-01) was purchased from Beijing GuanXingYun Sci & Tech Co., Ltd. (Beijing, China). The membrane was incubated with above primary antibody in 5% BSA (Amresco, LLC, Solon, OH, USA) at 1:1,000, and then incubated with the Dylight™ 680- (cat. no. 072-06-15-06) or 800-labeled secondary antibody (cat. no. 072-07-18-06; KPL, Inc., Gaithersburg, MD, USA) at 1:8,000. Odyssey infrared imaging system V3.0 (LICOR Biosciences Company, USA) was used for membrane scanning. The signal intensity of each protein was measured with Image-Pro Plus Version 6.0 software (Media Cybernetics, Inc., Rockville, MD, USA).

Murine 4T1 mammary tumor model

All animal experiments were carried out in accordance with the National Research Council (US) Committee for the Update of the Guide for the Care and Use of Laboratory Animals (43), and were approved by the Animal Ethics Committee of Beijing Hospital of Traditional Chinese affiliated with Medicine Capital Medical University (application no. 2017020201). A total of 30 female BALB/c mice (age, 6-8 weeks; weight, 18±2 g) were purchased from Beijing Vital River Laboratory Animal Technology Co., Ltd. (Beijing, China), and housed under specific pathogen-free conditions at a constant temperature (20±2°C) and 40-50% humidity in a 12-h light/dark cycle with free access to food and water. The 4T1 orthotopic mammary tumor model was established as previously described (41,44). Briefly, 1×104 4T1 cells were injected into the left fourth mammary fat pad during isoflurane gas anesthesia. At 12 days following inoculation, tumor length (L) and width (W) were measured using electronic vernier caliper, and tumor volume (V) was calculated (V=LxW2/2). Mice were reordered and numbered according to tumor volume from small to large, and randomly divided into the following three groups (n=10/group) according to the block random sequence generated by SPSS 19.0 (IBM Corp., Armonk, NY, USA): Vehicle group, fisetin group and control group. The mice were administered an intraperitoneal injection of 30 µl vehicle alone (DMSO:polyethylene glycol 200, 1:4), fisetin (223 mg/kg), or normal saline every day for 3 successive weeks, respectively. At 33 d following inoculation, the number of photons emitted by the 4T1 orthotopic tumors was measured using an In Vivo Optical Imaging Spectrum system (Caliper Life Sciences; PerkinElmer, Inc.) as previously described followed the manufacturer's protocol (41,44,45). At 34 days, mice were sacrificed, and the tumors were collected and weighed.

Terminal deoxynucleotidyl-transferase-mediated dUTP nick end labeling (TUNEL) assay

Apoptosis was analyzed using an In Situ Cell Death Detection kit (Roche Applied Science). The 4T1 breast tumors, fixed in 4% paraformaldehyde at 4°C for 24 h, were paraffin-embedded and sectioned. Tissue sections were deparaffinized and rehydrated according to standard protocols, and then incubated for 15-30 min at room temperature with proteinase K working solution. Subsequently, the TUNEL reaction mixture was added to the tumor sections. Following incubation in a humidified container for 2 h, the sections were mounted using anti- fluorescence quenching agent (Beyotime Institute of Biotechnology, Haimen, China) and observed in five fields under a fluorescence microscope (BX-53; Olympus Corporation, Tokyo, Japan) at 200× magnification.

Live and kidney function assay

A blood sample (~0.8 ml) was harvested from the heart prior to sacrifice, serum was collected via centrifugation at 827 × g for 15 min at room temperature. Serum levels of alanine amino transferase (ALT), aspartate amino transferase (AST), blood urea nitrogen (BUN) and creatinine (CREA) were measured using assay kits (cat. nos. C009, C010, C013 and C011, respectively; Nanjing Jiancheng Bioengineering Institute, Nanjing, China) according to the manufacturer's protocols.

Statistical analysis

Data were statistically analyzed using SPSS 19.0 (IBM Corp., Armonk, NY, USA) and expressed as the mean + standard deviation. Two-tailed Student's t-test was used to determine statistical differences between two groups. Comparisons among multiple groups were performed using one-way analysis of variance, with post hoc Fisher's least significant difference test. P<0.05 was considered to indicate a statistically significant difference.

Results

Fisetin inhibits breast cancer cell viability

To explore the anti-tumor potency of fisetin against breast cancer cells, the MTT assay was used to examine the effect of fisetin on the viability of breast cancer cells (4T1, MCF-7 and MDA-MB-231). The results demonstrated that fisetin significantly reduced the number of viable 4T1, MCF-7 and MDA-MB-231 breast carcinoma cells, compared with controls (Fig. 1). Furthermore, fisetin significantly inhibited the proliferation of 4T1 cells in a concentration- and time-dependent manner. Therefore, 4T1 cells were selected for further study.

Figure 1

Fisetin inhibits the proliferation of breast cancer cells. (A) MDA-MB-231, MCF-7, and 4T1 cells were treated with fisetin (20, 40, 80 µM) for 24 h or 48 h. Cell viability was determined by MTT assay. Data are presented as the mean + standard deviation (n=3). **P<0.01, ***P<0.001 vs. control; ###P<0.001.

Fisetin inhibits the proliferation, migration and invasiveness of mammary carcinoma cells - results based on the ECIS platform

The inhibitory effect of fisetin was measured by ECIS, cell proliferation was recorded by cell electric resistance for 48 h. Consistent with the results of the MTT assay, ECIS experiments demonstrated that fisetin significantly inhibited the proliferation of 4T1 cells in a concentration-dependent manner (Fig. 2A). The ECIS platform-based wound-healing assay allows for the assessment of metastatic capability. Following electrical wounding, the gradually increasing value of resistance reflects the dynamic migration of the healthy neighboring cells. The results demonstrated that the untreated 4T1 cells rapidly recovered to the state observed prior to electrical wounding. It was demonstrated that 4T1 cells that had been treated with 2 µM fisetin also recovered to the state prior to electrical wounding, but their recovery was less rapid than the control group. Cells that had been treated with 4 or 8 µM fisetin were unable to completely recover (Fig. 2B). These results indicate that fisetin inhibited the migration of 4T1 cells.

Figure 2

Fisetin inhibits 4T1 cell proliferation, migration and invasiveness based on the electrical cell-substrate impedance sensing method. (A) Resistance changes induced by 4T1 cells exposed to different concentrations of fisetin were recorded. (B) 4T1 cells treated with fisetin were subjected to electrical wounding. The wound was then healed by healthy neighboring cells, which can be observed in the resistance record. HUV-EC-C cells were cultured in the array to the plateau stage, and were subsequently challenged by (C) 4T1 or (D) MDA-MB-231 cells. Changes in resistance were monitored to examine the effect of fisetin on 4T1 and MDA-MB-231 invasion potential. Data are presented as the mean + standard deviation (n=3). ***P<0.001, vs. control.

In the ECIS platform-based cell invasion method, HUV-EC-C cells were used to simulate the in vivo vascular endothelial layer. When tumor cells penetrated the HUV-EC-C barrier, the resistance value decreased. As the growth of the HUV-EC-C cells plateaued and a stable barrier layer was formed, the layer was challenged with 4T1 and MDA-MB-231 cells. Fig. 2C indicated that 4T1 cells were able to penetrate the HUV-EC-C barrier, which led to a decrease in resistance. 4T1 cells that had been treated with 10 or 20 µM fisetin influenced, but failed to breach, the HUV-EC-C junction. However, 4T1 cells that had been treated with 40 µM fisetin failed to induce any change in the HUV-EC-C resistance (Fig. 2C). These results suggest that fisetin reduced the invasive capability of 4T1 cells. This finding was also confirmed in MDA-MB-231 cells (Fig. 2D).

Fisetin induces the apoptosis of mammary carcinoma cells

To examine the effect of fisetin on the apoptosis of 4T1 cells, cells were treated with fisetin for 24 h, followed by Annexin V/PI double staining. The apoptotic rates of 4T1 cells (early apoptosis + late apoptosis) were 10.82±4.73%, 24.28±7.92%, and 22.89±4.21% in the 20, 40, and 80 µM fisetin groups, respectively (Fig. 3A–E). Fisetin at 40 µM primarily induced early apoptosis, whereas fisetin at 80 µM primarily induced late apoptosis (apoptotic rate: 20.65±2.93%; Fig. 3F).

Figure 3

Fisetin induces apoptosis of 4T1 cells. Annexin V/PI staining demonstrated that fisetin induced the apoptosis of 4T1 cells. (E) The apoptotic rates (early apoptosis + late apoptosis) of (A) control 4T1 cells and the (B) low-, (C) moderate- and (D) high-fisetin groups were 1.02±1.20, 10.82±4.73, 24.28±7.92 and 22.89±4.21%, respectively. (F) Fisetin at 40 µM primarily induced early apoptosis, whereas fisetin at 80 µM mainly induced late apoptosis. Data are presented as the mean + standard deviation (n=3). **P<0.01 vs. control. PI, propidium iodide.

Fisetin regulates the PI3K/Akt/mTOR pathway in 4T1 mammary carcinoma cells

Western blotting was performed to examine the expression of PI3K, Akt, mTOR, P70, p-PI3K, p-Akt, p-mTOR, p-P70, Bax, and Bcl-xL proteins in 4T1 cells, in an attempt to explore the potential mechanism of fisetin intervention. The results demonstrated that treatment of 4T1 cells with fisetin significantly reduced the expression of Akt, P70, and mTOR. In addition, p-PI3K and p-PI3K/PI3K, p-Akt and p-Akt/Akt, p-P70 and p-P70/P-70 and p-mTOR were significantly decreased, Bax was significantly upregulated, and Bcl-xL was significantly downregulated following fisetin treatment in comparison with controls (Fig. 4). The very low expressions of p-mTOR and mTOR in the fisetin-treated groups may have contributed to the unexpected significant increase in the p-mTOR/mTOR ratio (Fig. 4D).

Figure 4

Fisetin regulates the PI3K/Akt/mTOR pathway in 4T1 cells. (A) 4T1 cells were treated with fisetin (0, 20, 40 or 80 µM) for 24 h, and total protein was extracted and subjected to western blot analysis. Mean + SD of band density of (B) p-mTOR, (C) mTOR, (D) p-mTOR/mTOR, (E) p-PI3K, (F) PI3K, (G) p-PI3K/PI3K, (H) p-Akt, (I) Akt, (J) p-Akt/Akt, (K) p-P70, (L) P70, (M) p-P70/P70, (N) Bax and (O) Bcl-xL. Data are presented as the mean + standard deviation (n=3) **P<0.01 vs. control. PI3K, phosphoinositide 3-kinase; Akt, protein kinase B; mTOR, mechanistic target of rapamycin; p, phosphorylated; Bcl-xL, B cell lymphoma-extra large; Bax, B cell lymphoma-2-associated X protein.

Fisetin inhibits the primary tumor growth of 4T1 cells

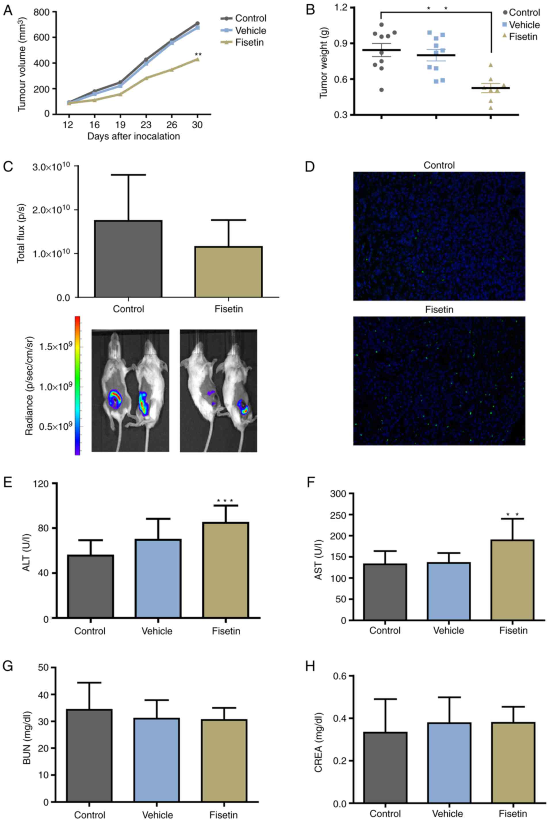
To further determine the effect of fisetin on 4T1 cells in vivo, 4T1-luc2 cells were used to establish an orthotopic-transplant model of mammary carcinoma. Significant differences were detected in tumor volume and tumor weight between the fisetin-treated and control groups, whereas vehicle demonstrated no inhibitory effect (Fig. 5A and B). Although the difference did not reach statistical significance, the number of photons emitted from the tumor was markedly reduced in the fisetin-treated group compared with the control group (Fig. 5C). The proportion of apoptotic cells was markedly increased in the fisetin-treated group (Fig. 5D). The results of in vivo experiments further demonstrated the inhibitory effect of fisetin on mammary carcinoma. However, the results also demonstrated that ALT and AST were elevated in the fisetin group (Fig. 5E and F), whereas no effect of fisetin on BUN and CREA in tumor-bearing mice was indicated (Fig. 5G and H).

Figure 5

Fisetin inhibits tumor growth and induces the apoptosis of 4T1 cells in vivo. In an orthotopic-transplant model of mammary carcinoma, mice were treated with fisetin, vehicle alone, or normal saline for 21 days. (A) Tumor volume and (B) tumor weight were decreased in the fisetin-treated group. (C) Bioluminescent signals of primary tumors are expressed as total flux. Tumors were removed from the control and fisetin groups, followed by the (D) terminal deoxynucleotidyl-transferase-mediated dUTP nick end labeling assay to analyze apoptotic cells (magnification, ×200). (E and F) fisetin may induce side effects on liver function. (G and H) No effect on kidney function was observed. Data are expressed as the mean + standard deviation. **P<0.01, ***P<0.001 vs. control. ALT, alanine amino transferase; AST, aspartate amino transferase; BUN, blood urea nitrogen; CREA, creatinine.

Discussion

As a flavonoid compound that is widely present in medicinal and edible plants, fisetin has become the focus of many studies. Yang et al (36) previously demonstrated that fisetin inhibited the proliferation of Mcf-7 cells through the regulation of apoptosis and autophagy. Matthew et al (37) recently demonstrated that fisetin inhibited the proliferation of MDA-MB-468 and MDA-MB-231 cells through the induction of cell cycle arrest and apoptosis. However, in vivo studies that have investigated the effect of fisetin on breast cancer are scarce. The present study demonstrated that fisetin inhibited the proliferation of breast cancer cells. In addition, fisetin inhibited the migration and invasiveness of 4T1 cells and induced their apoptosis. In vivo experiments demonstrated that fisetin inhibited the growth of 4T1 cell-derived orthotopically transplanted tumors. The present study also demonstrated that fisetin downregulated p-PI3K, p-Akt, and p-mTOR, and that Bax and Bcl were associated with the fisetin-induced apoptosis of 4T1 cells.

PI3K is a phosphatidylinositol kinase that can phosphorylate the third hydroxyl group of the inositol ring on the cell membrane. PI3K activation leads to the production of phosphatidylinositol (3,4,5)-trisphosphate, which is associated with the phosphorylation and activation of Akt. Activated Akt is translocated from the cell membrane to the cytoplasm and nucleus, where it activates or inhibits downstream target proteins such as Bcl-2, caspases, and mTOR through phosphorylation. This allows Akt to regulate cell proliferation, differentiation, invasion, apoptosis and energy metabolism (46-48). The PI3K/Akt/mTOR signaling pathway is activated in approximately 70% of breast cancers, and its activation is correlated with clinical characteristics and poor prognosis (49,50). Inhibition of the PI3K/Akt pathway suppresses the proliferation of tumor cells and enhances apoptosis (51). Fisetin inhibits the expression and activation of the PI3K/Akt/mTOR signaling pathway in lung, prostate and colorectal cancer, and leukemia (22), which is consistent with the results of the present study. The finding that fisetin targets and inhibits the PI3K/Akt/mTOR signaling pathway provides rationale for further investigation and the clinical application of fisetin.

Similar to other naturally occurring flavonoids, fisetin has poor solubility. In previous in vivo experiments, DMSO was used as the vehicle for the intraperitoneal injection of fisetin (26). In the in vivo experiments, mice were administered an intraperitoneal injection of fisetin at a dose of 223 mg/kg, which was determined based on the experimental dosage reported by Touil et al (26). The toxicity of fisetin observed in the present study may have been due to the combined effects of the vehicle and fisetin. Fisetin significantly increased ALT and AST levels, thus suggesting liver toxicity, whereas the vehicle markedly increased ALT, which also indicated potential liver toxicity. Apart from this potential role of the vehicle, the high dose of fisetin is the present study may be the key reason. The present research group previously attempted to gavage and intraperitoneally inject fisetin at a dosage of 112 mg/kg, however, at this dose condition, neither inhibition nor liver toxicity was observed (data not published). In the present study, the results of ALT and AST assays suggested that the fisetin dosage of 223 mg/kg may aggravate liver burden due to poor bioavailability. Further studies regarding increasing the bioavailability and reducing dose are required.

A number of potential limitations should be considered in the present study. First, according to the MTT assay performed in serum-containing medium and with fisetin-treatment of 24 or 48 h, fisetin may be cytotoxic to cells; therefore, the effects on migration/invasion may be due to the effects on cell viability. In spite of these inevitable disturbances, a number of steps were taken to reduce the mixed effects. In the wound-healing experiments, the medium was replaced with serum-free culture medium supplemented with fisetin prior to electrical wounding, and the fisetin-exposure time was reduced to 6 h. In the invasion experiments, prior to exposure to the HUV-EC-C barrier, tumor cells were treated with fisetin in the serum-free medium for 12 h. Second, the in vitro experiments on invasiveness had a potential flaw as HUV-EC-C cells are of human origin and 4T1 cells are of mouse origin; hence the interactions between these cells types may not reflect the in vivo situation when both cell types are from the same species. On this issue, help was sought from the ECIS manufacturer, who reported that the HUV-EC-C barrier used in the ECIS model is the classic model developed by their engineer, and that the stability of HUV-EC-C in the ECIS model may not be achieved by other microvascular endothelial cells. Therefore, the invasion-inhibition of the fisetin was confirmed with MDA-MB-231 cells, which are from the same species of HUV-EC-C. Furthermore, the invasion-inhibition reported in the fisetin in vitro experiments is encouraging, and the impact of fisetin on metastasis was explored in vivo. The effect of fisetin on the 4T1 model was investigated. All animal experiments culminated within 3 weeks, which was not long enough to observe obvious lung metastasis in this model, according to previous studies (41,44). During the 3-week treatment period, in the fisetin-treated group, 2 mice succumbed and the mean body weight decreased >10%, which was the humane endpoint established by the ethical approval obtained. In this situation, it was necessary to abandon the study, the effect of fisetin on lung metastases was not examined in this model. The present research group is working on fisetin-loaded material to ameliorate the poor bioavailability, solubility, instability and permeability of fisetin. Future studies regarding the effect on lung metastases remain on the research schedule of the present authors.

The low solubility and low bioavailability of fisetin limit its further investigation. Previous studies have attempted to overcome these issues with the use of drug delivery vectors and improved preparation techniques (35,52), and it is expected that future studies will provide strategies for further clinical and translational research on fisetin.

Acknowledgments

The authors would like to thank Professor Sa Liu (Beijing Institute of Heart Lung and Blood Vessel Disease, Beijing, China) for technical support with the cell apoptosis experiments.

Funding

The present study was funded by the Beijing Natural Science Foundation (grant nos. 7162084 and 7174312), National Natural Science Foundation of China (grant nos. 81373815 and 81673924), The Beijing Municipal Education Commission (grant no. KM201510025025), and The Specialized Research Fund for the Doctoral Program of Higher Education of China (grant no. 20131107110014).

Availability of data and materials

The datasets used during the current study are available from the corresponding author on reasonable request.

Authors' contributions

XS, GZ and XW conceived and designed the project and prepared the manuscript. XS, XMM, QWL, YY and KXC conducted the animal experiments. XS, XX, JS and MY conducted the cell experiments. LY and GY analyzed the data. All authors read and approved the manuscript.

Ethics approval and consent to participate

The present study was approved by the Animal Ethics Committee of Beijing Hospital of Traditional Chinese Medicine, affiliated with Capital Medical University (Beijing, China).

Consent for publication

Not applicable.

Competing interests

The authors declare that they have no competing interests.

References

1 

Torre LA, Bray F, Siegel RL, Ferlay J, Lortet-Tieulent J and Jemal A: Global cancer statistics, 2012. CA Cancer J Clin. 65:87–108. 2015. View Article : Google Scholar : PubMed/NCBI

2 

Siegel RL, Miller KD and Jemal A: Cancer Statistics, 2017. CA Cancer J Clin. 67:7–30. 2017. View Article : Google Scholar : PubMed/NCBI

3 

Gemignani ML and Hetzel DJ: Current advances in endocrine therapy options for premenopausal women with hormone receptor positive breast cancer. Gynecol Oncol. 147:153–157. 2017. View Article : Google Scholar : PubMed/NCBI

4 

Wander SA, Mayer EL and Burstein HJ: Blocking the cycle: Cyclin-dependent kinase 4/6 inhibitors in metastatic, hormone receptor-positive breast cancer. J Clin Oncol. 35:2866–2870. 2017. View Article : Google Scholar : PubMed/NCBI

5 

Guerrero-Zotano AL and Arteaga CL: Neoadjuvant trials in ER+ breast cancer: A tool for acceleration of drug development and discovery. Cancer Discov. 7:561–574. 2017. View Article : Google Scholar : PubMed/NCBI

6 

Hu X, Huang W and Fan M: Emerging therapies for breast cancer. J Hematol Oncol. 10:982017. View Article : Google Scholar : PubMed/NCBI

7 

Shachar SS, Jolly TA, Jones E and Muss HB: Management of triple-negative breast cancer in older patients: How is it different? Oncology (Williston Park). 32:58–63. 2018.

8 

Lee A and Djamgoz MBA: Triple negative breast cancer: Emerging therapeutic modalities and novel combination therapies. Cancer Treat Rev. 62:110–122. 2018. View Article : Google Scholar

9 

Wang C, Kar S, Lai X, Cai W, Arfuso F, Sethi G, Lobie PE, Goh BC, Lim LHK, Hartman M, et al: Triple negative breast cancer in Asia: An insider's view. Cancer Treat Rev. 62:29–38. 2018. View Article : Google Scholar

10 

Chao J, Dai Y, Verpoorte R, Lam W, Cheng YC, Pao LH, Zhang W and Chen S: Major achievements of evidence-based traditional Chinese medicine in treating major diseases. Biochem Pharmacol. 139:94–104. 2017. View Article : Google Scholar : PubMed/NCBI

11 

Goyal S, Gupta N, Chatterjee S and Nimesh S: Natural plant extracts as potential therapeutic agents for the treatment of cancer. Curr Top Med Chem. 17:96–106. 2017. View Article : Google Scholar

12 

Sun X, Zhang X, Nian JY, Guo J, Yin Y, Zhang GL, Yu MW, Zhang Y, Wang XM, Yang GW, et al: Chinese herbal medicine as adjunctive therapy to chemotherapy for breast cancer: A systematic review and meta-analysis. Evid Based Complement Alternat Med. 2016:32819682016. View Article : Google Scholar : PubMed/NCBI

13 

Khan N, Syed DN, Ahmad N and Mukhtar H: Fisetin: A dietary antioxidant for health promotion. Antioxid Redox Signal. 19:151–162. 2013. View Article : Google Scholar :

14 

Hodek P, Trefil P and Stiborová M: Flavonoids-potent and versatile biologically active compounds interacting with cytochromes 450. Chem Biol Interact. 139:1–21. 2002. View Article : Google Scholar : PubMed/NCBI

15 

Jang HS, Kook SH, Son YO, Kim JG, Jeon YM, Jang YS, Choi KC, Kim J, Han SK, Lee KY, et al: Flavonoids purified from Rhus verniciflua Stokes actively inhibit cell growth and induce apoptosis in human osteosarcoma cells. Biochimic Biophys Acta. 1726:309–316. 2005. View Article : Google Scholar

16 

Moon YJ, Wang X and Morris ME: Dietary flavonoids: Effects on xenobiotic and carcinogen metabolism. Toxicol In Vitro. 20:187–210. 2006. View Article : Google Scholar

17 

Wang G, Wang JJ, Guan R, Du L, Gao J and Fu XL: Strategies to target glucose metabolism in tumor microenvironment on cancer by flavonoids. Nutr Cancer. 69:534–554. 2017. View Article : Google Scholar : PubMed/NCBI

18 

George VC, Dellaire G and Rupasinghe HPV: Plant flavonoids in cancer chemoprevention: Role in genome stability. J Nutr Biochem. 45:1–14. 2017. View Article : Google Scholar

19 

Magne Nde CB, Zingue S, Winter E, Creczynski-Pasa TB, Michel T, Fernandez X, Njamen D and Clyne C: Flavonoids, breast cancer chemopreventive and/or chemotherapeutic agents. Curr Med Chem. 22:3434–3446. 2015. View Article : Google Scholar : PubMed/NCBI

20 

Zamora-Ros R, Agudo A, Lujan-Barroso L, Luján-Barroso L, Romieu I, Ferrari P, Knaze V, Bueno-de-Mesquita HB, Leenders M, Travis RC, et al: Dietary flavonoid and lignan intake and gastric adenocarcinoma risk in the European Prospective Investigation into Cancer and Nutrition (EPIC) study. Am J Clin Nutr. 96:1398–1408. 2012. View Article : Google Scholar : PubMed/NCBI

21 

Frankenfeld CL, Cerhan JR, Cozen W, Davis S, Schenk M, Morton LM, Hartge P and Ward MH: Dietary flavonoid intake and non-Hodgkin lymphoma risk. Am J Clin Nutr. 87:1439–1445. 2008. View Article : Google Scholar : PubMed/NCBI

22 

Syed DN, Adhami VM, Khan MI and Mukhtar H: Inhibition of Akt/mTOR signaling by the dietary flavonoid fisetin. Anticancer Agents Med Chem. 13:995–1001. 2013. View Article : Google Scholar : PubMed/NCBI

23 

Khan N, Afaq F, Khusro FH, Mustafa Adhami V, Suh Y and Mukhtar H: Dual inhibition of phosphatidylinositol 3-kinase/Akt and mammalian target of rapamycin signaling in human nonsmall cell lung cancer cells by a dietary flavonoid fisetin. Int J Cancer. 130:1695–1705. 2012. View Article : Google Scholar

24 

Liao YC, Shih YW, Chao CH, Lee XY and Chiang TA: Involvement of the ERK signaling pathway in fisetin reduces invasion and migration in the human lung cancer cell line A549. J Agric Food Chem. 57:8933–8941. 2009. View Article : Google Scholar : PubMed/NCBI

25 

Ravichandran N, Suresh G, Ramesh B and Siva GV: Fisetin, a novel flavonol attenuates benzo(a)pyrene-induced lung carcinogenesis in Swiss albino mice. Food Chem Toxicol. 49:1141–1147. 2011. View Article : Google Scholar : PubMed/NCBI

26 

Touil YS, Seguin J, Scherman D and Chabot GG: Improved antiangiogenic and antitumour activity of the combination of the natural flavonoid fisetin and cyclophosphamide in Lewis lung carcinoma-bearing mice. Cancer Chemother Pharmacol. 68:445–455. 2011. View Article : Google Scholar

27 

Syed DN, Afaq F, Maddodi N, Johnson JJ, Sarfaraz S, Ahmad A, Setaluri V and Mukhtar H: Inhibition of human melanoma cell growth by the dietary flavonoid fisetin is associated with disruption of Wnt/β-catenin signaling and decreased Mitf levels. J Invest Dermatol. 131:1291–1299. 2011. View Article : Google Scholar : PubMed/NCBI

28 

Murtaza I, Adhami VM, Hafeez BB, Saleem M and Mukhtar H: Fisetin, a natural flavonoid, targets chemoresistant human pancreatic cancer AsPC-1 cells through DR3-mediated inhibition of NF-kappaB. Int J Cancer. 125:2465–2473. 2009. View Article : Google Scholar : PubMed/NCBI

29 

Costa RLB, Han HS and Gradishar WJ: Targeting the PI3K/AKT/mTOR pathway in triple-negative breast cancer: A review. Breast Cancer Res Treat. 2018. View Article : Google Scholar : PubMed/NCBI

30 

Schettini F, Buono G, Trivedi MV, De Placido S, Arpino G and Giuliano M: PI3K/mTOR inhibitors in the treatment of luminal breast cancer. Why, when and to whom? Breast Care. 12:290–294. 2017. View Article : Google Scholar : PubMed/NCBI

31 

Guerrero-Zotano A, Mayer IA and Arteaga CL: PI3K/AKT/mTOR: Role in breast cancer progression, drug resistance, and treatment. Cancer Metastasis Rev. 35:515–524. 2016. View Article : Google Scholar : PubMed/NCBI

32 

Arif H, Sohail A, Farhan M, Rehman AA, Ahmad A and Hadi SM: Flavonoids-induced redox cycling of copper ions leads to generation of reactive oxygen species: A potential role in cancer chemoprevention. Int J Biol Macromol. 106:569–578. 2018. View Article : Google Scholar

33 

Ghosh P, Singha Roy A, Chaudhury S, Jana SK, Chaudhury K and Dasgupta S: Preparation of albumin based nanoparticles for delivery of fisetin and evaluation of its cytotoxic activity. Int J Biol Macromol. 86:408–417. 2016. View Article : Google Scholar : PubMed/NCBI

34 

Noh EM, Park YJ, Kim JM, Kim MS, Kim HR, Song HK, Hong OY, So HS, Yang SH, Kim JS, et al: Fisetin regulates TPA-induced breast cell invasion by suppressing matrix metalloproteinase-9 activation via the PKC/ROS/MAPK pathways. Eur J Pharmacol. 764:79–86. 2015. View Article : Google Scholar : PubMed/NCBI

35 

Kadari A, Gudem S, Kulhari H, Bhandi MM, Borkar RM, Kolapalli VR and Sistla R: Enhanced oral bioavailability and anticancer efficacy of fisetin by encapsulating as inclusion complex with HPβCD in polymeric nanoparticles. Drug Deliv. 24:224–232. 2017. View Article : Google Scholar : PubMed/NCBI

36 

Yang PM, Tseng HH, Peng CW, Chen WS and Chiu SJ: Dietary flavonoid fisetin targets caspase-3-deficient human breast cancer MCF-7 cells by induction of caspase-7-associated apoptosis and inhibition of autophagy. Int J Oncol. 40:469–478. 2012.

37 

Smith ML, Murphy K, Doucette CD, Greenshields AL and Hoskin DW: The dietary flavonoid fisetin causes cell cycle arrest, caspase-dependent apoptosis, and enhanced cytotoxicity of chemotherapeutic drugs in triple-negative breast cancer cells. J Cell Biochem. 117:1913–1925. 2016. View Article : Google Scholar : PubMed/NCBI

38 

Wang L, Zhang DZ and Wang YX: Bioflavonoid fisetin loaded α-tocopherol-poly(lactic acid)-based polymeric micelles for enhanced anticancer efficacy in breast cancers. Pharm Res. 34:453–461. 2017. View Article : Google Scholar

39 

Saxena NK, Taliaferro-Smith L, Knight BB, Merlin D, Anania FA, O'Regan RM and Sharma D: Bidirectional crosstalk between leptin and insulin-like growth factor-I signaling promotes invasion and migration of breast cancer cells via trans-activation of epidermal growth factor receptor. Cancer Res. 68:9712–9722. 2008. View Article : Google Scholar : PubMed/NCBI

40 

Saxena NK, Sharma D, Ding X, Lin S, Marra F, Merlin D and Anania FA: Concomitant activation of the JAK/STAT, PI3K/AKT, and ERK signaling is involved in leptin-mediated promotion of invasion and migration of hepatocellular carcinoma cells. Cancer Res. 67:2497–2507. 2007. View Article : Google Scholar : PubMed/NCBI

41 

Zhang Y, Zhang GL, Sun X, Cao KX, Shang YW, Gong MX, Ma C, Nan N, Li JP, Yu MW, et al: Gubenyiliu II inhibits breast tumor growth and metastasis associated with decreased hepa-ranase expression and phosphorylation of erk and akt pathways. Molecules. 22:E7872017. View Article : Google Scholar

42 

Sun JQ, Zhang GL, Zhang Y, Nan N, Sun X, Yu MW, Wang H, Li JP and Wang XM: Spatholobus suberectus column extract inhibits estrogen receptor positive breast cancer via suppressing ER MAPK PI3K/AKT pathway. Evid Based Complement Alternat Med. 2016:29343402016. View Article : Google Scholar

43 

National Research Council (US) Committee: Guide for the care and use of laboratory animals. 8th. Washington (DC): 2011

44 

Zhang Y, Zhang GL, Sun X, Cao KX, Ma C, Nan N, Yang GW, Yu MW and Wang XM: Establishment of a murine breast tumor model by subcutaneous or orthotopic implantation. Oncology Lett. 15:6233–6240. 2018.

45 

Jenkins DE, Oei Y, Hornig YS, Yu SF, Dusich J, Purchio T and Contag PR: Bioluminescent imaging (BLI) to improve and refine traditional murine models of tumor growth and metastasis. Clin Exp Metastasis. 20:733–744. 2003. View Article : Google Scholar

46 

Lien EC, Dibble CC and Toker A: PI3K signaling in cancer: Beyond AKT. Curr Opin Cell Biol. 45:62–71. 2017. View Article : Google Scholar : PubMed/NCBI

47 

Rodgers SJ, Ferguson DT, Mitchell CA and Ooms LM: Regulation of PI3K effector signalling in cancer by the phosphoinositide phosphatases. Biosci Rep. 37:2017. View Article : Google Scholar : PubMed/NCBI

48 

Carvalho S and Schmitt F: Potential role of PI3K inhibitors in the treatment of breast cancer. Future Oncol. 6:1251–1263. 2010. View Article : Google Scholar : PubMed/NCBI

49 

Aleskandarany MA, Rakha EA, Ahmed MA, Powe DG, Paish EC, Macmillan RD, Ellis IO and Green AR: PIK3C A expression in invasive breast cancer: A biomarker of poor prognosis. Breast Cancer Res Treat. 122:45–53. 2010. View Article : Google Scholar

50 

López-Knowles E, O'Toole SA, McNeil CM, Millar EK, Qiu MR, Crea P, Daly RJ, Musgrove EA and Sutherland RL: PI3K pathway activation in breast cancer is associated with the basal-like phenotype and cancer-specific mortality. Int J Cancer. 126:1121–1131. 2010. View Article : Google Scholar

51 

Rychahou PG, Jackson LN, Silva SR, Rajaraman S and Evers BM: Targeted molecular therapy of the PI3K pathway: Therapeutic significance of PI3K subunit targeting in colorectal carcinoma. Ann Surg. 243:833–842. 2006. View Article : Google Scholar : PubMed/NCBI

52 

Seguin J, Brullé L, Boyer R, Lu YM, Ramos Romano M, Touil YS, Scherman D, Bessodes M, Mignet N and Chabot GG: Liposomal encapsulation of the natural flavonoid fisetin improves bioavailability and antitumor efficacy. Int J Pharm. 444:146–154. 2013. View Article : Google Scholar : PubMed/NCBI

Related Articles

  • Abstract
  • View
  • Download
  • Twitter
Copy and paste a formatted citation
Spandidos Publications style
Sun X, Ma X, Li Q, Yang Y, Xu X, Sun J, Yu M, Cao K, Yang L, Yang G, Yang G, et al: Anti‑cancer effects of fisetin on mammary carcinoma cells via regulation of the PI3K/Akt/mTOR pathway: In vitro and in vivo studies. Int J Mol Med 42: 811-820, 2018.
APA
Sun, X., Ma, X., Li, Q., Yang, Y., Xu, X., Sun, J. ... Wang, X. (2018). Anti‑cancer effects of fisetin on mammary carcinoma cells via regulation of the PI3K/Akt/mTOR pathway: In vitro and in vivo studies. International Journal of Molecular Medicine, 42, 811-820. https://doi.org/10.3892/ijmm.2018.3654
MLA
Sun, X., Ma, X., Li, Q., Yang, Y., Xu, X., Sun, J., Yu, M., Cao, K., Yang, L., Yang, G., Zhang, G., Wang, X."Anti‑cancer effects of fisetin on mammary carcinoma cells via regulation of the PI3K/Akt/mTOR pathway: In vitro and in vivo studies". International Journal of Molecular Medicine 42.2 (2018): 811-820.
Chicago
Sun, X., Ma, X., Li, Q., Yang, Y., Xu, X., Sun, J., Yu, M., Cao, K., Yang, L., Yang, G., Zhang, G., Wang, X."Anti‑cancer effects of fisetin on mammary carcinoma cells via regulation of the PI3K/Akt/mTOR pathway: In vitro and in vivo studies". International Journal of Molecular Medicine 42, no. 2 (2018): 811-820. https://doi.org/10.3892/ijmm.2018.3654
Copy and paste a formatted citation
x
Spandidos Publications style
Sun X, Ma X, Li Q, Yang Y, Xu X, Sun J, Yu M, Cao K, Yang L, Yang G, Yang G, et al: Anti‑cancer effects of fisetin on mammary carcinoma cells via regulation of the PI3K/Akt/mTOR pathway: In vitro and in vivo studies. Int J Mol Med 42: 811-820, 2018.
APA
Sun, X., Ma, X., Li, Q., Yang, Y., Xu, X., Sun, J. ... Wang, X. (2018). Anti‑cancer effects of fisetin on mammary carcinoma cells via regulation of the PI3K/Akt/mTOR pathway: In vitro and in vivo studies. International Journal of Molecular Medicine, 42, 811-820. https://doi.org/10.3892/ijmm.2018.3654
MLA
Sun, X., Ma, X., Li, Q., Yang, Y., Xu, X., Sun, J., Yu, M., Cao, K., Yang, L., Yang, G., Zhang, G., Wang, X."Anti‑cancer effects of fisetin on mammary carcinoma cells via regulation of the PI3K/Akt/mTOR pathway: In vitro and in vivo studies". International Journal of Molecular Medicine 42.2 (2018): 811-820.
Chicago
Sun, X., Ma, X., Li, Q., Yang, Y., Xu, X., Sun, J., Yu, M., Cao, K., Yang, L., Yang, G., Zhang, G., Wang, X."Anti‑cancer effects of fisetin on mammary carcinoma cells via regulation of the PI3K/Akt/mTOR pathway: In vitro and in vivo studies". International Journal of Molecular Medicine 42, no. 2 (2018): 811-820. https://doi.org/10.3892/ijmm.2018.3654
Follow us
  • Twitter
  • LinkedIn
  • Facebook
About
  • Spandidos Publications
  • Careers
  • Cookie Policy
  • Privacy Policy
How can we help?
  • Help
  • Live Chat
  • Contact
  • Email to our Support Team