Spandidos Publications Logo
  • About
    • About Spandidos
    • Aims and Scopes
    • Abstracting and Indexing
    • Editorial Policies
    • Reprints and Permissions
    • Job Opportunities
    • Terms and Conditions
    • Contact
  • Journals
    • All Journals
    • Oncology Letters
      • Oncology Letters
      • Information for Authors
      • Editorial Policies
      • Editorial Board
      • Aims and Scope
      • Abstracting and Indexing
      • Bibliographic Information
      • Archive
    • International Journal of Oncology
      • International Journal of Oncology
      • Information for Authors
      • Editorial Policies
      • Editorial Board
      • Aims and Scope
      • Abstracting and Indexing
      • Bibliographic Information
      • Archive
    • Molecular and Clinical Oncology
      • Molecular and Clinical Oncology
      • Information for Authors
      • Editorial Policies
      • Editorial Board
      • Aims and Scope
      • Abstracting and Indexing
      • Bibliographic Information
      • Archive
    • Experimental and Therapeutic Medicine
      • Experimental and Therapeutic Medicine
      • Information for Authors
      • Editorial Policies
      • Editorial Board
      • Aims and Scope
      • Abstracting and Indexing
      • Bibliographic Information
      • Archive
    • International Journal of Molecular Medicine
      • International Journal of Molecular Medicine
      • Information for Authors
      • Editorial Policies
      • Editorial Board
      • Aims and Scope
      • Abstracting and Indexing
      • Bibliographic Information
      • Archive
    • Biomedical Reports
      • Biomedical Reports
      • Information for Authors
      • Editorial Policies
      • Editorial Board
      • Aims and Scope
      • Abstracting and Indexing
      • Bibliographic Information
      • Archive
    • Oncology Reports
      • Oncology Reports
      • Information for Authors
      • Editorial Policies
      • Editorial Board
      • Aims and Scope
      • Abstracting and Indexing
      • Bibliographic Information
      • Archive
    • Molecular Medicine Reports
      • Molecular Medicine Reports
      • Information for Authors
      • Editorial Policies
      • Editorial Board
      • Aims and Scope
      • Abstracting and Indexing
      • Bibliographic Information
      • Archive
    • World Academy of Sciences Journal
      • World Academy of Sciences Journal
      • Information for Authors
      • Editorial Policies
      • Editorial Board
      • Aims and Scope
      • Abstracting and Indexing
      • Bibliographic Information
      • Archive
    • International Journal of Functional Nutrition
      • International Journal of Functional Nutrition
      • Information for Authors
      • Editorial Policies
      • Editorial Board
      • Aims and Scope
      • Abstracting and Indexing
      • Bibliographic Information
      • Archive
    • International Journal of Epigenetics
      • International Journal of Epigenetics
      • Information for Authors
      • Editorial Policies
      • Editorial Board
      • Aims and Scope
      • Abstracting and Indexing
      • Bibliographic Information
      • Archive
    • Medicine International
      • Medicine International
      • Information for Authors
      • Editorial Policies
      • Editorial Board
      • Aims and Scope
      • Abstracting and Indexing
      • Bibliographic Information
      • Archive
  • Articles
  • Information
    • Information for Authors
    • Information for Reviewers
    • Information for Librarians
    • Information for Advertisers
    • Conferences
  • Language Editing
Spandidos Publications Logo
  • About
    • About Spandidos
    • Aims and Scopes
    • Abstracting and Indexing
    • Editorial Policies
    • Reprints and Permissions
    • Job Opportunities
    • Terms and Conditions
    • Contact
  • Journals
    • All Journals
    • Biomedical Reports
      • Information for Authors
      • Editorial Policies
      • Editorial Board
      • Aims and Scope
      • Abstracting and Indexing
      • Bibliographic Information
      • Archive
    • Experimental and Therapeutic Medicine
      • Information for Authors
      • Editorial Policies
      • Editorial Board
      • Aims and Scope
      • Abstracting and Indexing
      • Bibliographic Information
      • Archive
    • International Journal of Epigenetics
      • Information for Authors
      • Editorial Policies
      • Editorial Board
      • Aims and Scope
      • Abstracting and Indexing
      • Bibliographic Information
      • Archive
    • International Journal of Functional Nutrition
      • Information for Authors
      • Editorial Policies
      • Editorial Board
      • Aims and Scope
      • Abstracting and Indexing
      • Bibliographic Information
      • Archive
    • International Journal of Molecular Medicine
      • Information for Authors
      • Editorial Policies
      • Editorial Board
      • Aims and Scope
      • Abstracting and Indexing
      • Bibliographic Information
      • Archive
    • International Journal of Oncology
      • Information for Authors
      • Editorial Policies
      • Editorial Board
      • Aims and Scope
      • Abstracting and Indexing
      • Bibliographic Information
      • Archive
    • Medicine International
      • Information for Authors
      • Editorial Policies
      • Editorial Board
      • Aims and Scope
      • Abstracting and Indexing
      • Bibliographic Information
      • Archive
    • Molecular and Clinical Oncology
      • Information for Authors
      • Editorial Policies
      • Editorial Board
      • Aims and Scope
      • Abstracting and Indexing
      • Bibliographic Information
      • Archive
    • Molecular Medicine Reports
      • Information for Authors
      • Editorial Policies
      • Editorial Board
      • Aims and Scope
      • Abstracting and Indexing
      • Bibliographic Information
      • Archive
    • Oncology Letters
      • Information for Authors
      • Editorial Policies
      • Editorial Board
      • Aims and Scope
      • Abstracting and Indexing
      • Bibliographic Information
      • Archive
    • Oncology Reports
      • Information for Authors
      • Editorial Policies
      • Editorial Board
      • Aims and Scope
      • Abstracting and Indexing
      • Bibliographic Information
      • Archive
    • World Academy of Sciences Journal
      • Information for Authors
      • Editorial Policies
      • Editorial Board
      • Aims and Scope
      • Abstracting and Indexing
      • Bibliographic Information
      • Archive
  • Articles
  • Information
    • For Authors
    • For Reviewers
    • For Librarians
    • For Advertisers
    • Conferences
  • Language Editing
Login Register Submit
  • This site uses cookies
  • You can change your cookie settings at any time by following the instructions in our Cookie Policy. To find out more, you may read our Privacy Policy.

    I agree
Search articles by DOI, keyword, author or affiliation
Search
Advanced Search
presentation
International Journal of Molecular Medicine
Join Editorial Board Propose a Special Issue
Print ISSN: 1107-3756 Online ISSN: 1791-244X
Journal Cover
October-2018 Volume 42 Issue 4

Full Size Image

Sign up for eToc alerts
Recommend to Library

Journals

International Journal of Molecular Medicine

International Journal of Molecular Medicine

International Journal of Molecular Medicine is an international journal devoted to molecular mechanisms of human disease.

International Journal of Oncology

International Journal of Oncology

International Journal of Oncology is an international journal devoted to oncology research and cancer treatment.

Molecular Medicine Reports

Molecular Medicine Reports

Covers molecular medicine topics such as pharmacology, pathology, genetics, neuroscience, infectious diseases, molecular cardiology, and molecular surgery.

Oncology Reports

Oncology Reports

Oncology Reports is an international journal devoted to fundamental and applied research in Oncology.

Experimental and Therapeutic Medicine

Experimental and Therapeutic Medicine

Experimental and Therapeutic Medicine is an international journal devoted to laboratory and clinical medicine.

Oncology Letters

Oncology Letters

Oncology Letters is an international journal devoted to Experimental and Clinical Oncology.

Biomedical Reports

Biomedical Reports

Explores a wide range of biological and medical fields, including pharmacology, genetics, microbiology, neuroscience, and molecular cardiology.

Molecular and Clinical Oncology

Molecular and Clinical Oncology

International journal addressing all aspects of oncology research, from tumorigenesis and oncogenes to chemotherapy and metastasis.

World Academy of Sciences Journal

World Academy of Sciences Journal

Multidisciplinary open-access journal spanning biochemistry, genetics, neuroscience, environmental health, and synthetic biology.

International Journal of Functional Nutrition

International Journal of Functional Nutrition

Open-access journal combining biochemistry, pharmacology, immunology, and genetics to advance health through functional nutrition.

International Journal of Epigenetics

International Journal of Epigenetics

Publishes open-access research on using epigenetics to advance understanding and treatment of human disease.

Medicine International

Medicine International

An International Open Access Journal Devoted to General Medicine.

Journal Cover
October-2018 Volume 42 Issue 4

Full Size Image

Sign up for eToc alerts
Recommend to Library

  • Article
  • Citations
    • Cite This Article
    • Download Citation
    • Create Citation Alert
    • Remove Citation Alert
    • Cited By
  • Similar Articles
    • Related Articles (in Spandidos Publications)
    • Similar Articles (Google Scholar)
    • Similar Articles (PubMed)
  • Download PDF
  • Download XML
  • View XML
Article Open Access

Wogonin suppresses the LPS‑enhanced invasiveness of MDA‑MB‑231 breast cancer cells by inhibiting the 5‑LO/BLT2 cascade

  • Authors:
    • Ji‑Hyun Go
    • Jun‑Dong Wei
    • Jae‑In Park
    • Kyung‑Seop Ahn
    • Jae‑Hong Kim
  • View Affiliations / Copyright

    Affiliations: College of Life Sciences and Biotechnology, Korea University, Seoul 02841, Republic of Korea, Natural Medicine Research Center, Korea Research Institute of Bioscience and Biotechnology (KRIBB), Cheongju‑si, Chungbuk 28116, Republic of Korea
    Copyright: © Go et al. This is an open access article distributed under the terms of Creative Commons Attribution License.
  • Pages: 1899-1908
    |
    Published online on: July 12, 2018
       https://doi.org/10.3892/ijmm.2018.3776
  • Expand metrics +
Metrics: Total Views: 0 (Spandidos Publications: | PMC Statistics: )
Metrics: Total PDF Downloads: 0 (Spandidos Publications: | PMC Statistics: )
Cited By (CrossRef): 0 citations Loading Articles...

This article is mentioned in:



Abstract

Wogonin, a naturally occurring bioactive monoflavonoid isolated from Scutellariae radix (roots of Scutellariae baicalensis Georgi), has known anticancer effects. However, the molecular signaling mechanism by which wogonin inhibits invasiveness in breast cancer cells remains unclear. In the present study, it was observed that wogonin exerted an inhibitory effect on the lipopolysaccharide (LPS)‑enhanced invasiveness of MDA‑MB‑231 cells. In addition, wogonin inhibited the synthesis of interleukin‑8 (IL‑8) and matrix metallopeptidase‑9 (MMP‑9), which are critical for promoting invasiveness in MDA‑MB‑231 cells. Wogonin also suppressed the expression of leukotriene B4 receptor 2 (BLT2) and the synthesis of its ligand, by inhibiting 5‑lipoxygenase (5‑LO) in LPS‑stimulated MDA‑MB‑231 cells. Notably, wogonin attenuated the production of IL‑8 and MMP‑9 by inhibiting the BLT2/extracellular signal‑regulated kinase (ERK)‑linked cascade. Finally, in vivo, LPS‑driven MDA‑MB‑231 cell metastasis was markedly suppressed by wogonin administration. Overall, the present results suggested that wogonin inhibited the 5‑LO/BLT2/ERK/IL‑8/MMP‑9 signaling cascade and demonstrated that this cascade may be an important target through which wogonin exerts its anticancer effects in breast cancer.

Introduction

Leukotriene B4 receptor 2 (BLT2) is a G protein-coupled receptor for pro-inflammatory lipid mediators, such as leukot-riene B4 (LTB4) and 12(S)-hydroxyeicosatetraenoic acid [12(S)-HETE] (1). In recent studies, LTB4 and its receptor, BLT2, have been demonstrated to be closely associated with tumorigenesis. Upregulated production of LTB4 and BLT2 has been previously noted in a number of human cancer cells, including pancreatic, ovarian, bladder, and prostate cancer cells, as well as lung and breast cancer cells, wherein LTB4 and BLT2 promote cancer cell proliferation, chemoresistance, invasion and metastasis (2-7).

Recent studies have demonstrated that following exposure to lipopolysaccharide (LPS) in vitro and in vivo, cancer cells become more aggressive as a result of the stimulation of the toll-like receptor 4 (TLR4)/myeloid differentiation primary response 88 (MyD88) pathway (8-10). In particular, LPS-induced TLR4 overexpression in breast cancer tissues is associated with lymph node metastasis (11,12). A previous study has demonstrated that LPS upregulates the MyD88/5-lipoxygenase (5-LO)/BLT2 cascade and that BLT2 depletion attenuates the ability of LPS to induce invasiveness and interleukin-8 (IL-8) biosynthesis in aggressive breast cancer cells. In addition, BLT2 inhibition reduces the incidence of LPS-induced metastasis in an in vivo breast cancer mouse model (13). On the basis of this information, pharmaceutical or natural agents that directly interfere with the production of BLT2, or antagonize its signaling functions, may be effective in attenuating breast cancer progression.

Scutellariae baicalensis Georgi is a species of herbaceous plant in the Lamiaceae family and has several specialized flavones, such as scutellarin, baicalein, oroxylin A and wogonin (14). Wogonin (5,7-dihydroxy-8-methoxyflavone), which can be found in the roots of S. baicalensis Georgi (Scutellariae radix), is one of the plant's active components. Wogonin is commonly used as a traditional medicine in East Asian countries, such as China, Japan and Korea (15), and many studies have suggested that wogonin is widely useful due to its antiviral, neuroprotective, anti-inflammatory and antitumor activities, which have been demonstrated in a variety of in vitro and in vivo models, as well as its excellent safety profile (16-19). The potent anticancer effects of wogonin are mainly attributable to the induction of cell cycle arrest, apoptosis, and antiangiogenesis activity in various cancer cell lines (20-22). Although there are previous reports about the inhibitory effect of wogonin on the proliferation and invasion of breast cancer cells, the detailed signaling mechanisms of the anti-invasive effects of wogonin remain unclear (20,23,24). Similarly, scutellarin, a compound isolated from the aerial part of S. baicalensis Georgi, has been demonstrated to exert anti-invasive effects on MCF-7 breast cancer cells (25). Further studies are necessary to understand the differences in the anti-invasive signaling mechanisms of scutellarin and wogonin. In the present study, the aggressive human breast cancer cell line MDA-MB-231 was used to elucidate the potential mechanism of wogonin in breast cancer cell invasiveness.

The present results demonstrated that wogonin suppressed LPS-induced invasiveness in MDA-MB-231 cells, by down-regulating the BLT2-mediated phosphorylation of extracellular signal-regulated kinase (ERK) and the subsequent production of IL-8/matrix metallopeptidase-9 (MMP-9). Additionally, treatment with wogonin suppressed the synthesis of the BLT2 ligand LTB4, by inhibiting 5-LO expression. Furthermore, wogonin significantly reduced LPS-enhanced metastasis in a breast cancer mouse model. Taken together, the present findings suggest that wogonin acts as a novel, natural, safe and effective inhibitor of the 5-LO/BLT2 cascade, and thus attenuates invasiveness and metastasis in breast cancer cells.

Materials and methods

Materials

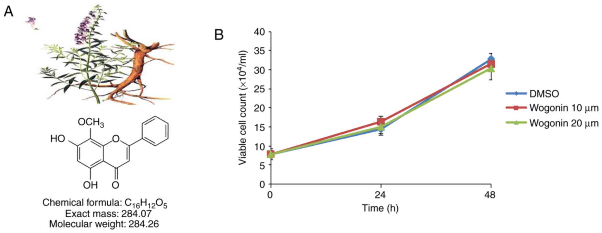
Wogonin, whose molecular formula is C16H12O5 (Fig. 1A), was isolated from Scutellariae radix. An air-dried material (60 g) was extracted with hot methanol. Following concentration, the crude extract was chromatographed on silica gel to yield a crude crystalline fraction, which was recrystallized from methanol to yield 5,7-dihydroxy-8-methoxyflavone (wogonin; 350 mg) (26). Wogonin was kindly provided by Dr Ahn (Korea Research Institute of Bioscience and Biotechnology, Daejeon, Korea). Unless otherwise indicated, samples containing wogonin of ≥98% purity were used in all experiments. Prior to experiments, wogonin was dissolved in dimethyl sulfoxide (DMSO) and diluted with medium. The final DMSO concentration did not exceed 0.1% throughout the study. Fetal bovine serum (FBS) and RPMI-1640 were obtained from Thermo Fisher Scientific, Inc. (Waltham, MA, USA), and MK886, U75302 and LY255283 were acquired from Cayman Chemical Co. (Ann Arbor, MI, USA). LPS (Escherichia coli serotype O55:B5), bovine serum albumin, and DMSO were acquired from Sigma-Aldrich (Merck KGaA, Darmstadt, Germany). Antibodies to 5-LO were obtained from BD Transduction Laboratories, Inc. (BD Biosciences, Franklin Lakes, NJ, USA), and antibodies to phosphorylated (p-) ERK, ERK, MMP-9 and β-actin were acquired from Cell Signaling Technology, Inc. (Danvers, MA, USA). All other chemicals were obtained from standard sources and were of molecular biological grade or higher.

Figure 1

Effect of wogonin on MDA-MB-231 cell viability. (A) The plant Scutellariae baicalensis Georgi and the chemical structure of the active compound 5,7-dihydroxy-8-methoxyflavone (known as wogonin). (B) MDA-MB-231 cells were incubated in the presence or absence of 0-20 μM wogonin, and cell viability was determined using a cell counting assay. Data are presented as the mean ± standard deviation of three independent experiments.

Cell culture

The human breast cancer cell line MDA-MB-231 was obtained from the Korean Cell Line Bank (Seoul, Korea). The MDA-MB-231 cells were maintained in RPMI-1640 containing 10% heat-inactivated FBS and antibiotic-antimycotic solution (Thermo Fisher Scientific, Inc.) at 37°C in a humidified 5% CO2 atmosphere.

Cell viability

Cell viability was assessed by cell counting assays. Briefly, 5×104 cells per well were plated in a 12-well plate and incubated in complete culture medium prior to drug exposure. After 24 or 48 h of treatment, aliquots were removed, and viable cells were counted in triplicate by trypan blue (Sigma-Aldrich; Merck KGaA) exclusion. Based on the results of the cytotoxicity assay, a nontoxic concentration of wogonin was selected to use on the MDA-MB-231 cells in subsequent experiments.

Semiquantitative reverse transcription-polymerase chain reaction (RT-PCR) analysis

Total RNA was extracted from the cells with Easy-Blue (Intron, Sungnam, Korea), according to the manufacturer's instructions. A portion (2 μg) of the RNA was subjected to reverse transcription with M-MLV reverse transcriptase (Beams Bio, Gyunggi, Korea), and then, semi-quantitative PCR analysis was performed with a PCR PreMix kit (Intron, Sungnam, Korea) and specific forward and reverse primers (Genotech, Daejeon, Korea), according to the manufacturer's instructions. The sequences of the primers used for PCR amplification are listed in Table I. The specificity of all primers was confirmed by sequencing the PCR products. All data were normalized to corresponding data for GAPDH. The thermocycling conditions were as follows: Initial denaturation at 95°C for 5 min, followed by amplification (number of cycles, temperature and duration per step for each gene are listed in Table I), and a final extension phase at 72°C for 10 min. The reaction products were separated by electrophoresis on a 1.5% agarose gel, stained with EtBr, and then visualized by a ChemiDoc™ XRS+ System (Bio-Rad Laboratories, Hercules, CA, USA).

Table I

Sequences of primers used in the present study

Table I

Sequences of primers used in the present study

Author, yearGenePrimerSequence (5′-3′) Denaturation/annealing/extension Temperature (°C)Time per step (sec)Total cyclesAmplicon size (bp)(Refs.)
Park and Kim, 2013GAPDHForward
Reverse
CTGCACCACCAACTGCTTAGC
CTTCACCACCTTCTTGATGTC
95/58/7220/15/1521337(13)
BLT1Forward
Reverse
TATGTCTGCGGAGTCAGCATGTACGC
CCTGTAGCCGACGCCCTATGT CCG
95/67/7230/30/3031346
BLT2Forward
Reverse
AGCCTGGAGACTCTGACCGCTTTCG
GACGTAGCACCGGGTTGACGCTA
20/20/1530380
Kim et al, 2012IL-8Forward
Reverse
ATGACTTCCAAGCTGGCCGTGGCT
TCTCAGCCCTCTTCAAAAACTTCTC
95/61/7220/20/2020292(5)
Kim et al, 2010MMP-9Forward
Reverse
CACTGTCCACCCCTCAGAGC
GCCACTTGTCGGCGATAAGG
95/62/7220/20/2031273(29)

[i] BLT, leukotriene B4 receptor; IL-8, interleukin-8; MMP-9, matrix metallopeptidase-9.

Western blot analysis

The cells were washed with ice-cold PBS, scraped into a lysis buffer [20 mM Tris-HCl, pH 7.5; 150 mM NaCl; 0.5% Nonidet P-40; 5 mM EDTA; 1% Triton X-100; and protease inhibitors (100 mM phenylmethylsulfonyl fluoride, 1 mM sodium orthovanadate, 2 μg/ml leupeptin, and 2 μg/ml aprotinin)], maintained at 4°C and then heated at 95°C for 5 min. Protein concentrations were determined using the Bradford method. A total of 50 μg protein was loaded into each lane, and then, the proteins were separated by 8% SDS-PAGE prior to being transferred electrophoretically to a polyvinyli-dene fluoride membrane at 100 V for 60 min. The membrane was exposed to TBS containing 0.05% Tween-20 and 5% dried nonfat milk for 1 h and then incubated with primary antibodies against 5-LO (cat. no. 610695; 1:1,000; BD Transduction Laboratories Inc.; BD Biosciences), MMP-9 (cat. no. CST 3852), p-ERK (cat. no. 9101S), total ERK (cat. no. 9102) and β-actin (cat. no. 4970S) (1:1,000; all from Cell Signaling Technology, Inc.). Secondary antibodies were anti-rabbit (cat. no. 7074S; 1:2,000) or anti-mouse antibodies (cat. no. 7076S, 1:2,000) both from Cell Signaling Technology, Inc., and then, the proteins were visualized using enhanced chemiluminescence reagent (Amersham; GE Healthcare, Chicago, IL, USA), according to the manufacturer's recommendations.

RNA interference (RNAi)

BLT2-specific (5′-CCACGCAGUCAACCUUCUG-3′) (27) and pre-designed control (scrambled) small interfering (si) RNAs (cat. no. SN-1003) were obtained from Bioneer (Daejeon, Korea). The siRNAs were introduced into the cells by transfection in Opti-MEM (cat. no. 31985070; Thermo Fisher Scientific, Inc.) for the indicated times using Oligofectamine (cat. no. 12252-011; Thermo Fisher Scientific, Inc.).

Invasion assay

The invasive potential of MDA-MB-231 cells was assessed using BioCoat Matrigel Invasion Chambers (BD Biosciences), as described (5,13). Cells (3.5×104) were harvested with RPMI-1640 supplemented with 0.5% FBS and seeded in rehydrated Matrigel inserts containing the same media. RPMI-1640 supplemented with 5% FBS, which served as a chemoattractant, was added to the lower chamber. MDA-MB-231 cells were incubated at 37°C for approximately 24 h, after which the cells on the upper surface of each filter were removed, and the remaining cells were fixed in methanol and stained with hematoxylin-eosin (H&E). The cells in 10 randomly selected high-power (×40) fields were then counted with a CKX41 microscope (Olympus Corporation, Tokyo, Japan) equipped with a DP71 digital camera (Olympus Corporation). Each sample was assayed in triplicate.

IL-8 and LTB4 measurements

Conditioned media were immediately frozen and lyophilized. ELISA kits for human IL-8 and LTB4 were obtained from BD Biosciences (cat. no. 550799) and Enzo Life Sciences (cat. no. ADI-900-068; Farmingdale, NY, USA), respectively. Each assay procedure was conducted according to the manufacturer's instructions for each kit. The concentrations of the mediators were determined at 450 nm for IL-8 and 405 nm for LTB4, using an Epoch microplate spectrophotometer (BioTek Instruments, Winooski, VT, USA).

In vivo metastasis assay

This study was approved by the Ethics Committee of Korea University, and all experimental animals used herein were handled according to the guidelines approved by the Institutional Animal Care and Use Committee of Korea University. All animals were maintained under a 12-h light/dark cycle and housed at a density of 5 mice per static polycarbonate microisolator cage on disposable bedding. Wire-lid food hoppers within the cages were filled to capacity with rodent chow, and water was supplied by a bottle. For the spontaneous metastasis assays, cultured MDA-MB-231 cells were treated with LY255283 (10 μM), wogonin (20 μM) or DMSO, prior to being treated with LPS (1 μg/ml) for 24 h, as described previously (13). Then, six-week-old female nude (BALB/C) mice (Daehan Biolink, Chungbuk, Korea) were injected unilaterally in the fourth right mammary fat pad with cultured MDA-MB-231 (3.5×106) cells in 100 μl of PBS; the cells were injected subcutaneously at the base of the nipple. Wogonin (20 mg/kg), LY255283 (2.5 mg/kg) or DMSO was injected intraperitoneally three times at 5-day intervals beginning immediately following cell implantation. The animals were sacrificed 14 weeks post-cell implantation, and the number of metastatic nodules on the surface of the small bowel was determined.

Statistical analysis

The data are representative of three independent experiments, and the results are presented as the mean ± standard deviation. Comparisons between groups were performed with one-way analysis of variance, followed by Tukey's post-hoc test. SPSS software (IBM SPSS Statistics for Windows, version 21.0; IBM Corp., Armonk, NY, USA) was used for statistical analysis. P<0.05 was considered to indicate a statistically significant difference.

Results

Wogonin inhibits the invasiveness of MDA-MB-231 breast cancer cells by downregulating IL-8 and MMP-9 expression

Before studying the anti-invasive activity of wogonin, the effect of wogonin on cell viability was assessed. MDA-MB-231 cells were treated with wogonin at the indicated concentrations (10 or 20 μM). The viability of MDA-MB-231 cells was not significantly affected in 24 or 48 h of treatment with wogonin at concentrations up to 20 μM (Fig. 1B), suggesting that wogonin exhibits no cytotoxicity at these doses in MDA-MB-231 cells. To determine whether wogonin has any effect on the LPS-enhanced invasive potential of MDA-MB-231 cells, Matrigel-coated Transwell chambers were used. Similar to previous studies (13), MDA-MB-231 cell invasiveness was increased in the LPS-treated group compared with the control group (Fig. 2A). However, wogonin significantly suppressed LPS-induced invasiveness in a dose-dependent manner. Specifically, treatment with wogonin at 10 and 20 μM inhibited cell invasion by ~98% compared with the control (Fig. 2A). Previous studies have demonstrated that IL-8 and MMP-9 expression is required for breast cancer cell invasiveness and metastasis (5,13,28). To understand the signaling mechanism by which wogonin suppressed the LPS-induced invasiveness of the MDA-MB-231 cells, the mRNA expression levels of IL-8 and MMP-9 were examined by RT-PCR (Fig. 2B). IL-8 and MMP-9 expression was indeed markedly increased by LPS treatment, and 20 μM wogonin clearly suppressed LPS-induced IL-8 and MMP-9 overexpression, in a dose-dependent manner (Fig. 2B). This effect was also confirmed at the protein level, by ELISA for IL-8 (Fig. 2C) and by western blotting for MMP-9 (Fig. 2D). Taken together, these results suggest that wogonin attenuated cell invasiveness by downregulating the expression of IL-8 and MMP-9 in LPS-stimulated MDA-MB-231 cells.

Figure 2

Wogonin inhibits the invasiveness of MDA-MB-231 breast cancer cells by downregulating IL-8 and MMP-9 expression. (A) MDA-MB-231 cells were incubated with wogonin (10 or 20 μM) and then treated with or without LPS (1 μg/ml), prior to Transwell invasion assays. Representative fields of invading cells stained with H&E and quantification are shown. (B) Cells were incubated with wogonin (10 or 20 μM) for 1 h, and then, they were incubated with or without LPS (1 μg/ml) for 24 h. The cells were subsequently assayed for IL-8 and MMP-9 mRNA expression by semiquantitative RT-PCR. (C) The levels of secreted IL-8 in the cell supernatants were measured by ELISA. (D) Cell lysates were subjected to western blot analysis with antibodies to MMP-9 and β-actin (loading control). The semiquantitative RT-PCR images are representative of three independent experiments. Quantitative data are presented as the mean ± standard deviation of three independent experiments. *P<0.05 and ***P<0.005, with comparisons indicated by lines. IL-8, interleukin-8; MMP-9, matrix metallopeptidase-9; LPS, lipopolysaccharide; RT-PCR, reverse transcription-polymerase chain reaction.

Wogonin inhibits BLT2 upregulation in LPS-stimulated MDA-MB-231 cells

Next, the results demonstrated that LPS stimulation resulted in upregulated BLT2 mRNA levels in MDA-MB-231 breast cancer cells (Fig. 3A), consistent with previous reports (13). Semiquantitative RT-PCR revealed that LPS markedly increased BLT2 mRNA levels in a time-dependent manner, but had little impact on BLT1 expression (Fig. 3A). Thus, the hypothesis that wogonin may suppress BLT2 expression was examined. Wogonin clearly suppressed LPS-induced BLT2 mRNA expression in a dose-dependent manner (Fig. 3B), but did not have an effect on BLT1 expression (Fig. 3C). Previous reports suggested that the BLT2 cascade contributes to the production of IL-8 and MMP-9 (3,13,29). Furthermore, BLT2 depletion using siRNA has been reported to attenuate the LPS-induced invasive activity of MDA-MB-231 cells (13). In agreement with these results, BLT2 depletion using siRNA, or the selective BLT2 antagonist LY255283, clearly attenuated LPS-induced IL-8 and MMP-9 mRNA and protein expression in MDA-MB-231 cells (Fig. 3D–F); however, the BLT1 antagonist U75302 did not exert such effects (data not shown). These results suggest that BLT2 may be the effector for the wogonin anti-invasion activity.

Figure 3

Wogonin inhibits BLT2 upregulation in LPS-stimulated MDA-MB-231 cells. (A) Cells were treated with LPS (1 μg/ml) for the indicated times (0, 1, 3, 6, 12 and 24 h), and then, the cell lysates were assayed for BLT1 and BLT2 mRNA expression by semiquantitative RT-PCR. (B) Cells were incubated with wogonin (10 or 20 μM) or LY255283 (10 μM) for 1 h, and then, they were stimulated with LPS for 24 h. The cells were subsequently assayed for BLT2 and (C) BLT1 mRNA expression by semiquantitative RT-PCR. (D) Cells were transfected with BLT2 (siBLT2) or control (siCont) siRNA for 24 h and then treated with LPS for 24 h. IL-8, MMP-9 and BLT2 mRNA expression was subsequently assayed by semiquantitative RT-PCR. (E) Cells were incubated with LY255283 (10 μM) for 1 h and then stimulated with LPS for 24 h. The cell lysates were assayed by semiquantitative RT-PCR, or (F) by western blot analysis. BLT, leukotriene B4 receptor; LPS, lipopolysaccharide; RT-PCR, reverse transcription-polymerase chain reaction; si, small interfering; IL-8, interleukin-8; MMP-9, matrix metallopeptidase-9.

Wogonin suppresses the synthesis of the BLT2 ligand in LPS-stimulated MDA-MB-231 cells

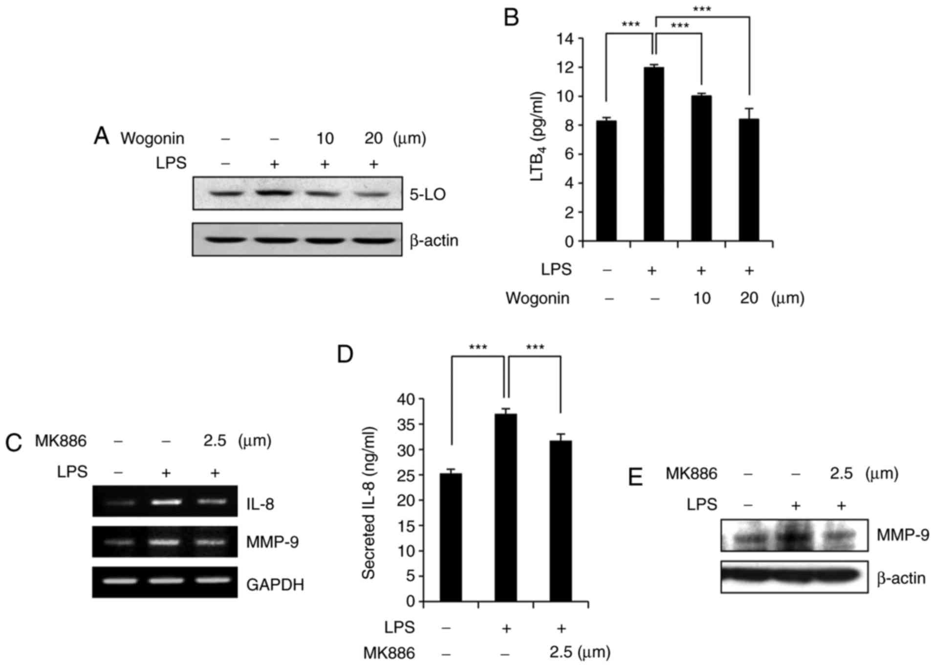
Recent studies have suggested that 5-LO expression was increased in response to LPS stimulation in MDA-MB-231 cells (13,30). Thus, whether wogonin affects the expression of 5-LO and its metabolite, LTB4, was examined in LPS-treated MDA-MB-231 cells. 5-LO expression was markedly inhibited by wogonin treatment in LPS-stimulated MDA-MB-231 cells (Fig. 4A). In addition, wogonin significantly inhibited LPS-induced production of the 5-LO metabolite LTB4 (Fig. 4B). Under the same experimental conditions, LPS-induced IL-8 and MMP-9 expression was suppressed by pretreatment with the 5-LO-activating protein (FLAP) inhibitor, MK886 (Fig. 4C–E). Taken together, these results suggest that wogonin inhibits 5-LO and thus attenuates the production of its metabolite, LTB4, and the subsequent synthesis of IL-8 and MMP-9.

Figure 4

Wogonin suppresses the synthesis of the BLT2 ligand in LPS-stimulated MDA-MB-231 cells. (A) Cells were incubated with wogonin (10 or 20 μM) for 1 h and then stimulated with LPS (1 μg/ml). After 24 h, the cell lysates were subjected to western blot analysis with antibodies to 5-LO and β-actin (loading control). (B) LTB4 levels in the culture supernatants were measured by ELISA. (C) Cells were treated with MK886 (2.5 μM) for 1 h and then stimulated with LPS for 24 h, after which IL-8 and MMP-9 mRNA expression was assayed by semiquantitative RT-PCR. (D) IL-8 levels in the culture supernatants were analyzed by ELISA. (E) Total cell lysates were analyzed by western blotting to determine the protein expression of MMP-9 and β-actin (loading control). Quantitative data are presented as the mean ± standard deviation of three independent experiments. ***P<0.005, with comparisons indicated by lines. BLT, leukotriene B4 receptor; LPS, lipopolysaccharide; 5-LO, 5-lipoxygenase; LTB4, leukotriene B4; IL-8, interleukin-8; MMP-9, matrix metallopeptidase-9; RT-PCR, reverse transcription-polymerase chain reaction.

Wogonin attenuates ERK phosphorylation and thus inhibits IL-8/MMP-9 production in LPS-stimulated MDA-MB-231 cells

Previous reports have demonstrated that ERK lies downstream of BLT2 and upstream of MMP-9 in MDA-MB-231 cells (24,30). Exposure to LPS increased ERK phosphorylation in a time-dependent manner (Fig. 5A). By contrast, LPS-induced ERK phosphorylation was markedly inhibited by wogonin in a dose-dependent manner (Fig. 5B). Treatment with PD98059, an ERK inhibitor, suppressed LPS-stimulated IL-8 and MMP-9 expression at both the transcript (Fig. 5C) and protein levels (Fig. 5D and E) and inhibited LPS-stimulated invasiveness (Fig. 5F). These data suggest that wogonin inhibits IL-8/MMP-9 production in LPS-stimulated MDA-MB-231 cells, most likely through ERK activation.

Figure 5

Wogonin attenuates ERK phosphorylation in LPS-stimulated MDA-MB-231 cells. (A) Cells were treated with LPS (1 μg/ml) for the indicated times (0, 1, 3, 6, 12 and 24 h), and then p-ERK and ERK protein levels were measured by western blotting. (B) Cells were incubated with wogonin (10 or 20 μM), LY255283 (10 μM), PD98059 (20 μM) or DMSO for 1 h and then stimulated with LPS for 24 h. The cell lysates were then subjected to western blot analysis for ERK activation. (C) Cells were incubated with PD98059 (20 μM) for 1 h, and then, they were incubated with or without LPS (1 μg/ml) for 1 h. The cells were assayed for IL-8 and MMP-9 mRNA expression by semiquantitative RT-PCR. (D) The levels of secreted IL-8 in the cell supernatants were measured by ELISA. (E) The cell lysates were analyzed by western blotting to determine MMP-9 expression. β-actin was used as a loading control. (F) Cells were incubated with PD98059 (20 μM) or DMSO and then treated with or without LPS (1 μg/ml), prior to Transwell invasion assays. Representative fields of invading cells stained with H&E and quantification are shown. Quantitative data are presented as the mean ± standard deviation of three independent experiments. ***P<0.005, with comparisons indicated by lines. ERK, extracellular signal-regulated kinase; LPS, lipopolysaccharide; p-, phosphorylated; IL-8, interleukin-8; MMP-9, matrix metallopeptidase-9; RT-PCR, reverse transcription-polymerase chain reaction.

Wogonin significantly reduces LPS-induced metastasis in an orthotopic breast cancer model

Previously, BLT2 inhibition has been demonstrated to significantly reduce LPS-induced metastasis in an orthotopic breast cancer model (13). Thus, the effect of wogonin on breast cancer metastasis induced by LPS exposure was investigated in vivo. To study the effect of wogonin on the LPS-driven metastasis of MDA-MB-231 cells in vivo, the mouse orthotopic injection tumor metastasis model was used. MDA-MB-231 cells were pretreated with wogonin (20 μM) or DMSO, and then, they were treated with LPS (1 μg/ml) for 24 h prior to being implanted into the mammary fat pads of mice. At 14 weeks post-implantation, metastatic nodules were counted on the small bowel of the mice. The number of nodules in the small bowel was significantly reduced by wogonin, compared with the mice treated with LPS alone (Fig. 6A and B). Taken together, these results indicate that wogonin exerted an inhibitory effect on LPS-induced metastasis in vivo.

Figure 6

Wogonin significantly reduces LPS-induced metastasis in an orthotopic breast cancer model. MDA-MB-231 cells were incubated with wogonin (20 μM), LY255283 (10 μM) or DMSO for 1 h and then treated with or without LPS (1 μg/ml) for 24 h, prior to being implanted in the mammary fat pads of nude mice. Then, the animals were injected intraperitoneally with wogonin (20 mg/kg), LY255283 (2.5 mg/kg) or DMSO three times at 5-day intervals. At 14 weeks post-implantation, the small bowel was examined for metastatic nodules. (A) Representative images of metastatic modules (arrows) per experimental group. (B) Quantification of in vivo metastasis assay. Data were obtained from seven mice per experimental group. ***P<0.005, with comparisons indicated by lines. LPS, lipopolysaccharide.

Discussion

The present study demonstrated that wogonin suppressed the LPS-enhanced invasiveness and metastasis of the breast cancer cell line MDA-MB-231 in vitro and in vivo. Additionally, the results demonstrated that wogonin inhibited the 5-LO/BLT2/ERK/IL-8/MMP-9 cascade. These findings suggest that this cascade may be the target through which wogonin exerts its anticancer effects in breast cancer.

Breast cancer progression involves many steps, including tumor growth, cancer cell invasion, and cancer cell dissemination throughout the body (31). Cancer invasion has a central role in metastasis and is the main cause of death in millions of breast cancer patients (32). In particular, MDA-MB-231 cells are highly aggressive and invasive, and the options for the treatment of tumors comprising of such invasive cells are limited. Thus, identifying and controlling the molecular mechanisms that regulate the tumor cell invasion process is key for the development of therapeutic interventions to prevent tumor metastasis and reduce mortality in breast cancer patients.

Wogonin has been demonstrated to inhibit the development of malignancies and has attracted increasing attention as a promising anticancer compound. Wogonin has been previously reported to effectively inhibit the mobility and invasiveness of various solid tumors, including breast cancer (24), osteo-sarcoma (33), hepatoma and melanoma (34,35). Although the anti-invasive and antimetastatic effects of wogonin have been proven, the molecular mechanisms of its effects are not fully understood. In addition, its main target metabolite in cancer, especially breast cancer, remains unclear. Previous reports have suggested that wogonin inhibits the effects of eicosanoids generated by phospholipase A2 activation and lipoxygenase-induced fatty acid oxidation. Wogonin significantly inhibits the release of histamine and LTB4 in rat peritoneal exudate cells (36). Additionally, in rat macrophages, wogonin attenuates the biosynthesis of LTB4 and 5-hydroxyeicosatetraenoic acid (5-HETE) (37). However, there are no reports on the inhibitory effects of wogonin on leukotrienes produced by lipoxygenases, such as 5-LO, in cancer cells. Thus, the present study is the first to demonstrate that wogonin targets the 5-LO/BLT2 signaling pathway in cancer cells and thus inhibits invasiveness. Similar to our observation, 12-LO inhibitor baicalein has been reported to inhibit the invasion of MDA-MB-231 cells through down-regulating various signaling pathways, including MAPK, Wnt/β-catenin or BLT2 (13,38,39). However, under our experimental conditions, wogonin was demonstrated to significantly inhibit the expression levels of 5-LO, but not 12-LO (data not shown). Therefore, it can be speculated that 5-LO, not 12-LO, may be an important target for the action of wogonin.

5-LO controls another key pathway in arachidonic acid metabolism; the major products of the pathway include LTB4 and the cysteinyl leukotrienes, which are potent pro-inflammatory lipid mediators involved in chronic inflammatory diseases and cancer (40). 5-LO is expressed in many cancer cells and participates in angiogenesis, invasiveness, and cellular proliferation (41). The present results demonstrated that 5-LO and, thus, the downstream BLT2/ERK/IL-8/MMP-9 cascade are potential targets of wogonin. In clinical studies, IL-8 and MMP-9 are overexpressed in breast tumor tissues compared with normal tissues, and the expression of these factors is correlated with high invasion potential (42,43). Consistent with these findings, we previously reported that the expression of IL-8 promoted MDA-MB-231 cell invasiveness and metastasis through the activation of the BLT2 signaling pathway (13). Previous reports have also revealed that wogonin suppresses IL-8 and MMP-9 expression in tumor cells. For example, wogonin attenuated IL-8 expression in LPS-induced colorectal adenocarcinoma cells (44) and inhibited breast cancer cell invasion and metastasis in vitro, by suppressing phorbol-12-myristate-13-acetate (PMA)-induced MMP-9 expression (24).

The current results demonstrated that ERK lies downstream of the BLT2 cascade in MDA-MB-231 cells (30). ERK activation is critical for IL-8 and MMP-9 expression and the promotion of the degradation of the basement membrane and the infiltration of surrounding tissues for the facilitation of breast tumor metastasis (45-47). In the present study, it was demonstrated that wogonin significantly attenuated the activation of ERK in LPS-stimulated MDA-MB-231 cells, which indicated that the antimetastatic effect of wogonin in breast cancer may be dependent on BLT2 expression. Additionally, wogonin remarkably suppressed LPS-enhanced metastasis to the small bowel, suggesting that wogonin inhibited BLT2-induced breast cancer metastasis. These findings provide a preliminary basis for the development of wogonin-based therapeutic herbal medicines for the treatment of metastatic breast cancer.

In summary, the present study demonstrated that wogonin suppressed the ability of LPS to stimulate the invasiveness and metastasis of MDA-MB-231 cells. Furthermore, the results revealed that the molecular mechanism responsible for the effects of wogonin may be associated with the 5-LO/BLT2/ERK/IL-8/MMP-9 cascade (Fig. 7). Thus, the 5-LO-/BLT2 axis is a novel pathway through which wogonin may exert its anti-invasive actions in LPS-stimulated MDA-MB-231 cells.

Figure 7

Schematic representation of the anti-invasive effects of wogonin in LPS-stimulated MDA-MB-231 cells, via the 5-LO/BLT2 pathway. TLR4, toll-like receptor 4; MyD88, myeloid differentiation primary response 88; 5-LO, 5-lipoxygenase; LTB4, leukotriene B4; BLT2, leukotriene B4 receptor 2; ERK, extracellular signal-regulated kinase; IL-8, interleukin-8; MMP-9, matrix metallopeptidase-9.

Acknowledgments

Not applicable.

Funding

This work was supported by the Bio & Medical Technology Development Program (grant no. 2017M3A9D8063317), and a Mid-Career Researcher Program (grant no. 2017R1A2B4002203), provided by the National Research Foundation funded by the Ministry of Science, Information and Communication Technologies and Future Planning, Republic of Korea. This work was also supported by Basic Science Research (grant no. 2015R1D1A1A01057757) through an NRF funded by the Ministry of Education, Republic of Korea and the BK21 Plus Program (School of Life Sciences and Biotechnology, Korea University).

Availability of data and materials

The analyzed datasets generated during the study are available from the corresponding author on reasonable request.

Authors' contributions

JHG designed the study, performed the experiments, analyzed data, and was a major contributor in writing the manuscript. JDW contributed to the interpretation of the results. JIP conducted the animal study. KSA provided the wogonin and critically revised the manuscript for intellectually important content. JHK provided critical feedback and contributed to the design of the present study, supervised the study and wrote the manuscript. All authors read and approved the final manuscript.

Ethics approval and consent to participate

All experiments involving animals were approved by the Ethics Committee of Korea University, and performed according to the guidelines approved by the Institutional Animal Care and Use Committee of Korea University.

Patient consent for publication

Not applicable.

Competing interests

The authors declare that they have no competing interests.

References

1 

Funk CD: Prostaglandins and leukotrienes: Advances in eico-sanoid biology. Science. 294:1871–1875. 2001. View Article : Google Scholar : PubMed/NCBI

2 

Hennig R, Osman T, Esposito I, Giese N, Rao SM, Ding XZ, Tong WG, Buchler MW, Yokomizo T, Friess H and Adrian TE: BLT2 is expressed in PanINs, IPMNs, pancreatic cancer and stimulates tumour cell proliferation. Br J Cancer. 99:1064–1073. 2008. View Article : Google Scholar : PubMed/NCBI

3 

Kim EY, Seo JM, Kim C, Lee JE, Lee KM and Kim JH: BLT2 promotes the invasion and metastasis of aggressive bladder cancer cells through a reactive oxygen species-linked pathway. Free Radic Biol Med. 49:1072–1081. 2010. View Article : Google Scholar : PubMed/NCBI

4 

Park J, Park SY and Kim JH: Leukotriene B4 receptor 2 contributes to chemoresistance of SK-OV-3 ovarian cancer cells through activation of signal transducer and activator of transcription-3-linked cascade. Biochim Biophys Acta. 1863:236–243. 2016. View Article : Google Scholar

5 

Kim H, Choi JA, Park GS and Kim JH: BLT2 up-regulates interleukin-8 production and promotes the invasiveness of breast cancer cells. PLoS One. 7:e491862012. View Article : Google Scholar : PubMed/NCBI

6 

Seo JM, Park S and Kim JH: Leukotriene B4 receptor 2 promotes invasiveness and metastasis of ovarian cancer cells through signal transducer and activator of transcription 3 (STAT3)-dependent up-regulation of matrix metalloproteinase-2. J Biol Chem. 287:13840–13849. 2012. View Article : Google Scholar : PubMed/NCBI

7 

Lee JW and Kim JH: Activation of the leukotriene B4 receptor 2-reactive oxygen species (BLT2-ROS) cascade following detachment confers anoikis resistance in prostate cancer cells. J Biol Chem. 288:30054–30063. 2013. View Article : Google Scholar : PubMed/NCBI

8 

Harmey JH, Bucana CD, Lu W, Byrne AM, McDonnell S, Lynch C, Bouchier-Hayes D and Dong Z: Lipopolysaccharide-induced metastatic growth is associated with increased angiogenesis, vascular permeability and tumor cell invasion. Int J Cancer. 101:415–422. 2002. View Article : Google Scholar : PubMed/NCBI

9 

Szajnik M, Szczepanski MJ, Czystowska M, Elishaev E, Mandapathil M, Nowak-Markwitz E, Spaczynski M and Whiteside TL: TLR4 signaling induced by lipopolysaccharide or paclitaxel regulates tumor survival and chemoresistance in ovarian cancer. Oncogene. 28:4353–4363. 2009. View Article : Google Scholar : PubMed/NCBI

10 

Chen X, Zhao F, Zhang H, Zhu Y, Wu K and Tan G: Significance of TLR4/MyD88 expression in breast cancer. Int J Clin Exp Pathol. 8:7034–7039. 2015.PubMed/NCBI

11 

Yang H, Wang B, Wang T, Xu L, He C, Wen H, Yan J, Su H and Zhu X: Toll-like receptor 4 prompts human breast cancer cells invasiveness via lipopolysaccharide stimulation and is over-expressed in patients with lymph node metastasis. PLoS One. 9:e1099802014. View Article : Google Scholar

12 

Ahmed A, Wang JH and Redmond HP: Silencing of TLR4 increases tumor progression and lung metastasis in a murine model of breast cancer. Ann Surg Oncol. 20(Suppl 3): S389–S396. 2013. View Article : Google Scholar

13 

Park GS and Kim JH: Myeloid differentiation primary response gene 88-leukotriene B4 receptor 2 cascade mediates lipopoly-saccharide-potentiated invasiveness of breast cancer cells. Oncotarget. 6:5749–5759. 2015. View Article : Google Scholar : PubMed/NCBI

14 

Li HB and Chen F: Isolation and purification of baicalein, wogonin and oroxylin A from the medicinal plant Scutellaria baicalensis by high-speed counter-current chromatography. J Chromatogr A. 1074:107–110. 2005. View Article : Google Scholar : PubMed/NCBI

15 

Brekhman II, Grinevitch MA and Kyu KB: Oriental medicine: A computerized study of complex recipes and their components: Herbs most frequently used in traditional Japanese and Korean medicine. Am J Chin Med. 9:134–143. 1981. View Article : Google Scholar : PubMed/NCBI

16 

Guo Q, Zhao L, You Q, Yang Y, Gu H, Song G, Lu N and Xin J: Anti-hepatitis B virus activity of wogonin in vitro and in vivo. Antiviral Res. 74:16–24. 2007. View Article : Google Scholar : PubMed/NCBI

17 

Khan NM, Haseeb A, Ansari MY, Devarapalli P, Haynie S and Haqqi TM: Wogonin, a plant derived small molecule, exerts potent anti-inflammatory and chondroprotective effects through the activation of ROS/ERK/Nrf2 signaling pathways in human Osteoarthritis chondrocytes. Free Radic Biol Med. 106:288–301. 2017. View Article : Google Scholar : PubMed/NCBI

18 

Xu Y, Yang B, Hu Y, Lu L, Lu X, Wang J, Xu F, Yu S, Huang J and Liang X: Wogonin prevents TLR4-NF-kappaB-medicated neuro-inflammation and improves retinal ganglion cells survival in retina after optic nerve crush. Oncotarget. 7:72503–72517. 2016. View Article : Google Scholar : PubMed/NCBI

19 

Huynh DL, Sharma N, Kumar Singh A, Singh Sodhi S, Zhang JJ, Mongre RK, Ghosh M, Kim N, Ho Park Y and Kee Jeong D: Anti-tumor activity of wogonin, an extract from Scutellaria baicalensis, through regulating different signaling pathways. Chin J Nat Med. 15:15–40. 2017.PubMed/NCBI

20 

Huang KF, Zhang GD, Huang YQ and Diao Y: Wogonin induces apoptosis and down-regulates survivin in human breast cancer MCF-7 cells by modulating PI3K-AKT pathway. Int Immunopharmacol. 12:334–341. 2012. View Article : Google Scholar

21 

Lin CM, Chen YH, Ong JR, Ma HP, Shyu KG and Bai KJ: Functional role of wogonin in anti-angiogenesis. Am J Chin Med. 40:415–427. 2012. View Article : Google Scholar : PubMed/NCBI

22 

Yang H, Hui H, Wang Q, Li H, Zhao K, Zhou Y, Zhu Y, Wang X, You Q, Guo Q and Lu N: Wogonin induces cell cycle arrest and erythroid differentiation in imatinib-resistant K562 cells and primary CML cells. Oncotarget. 5:8188–8201. 2014. View Article : Google Scholar : PubMed/NCBI

23 

Ma X, Xie KP, Shang F, Huo HN, Wang LM and Xie MJ: Wogonin inhibits IGF-1-stimulated cell growth and estrogen receptor alpha expression in breast adenocarcinoma cell and angiogenesis of chick chorioallantoic membrane. Sheng Li Xue Bao. 64:207–212. 2012.PubMed/NCBI

24 

Chen P, Lu N, Ling Y, Chen Y, Hui H, Lu Z, Song X, Li Z, You Q and Guo Q: Inhibitory effects of wogonin on the invasion of human breast carcinoma cells by downregulating the expression and activity of matrix metalloproteinase-9. Toxicology. 282:122–128. 2011. View Article : Google Scholar : PubMed/NCBI

25 

Hou L, Chen L and Fang L: Scutellarin inhibits proliferation, invasion, and tumorigenicity in human breast cancer cells by regulating HIPPO-YAP signaling pathway. Med Sci Monit. 23:5130–5138. 2017. View Article : Google Scholar : PubMed/NCBI

26 

Harrison LJ, Sia GL and Sim KY: 5,7-Dihydroxy-8-methoxyflavone from Tetracera indica. Planta Med. 60:493–494. 1994. View Article : Google Scholar : PubMed/NCBI

27 

Choi JA, Lee JW, Kim H, Kim EY, Seo JM, Ko J and Kim JH: Pro-survival of estrogen receptor-negative breast cancer cells is regulated by a BLT2-reactive oxygen species-linked signaling pathway. Carcinogenesis. 31:543–551. 2010. View Article : Google Scholar

28 

Mehner C, Hockla A, Miller E, Ran S, Radisky DC and Radisky ES: Tumor cell-produced matrix metalloproteinase-9 (MMP-9) drives malignant progression and metastasis of basal-like triple negative breast cancer. Oncotarget. 5:2736–2749. 2014. View Article : Google Scholar : PubMed/NCBI

29 

Kim EY, Seo JM, Cho KJ and Kim JH: Ras-induced invasion and metastasis are regulated by a leukotriene B4 receptor BLT2-linked pathway. Oncogene. 29:1167–1178. 2010. View Article : Google Scholar

30 

Park GS and Kim JH: LPS up-regulates ICAM-1 expression in breast cancer cells by stimulating a MyD88-BLT2-ERK-linked cascade, which promotes adhesion to monocytes. Mol Cells. 38:821–828. 2015. View Article : Google Scholar : PubMed/NCBI

31 

Truong D, Puleo J, Llave A, Mouneimne G, Kamm RD and Nikkhah M: Breast cancer cell invasion into a three dimensional tumorstroma microenvironment. Sci Rep. 6:340942016. View Article : Google Scholar

32 

Jemal A, Ward E and Thun MJ: Recent trends in breast cancer incidence rates by age and tumor characteristics among U.S. women. Breast Cancer Res. 9:R282007. View Article : Google Scholar : PubMed/NCBI

33 

Huynh DL, Kwon T, Zhang JJ, Sharma N, Gera M, Ghosh M, Kim N, Kim Cho S, Lee DS, Park YH and Jeong DK: Wogonin suppresses stem cell-like traits of CD133 positive osteosarcoma cell via inhibiting matrix metalloproteinase-9 expression. BMC Complement Altern Med. 17:3042017. View Article : Google Scholar

34 

Liu X, Tian S, Liu M, Jian L and Zhao L: Wogonin inhibits the proliferation and invasion, and induces the apoptosis of HepG2 and Bel7402 HCC cells through NF-kappaB/Bcl-2, EGFR and EGFR downstream ERK/AKT signaling. Int J Mol Med. 38:1250–1256. 2016. View Article : Google Scholar : PubMed/NCBI

35 

Zhao K, Wei L, Hui H, Dai Q, You QD, Guo QL and Lu N: Wogonin suppresses melanoma cell B16-F10 invasion and migration by inhibiting Ras-medicated pathways. PLoS One. 9:e1064582014. View Article : Google Scholar : PubMed/NCBI

36 

Lim BO: Effects of wogonin, wogonoside, and 3,5,7,2′,6′-penta hydroxyflavone on chemical mediator production in peritoneal exduate cells and immunoglobulin E of rat mesenteric lymph node lymphocytes. J Ethnopharmacol. 84:23–29. 2003. View Article : Google Scholar

37 

Zeng H, Dou S, Zhao J, Fan S, Yuan X, Zhu S, Li L, Zhang W and Liu R: The inhibitory activities of the components of Huang-Lian-Jie-Du-Tang (HLJDT) on eicosanoid generation via lipoxygenase pathway. J Ethnopharmacol. 135:561–568. 2011. View Article : Google Scholar : PubMed/NCBI

38 

Wang L, Ling Y, Chen Y, Li CL, Feng F, You QD, Lu N and Guo QL: Flavonoid baicalein suppresses adhesion, migration and invasion of MDA-MB-231 human breast cancer cells. Cancer Lett. 297:42–48. 2010. View Article : Google Scholar : PubMed/NCBI

39 

Ma X, Yan W, Dai Z, Gao X, Ma Y, Xu Q, Jiang J and Zhang S: Baicalein suppresses metastasis of breast cancer cells by inhibiting EMT via downregulation of SATB1 and Wnt/β-catenin pathway. Drug Des Devel Ther. 10:1419–1441. 2016. View Article : Google Scholar :

40 

Peters-Golden M and Henderson WR Jr: Leukotrienes. N Engl J Med. 357:1841–1854. 2007. View Article : Google Scholar : PubMed/NCBI

41 

Gautam S, Roy S, Ansari MN, Saeedan AS, Saraf SA and Kaithwas G: DuCLOX-2/5 inhibition: A promising target for cancer chemoprevention. Breast Cancer. 24:180–190. 2017. View Article : Google Scholar

42 

Green AR, Green VL, White MC and Speirs V: Expression of cytokine messenger RNA in normal and neoplastic human breast tissue: Identification of interleukin-8 as a potential regulatory factor in breast tumours. Int J Cancer. 72:937–941. 1997. View Article : Google Scholar : PubMed/NCBI

43 

Merdad A, Karim S, Schulten HJ, Dallol A, Buhmeida A, Al-Thubaity F, Gari MA, Chaudhary AG, Abuzenadah AM and Al-Qahtani MH: Expression of matrix metalloproteinases (MMPs) in primary human breast cancer: MMP-9 as a potential biomarker for cancer invasion and metastasis. Anticancer Res. 34:1355–1366. 2014.PubMed/NCBI

44 

Wang W, Xia T and Yu X: Wogonin suppresses inflammatory response and maintains intestinal barrier function via TLR4-MyD88-TAK1-mediated NF-kappaB pathway in vitro. Inflamm Res. 64:423–431. 2015. View Article : Google Scholar : PubMed/NCBI

45 

Karroum A, Mirshahi P, Benabbou N, Faussat AM, Soria J, Therwath A, Mirshahi M and Hatmi M: Matrix metallo-proteinase-9 is required for tubular network formation and migration of resistant breast cancer cells MCF-7 through PKC and ERK1/2 signalling pathways. Cancer Lett. 295:242–251. 2010. View Article : Google Scholar : PubMed/NCBI

46 

Kim S, Jeon M, Lee JE and Nam SJ: MEK activity controls IL-8 expression in tamoxifen-resistant MCF-7 breast cancer cells. Oncol Rep. 35:2398–2404. 2016. View Article : Google Scholar : PubMed/NCBI

47 

Jung YS and Lee SO: Apomorphine suppresses TNF-α-induced MMP-9 expression and cell invasion through inhibition of ERK/AP-1 signaling pathway in MCF-7 cells. Biochem Biophys Res Commun. 487:903–909. 2017. View Article : Google Scholar : PubMed/NCBI

Related Articles

  • Abstract
  • View
  • Download
  • Twitter
Copy and paste a formatted citation
Spandidos Publications style
Go JH, Wei JD, Park JI, Ahn KS and Kim JH: Wogonin suppresses the LPS‑enhanced invasiveness of MDA‑MB‑231 breast cancer cells by inhibiting the 5‑LO/BLT2 cascade. Int J Mol Med 42: 1899-1908, 2018.
APA
Go, J., Wei, J., Park, J., Ahn, K., & Kim, J. (2018). Wogonin suppresses the LPS‑enhanced invasiveness of MDA‑MB‑231 breast cancer cells by inhibiting the 5‑LO/BLT2 cascade. International Journal of Molecular Medicine, 42, 1899-1908. https://doi.org/10.3892/ijmm.2018.3776
MLA
Go, J., Wei, J., Park, J., Ahn, K., Kim, J."Wogonin suppresses the LPS‑enhanced invasiveness of MDA‑MB‑231 breast cancer cells by inhibiting the 5‑LO/BLT2 cascade". International Journal of Molecular Medicine 42.4 (2018): 1899-1908.
Chicago
Go, J., Wei, J., Park, J., Ahn, K., Kim, J."Wogonin suppresses the LPS‑enhanced invasiveness of MDA‑MB‑231 breast cancer cells by inhibiting the 5‑LO/BLT2 cascade". International Journal of Molecular Medicine 42, no. 4 (2018): 1899-1908. https://doi.org/10.3892/ijmm.2018.3776
Copy and paste a formatted citation
x
Spandidos Publications style
Go JH, Wei JD, Park JI, Ahn KS and Kim JH: Wogonin suppresses the LPS‑enhanced invasiveness of MDA‑MB‑231 breast cancer cells by inhibiting the 5‑LO/BLT2 cascade. Int J Mol Med 42: 1899-1908, 2018.
APA
Go, J., Wei, J., Park, J., Ahn, K., & Kim, J. (2018). Wogonin suppresses the LPS‑enhanced invasiveness of MDA‑MB‑231 breast cancer cells by inhibiting the 5‑LO/BLT2 cascade. International Journal of Molecular Medicine, 42, 1899-1908. https://doi.org/10.3892/ijmm.2018.3776
MLA
Go, J., Wei, J., Park, J., Ahn, K., Kim, J."Wogonin suppresses the LPS‑enhanced invasiveness of MDA‑MB‑231 breast cancer cells by inhibiting the 5‑LO/BLT2 cascade". International Journal of Molecular Medicine 42.4 (2018): 1899-1908.
Chicago
Go, J., Wei, J., Park, J., Ahn, K., Kim, J."Wogonin suppresses the LPS‑enhanced invasiveness of MDA‑MB‑231 breast cancer cells by inhibiting the 5‑LO/BLT2 cascade". International Journal of Molecular Medicine 42, no. 4 (2018): 1899-1908. https://doi.org/10.3892/ijmm.2018.3776
Follow us
  • Twitter
  • LinkedIn
  • Facebook
About
  • Spandidos Publications
  • Careers
  • Cookie Policy
  • Privacy Policy
How can we help?
  • Help
  • Live Chat
  • Contact
  • Email to our Support Team