Spandidos Publications Logo
  • About
    • About Spandidos
    • Aims and Scopes
    • Abstracting and Indexing
    • Editorial Policies
    • Reprints and Permissions
    • Job Opportunities
    • Terms and Conditions
    • Contact
  • Journals
    • All Journals
    • Oncology Letters
      • Oncology Letters
      • Information for Authors
      • Editorial Policies
      • Editorial Board
      • Aims and Scope
      • Abstracting and Indexing
      • Bibliographic Information
      • Archive
    • International Journal of Oncology
      • International Journal of Oncology
      • Information for Authors
      • Editorial Policies
      • Editorial Board
      • Aims and Scope
      • Abstracting and Indexing
      • Bibliographic Information
      • Archive
    • Molecular and Clinical Oncology
      • Molecular and Clinical Oncology
      • Information for Authors
      • Editorial Policies
      • Editorial Board
      • Aims and Scope
      • Abstracting and Indexing
      • Bibliographic Information
      • Archive
    • Experimental and Therapeutic Medicine
      • Experimental and Therapeutic Medicine
      • Information for Authors
      • Editorial Policies
      • Editorial Board
      • Aims and Scope
      • Abstracting and Indexing
      • Bibliographic Information
      • Archive
    • International Journal of Molecular Medicine
      • International Journal of Molecular Medicine
      • Information for Authors
      • Editorial Policies
      • Editorial Board
      • Aims and Scope
      • Abstracting and Indexing
      • Bibliographic Information
      • Archive
    • Biomedical Reports
      • Biomedical Reports
      • Information for Authors
      • Editorial Policies
      • Editorial Board
      • Aims and Scope
      • Abstracting and Indexing
      • Bibliographic Information
      • Archive
    • Oncology Reports
      • Oncology Reports
      • Information for Authors
      • Editorial Policies
      • Editorial Board
      • Aims and Scope
      • Abstracting and Indexing
      • Bibliographic Information
      • Archive
    • Molecular Medicine Reports
      • Molecular Medicine Reports
      • Information for Authors
      • Editorial Policies
      • Editorial Board
      • Aims and Scope
      • Abstracting and Indexing
      • Bibliographic Information
      • Archive
    • World Academy of Sciences Journal
      • World Academy of Sciences Journal
      • Information for Authors
      • Editorial Policies
      • Editorial Board
      • Aims and Scope
      • Abstracting and Indexing
      • Bibliographic Information
      • Archive
    • International Journal of Functional Nutrition
      • International Journal of Functional Nutrition
      • Information for Authors
      • Editorial Policies
      • Editorial Board
      • Aims and Scope
      • Abstracting and Indexing
      • Bibliographic Information
      • Archive
    • International Journal of Epigenetics
      • International Journal of Epigenetics
      • Information for Authors
      • Editorial Policies
      • Editorial Board
      • Aims and Scope
      • Abstracting and Indexing
      • Bibliographic Information
      • Archive
    • Medicine International
      • Medicine International
      • Information for Authors
      • Editorial Policies
      • Editorial Board
      • Aims and Scope
      • Abstracting and Indexing
      • Bibliographic Information
      • Archive
  • Articles
  • Information
    • Information for Authors
    • Information for Reviewers
    • Information for Librarians
    • Information for Advertisers
    • Conferences
  • Language Editing
Spandidos Publications Logo
  • About
    • About Spandidos
    • Aims and Scopes
    • Abstracting and Indexing
    • Editorial Policies
    • Reprints and Permissions
    • Job Opportunities
    • Terms and Conditions
    • Contact
  • Journals
    • All Journals
    • Biomedical Reports
      • Information for Authors
      • Editorial Policies
      • Editorial Board
      • Aims and Scope
      • Abstracting and Indexing
      • Bibliographic Information
      • Archive
    • Experimental and Therapeutic Medicine
      • Information for Authors
      • Editorial Policies
      • Editorial Board
      • Aims and Scope
      • Abstracting and Indexing
      • Bibliographic Information
      • Archive
    • International Journal of Epigenetics
      • Information for Authors
      • Editorial Policies
      • Editorial Board
      • Aims and Scope
      • Abstracting and Indexing
      • Bibliographic Information
      • Archive
    • International Journal of Functional Nutrition
      • Information for Authors
      • Editorial Policies
      • Editorial Board
      • Aims and Scope
      • Abstracting and Indexing
      • Bibliographic Information
      • Archive
    • International Journal of Molecular Medicine
      • Information for Authors
      • Editorial Policies
      • Editorial Board
      • Aims and Scope
      • Abstracting and Indexing
      • Bibliographic Information
      • Archive
    • International Journal of Oncology
      • Information for Authors
      • Editorial Policies
      • Editorial Board
      • Aims and Scope
      • Abstracting and Indexing
      • Bibliographic Information
      • Archive
    • Medicine International
      • Information for Authors
      • Editorial Policies
      • Editorial Board
      • Aims and Scope
      • Abstracting and Indexing
      • Bibliographic Information
      • Archive
    • Molecular and Clinical Oncology
      • Information for Authors
      • Editorial Policies
      • Editorial Board
      • Aims and Scope
      • Abstracting and Indexing
      • Bibliographic Information
      • Archive
    • Molecular Medicine Reports
      • Information for Authors
      • Editorial Policies
      • Editorial Board
      • Aims and Scope
      • Abstracting and Indexing
      • Bibliographic Information
      • Archive
    • Oncology Letters
      • Information for Authors
      • Editorial Policies
      • Editorial Board
      • Aims and Scope
      • Abstracting and Indexing
      • Bibliographic Information
      • Archive
    • Oncology Reports
      • Information for Authors
      • Editorial Policies
      • Editorial Board
      • Aims and Scope
      • Abstracting and Indexing
      • Bibliographic Information
      • Archive
    • World Academy of Sciences Journal
      • Information for Authors
      • Editorial Policies
      • Editorial Board
      • Aims and Scope
      • Abstracting and Indexing
      • Bibliographic Information
      • Archive
  • Articles
  • Information
    • For Authors
    • For Reviewers
    • For Librarians
    • For Advertisers
    • Conferences
  • Language Editing
Login Register Submit
  • This site uses cookies
  • You can change your cookie settings at any time by following the instructions in our Cookie Policy. To find out more, you may read our Privacy Policy.

    I agree
Search articles by DOI, keyword, author or affiliation
Search
Advanced Search
presentation
International Journal of Molecular Medicine
Join Editorial Board Propose a Special Issue
Print ISSN: 1107-3756 Online ISSN: 1791-244X
Journal Cover
July-2019 Volume 44 Issue 1

Full Size Image

Sign up for eToc alerts
Recommend to Library

Journals

International Journal of Molecular Medicine

International Journal of Molecular Medicine

International Journal of Molecular Medicine is an international journal devoted to molecular mechanisms of human disease.

International Journal of Oncology

International Journal of Oncology

International Journal of Oncology is an international journal devoted to oncology research and cancer treatment.

Molecular Medicine Reports

Molecular Medicine Reports

Covers molecular medicine topics such as pharmacology, pathology, genetics, neuroscience, infectious diseases, molecular cardiology, and molecular surgery.

Oncology Reports

Oncology Reports

Oncology Reports is an international journal devoted to fundamental and applied research in Oncology.

Experimental and Therapeutic Medicine

Experimental and Therapeutic Medicine

Experimental and Therapeutic Medicine is an international journal devoted to laboratory and clinical medicine.

Oncology Letters

Oncology Letters

Oncology Letters is an international journal devoted to Experimental and Clinical Oncology.

Biomedical Reports

Biomedical Reports

Explores a wide range of biological and medical fields, including pharmacology, genetics, microbiology, neuroscience, and molecular cardiology.

Molecular and Clinical Oncology

Molecular and Clinical Oncology

International journal addressing all aspects of oncology research, from tumorigenesis and oncogenes to chemotherapy and metastasis.

World Academy of Sciences Journal

World Academy of Sciences Journal

Multidisciplinary open-access journal spanning biochemistry, genetics, neuroscience, environmental health, and synthetic biology.

International Journal of Functional Nutrition

International Journal of Functional Nutrition

Open-access journal combining biochemistry, pharmacology, immunology, and genetics to advance health through functional nutrition.

International Journal of Epigenetics

International Journal of Epigenetics

Publishes open-access research on using epigenetics to advance understanding and treatment of human disease.

Medicine International

Medicine International

An International Open Access Journal Devoted to General Medicine.

Journal Cover
July-2019 Volume 44 Issue 1

Full Size Image

Sign up for eToc alerts
Recommend to Library

  • Article
  • Citations
    • Cite This Article
    • Download Citation
    • Create Citation Alert
    • Remove Citation Alert
    • Cited By
  • Similar Articles
    • Related Articles (in Spandidos Publications)
    • Similar Articles (Google Scholar)
    • Similar Articles (PubMed)
  • Download PDF
  • Download XML
  • View XML
Article Open Access

Downregulation of CKS1B restrains the proliferation, migration, invasion and angiogenesis of retinoblastoma cells through the MEK/ERK signaling pathway

Retraction in: /10.3892/ijmm.2024.5382
  • Authors:
    • Zhou Zeng
    • Zhao‑Lin Gao
    • Zhi‑Pei Zhang
    • Hai‑Bo Jiang
    • Chang‑Quan Yang
    • Jie Yang
    • Xiao‑Bo Xia
  • View Affiliations / Copyright

    Affiliations: Department of Ophthalmology, Xiangya Hospital, Central South University, Changsha, Hunan 410008, P.R. China, Department of Ophthalmology, The First People's Hospital of Changde City, Changde, Hunan 415000, P.R. China
    Copyright: © Zeng et al. This is an open access article distributed under the terms of Creative Commons Attribution License.
  • Pages: 103-114
    |
    Published online on: May 8, 2019
       https://doi.org/10.3892/ijmm.2019.4183
  • Expand metrics +
Metrics: Total Views: 0 (Spandidos Publications: | PMC Statistics: )
Metrics: Total PDF Downloads: 0 (Spandidos Publications: | PMC Statistics: )
Cited By (CrossRef): 0 citations Loading Articles...

This article is mentioned in:



Abstract

Retinoblastoma (RB) is a common neoplasm that is exhibited in individuals globally. Increasing evidence demonstrated that cyclin‑dependent kinase regulatory subunit 1B (CKS1B) may be involved in the pathogenesis of various tumor types, including multiple myeloma and breast cancer. In the present study, the hypothesis that CKS1B downregulation would effectively inhibit the proliferation, invasion and angiogenesis of RB cells through the mitogen‑activated protein kinase kinase (MEK)/extracellular signal‑regulated kinase (ERK) signaling pathway was examined. Initial investigation of the expression profile of CKS1B in RB and adjacent retina tissues was performed using reverse transcription‑quantitative polymerase chain reaction and western blot analysis. A total of three RB cell lines, SO‑RB50, Y79 and HXO‑RB44, were examined for selection of the cell line with the highest expression of CKS1B, and human normal retinal vascular endothelial cells (ACBRI‑181) were also evaluated. CKS1B short hairpin RNA (shRNA) sequences (shRNA CKS1B‑1, shRNA CKS1B‑2 and shRNA CKS1B‑3) and negative control shRNA sequences were constructed and transfected into cells at the third generation to evaluate the role of shCKS1B and the MEK/ERK signaling pathway in RB. Furthermore, the effect of shCKS1B on cell proliferation, migration, invasion, apoptosis and angiogenesis was investigated. CKS1B was determined to be highly expressed in RB tissue, compared with adjacent retina tissue. SO‑RB50 and HXO‑RB44 cells treated with shRNA CKS1B‑1 and shRNA CKS1B‑2 were selected for the present experiments. Activation of the MEK/ERK signaling pathway increases the expression of MEK, ERK, B‑cell lymphoma 2, proliferating cell nuclear antigen, cyclin D1, vascular endothelia growth factor and basic fibroblast growth factor, enhances cell proliferation, migration, invasion and lumen formation, and decreases apoptosis. Following silencing CKS1B, the aforementioned conditions were reversed. The key observations of the present study demonstrated that shCKS1B can inhibit the proliferation, invasion and angiogenesis of RB cells by suppressing the MEK/ERK signaling pathway. Thus, CKS1B represents a potential research target in the development of therapeutics for RB.

Introduction

Retinoblastoma (RB), the most common neoplasm of the eye, generally develops in childhood and represents 2.5-4% of all childhood malignancy cases; additionally, two-thirds of patients are diagnosed before they are 2 years old, and 95% are diagnosed before they are 5 years old (1). RB has characteristic clinical features and is classified as unilateral RB, which accounts for ~75% of cases, or bilateral RB, which accounts for 25% of cases (2). The incidence of RB is unevenly distributed in the world, with increased incidence among people in India, Africa and those of Native American descent in North America (3). An inverse correlation between the incidence of RB and socioeconomic index was documented in a previous study, and it demonstrated that in more industrialized countries, an increased incidence of RB is associated with poverty and low levels of maternal education (2,4). The treatment of RB is multidisciplinary, including systemic or intra-arterial chemotherapy, external beam radiation therapy and aggressive focal treatments (5). A promising study demonstrated that the inhibition of RB tumor growth can be achieved by anti-angio-genesis agents (6). Additionally, in recent years, an increasing number of cases and accumulating evidence demonstrated that gene therapy may serve an important role in tumorigenesis and tumor progression (7,8).

Cyclin-dependent kinase regulatory subunit 1B (CKS1B) is a member of the Cks/Suc1 family of small proteins (9-18 kDa) that bind the catalytic subunit of cyclin-dependent protein kinases and regulate their function (9). Elevated expression of CKS1B has been associated with increased p27 (Kip1) turnover and cell proliferation, and poor prognosis in numerous tumor types, including oral, gastric, breast and colon carcinoma (10). Overexpression of CKS1B also activates the mitogen-activated protein kinase kinase (MEK)/extracellular signal-regulated kinase (ERK) signaling pathway (11). The MEK/ERK pathway has been demonstrated to serve an important role in regulating different biological processes, including proliferation, differentiation and survival, in numerous different cells (12). A previous study indicated that therapeutic strategies that target cancer stem cells may benefit from MEK/ERK inhibition combined with traditional radiotherapy (13). Another previous demonstrated that stimulation of the MEK/ERK signaling pathway partially inhibited cell death and growth inhibition induced by CKS1B knockdown (14). However, the role of CKS1B-mediated MEK/ERK signaling in the proliferation, invasion and angiogenesis of RB cells is poorly understood. Therefore, in the present study, novel drug targets for RB were investigated.

Materials and methods

Study subjects

From January 2016 to January 2018, 35 patients diagnosed with RB who underwent ophthalmectomy in the Pathology Department of Xiangya Hospital, Central South University (Changsha, China) were enrolled (male, n=21; female, n=14; mean age, 1.54±1.06 years; range 1-3 years), and their RB tissue and adjacent retina tissue were resected. In regard to clinical staging, according to the International Retinoblastoma Staging System (15), 21 patients exhibited stage I, 10 patients presented with stage II and 4 patients exhibited stage IIIa disease. The histological types included intraocular stage (n=12), glaucomatous stage (n=15), extra-ocular stage (n=8) and systemic metastasis (n=0). There were 16 cases with optic nerve infiltration and 19 without. All cases were confirmed by a pathology specialist at the Pathology Department of Xiangya Hospital, Central South University who was blinded to the study. The study was approved by the Institutional Review Board of Xiangya Hospital, Central South University. Written informed consent was obtained from the legal guardian of each participant.

Cell culture and selection

Human normal retinal vascular endothelial cells (ACBRI-181) and an RB cell line (HXO-RB44) were purchased from the Cell Center of Xiangya Medical College of Central South University, the RB cell line Y79 was purchased from American Type Culture Collection (Manassas, VA, USA), and the RB cell line SO-RB50 was obtained from the Pathology Laboratory of Zhongshan Eye Hospital (Zhongshan, China). These four cell lines were incubated in RPMI-1640 medium (PM150110; Procell, Wuhan, Hubei, China) containing 10% fetal bovine serum (FBS; Tiandz, Inc., Beijing, China) with 5% CO2 at 37°C. Culture medium was replaced every 24 h, and the cells were subcultured every 72 h. The cell lines with the highest mRNA and protein expression of CKS1B (SO-RB50 and HXO-RB44 cells) were selected by reverse transcription-polymerase chain reaction (RT-qPCR) and western blot analysis, according to the subsequent protocols, for subsequent experiments.

Construction of the short hairpin RNA (shRNA) expression vector

The full-length human CKS1B sequence (NC_000001.11) was obtained from the National Center for Biotechnology Information (https://www.ncbi.nlm.nih.gov/), and the CKS1B shRNA (shRNA CKS1B-1, shRNA CKS1B-2 and shRNA CKS1B-3) and shRNA-negative control (NC) (Table I) sequences were designed by BLOCK-iT™ RNAi Designer software (http://rnaidesigner.thermofisher.com/rnaiexpress/) from Thermo Fisher Scientific, Inc. (Waltham, MA, USA). The shRNA-CKS1B sequence and the blank plasmid pRNAT-CMV3.2/Neo (cat. no. SD1264; Beijing China Ocean Co., Ltd., Beijing, China) were treated at 37°C for 4 h with BamHI and XhoI, and the appropriate fragments were ligated. The recombinant shRNA-CKS1B expression plasmid was transformed into E. coli. After the bacteria were cultured at 37°C for 1 h, the shRNA-CKS1B expression plasmid was extracted. Additionally, PCR amplification was performed, according to the subsequent protocols, to detect positive colonies using the vector primer CMV-seqF (Taihe Biotechnology Co., Ltd., Beijing, China) and the target primer R. Additionally, nucleic acid sequencing was performed to select the clone with the correct sequence for further culture.

Table I

shRNA sequence

Table I

shRNA sequence

shRNASequence (5′-3′)
CKS1B-shRNA-1 GCGCTGAGAGAGTTGAATATT
CKS1B-shRNA-2 GCTGAGAGAGTTGAATATTGC
CKS1B-shRNA-3 GGAGTGTCCTAAGGGCCAATT
shRNA-NC CTGGACTGGTATTTGGACCAG

[i] shRNA, short hairpin RNA; CKS1B, cyclin-dependent kinases regulatory subunit 1B; NC, negative control.

Cell treatment

The selected human RB cell line (SO-RB50) was cultured in Dulbecco's modified Eagle's medium (DMEM; T&L Biological Technology, Beijing, China) containing 10% FBS at 37°C with 5% CO2. After the cells adhered to the well, the cells were treated at 37°C for 2 min with 0.25% trypsin and placed in a 24-well plate overnight at 37°C. Cells in the logarithmic growth phase were selected. A 50 µl aliquot of double-distilled water was used to dilute 0.8 µg recombinant plasmid and 2 µl Entranster™-R transfection reagent (Engreen, Beijing, China), and this dilution was placed at room temperature for 20 min. The mixture was then added to cells in a 24-well plate in DMEM containing FBS at a final transfection concentration of 50 nM. Cells in the remaining groups were sequentially transfected according to the Lipofectamine® 2000 protocols (cat. no. 12566014; Thermo Fisher Scientific, Inc.) and incubated at 37°C with 5% CO2 for 48 h. The RB cells were divided into the following groups: Blank (SO-RB50 cells); negative control (NC; SO-RB50 + empty vector); shRNA-CKS1B-1 (SO-RB50 + shRNA-CKS1B-1 plasmid); shRNA-CKS1B-2 (SO-RB50 + shRNA-CKS1B-2 plasmid); PMA (SO-RB50 + signaling pathway activator phorbol 12-myristate 13-acetate); shRNA-CKS1B-1 + PMA (SO-RB50 + shRNA-CKS1B-1 plasmid + PMA); and shRNA-CKS1B-2 + PMA (SO-RB50 + shRNA-CKS1B-2 plasmid + PMA). The cells were starved for 24 h after transfection with 20 mmol/l plasmid for subsequent experiments, and all experiments were repeated three times. Furthermore, in the shRNA-CKS1B-1 + PMA and shRNA-CKS1B-2 + PMA groups, the signaling pathway activator PMA (Beyotime Institute of Biotechnology, Haimen, China) was added for 12 h treatment at room temperature at a final concentration of 10 mmol/l. The aforementioned transfection approach was also applicable to HXO-RB44 cells.

RT-qPCR

Cells in logarithmic growth from each group were centrifuged at 179 x g at room temperature for 15 min, and then the supernatant was discarded, and the cells or tissue were retained. Total RNA was extracted from cells in each group and tissues using TRIzol® (Beijing Wobisen Technology Co., Ltd., Beijing, China) according to the manufacturer's protocol. RNA concentration, purity and integrity were evaluated by spectrophotometry (Lab-Spectrum Instruments Co., Ltd., Shanghai, China) and agarose gel electrophoresis (Bewell, Shenzhen, Guangdong, China). The cDNA was reverse transcribed with a T7 High Yield RNA Transcription kit (cat. no. R101-01/02; Vazyme Biotech Co., Ltd., Nanjing, Jiangsu, China) and then amplified with a HiScript II U+ One Step qRT-PCR Probe kit (cat. no. Q223-01; Vazyme Biotech Co., Ltd.). RT-qPCR primers (Table II) were designed by Takara Biotechnology Co., Ltd. (Dalian, China). The reaction conditions (20 µl total volume) were set at 42°C for 15 min (reverse transcription reaction) and at 85°C for 2 min (reverse transcriptase inactivation reaction), according to the protocols of the TaqMan MicroRNA Assays Reverse Transcription Primer (cat. no. 4366596; Thermo Fisher Scientific, Inc.). Fluorescence qPCR was performed with reaction solutions according to the protocols of a mRNA RT-qPCR kit (cat. no. P031-01/02; Vazyme Biotech Co., Ltd.). PCR was performed in a real-time PCR system (model SLAN-96P; Shanghai Hongshi Medical Technology Co., Ltd., Shanghai, China). The results were analyzed by the 2−∆∆Cq method (16), which represents the difference in target gene expression between the experimental group and the control group as follows: ΔΔCq=ΔCq (experimental group)-ΔCq (control group), in which ΔCq=Cq (target gene)-Cq (reference gene). Additionally, Cq is the number of amplification cycles required for the quantitative fluorescence intensity of the reaction to reach the set threshold, during which the amplification occurs in a logarithmic manner. All experiments were performed in triplicate.

Table II

Primer sequence for reverse transcription quantitative polymerase chain reaction.

Table II

Primer sequence for reverse transcription quantitative polymerase chain reaction.

Targeted geneForward primer (5′-3′)Reverse primer (5′-3′)
CKS1B CCAGATGAGTGCTCTGTGGA TCCATCTGCCAAGTGTGTTC
MEK1 CAATGGCGGTGTGGTGTTC GATTGCGGGTTTGATCTCCAG
ERK1 TACACCAACCTCTCGTACATCG CATGTCTGAAGCGCAGTAAGATT
Bcl2 CCTTTGTGTAACTGTACGGCC CTTTGGCAGTAAATAGCTGATTCGAC
VEGF GCCTTGCCTTGCTGCTCTA GATGTCCACCAGGGTCTCG
PCNA CCTGCTGGGATATTAGCTCCA CAGCGGTAGGTGTCGAAGC
Cyclin D1 TGGAGCCCGTGAAAAAGAGC TCTCCTTCATCTTAGAGGCCAC
bFGF AGAAGAGCGACCCTCACATCA CGGTTAGCACACACTCCTTTG
GAPDH ATTCCATGGCACCGTCAAGGCT TCAGGTCCACCACTGACACGTT

[i] CKS1B, cyclin-dependent kinases regulatory subunit 1B; MEK, mitogen-activated protein kinase kinase; ERK, extracellular signal-regulated kinase; Bcl2, B-cell lymphoma 2; VEGF, vascular endothelial growth factor; PCNA, proliferating cell nuclear antigen; bFGF, basic fibroblast growth factor.

Western blot analysis

Extracted cells or tissues in 5 ml cell lysis buffer (cat. no. hz-3207-1; Shanghai Zhen Biotechnology Co., Ltd., Shanghai, China) were homogenized for 10 min on ice at 0°C and then transferred into a centrifuge tube. Subsequently, the cells were sonicated 3 times for 15 sec each, centrifuged at 4°C and 258 × g for 20 min and boiled at 100°C for 10 min. With the supernatant extracted, the protein concentration was determined with a bicinchoninic acid protein assay kit, and cell lysates were stored at -20°C for use. Following this, a 10% separating gel and 5% spacer gel were prepared, and 10 µg prepared protein from each group was added into each well. Following electrophoresis at a constant voltage of 100 V for 90 min and a constant current of 80 mA for 40 min, the separated proteins were transferred to a nitrocellulose fluoride membrane through the wet method (17). The membrane was washed once with 1X TBS with 0.05% Tween-20 (TBST) buffer for ~1 min and incubated in 1X TBST buffer (pH 7.6) and 5% skim milk at room temperature for 1 h. Subsequently, the membrane was incubated with the following primary antibodies overnight at 4°C: Rabbit polyclonal CKS1B (cat. no. ab72639; 1:500), MEK 1/2 (cat. no. ab96379; 1:1,000), ERK 1/2 (cat. no. ab214362; 1:100), B-cell lymphoma 2 (Bcl2; cat. no. ab32124; 1:1,000), proliferating cell nuclear antigen (PCNA; cat. no. ab92552; 1:1,000), cyclin D1 (cat. no. ab134175; 1:1,000), vascular endothelial growth factor (VEGF; cat. no. ab32152; 1:1,000) and basic fibroblast growth factor (bFGF; cat. no. ab208687; 1:1,000). All the antibodies aforementioned were purchased from Abcam (Cambridge, MA, USA). Subsequently, the membrane was washed with PBS with 0.05% Tween-20 (PBST) three times for 10 min each. After the secondary anti-goat or anti-rabbit polyclonal antibody (cat. no. ab205718; 1:2,000; Abcam) was diluted with 5% skim milk, the membrane was incubated with the secondary antibody for 1 h at room temperature. The membrane was washed with PBST three times for 15 min each. The solution A and solution B from a chemiluminescence fluorescent detection kit (catalog no. BB-3501; Amersham Pharmacia, Piscataway, NJ, USA) was mixed in the darkroom, then dripped onto the membranes and exposed in the gel imager. The images were acquired using a Bio-Rad gel imaging system (MG6000; Beijing To Morgan Biotech Co., Ltd., Beijing, China) with GAPDH as the internal control. The ratios of the gray values of the target bands to the internal control bands were calculated as the relative quantitative expression of the protein. All experiments were performed in triplicate.

MTT assay

When the cell density reached ~90%, single-cell suspensions were prepared with trypsin, and the cell number was counted. Cells were seeded at a density of 1×104 cells/well in a 96-well plate with 0.2 ml cell suspension in RPMI-1640 medium containing 10% FBS each well. Each group was set up with three duplicate wells. Cells were then cultured in the incubator at 37°C and 5% CO2 for 24, 48, 72 or 96 h. Subsequently, 5 mg/ml MTT solution (cat. no. M1020; Beijing Solarbio Technology Co., Ltd., Beijing, China) was added into each group at the appropriate time. The cells were placed in the 37°C incubator for 4 h in the dark. After discarding the supernatant, 200 µl dimethyl sulfoxide (cat. no. D5879-100 ml; Sigma-Aldrich; Merck KGaA, Darmstadt, Germany) was added to dissolve the purple crystals. The 96-well plate was then moved to the flat-panel oscillator for 10 min of horizontal shaking. Finally, the optical density of each well was measured at 490 nm through a microplate reader. The results were recorded and statistically analyzed.

Transwell migration assay

A total of 100 µl (1×105 cells/ml) cell dilution diluted by serum-free DMEM was seeded into the upper chamber of the Transwells, and 500 µl DMEM containing 10% FBS was added into the lower chambers. Subsequently, the Transwell chambers were cultured in 5% CO2 at 37°C for 36 h. Afterwards, the chambers were removed, and cells on the upper layer of the chamber were removed with a cotton swab. The chambers were washed two times with PBS, fixed in 4% paraformaldehyde at room temperature for 30 min, stained with 1% crystal violet at room temperature for 10 min, inverted on glass slides and dried. The number of cells that passed through the membrane was determined under an optical microscope (magnification, ×200), and cells were counted in 4 randomly selected high-power fields. The experiment was conducted three times to obtain the mean ± standard deviation.

Matrigel invasion assay

Precooled serum-free DMEM was used to dilute Matrigel (BD Biosciences, San Jose, CA, USA) at a ratio of 1:10. Subsequently, 100 µl diluted Matrigel was added to each upper chamber, which was allowed to stand at room temperature for 2 h, followed by a rinse with 200 µl serum-free RPMI-1640 medium. The aforementioned cells were detached 24 h after transfection, resuspended in serum-free DMEM, counted and diluted to 3×105 cells/ml. Subsequently, 100 µl cell dilution was added to the upper Transwell chambers (Corning Inc., Corning, NY, USA), and 600 µl DMEM containing 10% serum was added to the lower chambers as the chemotactic factor for a 24-h incubation. In accordance with the manufacturer's protocols, crystal violet staining for 10 min at room temperature was performed. Subsequently, 4 high power fields under an inverted microscope (magnification, ×200) were selected on a random basis, and the cells were counted. The experiment was conducted three times to obtain the mean ± standard deviation.

Flow cytometry

After the cells were transfected for 48 h, according to the aforementioned protocol, the medium was discarded. The cells were washed with PBS once, treated at 37°C for 2 min with 0.25% trypsin and collected. Subsequently, the sample was centrifuged at 179 × g for 5 min at 4°C, and the supernatant was discarded. The cells were washed with precooled PBS twice and centrifuged at 179 × g for 5 min at room temperature, and the supernatant was discarded. Precooled 70% ethanol was added for fixing the cells at 4°C overnight. Following being washed two times with PBS and centrifuged at 179 × g for 5 min at room temperature, the cells were incubated with 10 µl RNase enzyme at 37°C for 5 min. The cells were then stained for 30 min at room temperature with 1% propidium iodide (PI; 40710ES03; Shanghai Qianchen Biotechnology Co., Ltd., Shanghai, China) in the dark. Cell cycle profiles were recorded based on red fluorescence at 488 nm detected with a flow cytometer (FACSCalibur) and analyzed by CellQuest 6.0 (both from BD Biosciences, San Jose, CA, USA). All experiments were performed in triplicate.

The cells were seeded in a 6-well plate with 2×105 cells/well. Following transfection for 48 h according to the aforementioned protocol, the cells were treated at 37°C for 2 min with ethylene diamine tetraacetic acid-free trypsin and centrifuged at 179 × g at 4°C for 5 min, and the supernatant was then aspirated. Subsequently, the cells were washed twice with precooled PBS and centrifuged at 179 × g for 5 min at room temperature, and the supernatant was aspirated. Apoptosis was detected by an Annexin-V-fluorescein isothiocyanate (FITC)/PI apoptosis detection kit (CA1020; Beijing Solarbio Technology Co., Ltd). The cells were washed with binding buffer containing 50 mM N-2-hydroxyethylpiperazine-N'-2-ethanesulfonic acid, 700 mM NaCl and 12.5 mM CaCl2 (pH 7.4), and the mixture of Annexin-V-FITC and binding buffer (1:40) was prepared. Subsequently, the cells were resuspended, mixed uniformly, and incubated at room temperature for 30 min. The mixture of PI and binding buffer (1:40) was added to the cells, which were thoroughly mixed and incubated at room temperature for 15 min. Apoptosis was detected with a flow cytometer. All experiments were performed in triplicate.

Lumen formation assay

Cells were cultured in a 24-well plate at 37°C and 5% CO2 for 24 h. The Matrigel and the inducer were mixed according to the manufacturer's protocols (8158; Shanghai Zhongqiao Xinzhou Biotechnology Co., Ltd., Shanghai, China). Matrigel was melted on ice, and the pipette tip and the 24-well plate were precooled at −20°C. Matrigel was added to the 24-well plate with 100 µl/well using the precooled pipette tip. The formation of bubbles should be avoided during this step. Subsequently, Matrigel was placed on ice for 5 min to level the surface, and the plate was moved into an incubator at 37°C for 30 min to allow the Matrigel to solidify. Simultaneously, the cells were treated at 37°C for 2 min with trypsin. A total of seven groups of cells (NC, blank, shRNA-CKS1B-1, shRNA-CKS1B-2, PMA, shRNA-CKS1B-1 + PMA, shRNA-CKS1B-2 + PMA groups) were seeded into a prepared 24-well plate at 4x104 cells/well and incubated at 37°C for 4-8 h. Cells were allowed to form a lumen on the artificial basement membrane. The length of the formed lumen was measured in five randomly selected high-power fields under an inverted microscope (magnification, x100). The mean ± standard deviation was obtained to compare the tube formation ability among groups.

Statistical analysis

Statistical analysis was conducted using SPSS 21.0 software (IBM Corp., Armonk, NY, USA). All data demonstrated a normal distribution and homogeneity of variance. Measurement data are expressed as the mean ± standard deviation. Differences between two groups were analyzed using the independent sample t-test, and statistical analysis among multiple groups was conducted using one-way analysis of variance, followed by Tukey's post hoc test. P<0.05 was considered to indicate a statistically significant difference.

Results

CKS1B is highly expressed in RB tissue

Firstly, RB and adjacent retina tissues were collected from participants to quantify the mRNA and protein levels of CKS1B by means of RT-qPCR and western blot analysis. The results revealed significantly increased levels of CKS1B in tumor tissue, compared with adjacent tissue (all P<0.05), indicating a significant difference in CKS1B expression in clinical RB tissue (Fig. 1A and B). Subsequently, RT-qPCR and western blot analyses were conducted to evaluate CKS1B expression in the ACBRI-181, SO-RB50, Y79 and HXO-RB44 cell lines. The results demonstrated that compared with the normal human retinal endothelial cell line ACBRI-181, the SO-RB50, Y79 and HXO-RB44 cell lines exhibited significantly increased CKS1B expression (all P<0.05), and the mRNA expression of CKS1B in SO-RB50 cells was significantly increased, compared with Y79 and HXO-RB44 cells (P<0.05) (Fig. 1C and D). Therefore, the human RB cell lines SO-RB50 and HXO-RB44 were selected for the following experiments.

Figure 1

Reverse transcription-quantitative polymerase chain reaction and western blot analyses demonstrate increased CKS1B expression in RB tissue. (A) mRNA expression of CKS1B in tumor and adjacent tissues (n=35). *P<0.05 vs. adjacent tissue. (B) CKS1B protein level in tumor and adjacent tissues (n=35). *P<0.05 vs. adjacent tissue. (C) mRNA expression of CKS1B in four cell lines. (D) Levels of CKS1B protein normalized to GAPDH in four cell lines. *P<0.05 vs. the ACBRI-181 cell line; #P<0.05 vs. the HXO-RB44 cell line; &P<0.05 vs. the Y79 cell line. Each experiment was repeated 3 times. RB, retinoblastoma; CKS1B, cyclin-dependent kinase regulatory subunit 1B.

Silencing the CKS1B gene inhibits the activation of the MEK/ERK signaling pathway

Subsequently, the shRNA transfection efficiency was detected based on the mRNA expression of CKS1B determined by RT-qPCR. The results demonstrated that the mRNA expression of CKS1B was significantly decreased in the shRNA CKS1B-1, shRNA CKS1B-2 and shRNA CKS1B-3 groups compared with the NC group. Additionally, CKS1B mRNA expression decreased more significantly in the shRNA CKS1B-1 and shRNA CKS1B-2 groups (Fig. 2A). Therefore, the shRNA CKS1B-1 and shRNA CKS1B-2 groups were selected for the follow-up experiments.

Figure 2

RT-qPCR and western blot analyses demonstrate that CKS1B silencing inhibits the activation of the MEK/ERK signaling pathway. (A) mRNA expression of CKS1B following transfection of shRNA CKS1B. *P<0.05 vs. the NC group. (B) mRNA expression of CKS1B, MEK, ERK, Bcl2, cyclin D1, PCNA, VEGF and bFGF in SO-RB50 cells. (C) Gray values and protein levels of CKS1B, MEK, ERK, Bcl2, cyclin D1, PCNA, VEGF and bFGF normalized to GAPDH in SO-RB50 cells. *P<0.05 vs. the blank group; #P<0.05 vs. the NC group. Each experiment was repeated 3 times. (D) mRNA expression of CKS1B, MEK, ERK, Bcl2, cyclin D1, PCNA, VEGF and bFGF in HXO-RB44 cells. (E) Gray values and protein levels of CKS1B, MEK, ERK, Bcl2, cyclin D1, PCNA, VEGF and bFGF normalized to GAPDH in HXO-RB44 cells. *P<0.05 vs. the blank group; #P<0.05 vs. the NC group. Each experiment was repeated 3 times. CKS1B, cyclin-dependent kinase regulatory subunit 1B; MEK, mitogen-activated protein kinase kinase; ERK, extracellular signal-regulated kinase; Bcl2, B-cell lymphoma 2; PCNA, proliferating cell nuclear antigen; VEGF, vascular endothelial growth factor; bFGF, basic fibroblast growth factor; shRNA, short hairpin RNA; p-, phospho-; NC, negative control; PMA, phorbol 12-myristate 13-acetate.

With the use of RT-qPCR and western blot analysis, the mRNA and protein expression of CKS1B, MEK, ERK, Bcl2, cyclin D1, PCNA, VEGF and bFGF in SO-RB50 and HXO-RB44 cells was assessed. The results (Fig. 2B-E) demonstrated no significant difference in the mRNA and protein expression of CKS1B, MEK, ERK, Bcl2, cyclin D1, PCNA, VEGF and bFGF between the blank and NC groups (P>0.05). The mRNA and protein expression of CKS1B, MEK, ERK, Bcl2, cyclin D1, PCNA, VEGF and bFGF was significantly decreased in the shRNA-CKS1B-1 and shRNA-CKS1B-2 groups, compared with the blank and NC groups (P<0.05). No significant difference was determined in the mRNA and protein expression of CKS1B between the PMA, blank and NC groups (P>0.05), but a significantly increased expression of MEK, ERK, Bcl2, cyclin D1, PCNA, VEGF and bFGF mRNA and protein was observed in the PMA group (P<0.05). The mRNA and protein expression of CKS1B was significantly decreased in the shRNA-CKS1B-1 + PMA and shRNA-CKS1B-2 + PMA groups, compared with the blank and NC groups, but no significant differences were determined in the mRNA and protein levels of the other factors (P>0.05). These observations indicated that silencing CKS1B mediated the activation of the MEK/ERK signaling pathway, as indicated by reduced mRNA and protein expression levels of MEK, ERK, Bcl2, cyclin D1, PCNA, VEGF and bFGF in SO-RB50 and HXO-RB44 cells.

Silencing the CKS1B gene suppresses the proliferation, migration and invasion of SO-RB50 and HXO-RB44 cells

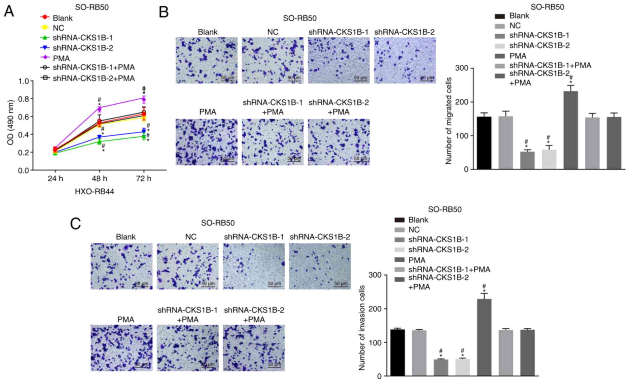
In the following experiments, the proliferation, migration, invasion, cell cycle distribution and apoptosis of SO-RB50 and HXO-RB44 cells were investigated. The results of the MTT assay (Fig. 3A and D) demonstrated that cell viability significantly increased over time under different treatments at 24, 48 and 72 h (all P<0.05). No significant difference in cell viability was determined in the NC, shRNA-CKS1B-1 + PMA and shRNA-CKS1B-2 + PMA groups, compared with the blank group (P>0.05); however, the viability in the shRNA-CKS1B-1 and shRNA-CKS1B-2 groups decreased gradually over time (at the 48th and 72nd h) in comparison with the blank and NC groups, with significant differences apparent after 48 h (P<0.05), and cell viability decreased as a whole. However, the opposite results were observed in the PMA group in comparison to the blank group (P<0.05). These observations indicated that silencing CKS1B inhibits the proliferation of SO-RB50 and HXO-RB44 cells.

Figure 3

MTT, Transwell and Matrigel assays indicate that silencing CKS1B decreases the viability, migration and invasion of SO-RB50 and HXO-RB44 cells. (A) SO-RB50 cell viability as evidenced by OD values. (B) Transwell migration assays of SO-RB50 cells in each group. (C) Matrigel invasion assays of SO-RB50 cells in each group. (D) HXO-RB44 cell viability as evidenced by OD values. (E) Transwell migration assays of HXO-RB44 cells in each group. (F) Matrigel invasion assays of HXO-RB44 cells in each group. *P<0.05 vs. the blank group; #P<0.05 vs. the NC group. Each experiment was repeated 3 times. NC, negative control; shRNA, short hairpin RNA; OD, optical density; CKS1B, cyclin-dependent kinase regulatory subunit 1B; PMA, phorbol 12-myristate 13-acetate.

Transwell and Matrigel assays were then utilized to detect the migration and invasion of SO-RB50 and HXO-RB44 cells. The results (Fig. 3B, C, E and F) demonstrated no notable difference in SO-RB50 and HXO-RB44 cell migration or invasion in the NC, shRNA-CKS1B-1 + PMA and shRNA-CKS1B-2 + PMA groups, compared with the blank group (P>0.05). Cell migration and invasion in the shRNA-CKS1B-1 + PMA and shRNA-CKS1B-2 + PMA groups were significantly suppressed, compared with those in the blank and NC groups (P<0.05). Cell migration and invasion were significantly increased in the PMA group, compared with the blank and NC groups (P<0.05). These observations indicated that silencing CKS1B weakened the migratory and invasive potential of SO-RB50 and HXO-RB44 cells.

Silencing the CKS1B gene promotes the apoptosis of SO-RB50 cells

PI staining to detect SO-RB50 cell cycle distribution demonstrated no significant difference between the blank NC groups (Fig. 4A). Compared with the blank and NC groups, the shRNA-CKS1B-1 and shRNA-CKS1B-2 groups had a significantly shorter G0 or G1 phase (increased cell proportion) and a significantly prolonged S phase (decreased cell proportion) (all P<0.05); additionally, the PMA group had a significantly prolonged G0 or G1 phase (decreased cell proportion) and a significantly shortened S phase (increased cell proportion) (all P<0.05). No significant differences were determined in the shRNA-CKS1B-1 + PMA and shRNA-CKS1B-2 + PMA groups, compared with the blank and NC groups (P>0.05). The results demonstrated that silencing CKS1B was responsible for changes in the SO-RB50 cell cycle distribution by suppressing the MEK/ERK signaling pathway.

Figure 4

Flow cytometry demonstrates that silencing the CKS1B gene affects the cell cycle distribution and promotes the apoptosis of SO-RB50 cells. (A) SO-RB50 cell cycle distribution identified by PI staining and flow cytometry analysis. (B) SO-RB50 apoptosis rate following transfection as detected by double-staining and flow cytometry analysis; *P<0.05 vs. the blank; #P<0.05 vs. the NC group. Each experiment was repeated 3 times. NC, negative control; shRNA, short hairpin RNA; CKS1B, cyclin-dependent kinase regulatory subunit 1B; PI, propidium iodide; FITC, fluorescein isothiocyanate; PMA, phorbol 12-myristate 13-acetate.

Flow cytometry was used to assess apoptosis (Fig. 4B). Following transfection, no significant difference in SO-RB50 apoptosis rate was determined between the NC and blank groups (P>0.05). The apoptosis rates of SO-RB50 cells were significantly increased in the shRNA-CKS1B-1 and shRNA-CKS1B-2 groups, compared with the NC and blank groups (P<0.05), but the apoptosis rate in the PMA group was significantly reduced (P<0.05). Compared with the NC and blank groups, the shRNA-CKS1B-1 + PMA and shRNA-CKS1B-2 + PMA groups demonstrated no significant difference in the apoptosis rate (P>0.05). These observations indicated that silencing the CKS1B gene promoted the apoptosis of SO-RB50 cells.

Silencing the CKS1B gene suppresses angiogenesis in SO-RB50 cells

Lastly, the effects of CKS1B on angiogenesis were investigated. The lumen formation results (Fig. 5) demonstrated no significant difference in the number of lumens between the NC and blank groups (P>0.05). Compared with the blank and NC groups, the shRNA-CKS1B-1 and shRNA-CKS1B-2 groups indicated a significant inhibition of lumen formation (P<0.05), while opposite results were observed in the PMA group (P<0.05). Lumen formation did not differ significantly in the shRNA-CKS1B-1 + PMA and shRNA-CKS1B-2 + PMA groups in comparison to the blank and NC groups (P>0.05). The results demonstrated that silencing the CKS1B gene suppresses angiogenesis in SO-RB50 cells.

Figure 5

Lumen formation assays demonstrate that silencing the CKS1B gene suppresses angiogenesis in SO-RB50 cells. (A) Lumen formation of SO-RB50 cells presented in a bar graph. (B) The number of lumens formed by SO-RB50 cells. *P<0.05 vs. the blank; #P<0.05 vs. the NC group. Each experiment was repeated 3 times. NC, negative control; shRNA, short hairpin RNA; CKS1B, cyclin-dependent kinase regulatory subunit 1B; PMA, phorbol 12-myristate 13-acetate.

Discussion

RB is a retinal cancer associated with biallelic loss of the RB1 gene; additionally, a mutation detection rate of 94.9% has been reported in both blood and tumor samples (18). Over the last few decades, notable efforts have been made to search for novel therapeutic approaches for RB, a potentially curable cancer, yet determining a safer and more efficient treatment modality to save the eye globe and preserve functional vision in a child with RB remains a major challenge (19). In the present study, the aim was to determine the biological mechanism by which CKS1B affects RB cells. Consequently, the present study demonstrated that CKS1B downregulation blocks the MEK/ERK signaling pathway, thus inhibiting the proliferation, migration, invasion and angiogenesis of RB cells.

Initially, the present results demonstrated that CKS1B was overexpressed in RB tissue and cells, and that CKS1B gene silencing inhibits RB cell growth and invasion, and suppresses angiogenesis in RB, which indicated that CKS1B has key roles in the tumorigenesis and malignant progression of RB. A previous study demonstrated that gene silencing is correlated with RB cell proliferation and invasion (20), which shed light on gene silencing for RB treatment. As a member of the highly conserved CKS1 protein family, CKS1B can interact with cyclin-dependent kinases and serves an important role in cell cycle progression (21). It also known that CKS1B is a tumor promoter that has been largely investigated in previous studies, which revealed that elevated expression of CKS1B contributes to increased cell proliferation and a poor prognosis in oral (21), gastric (22), and hepatocellular carcinomas (23), among others, and that CKS1B ablation strongly induces apoptosis (24).

In the subsequent experiments, it was demonstrated that downregulation of CKS1B could inhibit the activation of the MEK/ERK signaling pathway, which exhibited an increased expression of PCNA, cyclin D1, VEGF and bFGF, thus inhibiting the proliferation, migration, invasion and angiogenesis of RB cells. The MEK/ERK signaling pathway couples signals from cell surface receptors to transcription factors, which regulate gene expression (25), and regulates the activity of numerous proteins, including the pro-survival protein myeloid cell leukemia 1 and caspase-9, involved in apoptosis (26). Previous research demonstrated that aberrant regulation of the MEK/ERK signaling pathway contributes to cancer and other human diseases, including human immunodeficiency virus infection (27), cardiac hypertrophy (28) and Parkinson's disease (29), and in particular, the ERK pathway has been the focus of research and a target of drug inhibitor development for cancer treatment (30). Consistent with the present study, observations obtained previously demonstrated that the majority of RB cells have increased expression levels of VEGF, particularly VEGF-D; therefore, upregulated VEGF signal transduction serves an important role in angiogenesis in RB (31). Furthermore, a previous study demonstrated that since the MEK/ERK signaling pathway is frequently simultaneously dysregulated in cancer, it is becoming increasingly more apparent that targeting the MEK/ERK signaling pathway may be an effective therapeutic intervention for cancer cases with upstream mutations that result in activation of this pathway (32). Partially in line with the present study, another survey demonstrated that norcantharidin suppresses tumor angiogenesis through blocking the VEGFR2/MEK/ERK signaling pathways (33). A previous study also demonstrated that continued activation of the Raf/MEK/ERK pathway induces growth arrest, accompanied by changes in cell cycle regulators (decreased RB phosphorylation) (34). Furthermore, partially consistent with the present study, Shi et al (11) determined that overexpressing CKS1B could activate the MEK/ERK and Janus kinase/STAT3 signaling pathways and promote myeloma cell drug resistance. The MEK/ERK signaling pathway is increasingly used by increasing numbers of factors and mitogens, including Ras and B-Raf, to transmit signals from their receptors to regulate gene expression and prevent apoptosis (35). Notably, another study indicated that Quercetin contributed to the apoptosis of Y79 RB cells by activating the JNK and p38 MEK/ERK signaling pathways, providing a novel treatment approach for human RB (36).

In conclusion, it was demonstrated that CKS1B gene silencing significantly reduces the proliferation, migration and invasion of RB cells while inhibiting angiogenesis in the retina. The tumorigenic activity of CKS1B is mediated by inhibition of the oncogenic MEK/ERK signaling pathway through gene silencing. Therefore, it was speculated that CKS1B may be a promising novel target in the development of therapeutic treatments for RB. However, due to limited funding and time, the specific target of CKS1B-mediated activation of the MEK/ERK signaling pathway was not identified in the present study, but it may be the focus of future research. Additionally, in future studies, animal experiments should be performed to confirm that CKS1B suppresses metastasis in vivo.

Funding

No funding was received.

Availability of data and materials

The datasets used and/or analyzed during the current study are available from the corresponding author on reasonable request.

Authors' contributions

ZZ, ZLG and ZPZ designed the study. HBJ and CQY collected the data. JY and XBX designed and developed the database, and performed data analyses. ZZ, ZLG, ZPZ and HBJ wrote the paper and conceived and designed the experiments. HBJ, CQY and JY reviewed and discussed the results and discussions, and prepared and revised the manuscript. All authors read and approved the final manuscript.

Ethics approval and consent to participate

The present study was approved by the Institutional Review Board of Xiangya Hospital, Central South University (Changsha, China). Written informed consent was obtained from the legal guardian of each participant.

Patient consent for publication

Not applicable.

Competing interests

The authors declare that they have no competing interests.

Acknowledgments

Not applicable.

References

1 

Rodriguez-Galindo C, Orbach DB and VanderVeen D: Retinoblastoma. Pediatr Clin North Am. 62:201–223. 2015. View Article : Google Scholar

2 

McEvoy JD and Dyer MA: Genetic and epigenetic discoveries in human retinoblastoma. Crit Rev Oncog. 20:217–225. 2015. View Article : Google Scholar : PubMed/NCBI

3 

Rangamani S, SathishKumar K, Manoharan N, Julka PK, Rath GK, Shanta V, Swaminathan R, Rama R, Datta K, Mandal S, et al: Paediatric retinoblastoma in India: Evidence from the National Cancer Registry Programme. Asian Pac J Cancer Prev. 16:4193–4198. 2015. View Article : Google Scholar : PubMed/NCBI

4 

Truong B, Green AL, Friedrich P, Ribeiro KB and Rodriguez-Galindo C: Ethnic, racial, and socioeconomic disparities in retinoblastoma. JAMA Pediatr. 169:1096–1104. 2015. View Article : Google Scholar : PubMed/NCBI

5 

Wyse E, Handa JT, Friedman AD and Pearl MS: A review of the literature for intra-arterial chemotherapy used to treat retinoblas-toma. Pediatr Radiol. 46:1223–1233. 2016. View Article : Google Scholar : PubMed/NCBI

6 

Theodoropoulou S, Brodowska K, Kayama M, Morizane Y, Miller JW, Gragoudas ES and Vavvas DG: Aminoimidazole carboxamide ribonucleotide (AICAR) inhibits the growth of retinoblastoma in vivo by decreasing angiogenesis and inducing apoptosis. PLoS One. 8:e528522013. View Article : Google Scholar : PubMed/NCBI

7 

Han G, Lu K, Huang J, Ye J, Dai S, Ye Y and Zhang L: Effect of Annexin A1 gene on the proliferation and invasion of esophageal squamous cell carcinoma cells and its regulatory mechanisms. Int J Mol Med. 39:357–363. 2017. View Article : Google Scholar :

8 

Martinez E and Trevino V: Modelling gene expression profiles related to prostate tumor progression using binary states. Theor Biol Med Model. 10:372013. View Article : Google Scholar : PubMed/NCBI

9 

Stella F, Pedrazzini E, Baialardo E, Fantl DB, Schutz N and Slavutsky I: Quantitative analysis of CKS1B mRNA expression and copy number gain in patients with plasma cell disorders. Blood Cells Mol Dis. 53:110–117. 2014. View Article : Google Scholar : PubMed/NCBI

10 

Xu L, Fan S, Zhao J, Zhou P, Chu S, Luo J, Wen Q, Chen L, Wen S, Wang L and Shi L: Increased expression of Cks1 protein is associated with lymph node metastasis and poor prognosis in nasopharyngeal carcinoma. Diagn Pathol. 12:22017. View Article : Google Scholar : PubMed/NCBI

11 

Shi L, Wang S, Zangari M, Xu H, Cao TM, Xu C, Wu Y, Xiao F, Liu Y, Yang Y, et al: Over-expression of CKS1B activates both MEK/ERK and JAK/STAT3 signaling pathways and promotes myeloma cell drug-resistance. Oncotarget. 1:22–33. 2010.PubMed/NCBI

12 

Zarrabi M, Afzal E, Asghari MH, Mohammad M, Es HA and Ebrahimi M: Inhibition of MEK/ERK signalling pathway promotes erythroid differentiation and reduces HSCs engraftment in ex vivo expanded haematopoietic stem cells. J Cell Mol Med. 22:1464–1474. 2018. View Article : Google Scholar

13 

Soares HP, Ming M, Mellon M, Young SH, Han L, Sinnet-Smith J and Rozengurt E: Dual PI3K/mTOR inhibitors induce rapid overactivation of the MEK/ERK pathway in human pancreatic cancer cells through suppression of mTORC2. Mol Cancer Ther. 14:1014–1023. 2015. View Article : Google Scholar : PubMed/NCBI

14 

Zhan F, Shi L, Wang S, Xu H, Cao TM, Xu C, Wu Y, Zangari M, Li G and Tricot GJ: CKS1B Mediates SKP2/p27Kip1-independent myeloma cell survival and disease progression through activation of MEK/ERK and JAK/STAT3 signaling pathways. Blood. 114:1262009.

15 

Radhakrishnan V, Kumar R, Malhotra A and Bakhshi S: Role of pet/ct in staging and evaluation of treatment response after 3 cycles of chemotherapy in locally advanced retinoblastoma: A prospective study. J Nucl Med. 53:191–198. 2012. View Article : Google Scholar : PubMed/NCBI

16 

Ayuk SM, Abrahamse H and Houreld NN: The role of photobiomodulation on gene expression of cell adhesion molecules in diabetic wounded fibroblasts in vitro. J Photochem Photobiol B. 161:368–374. 2016. View Article : Google Scholar : PubMed/NCBI

17 

Li L, Dong P, Hou C, Cao F, Sun S, He F, Song Y, Li S, Bai Y and Zhu D: Hydroxysafflor yellow A (HSYA) attenuates hypoxic pulmonary arterial remodelling and reverses right ventricular hypertrophy in rats. J Ethnopharmacol. 186:224–233. 2016. View Article : Google Scholar : PubMed/NCBI

18 

Tomar S, Sethi R, Sundar G, Quah TC, Quah BL and Lai PS: Mutation spectrum of RB1 mutations in retinoblastoma cases from Singapore with implications for genetic management and counselling. PLoS One. 12:e01787762017. View Article : Google Scholar : PubMed/NCBI

19 

Chawla B, Jain A and Azad R: Conservative treatment modalities in retinoblastoma. Indian J Ophthalmol. 61:479–485. 2013. View Article : Google Scholar : PubMed/NCBI

20 

Subramanian N, Navaneethakrishnan S, Biswas J, Kanwar RK, Kanwar JR and Krishnakumar S: RNAi mediated Tiam1 gene knockdown inhibits invasion of retinoblastoma. PLoS One. 8:e704222013. View Article : Google Scholar : PubMed/NCBI

21 

Martín-Ezquerra G, Salgado R, Toll A, Baró T, Mojal S, Yébenes M, Garcia-Muret MP, Solé F, Quitllet FA, Espinet B and Pujol RM: CDC28 protein kinase regulatory subunit 1B (CKS1B) expression and genetic status analysis in oral squamous cell carcinoma. Histol Histopathol. 26:71–77. 2011.

22 

Shrestha S, Yang CD, Hong HC, Chou CH, Tai CS, Chiew MY, Chen WL, Weng SL, Chen CC, Chang YA, et al: Integrated MicroRNA-mRNA analysis reveals miR-204 inhibits cell proliferation in gastric cancer by targeting CKS1B, CXCL1 and GPRC5A. Int J Mol Sci. 19:E872017. View Article : Google Scholar : PubMed/NCBI

23 

Huang CW, Lin CY, Huang HY, Liu HW, Chen YJ, Shih DF, Chen HY, Juan CC, Ker CG, Huang CY, et al: CKS1B overex-pression implicates clinical aggressiveness of hepatocellular carcinomas but not p27(Kip1) protein turnover: An independent prognosticator with potential p27 (Kip1)-independent oncogenic attributes? Ann Surg Oncol. 17:907–922. 2010. View Article : Google Scholar

24 

Zhan F, Colla S, Wu X, Chen B, Stewart JP, Kuehl WM, Barlogie B and Shaughnessy JD Jr: CKS1B, overexpressed in aggressive disease, regulates multiple myeloma growth and survival through SKP2- and p27Kip1-dependent and -independent mechanisms. Blood. 109:4995–5001. 2007. View Article : Google Scholar : PubMed/NCBI

25 

Zassadowski F, Rochette-Egly C, Chomienne C and Cassinat B: Regulation of the transcriptional activity of nuclear receptors by the MEK/ERK1/2 pathway. Cell Signal. 24:2369–2377. 2012. View Article : Google Scholar : PubMed/NCBI

26 

Gao N, Budhraja A, Cheng S, Liu EH, Huang C, Chen J, Yang Z, Chen D, Zhang Z and Shi X: Interruption of the MEK/ERK signaling cascade promotes dihydroartemisinin-induced apop-tosis in vitro and in vivo. Apoptosis. 16:511–523. 2011. View Article : Google Scholar : PubMed/NCBI

27 

Lieske NV, Tonby K, Kvale D, Dyrhol-Riise AM and Tasken K: Targeting tuberculosis and HIV infection-specific regulatory T cells with MEK/ERK signaling pathway inhibitors. PLoS One. 10:e01419032015. View Article : Google Scholar : PubMed/NCBI

28 

Ren J, Zhang N, Liao H, Chen S, Xu L, Li J, Yang Z, Deng W and Tang Q: Caffeic acid phenethyl ester attenuates pathological cardiac hypertrophy by regulation of MEK/ERK signaling pathway in vivo and vitro. Life Sci. 181:53–61. 2017. View Article : Google Scholar : PubMed/NCBI

29 

Chen WF, Wu L, Du ZR, Chen L, Xu AL, Chen XH, Teng JJ and Wong MS: Neuroprotective properties of icariin in MPTP-induced mouse model of Parkinson's disease: Involvement of PI3K/Akt and MEK/ERK signaling pathways. Phytomedicine. 25:93–99. 2017. View Article : Google Scholar : PubMed/NCBI

30 

Dobberkau HJ: Problems in the hygienic evaluation of flowing waters. Z Gesamte Hyg. 21:738–741. 1975.In German. PubMed/NCBI

31 

Wu JH, Xu P, Yi MY, Wang F, Wang XL and Huang Q: Analysis of angiogenesis associated factors of retinoblastoma cell line and tumor tissues. Zhonghua Yan Ke Za Zhi. 41:419–422. 2005.In Chinese. PubMed/NCBI

32 

Steelman LS, Abrams SL, Shelton JG, Chappell WH, Bäsecke J, Stivala F, Donia M, Nicoletti F, Libra M, Martelli AM and McCubrey JA: Dominant roles of the Raf/MEK/ERK pathway in cell cycle progression, prevention of apoptosis and sensitivity to chemotherapeutic drugs. Cell Cycle. 9:1629–1638. 2010. View Article : Google Scholar : PubMed/NCBI

33 

Zhang L, Ji Q, Liu X, Chen X, Chen Z, Qiu Y, Sun J, Cai J, Zhu H and Li Q: Norcantharidin inhibits tumor angiogenesis via blocking VEGFR2/MEK/ERK signaling pathways. Cancer Sci. 104:604–610. 2013. View Article : Google Scholar : PubMed/NCBI

34 

Hong SK, Yoon S, Moelling C, Arthan D and Park JI: Noncatalytic function of ERK1/2 can promote Raf/MEK/ERK-mediated growth arrest signaling. J Biol Chem. 284:33006–33018. 2009. View Article : Google Scholar : PubMed/NCBI

35 

McCubrey JA, Steelman LS, Chappell WH, Abrams SL, Wong EW, Chang F, Lehmann B, Terrian DM, Milella M, Tafuri A, et al: Roles of the Raf/MEK/ERK pathway in cell growth, malignant transformation and drug resistance. Biochim Biophys Acta. 1773:1263–1284. 2007. View Article : Google Scholar

36 

Liu H and Zhou M: Antitumor effect of Quercetin on Y79 retinoblastoma cells via activation of JNK and p38 MAPK pathways. BMC Complement Altern Med. 17:5312017. View Article : Google Scholar : PubMed/NCBI

Related Articles

  • Abstract
  • View
  • Download
  • Twitter
Copy and paste a formatted citation
Spandidos Publications style
Zeng Z, Gao ZL, Zhang ZP, Jiang HB, Yang CQ, Yang J and Xia XB: Downregulation of CKS1B restrains the proliferation, migration, invasion and angiogenesis of retinoblastoma cells through the MEK/ERK signaling pathway Retraction in /10.3892/ijmm.2024.5382. Int J Mol Med 44: 103-114, 2019.
APA
Zeng, Z., Gao, Z., Zhang, Z., Jiang, H., Yang, C., Yang, J., & Xia, X. (2019). Downregulation of CKS1B restrains the proliferation, migration, invasion and angiogenesis of retinoblastoma cells through the MEK/ERK signaling pathway Retraction in /10.3892/ijmm.2024.5382. International Journal of Molecular Medicine, 44, 103-114. https://doi.org/10.3892/ijmm.2019.4183
MLA
Zeng, Z., Gao, Z., Zhang, Z., Jiang, H., Yang, C., Yang, J., Xia, X."Downregulation of CKS1B restrains the proliferation, migration, invasion and angiogenesis of retinoblastoma cells through the MEK/ERK signaling pathway Retraction in /10.3892/ijmm.2024.5382". International Journal of Molecular Medicine 44.1 (2019): 103-114.
Chicago
Zeng, Z., Gao, Z., Zhang, Z., Jiang, H., Yang, C., Yang, J., Xia, X."Downregulation of CKS1B restrains the proliferation, migration, invasion and angiogenesis of retinoblastoma cells through the MEK/ERK signaling pathway Retraction in /10.3892/ijmm.2024.5382". International Journal of Molecular Medicine 44, no. 1 (2019): 103-114. https://doi.org/10.3892/ijmm.2019.4183
Copy and paste a formatted citation
x
Spandidos Publications style
Zeng Z, Gao ZL, Zhang ZP, Jiang HB, Yang CQ, Yang J and Xia XB: Downregulation of CKS1B restrains the proliferation, migration, invasion and angiogenesis of retinoblastoma cells through the MEK/ERK signaling pathway Retraction in /10.3892/ijmm.2024.5382. Int J Mol Med 44: 103-114, 2019.
APA
Zeng, Z., Gao, Z., Zhang, Z., Jiang, H., Yang, C., Yang, J., & Xia, X. (2019). Downregulation of CKS1B restrains the proliferation, migration, invasion and angiogenesis of retinoblastoma cells through the MEK/ERK signaling pathway Retraction in /10.3892/ijmm.2024.5382. International Journal of Molecular Medicine, 44, 103-114. https://doi.org/10.3892/ijmm.2019.4183
MLA
Zeng, Z., Gao, Z., Zhang, Z., Jiang, H., Yang, C., Yang, J., Xia, X."Downregulation of CKS1B restrains the proliferation, migration, invasion and angiogenesis of retinoblastoma cells through the MEK/ERK signaling pathway Retraction in /10.3892/ijmm.2024.5382". International Journal of Molecular Medicine 44.1 (2019): 103-114.
Chicago
Zeng, Z., Gao, Z., Zhang, Z., Jiang, H., Yang, C., Yang, J., Xia, X."Downregulation of CKS1B restrains the proliferation, migration, invasion and angiogenesis of retinoblastoma cells through the MEK/ERK signaling pathway Retraction in /10.3892/ijmm.2024.5382". International Journal of Molecular Medicine 44, no. 1 (2019): 103-114. https://doi.org/10.3892/ijmm.2019.4183
Follow us
  • Twitter
  • LinkedIn
  • Facebook
About
  • Spandidos Publications
  • Careers
  • Cookie Policy
  • Privacy Policy
How can we help?
  • Help
  • Live Chat
  • Contact
  • Email to our Support Team