Spandidos Publications Logo
  • About
    • About Spandidos
    • Aims and Scopes
    • Abstracting and Indexing
    • Editorial Policies
    • Reprints and Permissions
    • Job Opportunities
    • Terms and Conditions
    • Contact
  • Journals
    • All Journals
    • Oncology Letters
      • Oncology Letters
      • Information for Authors
      • Editorial Policies
      • Editorial Board
      • Aims and Scope
      • Abstracting and Indexing
      • Bibliographic Information
      • Archive
    • International Journal of Oncology
      • International Journal of Oncology
      • Information for Authors
      • Editorial Policies
      • Editorial Board
      • Aims and Scope
      • Abstracting and Indexing
      • Bibliographic Information
      • Archive
    • Molecular and Clinical Oncology
      • Molecular and Clinical Oncology
      • Information for Authors
      • Editorial Policies
      • Editorial Board
      • Aims and Scope
      • Abstracting and Indexing
      • Bibliographic Information
      • Archive
    • Experimental and Therapeutic Medicine
      • Experimental and Therapeutic Medicine
      • Information for Authors
      • Editorial Policies
      • Editorial Board
      • Aims and Scope
      • Abstracting and Indexing
      • Bibliographic Information
      • Archive
    • International Journal of Molecular Medicine
      • International Journal of Molecular Medicine
      • Information for Authors
      • Editorial Policies
      • Editorial Board
      • Aims and Scope
      • Abstracting and Indexing
      • Bibliographic Information
      • Archive
    • Biomedical Reports
      • Biomedical Reports
      • Information for Authors
      • Editorial Policies
      • Editorial Board
      • Aims and Scope
      • Abstracting and Indexing
      • Bibliographic Information
      • Archive
    • Oncology Reports
      • Oncology Reports
      • Information for Authors
      • Editorial Policies
      • Editorial Board
      • Aims and Scope
      • Abstracting and Indexing
      • Bibliographic Information
      • Archive
    • Molecular Medicine Reports
      • Molecular Medicine Reports
      • Information for Authors
      • Editorial Policies
      • Editorial Board
      • Aims and Scope
      • Abstracting and Indexing
      • Bibliographic Information
      • Archive
    • World Academy of Sciences Journal
      • World Academy of Sciences Journal
      • Information for Authors
      • Editorial Policies
      • Editorial Board
      • Aims and Scope
      • Abstracting and Indexing
      • Bibliographic Information
      • Archive
    • International Journal of Functional Nutrition
      • International Journal of Functional Nutrition
      • Information for Authors
      • Editorial Policies
      • Editorial Board
      • Aims and Scope
      • Abstracting and Indexing
      • Bibliographic Information
      • Archive
    • International Journal of Epigenetics
      • International Journal of Epigenetics
      • Information for Authors
      • Editorial Policies
      • Editorial Board
      • Aims and Scope
      • Abstracting and Indexing
      • Bibliographic Information
      • Archive
    • Medicine International
      • Medicine International
      • Information for Authors
      • Editorial Policies
      • Editorial Board
      • Aims and Scope
      • Abstracting and Indexing
      • Bibliographic Information
      • Archive
  • Articles
  • Information
    • Information for Authors
    • Information for Reviewers
    • Information for Librarians
    • Information for Advertisers
    • Conferences
  • Language Editing
Spandidos Publications Logo
  • About
    • About Spandidos
    • Aims and Scopes
    • Abstracting and Indexing
    • Editorial Policies
    • Reprints and Permissions
    • Job Opportunities
    • Terms and Conditions
    • Contact
  • Journals
    • All Journals
    • Biomedical Reports
      • Information for Authors
      • Editorial Policies
      • Editorial Board
      • Aims and Scope
      • Abstracting and Indexing
      • Bibliographic Information
      • Archive
    • Experimental and Therapeutic Medicine
      • Information for Authors
      • Editorial Policies
      • Editorial Board
      • Aims and Scope
      • Abstracting and Indexing
      • Bibliographic Information
      • Archive
    • International Journal of Epigenetics
      • Information for Authors
      • Editorial Policies
      • Editorial Board
      • Aims and Scope
      • Abstracting and Indexing
      • Bibliographic Information
      • Archive
    • International Journal of Functional Nutrition
      • Information for Authors
      • Editorial Policies
      • Editorial Board
      • Aims and Scope
      • Abstracting and Indexing
      • Bibliographic Information
      • Archive
    • International Journal of Molecular Medicine
      • Information for Authors
      • Editorial Policies
      • Editorial Board
      • Aims and Scope
      • Abstracting and Indexing
      • Bibliographic Information
      • Archive
    • International Journal of Oncology
      • Information for Authors
      • Editorial Policies
      • Editorial Board
      • Aims and Scope
      • Abstracting and Indexing
      • Bibliographic Information
      • Archive
    • Medicine International
      • Information for Authors
      • Editorial Policies
      • Editorial Board
      • Aims and Scope
      • Abstracting and Indexing
      • Bibliographic Information
      • Archive
    • Molecular and Clinical Oncology
      • Information for Authors
      • Editorial Policies
      • Editorial Board
      • Aims and Scope
      • Abstracting and Indexing
      • Bibliographic Information
      • Archive
    • Molecular Medicine Reports
      • Information for Authors
      • Editorial Policies
      • Editorial Board
      • Aims and Scope
      • Abstracting and Indexing
      • Bibliographic Information
      • Archive
    • Oncology Letters
      • Information for Authors
      • Editorial Policies
      • Editorial Board
      • Aims and Scope
      • Abstracting and Indexing
      • Bibliographic Information
      • Archive
    • Oncology Reports
      • Information for Authors
      • Editorial Policies
      • Editorial Board
      • Aims and Scope
      • Abstracting and Indexing
      • Bibliographic Information
      • Archive
    • World Academy of Sciences Journal
      • Information for Authors
      • Editorial Policies
      • Editorial Board
      • Aims and Scope
      • Abstracting and Indexing
      • Bibliographic Information
      • Archive
  • Articles
  • Information
    • For Authors
    • For Reviewers
    • For Librarians
    • For Advertisers
    • Conferences
  • Language Editing
Login Register Submit
  • This site uses cookies
  • You can change your cookie settings at any time by following the instructions in our Cookie Policy. To find out more, you may read our Privacy Policy.

    I agree
Search articles by DOI, keyword, author or affiliation
Search
Advanced Search
presentation
International Journal of Molecular Medicine
Join Editorial Board Propose a Special Issue
Print ISSN: 1107-3756 Online ISSN: 1791-244X
Journal Cover
July-2019 Volume 44 Issue 1

Full Size Image

Sign up for eToc alerts
Recommend to Library

Journals

International Journal of Molecular Medicine

International Journal of Molecular Medicine

International Journal of Molecular Medicine is an international journal devoted to molecular mechanisms of human disease.

International Journal of Oncology

International Journal of Oncology

International Journal of Oncology is an international journal devoted to oncology research and cancer treatment.

Molecular Medicine Reports

Molecular Medicine Reports

Covers molecular medicine topics such as pharmacology, pathology, genetics, neuroscience, infectious diseases, molecular cardiology, and molecular surgery.

Oncology Reports

Oncology Reports

Oncology Reports is an international journal devoted to fundamental and applied research in Oncology.

Experimental and Therapeutic Medicine

Experimental and Therapeutic Medicine

Experimental and Therapeutic Medicine is an international journal devoted to laboratory and clinical medicine.

Oncology Letters

Oncology Letters

Oncology Letters is an international journal devoted to Experimental and Clinical Oncology.

Biomedical Reports

Biomedical Reports

Explores a wide range of biological and medical fields, including pharmacology, genetics, microbiology, neuroscience, and molecular cardiology.

Molecular and Clinical Oncology

Molecular and Clinical Oncology

International journal addressing all aspects of oncology research, from tumorigenesis and oncogenes to chemotherapy and metastasis.

World Academy of Sciences Journal

World Academy of Sciences Journal

Multidisciplinary open-access journal spanning biochemistry, genetics, neuroscience, environmental health, and synthetic biology.

International Journal of Functional Nutrition

International Journal of Functional Nutrition

Open-access journal combining biochemistry, pharmacology, immunology, and genetics to advance health through functional nutrition.

International Journal of Epigenetics

International Journal of Epigenetics

Publishes open-access research on using epigenetics to advance understanding and treatment of human disease.

Medicine International

Medicine International

An International Open Access Journal Devoted to General Medicine.

Journal Cover
July-2019 Volume 44 Issue 1

Full Size Image

Sign up for eToc alerts
Recommend to Library

  • Article
  • Citations
    • Cite This Article
    • Download Citation
    • Create Citation Alert
    • Remove Citation Alert
    • Cited By
  • Similar Articles
    • Related Articles (in Spandidos Publications)
    • Similar Articles (Google Scholar)
    • Similar Articles (PubMed)
  • Download PDF
  • Download XML
  • View XML

  • Supplementary Files
    • Supplementary_Data.pdf
Article

Triptolide exerts an anti-tumor effect on non‑small cell lung cancer cells by inhibiting activation of the IL‑6/STAT3 axis

  • Authors:
    • Ying Huang
    • Zhe Chen
    • Yu Wang
    • Xin Ba
    • Yao Huang
    • Pan Shen
    • Hui Wang
    • Shenghao Tu
  • View Affiliations / Copyright

    Affiliations: Institute of Integrated Traditional Chinese and Western Medicine, Tongji Hospital, Tongji Medical College, Huazhong University of Science and Technology, Wuhan, Hubei 430030, P.R. China
  • Pages: 291-300
    |
    Published online on: May 14, 2019
       https://doi.org/10.3892/ijmm.2019.4197
  • Expand metrics +
Metrics: Total Views: 0 (Spandidos Publications: | PMC Statistics: )
Metrics: Total PDF Downloads: 0 (Spandidos Publications: | PMC Statistics: )
Cited By (CrossRef): 0 citations Loading Articles...

This article is mentioned in:



Abstract

Lung cancer is the leading cause of cancer‑associated mortality and current treatments are not sufficiently effective. Numerous studies have revealed that triptolide (TP), a classical traditional Chinese medicine compound widely used as an anti‑inflammatory and antirheumatic drug, also has an antitumor effect. This effect is hypothesized to be mediated by multiple pathways, with signal transducer and activator of transcription 3 (STAT3) possibly one of them. Evidence indicates that STAT3 participates in the initiation and progression of lung cancer during cell proliferation, apoptosis and migration; however, whether and how TP affects STAT3 and its targets remain unclear. In this study, the potential role of TP in the proliferation, apoptosis, and migration of non‑small cell lung cancer cell lines was investigated and evaluated the impact of TP on the interleukin‑6 (IL‑6)/STAT3 axis. The results showed that TP inhibited cell proliferation and migration and induced apoptosis. TP decreased the phosphorylation of STAT3, inhibited STAT3 translocation into the nucleus, and reduced the expression of STAT3 target genes involved in cell survival, apoptosis and migration, e.g. C‑myc, BCL‑2, myeloid cell leukemia‑1 (MCL‑1), and matrix metallopeptidase 9 (MMP‑9). Additionally, IL‑6‑induced activation of STAT3 target genes (e.g. MCL‑1 and BCL‑2) was attenuated by TP and homoharringtonine. In conclusion, the effect of TP on STAT3 signaling points to a promising strategy for drug development.

Introduction

Lung cancer is the leading cause of cancer-related deaths worldwide, imposing a heavy social and economic burden in China (1). Non-small cell lung cancer (NSCLC) accounts for ~85% of lung cancer histological subtypes (2). The majority of NSCLC cases are diagnosed at an advance stage (~70%), with patients missing the chance for radical surgery and thus facing chemotherapy as the main treatment option (3). Despite the excitement after the shift from empirical therapy to more effective and better tolerated regimens for NSCLC over the past two decades, the 5-year overall survival rate remains as low as 4-17% depending on the stage and regional differences (4). What makes the situation worse is that among patients with NSCLC, after a transient response to initial treatment, drug resistance of malignant cells occurs frequently. Therefore, finding an effective and safe anti-tumour agent is one of the highest-priority goals in lung cancer research.

Signal transducer and activator of transcription 3 (STAT3) is an important member of the STAT family and is recognised as a key oncogenic factor highly relevant to NSCLC (5). STAT3 plays crucial roles in cancer initiation and progression by binding to the promoter regions of a number of genes that encode regulators of cell proliferation (such as cyclin D1 and MYC), survival (such as BCL-2 and myeloid cell leukemia-1 (MCL-1)], inflammation [such as interleukin-6 (IL-6) and cyclooxygenase-2], and metastasis [such as matrix metallopeptidase 9 (MMP-9) and vimentin] (6-8). STAT3 activation is transient and dynamic under physiological conditions. However, activated STAT3 is persistently present in 50% of NSCLC tissue (9) due to stimulation of an upstream signaling pathway (10), suggesting that STAT3 is a lung cancer-specific target for anticancer therapy. Activation of cell cycle and survival genes enables STAT3-expressing cells to escape damage from conventional chemotherapeutic drugs (11); thus, the STAT3 oncogenic pathway is involved in drug resistance (12). Similarly, a meta-analysis has revealed that (13) expression of STAT3 or phosphorylated STAT3 (p-STAT3) is a strong predictor of poor prognosis among patients with NSCLC (14). Hence, interference with the STAT3 pathway might counteract the resistance to chemotherapy and exert an adjuvant effect during the treatment of lung cancer.

Because current standard treatments are far from ideal for patients with NSCLC, a natural compound with multiple advantages has come to our attention (15). Triptolide (TP), a classical natural compound, has been demonstrated to exert anti-tumour effects on ovarian cancer (16), breast cancer (17), hepatocellular carcinoma (18) and lung cancer (19). Studies have revealed that low-dose TP helps to circumvent resistance, enhances effectiveness and relieves adverse effects of anticancer therapies (20,21). It has been reported that TP exerts its anti-tumour activities in terms of cell proliferation, cell death, angiogenesis, and metastasis (22). Nevertheless, at present, the potential influence of TP on IL-6/STAT3 signalling in NSCLC is still unknown.

In this study, we determined the effect of TP on the proliferation, apoptosis, and invasiveness of NSCLC cells and investigated the potential underlying mechanisms by evaluating low dose TP's influence on the IL-6/STAT axis.

Materials and methods

Materials

TP (>98% purity) was purchased from Dalian Meilun Co., Ltd. Human recombinant IL-6 (cat. no. 200-06; Peprotech, Inc.) was resolved and stored according to the manufacturer's instructions. 3-(4,5-Dimethylthiazol-2-yl)-2, 5-diphenyltetrazolium bromide (MTT) and protease inhibitor cocktail (cat. no. 04693132001) were purchased from Sigma-Aldrich (Merck KGaA). Antibodies against anti-cleaved caspase-3 (cat. no. GB11009) were purchased from Servicebio. Antibodies against BCL-2 (cat. no. 182858) and MMP-9 (cat. no. 76003) were purchased from Abcam, MCL-1 (cat. no. 94296), cyclin D1 (cat. no. 2978S), C-myc (cat. no. 5605S), STAT3 (cat. no. 4904) and p-STAT3 (cat. no. 9145) were acquired from Cell Signaling Technology Inc., and antibodies against β-actin (cat. no. BB0710) were from Biossci Biotechnology Co., Ltd. DAPI, Triton X-100 and an anti-fade mounting medium were purchased from Servicebio. The Annexin V/PI Apoptosis Detection kit (cat. no. KGA105-KGA108) was from Nanjing KeyGen Biotech Co., Ltd. Propidium iodide (PI) and the JC-1 Staining kit were acquired from Beyotime Institute of Biotechnology. DyLight 488-conjugated goat anti-rabbit IgG antibody (cat. no. A24221) was from Abbkine Scientific Co., Ltd.

Cell culture

Human lung adenocarcinoma PC9 cells sensitive to epidermal growth factor receptor (EGFR) with low expression of IL-6 and human alveolar basal epithelial adenocarcinoma A549 cells with higher expression of IL-6 were provided by the Caner Laboratory, Tongji Medical College (Wuhan, China). The cells were cultured in RPMI-1640 medium (HyClone; GE Healthcare Life Sciences) supplemented with 10% FBS (Gibco; Thermo Fisher Scientific, Inc.), 100 U/ml penicillin, and 100 μg/ml streptomycin at 37°C in a humidified incubator with 5% CO2 and 95% air.

MTT assay

Cells were seeded in 96-well plates at a density of 5×103 cells per well and cultured overnight. A series of concentrations ranging to 500 nM TP were added into the medium. After either 24 or 48 h, MTT was added to assay cell viability. Absorbance at 570 nm was recorded on a microplate reader (Synergy 2; BioTek Instruments, Inc.). The inhibition ratio was calculated as 1-optical density (OD)treated/ODcontrol. The IC50 values were calculated by plotting the drug concentration versus the percent cell viability of the cells after TP intervention for 24 and 48 h.

Flow cytometry

At 3×105 cells per well were exposed to TP in 12 wells for 24 h after overnight serum starvation. Thereafter, the cells were washed with PBS and fixed with 70% ethanol at 4°C overnight. Then, cell cycle analyses were performed through flow cytometry according to the manufacturer's instructions (Beyotime Institute of Biotechnology). Apoptosis was analyzed via pre-treatment with a selected concentration of TP for 24 h (PC9 cells) or 48 h (A549 cells) and then was detected with the Annexin V/PI Staining kit (Nanjing KeyGen Biotech Co., Ltd.) and assayed by flow cytometry (BD FACS Calibur; BD Biosciences). Cells undergoing early-stage apoptosis were categorized as Annexin V+/PI−, whereas Annexin V+/PI+ cells were assumed to be at a late stage of apoptosis. Subsequently, mitochondrial trans-membrane potential ΔΨ) was determined according to the manufacturer's instructions using the JC-1 Apoptosis Detection kit (Beyotime Institute of Biotechnology). Data analysis was conducted using the FlowJo software (oxs 10.6; FlowJo LLC).

Transwell assay

Transwell migration assays were performed using 24-well Transwell inserts (8 μm pore size; Costar; Corning, Inc.), as described previously (23). A total of 1×105 cells were pre-treated with TP for 24 h, then harvested and resuspended in RPMI-1640 (HyClone; GE Healthcare Life Sciences) at a concentration of 105 cells/ml. Next, 200 μl of the cell suspension mixed with 750 μl RPMI-1640 medium supplemented with 10% FBS was added to the upper chamber, and incubated for another 24 h at 37°C. Non-migratory cells were gently wiped from the top surface of the membrane with a cotton swab. Migratory cells on the bottom side of the membrane were rinsed with PBS, fixed in 4% paraformaldehyde and stained with 0.1% (m/v) crystal violet for 10 min at room temperature. Images were captured under a ZEISS digital microscope (magnification ×100; Carl Zeiss AG). The migration rate was quantified by counting the stained cells in selected 3-5 fields of view.

Western blotting

Cells were treated with or without TP for 24 h, then cells were washed twice with ice-cold PBS and lysed in RIPA buffer containing a protease inhibitor cocktail (Thermo Fisher Scientific, Inc.). Soluble proteins were collected after centrifugation at 12,000 x g for 15 min at 4°C. Protein concentration was determined by the bicinchoninic acid (BCA) method. Subsequently, 50 μg of each protein sample was separated by SDS-PAGE on a 10-12% gel (120 V, 90 min) and transferred to a PVDF membrane (Bio-Rad Laboratories, Inc.) at 280 mA for 90 min. After blocking with 5% non-fat milk for 1 h at room temperature, the membranes were incubated with specific primary antibodies (1:1,000) at 4°C overnight. After three washes with TBS containing 0.1% Tween 20, the membranes were incubated with fluorescently-labeled secondary antibodies (1:20,000) for 1 h at room temperature. The bands were visualized using a near-infrared fluorescence imaging system (Odyssey; LI-COR Biosciences). Band densities were quantified in the ImageJ software (version 1.52 National Institutes of Health). In addition, cells were pretreated with TP or homoharringtonine (HHT) for 24 h, then 50 nM IL-6 (cat. no. 200-06; PeproTech, Inc.) was added for another 30 min, finally cells were harvested and lysed for western blotting.

Immunofluorescence

Cells (105 cells/well) were seeded on glass cover slides. After treatment with 60 nM TP or 4 μM STAT3 inhibitor for 24 h, the cells were fixed with 4% buffered formalin for 30 min at room temperature, permeabilized with 0.5% Triton X-100, and blocked with 10% goat serum in PBS (Servicebio) for 30 min at room temperature. After successive incubation with the primary antibody (1:100) at 4°C for 12 h, a secondary antibody (DyLight 488-conjugated goat anti-rabbit IgG; 1:8,000) was incubated for another 1 h at room temperature, at last cells were stained with DAPI (1:500) in the dark for 5 min. The fluorescence signals were captured using a fluorescence microscope (Nikon Eclipse CI; Nikon Corporation).

Statistical analysis

All experiments were conducted in triplicate and repeated three times. Representative results are shown as the mean ± SD and were plotted using Prism 6.0 (GraphPad Software, Inc.). Statistical calculations were performed via one-way ANOVA followed by the Student-Newman-Keuls test. P<0.05 was considered to indicate a statistically significant difference.

Results

TP impairs viability of NSCLC cells by inducing cell cycle arrest

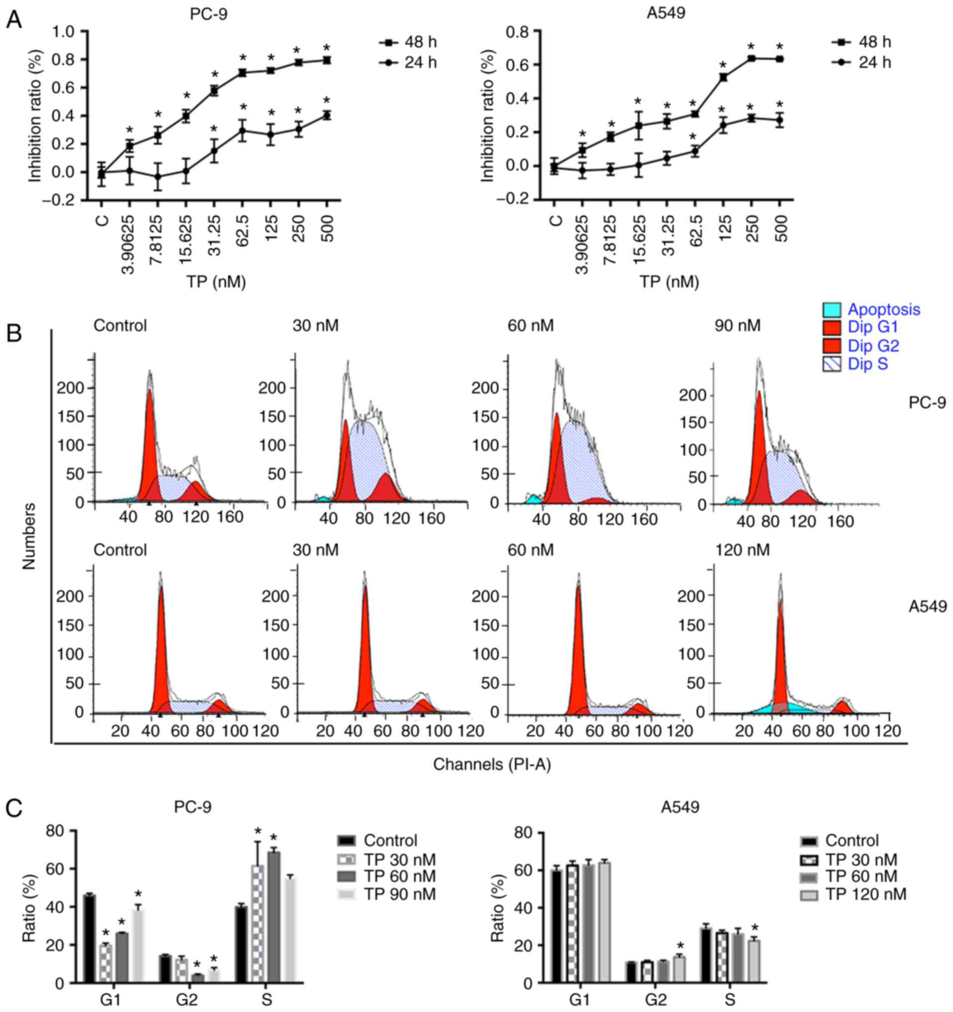
To evaluate the cytotoxic action of TP, PC9 and A549 cells were treated with a series of TP concentrations ranging from 0 to 500 nM for either 24 or 48 h. The IC50 was calculated using log formula. The IC50 of PC9 and was 1,238±243.8 nM and the IC50 of A549 was 1,339±150.2 nM. After 48 h of treatment with TP, the corresponding values were 29.33±2.102 and 135.9±0.9328 nM. As shown in Fig. 1A, TP was cytotoxic after 48 h treatment even at a low concentrations (P<0.05). TP inhibited proliferation (according to an inhibition ratio) of PC9 and A549 cells at 48 h in a dose-dependent manner. During the 24 h treatment, TP at concentrations <15.625 nM was not cytotoxic at all toward PC9 and A549 cells. The inhibition of proliferation started to be noticeable via a sharp slope in the inhibition ratio (15.625-62.500 nM in PC9 cells and 15.625-125.000 nM in A549 cells) (24) followed by a relatively flat plateau at high TP concentrations. Therefore, these comparatively low doses were selected to conduct subsequent experiments.

Figure 1

TP impairs cell viability by inducing cell cycle arrest in non-small cell lung cancer cells. (A) PC9 and A549 were treated with series concentrations for 24 or 48 h, and then detected by MTT assay. (B) Cell cycle profiles obtained by flow cytometry (PI DNA staining) in PC9 and A549 cells. (C) Triptolide influenced cell cycle arrest in the G-S phase in PC9 and slightly increased S phase in A549. *P<0.05 vs. control. TP, triptolide; PI, propidium iodide.

Whether TP influences cell viability by affecting the cell cycle was examined (Fig. 1B). On the basis of the inhibition ratio, two concentrations within the sharp-slope region (30 and 60 nM) and one concentration in the plateau region (90 nM, PC-9; 120 nM, A549) were selected. As shown in Fig. 1C, TP at the concentration in the sharp-slope region (30 and 60 nM) strongly promoted the G1/S arrest in PC9 cells. There was a slight increase in the number of cells in the S phase at 90 nM TP as well, but the change was not statistically significant. Similar results were not seen in corresponding experiments on A549 cells after treatment with TP for 24 h. A slight decrease in the number of cells in the S phase at 120 nM TP was observed, though it appeared that TP in general did not affect the cell cycle in A549 cells (Fig. 1C).

TP disrupts active mitochondria and induces apoptosis in NSCLC cells

It was subsequently analyzed whether TP treatment has any impact on apoptosis. Starting from the concentration of 60 nM, treatment of PC9 cells with TP for 24 h caused a significant increase in total apoptosis (Fig. 2A and B). In contrast, after 48 h treatment of A549 cells with TP, total apoptosis increased strongly, and this change was attributed to a late-apoptosis population (Fig. 2A and B). Then, ΔΨ was measured as disruption of mitochondria is regarded as a distinctive feature of the intrinsic pathway of apoptosis. As demonstrated by the JC-1 blue ratio, treatment with TP for 24 h slightly decreased ΔΨ (Fig. 2C and D). These results suggested that TP induced apoptosis at least partially at an early stage by disrupting active mitochondria.

Figure 2

TP disrupts active mitochondria and induces apoptosis in non-small cell lung cancer cells. (A) PC9 were treated with TP at selected concentration 30, 60 and 90 nM or without TP (control) for 24 h, and A549 were treated with 30, 60 and 120 nM for 48 h, and cells were harvested and apoptosis was detected. Early apoptotic cells were Annexin V+/PI−, and late apoptotic cells were Annexin V+/PI+. (B) The number of apoptotic cells (second quadrant and fourth quadrant which showed Annexin V+) were significantly increased after TP treatment compared with the control group. (C and D) Mitochondrial membrane potential assay was performed using JC-1. When the cell membrane potential is lowered, a transition from red fluorescence to blue fluorescence is detected. The cells under the horizontal gate were indicate reduced mitochondrial membrane potential. Statistical results are expressed as the mean ± SD. *P<0.05 vs. control. TP, triptolide; PI, propidium iodide.

TP inhibits migration of NSCLC cells

Considering the anti-metastasis effect of TP, we an in vitro chamber migration assay was performed to test whether TP affects NSCLC cell migration. As presented in Fig. 3, the number of migratory PC9 cells was decreased by TP treatment and dropped dramatically at 60 and 90 nM; whereas the number of migratory A549 cells stayed largely unchanged upon TP treatment; however, a statistically significant decrease in the number of migratory cells was observed after treatment with 60 and 120 nM TP, but this was less dramatic than the effect in PC9 cells.

Figure 3

TP inhibited migration of non-small cell lung cancer cells. (A) The in vitro chamber migration assay was used to detect the effects of TP on cell migration in PC9 and A549. (B) Quantification of PC9 and A549 cell migration following TP treatment. *P<0.05 vs. control, TP, triptolide.

TP disturbs an activated STAT3 pathway in NSCLC cells

Aberrant and constitutive activation of STAT3 in NSCLC has been reported (9) and is associated with tumor progression and a poor prognosis (14). After treatment with TP for 24 h, p-STAT3 was decreased in PC9 (Fig. 4A) and A549 cells (Fig. 4B). The mRNA expression of PC9 (Fig. S1) and A549 (Fig. S2) was consistent with protein expression. As shown in Fig. S3, the ratio of p-STAT3/total STAT3 was marginally decreased by TP in A549 cells, with statistical significance at 120 nM (P<0.05).

Figure 4

TP disturbs activated STAT3 pathway in non-small cell lung cancer cells. Total and phosphorylation of STAT3 were detected in (A) PC9 and (B) A549. Proteins downstream of STAT3 involved in cell proliferation (C-myc, cyclin D1), protein involved in apoptosis (MCL-1, BCL-2 and cleaved caspase-3) and migration (MMP-9) was detected in p-, phosphorylated; STAT3, signal transducer and activator of transcription 3; TP, triptolide; MMP-9, matrix metallopeptidase 9; MCL-1, myeloid cell leukemia-1.

Expression levels of target genes of STAT3 were also examined. C-myc expression was found to greatly decreased upon TP treatment in PC9 (Fig. 4A) and A549 cells (Fig. 4B). Although cyclin D1 was downregulated by TP in PC9 cells (Fig. 4B), cyclin D1 was upregulated by TP treatment in A549 cells (Fig. 4B). The overexpression of cyclin D1 may contribute to resistance to TP (25), as well as cell DNA damage (24). Caspase-3 is a critical executioner of apoptosis, as it is either partially or totally responsible for the proteolytic cleavage of many key proteins, and cleaved caspase-3 is the active form of the protein. As shown in PC9 cells (Fig. 4A), TP increased the level of cleaved caspase-3. Expression of anti-apoptotic proteins MCL-1 and BCL-2 was decreased after TP treatment in a dose-dependent manner in PC9 (Fig. 4A) and A549 cells (Fig. 4B). The two bands of BCL-2 seen in Fig. 4A may be homedimers or poor antibody specificity (26). TP also downregulated MMP-9 expression in a dose-dependent manner in PC9 (Fig. 4A) and A549 cells (Fig. 4B). The above results suggested that TP treatment inhibited cell proliferation, induced apoptosis and inhibited cell migration by suppressing the activation of STAT3.

Signal transduction in the STAT3 pathway, as visualized by STAT3 translocation into the nucleus, was inhibited by TP treatment. Less prevalent and weaker STAT3 staining was observed in cell nuclei in the TP treatment groups (Fig. 5).

Figure 5

Phosphorylation of STAT3 was detected by immunofluorescence. Cells were treated with or without TP, the nuclear translocation was detected by immunofluorescence, (A) PC9 and (B) A549 was either untreated or treated with different concentrations of TP. Cells were stained with anti-phosphotyrosine 705-STAT3 antibody (red) and counterstained with DAPI (blue), decreased after treatment with different concentrations of TP compared with control. STAT3, signal transducer and activator of transcription 3; TP, triptolide.

TP attenuated STAT3 activation induced by IL-6

Elevated IL-6 expression has been observed in many patients with lung cancer (27). A549 cells appear to be much less sensitive to TP compared with PC9 cells, thus it was speculated that the expression of IL-6 in these cells is associated with the results. The effect of TP in the presence of exogenous IL-6 in PC9 cells was analyzed, with a non-specific IL-6/STAT3 inhibitor HHT serving as a positive control, which prevents the initial elongation step of protein synthesis (Fig. 6). Simlar to Ham et al (28), IL-6 seems not significantly increase the phosphorylation of STAT3, but did impair the ability of HHT to inhibit STAT3 phosphorylation. IL-6 appeared to induce expression of the STAT3 downstream target gene, BCL-2, but there was no statistical difference (P>0.05). At the same time, TP and HHT could reduce the expression of BCL-2 compared with IL-6-stimulated cells. Compared with the control group, the expression of MCL-1 was significantly increased by exogenous IL-6 (P<0.05). Similar to HHT, pretreated TP can almost completely block MCL-1 expression. Briefly, TP might enhance the effects of chemotherapy by inhibiting IL-6-induced MCL-1 activation.

Figure 6

TP decreased activation of STAT3 induced by IL-6. (A) Protein expression of p-STAT3, P-STAT3/STAT3, BCL-2, and MCL-1 were detected by western blot analysis. (B) ImageJ was used to analyze the intensity of the band. #P<0.05 vs. untreated; *P<0.05 vs. exogenous IL-6 treatment. p-, phosphorylated; STAT3, signal transducer and activator of transcription 3; MCL-1, myeloid cell leukemia-1; IL-6, interleukin-6; TP, triptolide.

Discussion

Even though treatment of NSCLC has changed dramatically over the past two decades, only modest improvements have been achieved in terms of the patient survival rate (4). Drug resistance and side effects are still obstacles to successful cancer therapy. With the advantages of low toxicity and cost, natural compounds have been regarded as a promising adjuvant therapies for NSCLC (29). Initially prescribed as an anti-inflammatory drug, TP is considered an alternative therapeutic agent for the treatment of a wide range of cancers, such as pancreatic cancer and colon cancer (30), ovarian cancer (31), breast cancer (32), hepatocellular carcinoma (33) and lung cancer (34). A distinct antitumour activity of TP lies in its antagonism of drug resistance (20,31). This beneficial effect might be mediated by changes in ATP-binding cassette transporters (35), induction of apoptosis pathways, increase in tumor suppressors and decrease in oncogenic factors, and interactions with the RNA polymerase II complex (36) by TP. Aside from mitogen-activated protein kinase (32) and Wnt/β-catenin pathways (33), the IL-6/JAK/STAT3 axis (34,37) is also also involved in the antitumor activity of TP in cancer types other than lung cancer. However, at present, the influence of TP on IL-6/STAT3 signaling during the treatment of NSCLC is still unclear.

Although the antitumor effect of TP has been described previously, the current study further confirms how low doses of TP exert anticancer effects or adjuvant to chemotherapy in lung cancer through IL-6/STAT3. In this study, the antitumor effects of TP on PC9 and A549 were analyzed. After balancing effectiveness and possible toxicity, appropriate doses were selected to conduct subsequent experiments. TP inhibited cell proliferation, promoted cell apoptosis and cell migration at a comparative dose in PC9 cells, while TP decreased the expression of genes associated apoptosis resistance, such as MCL-1. Studies indicated that MCL-1 is a key target of adjuvant chemotherapy to reverse the cisplatin-resistance in NSCLC (38). The direct antitumor effect in PC9 and the adjuvant effect of circumventing resistance in A549 make it superior to other traditional Chinese therapeutic agents. TP exerted antiproliferative action on both NSCLC cell lines. In agreement with other findings (39), the data showed significant S phase cell cycle arrest in PC9 cells. Such S phase arrest was not significant in A549 cells after treatment with TP for 24 h. Unexpectedly, there was a decrease of DNA synthesis in the cells treated with 120 nM TP; DNA synthesis change might be a consequence of increased apoptosis observed in the same experimental setting. In any case, the weaker effect of TP on cell cycle arrest in A549 cells compared with PC9 cells is worthy of further investigation. C-myc and cyclin D1 are crucial factors that are associated with STAT3 activation and cell proliferation. A decrease in both C-myc expression and cyclin D1 expression was seen in PC9 cells treated with TP; this result echoes the aforementioned findings and further elucidates the TP-induced cell cycle arrest in S phase. In parallel, C-myc was also found to be downregulated by TP in A549 cells, whereas TP elevated the cyclin D1 level in A549 cells. Overexpression cyclin D1 may cause resistance to cytotoxic drugs (40), thus limiting the effects of TP. However, high levels of cyclin D1 prime cells for an enhanced DNA damage response (24), causing sustained cyclin D1-cyclin-dependent kinase activity, leading to inappropriate replication of DNA and chromosomal damage (41,42). This result may be the reason why S phase arrest was barely detectable among TP-treated A549 cells. On the basis of the literature (24,43), it is speculated that TP enhances DNA damage and arrests the cell cycle in the S phase to inhibit cell proliferation.

Bypassing apoptosis is a critical step in carcinogenesis. The apoptosis pathway, as a result, has been a hot target for many anticancer therapies. As many as 22-65% of NSCLC cells aberrantly express apoptotic proteins; this feature malignantly enhances cell proliferation and promotes resistance to chemotherapy. In this study, TP markedly increased the percentage of cells undergoing early apoptosis in PC9 and A549 cells. Activated caspase-3 is a typical hallmark of apoptosis (44). The findings of the present study showed that TP increases the expression of cleaved caspase-3 in NSCLC cells. Other authors (13,45) have also stated that inhibition of STATs directly decreases the levels of anti-apoptotic proteins, such as BCL-2 and MCL-1, which are known to facilitate tumor cell survival. The results of the current study revealed that TP treatment decreased the expression of BCL-2 and MCL-1. Given that TP reduced the phosphorylation of STAT3 in PC9 and A549 cells, it was concluded that TP induces apoptosis of NSCLC cells through the STAT3/MCL-1 axis.

Aberrant activation of STAT3 contributes to cancer progression in human tumors (46). It induces MMP-9, which has an important role in cell invasion and metastasis (47). Activated MMP-9 degrades collagens in the extracellular matrix, and this activity is closely associated with the invasive and metastatic potential of numerous types of solid tumor (48-50). The findings of the current study clearly indicate that TP downregulates MMP-9 expression and inhibits NSCLC cell migration, thus indicating that TP inhibits the STAT3/MMP-9 axis.

The present study demonstrated that TP inhibited cell proliferation and migration, and induced apoptosis by suppressing STAT3 activation and downregulating targets of STAT3. The finding that TP inhibited STAT3 phosphorylation and its nuclear translocation is consistent with data from studies on colitis-related colon cancer (37), multiple myeloma cells (51), and pancreatic cancer (52). The results of the current study show that A549 cells are less responsive to TP, which may be associated with the expression of IL-6 in these cells. NSCLC cells carry mutations in oncogenes Egfr (45%) and Kras (25%) (13); these mutations drive the overexpression of IL-6. Indeed, IL-6 is overexpressed in many patients with lung cancer (27). Hyperactivation of IL-6 could activate STAT3, which in turn produces more IL-6 (5,13,53). In the present study, the influence of TP on STAT3 activation by exogenous IL-6 was analyzed. IL-6 significantly upregulated MCL-1 expression in PC9 cells, and MCL-1 has been demonstrated to be associated with chemoresistance in oral squamous cell carcinoma (54), so IL-6 might be a factor involved in drug resistance. Additionally, IL-6 significantly reduced the ability of HHT to inhibit STAT3 phosphorylation, that is possible reason why A549 showed smaller response to TP than PC9. These data are indicative of a promising application of TP in lung cancer management.

Although appropriate methods have been used to illustrate the hypothesis, it is difficult to demonstrate the exact mechanism of TP against NSCLC. The effect of TP on downstream target genes of STAT3 indicated the possible existence of another regulator, and more research is needed to confirm this conclusion. This preliminary study illustrated that TP has promising effects on NSCLC, a clinical investigation using combined TP with conventional therapy is necessary determine the effects in recurrent advanced NSCLC. In conclusion, the IL-6/STAT3 pathway appears to be another therapeutic target in NSCLC, and TP may have antitumor effects or at least an adjuvant effect.

Supplementary Data

Funding

This study was supported by the National Natural Science Foundation of China (grant no. 81573802).

Availability of data and materials

The datasets used and/or analyzed during the current study are available from the corresponding author on reasonable request.

Authors' contributions

YiH, ZC and ST conceived and designed the study. YiH, YW, XB and YaH performed the experiments. YiH and ST wrote the paper. YiH, ZC and ST reviewed and edited the manuscript. PS and HW provided assistance for data acquirement, statistical analysis and manuscript editing. All authors read and approved the manuscript.

Ethics approval and consent to participate

Not applicable.

Patient consent for publication

Not applicable.

Competing interests

The authors declare that they have no competing interests.

Acknowledgments

The authors acknowledge the gift of cells from Tongji Cancer Laboratory.

References

1 

Hong QY, Wu GM, Qian GS, Hu CP, Zhou JY, Chen LA, Li WM, Li SY, Wang K, Wang Q, et al: Prevention and management of lung cancer in China. Cancer. 121(Suppl 17): S3080–S3088. 2015. View Article : Google Scholar

2 

Herbst RS, Morgensztern D and Boshoff C: The biology and management of non-small cell lung cancer. Nature. 553:446–454. 2018. View Article : Google Scholar : PubMed/NCBI

3 

Shi Y, Sun Y, Ding C, Wang Z, Wang C, Wang Z, Bai C, Bai C, Feng J, Liu X, et al: China experts consensus on icotinib for non-small cell lung cancer treatment (2015 version). J Thorac Dis. 7:E468–E472. 2015.PubMed/NCBI

4 

Hirsch FR, Scagliotti GV, Mulshine JL, Kwon R, Curran WJ Jr, Wu YL and Paz-Ares L: Lung cancer: Current therapies and new targeted treatments. Lancet. 389:299–311. 2017. View Article : Google Scholar

5 

Gao SP, Mark KG, Leslie K, Pao W, Motoi N, Gerald WL, Travis WD, Bornmann W, Veach D, Clarkson B and Bromberg JF: Mutations in the EGFR kinase domain mediate STAT3 activation via IL-6 production in human lung adenocarcinomas. J Clin Invest. 117:3846–3856. 2007. View Article : Google Scholar : PubMed/NCBI

6 

Yu H, Pardoll D and Jove R: STATs in cancer inflammation and immunity: A leading role for STAT3. Nat Rev Cancer. 9:798–809. 2009. View Article : Google Scholar : PubMed/NCBI

7 

Bournazou E and Bromberg J: Targeting the tumor microenvironment: JAK-STAT3 signaling. JAKSTAT. 2:e238282013.PubMed/NCBI

8 

Bromberg JF, Wrzeszczynska MH, Devgan G, Zhao Y, Pestell RG, Albanese C and Darnell JE Jr: Stat3 as an oncogene. Cell. 98:295–303. 1999. View Article : Google Scholar : PubMed/NCBI

9 

Li CJ, Li YC, Zhang DR and Pan JH: Signal transducers and activators of transcription 3 function in lung cancer. J Cancer Res Ther. 9(Suppl 2): S67–S73. 2013. View Article : Google Scholar : PubMed/NCBI

10 

Grivennikov SI and Karin M: Dangerous liaisons: STAT3 and NF-kappa B collaboration and crosstalk in cancer. Cytokine Growth Factor Rev. 21:11–19. 2010. View Article : Google Scholar

11 

Brown JM and Wilson G: Apoptosis genes and resistance to cancer therapy: What does the experimental and clinical data tell us? Cancer Biol Ther. 2:477–790. 2003. View Article : Google Scholar : PubMed/NCBI

12 

Barré B, Vigneron A, Perkins N, Roninson IB, Gamelin E and Coqueret O: The STAT3 oncogene as a predictive marker of drug resistance. Trends Mol Med. 13:4–11. 2007. View Article : Google Scholar

13 

Yan X, Li P, Zhan Y, Qi M, Liu J, An Z, Yang W, Xiao H, Wu H, Qi Y and Shao H: Dihydroartemisinin suppresses STAT3 signaling and Mcl-1 and Survivin expression to potentiate ABT-263-induced apoptosis in non-small cell lung cancer cells harboring EGFR or RAS mutation. Biochem Pharmacol. 150:72–85. 2018. View Article : Google Scholar : PubMed/NCBI

14 

Xu YH and Lu S: A meta-analysis of STAT3 and phospho-STAT3 expression and survival of patients with non-small-cell lung cancer. Eur J Surg Oncol. 40:311–317. 2014. View Article : Google Scholar

15 

Mishra BB and Tiwari VK: Natural products: An evolving role in future drug discovery. Eur J Med Chem. 46:4769–4807. 2011. View Article : Google Scholar : PubMed/NCBI

16 

Liu L, Xiong X, Shen M, Ru D, Gao P, Zhang X, Huang C, Sun Y, Li H and Duan Y: Co-delivery of triptolide and curcumin for ovarian cancer targeting therapy via mPEG-DPPE/CaP nanoparticle. J Biomed Nanotechnol. 14:1761–1772. 2018. View Article : Google Scholar : PubMed/NCBI

17 

Klauber-DeMore N, Schulte BA and Wang GY: Targeting MYC for triple-negative breast cancer treatment. Oncoscience. 5:120–121. 2018.PubMed/NCBI

18 

Li SG, Shi QW, Yuan LY, Qin LP, Wang Y, Miao YQ, Chen Z, Ling CQ and Qin WX: C-Myc-dependent repression of two oncogenic miRNA clusters contributes to triptolide-induced cell death in hepatocellular carcinoma cells. J Exp Clin Cancer Res. 37:512018. View Article : Google Scholar : PubMed/NCBI

19 

Mao X, Tong J and Wang Y, Zhu Z, Yin Y and Wang Y: Triptolide exhibits antitumor effects by reversing hypermethylation of WIF1 in lung cancer cells. Mol Med Rep. 18:3041–3049. 2018.PubMed/NCBI

20 

Hou ZY, Tong XP, Peng YB, Zhang BK and Yan M: Broad targeting of triptolide to resistance and sensitization for cancer therapy. Biomed Pharmacother. 104:771–780. 2018. View Article : Google Scholar : PubMed/NCBI

21 

Beglyarova N, Banina E, Zhou Y, Mukhamadeeva R, Andrianov G, Bobrov E, Lysenko E, Skobeleva N, Gabitova L, Restifo D, et al: Screening of conditionally reprogrammed patient-derived carcinoma cells identifies ERCC3-MYC interactions as a target in pancreatic cancer. Clin Cancer Res. 22:6153–6163. 2016. View Article : Google Scholar : PubMed/NCBI

22 

Meng C, Zhu H, Song H, Wang Z, Huang G, Li D, Ma Z and Ma J, Qin Q, Sun X and Ma J: Targets and molecular mechanisms of triptolide in cancer therapy. Chin J Cancer Res. 26:622–626. 2014.PubMed/NCBI

23 

Chang L, Lei X, Qin YU, Zhang X, Jin H, Wang C, Wang X, Li G, Tan C and Su J: MicroRNA-133b inhibits cell migration and invasion by targeting matrix metalloproteinase 14 in glioblastoma. Oncol Lett. 10:2781–2786. 2015. View Article : Google Scholar

24 

Li Z, Jiao X, Wang C, Shirley LA, Elsaleh H, Dahl O, Wang M, Soutoglou E, Knudsen ES and Pestell RG: Alternative cyclin D1 splice forms differentially regulate the DNA damage response. Cancer Res. 70:8802–8811. 2010. View Article : Google Scholar : PubMed/NCBI

25 

Lamb J, Ramaswamy S, Ford HL, Contreras B, Martinez RV, Kittrell FS, Zahnow CA, Patterson N, Golub TR and Ewen ME: A mechanism of cyclin D1 action encoded in the patterns of gene expression in human cancer. Cell. 114:323–334. 2003. View Article : Google Scholar : PubMed/NCBI

26 

Dremina ES, Sharov VS and Schöneich C: Heat-shock proteins attenuate SERCA inactivation by the anti-apoptotic protein Bcl-2: Possible implications for the ER Ca2+-mediated apoptosis. Biochem J. 444:127–139. 2012. View Article : Google Scholar : PubMed/NCBI

27 

Duan S, Tsai Y, Keng P and Chen Y, Lee SO and Chen Y: IL-6 signaling contributes to cisplatin resistance in non-small cell lung cancer via the up-regulation of anti-apoptotic and DNA repair associated molecules. Oncotarget. 6:27651–27660. 2015. View Article : Google Scholar : PubMed/NCBI

28 

Ham IH, Oh HJ, Jin H, Bae CA, Jeon SM, Choi KS, Son SY, Han SU, Brekken RA, Lee D and Hur H: Targeting interleukin-6 as a strategy to overcome stroma-induced resistance to chemotherapy in gastric cancer. Mol Cancer. 18:682019. View Article : Google Scholar : PubMed/NCBI

29 

Sharma SB and Gupta R: Drug development from natural resource: A systematic approach. Mini Rev Med Chem. 15:52–57. 2015. View Article : Google Scholar : PubMed/NCBI

30 

Yan P and Sun X: Triptolide: A new star for treating human malignancies. J Cancer Res Ther. 14(Suppl): S271–S275. 2018. View Article : Google Scholar : PubMed/NCBI

31 

Jiang N, Dong XP, Zhang SL, You QY, Jiang XT and Zhao XG: Triptolide reverses the Taxol resistance of lung adenocarcinoma by inhibiting the NF-κB signaling pathway and the expression of NF-κB-regulated drug-resistant genes. Mol Med Rep. 13:153–159. 2016. View Article : Google Scholar

32 

Teng F, Xu Z, Chen J, Zheng G, Zheng G, Lv H, Wang Y, Wang L and Cheng X: DUSP1 induces apatinib resistance by activating the MAPK pathway in gastric cancer. Oncol Rep. 40:1203–1222. 2018.PubMed/NCBI

33 

Li X, Lu Q, Xie W, Wang Y and Wang G: Anti-tumor effects of triptolide on angiogenesis and cell apoptosis in osteosarcoma cells by inducing autophagy via repressing Wnt/β-catenin signaling. Biochem Biophys Res Commun. 496:443–449. 2018. View Article : Google Scholar : PubMed/NCBI

34 

Fan D, He X, Bian Y, Guo Q, Zheng K, Zhao Y, Lu C, Liu B, Xu X, Zhang G and Lu A: Triptolide modulates TREM-1 signal pathway to inhibit the inflammatory response in rheumatoid arthritis. Int J Mol Sci. 17:4982016. View Article : Google Scholar : PubMed/NCBI

35 

Chen J, Gao J, Yang J, Zhang Y and Wang L: Effect of triptolide on the regulation of ATP-binding cassette transporter A1 expression in lipopolysaccharide-induced acute lung injury of rats. Mol Med Rep. 10:3015–3020. 2014. View Article : Google Scholar : PubMed/NCBI

36 

Vispé S, DeVries L, Créancier L, Besse J, Bréand S, Hobson DJ, Svejstrup JQ, Annereau JP, Cussac D, Dumontet C, et al: Triptolide is an inhibitor of RNA polymerase I and II-dependent transcription leading predominantly to down-regulation of short-lived mRNA. Mol Cancer Ther. 8:2780–2790. 2009. View Article : Google Scholar : PubMed/NCBI

37 

Wang Z, Jin H, Xu R, Mei Q and Fan D: Triptolide downregulates Rac1 and the JAK/STAT3 pathway and inhibits colitis-related colon cancer progression. Exp Mol Med. 41:717–727. 2009. View Article : Google Scholar : PubMed/NCBI

38 

Ma J, Zhao Z, Wu K, Xu Z and Liu K: MCL-1 is the key target of adjuvant chemotherapy to reverse the cisplatin-resistance in NSCLC. Gene. 587:147–154. 2016. View Article : Google Scholar : PubMed/NCBI

39 

Oliveira A, Beyer G, Chugh R, Skube SJ, Majumder K, Banerjee S, Sangwan V, Li L, Dawra R, Subramanian S, et al: Triptolide abrogates growth of colon cancer and induces cell cycle arrest by inhibiting transcriptional activation of E2F. Lab Invest. 95:648–659. 2015. View Article : Google Scholar : PubMed/NCBI

40 

Biliran H Jr, Wang Y, Banerjee S, Xu H, Heng H, Thakur A, Bollig A, Sarkar FH and Liao JD: Overexpression of cyclin D1 promotes tumor cell growth and confers resistance to cispl-atin-mediated apoptosis in an elastase-myc transgene-expressing pancreatic tumor cell line. Clin Cancer Res. 11:6075–6086. 2005. View Article : Google Scholar : PubMed/NCBI

41 

Aggarwal P, Vaites LP, Kim JK, Mellert H, Gurung B, Nakagawa H, Herlyn M, Hua X, Rustgi AK, McMahon SB and Diehl JA: Nuclear cyclin D1/CDK4 kinase regulates CUL4 expression and triggers neoplastic growth via activation of the PRMT5 methyltransferase. Cancer Cell. 18:329–340. 2010. View Article : Google Scholar : PubMed/NCBI

42 

Shields BJ, Hauser C, Bukczynska PE, Court NW and Tiganis T: DNA replication stalling attenuates tyrosine kinase signaling to suppress S phase progression. Cancer Cell. 14:166–179. 2008. View Article : Google Scholar : PubMed/NCBI

43 

Jirawatnotai S, Hu Y, Michowski W, Elias JE, Becks L, Bienvenu F, Zagozdzon A, Goswami T, Wang YE, Clark AB, et al: A function for cyclin D1 in DNA repair uncovered by protein interactome analyses in human cancers. Nature. 474:230–234. 2011. View Article : Google Scholar : PubMed/NCBI

44 

Yao Z, Fenoglio S, Gao DC, Camiolo M, Stiles B, Lindsted T, Schlederer M, Johns C, Altorki N, Mittal V, et al: TGF-beta IL-6 axis mediates selective and adaptive mechanisms of resistance to molecular targeted therapy in lung cancer. Proc Natl Acad Sci USA. 107:15535–15540. 2010. View Article : Google Scholar : PubMed/NCBI

45 

Wang S, Long S, Xiao S, Wu W and Hann SS: Decoction of chinese herbal medicine fuzheng kang-ai induces lung cancer cell apoptosis via STAT3/Bcl-2/caspase-3 pathway. Evid Based Complement Alternat Med. 2018:85679052018. View Article : Google Scholar : PubMed/NCBI

46 

Yu H and Jove R: The stats of cancer-new molecular targets come of age. Nat Rev Cancer. 4:97–105. 2004. View Article : Google Scholar : PubMed/NCBI

47 

Dechow TN, Pedranzini L, Leitch A, Leslie K, Gerald WL, Linkov I and Bromberg JF: Requirement of matrix metallopro-teinase-9 for the transformation of human mammary epithelial cells by Stat3-C. Proc Natl Acad Sci USA. 101:10602–10607. 2004. View Article : Google Scholar

48 

El-Badrawy MK, Yousef AM, Shaalan D and Elsamanoudy AZ: Matrix metalloproteinase-9 expression in lung cancer patients and its relation to serum mmp-9 activity, pathologic type, and prognosis. J Bronchology Interv Pulmonol. 21:327–334. 2014. View Article : Google Scholar : PubMed/NCBI

49 

Backstrom JR and Tökés ZA: The 84-kDa form of human matrix metalloproteinase-9 degrades substance P and gelatin. J Neurochem. 64:1312–1318. 1995. View Article : Google Scholar : PubMed/NCBI

50 

Ao N and Liu Y, Bian X, Feng H and Liu Y: Ubiquitin-specific peptidase 22 inhibits colon cancer cell invasion by suppressing the signal transducer and activator of transcription 3/matrix metalloproteinase 9 pathway. Mol Med Rep. 12:2107–2113. 2015. View Article : Google Scholar : PubMed/NCBI

51 

Kim JH and Park B: Triptolide blocks the STAT3 signaling pathway through induction of protein tyrosine phosphatase SHP-1 in multiple myeloma cells. Int J Mol Med. 40:1566–1572. 2017. View Article : Google Scholar : PubMed/NCBI

52 

Niu F, Li Y, Lai FF, Ni L, Ji M, Jin J, Yang HZ, Wang C, Zhang DM and Chen XG: LB-1 exerts antitumor activity in pancreatic cancer by inhibiting HIF-1α and Stat3 signaling. J Cell Physiol. 230:2212–2223. 2015. View Article : Google Scholar : PubMed/NCBI

53 

Kim SM, Kwon OJ, Hong YK, Kim JH, Solca F, Ha SJ, Soo RA, Christensen JG, Lee JH and Cho BC: Activation of IL-6R/JAK1/STAT3 signaling induces de novo resistance to irreversible EGFR inhibitors in non-small cell lung cancer with T790M resistance mutation. Mol Cancer Ther. 11:2254–2264. 2012. View Article : Google Scholar : PubMed/NCBI

54 

Maji S, Shriwas O, Samal SK, Priyadarshini M, Rath R, Panda S, Das Majumdar SK, Muduly DK and Dash R: STAT3- and GSK3β-mediated Mcl-1 regulation modulates TPF resistance in oral squamous cell carcinoma. Carcinogenesis. 40:173–183. 2019. View Article : Google Scholar

Related Articles

  • Abstract
  • View
  • Download
  • Twitter
Copy and paste a formatted citation
Spandidos Publications style
Huang Y, Chen Z, Wang Y, Ba X, Huang Y, Shen P, Wang H and Tu S: Triptolide exerts an anti-tumor effect on non‑small cell lung cancer cells by inhibiting activation of the IL‑6/STAT3 axis. Int J Mol Med 44: 291-300, 2019.
APA
Huang, Y., Chen, Z., Wang, Y., Ba, X., Huang, Y., Shen, P. ... Tu, S. (2019). Triptolide exerts an anti-tumor effect on non‑small cell lung cancer cells by inhibiting activation of the IL‑6/STAT3 axis. International Journal of Molecular Medicine, 44, 291-300. https://doi.org/10.3892/ijmm.2019.4197
MLA
Huang, Y., Chen, Z., Wang, Y., Ba, X., Huang, Y., Shen, P., Wang, H., Tu, S."Triptolide exerts an anti-tumor effect on non‑small cell lung cancer cells by inhibiting activation of the IL‑6/STAT3 axis". International Journal of Molecular Medicine 44.1 (2019): 291-300.
Chicago
Huang, Y., Chen, Z., Wang, Y., Ba, X., Huang, Y., Shen, P., Wang, H., Tu, S."Triptolide exerts an anti-tumor effect on non‑small cell lung cancer cells by inhibiting activation of the IL‑6/STAT3 axis". International Journal of Molecular Medicine 44, no. 1 (2019): 291-300. https://doi.org/10.3892/ijmm.2019.4197
Copy and paste a formatted citation
x
Spandidos Publications style
Huang Y, Chen Z, Wang Y, Ba X, Huang Y, Shen P, Wang H and Tu S: Triptolide exerts an anti-tumor effect on non‑small cell lung cancer cells by inhibiting activation of the IL‑6/STAT3 axis. Int J Mol Med 44: 291-300, 2019.
APA
Huang, Y., Chen, Z., Wang, Y., Ba, X., Huang, Y., Shen, P. ... Tu, S. (2019). Triptolide exerts an anti-tumor effect on non‑small cell lung cancer cells by inhibiting activation of the IL‑6/STAT3 axis. International Journal of Molecular Medicine, 44, 291-300. https://doi.org/10.3892/ijmm.2019.4197
MLA
Huang, Y., Chen, Z., Wang, Y., Ba, X., Huang, Y., Shen, P., Wang, H., Tu, S."Triptolide exerts an anti-tumor effect on non‑small cell lung cancer cells by inhibiting activation of the IL‑6/STAT3 axis". International Journal of Molecular Medicine 44.1 (2019): 291-300.
Chicago
Huang, Y., Chen, Z., Wang, Y., Ba, X., Huang, Y., Shen, P., Wang, H., Tu, S."Triptolide exerts an anti-tumor effect on non‑small cell lung cancer cells by inhibiting activation of the IL‑6/STAT3 axis". International Journal of Molecular Medicine 44, no. 1 (2019): 291-300. https://doi.org/10.3892/ijmm.2019.4197
Follow us
  • Twitter
  • LinkedIn
  • Facebook
About
  • Spandidos Publications
  • Careers
  • Cookie Policy
  • Privacy Policy
How can we help?
  • Help
  • Live Chat
  • Contact
  • Email to our Support Team