Spandidos Publications Logo
  • About
    • About Spandidos
    • Aims and Scopes
    • Abstracting and Indexing
    • Editorial Policies
    • Reprints and Permissions
    • Job Opportunities
    • Terms and Conditions
    • Contact
  • Journals
    • All Journals
    • Oncology Letters
      • Oncology Letters
      • Information for Authors
      • Editorial Policies
      • Editorial Board
      • Aims and Scope
      • Abstracting and Indexing
      • Bibliographic Information
      • Archive
    • International Journal of Oncology
      • International Journal of Oncology
      • Information for Authors
      • Editorial Policies
      • Editorial Board
      • Aims and Scope
      • Abstracting and Indexing
      • Bibliographic Information
      • Archive
    • Molecular and Clinical Oncology
      • Molecular and Clinical Oncology
      • Information for Authors
      • Editorial Policies
      • Editorial Board
      • Aims and Scope
      • Abstracting and Indexing
      • Bibliographic Information
      • Archive
    • Experimental and Therapeutic Medicine
      • Experimental and Therapeutic Medicine
      • Information for Authors
      • Editorial Policies
      • Editorial Board
      • Aims and Scope
      • Abstracting and Indexing
      • Bibliographic Information
      • Archive
    • International Journal of Molecular Medicine
      • International Journal of Molecular Medicine
      • Information for Authors
      • Editorial Policies
      • Editorial Board
      • Aims and Scope
      • Abstracting and Indexing
      • Bibliographic Information
      • Archive
    • Biomedical Reports
      • Biomedical Reports
      • Information for Authors
      • Editorial Policies
      • Editorial Board
      • Aims and Scope
      • Abstracting and Indexing
      • Bibliographic Information
      • Archive
    • Oncology Reports
      • Oncology Reports
      • Information for Authors
      • Editorial Policies
      • Editorial Board
      • Aims and Scope
      • Abstracting and Indexing
      • Bibliographic Information
      • Archive
    • Molecular Medicine Reports
      • Molecular Medicine Reports
      • Information for Authors
      • Editorial Policies
      • Editorial Board
      • Aims and Scope
      • Abstracting and Indexing
      • Bibliographic Information
      • Archive
    • World Academy of Sciences Journal
      • World Academy of Sciences Journal
      • Information for Authors
      • Editorial Policies
      • Editorial Board
      • Aims and Scope
      • Abstracting and Indexing
      • Bibliographic Information
      • Archive
    • International Journal of Functional Nutrition
      • International Journal of Functional Nutrition
      • Information for Authors
      • Editorial Policies
      • Editorial Board
      • Aims and Scope
      • Abstracting and Indexing
      • Bibliographic Information
      • Archive
    • International Journal of Epigenetics
      • International Journal of Epigenetics
      • Information for Authors
      • Editorial Policies
      • Editorial Board
      • Aims and Scope
      • Abstracting and Indexing
      • Bibliographic Information
      • Archive
    • Medicine International
      • Medicine International
      • Information for Authors
      • Editorial Policies
      • Editorial Board
      • Aims and Scope
      • Abstracting and Indexing
      • Bibliographic Information
      • Archive
  • Articles
  • Information
    • Information for Authors
    • Information for Reviewers
    • Information for Librarians
    • Information for Advertisers
    • Conferences
  • Language Editing
Spandidos Publications Logo
  • About
    • About Spandidos
    • Aims and Scopes
    • Abstracting and Indexing
    • Editorial Policies
    • Reprints and Permissions
    • Job Opportunities
    • Terms and Conditions
    • Contact
  • Journals
    • All Journals
    • Biomedical Reports
      • Information for Authors
      • Editorial Policies
      • Editorial Board
      • Aims and Scope
      • Abstracting and Indexing
      • Bibliographic Information
      • Archive
    • Experimental and Therapeutic Medicine
      • Information for Authors
      • Editorial Policies
      • Editorial Board
      • Aims and Scope
      • Abstracting and Indexing
      • Bibliographic Information
      • Archive
    • International Journal of Epigenetics
      • Information for Authors
      • Editorial Policies
      • Editorial Board
      • Aims and Scope
      • Abstracting and Indexing
      • Bibliographic Information
      • Archive
    • International Journal of Functional Nutrition
      • Information for Authors
      • Editorial Policies
      • Editorial Board
      • Aims and Scope
      • Abstracting and Indexing
      • Bibliographic Information
      • Archive
    • International Journal of Molecular Medicine
      • Information for Authors
      • Editorial Policies
      • Editorial Board
      • Aims and Scope
      • Abstracting and Indexing
      • Bibliographic Information
      • Archive
    • International Journal of Oncology
      • Information for Authors
      • Editorial Policies
      • Editorial Board
      • Aims and Scope
      • Abstracting and Indexing
      • Bibliographic Information
      • Archive
    • Medicine International
      • Information for Authors
      • Editorial Policies
      • Editorial Board
      • Aims and Scope
      • Abstracting and Indexing
      • Bibliographic Information
      • Archive
    • Molecular and Clinical Oncology
      • Information for Authors
      • Editorial Policies
      • Editorial Board
      • Aims and Scope
      • Abstracting and Indexing
      • Bibliographic Information
      • Archive
    • Molecular Medicine Reports
      • Information for Authors
      • Editorial Policies
      • Editorial Board
      • Aims and Scope
      • Abstracting and Indexing
      • Bibliographic Information
      • Archive
    • Oncology Letters
      • Information for Authors
      • Editorial Policies
      • Editorial Board
      • Aims and Scope
      • Abstracting and Indexing
      • Bibliographic Information
      • Archive
    • Oncology Reports
      • Information for Authors
      • Editorial Policies
      • Editorial Board
      • Aims and Scope
      • Abstracting and Indexing
      • Bibliographic Information
      • Archive
    • World Academy of Sciences Journal
      • Information for Authors
      • Editorial Policies
      • Editorial Board
      • Aims and Scope
      • Abstracting and Indexing
      • Bibliographic Information
      • Archive
  • Articles
  • Information
    • For Authors
    • For Reviewers
    • For Librarians
    • For Advertisers
    • Conferences
  • Language Editing
Login Register Submit
  • This site uses cookies
  • You can change your cookie settings at any time by following the instructions in our Cookie Policy. To find out more, you may read our Privacy Policy.

    I agree
Search articles by DOI, keyword, author or affiliation
Search
Advanced Search
presentation
International Journal of Molecular Medicine
Join Editorial Board Propose a Special Issue
Print ISSN: 1107-3756 Online ISSN: 1791-244X
Journal Cover
October-2019 Volume 44 Issue 4

Full Size Image

Sign up for eToc alerts
Recommend to Library

Journals

International Journal of Molecular Medicine

International Journal of Molecular Medicine

International Journal of Molecular Medicine is an international journal devoted to molecular mechanisms of human disease.

International Journal of Oncology

International Journal of Oncology

International Journal of Oncology is an international journal devoted to oncology research and cancer treatment.

Molecular Medicine Reports

Molecular Medicine Reports

Covers molecular medicine topics such as pharmacology, pathology, genetics, neuroscience, infectious diseases, molecular cardiology, and molecular surgery.

Oncology Reports

Oncology Reports

Oncology Reports is an international journal devoted to fundamental and applied research in Oncology.

Experimental and Therapeutic Medicine

Experimental and Therapeutic Medicine

Experimental and Therapeutic Medicine is an international journal devoted to laboratory and clinical medicine.

Oncology Letters

Oncology Letters

Oncology Letters is an international journal devoted to Experimental and Clinical Oncology.

Biomedical Reports

Biomedical Reports

Explores a wide range of biological and medical fields, including pharmacology, genetics, microbiology, neuroscience, and molecular cardiology.

Molecular and Clinical Oncology

Molecular and Clinical Oncology

International journal addressing all aspects of oncology research, from tumorigenesis and oncogenes to chemotherapy and metastasis.

World Academy of Sciences Journal

World Academy of Sciences Journal

Multidisciplinary open-access journal spanning biochemistry, genetics, neuroscience, environmental health, and synthetic biology.

International Journal of Functional Nutrition

International Journal of Functional Nutrition

Open-access journal combining biochemistry, pharmacology, immunology, and genetics to advance health through functional nutrition.

International Journal of Epigenetics

International Journal of Epigenetics

Publishes open-access research on using epigenetics to advance understanding and treatment of human disease.

Medicine International

Medicine International

An International Open Access Journal Devoted to General Medicine.

Journal Cover
October-2019 Volume 44 Issue 4

Full Size Image

Sign up for eToc alerts
Recommend to Library

  • Article
  • Citations
    • Cite This Article
    • Download Citation
    • Create Citation Alert
    • Remove Citation Alert
    • Cited By
  • Similar Articles
    • Related Articles (in Spandidos Publications)
    • Similar Articles (Google Scholar)
    • Similar Articles (PubMed)
  • Download PDF
  • Download XML
  • View XML
Article Open Access

Knockdown of miR-222 inhibits inflammation and the apoptosis of LPS-stimulated human intervertebral disc nucleus pulposus cells

  • Authors:
    • Yang Zhang
    • Jiujie Yang
    • Xiaoqing Zhou
    • Nan Wang
    • Zhi Li
    • Yubo Zhou
    • Jianzhou Feng
    • Dewei Shen
    • Wei Zhao
  • View Affiliations / Copyright

    Affiliations: Spine Division, Department of Orthopedics, Central Hospital Affiliated to Shenyang Medical College, Shenyang, Liaoning 110024, P.R. China
    Copyright: © Zhang et al. This is an open access article distributed under the terms of Creative Commons Attribution License.
  • Pages: 1357-1365
    |
    Published online on: August 16, 2019
       https://doi.org/10.3892/ijmm.2019.4314
  • Expand metrics +
Metrics: Total Views: 0 (Spandidos Publications: | PMC Statistics: )
Metrics: Total PDF Downloads: 0 (Spandidos Publications: | PMC Statistics: )
Cited By (CrossRef): 0 citations Loading Articles...

This article is mentioned in:



Abstract

It has been demonstrated that miR‑222 is upregulated in human intervertebral disc (IVD) degeneration tissues; however, the underlying mechanisms remain unclear. In this study, we aimed to elucidate the mechanisms of action of miR‑222 in IVD tissues. Nucleus pulposus (NP) cells were treated with lipopolysaccharide (LPS) to simulate IVD degeneration. The expression level of miR‑222 was detected by reverse transcription‑quantitative polymerase chain reaction (RT‑qPCR) in cells and tissues. Cell apoptosis was analyzed by flow cytometry. Additionally, western blot analysis was used to determine the levels of Toll‑like receptor 4 (TLR4), Iκβ‑alpha (IκBα) and p65. Interleukin (IL)‑1β, tumor necrosis factor‑α (TNF‑α) and IL‑6 protein expression levels were determined by enzyme‑linked immunosorbent assay (ELISA). The target gene of miR‑222 was determined by TargetScan7.2 and dual luciferase reporter gene analysis. Western blot analysis and RT‑qPCR were used to determine the mRNA and protein levels of tissue inhibitor of metalloproteinase 3 (TIMP3). The mRNA expression level of miR‑222 was found to be increased in IVD tissues and in LPS‑stimulated cells, and its expression was positively associated with the clinical MRI grade. In vitro, apoptosis was promoted/inhibited by miR‑222 mimics/inhibitors. Transfection with miR‑222 mimics/inhibitors significantly increased/decreased the production of TNF‑α, IL‑1β and IL‑6 and suppressed/enhanced collagen II and aggrecan expression. The protein levels of TLR4, p‑IκΒα and p‑p65 were upregulated/downregulated by transfection with the mimics/inhibitors. In addition, it was demonstrated that TIMP3 was a direct target gene of miR‑222, and was negatively regulated by miR‑222 in NP cells. The silencing of TIMP3 reversed the inhibitory effects of miR‑222 inhibitor on cell apoptosis, which was induced by LPS. Thus, on the whole, the findings of this study demonstrate that miR‑222 functions as a promoter of IVD development, partly via the regulation of TIMP3.

Introduction

Intervertebral disc (IVD) degeneration is a typical and frequently-occurring disease caused by the degeneration of the IVD, and includes cervical spondylosis, disc herniation and lumbar instability (1-3). At present, scholars agree that IVD degeneration occurs under a variety of physiological and pathological conditions and is affected by a number of factors, such as heredity, cellular senescence, mechanical load, increased degradative enzymes, increased levels of inflammatory factors and apoptosis (4-6). However, the exact mechanisms responsible for IVD degeneration remain unclear.

The IVD is composed of an outer collagen-rich annulus fibrosus and a nucleus pulposus (NP) with a gel-like structure (7). IVD cells, particularly NP cells, can produce collagen II, aggrecan and other components to maintain the integrity of the IVD (8). The reduction in the number of NP cells and the loss of the extracellular matrix are central features of IVD degeneration (9). Another previous study also demonstrated that NP cells are indispensable for maintaining intradiscal balance (10).

It has been widely accepted that the signaling molecules of Toll-like receptor 4 (TLR4) act through intracellular and extracellular pathways to activate the nuclear factor κB (NF-κB) signaling pathway to mediate systemic inflammatory responses (11). NF-κB is located in the cytoplasm under physiological conditions, and its p65 subunit binds to IkB monomer to form a NF-κB complex, which is in an inactive state, and thus it cannot enter the nucleus to play a regulatory role (12). When the body is stimulated by an external stimulating factor, IkB is phosphorylated and dissociated from the NF-κB dimer. NF-κB activates and shifts into the nucleus, binds to specific sites on the DNA strand, and initiates gene transcription to affect protein expression (13), and plays an important role in regulating the body's inflammatory response.

There is increasing evidence to indicate that the mechanisms of apoptosis are triggered by a newly defined small non-coding RNA that triggers translational inhibition or RNA degradation to control gene expression by binding to the 3′-UTR of the target gene (14-16). These microRNAs (miRNAs or miRs) act as key factors in regulating various biological processes including proliferation, differentiation, apoptosis, organ development, and inflammatory diseases (17). However, the role of miRNAs in human IVD degeneration have not been reported in detail. As a multifunctional miRNA, miR-222 is expressed in different tissues and is associated with the development of various diseases (18). It has been found that miR-222 is upregulate in clinical patients with IVD degeneration tissue (19), suggesting that miR-222 may be closely related to the process of IVD degeneration. Tissue inhibitor of metalloproteinase 3 (TIMP3) is a member of the metalloproteinase tissue inhibitor family and is an endogenous inhibitor of aggrecanase, which exerts a strong inhibitory effect on aggrecanase activity (20). Previous studies have found that miR-222 can directly target TIMP3 (21-23). Moreover, studies have demonstrated that increasing the expression of TIMP3 inhibits the degeneration of the IVD (24,25).

In this study, we detected the level of miR-222, as well as the expression of TIMP3 in IVD tissues or/and lipopolysaccharide (LPS)-treated NP cells. With in vitro experiments, we further determined whether miR-222 targets TIMP3 directly in NP cells, and we examined the effects of miR-222 on inflammation and on the apoptosis of LPS-treated NP cells, as well as its association with the TLR4/NF-κB signaling pathway.

Materials and methods

Tissue samples

This study was approved by the Central Hospital Affiliated to Shenyang Medical College Ethics Committee. From January, 2013 to January, 2015, 22 intervertebral disc specimens were collected from the Central Hospital Affiliated to Shenyang Medical College. The 22 IVD patients underwent intervertebral disc excision and spinal fusion surgery. In addition, 9 normal tissues were collected from patients who underwent traumatic lumbar fracture. Written informed consent was obtained from all patients that underwent intervertebral disc excision and spinal fusion surgery, as well as the 9 patients that underwent traumatic lumbar fracture. All specimens were kept anonymous in accordance with ethics and the relevant research laws. All tissue samples were re-evaluated and classified according to the MRI grade and immediately frozen in liquid nitrogen for RNA extraction. Clinical information such as age, sex, body mass index and degeneration level were also collected during follow-up. Clinical follow-up was available to all patients. At the end of the follow-up (5 years), 22 patients remained alive.

Reagents

miR-222 mimic (5′-AGC UAC AUC UGG CUA CUG GGU-3′), inhibitor (5′-AGC UAC AUU GUC UGC UGG GUU UC-3′) and mock (5′-UCU ACU CUU UCU AGG AGG UUG UGA-3′), which was the negative control used for the transfection of miR-222 mimics and inhibitors, were obtained from GenePharma. TIMP3-siRNA (cat. no. AM16708) and TIMP3-siNC (cat. no. AM4611) were obtained from Ambion (Thermo Fisher Scientific). LPS was purchased from Sigma-Aldrich (cat. no. L2630).

Cells and cell culture

Human nucleus pulposus (NP, cat. no. 4800) cells were obtained from ScienCell Research Laboratories and cultured in Dulbecco's modified Eagle's medium (DMEM, Gibco; Thermo Fisher Scientific) containing 10% fetal bovine serum (FBS, Gibco; Thermo Fisher Scientific) and antibiotics (1% penicillin/streptomycin, BBI Life Sciences) at 37°C in a humidified atmosphere of 5% CO2.

Cell treatment

miR-222 mimic, inhibitor and TIMP3-siRNA and the respective controls were used to transiently transfect the NP cells (5×104 cells/well) in a 6-well plate using Lipofectamine 3000 (Thermo Fisher Scientific). At 24 h following transfection, the cells were stimulated with 1 µg/ml LPS in serum-free medium (DMEM) for 24 h at 37°C under 5% CO2. The cells were then harvested for subsequent experimentation.

Analysis of cell apoptosis

Annexin V-FITC- propidium iodide (PI) apoptosis detection reagent (BD Biosciences) was used to determine cell apoptosis according to the manufacturer's instructions. Briefly, the cells were washed with PBS 3 times, digested with trypsin (1 ml) and follow resuspended in 1X Annexin binding buffer at 1×105 cells/100 µl. At room temperature, the cells were collected and stained with Annexin V-FITC and PI for 15 min and counted by flow cytometry (version 10.0, FlowJo, FACS CaliburTM, BD Biosciences). Cells in the lower left quadrant represent living cells, those in the left upper quadrant represent mechanically damaged or necrotic cells, those in the upper right quadrant represent advanced apoptotic cells and those in the lower right quadrant represent early apoptotic cells.

RNA isolation and reverse transcription-quantitative PCR (RT-qPCR)

Total RNA was extracted from the IVD tissues and NP cells using TRIzol reagent (Invitrogen; Thermo Fisher Scientific). Small RNA was isolated from the total RNA using a miRcute miRNA isolation kit (cat. no. DP501, Tiangen Biotech Co.). For mRNA, 1 µg of RNA was used to reverse transcribe the RNA into cDNA using the reverse transcription cDNA kit (Thermo Fisher Scientific). SYBR-Green PCR Master Mix (Roche) was used to conduct the qPCR experiments using the Opticon RT-PCR Detection System (ABI 7500, Life technologies). For miRNA, a miRcute plus miRNA first-strand cDNA Synthesis kit (cat. no. KR201-02, Tiangen Biotech) was used to synthesize the cDNA. A miRcute miRNA qPCR Detection kit (cat. no. FP401, Tiangen Biotech) was used for quantification. The PCR cycle was as follows: Pre-treatment at 95°C for 10 min; followed by 40 cycles of 94°C for 15 sec, at 60°C for 1 min finally at 60°C for 1 min and at 4°C for preservation. The expression levels of the genes were analyzed using the 2-ΔΔCq method (26). U6 and GAPDH expression was respectively used for miRNA and mRNA for normalization. The sequences of the primer used are presented in Table I.

Table I

Sequences of primers used for RT-qPCR.

Table I

Sequences of primers used for RT-qPCR.

GenesForwardReverse
Collagen II CTGGTGATGATGGTGAAG CCTGGATAACCTCTGTGA
Aggrecan GTGGGACTGAAGTTCTTG GTTGTCATGGTCTGAAGTT
TIMP3 GTGCAACTTCGTGGAGAGGT AGCAGGACTTGATCTTGCAGT
GAPDH H GCACCGTCAAGGCTGAGAAC TGGTGAAGACGCCAGTGGA
miR-222 AGCTACATCTGGCTACTGG GTATCCAGTGCAGGGTCC
U6 CTCGCTTCGGCAGCACA TGGTGTCGTGGAGTCG
Western blot analysis

Total proteins were isolated from the NP cells using RIPA buffer (Cell Signaling Technology, Inc.). The BCA Protein Assay kit (Pierce) was applied to measure the protein concentration, which was adjusted to a concentration of 6 µg/µl using 1X loading buffer and DEPC water. Electrophoresis was used to separate the samples using a 10% SDS-PAGE gel followed by transfer onto a polyvinylidene fluoride membrane (PVDF, Millipore). After blocking in 5% non-fat milk in PBST [0.1% Tween-20 in phosphate-buffered saline (PBS)] for 1 h, the membrane was incubated with the primary antibody overnight at 4°C, and subsequently incubated with secondary antibody [horseradish peroxidase (HRP)-conjugated goat anti-mouse/rabbit IgG, 1:2,000; sc-516102/sc-2357; Santa Cruz Biotechnology, Inc.] at room temperature for 2 h. Developer (EZ-ECL kit; Biological Industries BI) was used for development, and the gray value of the strips were analyzed and quantified using imageJ software (version 5.0; Bio-Rad). The antibodies utilized included anti-GAPDH (mouse; 1:1,000; LS-B1625; LifeSpan BioSciences, Inc.), anti-TLR4 (rabbit; 1:500; ab13556; Abcam), anti-IκBα (mouse; 1:1,000; #4814), anti-p-IκBα (mouse; 1:1,000; #9246), anti-p65 (rabbit; 1:1,000; #8242), anti-p-p65 (rabbit; 1:1,000; #3039) and anti-TIMP3 (rabbit; 1:1,000; #5673) (all from Cell Signaling Technology, Inc.).

Enzyme-linked immunosorbent assay (ELISA)

The serum levels of TNF-α, IL-1β and IL-6 were measured using ELISA kits (eBioscience) according to the manufacturer's instructions. All standards and samples were measured using a microplate reader (SpectraMax M5, Molecular Devices) at a wavelength of 450 nm, a standard curve was prepared using computer software, and the corresponding sample concentration was calculated based on the absorbance value.

Bioinformatics prediction

The potential target genes of miR-222 were predicted using TargetScan7.2 online software (http://www.targetscan.org/vert_72/), according to the manufacturer's instructions. 'miR-222' was inserted and 'human' was selected. The putative target genes of miR-222 were scanned.

Binding ability of TIMP3 to miR-222

293 cells (BeNa Culture Collection) were transfected with 100 nm TIMP3-3′-UTR plasmid [the TIMP3 mutant (MT) and wild-type (WT)] (GeneChem), as well as with or without 100 nm miR-222. Subsequently, the luciferase reporter assay system (Promega Corp.) was used to measure luciferase activity in Lmax II luminescence meter (Molecular Devices, LLC) for 48 h following transfection. Renilla luciferase activity was defined as the standardization of Firefly luciferase activity.

Statistical analysis

Statistical analysis was carried out using Prism 6 software (GraphPad Software, Inc.). Statistically significant differences between groups were determined using one-way analysis of variance (ANOVA), followed by Bonferroni's post hoc test. The Chi-square test was used for the discontinuous variables shown in Table II. The results are presented as the means ± standard deviation (SD) and statistically significant differences are indicated by P<0.05.

Table II

Association between miR-222 expression and the clinical characteristics of patients with IVD degeneration.

Table II

Association between miR-222 expression and the clinical characteristics of patients with IVD degeneration.

ParametersmiR-222 expression
TotalP-value
Low (%)High (%)
Age (years)0.096
 ≤456 (27.3)3 (13.6)9
 >454 (18.2)9 (40.9)13
Sex0.145
 Female2 (9.1)6 (27.3)8
 Male8 (36.4)6 (27.3)14
Body mass index0.937
 ≤24 kg/m24 (18.2)5 (22.7)9
 >24 kg/m26 (27.3)7 (31.8)13
Degeneration level0.190
 L3/45 (22.7)3 (13.6)8
 L4/52 (9.1)7 (31.8)9
 L5/S13 (13.6)2 (9.1)5
MRI grade 0.029a
 G (I/II)8 (36.4)4 (18.2)12
 G (IV/V)2 (9.1)8 (36.4)10

[i] aIndicates statistical significance (P<0.05). IVD, intervertebral disc.

Results

The expression level of miR-222 is associated with the clinicopathological characteristics of IVD degeneration

The association between the expression of miR-222 and the clinicopathologic characteristics of the patients with IVD were evaluated (Table II). A high miR-222 expression was associated with a high MRI grade (P=0.029). However, the miR-222 expression level was not associated with age, sex, body mass index or the degeneration level status.

miR-222 inhibitor decreases LPS-induced NP cell apoptosis

We determined the level of miR-222 in IVD tissues and an IVD cell model was generated using NP cells treated with LPS. The results revealed that miR-222 expression was significantly increased in IVD tissues (Fig. 1A) compared with the normal controls. Its expression was also increased in a dose-dependent manner in the LPS-treated NP cells (Fig. 1B). Following the referral to relevant literature and the experimental results, the concentration of 1 µg/ml LPS was selected for use in later experiments (27). To further examine the effect of miR-222 on LPS-induced NP cell apoptosis, miR-222 mock, mimics and inhibitor were transfected into the NP cells, and a high transfection efficiency was observed (Fig. 1C). The results of the flow cytometric analysis of apoptosis demonstrated that cell apoptosis was decreased in the miR-222 inhibitor-transfected NP cells compared with the LPS-treated cells, while miR-222 mimics exerted the opposite effect (Fig. 1D).

Figure 1

LPS-induced nucleus pulposus cell apoptosis is inhibited by miR-222 inhibitor. (A) miR-222 level in human intervertebral disc tissues was detected by reverse transcription-quantitative polymerase chain reaction. (B) miR-222 level in lipopolysaccharide-stimulated nucleus pulposus cells was detected using reverse transcription-quantitative polymerase chain reaction. (C) Transfection efficiency of miR-222 mock, mimics and inhibitor was determined by reverse transcription-quantitative polymerase chain reaction. (D) Nucleus pulposus cell apoptosis was analyzed by flow cytometry. *P<0.05 and **P<0.01 vs. control; #P<0.05 and ##P<0.01 vs. cells stimulated with LPS only. LPS, lipopolysaccharide.

miR-222 inhibitor decreases pro-inflammatory cytokine levels and enhances collagen II and aggrecan expression in LPS-stimulated NP cells

Subsequently, we examined the expression levels of TNF-α, IL-1β and IL-6 in NP cells stimulated with LPS for 24 h by ELISA. As expected, we found that compared with the cells stimulated with LPS alone, transfection with miR-222 inhibitor led to a marked decrease in the levels of TNF-α, IL-1β and IL-6. By contrast, transfection with miR-222 mimics markedly increased the production of TNF-α, IL-1β and IL-6 in the LPS-stimulated cells (Fig. 2A-C). The effects of miR-222 on collagen II and aggrecan expression in the NP cells were also examined by RT-qPCR, and the data indicated that the expression levels of collagen II and aggrecan were lower in the LPS group than those in the control group. Compared with the cells stimulated with LPS only, transfection with miR-222 mimics significantly inhibited collagen II and aggrecan expression in the NP cells, while transfection with miR-222 inhibitor markedly enhanced the collagen II and aggrecan levels (Fig. 2D and E).

Figure 2

Effects of miR-222 on TNF-α, IL-1β and IL-6, collagen II and aggrecan expression levels in LPS-treated nucleus pulposus cells. (A) TNF-α, (B) IL-1β and (C) IL-6 expression levels in nucleus pulposus cells treated with LPS were detected by ELISA. The expression levels of (D) collagen II and (E) aggrecan in nucleus pulposus cells treated with LPS were detected using reverse transcription-quantitative polymerase chain reaction *P<0.05 and **P<0.01 vs. control, #P<0.05 and ##P<0.01 vs. cells stimulated with LPS only. TNF-α, tumor necrosis factor- α; IL, interleukin; LPS, lipopolysaccharide.

The levels of TLR4, p-IκBα and p-p65 are suppressed by miR-222 inhibitor

In view of the significant role played by the TLR4/NF-κB signaling pathway in the progression of IVD, we assessed the expression of TLR4 and the phosphorylation levels of IκBα and p65 in human NP cells stimulated with LPS by western blot analysis. The results demonstrated that the levels of TLR4, p-IκBα and p-p65 were significantly higher in the LPS-treated NP cells than those in the control NP cells. Transfection with miR-222 mimics significantly upregulated the TLR4, p-IκBα and p-p65 expression levels in NP cells, while transfection with miR-222 inhibitor markedly down-regulated the TLR4, p-IκBα and p-p65 levels, when compared with the cells stimulated with LPS only (Fig. 3A). The relative protein levels of TLR4, p-IκBα and p-p65 in NP cells are presented in Fig. 3B-D).

Figure 3

Levels of TLR4, p-IκBα and p-p65 were suppressed by miR-222 inhibitor. (A) Protein levels of TLR4, p-IκBα and p-p65 were determined by western blot analysis. The relative levels of proteins described in (B, C and D) were normalized to **P<0.01 vs. control; #P<0.05 vs. cells stimulated with LPS only. TLR4, Toll-like receptor 4; LPS, lipopolysaccharide.

miR-222 increases the expression of TIMP3 by directly binding to TIMP3 3′-UTR

To examine the functions of miR-222 in NP cells, we first predicted the potential targets of miR-222 using TargetScan 7.2 and found that the 3′-UTR of TIMP3 had a binding site to miR-222 (Fig. 4A), and dual luciferase reporter assay was applied to confirm our prediction (Fig. 4B). The luciferase activities significantly decreased after miR-222-3p mimic and TIMP3 3′-UTR-wt were co-transfected into the 293 cells. However, the luciferase activities in the cells co-transfected with TIMP3 3′-UTR-mut and miR-222-3p mimic remained stable. Furthermore, the expression level of TIMP3 was markedly downregulated in the LPS-treated NP cells in comparison to the untreated cells, and the expression level of miR-222 was negatively associated with TIMP3 expression at the mRNA (Fig. 4C) and protein level (Fig. 4D and E).

Figure 4

miR-222 targets TIMP3. (A) The 3′-UTR of TIMP3 was predicted as a miR-222 target using TargetScan 7.2. (B) Luciferase activity of a reporter containing a wild-type (WT) TIMP3 3′ UTR or a mutant (MUT) TIMP3 3′ UTR is shown. (C) The expression of TIMP3 was detected using reverse transcription-quantitative polymerase chain reaction. (D) The protein level of TIMP3 was determined by western blot analysis. The relative level of TIMP3 described in (E) was normalized to **P<0.01 vs. control; #P<0.05 and ##P<0.01 vs. cells stimulated with LPS only. TIMP3, tissue inhibitor of metalloproteinase 3; LPS, lipopolysaccharide.

Inhibitory effects of miR-222 inhibitor on cell apoptosis are reversed by transfection with TIMP3-siRNA

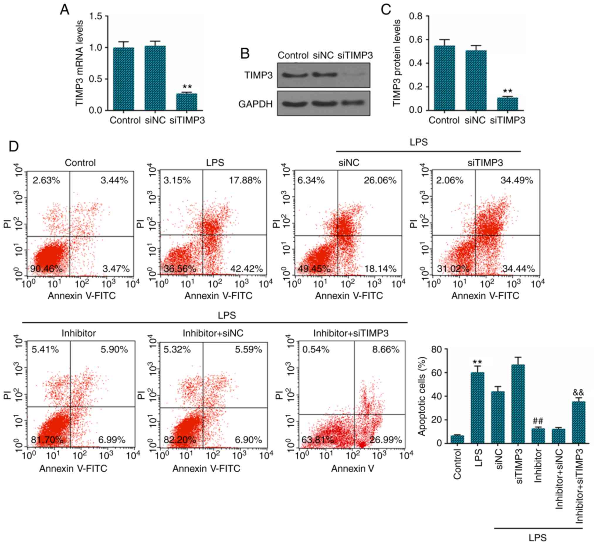
As the overexpression miR-222 decreased the TIMP3 levels in the LPS-stimulated NP cells, we then wished to determine whether TIMP3 is involved in the apoptosis of LPS-stimulated NP cells. The NC-siRNA and TIMP3-siRNA plasmids were transfected into the NP cells with/without miR-222 inhibitor and cell apoptosis was examined. The successful knockdown of TIMP3 was verified by RT-qPCR (Fig. 5A) and western blot analysis (Fig. 5B and C). We further analyzed the apoptosis of LPS-stimulated NP cells, and the results revealed that the decrease in the expression of TIMP3 effectively attenuated the inhibitory effects on the apoptosis of LPS-treated NP cells induced by miR-222 inhibition (Fig. 5D).

Figure 5

Overexpression of TIMP3 reverses the apoptosis of LPS-stimulated nucleus pulposus cells induced by miR-222 inhibitor. (A) TIMP3 mRNA levels was determined by reverse transcription-quantitative polymerase chain reaction. (B) TIMP3 protein levels were determined by western blot analysis. (C) The relative TIMP3 protein level is presented. (D) Cell apoptosis was analyzed by flow cytometry. **P<0.01 vs. control; ##P<0.01 vs. cells stimulated with LPS only; &&P<0.01 vs. inhibitor + siNC.

Discussion

miRNA-222 has been shown to be encoded in the progression and development of cancer, thereby regulating the proliferation, migration and apoptosis of cancer cells (28-30). miR-221, the same cluster of miR-222, also plays a significant role in the progression of cancer (31,32). Penolazzi et al reported that miR-221 may play a significant role in the etiology of IVD degeneration and that its downregulation may play a pivotal role in the preservation of disc homeostasis and in supporting the endogenous repair process (33). However, the regulation of miR-222 in IVD degeneration has not yet been reported, at least to the best of our knowledge. A recent study stated that miR-222 was highly expressed in IVD degeneration and identified this miRNA as the key to IDD development (19). The results of this study also confirmed that miR-222 was highly expressed in patients with IVD degeneration. These results suggest that miR-222 plays an important role in IVD degeneration and that the understanding of the underlying mechanisms of the regulation of IVD degeneration by miR-222 may provide a promising strategy for the treatment of IVD degeneration.

IVD degeneration is accompanied by NP cell apoptosis, which is primarily induced by TNF-a, and a major characteristic of IVD degeneration is the reduction of the collagen II and aggrecan content in NP cells (34,35). LPS, an admitted strong promoter of inflammation, can reduce the collagen II and aggrecan content, thus leading to IVD degeneration (36). Thus, in the present study, we used LPS to generate the IVD degeneration cell model using NP cells for the further study of miR-222, and found miR-222 was upregulated in human NP cells stimulated with LPS in a dose-dependent manner. Moreover, the collagen II and aggrecan levels were markedly decreased in the LPS-stimulated NP cells, and these effects were partially reversed by transfection with miR-222 inhibitor, while transfection with miR-222 mimics exerted opposite effects. Those outcomes demonstrate that miR-222 plays a role in the progression of IVD degeneration, at least in LPS-stimulated NP cells.

Related studies have demonstrated that disc degeneration is associated with a variety of pro-inflammatory cytokines (37,38). The inhibition of the IL-1β-mediated inflammatory response can effectively alleviate IVD degeneration in NP cells (39). TNF and IL play a key role in the development of intervertebral disc degeneration (37). The overexpression of miR-140-5p has been shown to inhibit LPS-induced human IVD inflammation and degeneration by downregulating TLR4 (27). Previous studies have also reported that the inhibition of the NF-κB signaling pathway can protect against IVD degeneration (40,41). It is well known that the TLR4/NF-κB signaling pathway mediates inflammation cascades to amplify the inflammatory response (42,43). In this study, the levels of TNF-α, IL-1β and IL-6 were markedly lower in the LPS + inhibitor group than that in the LPS-stimulated NP cells, while miR-222 mimics enhanced the production of TNF-α, IL-1β and IL-6, in comparison to the LPS group. Moreover, significantly decreased expression levels of TLR4, p-IκBα and p-p65 were observed following transfection with miR-222 inhibitor, while transfection with miR-222 mimics increased the TLR4, p-IκBα and p-p65 expression levels, when compared with the LPS group. These data suggest that miR-222 may affect the development of IVD degeneration by aggravating the inflammatory response.

Apoptosis, as a physiological process, can be used to remove harmful or severely damaged cells and organelles; however, when this process becomes excessive, it can lead to pathological phenomena (44). The apoptosis of human IVD tissue has been detected and it has been found that a large part of the human IVD during degeneration had undergone programmed cell death (45). Zhang et al found that the injection of the shRNA vector, CHOP shRNA, into the rat IVD inhibited the apoptosis of IVD cells, thereby attenuating the degeneration of the IVD (46). In the present study, NP cells were examined using Annexin V and PI double staining, which can detect the occurrence of apoptosis (47). Compared to the NP cells stimulated with LPS only, apoptosis was inhibited by transfection with miR-222 inhibitor, while transfection with miR-222 mimics promoted cell apoptosis. These result prove that miR-222 plays a key role in IVD degeneration partly by enhancing cell apoptosis.

miRNAs mostly functions by targeting the 3′-UTR of their target genes (48). It has been found that the increased expression of TIMP3 inhibist the degeneration of the IVD (24,25). Furthermore, TIMP3 has been reported to be a target of miR-222 (23,49). In the present study, we determined TIMP3 as the target of miR-222 in IVD degeneration, and a significantly increased expression of TIMP3 was observed following transfection with miR-222 inhibitor. However, transfection with miR-222 mimics decreased TIMP3 expression in the LPS-stimulated NP cells. Furthermore, to better understand the role of TIMP3 in IVD, the cells were transfected with TIMP3-siRNA and the results revealed that TIMP3-siRNA attenuated the inhibitory effects on the apoptosis of LPS-treated NP cells induced by miR-222 inhibition. These data demonstrated that miR-222 promoted the progression of IVD degeneration partly by targeting TIMP3.

Although this study demonstrated that miR-222 was highly expressed in IVD degeneration and participated in the process of IVD degeneration, there are several limitations. First, the function of miR-222 downregulation in protecting IVD against degeneration by reducing inflammation and inhibiting apoptosis under LPS stimulation was only supported by in vitro experiments. Additionally, this research has not been confirmed by other studies; thus, further experiments using cells and animals, as well as clinical studies are required to confirm our findings. Other limitations are, for example, the lacking of anti-apoptotic factors induced by NF-κB signaling. Therefore, we aim to carry out a more comprehensive investigation in the future.

Based on the data described above, in this study, we demonstrated that miR-222 promoted inflammation and apoptosis in IVD degeneration partly by targeting TIMP3 mRNA, and that the knockdown miR-222 reversed these effects in LPS-stimulated NP cells. These results provide further insight into the study of IVD degeneration and may prove to be of regulatory and diagnostic importance in the study of IVD degeneration.

Acknowledgments

Not applicable.

Funding

No funding was received.

Availability of data and materials

The analyzed datasets generated during the study are available from the corresponding author on reasonable request.

Authors' contributions

WZ and YaZ made substantial contributions to the conception and design of the study. JY and XZ were involved in data acquisition. NW, ZL and DS were involved in data analysis. YuZ and JF were involved in data interpretation. YaZ and NW were involved in the drafting of the article. WZ and JF critically revised the manuscript for important intellectual content. All authors have read and approved the final manuscript. All the authors agree to be accountable for all aspects of the work in ensuring that questions related to the accuracy or integrity of the work are appropriately investigated and resolved.

Ethics approval and consent to participate

All procedures performed in studies involving human participants were in accordance with the ethical standards of the institutional and/or national research committee and with the 1964 Helsinki declaration and its later amendments or comparable ethical standards. This study was approved by the Central Hospital Affiliated to Shenyang Medical College Ethics Committee. Written informed consent was obtained from all patients that underwent intervertebral disc excision and spinal fusion surgery, as well as the 9 patients that underwent traumatic lumbar fracture.

Patient consent for publication

Not applicable.

Competing interests

The authors declare that they have no competing interests.

References

1 

Taher F, Essig D, Lebl DR, Hughes AP, Sama AA, Cammisa FP and Girardi FP: Lumbar degenerative disc disease: Current and future concepts of diagnosis and management. Adv Orthop. 2012:9707522012. View Article : Google Scholar : PubMed/NCBI

2 

Chan SC and Gantenbein-Ritter B: Intervertebral disc regeneration or repair with biomaterials and stem cell therapy-feasible or fiction? Swiss Med Wkly. 142:w135982012.

3 

Park JB, Lee JK, Park SJ, Kim KW and Riew KD: Mitochondrial involvement in fas-mediated apoptosis of human lumbar disc cells. J Bone Joint Surg Am. 87:1338–1342. 2005.PubMed/NCBI

4 

Solovieva S, Lohiniva J, Leino-Arjas P, Raininko R, Luoma K, Ala-Kokko L and Riihimäki H: Intervertebral disc degeneration in relation to the COL9A3 and the IL-1ss gene polymorphisms. Eur Spine J. 15:613–619. 2006. View Article : Google Scholar

5 

Guehring T, Omlor GW, Lorenz H, Bertram H, Steck E, Richter W, Carstens C and Kroeber M: Stimulation of gene expression and loss of anular architecture caused by experimental disc degeneration-an in vivo animal study. Spine (Phila Pa 1976). 30:2510–2515. 2005. View Article : Google Scholar

6 

Stokes IA and Iatridis JC: Mechanical conditions that accelerate intervertebral disc degeneration: Overload versus immobilization. Spine (Phila Pa 1976). 29:2724–2732. 2004. View Article : Google Scholar

7 

Migliorini F, Rath B, Tingart M, Baroncini A, Quack V and Eschweiler J: Autogenic mesenchymal stem cells for intervertebral disc regeneration. Int Orthop. 43:1027–1036. 2019. View Article : Google Scholar

8 

Johnson ZI, Shapiro IM and Risbud MV: Extracellular osmolarity regulates matrix homeostasis in the intervertebral disc and articular cartilage: Evolving role of TonEBP. Matrix Biol. 40:10–16. 2014. View Article : Google Scholar : PubMed/NCBI

9 

Aguiar DJ, Johnson SL and Oegema TR: Notochordal cells interact with nucleus pulposus cells: Regulation of proteoglycan synthesis. Exp Cell Res. 246:129–137. 1999. View Article : Google Scholar : PubMed/NCBI

10 

Hsieh AH and Twomey JD: Cellular mechanobiology of the inter-vertebral disc: New directions and approaches. J Biomech. 43:137–145. 2010. View Article : Google Scholar

11 

McCarty MF: Preclinical studies suggest complex nutraceutical strategies may have potential for preventing and managing sepsis. Altern Ther Health Med. 21(Suppl 2): S56–S67. 2015.

12 

Gordon JW, Shaw JA and Kirshenbaum LA: Multiple facets of NF-kB in the heart: To be or not to NF-kB. Circ Res. 108:1122–1132. 2011. View Article : Google Scholar : PubMed/NCBI

13 

Ghosh S, May MJ and Kopp EB: NF-kappa B and Rel proteins: Evolutionarily conserved mediators of immune responses. Annu Rev Immunol. 16:225–260. 1998. View Article : Google Scholar : PubMed/NCBI

14 

Bartel DP: MicroRNAs: Genomics, biogenesis, mechanism, and function. Cell. 116:281–297. 2004. View Article : Google Scholar : PubMed/NCBI

15 

Jovanovic M and Hengartner MO: miRNAs and apoptosis: RNAs to die for. Oncogene. 25:6176–6187. 2006. View Article : Google Scholar : PubMed/NCBI

16 

Selbach M, Schwanhausser B, Thierfelder N, Fang Z, Khanin R and Rajewsky N: Widespread changes in protein synthesis induced by microRNAs. Nature. 455:58–63. 2008. View Article : Google Scholar : PubMed/NCBI

17 

Ma Y, Yu S, Zhao W, Lu Z and Chen J: miR-27a regulates the growth, colony formation and migration of pancreatic cancer cells by targeting Sprouty2. Cancer Lett. 298:150–158. 2010. View Article : Google Scholar : PubMed/NCBI

18 

Wei T, Ye P, Peng X, Wu LL and Yu GY: Prognostic value of miR-222 in various cancers: A systematic review and meta-analysis. Clin Lab. 62:1387–1395. 2016. View Article : Google Scholar

19 

Hu P, Feng B, Wang G, Ning B and Jia T: Microarray based analysis of gene regulation by microRNA in intervertebral disc degeneration. Mol Med Rep. 12:4925–4930. 2015. View Article : Google Scholar : PubMed/NCBI

20 

Balkowiec M, Maksym RB and Wlodarski PK: The bimodal role of matrix metalloproteinases and their inhibitors in etiology and pathogenesis of endometriosis (Review). Mol Med Rep. 18:3123–3136. 2018.PubMed/NCBI

21 

Lu Y, Roy S, Nuovo G, Ramaswamy B, Miller T, Shapiro C, Jacob ST and Majumder S: Anti-microRNA-222 (anti-miR-222) and -181B suppresses growth of tamoxifen-resistant xenografts in mouse by targeting TIMP3 protein and modulating mitogenic signal. J Biol Chem. 293:35882018. View Article : Google Scholar : PubMed/NCBI

22 

Zhang C, Zhang J, Hao J, Shi Z, Wang Y, Han L, Yu S, You Y, Jiang T, Wang J, et al: High level of miR-221/222 confers increased cell invasion and poor prognosis in glioma. J Transl Med. 10:1192012. View Article : Google Scholar : PubMed/NCBI

23 

Lei Y, Liu Z and Yang W: Negative correlation of cytoplasm TIMP3 with miR-222 indicates a good prognosis for NSCLC. Onco Targets Ther. 11:5551–5557. 2018. View Article : Google Scholar : PubMed/NCBI

24 

Li Y, Li K, Han X, Mao C, Zhang K, Zhao T and Zhao J: The imbalance between TIMP3 and matrix-degrading enzymes plays an important role in intervertebral disc degeneration. Biochem Biophys Res Commun. 469:507–514. 2016. View Article : Google Scholar

25 

Kwon WK, Moon HJ, Kwon TH, Park YK and Kim JH: The role of Hypoxia in angiogenesis and extracellular matrix regulation of intervertebral disc cells during inflammatory reactions. Neurosurgery. 81:867–875. 2017.PubMed/NCBI

26 

Livak KJ and Schmittgen TD: Analysis of relative gene expression data using real-time quantitative PCR and the 2(−Delta Delta C(T)) method. Methods. 25:402–408. 2001. View Article : Google Scholar

27 

Zhang Q, Weng Y, Jiang Y, Zhao S, Zhou D and Xu N: Overexpression of miR-140-5p inhibits lipopolysaccharide-induced human intervertebral disc inflammation and degeneration by downregulating toll-like receptor 4. Oncol Rep. 40:793–802. 2018.PubMed/NCBI

28 

Tao Li Z, Wang Y, Jiang X, Li P, Peng J, Zhang M, Chen X, Liu K, Zhen HP, et al: Tumor-Secreted exosomal miR-222 promotes tumor progression via regulating P27 expression and Re-localization in pancreatic cancer. Cell Physiol Biochem. 51:610–629. 2018. View Article : Google Scholar

29 

Nie X and Tian H: Correlation between miR-222 and uterine cancer and its prognostic value. Oncol Lett. 16:1722–1726. 2018.PubMed/NCBI

30 

Gu J, Wang Y, Wang X, Zhou D, Shao C, Zhou M and He Z: Downregulation of lncRNA GAS5 confers tamoxifen resistance by activating miR-222 in breast cancer. Cancer Lett. 434:1–10. 2018. View Article : Google Scholar : PubMed/NCBI

31 

Lambertini E, Lolli A, Vezzali F, Penolazzi L, Gambari R and Piva R: Correlation between Slug transcription factor and miR-221 in MDA-MB-231 breast cancer cells. BMC Cancer. 12:4452012. View Article : Google Scholar : PubMed/NCBI

32 

Brognara E, Fabbri E, Bazzoli E, Montagner G, Ghimenton C, Eccher A, Cantù C, Manicardi A, Bianchi N, Finotti A, et al: Uptake by human glioma cell lines and biological effects of a peptide-nucleic acids targeting miR-221. J Neurooncol. 118:19–28. 2014. View Article : Google Scholar : PubMed/NCBI

33 

Penolazzi L, Lambertini E, Bergamin LS, Roncada T, De Bonis P, Cavallo M and Piva R: MicroRNA-221 silencing attenuates the degenerated phenotype of intervertebral disc cells. Aging (Albany NY). 10:2001–2015. 2018. View Article : Google Scholar

34 

Loreto C, Musumeci G, Castorina A, Loreto C and Martinez G: Degenerative disc disease of herniated intervertebral discs is associated with extracellular matrix remodeling, vimentin-positive cells and cell death. Ann Anat. 193:156–162. 2011. View Article : Google Scholar : PubMed/NCBI

35 

Wang WJ, Yu XH, Wang C, Yang W, He WS, Zhang SJ, Yan YG and Zhang J: MMPs and ADAMTSs in intervertebral disc degeneration. Clin Chim Acta. 448:238–246. 2015. View Article : Google Scholar : PubMed/NCBI

36 

Li Y, Li K, Mao L, Han X, Zhang K, Zhao C and Zhao J: Cordycepin inhibits LPS-induced inflammatory and matrix degradation in the intervertebral disc. PeerJ. 4:e19922016. View Article : Google Scholar : PubMed/NCBI

37 

Wang C, Yu X, Yan Y, Yang W, Zhang S, Xiang Y, Zhang J and Wang W: Tumor necrosis factor-α: A key contributor to intervertebral disc degeneration. Acta Biochim Biophys Sin (Shanghai). 49:1–13. 2017. View Article : Google Scholar

38 

Yang W, Yu XH, Wang C, He WS, Zhang SJ, Yan YG, Zhang J, Xiang YX and Wang WJ: Interleukin-1β in intervertebral disk degeneration. Clin Chim Acta. 450:262–272. 2015. View Article : Google Scholar : PubMed/NCBI

39 

Wang X, Meng Q, Qiu C, Li P, Qu R, Wang W, Wang Y, Liu L and Zhao Y: Potential therapeutic role of Co-Q10 in alleviating intervertebral disc degeneration and suppressing IL-1β-mediated inflammatory reaction in NP cells. Int Immunopharmacol. 64:424–431. 2018. View Article : Google Scholar : PubMed/NCBI

40 

Wang G, Huang K, Dong Y, Chen S, Zhang J, Wang J, Xie Z, Lin X, Fang X and Fan S: Lycorine suppresses endplate-chondrocyte degeneration and prevents intervertebral disc degeneration by inhibiting NF-kB signalling pathway. Cell Physiol Biochem. 45:1252–1269. 2018. View Article : Google Scholar

41 

Wang J, Pan H, Li X, Zhang K, Li Z, Wang H, Zheng Z and Liu H: Hypoxia suppresses serum deprivation-induced degradation of the nucleus pulposus cell extracellular matrix through the JNK and NF-kB pathways. J Orthop Res. 35:2059–2066. 2017. View Article : Google Scholar

42 

Xing F, Zhang W, Wen J, Bai L, Gu H, Li Z, Zhang J, Tao YX and Xu JT: TLR4/NF-kB signaling activation in plantar tissue and dorsal root ganglion involves in the development of postoperative pain. Mol Pain. 14:17448069188070502018. View Article : Google Scholar

43 

Liao W, He X, Yi Z, Xiang W and Ding Y: Chelidonine suppresses LPS-Induced production of inflammatory mediators through the inhibitory of the TLR4/NF-κB signaling pathway in RAW264.7 macrophages. Biomed Pharmacother. 107:1151–1159. 2018. View Article : Google Scholar : PubMed/NCBI

44 

Sun Z, Jian Y, Fu H and Li B: MiR-532 downregulation of the Wnt/β-catenin signaling via targeting Bcl-9 and induced human intervertebral disc nucleus pulposus cells apoptosis. J Pharmacol Sci. 138:263–270. 2018. View Article : Google Scholar : PubMed/NCBI

45 

Gruber HE and Hanley EN Jr: Analysis of aging and degeneration of the human intervertebral disc. Comparison of surgical specimens with normal controls. Spine (Phila Pa 1976). 23:751–757. 1998. View Article : Google Scholar

46 

Zhang YH, Zhao CQ, Jiang LS and Dai LY: Lentiviral shRNA silencing of CHOP inhibits apoptosis induced by cyclic stretch in rat annular cells and attenuates disc degeneration in the rats. Apoptosis. 16:594–605. 2011. View Article : Google Scholar : PubMed/NCBI

47 

Zhang W and Liang Z: Comparison between annexin V-FITC/PI and Hoechst33342/PI double stainings in the detection of apoptosis by flow cytometry. Xi Bao Yu Fen Zi Mian Yi Xue Za Zhi. 30:1209–1212. 2014.In Chinese. PubMed/NCBI

48 

Zhang C, Kang C, Wang P, Cao Y, Lv Z, Yu S, Wang G, Zhang A, Jia Z, Han L, et al: MicroRNA-221 and -222 regulate radiation sensitivity by targeting the PTEN pathway. Int J Radiat Oncol Biol Phys. 80:240–248. 2011. View Article : Google Scholar : PubMed/NCBI

49 

Xu Y, Bei Y, Shen S, Zhang J, Lu Y, Xiao J and Li X: MicroRNA-222 promotes the proliferation of pulmonary arterial smooth muscle cells by Targeting P27 and TIMP3. Cell Physiol Biochem. 43:282–292. 2017. View Article : Google Scholar : PubMed/NCBI

Related Articles

  • Abstract
  • View
  • Download
  • Twitter
Copy and paste a formatted citation
Spandidos Publications style
Zhang Y, Yang J, Zhou X, Wang N, Li Z, Zhou Y, Feng J, Shen D and Zhao W: Knockdown of miR-222 inhibits inflammation and the apoptosis of LPS-stimulated human intervertebral disc nucleus pulposus cells. Int J Mol Med 44: 1357-1365, 2019.
APA
Zhang, Y., Yang, J., Zhou, X., Wang, N., Li, Z., Zhou, Y. ... Zhao, W. (2019). Knockdown of miR-222 inhibits inflammation and the apoptosis of LPS-stimulated human intervertebral disc nucleus pulposus cells. International Journal of Molecular Medicine, 44, 1357-1365. https://doi.org/10.3892/ijmm.2019.4314
MLA
Zhang, Y., Yang, J., Zhou, X., Wang, N., Li, Z., Zhou, Y., Feng, J., Shen, D., Zhao, W."Knockdown of miR-222 inhibits inflammation and the apoptosis of LPS-stimulated human intervertebral disc nucleus pulposus cells". International Journal of Molecular Medicine 44.4 (2019): 1357-1365.
Chicago
Zhang, Y., Yang, J., Zhou, X., Wang, N., Li, Z., Zhou, Y., Feng, J., Shen, D., Zhao, W."Knockdown of miR-222 inhibits inflammation and the apoptosis of LPS-stimulated human intervertebral disc nucleus pulposus cells". International Journal of Molecular Medicine 44, no. 4 (2019): 1357-1365. https://doi.org/10.3892/ijmm.2019.4314
Copy and paste a formatted citation
x
Spandidos Publications style
Zhang Y, Yang J, Zhou X, Wang N, Li Z, Zhou Y, Feng J, Shen D and Zhao W: Knockdown of miR-222 inhibits inflammation and the apoptosis of LPS-stimulated human intervertebral disc nucleus pulposus cells. Int J Mol Med 44: 1357-1365, 2019.
APA
Zhang, Y., Yang, J., Zhou, X., Wang, N., Li, Z., Zhou, Y. ... Zhao, W. (2019). Knockdown of miR-222 inhibits inflammation and the apoptosis of LPS-stimulated human intervertebral disc nucleus pulposus cells. International Journal of Molecular Medicine, 44, 1357-1365. https://doi.org/10.3892/ijmm.2019.4314
MLA
Zhang, Y., Yang, J., Zhou, X., Wang, N., Li, Z., Zhou, Y., Feng, J., Shen, D., Zhao, W."Knockdown of miR-222 inhibits inflammation and the apoptosis of LPS-stimulated human intervertebral disc nucleus pulposus cells". International Journal of Molecular Medicine 44.4 (2019): 1357-1365.
Chicago
Zhang, Y., Yang, J., Zhou, X., Wang, N., Li, Z., Zhou, Y., Feng, J., Shen, D., Zhao, W."Knockdown of miR-222 inhibits inflammation and the apoptosis of LPS-stimulated human intervertebral disc nucleus pulposus cells". International Journal of Molecular Medicine 44, no. 4 (2019): 1357-1365. https://doi.org/10.3892/ijmm.2019.4314
Follow us
  • Twitter
  • LinkedIn
  • Facebook
About
  • Spandidos Publications
  • Careers
  • Cookie Policy
  • Privacy Policy
How can we help?
  • Help
  • Live Chat
  • Contact
  • Email to our Support Team