Spandidos Publications Logo
  • About
    • About Spandidos
    • Aims and Scopes
    • Abstracting and Indexing
    • Editorial Policies
    • Reprints and Permissions
    • Job Opportunities
    • Terms and Conditions
    • Contact
  • Journals
    • All Journals
    • Oncology Letters
      • Oncology Letters
      • Information for Authors
      • Editorial Policies
      • Editorial Board
      • Aims and Scope
      • Abstracting and Indexing
      • Bibliographic Information
      • Archive
    • International Journal of Oncology
      • International Journal of Oncology
      • Information for Authors
      • Editorial Policies
      • Editorial Board
      • Aims and Scope
      • Abstracting and Indexing
      • Bibliographic Information
      • Archive
    • Molecular and Clinical Oncology
      • Molecular and Clinical Oncology
      • Information for Authors
      • Editorial Policies
      • Editorial Board
      • Aims and Scope
      • Abstracting and Indexing
      • Bibliographic Information
      • Archive
    • Experimental and Therapeutic Medicine
      • Experimental and Therapeutic Medicine
      • Information for Authors
      • Editorial Policies
      • Editorial Board
      • Aims and Scope
      • Abstracting and Indexing
      • Bibliographic Information
      • Archive
    • International Journal of Molecular Medicine
      • International Journal of Molecular Medicine
      • Information for Authors
      • Editorial Policies
      • Editorial Board
      • Aims and Scope
      • Abstracting and Indexing
      • Bibliographic Information
      • Archive
    • Biomedical Reports
      • Biomedical Reports
      • Information for Authors
      • Editorial Policies
      • Editorial Board
      • Aims and Scope
      • Abstracting and Indexing
      • Bibliographic Information
      • Archive
    • Oncology Reports
      • Oncology Reports
      • Information for Authors
      • Editorial Policies
      • Editorial Board
      • Aims and Scope
      • Abstracting and Indexing
      • Bibliographic Information
      • Archive
    • Molecular Medicine Reports
      • Molecular Medicine Reports
      • Information for Authors
      • Editorial Policies
      • Editorial Board
      • Aims and Scope
      • Abstracting and Indexing
      • Bibliographic Information
      • Archive
    • World Academy of Sciences Journal
      • World Academy of Sciences Journal
      • Information for Authors
      • Editorial Policies
      • Editorial Board
      • Aims and Scope
      • Abstracting and Indexing
      • Bibliographic Information
      • Archive
    • International Journal of Functional Nutrition
      • International Journal of Functional Nutrition
      • Information for Authors
      • Editorial Policies
      • Editorial Board
      • Aims and Scope
      • Abstracting and Indexing
      • Bibliographic Information
      • Archive
    • International Journal of Epigenetics
      • International Journal of Epigenetics
      • Information for Authors
      • Editorial Policies
      • Editorial Board
      • Aims and Scope
      • Abstracting and Indexing
      • Bibliographic Information
      • Archive
    • Medicine International
      • Medicine International
      • Information for Authors
      • Editorial Policies
      • Editorial Board
      • Aims and Scope
      • Abstracting and Indexing
      • Bibliographic Information
      • Archive
  • Articles
  • Information
    • Information for Authors
    • Information for Reviewers
    • Information for Librarians
    • Information for Advertisers
    • Conferences
  • Language Editing
Spandidos Publications Logo
  • About
    • About Spandidos
    • Aims and Scopes
    • Abstracting and Indexing
    • Editorial Policies
    • Reprints and Permissions
    • Job Opportunities
    • Terms and Conditions
    • Contact
  • Journals
    • All Journals
    • Biomedical Reports
      • Information for Authors
      • Editorial Policies
      • Editorial Board
      • Aims and Scope
      • Abstracting and Indexing
      • Bibliographic Information
      • Archive
    • Experimental and Therapeutic Medicine
      • Information for Authors
      • Editorial Policies
      • Editorial Board
      • Aims and Scope
      • Abstracting and Indexing
      • Bibliographic Information
      • Archive
    • International Journal of Epigenetics
      • Information for Authors
      • Editorial Policies
      • Editorial Board
      • Aims and Scope
      • Abstracting and Indexing
      • Bibliographic Information
      • Archive
    • International Journal of Functional Nutrition
      • Information for Authors
      • Editorial Policies
      • Editorial Board
      • Aims and Scope
      • Abstracting and Indexing
      • Bibliographic Information
      • Archive
    • International Journal of Molecular Medicine
      • Information for Authors
      • Editorial Policies
      • Editorial Board
      • Aims and Scope
      • Abstracting and Indexing
      • Bibliographic Information
      • Archive
    • International Journal of Oncology
      • Information for Authors
      • Editorial Policies
      • Editorial Board
      • Aims and Scope
      • Abstracting and Indexing
      • Bibliographic Information
      • Archive
    • Medicine International
      • Information for Authors
      • Editorial Policies
      • Editorial Board
      • Aims and Scope
      • Abstracting and Indexing
      • Bibliographic Information
      • Archive
    • Molecular and Clinical Oncology
      • Information for Authors
      • Editorial Policies
      • Editorial Board
      • Aims and Scope
      • Abstracting and Indexing
      • Bibliographic Information
      • Archive
    • Molecular Medicine Reports
      • Information for Authors
      • Editorial Policies
      • Editorial Board
      • Aims and Scope
      • Abstracting and Indexing
      • Bibliographic Information
      • Archive
    • Oncology Letters
      • Information for Authors
      • Editorial Policies
      • Editorial Board
      • Aims and Scope
      • Abstracting and Indexing
      • Bibliographic Information
      • Archive
    • Oncology Reports
      • Information for Authors
      • Editorial Policies
      • Editorial Board
      • Aims and Scope
      • Abstracting and Indexing
      • Bibliographic Information
      • Archive
    • World Academy of Sciences Journal
      • Information for Authors
      • Editorial Policies
      • Editorial Board
      • Aims and Scope
      • Abstracting and Indexing
      • Bibliographic Information
      • Archive
  • Articles
  • Information
    • For Authors
    • For Reviewers
    • For Librarians
    • For Advertisers
    • Conferences
  • Language Editing
Login Register Submit
  • This site uses cookies
  • You can change your cookie settings at any time by following the instructions in our Cookie Policy. To find out more, you may read our Privacy Policy.

    I agree
Search articles by DOI, keyword, author or affiliation
Search
Advanced Search
presentation
International Journal of Oncology
Join Editorial Board Propose a Special Issue
Print ISSN: 1019-6439 Online ISSN: 1791-2423
Journal Cover
May-2016 Volume 48 Issue 5

Full Size Image

Cover Legend PDF

Sign up for eToc alerts
Recommend to Library

Journals

International Journal of Molecular Medicine

International Journal of Molecular Medicine

International Journal of Molecular Medicine is an international journal devoted to molecular mechanisms of human disease.

International Journal of Oncology

International Journal of Oncology

International Journal of Oncology is an international journal devoted to oncology research and cancer treatment.

Molecular Medicine Reports

Molecular Medicine Reports

Covers molecular medicine topics such as pharmacology, pathology, genetics, neuroscience, infectious diseases, molecular cardiology, and molecular surgery.

Oncology Reports

Oncology Reports

Oncology Reports is an international journal devoted to fundamental and applied research in Oncology.

Experimental and Therapeutic Medicine

Experimental and Therapeutic Medicine

Experimental and Therapeutic Medicine is an international journal devoted to laboratory and clinical medicine.

Oncology Letters

Oncology Letters

Oncology Letters is an international journal devoted to Experimental and Clinical Oncology.

Biomedical Reports

Biomedical Reports

Explores a wide range of biological and medical fields, including pharmacology, genetics, microbiology, neuroscience, and molecular cardiology.

Molecular and Clinical Oncology

Molecular and Clinical Oncology

International journal addressing all aspects of oncology research, from tumorigenesis and oncogenes to chemotherapy and metastasis.

World Academy of Sciences Journal

World Academy of Sciences Journal

Multidisciplinary open-access journal spanning biochemistry, genetics, neuroscience, environmental health, and synthetic biology.

International Journal of Functional Nutrition

International Journal of Functional Nutrition

Open-access journal combining biochemistry, pharmacology, immunology, and genetics to advance health through functional nutrition.

International Journal of Epigenetics

International Journal of Epigenetics

Publishes open-access research on using epigenetics to advance understanding and treatment of human disease.

Medicine International

Medicine International

An International Open Access Journal Devoted to General Medicine.

Journal Cover
May-2016 Volume 48 Issue 5

Full Size Image

Cover Legend PDF

Sign up for eToc alerts
Recommend to Library

  • Article
  • Citations
    • Cite This Article
    • Download Citation
    • Create Citation Alert
    • Remove Citation Alert
    • Cited By
  • Similar Articles
    • Related Articles (in Spandidos Publications)
    • Similar Articles (Google Scholar)
    • Similar Articles (PubMed)
  • Download PDF
  • Download XML
  • View XML
Article

CXCR1 promotes malignant behavior of gastric cancer cells in vitro and in vivo in AKT and ERK1/2 phosphorylation

Corrigendum in: /10.3892/ijo.2023.5520
  • Authors:
    • Junpu Wang
    • Wanming Hu
    • Xiaoying Wu
    • Kuansong Wang
    • Jun Yu
    • Baihua Luo
    • Gengqiu Luo
    • Weiyuan Wang
    • Huiling Wang
    • Jinghe Li
    • Jifang Wen
  • View Affiliations / Copyright

    Affiliations: Department of Pathology, Xiang-ya Hospital, Central South University, Changsha, Hunan 410083, P.R. China, Department of Pathology, School of Basic Medicine, Central South University, Changsha, Hunan 410083, P.R. China, Department of Neurology, Third Xiang-ya Hospital, Central South University, Changsha, Hunan 410083, P.R. China
  • Pages: 2184-2196
    |
    Published online on: March 9, 2016
       https://doi.org/10.3892/ijo.2016.3428
  • Expand metrics +
Metrics: Total Views: 0 (Spandidos Publications: | PMC Statistics: )
Metrics: Total PDF Downloads: 0 (Spandidos Publications: | PMC Statistics: )
Cited By (CrossRef): 0 citations Loading Articles...

This article is mentioned in:



Abstract

CXCR1 is a member of the chemokine receptor family, which was reported to play an important role in several cancers. The present study investigated the influence of CXCR1 stable knockdown or overexpression on the malignant behavior of gastric cancer cells in vitro and in vivo and the potential mechanisms. MKN45 and BGC823 cells were stably transfected with plasmid pYr-1.1-CXCR1-shRNA (knockdown) and pIRES2-ZsGreen1-CXCR1 (overexpression), respectively. Malignant behavior was evaluated in vitro for changes in proliferation by MTT and colony forming assays; cell cycle and apoptosis by flow cytometry; and migration and invasion using transwell and wound-healing assays. Proliferation, cell cycle, apoptosis, migration and invasion-related signaling molecule expression were measured by real-time RT-PCR and western blot analysis. CXCR1 knockdown and overexpressing xenografts were monitored for in vivo tumor growth. Stable knockdown of CXCR1 inhibited MKN45 cell proliferation, migration and invasion, but were reversed in BGC823 cells stably overexpressing CXCR1. In addition, MKN45 cells stably transfected with CXCR1 shRNA inhibited AKT and ERK1/2 phosphorylation, protein expression of cyclin D1, EGFR, VEGF, MMP-9, MMP-2 and Bcl-2, and increased protein expression of Bax and E-cadherin (all P<0.05). In vivo CXCR1-shRNA-MKN45 cells transplanted into nude mice formed smaller tumors than non-transfected or scrambled-shRNA cells (both P<0.05). In contrast BGC823 cells overexpressing CXCR1 formed larger tumors in mice than cells carrying an empty expression plasmid or non-transfected cells (both P<0.05). CXCR1 promoted gastric cancer cell proliferation, migration and invasion. The present study provides preclinical data to support CXCR1 as a novel therapeutic target for gastric cancer.

Introduction

Gastric cancer was the fourth most common malignancy in the world in 2008 with approximately one million new cases (1). Although gastric cancer incidence has steadily declined by more than 80% over the past 50 years in most developed countries, such as North America and Europe (1–3), gastric cancer is one of the most significant health problems in developing countries. If diagnosed in the early-stage, 90% of gastric cancer patients can survive for more than 5 years after surgery (2), while the survival rate is dramatically reduced for patients with local recurrent and metastasized disease (3). Currently, most gastric cancer patients are diagnosed in the advanced stages of disease, which contribute to the high rate of gastric cancer lethality in China as well as in most other developing countries (4). Thus, novel strategies in prevention, early diagnosis, and effective control of gastric cancer progression is urgently needed. To this end, better understanding of the molecular mechanisms of gastric cancer development and progression could provide insightful information to develop novel approaches for gastric cancer treatment.

Chemokines are a family of small proteins (8–11 kDa) that are divided into four groups according to the number and spacing of the first two cysteine residues in their amino-terminal end (C, CC, CXC and CX3C) (5,6). They represent a large family of polypeptide signaling molecules, originally characterized by their ability to promote the directed chemo-taxis of leukocytes, and are known to play important roles in inflammation and cancer (7). Of these chemokines, CXC chemokines can be further subdivided into two groups on the basis of presence or absence of an ELR motif (glutamic acid, leucine and arginine) which precedes the first cysteine residues in the protein. These CXC chemokines have been implicated in the initiation and amplification of inflammatory diseases (8). CXC chemokines are known to bind to G-protein-coupled receptors (GPCR) mainly CXCR1 and CXCR2 which plays an important role in cancer progression and metastasis (9). Many studies have shown that chemokine receptor CXCR1/2 and their ligands played an important regulatory role in the occurrence, proliferation, growth, invasion, metastasis, angiogenesis and drug resistance of various tumors (10), such as malignant melanoma (11), breast (12), pancreatic (13), colon (14) and ovarian cancer (15).

CXCR1 is a cell surface receptor of interleukin-8 (IL-8 called CXCL8) (16,17). This molecule is shown to be upregulated and associated with poor prognosis of gastric cancer (18). Specifically, CXCR1 is a class A, rhodopsin-like G protein-coupled receptor, the largest class of integral membrane proteins responsible for cellular signal transduction and targeted as drug receptors (19). Despite the potential importance in cells, the molecular mechanism of CXCR1 signal transduction is poorly understood due to the limited structural information available (19). Furthermore, the role and mechanism of CXCR1 in gastric cancer are still unclear. Thus, in the present study, we aimed to detect the influence of CXCR1 stable knockdown or overexpression on the gastric cancer cell proliferation, migration and invasion, and the protein expression related to the proliferation, growth, apoptosis (Bcl-2, Bax, cyclin D1, EGFR and Ki-67), angiogenesis (VEGF), invasion and metastasis (MMP-9, MMP-2 and E-cadherin) and the phosphorylation of AKT and ERK1/2 before and after the silencing of CXCR1.

Materials and methods

Cell culture

Gastric cancer cell lines MKN45 and BGC823 were obtained from the Type Culture Collection of Chinese Academy of Sciences (Shanghai, China). The cells were cultured with Dulbecco's modified Eagle's medium (DMEM; Gibco-BRL, Life Technologies, Gaithersburg, MD, USA) containing 10% fetal bovine serum (FBS; Gibco-BRL) and 1% penicillin/streptomycin (Invitrogen, Carlsbad, CA, USA) at 37°C in 5% CO2 atmosphere.

CXCR1 RNA interference and stable lines

RNA interference (RNAi) specific for CXCR1 were designed with GenScript software (https://www.genscript.com/ssl-bin/app/RNAi, GenScript, USA) using the human CXCR1 mRNA sequence (GenBank registration number: NM_000634. 2). Three sequences were identified as specific CXCR1-shRNA targeted sequences and confirmed by the homologous analysis using the BLAST algorithm. In addition, scrambled shRNA sequence was designed, which did not target specific gene coding regions. Primers were synthesized by Invitrogen (Shanghai, China).

CXCR1 shRNA and scramble shRNA sequence were cloned into the pYr 1.1 plasmid vector (Yingrun Biotechnologies, Inc., Changsha, China). This vector contains human U6 promoter, encoded green fluorescent protein (GFP) report gene, kanamycin resistance gene as a marker in prokaryotic screening and neomycin resistance gene as a marker in eukaryotic screening. MKN45 cells at 90–95% confluence were transiently transfected using Lipofectamine™ 2000 (Invitrogen) with plasmids pYr-1.1-CXCR1-shRNA-1, pYr-1.1-CXCR1-shRNA-2, pYr-1.1-CXCR1-shRNA-3 and pYr-1.1-scramble-shRNA. After a 48-h culture in complete medium, cells were further incubated in a conditioned medium contained G418 (800 μg/ml) for one month to select positive clones. Finally, cells were screened and cultured in medium with 400 μg/ml of G418 to establish the stable transfected cell lines (CXCR1-shRNA-MKN45 and scramble-shRNA-MKN45). The positive clones were analyzed by real-time RT-PCR and western blot analysis.

CXCR1 overexpression and stable lines

The 5′-GAGACACTCAACAAGTATGTT-3′ (mature sense for CXCR1-shRNA-3) sequence was inserted into the plasmid pIRES2-ZsGreen1. The CXCR1 overexpression plasmid, pIRES2-ZsGreen1-CXCR1, was purchased from Yingrun Biotechnologies. Plasmid pIRES2-ZsGreen1 also contained the kanamycin and neomycin resistance genes. BGC823 cells at 90–95% confluence were transiently transfected using Lipofectamine 2000 with the plasmids pIRES2-ZsGreen1-CXCR1 and pIRES2-ZsGreen1. After a 48-h culture in complete medium, cells were further incubated in a conditioned medium containing G418 (800 μg/ml) for one month to select positive clones. Finally, cells were screened and cultured in medium with 40 μg/ml of G418 to establish the stable transfected cell lines [pIRES2-ZsGreen1-CXCR1-BGC823 (CXCR1-BGC823) and pIRES2-ZsGreen1-BGC823 (vacant-BGC823)]. The positive clones were analyzed by real-time RT-PCR and western blot analysis.

CXCR1 RNAi rescue experiment

To verify that the knockdown of CXCR1 expression by RNAi was efficient and that there were no off-target effects, we constructed a vector containing a mutated CXCR1 gene (pIRES2-ZsGreen1-CXCR1-Mut). Site-directed mutagenesis was used to alter three bases (underline) in the CXCR1-shRNA-3 target sequence. The sequence before the mutation was 5′-GAG ACA CTC AAC AAG TAT GTT-3, and the sequence after the mutation was 5′-GAG ACA TTG AAT AAG TAT GTT-3′. Two primers were synthesized as follows: CXCR1-Mut-forward: 5′-GTATGCTAGAAACTGAGACATTGAATAAGTATGTTGTGATCATCGC-3′. CXCR1-Mut-rerverse: 5′-GCGATGATCACAACATACTTATTCAATGTCTCAGTTTCTAGCATAC-3′. The mutation sequence was inserted into plasmid pIRES2-ZsGreen1. pIRES2-ZsGreen1-CXCR1-Mut was sequenced and identified by Invitrogen. pYr-1.1-CXCR1-shRNA-3 and pIRES2-ZsGreen1-CXCR1-mut were both transfected into MKN45 cells, and the expression of CXCR1 was detected by western blot analysis.

MTT (3-(4,5-dimethylthiazol-2-yl)-2,5-diphenyltetrazolium bromide) cell proliferation assay

Stably transfected cells were seeded into 96-well plates at a density of 5,000 cells/well. MTT solution (20 μl) (5 mg/ml; Sigma Aldrich, St. Louis, MO, USA) was added after 24, 48 and 72 h. The culture was terminated 4 h of addition MMT solution, and the supernatant in each well was carefully aspirated and discarded. DMSO (150 μl) was added into each well, and the plate was rotated for 10 min at room temperature. Absorbance was measured at 568 nm using a microplate reader (Bio-Rad Laboratories, Hercules, CA, USA).

Colony forming assay

Stable transfected cells were seeded into 6-well culture plates (200 cells/well) and cultured for 2 to 3 weeks at 37°C in a 5% CO2 incubator. The medium was changed every 3 days. At the end of the experiment, cells were fixed for 15 min with methanol, stained for 25 min with crystal violet, and the number of clones was counted. Cloning efficiency = (colonies formed/cells seeded) x 100%.

Cell cycle and apoptosis assay

Stable transfected cells were collected by centrifugation and washed twice with ice-cold PBS. Cells were then fixed with 70% cold ethanol overnight at 4°C. The next day, cells were collected by centrifugation and washed with PBS before incubation in 500 μl of PBS containing 50 μg/ml of propidium iodide (PI; Sigma), 100 μg/ml of RNase A and 0.2% Triton X-100 in the dark for 30 min at 4°C. Flow cytometric analysis was performed using a flow cytometry system and ModFit software (BD Biosciences, San Jose, CA, USA). The proportion of cells in the G0/G1, S, G2/M phases of the cell cycle was obtained. Sub-G1 indicated cells that were undergoing apoptosis.

Cell migration and invasion assays

In vitro cell migration and invasion experiments were performed using Transwell inserts (Corning Costar, Corning, NY, USA) with the polycarbonate membranes (8 μm pore size) in 24-well plates. For the invasion assay, the filter was coated with 20 μg/ml of Matrigel (Becton-Dickinson) overnight at 4°C. Stable transfected cells (100 μl) at a concentration of 1.0×105/ml in serum-free medium were seeded into the upper chamber, and 800 μl of culture medium containing 10% FBS was placed in the lower chamber. After a 12-h incubation at 37°C with 5% CO2, non-invaded cells were removed from the upper surface of the membrane by gently scraping with a cotton swab, and the invading cells on the lower surface of the membrane were fixed with methanol, stained with crystal violet solution, rinsed with water and air-dried. The invading cells were viewed under an inverted microscope (Olympus, Tokyo, Japan) and ten fields (magnification, x200) photographed and counted. The same experimental conditions were used for the migration assay with the exception that the chambers were not coated with Matrigel.

Wound-healing assay

Stable transfected cells were seeded into 6-well plates at a density of 1×105/well and cultured until a confluent monolayer formed. The tip of a 200-μl pipette was then used to draw a wound at the bottom of each well. The cells were washed with PBS and then further cultured for 24, 48 and 72 h. The wounded areas were photographed at x10 magnification using computer-assisted microscopy (Olympus IX70; Olympus). Images were captured at 0, 24, 48 and 72 h after the scratch was made. The distance cells migrated was measured and analyzed using CellProfiler 2.0 cell image analysis software (http://www.cellprofiler.org).

Real-time RT-PCR and RT-PCR

Total RNA was isolated from cells using TRIzol (Invitrogen), and the purity and concentration was measured spectrophotometrically. Single-stranded cDNA was synthetized using a First Strand cDNA Synthesis kit (Fermentas, Amherst NY, USA) with Oligo(dT)18 and M-MuLV reverse transcriptase. The primers are shown in Table I. The primers specific for CXCR1 were purchased from the GeneCopoeia, Inc. (Guangzhou, China; cat. no: HQP009679). All real-time PCR reactions were performed using SYBR-Green Master Mix kit (Thermo Fisher Scientific, Rockville, MD, USA) using an ABI real-time PCR system. GADPH was used as the internal reference. Reactions were performed using the following conditions: denaturation at 95°C for 10 min, 40 cycles at 95°C for 10 sec and 60°C for 20 sec. The 2−ΔΔCt method was used to calculate the relative mRNA expression of target genes.

Table I

Primer sequences for RT-PCR or real-time RT-PCR.

Table I

Primer sequences for RT-PCR or real-time RT-PCR.

GeneForward primer sequenceReverse primer sequenceProduct length (bp)
β-actin 5′-TGACGTGGACATCCGCAAAG-3′ 5′-CTGGAAGGTGGACAGCGAGG-3′205
GAPDH 5′-TGAACGGGAAGCTCACTGG-3′ 5′-TCCACCACCCTGTTGCTGTA-3′307
Bax 5′-CCCGAGAGGTCTTTTTCCGAG-3′ 5′-CCAGCCCATGATGGTTCTGAT-3′155
Bcl-2 5′-CCTGGGCAATTCCGCATT-3′ 5′-AACAGGCCACGTAAAGCAAC-3′158
Cyclin D1 5′-GCTGCGAAGTGGAAACCATC-3′ 5′-CCTCCTTCTGCACACATTTGAA-3′135
EGFR 5′-AGGCACGAGTAACAAGCTCAC-3′ 5′-ATGAGGACATAACCAGCCACC-3′177
VEGF 5′-ATTATGCGGATCAAACCTC-3′ 5′-ATTTCTTGCGCTTTCGTT-3′157
MMP-9 5′-ACTACTGTGCCTTTGAGTCC-3′ 5′-AGAATCGCCAGTACTTCCCA-3′115
MMP-2 5′-ACTCTGGACTTAGACCGCTTG-3′ 5′-ACAGGTTGCAGCTCTCCTTG-3′217
E-cadherin 5′-GCTAACGTCGTAATCACCAC-3′ 5′-AATGCCATCGTTGTTCACTG-3′141
Ki-67 5′-AGAAGACCTGCTACTCCAAAGA-3′ 5′-AGTTTGCGTGGCCTGTACTAA-3′70

For RT-PCR, the cDNA template was amplified with Taq DNA polymerase (Tiangen Biotech Co., Ltd., Beijing, China). The reaction conditions used were denaturation at 94°C for 3 min; 35 cycles of denaturation at 94°C for 30 sec, annealing at 55–60°C for 30 sec, extension at 72°C for 30 sec; followed by an extension step at 72°C for 3 min. PCR products were electrophoresed on a 1.5% of agarose gel. β-actin was used as the internal control.

Western blot analysis

Stable transfected cells were lysed with lysis buffer (20 mM of Tris, pH 7.4, 150 mM of NaCl, 2 mM of EDTA and 1% Triton X-100) containing the protease inhibitor, phenylmethylsulfonyl fluoride (PMSF). Cells were centrifuged at 12,000 rpm for 12 min at 4°C, and the supernatant collected. Equal amounts of protein (50 μg), quantified by BCA protein assay kit (Pierce Biotechnology, Rockford, IL, USA), were separated by sodium dodecyl sulfate-polyacrylamide electrophoresis (SDS-PAGE, 8–12%). After electrophoresis, the separated proteins were electrophoretically transferred to polyvinylidene fluoride (PVDF) membranes (Millipore). Membranes were incubated in blocking solution containing 5% non-fat milk for 1.5 h followed by incubation with the following primary antibodies against p-ERK-Thr202/Tyr204, p-AKT-Ser473 and AKT, (Anbo Biotechnology, Co., Ltd., San Francisco, CA, USA), and β-actin, CXCR1, Bcl-2, Bax, cyclin D1, EGFR, Ki-67, VEGF, MMP-9, MMP-2, E-cadherin, and GAPDH (Santa Cruz Biotechnology, Santa Cruz, CA, USA). Antibodies were used at a 1:500 dilution in TBST buffer overnight at 4°C. After three washes, the blots were subsequently incubated with the appropriate horseradish peroxidase-conjugated secondary antibody (1:2,000 diluted in TBST buffer; Beijing Zhongshan Golden Bridge Biotechnology, Co., Ltd., Beijing, China) for 1 h at room temperature. GADPH used as a loading control. Proteins were detected using the enhanced chemiluminescence (ECL substrate; Pierce Biotechnology).

Gastric carcinoma xenograft mouse model

Thirty-six female BALB/c nude mice (4–6 weeks old and 18–22 g) were purchased from the Institute of Zoology, Chinese Academy of Sciences (Beijing, China) and housed at the Animal Care Center of the Third Hospital of Xiang-Ya, Central South University (Changsha, China). All experimental procedures were approved by the Animal Care and Ethics Committee of the Third Hospital of Xiang-Ya (no. 2012–10).

Mice were randomly divided into 6 groups: CXCR1-shRNA-MKN45 group, scramble-shRNA-MKN45 group, MKN45 group, CXCR1-BGC823 group, vacant-BGC823 group and BGC823 group using a random number table. Cell suspension containing 2×107 cells in 0.2 ml was injected into the right back region of each nude mouse. Tumor volume was measured using digital calipers once every two days: V = (a × b2) × 0.5 (a for length diameter, b for short diameter). The health and activity of the nude mice was monitored. Three weeks after the cell transplantation, the mice were euthanized under anesthesia and the transplantation tumor was cut and weighed. The tumor was fixed in 10% formaldehyde, embedded in paraffin, stained with H&E and observed under an inverted microscope.

Statistical analysis

The SPSS 13.0 software system (SPSS, Inc., Chicago, IL, USA) was used for statistical analysis. Data are expressed as mean ± standard deviation (SD) from at least 3 independent experiments. Data were analyzed using one-way analysis of variance (ANOVA) with Turkey's test for post hoc analysis. P<0.05 was considered to indicate a statistically significant difference.

Results

Establishment of gastric cancer cell lines with stable knockdown or overexpression of the CXCR1 gene

CXCR1 mRNA and protein expression levels revealed relatively higher expression in MKN45 cells and lower expression in BGC823 cells (Fig. 1A and B). In the subsequent experiments, the MKN45 cells were stably transfected with the CXCR1 shRNA, and BGC823 cells were used to overexpress the CXCR1 gene.

Figure 1

Effects of CXCR1 stable knockdown and overexpression on CXCR1 mRNA and protein expression in gastric carcinoma cell lines. (A) CXCR1 mRNA expression in MKN45 and BGC823 cells was determined by RT-PCR; (B) CXCR1 protein expression in MKN45 and BGC823 cells was determined by western blot analysis. β-actin was used as an internal control. (C) CXCR1 protein expression in the MKN45 cells transfected with plasmid vectors pYr-1.1-CXCR1-shRNA-3 (CXCR1-shRNA) and pIRES2-ZsGreen1-CXCR1-Mut was determined by western blot analysis. GAPDH was used as an internal control. MKN45 cells were stably transfected with CXCR1-shRNA and pYr-1.1-scramble-shRNA (scramble-shRNA) using G418 resistance screening for 1 month. (D) CXCR1 mRNA expression was determined by real-time RT-PCR; (E) CXCR1 protein expression was determined by western blot analysis. GAPDH was used as an internal control. BGC823 cells were stably transfected with plasmid pIRES2-ZsGreen1-CXCR1 (CXCR1-BGC823) and pIRES2-ZsGreen1 (vacant-BGC823) using G418 resistance screening for 1 month. (F) CXCR1 mRNA expression was determined by real-time RT-PCR; (G) CXCR1 protein expression was determined by western blot analysis. GAPDH was used as an internal control. Data are shown as mean ± standard deviation (SD). *P<0.05 vs. MKN45 or BGC823; #P<0.05 vs. scramble-shRNA-MKN45 or vacant-BGC823.

MKN45 cells were transfected with the three plasmid vectors pYr-1.1-CXCR1-shRNA1 (CXCR1-shRNA1), CXCR1-shRNA2 and CXCR1-shRNA3 to test the efficiency of CXCR1 knockdown by RT-PCR and western blot analysis. Based on the results plasmid vector pYr-1.1-CXCR1 shRNA-3 (CXCR1-shRNA3) was chosen for the subsequent experiments.

To verify that the knockdown of CXCR1 expression by RNAi was efficient and that no off-target effects existed, we performed CXCR1 RNAi rescue experiments. CXCR1 protein levels in cells transfected with the pIRES2-ZsGreen1-CXCR1-Mut were not different from those transfected with both the mutant and pYr-1.1-CXCR1-shRNA3 (CXCR1-shRNA), but CXCR1 protein levels in cells transfected with CXCR1-shRNA alone were obviously reduced compared to the non-transfected MKN45 cells (Fig. 1C). These results suggested that the CXCR1-shRNA-mediated RNA interference of the CXCR1 gene in MKN45 cells did not have off-target effects.

CXCR1-shRNA and the control plasmid vector, pYr-1.1-CXCR1-scramble shRNA (scramble-shRNA), were stably transfected into MKN45 cells, respectively. One month after the screening with G418, CXCR1 mRNA and protein levels were measured in CXCR1-shRNA and scramble-shRNA cell clones by real-time RT-PCR and western blot analysis (Fig. 1D and E). CXCR1 expression was lower in CXCR1-shRNA cells than non-transfected MKN45 cells and scramble-shRNA cells (all P<0.05). CXCR1mRNA and protein levels were also measured in BGC823 cells after stable transfection with the expression plasmid, pIRES2-ZsGreen1-CXCR1 (CXCR1-BGC823) and pIRES2-ZsGreen1 (vacant-BGC823) (Fig. 1F and G). CXCR1 mRNA and protein levels in CXCR1-BGC823 cell clones were higher than those in the vacant-BGC823 or non-transfected BGC823 cells (all P<0.05).

Effects of CXCR1 stable knockdown or overexpression on the proliferation and growth of gastric carcinoma cells

Cell proliferation indicated as absorbance over a 72-h period was measured using the MTT assay in MKN45 cells stably transfected with CXCR1-shRNA, scrambled-shRNA or non-transfected cells. Cell proliferation was lower in the CXCR1-shRNA-MKN45 group than the MKN45 and scramble-shRNA-MKN45 groups over a 72-h period (all P<0.05) (Fig. 2A). However, stable overexpression of CXCR1 in the CXCR1-BGC823 cells promoted cell proliferation and growth significantly above the BGC823 and vacant-BGC823 groups over a 72-h period (all P<0.05) (Fig. 2B). There was no significant difference in the proliferation or growth between the MKN45 and vcramble-shRNA-MKN45 cells, or between the BGC823 and vacant-BGC823 cells (all P>0.05) (Fig. 2A and B).

Figure 2

Effects of CXCR1 stable knockdown in MKN45 cells and CXCR1 stable overexpression in BGC23 cells on cell proliferation and growth. MKN45 cells were stably transfected with CXCR1-shRNA and scramble-shRNA using G418 resistance screening for 1 month. (A) Cell proliferation was analyzed by MTT assay. (C) Cell growth was determined by colony forming assay. BGC23 cells were stably transfected with BGC823/pIRES2-ZsGreen1-CXCR1 (CXCR1-BGC823) and BGC823/pIRES2-ZsGreen1-NC (vacant-BGC823) using G418 resistance screening for 1 month. (B) Cell proliferation was analyzed by MTT assay. (D) Cell growth was determined by colony forming assay. Data are shown as mean ± SD. *P<0.05 vs. MKN45 or BGC23; #P<0.05 vs. scramble-shRNA-MKN45 or vacant-BGC823.

In order to further establish the role of CXCR1 stable knockdown or overexpression on the proliferation and growth of gastric carcinoma cells, the proliferative capacity of single cells was measured using a plate colony formation assay. The cloning efficiency in the CXCR1-shRNA-MKN45 group was significantly lower than the MKN45 and scramble-shRNA-MKN45 groups (both P<0.05). No significant difference in cloning efficiency was detected between scramble-shRNA-MKN45 and non-transfected MKN45 cells (Fig. 2C). The cloning efficiency of CXCR1-BGC823 cells was significantly higher than the BGC823 and vacant-BGC823 cells (both P<0.05) and no significant differences were found in the cloning efficiency between vacant-BGC823 and non-transfected BGC823 cells (Fig. 2D).

Effects of CXCR1 stable knockdown or overexpression on cell cycle distribution and apoptosis of gastric carcinoma cells

To investigate the effects of CXCR1 stable knockdown or overexpression on cell cycle distribution and apoptosis, cells were analyzed by flow cytometry using PI. The proportion of MKN45 cells at the G2/M phase significantly decreased in the CXCR1-shRNA-MKN45 group (both P<0.05) and the percentage of apoptotic cells increased significantly (both P<0.05) relative to the control groups, MKN45 and scramble-shRNA-MKN45. There was no significant difference in the proportion of cells at the G2/M phase or percentage of apoptotic cells between the scramble-shRNA-MKN45 and MKN45 groups (Fig. 3A). The proportion of BGC823 cells at the G2/M phase significantly increased in the CXCR1-BGC823 group (both P<0.05) and the percentage of apoptotic cells significantly decreased (both P<0.05) relative to the control groups, vacant-BGC823 and BGC823. There was no significant difference in the proportion of cells at the G2/M phase or percentage of apoptotic cells between the vacant-BGC823 and BGC823 groups (Fig. 3B).

Figure 3

Effects of CXCR1 stable knockdown in MKN45 cells and CXCR1 stable overexpression in BGC23 cells on cell cycle distribution and apoptosis. Cell cycle at G2/M phase and apoptosis (sub-G1) were determined by flow cytometric analysis using propidium iodide staining in MKN45 cells (A) and BGC23 cells (B). Data are shown as mean ± SD. *P<0.05 vs. MKN45 or BGC23; #P<0.05 vs. scramble-shRNA-MKN45 or vacant-BGC823.

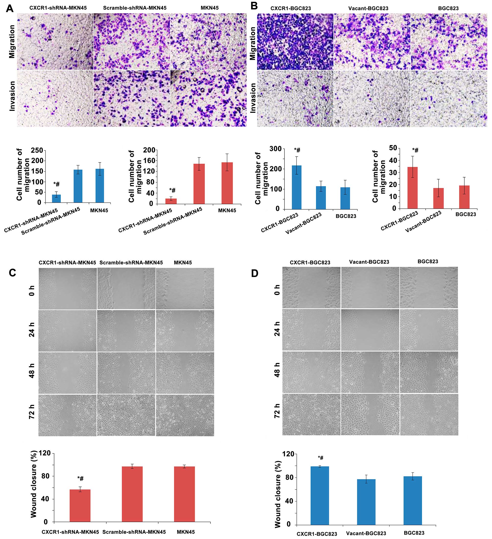
Effects of CXCR1 stable knockdown or overexpression on the migration and invasion of gastric carcinoma cells

To investigate the effects of CXCR1 stable knockdown or overexpression on the migration and invasion of gastric carcinoma cells, a Transwell migration/invasion assay was used. CXCR1-shRNA-MKN45 cells revealed a decrease in the number of cells that migrated (both P<0.05) or invaded (both P<0.05) the Transwell membrane relative to non-transfected MKN45 or scramble-shRNA-MKN45 cells (Fig. 4A). There was no significant difference in the number of cells that migrated and invaded through the Transwell membrane between the scramble-shRNA-MKN45 and the MKN45 groups (Fig. 4A). BGC823 cells overexpressed CXCR1 (CXCR1-BGC823 group) showed an increase in the number of cells that migrated (both P<0.05) or invaded (both P<0.05) the Transwell membrane relative to non-transfected BGC823 cells or the vacant-BGC823 cells (Fig. 4B). There was no significant difference in the number of cells that migrated or invaded the Transwell membrane between the BGC823 and vacant-BGC823 groups (Fig. 4B).

Figure 4

Effects of CXCR1 stable knockdown in MKN45 cells and CXCR1 stable overexpression in BGC23 cells on cell migration and invasion. (A and B) cells were plated on non-coated or Matrigel-coated membranes for migration (up) and invasion (down) assays and incubated for 12 h (magnification, x200). Migrated and invading cells were counted in 10 random fields (magnification, x200) and expressed as the average number of cells per field of view. (C and D) Wound healing assay: Images obtained at 0, 24, 48 and 72 h after scratch formation. Wound closure (%) = [Cell-free area (0h) - Cell-free area (72 h)]/Cell-free area (0 h). Data are shown as mean ± SD. *P<0.05 vs. MKN45 or BGC23; #P<0.05 vs. scramble-shRNA-MKN45 or vacant-BGC823.

In order to further investigate the effect of CXCR1 stable knockdown or overexpression on the migration and invasion of gastric carcinoma cells, wound-healing assay was conducted. The wound closure rate of CXCR1-shRNA-MKN45 cells was significantly less than non-transfected MKN45 cells and scramble-shRNA-MKN45 cells (both P<0.05). No obvious differences in the wound closure rates between the scramble-shRNA-MKN45 cells and non-transfected MKN45 cells were detected (Fig. 4C). The rate of wound closure of CXCR1-BGC823 cells was significantly higher than non-transfected BGC823 cells and the vacant-BGC823 cells (both P<0.05). Wound closure rates of the vacant-BGC823 and BGC823 groups were not different (Fig. 4D).

Effect of CXCR1 stable knockdown or overexpression on the in vivo tumor growth of gastric carcinoma cells

To investigate the effect of CXCR1 stable knockdown or over-expression on the ability of gastric carcinoma cells to form tumors, gastric carcinoma cells were transplanted into nude mice. The weight and volume of the tumors formed in nude mice injected with CXCR1-shRNA-MKN45 cells was significantly smaller than mice transplanted with control, MKN45 cells or scramble-shRNA-MKN45 cells (both P<0.05). The weight and volume of the xenografts in nude mice were not different between the MKN45 and the scramble-shRNA-MKN45 groups (Fig. 5A). H&E staining confirmed that the xenografts were composed of cancer cells rather than abscesses (Fig. 5B). Furthermore, in nude mice transplanted with CXCR1-BGC823 cells, the weight and volume of the resulting tumors was significantly larger (both P<0.05) than mice transplanted with BGC823 cells or vacant-BGC823 cells. There was no significant difference in the weight and volume of xenografts in nude mice between the BGC823 and vacant-BGC823 groups (Fig. 5C). H&E staining confirmed that the xenografts resulting from CXCR1 overexpressing cells were composed of cancer cells rather than abscesses (Fig. 5D).

Figure 5

Effects of CXCR1 stable knockdown in MKN45 cells and CXCR1 stable overexpression in BGC23 cells on tumor volume, tumor weight and pathology in the gastric carcinoma xenograft mouse model. Thirty-six nude mice were divided into 6 groups: CXCR1-shRNA-MKN45; scramble-shRNA-MKN45; MKN45 cells; CXCR1-BGC823; vacant-BGC823; and BGC823 cells. Cell suspension (0.2 ml) containing 2×107 viable cells were inoculated in the right rear back of each nude mouse. Three weeks after inoculation, mice were euthanized, and tumor tissues from each group were collected. (A and C) Tumor weight and volume. (B and D) Pathology was determined by hematoxylin and eosin (H&E) staining (magnification, x200). Data are shown as mean ± SD (n=6/group). *P<0.05 vs. MKN45 or BGC23; #P<0.05 vs. scramble-shRNA-MKN45 or vacant-BGC823.

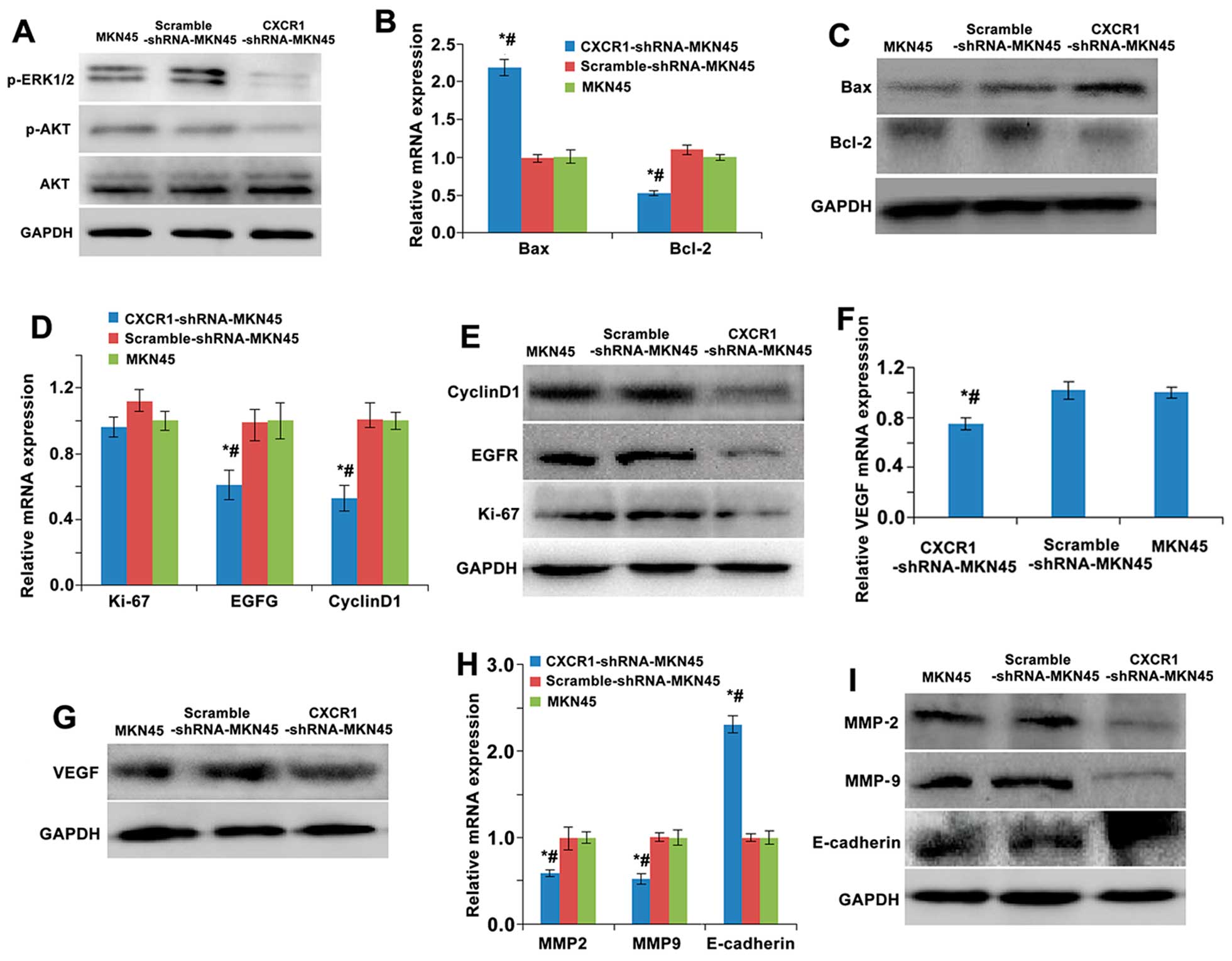
Effects of CXCR1 stable knockdown on the levels of AKT and ERK1/2 phosphorylation and markers of apoptosis, proliferation and growth, angiogenesis, invasion and metastasis related signaling molecules in MKN45 cells

In order to determine whether the AKT and ERK1/2 signal pathways were activated by CXCR1 receptor/ligand interaction, phosphorylation of AKT and ERK1/2 was measured in the MKN45 cells stably transfected with a CXCR1 specific shRNA. Phosphorylated AKT (p-AKT) and p-ERK1/2 levels, detected by western blot analysis, were lower in the CXCR1-shRNA-MKN45 group than the MKN45 and scramble-shRNA-MKN45 groups, but total AKT levels were not different among the three groups. There was no difference in the phosphorylated and total AKT and ERK1/2 levels between scramble shRNA-MKN45 and MKN45 groups (Fig. 6A).

Figure 6

Effects of CXCR1 stable knockdown in MKN45 cells on cell proliferation, cell cycle, cell apoptosis, cell migration and invasion-related signaling molecule expression. (A) Phosphorylation of AKT and ERK1/2 was determined by western blot analysis. mRNA expression of apoptosis (Bcl-2 and Bax) (B), proliferation and growth (cyclin D1, EGFR and Ki-67) (D), angiogenesis (VEGF) (F), invasion and metastasis (MMP-9, MMP-2 and E-cadherin) (H) was determined by real-time RT-PCR. Protein expression of apoptosis (Bcl-2 and Bax) (C), proliferation and growth (cyclin D1, EGFR and Ki-67) (E), angiogenesis (VEGF) (G), invasion and metastasis (MMP-9, MMP-2 and E-cadherin) (I) were determined by western blotting. GAPDH was used as a loading control. Data are shown as mean ± SD. *P<0.05 vs. MKN45; #P<0.05 vs. scramble-shRNA-MKN45.

To investigate the mechanism by which CXCR1 regulates apoptosis, we measured the expression of apoptotic genes (Bax and BCL-2) by real-time RT-PCR and western blot analysis. The expression of Bcl-2 in the CXCR1-shRNA-MKN45 group was lower than the levels in the MKN45 and scramble-shRNA-MKN45 groups. In contrast the CXCR1 shRNA increased the expression of Bax. No difference in the expression of Bax and Bcl-2 were detected between the scramble-shRNA-MKN45 and MKN45 groups (Fig. 6B and C).

To elucidate the potential mechanism by which CXCR1 shRNA inhibits the proliferation of gastric carcinoma cells, the expression of proliferation, and growth- and cell cycle-related genes (cyclin D1, EGFR and Ki-67) were evaluated. Real-time RT-PCR revealed lower EGFR and cyclin D1 mRNA levels in CXCR1-shRNA-MKN45 cells compared to MKN45 and scramble-shRNA-MKN45 cell groups (all P<0.05). The level of Ki-67 was not altered by CXCR1 RNA interference. Furthermore, cyclin D1, EGFR and Ki-67 mRNA levels were not different between scramble-shRNA-MKN45 and MKN45 cells (Fig. 6D and E). Western blots showed that the expression of cyclin D1, EGFR and Ki-67 in CXCR1-shRNA-MKN45 cells were significantly lower than in the MKN45 and scramble-shRNA-MKN45 groups. Cyclin D1, EGFR and Ki-67 protein levels were not different between the scramble-shRNA-MKN45 and MKN45 groups (Fig. 6D and E).

As an indicator of tumor angiogenesis, VEGF mRNA and protein levels were measured by real-time RT-PCR and western blot analysis, respectively, and were found lower in CXCR1-shRNA-MKN45 cells than in the MKN45 and scramble-shRNA-MKN45 groups. No differences were found in the expression of VEGF between the scramble-shRNA-MKN45 and MKN45 groups (Fig. 6F and G).

To further understand the possible mechanism by which inhibition of CXCR1 expression could inhibit the invasion and metastasis of gastric carcinoma cells, the expression of several markers of cell invasion and metastasis (MMP-9, MMP-2 and E-cadherin) were measured. In CXCR1-shRNA-MKN45 group the expression of MMP-2 and MMP-9 at both the mRNA and protein levels were lower and E-cadherin higher than the MKN45 and scramble-shRNA-MKN45 groups. No differences in the expression of MMP-9, MMP-2 or E-cadherin were observed between the scramble-shRNA-MKN45 and MKN45 groups (Fig. 6H and I).

Discussion

The association of high CXCR1 levels with several types of aggressive and invasive cancers warrants a more complete understanding of the function of this pro-inflammatory chemokine in permissive tumor cell environments (10). This is especially true in the gastrointestinal tract where chronic states of inflammation may promote the transformation of a cancer cell phenotype. In order to elucidate the functional role of CXCR1 in the development of gastric cancer, both loss of function and gain of function approaches were used to characterize gastric carcinoma cell proliferation, invasion and migration in vitro. This was accomplished by developing stable transfected cell lines containing a CXCR1-shRNA to inhibited CXCR1 expression, or CXCR1 coding sequence to overexpress the gene. These well characterized high and low CXCR1 expressing gastric carcinoma cells lines were then used as xenografts in nude mice to test their potential for tumor formation. The data collected from these experiments clearly indicate that CXCR1 expression promotes the proliferation and growth, and enhances the migration and invasion properties of gastric carcinoma cells.

To establish a cell line with CXCR1 loss-of-function using RNAi technology, several steps were incorporated to design and test shRNA that both were efficient and specific. The first step was to choose a cell system with high CXCR1 expression to characterize the shRNA. MKN45 cells with relatively higher CXCR1 expression were chosen for the RNA interference experiments. Next, three shRNA fragments were successfully sub-cloned into the plasmid pYr 1.1. All three shRNA tested in transient transfection assays suppressed CXCR1 expression, and pYr-1.1-CXCR1-shRNA-3 was chosen for stable transfections. Subsequent G418 screening, real-time RT-PCR and western blot testing were used to establish a stable CXCR1-shRNA-MKN45 cell line, which provided a tool for the subsequent research on the function of CXCR1.

To verify that the knockdown of CXCR1 expression by RNAi was efficient and that no off-target effects existed, we carried out CXCR1 RNAi rescue experiments, as first proposed by Jackson and colleagues (20). Cells transfected with a single gene-specific siRNA have been reported to interfere with the expression of a large number of non-specific genes in genome wide screens with altered expression levels of 1.5- to 3-fold (21). To verify there were no off-target effects in our experiment, we mutated 3 bases according to the target sites of the CXCR1 gene to prevent the interference sequence of pYr-1.1-CXCR1-shRNA-3. The pYr-1.1-CXCR1-shRNA-3 (CXCR1-shRNA) and pIRES2-ZsGreen1-CXCR1-Mut were transfected at the same time into MKN45 cells. Compared with the pIRES2-ZsGreen1-CXCR1-Mut alone group, the expression of CXCR1 in MKN45 cells transfected with both the pIRES2-ZsGreen1-CXCR1-Mut and CXCR1-shRNA did not interfere with CXCR1 expression and suggested that there were no off-target effects in our experiment.

The occurrence and development of gastric cancer is complex and involves aberrant regulation of proliferation, invasion and metastasis of cancer cells. To investigate the role of CXCR1 in the development of gastric cancer, we observed the effect of CXCR1 knockdown or overexpression on the proliferation, cell cycle distribution, and apoptosis of gastric carcinoma cells by MTT, plate colony formation and flow cytometry assays. The results showed CXCR1 knockdown inhibited cell proliferation and growth. This was accompanied by G2/M phase arrest and cell apoptosis. Importantly, CXCR1 stable knockdown prevented the in vivo formation of tumors when cells were transplanted into mice. The opposite result was observed when CXCR1 overexpressing cells were used as xenografts, and much larger tumors were observed in the nude mice. Thus, CXCR1 participates in the development of gastric tumors by inhibiting apoptosis and promoting the proliferation and growth of gastric cancer cells. The results were consistent with the role of CXCR1 in other cancers (11–15). Invasion and metastasis are also the important manifestations of gastric cancer and often the reason for poor patient prognosis. Many factors also regulate the invasion and metastasis of cancer cells. In order to explore the role of CXCR1 in gastric cancer cell invasion and metastasis, the ability of cells to transverse non-coated and Matrigel-coated membranes was tested in a Transwell system. This experiment was complimented with wound-healing assay to monitor cell migration rates. Results from these in vitro measurements, again using knockdown and overexpression cell lines, showed that CXCR1 knockdown inhibited the migration and invasion properties of gastric carcinoma cells while the overexpression of CXCR1 increased the migration and invasion potential of cancer cells. These results are in line with the findings from the recent study (22).

To further explore the mechanism by which CXCR1 regulates altered proliferation, growth, apoptosis, invasion and migration in loss-of-function and gain-of-function culture models, the expression of several key genes involved in these cellular functions was measured. Previous studies have found that the abnormal phosphorylation of AKT and ERK1/2 was associated with the proliferation, growth, angiogenesis, invasion and metastasis of gastric cancer (23,24), and was regarded as the bridge between CXCR1/2 and downstream molecules (10,25,26). Our results confirm this finding and show that CXCR1 knockdown suppressed the phosphorylation of AKT and ERK1/2. This finding suggests CXCR1 receptor/ligand interactions might regulate the AKT and ERK1/2 signaling pathway. The ratio of Bcl-2 to Bax of Bcl-2 family are key indicators of tumor apoptosis with high expression of Bcl-2 and low expression of Bax considered to inhibit apoptosis of cancer cells (27). In the present experiments CXCR1 knockdown induced apoptosis of gastric cancer cells and was accompanied by the upregulation of Bax and downregulation of Bcl-2. In addition to enhancing apoptosis, inhibition of CXCR1 decreased proliferation and this was accompanied by the downregulation of several proliferation genes (cyclin D1, and EGFR) associated with gastrointestinal tumors as well as many other types of cancers (28–31).

The next set of molecules characterized in these CXCR1 in vitro models was the balance between MMP-9, MMP-2 and E-cadherin. MMPs are well known to play an indispensable role in the invasion and metastasis of cancers through their ability to degrade extracellular matrix allowing the invasion and metastasis of cancer cells (32–35). E-cadherin is a cell surface adhesion molecule involved in cell-cell and cell-matrix interactions, and studies support a role for the loss of E-cadherin in the invasion of cancer cells (36,37). In the present experimental system knockdown of CXCR1 decreased MMP-2 and MMP-9 and increased E-cadherin expression, and is consistent with a less invasive cancer cell phenotype.

Another characteristic of an aggressive, invasive tumor is the ability to form new blood vessels that supply the tumor with nutrition for the growth and provided a conduit for metastasis (38). The levels of VEGF, an angiogenic factor, are closely correlated with microvascular density in many types of tumors (39). Our experiments showed that CXCR1 knockdown resulted in decreasing VEGF expression, and thus further suggests that high CXCR1 levels could be associated with a highly aggressive, vascularized tumor.

CXCR1 silence inhibited proliferation and growth, induced cell cycle arrest and apoptosis and prevented migration and invasion ability of gastric cancer cells. However, overexpression of CXCR1 could reverse the above malignant behavior of gastric cancer cells, possibly relating to the phosphorylation level of AKT and ERK1/2 and the expression of BCL-2, cyclin D1, EGFR and VEGF, MMP-2, MMP-9, Bax and E-cadherin. Further study is necessary to fully clarify the interaction and regulation of these genes in gastric cancer cells. This study provides preclinical data to support CXCR1 as a novel therapeutic target for gastric cancer.

Acknowledgements

The present study was partially supported by the China Postdoctoral Science Foundation (no. 2014M562137), the Hunan Provincial Innovation Foundation for Postgraduate (no. CX2011B046), the Science and Technology Program Foundation of Changsha City (nos. K1005005-31 and K1106041-31).

References

1 

Siegel R, Naishadham D and Jemal A: Cancer statistics, 2013. CA Cancer J Clin. 63:11–30. 2013. View Article : Google Scholar : PubMed/NCBI

2 

Herszényi L and Tulassay Z: Epidemiology of gastrointestinal and liver tumors. Eur Rev Med Pharmacol Sci. 14:249–258. 2010.PubMed/NCBI

3 

Brenner H, Rothenbacher D and Arndt V: Epidemiology of stomach cancer. Methods Mol Biol. 472:467–477. 2009. View Article : Google Scholar

4 

Kusano T, Shiraishi N, Shiroshita H, Etoh T, Inomata M and Kitano S: Poor prognosis of advanced gastric cancer with metastatic suprapancreatic lymph nodes. Ann Surg Oncol. 20:2290–2295. 2013. View Article : Google Scholar : PubMed/NCBI

5 

Murphy PM, Baggiolini M, Charo IF, Hébert CA, Horuk R, Matsushima K, Miller LH, Oppenheim JJ and Power CA: International Union of Pharmacology. XXII Nomenclature for chemokine receptors. Pharmacol Rev. 52:145–176. 2000.PubMed/NCBI

6 

Zlotnik A and Yoshie O: Chemokines: A new classification system and their role in immunity. Immunity. 12:121–127. 2000. View Article : Google Scholar : PubMed/NCBI

7 

Balkwill F: Cancer and the chemokine network. Nat Rev Cancer. 4:540–550. 2004. View Article : Google Scholar : PubMed/NCBI

8 

Wells TN, Lusti-Narasimhan M, Chung CW, Cooke R, Power CA, Peitsch MC and Proudfoot AE: The molecular basis of selectivity between CC and CXC chemokines: The possibility of chemokine antagonists as anti-inflammatory agents. Ann NY Acad Sci. 796:1 Cytokines. 245–256. 1996. View Article : Google Scholar : PubMed/NCBI

9 

Vandercappellen J, Van Damme J and Struyf S: The role of CXC chemokines and their receptors in cancer. Cancer Lett. 267:226–244. 2008. View Article : Google Scholar : PubMed/NCBI

10 

Waugh DJ and Wilson C: The interleukin-8 pathway in cancer. Clin Cancer Res. 14:6735–6741. 2008. View Article : Google Scholar : PubMed/NCBI

11 

Singh S, Nannuru KC, Sadanandam A, Varney ML and Singh RK: CXCR1 and CXCR2 enhances human melanoma tumourigenesis, growth and invasion. Br J Cancer. 100:1638–1646. 2009. View Article : Google Scholar : PubMed/NCBI

12 

Ginestier C, Liu S, Diebel ME, Korkaya H, Luo M, Brown M, Wicinski J, Cabaud O, Charafe-Jauffret E, Birnbaum D, et al: CXCR1 blockade selectively targets human breast cancer stem cells in vitro and in xenografts. J Clin Invest. 120:485–497. 2010. View Article : Google Scholar : PubMed/NCBI

13 

Chen Y, Shi M, Yu GZ, Qin XR, Jin G, Chen P and Zhu MH: Interleukin-8, a promising predictor for prognosis of pancreatic cancer. World J Gastroenterol. 18:1123–1129. 2012. View Article : Google Scholar : PubMed/NCBI

14 

Li A, Varney ML and Singh RK: Expression of interleukin 8 and its receptors in human colon carcinoma cells with different metastatic potentials. Clin Cancer Res. 7:3298–3304. 2001.PubMed/NCBI

15 

Yang G, Rosen DG, Liu G, Yang F, Guo X, Xiao X, Xue F, Mercado-Uribe I, Huang J, Lin SH, et al: CXCR2 promotes ovarian cancer growth through dysregulated cell cycle, diminished apoptosis, and enhanced angiogenesis. Clin Cancer Res. 16:3875–3886. 2010. View Article : Google Scholar : PubMed/NCBI

16 

Leonard DA, Merhige ME, Williams BA and Greene RS: Elevated expression of the interleukin-8 receptors CXCR1 and CXCR2 in peripheral blood cells in obstructive coronary artery disease. Coron Artery Dis. 22:491–496. 2011.PubMed/NCBI

17 

Singh S, Wu S, Varney M, Singh AP and Singh RK: CXCR1 and CXCR2 silencing modulates CXCL8-dependent endothelial cell proliferation, migration and capillary-like structure formation. Microvasc Res. 82:318–325. 2011. View Article : Google Scholar : PubMed/NCBI

18 

Wang JP, Hu WM, Wang KS, Yu J, Luo BH, Wu C, Chen ZH, Luo GQ, Liu YW, Liu QL, et al: Expression of C-X-C chemokine receptor types 1/2 in patients with gastric carcinoma: Clinicopathological correlations and significance. Oncol Lett. 5:574–582. 2013.PubMed/NCBI

19 

Park SH, Das BB, Casagrande F, Tian Y, Nothnagel HJ, Chu M, Kiefer H, Maier K, De Angelis AA, Marassi FM, et al: Structure of the chemokine receptor CXCR1 in phospholipid bilayers. Nature. 491:779–783. 2012.PubMed/NCBI

20 

Jackson AL, Bartz SR, Schelter J, Kobayashi SV, Burchard J, Mao M, Li B, Cavet G and Linsley PS: Expression profiling reveals off-target gene regulation by RNAi. Nat Biotechnol. 21:635–637. 2003. View Article : Google Scholar : PubMed/NCBI

21 

Fedorov Y, Anderson EM, Birmingham A, Reynolds A, Karpilow J, Robinson K, Leake D, Marshall WS and Khvorova A: Off-target effects by siRNA can induce toxic phenotype. RNA. 12:1188–1196. 2006. View Article : Google Scholar : PubMed/NCBI

22 

Li Z, Wang Y, Dong S, Ge C, Xiao Y, Li R, Ma X, Xue Y, Zhang Q, Lv J, et al: Association of CXCR1 and 2 expressions with gastric cancer metastasis in ex vivo and tumor cell invasion in vitro. Cytokine. 69:6–13. 2014. View Article : Google Scholar : PubMed/NCBI

23 

Almhanna K, Strosberg J and Malafa M: Targeting AKT protein kinase in gastric cancer. Anticancer Res. 31:4387–4392. 2011.PubMed/NCBI

24 

Sasaki T and Kuniyasu H: Significance of AKT in gastric cancer (Review). Int J Oncol. 45:2187–2192. 2014.PubMed/NCBI

25 

Zhang Y, Wang L, Zhang M, Jin M, Bai C and Wang X: Potential mechanism of interleukin-8 production from lung cancer cells: An involvement of EGF-EGFR-PI3K-Akt-Erk pathway. J Cell Physiol. 227:35–43. 2012. View Article : Google Scholar

26 

Knall C, Worthen GS and Johnson GL: Interleukin 8-stimulated phosphatidylinositol-3-kinase activity regulates the migration of human neutrophils independent of extracellular signal-regulated kinase and p38 mitogen-activated protein kinases. Proc Natl Acad Sci USA. 94:3052–3057. 1997. View Article : Google Scholar : PubMed/NCBI

27 

Correia C, Lee SH, Meng XW, Vincelette ND, Knorr KL, Ding H, Nowakowski GS, Dai H and Kaufmann SH: Emerging understanding of Bcl-2 biology: Implications for neoplastic progression and treatment. Biochim Biophys Acta. 1853:1658–1671. 2015. View Article : Google Scholar : PubMed/NCBI

28 

Ye X, Guo Y, Zhang Q, Chen W, Hua X, Liu W, Yang Y and Chen G: βKlotho suppresses tumor growth in hepatocellular carcinoma by regulating Akt/GSK-3β/cyclin D1 signaling pathway. PLoS One. 8:e556152013. View Article : Google Scholar

29 

Tsai HL, Yeh YS, Chang YT, Yang IP, Lin CH, Kuo CH, Juo SH and Wang JY: Co-existence of cyclin D1 and vascular endothe-lial growth factor protein expression is a poor prognostic factor for UICC stage I-III colorectal cancer patients after curative resection. J Surg Oncol. 107:148–154. 2013. View Article : Google Scholar

30 

Venkatakrishnan G, Salgia R and Groopman JE: Chemokine receptors CXCR-1/2 activate mitogen-activated protein kinase via the epidermal growth factor receptor in ovarian cancer cells. J Biol Chem. 275:6868–6875. 2000. View Article : Google Scholar : PubMed/NCBI

31 

Luppi F, Longo AM, de Boer WI, Rabe KF and Hiemstra PS: Interleukin-8 stimulates cell proliferation in non-small cell lung cancer through epidermal growth factor receptor transactivation. Lung Cancer. 56:25–33. 2007. View Article : Google Scholar

32 

Roomi MW, Monterrey JC, Kalinovsky T, Rath M and Niedzwiecki A: Comparative effects of EGCG, green tea and a nutrient mixture on the patterns of MMP-2 and MMP-9 expression in cancer cell lines. Oncol Rep. 24:747–757. 2010.PubMed/NCBI

33 

Roomi MW, Monterrey JC, Kalinovsky T, Rath M and Niedzwiecki A: Patterns of MMP-2 and MMP-9 expression in human cancer cell lines. Oncol Rep. 21:1323–1333. 2009.PubMed/NCBI

34 

Sancéau J, Truchet S and Bauvois B: Matrix metalloproteinase-9 silencing by RNA interference triggers the migratory-adhesive switch in Ewing's sarcoma cells. J Biol Chem. 278:36537–36546. 2003. View Article : Google Scholar : PubMed/NCBI

35 

Bergers G, Brekken R, McMahon G, Vu TH, Itoh T, Tamaki K, Tanzawa K, Thorpe P, Itohara S, Werb Z, et al: Matrix metalloproteinase-9 triggers the angiogenic switch during carcinogenesis. Nat Cell Biol. 2:737–744. 2000. View Article : Google Scholar : PubMed/NCBI

36 

Liu X and Chu KM: E-cadherin and gastric cancer: Cause, consequence, and applications. Biomed Res Int. 2014:6373082014.PubMed/NCBI

37 

Carneiro P, Figueiredo J, Bordeira-Carriço R, Fernandes MS, Carvalho J, Oliveira C and Seruca R: Therapeutic targets associated to E-cadherin dysfunction in gastric cancer. Expert Opin Ther Targets. 17:1187–1201. 2013. View Article : Google Scholar : PubMed/NCBI

38 

Kitadai Y: Cancer-stromal cell interaction and tumor angiogenesis in gastric cancer. Cancer Microenviron. 3:109–116. 2010. View Article : Google Scholar

39 

Bădescu A, Georgescu CV, Vere CC, Crăiţoiu S and Grigore D: Correlations between Her2 oncoprotein, VEGF expression, MVD and clinicopathological parameters in gastric cancer. Rom J Morphol Embryol. 53:997–1005. 2012.

Related Articles

  • Abstract
  • View
  • Download
  • Twitter
Copy and paste a formatted citation
Spandidos Publications style
Wang J, Hu W, Wu X, Wang K, Yu J, Luo B, Luo G, Wang W, Wang H, Li J, Li J, et al: CXCR1 promotes malignant behavior of gastric cancer cells in vitro and in vivo in AKT and ERK1/2 phosphorylation Corrigendum in /10.3892/ijo.2023.5520. Int J Oncol 48: 2184-2196, 2016.
APA
Wang, J., Hu, W., Wu, X., Wang, K., Yu, J., Luo, B. ... Wen, J. (2016). CXCR1 promotes malignant behavior of gastric cancer cells in vitro and in vivo in AKT and ERK1/2 phosphorylation Corrigendum in /10.3892/ijo.2023.5520. International Journal of Oncology, 48, 2184-2196. https://doi.org/10.3892/ijo.2016.3428
MLA
Wang, J., Hu, W., Wu, X., Wang, K., Yu, J., Luo, B., Luo, G., Wang, W., Wang, H., Li, J., Wen, J."CXCR1 promotes malignant behavior of gastric cancer cells in vitro and in vivo in AKT and ERK1/2 phosphorylation Corrigendum in /10.3892/ijo.2023.5520". International Journal of Oncology 48.5 (2016): 2184-2196.
Chicago
Wang, J., Hu, W., Wu, X., Wang, K., Yu, J., Luo, B., Luo, G., Wang, W., Wang, H., Li, J., Wen, J."CXCR1 promotes malignant behavior of gastric cancer cells in vitro and in vivo in AKT and ERK1/2 phosphorylation Corrigendum in /10.3892/ijo.2023.5520". International Journal of Oncology 48, no. 5 (2016): 2184-2196. https://doi.org/10.3892/ijo.2016.3428
Copy and paste a formatted citation
x
Spandidos Publications style
Wang J, Hu W, Wu X, Wang K, Yu J, Luo B, Luo G, Wang W, Wang H, Li J, Li J, et al: CXCR1 promotes malignant behavior of gastric cancer cells in vitro and in vivo in AKT and ERK1/2 phosphorylation Corrigendum in /10.3892/ijo.2023.5520. Int J Oncol 48: 2184-2196, 2016.
APA
Wang, J., Hu, W., Wu, X., Wang, K., Yu, J., Luo, B. ... Wen, J. (2016). CXCR1 promotes malignant behavior of gastric cancer cells in vitro and in vivo in AKT and ERK1/2 phosphorylation Corrigendum in /10.3892/ijo.2023.5520. International Journal of Oncology, 48, 2184-2196. https://doi.org/10.3892/ijo.2016.3428
MLA
Wang, J., Hu, W., Wu, X., Wang, K., Yu, J., Luo, B., Luo, G., Wang, W., Wang, H., Li, J., Wen, J."CXCR1 promotes malignant behavior of gastric cancer cells in vitro and in vivo in AKT and ERK1/2 phosphorylation Corrigendum in /10.3892/ijo.2023.5520". International Journal of Oncology 48.5 (2016): 2184-2196.
Chicago
Wang, J., Hu, W., Wu, X., Wang, K., Yu, J., Luo, B., Luo, G., Wang, W., Wang, H., Li, J., Wen, J."CXCR1 promotes malignant behavior of gastric cancer cells in vitro and in vivo in AKT and ERK1/2 phosphorylation Corrigendum in /10.3892/ijo.2023.5520". International Journal of Oncology 48, no. 5 (2016): 2184-2196. https://doi.org/10.3892/ijo.2016.3428
Follow us
  • Twitter
  • LinkedIn
  • Facebook
About
  • Spandidos Publications
  • Careers
  • Cookie Policy
  • Privacy Policy
How can we help?
  • Help
  • Live Chat
  • Contact
  • Email to our Support Team