Spandidos Publications Logo
  • About
    • About Spandidos
    • Aims and Scopes
    • Abstracting and Indexing
    • Editorial Policies
    • Reprints and Permissions
    • Job Opportunities
    • Terms and Conditions
    • Contact
  • Journals
    • All Journals
    • Oncology Letters
      • Oncology Letters
      • Information for Authors
      • Editorial Policies
      • Editorial Board
      • Aims and Scope
      • Abstracting and Indexing
      • Bibliographic Information
      • Archive
    • International Journal of Oncology
      • International Journal of Oncology
      • Information for Authors
      • Editorial Policies
      • Editorial Board
      • Aims and Scope
      • Abstracting and Indexing
      • Bibliographic Information
      • Archive
    • Molecular and Clinical Oncology
      • Molecular and Clinical Oncology
      • Information for Authors
      • Editorial Policies
      • Editorial Board
      • Aims and Scope
      • Abstracting and Indexing
      • Bibliographic Information
      • Archive
    • Experimental and Therapeutic Medicine
      • Experimental and Therapeutic Medicine
      • Information for Authors
      • Editorial Policies
      • Editorial Board
      • Aims and Scope
      • Abstracting and Indexing
      • Bibliographic Information
      • Archive
    • International Journal of Molecular Medicine
      • International Journal of Molecular Medicine
      • Information for Authors
      • Editorial Policies
      • Editorial Board
      • Aims and Scope
      • Abstracting and Indexing
      • Bibliographic Information
      • Archive
    • Biomedical Reports
      • Biomedical Reports
      • Information for Authors
      • Editorial Policies
      • Editorial Board
      • Aims and Scope
      • Abstracting and Indexing
      • Bibliographic Information
      • Archive
    • Oncology Reports
      • Oncology Reports
      • Information for Authors
      • Editorial Policies
      • Editorial Board
      • Aims and Scope
      • Abstracting and Indexing
      • Bibliographic Information
      • Archive
    • Molecular Medicine Reports
      • Molecular Medicine Reports
      • Information for Authors
      • Editorial Policies
      • Editorial Board
      • Aims and Scope
      • Abstracting and Indexing
      • Bibliographic Information
      • Archive
    • World Academy of Sciences Journal
      • World Academy of Sciences Journal
      • Information for Authors
      • Editorial Policies
      • Editorial Board
      • Aims and Scope
      • Abstracting and Indexing
      • Bibliographic Information
      • Archive
    • International Journal of Functional Nutrition
      • International Journal of Functional Nutrition
      • Information for Authors
      • Editorial Policies
      • Editorial Board
      • Aims and Scope
      • Abstracting and Indexing
      • Bibliographic Information
      • Archive
    • International Journal of Epigenetics
      • International Journal of Epigenetics
      • Information for Authors
      • Editorial Policies
      • Editorial Board
      • Aims and Scope
      • Abstracting and Indexing
      • Bibliographic Information
      • Archive
    • Medicine International
      • Medicine International
      • Information for Authors
      • Editorial Policies
      • Editorial Board
      • Aims and Scope
      • Abstracting and Indexing
      • Bibliographic Information
      • Archive
  • Articles
  • Information
    • Information for Authors
    • Information for Reviewers
    • Information for Librarians
    • Information for Advertisers
    • Conferences
  • Language Editing
Spandidos Publications Logo
  • About
    • About Spandidos
    • Aims and Scopes
    • Abstracting and Indexing
    • Editorial Policies
    • Reprints and Permissions
    • Job Opportunities
    • Terms and Conditions
    • Contact
  • Journals
    • All Journals
    • Biomedical Reports
      • Information for Authors
      • Editorial Policies
      • Editorial Board
      • Aims and Scope
      • Abstracting and Indexing
      • Bibliographic Information
      • Archive
    • Experimental and Therapeutic Medicine
      • Information for Authors
      • Editorial Policies
      • Editorial Board
      • Aims and Scope
      • Abstracting and Indexing
      • Bibliographic Information
      • Archive
    • International Journal of Epigenetics
      • Information for Authors
      • Editorial Policies
      • Editorial Board
      • Aims and Scope
      • Abstracting and Indexing
      • Bibliographic Information
      • Archive
    • International Journal of Functional Nutrition
      • Information for Authors
      • Editorial Policies
      • Editorial Board
      • Aims and Scope
      • Abstracting and Indexing
      • Bibliographic Information
      • Archive
    • International Journal of Molecular Medicine
      • Information for Authors
      • Editorial Policies
      • Editorial Board
      • Aims and Scope
      • Abstracting and Indexing
      • Bibliographic Information
      • Archive
    • International Journal of Oncology
      • Information for Authors
      • Editorial Policies
      • Editorial Board
      • Aims and Scope
      • Abstracting and Indexing
      • Bibliographic Information
      • Archive
    • Medicine International
      • Information for Authors
      • Editorial Policies
      • Editorial Board
      • Aims and Scope
      • Abstracting and Indexing
      • Bibliographic Information
      • Archive
    • Molecular and Clinical Oncology
      • Information for Authors
      • Editorial Policies
      • Editorial Board
      • Aims and Scope
      • Abstracting and Indexing
      • Bibliographic Information
      • Archive
    • Molecular Medicine Reports
      • Information for Authors
      • Editorial Policies
      • Editorial Board
      • Aims and Scope
      • Abstracting and Indexing
      • Bibliographic Information
      • Archive
    • Oncology Letters
      • Information for Authors
      • Editorial Policies
      • Editorial Board
      • Aims and Scope
      • Abstracting and Indexing
      • Bibliographic Information
      • Archive
    • Oncology Reports
      • Information for Authors
      • Editorial Policies
      • Editorial Board
      • Aims and Scope
      • Abstracting and Indexing
      • Bibliographic Information
      • Archive
    • World Academy of Sciences Journal
      • Information for Authors
      • Editorial Policies
      • Editorial Board
      • Aims and Scope
      • Abstracting and Indexing
      • Bibliographic Information
      • Archive
  • Articles
  • Information
    • For Authors
    • For Reviewers
    • For Librarians
    • For Advertisers
    • Conferences
  • Language Editing
Login Register Submit
  • This site uses cookies
  • You can change your cookie settings at any time by following the instructions in our Cookie Policy. To find out more, you may read our Privacy Policy.

    I agree
Search articles by DOI, keyword, author or affiliation
Search
Advanced Search
presentation
International Journal of Oncology
Join Editorial Board Propose a Special Issue
Print ISSN: 1019-6439 Online ISSN: 1791-2423
Journal Cover
November-2018 Volume 53 Issue 5

Full Size Image

Cover Legend PDF

Sign up for eToc alerts
Recommend to Library

Journals

International Journal of Molecular Medicine

International Journal of Molecular Medicine

International Journal of Molecular Medicine is an international journal devoted to molecular mechanisms of human disease.

International Journal of Oncology

International Journal of Oncology

International Journal of Oncology is an international journal devoted to oncology research and cancer treatment.

Molecular Medicine Reports

Molecular Medicine Reports

Covers molecular medicine topics such as pharmacology, pathology, genetics, neuroscience, infectious diseases, molecular cardiology, and molecular surgery.

Oncology Reports

Oncology Reports

Oncology Reports is an international journal devoted to fundamental and applied research in Oncology.

Experimental and Therapeutic Medicine

Experimental and Therapeutic Medicine

Experimental and Therapeutic Medicine is an international journal devoted to laboratory and clinical medicine.

Oncology Letters

Oncology Letters

Oncology Letters is an international journal devoted to Experimental and Clinical Oncology.

Biomedical Reports

Biomedical Reports

Explores a wide range of biological and medical fields, including pharmacology, genetics, microbiology, neuroscience, and molecular cardiology.

Molecular and Clinical Oncology

Molecular and Clinical Oncology

International journal addressing all aspects of oncology research, from tumorigenesis and oncogenes to chemotherapy and metastasis.

World Academy of Sciences Journal

World Academy of Sciences Journal

Multidisciplinary open-access journal spanning biochemistry, genetics, neuroscience, environmental health, and synthetic biology.

International Journal of Functional Nutrition

International Journal of Functional Nutrition

Open-access journal combining biochemistry, pharmacology, immunology, and genetics to advance health through functional nutrition.

International Journal of Epigenetics

International Journal of Epigenetics

Publishes open-access research on using epigenetics to advance understanding and treatment of human disease.

Medicine International

Medicine International

An International Open Access Journal Devoted to General Medicine.

Journal Cover
November-2018 Volume 53 Issue 5

Full Size Image

Cover Legend PDF

Sign up for eToc alerts
Recommend to Library

  • Article
  • Citations
    • Cite This Article
    • Download Citation
    • Create Citation Alert
    • Remove Citation Alert
    • Cited By
  • Similar Articles
    • Related Articles (in Spandidos Publications)
    • Similar Articles (Google Scholar)
    • Similar Articles (PubMed)
  • Download PDF
  • Download XML
  • View XML
Article

Serum miR-30d as a novel biomarker for multiple myeloma and its antitumor role in U266 cells through the targeting of the MTDH/PI3K/Akt signaling pathway

  • Authors:
    • Bingying Zhu
    • Hongmei Chen
    • Xiaofen Zhang
    • Yafang Pan
    • Rongrong Jing
    • Lei Shen
    • Xudong Wang
    • Shaoqing Ju
    • Chunjing Jin
    • Hui Cong
  • View Affiliations / Copyright

    Affiliations: Department of Laboratory Medicine, Affiliated Hospital of Nantong University, Nantong, Jiangsu 226001, P.R. China, VIP ward, Affiliated Hospital of Nantong University, Nantong, Jiangsu 226001, P.R. China
  • Pages: 2131-2144
    |
    Published online on: August 21, 2018
       https://doi.org/10.3892/ijo.2018.4532
  • Expand metrics +
Metrics: Total Views: 0 (Spandidos Publications: | PMC Statistics: )
Metrics: Total PDF Downloads: 0 (Spandidos Publications: | PMC Statistics: )
Cited By (CrossRef): 0 citations Loading Articles...

This article is mentioned in:



Abstract

Multiple myeloma (MM) is a hematological tumor and is characterized by the infiltration of malignant clonal plasma cells (PCs) in bone marrow. MicroRNAs (miRNAs or miRs) have been reported to play an important role in the genesis and progression of MM. However, little is known about the clinical diagnostic value and biological functions of miR-30d in MM. In this study, to investigate the role of miR-30d in MM, we used reverse transcription-quantitative polymerase chain reaction quantitative (RT-qPCR) to detect the relative expression level of miR-30d in the serum of 81 patients with primary MM and 78 healthy donors (HDs). The biological functions of miR-30d were then assessed by CCK-8 assay, flow cytometric analysis of apoptosis and western blot (WB) analysis in U266 cells. Moreover, the confirmation of the target gene of miR-30d was conducted by luciferase reporter assay. Our results indicated that miR-30d expression was significantly downregulated in the serum of patients with primary MM compared with that of the HDs and that it was significantly associated with several clinical indicators of MM. Further cell functional analyses using the U266 cells revealed that miR-30d functions as a tumor suppressor gene in MM by inhibiting cell viability and promoting cell apoptosis. Moreover, miR-30d was confirmed to directly bind to the 3'UTR of its target gene, metadherin (MTDH) and inhibit the activation of the downstream PI3K/Akt signaling pathway. On the whole, the findings of this study indicate that the serum expression level of miR-30d is of great significance to the diagnosis and treatment monitoring of patients with MM. Moreover, miR-30d carries out its antitumor role in U266 cells through the inhibition of the activation of the PI3K/Akt signaling pathway by negatively regulating MTDH, which reveals its potential for use as a therapeutic target for MM.

Introduction

Multiple myeloma (MM) is a type of heterogeneous malignancy with the biological characteristics of malignant plasma cell (PC) proliferation in the bone marrow and complex genetic alterations (1). Eventually, the abnormal malignant proliferation of PCs may result in the abnormal secretion of monoclonal immunoglobulin (M-Ig or M protein). The M protein may cause several complications in patients with MM, such as hyperviscosity syndrome, bone injury and renal impairment. Some studies have indicated that the classification of M protein may be an important indicator for the diagnosis of patients with MM. Moreover, the precise quantification of the types and levels of M protein is critical to monitoring the response of patients to therapy (2,3). However, M protein classification cannot cover all patients with MM and this disease has been found to have a great heterogeneity at the genetic level. Therefore, researchers have focused on the field of genetic molecular research as regards MM in the hope of identifying novel individualized biomarkers and treatment for this disease (4,5).

Currently, numerous researchers have demonstrate that microRNAs (miRNAs or miRs) can play crucial roles in the progression of a number of types of cancer, including MM (6,7). miRNAs are a class of small non-coding RNAs with a length of approximately 22 nucleotides. It has been extensively demonstrated that miRNAs can play a significant role in the regulation of cell functions by directly binding to the 3′ untranslated region (3′UTR) of their target genes, eventually leading to the degradation of these tumor-associated genes (8). Certain studies have found that the dysregulated expression of miRNAs is closely related to the genesis, progression, tumor metastasis and drug resistance in MM (4,9,10). Furthermore, miRNAs have been proven to participate in the activation of several MM-associated signaling pathways, such as the nuclear factor (NF)-κB signaling pathway, the Wnt/β-catenin signaling pathway, the interleukin (IL)-6/signal transducer and activator of transcription 3 (STAT3) signaling pathway and the PI3K/Akt signaling pathway (11,12). These results indicate that the knockdown of oncomiRNAs and the restoration of tumor suppressor miRNAs may lead to the development of novel treatment strategies for MM.

In recent years, an increasing number of researchers have paid attention to the study of circulating biomarkers due to their detectability and accessibility (13). Notably, the expression level of circulating miRNAs can reflect the pathological state and prognosis of patients accurately (14). Moreover, miRNAs in human body fluids are highly stable and easy to detect, and these advantages display their potential for use as biomarkers for various diseases (15). Therefore, seeking effective early biomarkers for diagnosis and targets for therapy is essential for the diagnosis and treatment of MM.

The majority of studies on miR-30d in solid tumors have indicated that it possesses tumor suppressor functions (16,17). However, research on the functions of miR-30d in MM and on its expression levels in serum is limited (18). In the present study, we found that the expression level of miR-30d was significantly downregulated in the serum of patients with MM compared with the serum of healthy donors (HDs) by reverse transcription-quantitative polymerase chain reaction quantitative (RT-qPCR). We then examined the association of the expression level of this miRNA with the patient clinicopathological data, and the results revealed that the expression level of miR-30d was significantly associated with the concentration of hemoglobin (HGB), platelet (PLT), creatinine (Cr) and β2-microglobulin (β2M), and bone marrow plasma cells (BMPC) infiltration in patients with MM. Following 2 periods of treatment, the serum miR-30d expression level in patients with primary MM was significantly increased, suggesting that miR-30d had a great potential for use as a diagnostic biomarker of MM. Furthermore, we examined the biological functions of miR-30d in U266 cells by CCK-8 assay and apoptosis by flow cytometric analysis. The results revealed that miR-30d inhibited cell proliferation and promoted cell apoptosis in vitro.

In order to conduct a more in-depth study of the mechanisms of action of miR-30d in MM cells, we began to search for its target gene. By utilizing bioinformatics software, we selected metadherin (MTDH) as a putative target of miR-30d. This regulatory association was also confirmed in a previous study (19). MTDH, also known as astrocyte elevated gene-1 (AEG-1) or LYRIC, is a novel oncogene that plays a crucial role in various human malignancies, including prostate carcinoma (20), breast carcinoma (21), non-small cell lung cancer (22) and cervical cancer (23). Abundant functional investigations in vitro and in vivo have indicated that MTDH is a valuable tumor biomarker and a potential therapeutic target in cancer. However, studies on the role of MTDH in MM are limited (24). Firstly, in this study, we found that MTDH promoted cell proliferation and inhibited cell apoptosis in vitro. Furthermore, results western blot (WB) analysis revealed that miR-30d inhibited the activation of the downstream PI3K/Akt signaling pathway by directly binding to its target gene, MTDH, which suggested that miR-30d plays an important anti-carcinogenic role in the pathological process of MM by targeting the MTDH/PI3K/Akt signaling pathway.

Materials and methods

Patient samples

In the present study, we enrolled 81 patients with primary MM and 78 samples from HDs at the Affiliated Hospital of Nantong University (Nantong, China) from July, 2015 to December, 2016. All patients with MM were definitively diagnosed from the results of a bone marrow biopsy. Moreover, all patients were divided into different stages and subtypes according to their clinical characteristics. Serum samples of patients were collected at the time of their first diagnosis without any treatment and stored in RNase-free tubes at −80°C immediately until use. Normal PCs from three HDs as controls of MM cell lines were purified from their bone marrow specimen using CD138+ magnetic bead separation technology (Miltenyi Biotec Corp., Gladbach, Germany) as previously described (25). All the protocols were approved by the Human Research Ethics Committee of the Affiliated Hospital of Nantong University.

Detection of clinical parameters of patients

The serum hemoglobin (HGB) concentration was measured using an automatic blood cell analyzer Sysmex HST-N 302 (Sysmex Corp., Kobe, Japan) and determined by the colorimetry. The serum platelet (PLT) concentration was measured using an automatic blood cell analyzer Sysmex XE-2100 (Sysmex Corp.) and determined by the principle of electrical impedance. The serum calcium ion (Ca2+), albumin (ALB), creatinine (Cr), β2M and lactate dehydrogenase (LDH) concentrations were measured using an automatic biochemical analyzer ADVIA2400 (Siemens Corp., Berlin, Germany) with the corresponding kit (FUJIFILM Wako Pure Chemical Corp., Japan). The serum concentrations of light chain λ and κ were measured using an IMMAGE specific protein analyzer (Beckman Coulter Corp., Brea, CA, USA) with immune turbidimetry. The BMPC infiltration percentage in the bone marrow of patients with MM was determined by searching abnormal plasma cells under a microscope after staining the bone marrow smears (Wright-Giemsa Stain; Solarbio Corp., Beijing, China).

Extraction of RNA and cDNA synthesis

Serum total RNA was extracted from 400 μl serum samples using the Ambion mirVana PARIS kit (Life Technologies/Thermo Fisher Scientific Corp., Waltham, MA, USA) according to the manufacturer’s instructions. Total RNA from the cell lines was extracted using TRIzol reagent (Invitrogen/Thermo Fisher Scientific Corp.) according to the manufacturer’s instructions. The concentration and purity of the extracted RNA were measured using a nanophotometer (Implen Corp., Munich, Germany). Subsequently, 10 μg total RNA were reverse transcribed into cDNA using the RevertAid First Strand cDNA Synthesis kit (Thermo Fisher Scientific Corp.). The reaction condition for the mix was at 42°C for 60 min and then at 70°C for 5 min. Reverse transcription products were stored at −20°C until use.

Quantitative (real-time) polymerase chain reaction (qPCR)

To examine the expression level of serum miRNAs, qPCR was performed using the Applied Biosystems® 7500 Real-Time PCR System (Applied Biosystems/Thermo Fisher Scientific Corp.). The reaction system included 3.0 μl cDNA (with three technical replicates) and 10.0 μl FastStart Universal SYBR-Green Master Mix (Roche Corp., Mannheim, Germany). The PCR reaction condition consisted of incubation at 95°C for 10 min, followed by denaturation at 95°C for 10 sec, annealing at 58°C for 30 sec, extension at 72°C for 30 sec, and repeating the cycle for 45 times. In serum, the expression level of miR-30d was normalized to its internal control U6 and the relative expression level was calculated using the 2−ΔΔCq method as previously described (26) and using mixed normal serum as control. In U266 cells, the expression level of MTDH was normalized to its internal control, β-actin, and the relative expression level was calculated using the 2−ΔΔCq method using normal PCs as a control. The sequences of the primers used are listed as follows: miR-30d forward, 5′-GCGTGTAAACATCCCCGAC-3′ and reverse, 5′-CAGCCACAAAAGAGCACAAT-3′; U6 forward, 5′-GCTTCGGCAGCACATATACTAAAAT-3′ and reverse, 5′-CGCTTCACGAATTTGCGTGTCAT-3′; MTDH forward, 5′-TAAAACAAAACTGCGGACAC-3′ and reverse, 5′-AGGGCACTGTTGTTAAACCA-3′; and β-actin forward, 5′-AGCGAGCATCCCCCAAAGTT-3′ and reverse, 5′-GGCACGAAGGCTCATCATT-3′.

Culture and transfection of MM cell lines

The U266, H929, RPMI-8226 cell lines were obtained from the Chinese Academy of Sciences Cell Bank (Shanghai, China). The cells were cultured in Dulbecco’s modified Eagle’s medium (DMEM) with 10% fetal bovine serum, 1% antibiotics and 1% glutamine (both from Gibco/Thermo Fisher Scientific Corp.) in a humidified atmosphere of 5% CO2 at 37°C. miR-30d mimics (M), its negative control (M-), miR-30d inhibitors (I) and its negative control (I-) were synthesized by Guangzhou RiboBio Corp. (Guangzhou, China). MTDH-pcDNA and its negative control were synthesized by GeneCopoeia (GeneCopoeia Corp., Guangzhou, China). These were transfected into MM cells using Lipofectamine 3000 (Invitrogen/Thermo Fisher Scientific Corp.) according to the manufacturer’s instructions. After 48-72 h, the transfected cells were harvested for cell function experiments and WB analysis.

Cell proliferation assay

To detect the proliferation of MM cells, a Cell Counting kit-8 (CCK-8; Roche Corp., Basel, Switzerland) cell proliferation assay was performed. The MM cells were seeded at 5,000 cells per well in 96-well plates with 7 replicates. Subsequently, 100 μl CCK-8 reagent were added to each well and maintained in an incubator for 2 h at 37°C. OD values were detected using a microplate reader (DeTie Corp., Nanjing, China) at 0, 24, 48 and 72 h, respectively. Finally, all data were collected for statistical analysis.

Cell apoptosis assay

To evaluate cell apoptosis, the 7AAD-Annexin V Apoptosis Detection kit (BD Biosciences Corp., San Jose, CA, USA) was applied according to the manufacturer’s instructions. Briefly, the MM cells, which were transfected and after 48 h were collected into tubes, and then washed with cold PBS twice. Subsequently, 5 μl 7AAD and 5 μl Annexin V reagents were added to the tubes and mixed gently, then incubated together for 15 min at 25°C in the dark. The apoptosis of the MM cells was analyzed using a FACSCalibur flow cytometer (BD Biosciences Corp.).

WB analysis

Total proteins were extracted from the MM cells using RIPA buffer (high) (Solarbio Corp.) and WB analysis was performed as previously described (27). Generally, the concentrations of proteins in MM cells were determined using the bicinchoninic acid (BCA) assay (Beyotime Institute of Biotechnology, Beijing, China). A total of 20 μg protein per lane were loaded and separated using 12% SDS-PAGE, then transferred onto nitrocellulose membranes (Merck Millipore Corp., Darmstadt, Germany), and blocked in PBS/Tween-20 containing 5% bovine serum albumin blocking buffer (Solarbio Corp.) for 2 h at at 25°C. Subsequently, the membranes with proteins were incubated overnight at 4°C with corresponding primary antibodies. The primary antibodies used in this study and their dilution rates are listed as follows: anti-MTDH (1:5,000; ab124789, anti-PI3K-p85 (1:500; ab182651), anti-phospho-Akt-Ser473 (1:1,000; ab81283) (all from Abcam, Cambridge, MA, USA), anti-total Akt (1:1,000; #9272) and anti-β-actin) (1:1,000; #4970) (all from Cell Signaling Technology Corp., Danvers, MA, USA). The membranes were then incubated with the secondary antibody (anti-rabbit IgG; 1:2,000; #14708; Cell Signaling Technology Corp.) for 1 h at 25°C. Following washing 3 times with TBST buffer, the enhanced chemiluminescent (ECL) kit (BioVision Corp., Milpitas, CA, USA) was used to visualize the protein strips. The densitometry of protein strips was calculated using ImageJ software version 1.6.0 and normalized to β-actin.

Dual Luciferase reporter assay

Bioinformatics software, including TargetScan (http://www.targetscan.org), miRanda (http://www.microRNA.org) and PicTar (http://pictar.mdc-berlin.de/) were used to predict the target genes of miRNAs and the results indicated that MTDH may be the target gene of miR-30d. The wild-type (wt) MTDH 3′UTR and mutated (mut) MTDH 3′UTR were then bound to psiCHECK-2 vectors (Promega Corp., Madison, WI, USA), respectively. The final products were cloned and amplified into Escherichia coli (General Microbiological Culture Collection Center, Beijing, China). The U266 cells were then cultured in 6-well plates, and each well was co-transfected with wt/mut-MTDH-psiCHECK-2 and miR-30d mimics/miR-control using Lipofectamine 3000 for 48 h. Following the lysis of the cells, luciferase activity was measured and the fluorescence activity of Firefly luciferase and sea kidney luciferase (as an internal reference) was detected. The final results were calculated as the luciferase activity/sea kidney luciferase activity.

Statistical analysis

Data were analyzed using SPSS statistical analysis software, version 20.0 and figures were drawn using Graphpad Prism 5 software. Patient data were described by median and interquartile as they were not in accordance with Gaussian distribution. The Mann-Whitney U test was used to compare data differences between 2 groups. The Kruskal-Wallis H with the Tamhane’s T2 post hoc test was used to compare differences among multiple groups. Paired data were analyzed using the Wilcoxon paired test. The correlation between the expression level of miR-30d with the patient clinicopathological characteristics was examined using Spearman’s correlation coefficient analysis. Statistically significant differences between categorical variables were determined by the Chi-square test. Receiver operating characteristic (ROC) curves and area under the ROC curve (AUC) were used to assess the diagnostic value of using miR-30d for MM. In all statistical analyses, a value of P<0.05 was considered to indicate a statistically significant difference.

Results

Patient characteristics

A total of 159 serum samples were used in this study, which included 81 samples from patients with primary MM and 78 samples from HDs. The median age of the patients was 61 years of age (range, 38-88 years), while the median age of the HDs was 59 years of age (range, 45-82 years). There were no significant differences between the patients with MM and the HDs as regards the composition of age and sex (P>0.05). Among these newly diagnosed patients with MM, 38 received bortezomib-based treatment (arm A) and 43 received thalidomide-based treatment (arm B). According to the ISS staging system, 26 patients had stage I, 19 patients had stage II and 36 patients had stage III of the disease. According to the Durie-Salmon (DS) staging system, 3 patients had stage I, 39 patients had stage II and 39 patients had stage III of the disease. According to the monoclonal component, patients were divided into an IgG type of 28 cases, an IgA type of 17 cases, an IgM type of 1 case, a light chain type of 33 cases and a non-secretory type of 2 cases (Table I).

Table I

Basic characteristics of the patients with primary multiple myeloma and healthy donors.

Table I

Basic characteristics of the patients with primary multiple myeloma and healthy donors.

Patients (n)Healthy donors (n)P-value
Total8178
Sex0.629
 Male4648
 Female3530
Range of age (years)38-8845-820.063
 ISS
  Stage I26NDND
  Stage II19NDND
  Stage III36NDND
 DS
  Stage I3NDND
  Stage II39NDND
  Stage III39NDND
Type of monoclonal component
 IgG28NDND
 IgA17NDND
 IgM1NDND
 Light chain33NDND
 Non-secretory2NDND
Therapeutic strategy
 Arm A38NDND
 Arm B43NDND

[i] ND, not determined; ISS, international staging system; DS, Durie-Salmon; arm A, bortezomib-based treatment; arm B, thalidomide-based treatment. Statistically significant differences in sex between patients and healthy donors were determined by the Chi square test. Statistically significant differences in age between patients and healthy donors were determined by the Mann-Whitney U test. P<0.05 was considered to indicate a statistically significant difference.

Expression levels and diagnostic accuracy of serum miR-30d levels in MM

The serum expression levels of miR-30d in 81 patients with MM and 78 HDs were detected by RT-qPCR. The results revealed that the serum expression level of miR-30d in the patients with MM was significantly downregulated compared with that in the HDs (P<0.0001) (Fig. 1A). No significant differences were observed in the serum miR-30d expression level between the patients in arm A and arm B (P>0.05) (Fig. 1B). Moreover, we made a short-term (2 periods of treatment) follow-up visit to 24 patients and collected their serum samples both at the time of diagnosis and following treatment. We concluded that the serum expression levels of miR-30d in patients receiving both arm A and arm B treatment were significantly improved (P=0.0360 and P=0.0304, respectively) (Fig. 1C and D). Subsequently, ROC curve analysis was conducted to assess the diagnostic accuracy of miR-30d. The results revealed that the serum level of miR-30d could differentiate patients with MM from HDs with areas under the ROC curve (AUC) of 0.800 (95% CI, 0.733-0.868; P<0.0001) (Fig. 1E). At the cut-off value of 2.908 for miR-30d, the sensitivity was 88.5% and the specificity was 63.0%.

Figure 1

Expression levels and diagnostic accuracy of serum miR-30d in multiple myeloma (MM). (A) Serum expression levels of miR-30d in patients with MM and healthy donors (HDs) were measured by RT-qPCR. Measurement data were described by the median value and interquartile range, statistically significant differences were determined by Mann-Whitney U test. (B) Serum expression levels of miR-30d between arm A and arm B. Measurement data were described by the median value and interquartile range, statistically significant differences were determined by Mann-Whitney U test. (C) Dynamic changes in serum miR-30d expression levels in patients with MM before and after 2 periods of treatment in arm A; measurement data were described by the median value and interquartile range, and statistically significant differences were determined by the Wilcoxon matched paired test. (D) Dynamic changes in serum miR-30d expression levels in patients with MM before and after 2 periods of treatment in arm B; measurement data were described by the median value and interquartile range and statistically significant differences were determined by the Wilcoxon matched paired test. (E) ROC curve analysis of miR-30d revealed ane AUC of 0.664 (P<0.0001), a sensitivity of 88.5% and a specificity of 63.0%. P<0.05 was considered to indicate a statistically significant difference. **P<0.01, ***P<0.001; ns, no statistical significance.

Associations between serum levels of miR-30d and clinical parameters of the patients with MM

We assessed the associations of the miR-30d expression levels and the clinical parameters of patients with MM. Firstly, we stratified the patients with MM according to the international staging system (ISS) and Durie-Salmon (DS) staging to investigate the association between the serum miR-30d expression levels and the stages of MM. The results indicated that the miR-30d expression levels differed significantly between ISS stage I and II (P<0.01), and stage I and III (P<0.001), while no differences were observed between stage II and III (Fig. 2A). We also found that the miR-30d expression levels differed significantly between DS stage II and III (P<0.05), while miR-30d was not found to be associated with DS stage I and II, or I and III (Fig. 2B). Moreover, we failed to associate the expression levels of miR-30d with the types of monoclonal components of patients with MM (P=0.364) (Fig. 2C). Furthermore, we divided all patients into 2 groups (miR-30d low expression group and miR-30d high expression group) according to the median of the serum miR-30d expression levels. The results demonstrated that the concentrations of serum HGB, PLT, Cr and β2M, and BMPC infiltration in patients with MM differed significantly between these 2 groups (P<0.05). Generally, the serum concentrations of HGB and PLT in patients with MM in the miR-30d high expression group were increased compared with those in the miR-30d low expression group, while the serum concentrations of Cr and β2M, and BMPC infiltration in patients with MM in the miR-30d high expression group were decreased compared with those in the miR-30d low expression group. However, no significant differences were observed in the other clinical indicators, including the concentrations of serum Ca2+, ALB, LDH, light chain λ and light chain κ (P>0.05) (Table II).

Figure 2

Associations between serum levels of miR-30d and patient clinical parameters. (A) The association between the serum expression levels of miR-30d and ISS stages. (B) The association between the serum expression levels of miR-30d and Durie-Salmon (DS) stages. (C) The association between the serum expression levels of miR-30d and monoclonal components. Measurement data were described by the median value and interquartile range, statistically signifi-cant differences were determined by Kruskal-Wallis test, and comparisons between 2 groups was performed by the Tamhane’s T2 test. P<0.05 was considered to indicate a statistically significant difference. *P<0.05, **P<0.01, ***P<0.001; ns, no statistical significance.

Table II

Comparison of clinical parameters between the miR-30d low expression group and miR-30d high expression group in patients with multiple myeloma.

Table II

Comparison of clinical parameters between the miR-30d low expression group and miR-30d high expression group in patients with multiple myeloma.

ParametersMedian (interquartile range)
P-value
miR-30d low expressionmiR-30d high expression
HGB (g/l)85 (77.5-104.5)106 (83-130.5) 0.0084
PLT (×109)127 (93-196.5)179 (123-237.5) 0.0123
Ca2+ (mmol/l)2.14 (2.02-2.235)2.1 (1.98-2.195)0.2557
ALB (g/l)32.2 (29.1-36.2)35.20 (29.45-38.1)0.5684
Cr (μmol/l)76 (49-121.5)67 (47.5-75) 0.0340
β2M (mg/l)6.4 (3-8.8)2.9 (1.82-4.8) 0.0003
LDH (ukat/l)172 (126-231.5)156 (126.5-209.5)0.3758
Light chain λ (mg/dl)345 (122-932.5)364 (192-870)0.9963
Light chain κ (mg/dl)753 (384.5-2680)520 (400.5-1855)0.5938
BMPCs infiltration (%)11.5 (2.875-37.5)2.5 (0.5-11.5) 0.0019

[i] HGB, hemoglobin; PLT, platelet; Ca2+, calcium ion; ALB, albumin; Cr, creatinine; β2M, β2-microglobulin; LDH, lactate dehydrogenase; BMPCs, bone marrow plasma cells. Measurement data are presented as the median and interquartile. Statistically significant differences were determined by the Mann-Whitney U test. P<0.05 was considered to indicate a statistically significant difference. Statistically significant data are indicated in bold and italic font.

Follow-up study of the association between the serum levels of miR-30d and the improved clinical parameters of the patients with MM

We collected the complete clinical indicators of 24 patients who were followed up. Following 2 periods of treatment, the majority of the parameters of the patients significantly improved, as was expected (P<0.05), apart from the expression levels of PLT (P=0.9589), Cr (P=0.4212) (this condition may be due to the side-effects of chemotherapy) and Ca2+ (P=0.0794) (Fig. 3). We then compared the increased miR-30d levels with the improved clinical parameters; however, we failed to find any significant correlations between them (Fig. 4).

Figure 3

Follow-up study of the clinical parameters before and after treatment. (A) Comparison of the hemoglobin (HGB) concentration before and after treatment. (B) Comparison of the platelet (PLT) concentration before and after treatment. (C) Comparison of the serum calcium ion (Ca2+) concentration before and after treatment. (D) Comparison of the albumin (ALB) concentration before and after treatment. (E) Comparison of the creatinine (Cr) concentration before and after treatment. (F) Comparison of β2-microglobulin (β2M) concentration before and after treatment. (G) Comparison of the lactate dehydrogenase (LDH) concentration before and after treatment. (H) Comparison of light chain λ concentration before and after treatment. (I) Comparison of light chain κ concentration before and after treatment. (J) Comparison of the bone marrow plasma cell (BMPC) infiltration rate before and after treatment. Statistically significant differences were determined by the Wilcoxon matched paired test. P<0.05 was considered to indicate a statistically significant difference.

Figure 4

Follow-up study of the correlation between serum levels of mir-30d and the improved clinical parameters. (A) Correlation between the hemoglobin (HGB) concentration and miR-30d after treatment. (B) Correlation between the platelet (PLT) concentration and miR-30d after treatment. (C) Correlation between the serum calcium ion (Ca2+) concentration and miR-30d after treatment. (D) Correlation between the albumin (ALB) concentration and miR-30d after treatment. (E) Correlation between the creatinine (Cr) concentration and miR-30d after treatment. (F) Correlation between the β2-microglobulin (β2M) concentration and miR-30d after treatment. (G) Correlation between LDH concentration and miR-30d after treatment. (H) Correlation between the light chain λ concentration and miR-30d after treatment. (I) Correlation between the light chain κ concentration and miR-30d after treatment. (J) Correlation between the bone marrow plasma cell (BMPC) infiltration rate and miR-30d after treatment. P<0.05 was considered to indicate a statistically significant difference. Statistically significant correlations were determined by Spearman’s correlation coefficient analysis. P<0.05 was considered to indicate a statistically significant correlation.

miR-30d expression is downregulated in MM cell lines compared with normal PCs

To investigate the role of miR-30d in vitro, we detected its expression level in MM cell lines by RT-qPCR analysis. The results revealed that the expression level of miR-30d was significantly decreased in MM cell lines (8226, H929 and U266 cells) compared with the normal CD138+ purified PCs (PCs) from HDs. Moreover, the lowest miR-30d expression level was observed in the U266 cells; thus, we conducted further cell function experiments using this cell line (Fig. 5).

Figure 5

miR-30d expression is downregulated in multiple myeloma (MM) cell lines compared with normal plasma cells (PCs). Data are presented as the means ± SD. Statistically significant differences between groups were determined by the Kruskal-Wallis test, followed by the Tamhane’s T2 test as a post hoc test. *P<0.05, **P<0.01, ***P<0.001.

miR-30d inhibits the proliferation and promotes the apoptosis of U266 cells

To examine the effects of miR-30d on the viability of U266 cells, miR-30d mimics (M), mimic negative control (M−), miR-30d inhibitor (I) and inhibitor negative control (I−) were transfected into the U266 cells for 48 h according to the manufacturer’s instructions, respectively. The high transfection efficiency was confirmed by RT-qPCR (Fig. 6A). The viability of the U266 cells was then evaluated by CCK-8 assay. OD values were measured at 0, 24, 48 and 72 h, respectively. The results indicated that the cells in the M group displayed a significantly lower cell viability rate than those of the control group (P=0.029, 0.007, 0.003, respectively); equally, cells in the I− group displayed a significantly higher cell viability rate than those in the control group (P=0.024, 0.009, 0.015, respectively). Therefore, miR-30d significantly inhibited the proliferation of the U266 cells (Fig. 6B and C). Moreover, at 48 h following transfection, the apoptotic rate of these 4 groups was detected by flow cytometry. The results revealed that the cells in the M group exhibited a higher apoptotic rate than those in the mimic negative control (M−) group (P=0.013); the cells in the I group exhibited lower apoptotic rates than those in the I− group (P=0.020). These findings confirmed that miR-30d promoted the apoptosis of U266 cells (Fig. 6D).

Figure 6

miR-30d inhibits the proliferation and promotes the apoptosis of U266 cells. (A) Transfection of miR-30d mimics significantly increased the expression level of miR-30d, whereas miR-30d inhibitor significantly decreased the expression level of miR-30d in U266 cells. (B) CCK-8 cell proliferation assay demonstrated that miR-30d mimics significantly decreased the viability rate of U266 cells compared to its negative control at 24, 48 and 72 h (P=0.029, 0.007, 0.003, respectively). (C) CCK-8 cell proliferation assay demonstrated that the miR-30d inhibitor increased the viability rate of U266 cells compared to its negative control at 24, 48 and 72 h (P=0.024, 0.009, 0.015, respectively). (D) Flow cytometric analysis demonstrated an increased apoptotic rate of U266 cells in the miR-30d mimics group compared to the mimics NC group (P=0.013) and a decreased apoptotic rate of U266 cells in the miR-30d inhibitor group compared to the inhibitor NC group (P=0.020). All experiments were carried out in triplicate. Statistically significant differences between groups were determined by the Kruskal-Wallis test, followed by the Tamhane’s T2 test as a post hoc test. *P<0.05, **P<0.01.

miR-30d binds to the 3′UTR of MTDH directly and acts as an inhibitor of the PI3K/Akt signaling pathway

Bioinformatics software was used to predict the target genes of miR-30d and MTDH was selected as the putative target of miR-30d. Moreover, we used RT-qPCR to preliminarily verify the negative association between miR-30d and the mRNA expression of MTDH (Fig. 7A). The results of WB analysis then proved that miR-30d mimics suppressed the expression of MTDH, while the miR-30d inhibitor promoted the expression of MTDH. At the same time, we also detected the protein expression levels of p-Akt and PI3K in the PI3K/Akt signaling pathway. The results indicated that miR-30d inhibited the expression of these 2 proteins and acted as an inhibitor of the PI3K/Akt signaling pathway (Fig. 7B). Furthermore, we conducted a luciferase reporter assay to confirm the direct binding association between miR-30d and MTDH. The final results indicated that miR-30d could bind to the 3′UTR of MTDH directly (Fig. 7C).

Figure 7

miR-30d binds to the 3′UTR of metadherin (MTDH) directly and acts as an inhibitor of the PI3K/Akt signaling pathway. (A) miR-30d was predicted to have a binding site in the 3′UTR of MTDH. miR-30d mimics decreased the mRNA expression level of MTDH, while the inhibitors exerted the opposite effect. (B) Results of western blot analysis revealed that miR-30d inhibited the protein expression levels of MTDH, p-Akt and PI3K with normalization to β-actin. The right panel shows the results calculated after gray scale scanning. (C) Luciferase reporter assays revealed that the overexpression of miR-30d could only significantly suppress the luciferase activity of the MTDH-wt group in U266 cells, while it had no effect on MTDH-mut group, thus indicating that miR-30d could bind to the 3′UTR of MTDH directly. All experiments were carried out in triplicate. p-Akt, phosphorylated Akt. Statistically significant differences between groups were determined by the Kruskal-Wallis test, followed by the Tamhane’s T2 test as a post hoc test. *P<0.05, **P<0.01, ***P<0.001; ns, no statistical significance.

MTDH promotes the proliferation and inhibited the apoptosis of U266 cells

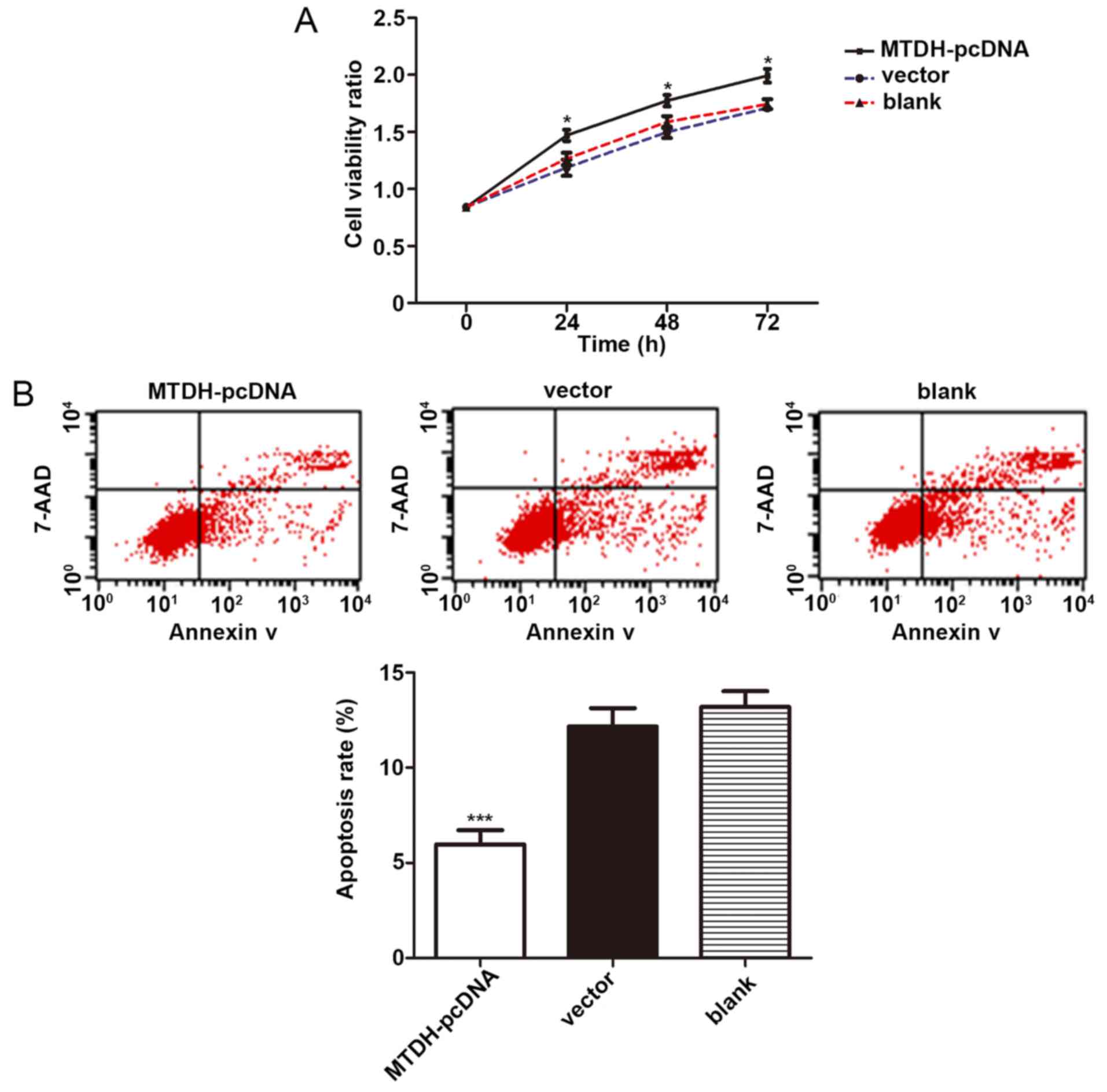
To determine the effects of MTDH on the viability of U266 cells, pcDNA of MTDH and its negative control were transfected into the U266 cells for 48 h according to the manufacturer’s instructions. OD values were measured by CCK-8 cell proliferation assay at 0, 24, 48 and 72 h, respectively. The results indicated that the cells in the MTDH pcDNA group displayed a significantly higher cell viability rate than those in the vector control group (P=0.031, 0.017, 0.013, respectively). Therefore, pcDNA of MTDH significantly promoted the proliferation of U266 cells (Fig. 8A). Furthermore, at 48 h following transfection, the apoptotic rates of the cells in these 3 groups were detected by flow cytometry. The results revealed that the MTDH pcDNA group had a lower apoptotic rate than the vector group (P<0.001) and confirmed that MTDH inhibited the apoptosis of the U266 cells (Fig. 8B). These results revealed the carcinogenic role of MTDH in U266 cells.

Figure 8

Metadherin (MTDH) promotes the proliferation and inhibits the apoptosis of U266 cells. (A) Transfection of MTDH pcDNA significantly increased the viability rate of U266 cells compared to its vector control at 24, 48 and 72 h (P=0.031, 0.017, 0.013, respectively). (B) Flow cytometric analysis demonstrated an decreased apoptotic rate of U266 cells in the MTDH pcDNA group compared to the vector group (P<0.001). All experiments were carried out in triplicate. Statistically significant differences between groups were determined by Kruskal-Wallis test, followed by the Tamhane’s T2 test as a post hoc test. *P<0.05, ***P<0.001.

MTDH induces the activation of the PI3K/Akt signaling pathway

To investigate the role of MTDH in the pathogenesis of MM, MTDH-pcDNA and its negative control were transfected into the U266 cells. The expression levels of MTDH and the downstream PI3K/Akt signaling pathway-related proteins, including PI3K, Akt, p-Akt were then detected by WB analysis. The results revealed that the overexpression of MTDH induced the expression of PI3K and p-Akt to activate the PI3K/Akt signaling pathway (Fig. 9).

Figure 9

Metadherin (MTDH) induces the activation of the PI3K/Akt signaling pathway. Result of western blot analysis showing that MTDH induced the protein expression levels of p-Akt and PI3K to activate the PI3K/Akt signaling pathway. Relative protein expression was calculated after gray scale scanning. All experiments were carried out in triplicate. Statistically significant differences between groups were determined by the Kruskal-Wallis test, followed by the Tamhane’s T2 test as a post hoc test. *P<0.05, **P<0.01; ns, no statistical significance.

miR-30d suppresses the PI3K/Akt signaling pathway by targeting MTDH

To investigate the mechanisms through which miR-30d functions in MM cells by targeting MTDH, we co-transfected miR-30d mimics and MTDH-pcDNA together into U266 cells. We then measured the expression level of p-Akt following transfection at 72 h, and the results demonstrated that MTDH induced the expression level of p-Akt, while miR-30d mimics partially alleviated this carcinogenic effect by inhibiting the expression level of MTDH. These findings suggested that miR-30d exerts an inhibitory effect on the PI3K/Akt signaling pathway by targeting MTDH (Fig. 10).

Figure 10

miR-30d supresses the activation of the PI3K/Akt signaling pathway by targeting metadherin (MTDH). miR-30d inhibited the activation of the PI3K/Akt signaling pathway by negatively regulating the expression level of MTDH. Relative protein expression was calculated after gray scale scanning. All experiments were carried out in triplicate. Statistically significant differences between groups were determined by the Kruskal-Wallis test, followed by the Tamhane’s T2 test as a post hoc test. *P<0.05, **P<0.01; ns, no statistical significance

Discussion

Numerous studies have indicated that genetic abnormalities, including genomic alterations, post-transcriptional regulation, epigenetic alterations, RNA editing and miRNA binding site sequence variation can affect the expression levels of miRNAs (28,29). In MM, certain pathological factors can also lead to the dysregulation of miRNA expression. One study using unsupervised cluster analysis revealed that CD138+ cells isolated from patients with MM and monoclonal gammopathy of undetermined significance (MGUS) had a distinct miRNA expression profiling compared with the normal controls (30). In general, that study suggested that the aberrant expression level of miRNAs was associated with the pathogenesis, diagnosis and prognosis of MM. However, few studies to date have mentioned the specific role of miR-30d in MM (31). Therefore, this study focused on the exploration of the clinical value of this molecule in MM and its in-depth mechanisms of action in MM cells.

miRNAs can mediate interactions between cells, and exist stably in the circulating fluid. To a certain extent, some of them can reflect the pathological condition of diseases (14). In the present study, we collected serum of 81 newly-diagnosed patients with MM and 78 HDs, and then detected the relative expression of miR-30d in serum by RT-qPCR. We found that miR-30d expression was significantly downregulated in the serum of patients with MM compared with HDs (P<0.0001). Moreover, the diagnostic value of miR-30d in serum was assessed by ROC curve analysis, and we found that when the cut-off value was 2.9082, sensitivity was 88.5%, specificity was 63%, and the AUC was of 0.800. Through the followup analyses of 24 patients with primary MM, we found that following 2 periods of treatment, the majority of the clinical parameters of the patients had improved (P<0.05) and the expression levels of miR-30d were increased (P<0.0001), indicating that miR-30d can reflect the progression of MM and thus has potential to monitor this disease. However, we failed to find any significant correlation between miR-30d and the improved clinical parameters of the patients with MM. Of note, it was also found that the expression level of miR-30d in serum was significantly associated with the percentage of BMPC infiltration, the value of PLT, β2M, Cr, HGB and the stage of MM. These results suggest that the miR-30d level in serum of patients with MM possesses a certain diagnostic value in distinguishing patients with MM from healthy controls and is mainly associated with MM progression.

In related studies on MM, accumulating conclusions have confirmed that circulating miRNAs are significantly associated with the pathological processes and prognosis of diseases. miRNAs have high clinical values in the diagnosis and prognosis of diseases (32,33). Moreover, due to the advantages of their stable expression in fluids, easy to collect from specimens and high sensitivity for detection, miRNAs are expected to replace some traditional indicators. In recent years, the rapid development of high-throughput gene chip technology has aided researchers in the screening of a series of differentially expressed miRNAs in peripheral blood, and they then can select target miRNAs for further study. Yyusnita et al (34) analyzed differential expression profiles of miRNAs in the peripheral blood of 14 patients newly-diagnosed with MM, 24 follow-up patients with MM and 7 HDs by miRNA microarray technology. Ultimately, they discovered 10 miRNAs differentially expressed both in the primary and follow-up patients with MM compared with the HDs. In addition, they also selected 3 miRNAs only differentially expressed in patients with primary MM and 8 miRNAs only differentially expressed in the follow-up patients with MM. These results demonstrated that miRNAs are widely involved in the different pathological processes of MM and may reflect the different states of MM. Importantly, this difference can be reflected by the expression levels of miRNAs in peripheral blood. However, summing up some results of microarray data (14,35), we found that profiling results were not consistent in different laboratories. These differences may be due to the different patient groups, methods of sample collections, microarray platforms used and statistical methods used, etc. In order to obtain more accurate results, it may be necessary to standardize the whole process of the microarray analysis.

miR-30d, a member of the miR-30 family (including miR-30a/b/c/d/e), is located on the human chromosome 8q24.22. In recent years, a number of studies have demonstrated that this molecule is involved in the development of many tumors (36). Xuan et al (37) found that the expression level of miR-30d was downregulated in prostate cancer. Further studies on cell function revealed that miR-30d inhibited the proliferation of prostate cancer cells and this inhibitory effect may be caused by the targeting of the Bim-1 gene. Moreover, another study on ovarian cancer indicated that miR-30d was not only closely related to cell proliferation, but was involved in the process of epithelial-mesenchymal transition (EMT) in ovarian cancer cell (17). Wu et al (19) also found that miR-30d functioned as a tumor suppressor in renal cell carcinoma and the mechanism was partly due to the fact that miR-30d induced apoptosis and was regulated by the Akt/FOXO pathway in renal cell carcinoma cells. By summarizing these discoveries, it has been identified that miR-30d often presents a low expression level in a number of types of cancers and its low expression probably promotes the occurrence and development of cancers. However, studies on the role of miR-30d in MM are limited. In this study, to clarify the role of miR-30d in MM, we performed cell function experiments and found that miR-30d inhibited cell proliferation and induced cell apoptosis. These results revealed that miR-30d functions as a tumor suppressor gene in U266 cells, which is consistent with its role in studies on other solid tumors (19,38,39). In order to examine the mechanisms of action of miR-30d, we predicted the target genes of miR-30d using bioinformatics software. We found that miR-30d had a direct binding site in the 3′UTR of MTDH. Through preliminary WB analysis experiments, we found that the miR-30d mimics decreased the protein expression of MTDH, while its inhibitor had the opposite effect. Subsequenlty, luciferase reporter gene experiments were carried out to confirm that miR-30d could bind to the 3′UTR of MTDH directly.

MTDH is a recognized oncogene in cancers and it has been demonstratd that it plays a role in carcinogenesis through the PI3K/Akt signaling pathway (40). Recent studies have also indicated that some oncogenic molecules can inhibit the apoptosis of MM cells and contribute to the progression of MM; thus, targeting these molecules could induce the apoptosis of MM cells and may provide a novel therapeutic strategy for MM (41,42). After investigating the available literature, we found that MTDH has been proven to function as an oncogene in some solid cancers (43). However, whether MTDH can affect the apoptosis of MM cells remains unknown. Thus, we aim to perform further experiments in the future to prove the association of MTDH with the apoptosis of the U266 cell line. In this study, we found that MTDH did have a similar mode of action in U266 cells, as the overexpression of MTDH induce the proliferation and inhibited the apoptosis of the U266 cell line. Subsequently, following the overexpression of MTDH, downstream p-Akt expression was induced. In addition, miR-30d and MTDH pcDNA were co-transfected into U266 cells, and the results of WB analysis revealed that miR-30d attenuated the promoting effect of MTDH on the expression of p-Akt. Therefore, miR-30d can partially reverse the carcinogenic effects of MTDH, suggesting that miR-30d may prove to be a novel potential target for use in the treatment of MM.

However, our study still has some shortcomings. We need to include a greater number of serum samples in the future to obtain a more accurate verification. In addition, we lacked follow-up data for the long-term survival analysis of miR-30d, and in future studies, we aim to examine its prognostic role in MM. Furthermore, as a serum biomarker, a single miRNA may not have sufficient diagnostic effectiveness; the expression of a panel of miRNAs may yield greater significance to the clinical application. In future studies, we aim to combine miR-30d with other important MM-associated miRNAs to evaluate the clinical diagnostic value. Our preliminary experiments were performed only on the U266 cell line and this may not represent the responses of all cells. Thus, in the future, we also aim to perform the same experiments using other cell lines to validate our findings.

In conclusion, the results of this study indicate that the serum expression level of miR-30d is significantly downregulated in patients with MM and it has a considerable diagnostic value. Moreover, miR-30d exerts a significant antitumor effect on U266 cells. The underlying mechanisms involve the binding of this miRNA to its target gene, MTDH, and this result in the decreased expression of this gene. The activation of MTDH downstream the PI3K/Akt signaling pathway is then inhibited, leading to a decrease in cell proliferation and the induction of cell apoptosis. Our preliminary results revealed that miR-30d has great potential for use as a novel serological marker and therapeutic target for MM.

Funding

The present study was supported by grants from the Jiangsu Provincial Project of Invigorating Health Through Science and Technology (LJ201133); Jiangsu Provincial Funds for Six Categories of Top Talents (WS-066), and the Research project of Jiangsu provincial health and Family Planning Commission (H201526).

Availability of data and materials

The datasets used and/or analyzed during the current study are available from the corresponding author on reasonable request.

Authors’ contributions

BZ and HCh wrote the initial draft, designed and conceived the study. HCo, SJ and XW designed and conceived the study and revised the manuscript. RJ, LS designed and performed the experiments. XZ, YP and CJ contributed to the acquisition and analysis of data for the work. All authors have read and approved the final manuscript.

Ethics approval and consent to participate

All procedures performed in this study involving human participants were in accordance with the ethical standards of the institutional and national research committee and with the 1964 Helsinki Declaration and its later amendments or comparable ethical standards. This study was approved by Ethics Committee of the Hospital Affiliated to Nantong University and the committee’s reference number was 2015-007. Informed consent was obtained from all individual participants included in the study.

Consent for publication

Not applicable.

Competing interests

The authors declare that they have no competing interests.

Acknowledgments

Not applicable.

References

1 

Bergsagel PL, Kuehl WM, Zhan F, Sawyer J, Barlogie B and Shaughnessy J Jr: Cyclin D dysregulation: An early and unifying pathogenic event in multiple myeloma. Blood. 106:296–303. 2005. View Article : Google Scholar

2 

Herrinton LJ, Demers PA, Koepsell TD, Weiss NS, Daling JR, Taylor JW, Lyon JL, Swanson GM and Greenberg RS: Epidemiology of the M-component immunoglobulin types of multiple myeloma. Cancer Causes Control. 4:83–92. 1993. View Article : Google Scholar : PubMed/NCBI

3 

Lyubimova NV, Timofeev YS, Abaev VM, Votyakova OM and Kushlinskii NE: Immunochemical Diagnosis of Multiple Myeloma. Bull Exp Biol Med. 165:84–87. 2018. View Article : Google Scholar : PubMed/NCBI

4 

No authors listed. Pharmacokinetics and pharmacodynamics of a 13-mer LNA-inhibitor-miR-221 in mice and non-human primates. Mol Ther Nucleic Acids. 5:e3362016. View Article : Google Scholar : PubMed/NCBI

5 

Guo J, McKenna SL, O’Dwyer ME, Cahill MR and O’Driscoll CM: RNA interference for multiple myeloma therapy: Targeting signal transduction pathways. Expert Opin Ther Targets. 20:107–121. 2016. View Article : Google Scholar

6 

Liang B, Yin JJ and Zhan XR: MiR-301a promotes cell proliferation by directly targeting TIMP2 in multiple myeloma. Int J Clin Exp Pathol. 8:9168–9174. 2015.PubMed/NCBI

7 

Yang Y, Li F, Saha MN, Abdi J, Qiu L and Chang H: miR-137 and miR-197 Induce Apoptosis and Suppress Tumorigenicity by Targeting MCL-1 in Multiple Myeloma. Clin Cancer Res. 21:2399–2411. 2015. View Article : Google Scholar : PubMed/NCBI

8 

Calura E, Bisognin A, Manzoni M, Todoerti K, Taiana E, Sales G, Morgan GJ, Tonon G, Amodio N, Tassone P, et al: Disentangling the microRNA regulatory milieu in multiple myeloma: Integrative genomics analysis outlines mixed miRNA-TF circuits and pathway-derived networks modulated in t(4;14) patients. Oncotarget. 7:2367–2378. 2016. View Article : Google Scholar :

9 

Yang WC and Lin SF: Mechanisms of drug resistance in relapse and refractory multiple myeloma. BioMed Res Int. 2015:3414302015. View Article : Google Scholar : PubMed/NCBI

10 

Di Martino MT, Leone E, Amodio N, Foresta U, Lionetti M, Pitari MR, Cantafio ME, Gullà A, Conforti F, Morelli E, et al: Synthetic miR-34a mimics as a novel therapeutic agent for multiple myeloma: In vitro and in vivo evidence. Clin Cancer Res. 18:6260–6270. 2012. View Article : Google Scholar : PubMed/NCBI

11 

Du J, Liu S, He J, Liu X, Qu Y, Yan W, Fan J, Li R, Xi H, Fu W, et al: MicroRNA-451 regulates stemness of side population cells via PI3K/Akt/mTOR signaling pathway in multiple myeloma. Oncotarget. 6:14993–15007. 2015. View Article : Google Scholar : PubMed/NCBI

12 

Zheng P, Guo H, Li G, Han S, Luo F and Liu Y: PSMB4 promotes multiple myeloma cell growth by activating NF-κB-miR-21 signaling. Biochem Biophys Res Commun. 458:328–333. 2015. View Article : Google Scholar : PubMed/NCBI

13 

Grasedieck S, Sorrentino A, Langer C, Buske C, Döhner H, Mertens D and Kuchenbauer F: Circulating microRNAs in hematological diseases: Principles, challenges, and perspectives. Blood. 121:4977–4984. 2013. View Article : Google Scholar : PubMed/NCBI

14 

Rocci A, Hofmeister CC, Geyer S, Stiff A, Gambella M, Cascione L, Guan J, Benson DM, Efebera YA, Talabere T, et al: Circulating miRNA markers show promise as new prognosticators for multiple myeloma. Leukemia. 28:1922–1926. 2014. View Article : Google Scholar : PubMed/NCBI

15 

Li F, Xu Y, Deng S, Li Z, Zou D, Yi S, Sui W, Hao M and Qiu L: MicroRNA-15a/16-1 cluster located at chromosome 13q14 is downregulated but displays different expression pattern and prognostic significance in multiple myeloma. Oncotarget. 6:38270–38282. 2015. View Article : Google Scholar : PubMed/NCBI

16 

Yang X, Zhong X, Tanyi JL, Shen J, Xu C, Gao P, Zheng TM, DeMichele A and Zhang L: mir-30d Regulates multiple genes in the autophagy pathway and impairs autophagy process in human cancer cells. Biochem Biophys Res Commun. 431:617–622. 2013. View Article : Google Scholar : PubMed/NCBI

17 

Ye Z, Zhao L, Li J, Chen W and Li X: miR-30d blocked transforming growth factor β1-induced epithelial-mesenchymal transition by targeting snail in ovarian cancer cells. Int J Gynecol Cancer. 25:1574–1581. 2015. View Article : Google Scholar : PubMed/NCBI

18 

Zhao JJ, Lin J, Zhu D, Wang X, Brooks D, Chen M, Chu ZB, Takada K, Ciccarelli B, Admin S, et al: miR-30-5p functions as a tumor suppressor and novel therapeutic tool by targeting the oncogenic Wnt/β-catenin/BCL9 pathway. Cancer Res. 74:1801–1813. 2014. View Article : Google Scholar : PubMed/NCBI

19 

Wu C, Jin B, Chen L, Zhuo D, Zhang Z, Gong K and Mao Z: MiR-30d induces apoptosis and is regulated by the Akt/FOXO pathway in renal cell carcinoma. Cell Signal. 25:1212–1221. 2013. View Article : Google Scholar : PubMed/NCBI

20 

Wan L, Hu G, Wei Y, Yuan M, Bronson RT, Yang Q, Siddiqui J, Pienta KJ and Kang Y: Genetic ablation of metadherin inhibits autochthonous prostate cancer progression and metastasis. Cancer Res. 74:5336–5347. 2014. View Article : Google Scholar : PubMed/NCBI

21 

Hu G, Chong RA, Yang Q, Wei Y, Blanco MA, Li F, Reiss M, Au JL, Haffty BG and Kang Y: MTDH activation by 8q22 genomic gain promotes chemoresistance and metastasis of poor-prognosis breast cancer. Cancer Cell. 15:9–20. 2009. View Article : Google Scholar :

22 

Yao Y, Gu X, Liu H, Wu G, Yuan D, Yang X and Song Y: Metadherin regulates proliferation and metastasis via actin cytoskeletal remodelling in non-small cell lung cancer. Br J Cancer. 111:355–364. 2014. View Article : Google Scholar : PubMed/NCBI

23 

Liu X, Wang D, Liu H, Feng Y, Zhu T, Zhang L, Zhu B and Zhang Y: Knockdown of astrocyte elevated gene-1 (AEG-1) in cervical cancer cells decreases their invasiveness, epithelial to mesenchymal transition, and chemoresistance. Cell Cycle. 13:1702–1707. 2014. View Article : Google Scholar : PubMed/NCBI

24 

Gu C, Feng L, Peng H, Yang H, Feng Z and Yang Y: MTDH is an oncogene in multiple myeloma, which is suppressed by Bortezomib treatment. Oncotarget. 7:4559–4569. 2016. View Article : Google Scholar :

25 

Pichiorri F, Suh SS, Rocci A, De Luca L, Taccioli C, Santhanam R, Zhou W, Benson DM Jr, Hofmainster C, Alder H, et al: Downregulation of p53-inducible microRNAs 192, 194, and 215 impairs the p53/MDM2 autoregulatory loop in multiple myeloma development. Cancer Cell. 18:367–381. 2010. View Article : Google Scholar : PubMed/NCBI

26 

Livak KJ and Schmittgen TD: Analysis of relative gene expression data using real-time quantitative PCR and the 2(−Delta Delta C(T)) method. Methods. 25:402–408. 2001. View Article : Google Scholar

27 

Jagannathan S, Vad N, Vallabhapurapu S, Vallabhapurapu S, Anderson KC and Driscoll JJ: MiR-29b replacement inhibits proteasomes and disrupts aggresome+autophagosome formation to enhance the antimyeloma benefit of bortezomib. Leukemia. 29:727–738. 2015. View Article : Google Scholar :

28 

Misiewicz-Krzeminska I, Sarasquete ME, Quwaider D, Krzeminski P, Ticona FV, Paíno T, Delgado M, Aires A, Ocio EM, García-Sanz R, et al: Restoration of microRNA-214 expression reduces growth of myeloma cells through positive regulation of P53 and inhibition of DNA replication. Haematologica. 98:640–648. 2013. View Article : Google Scholar :

29 

Zhang Q, Wang LQ, Wong KY, Li ZY and Chim CS: Infrequent DNA methylation of miR-9-1 and miR-9-3 in multiple myeloma. J Clin Pathol. 68:557–561. 2015. View Article : Google Scholar : PubMed/NCBI

30 

Chi J, Ballabio E, Chen XH, Kušec R, Taylor S, Hay D, Tramonti D, Saunders NJ, Littlewood T, Pezzella F, et al: MicroRNA expression in multiple myeloma is associated with genetic subtype, isotype and survival. Biol Direct. 6:232011. View Article : Google Scholar : PubMed/NCBI

31 

Zhao JJ and Carrasco RD: Crosstalk between microRNA30a/b/c/ d/e-5p and the canonical Wnt pathway: Implications for multiple myeloma therapy. Cancer Res. 74:5351–5358. 2014. View Article : Google Scholar : PubMed/NCBI

32 

Kubiczkova L, Kryukov F, Slaby O, Dementyeva E, Jarkovsky J, Nekvindova J, Radova L, Greslikova H, Kuglik P, Vetesnikova E, et al: Circulating serum microRNAs as novel diagnostic and prognostic biomarkers for multiple myeloma and monoclonal gammopathy of undetermined significance. Haematologica. 99:511–518. 2014. View Article : Google Scholar :

33 

Qu X, Zhao M, Wu S, Yu W, Xu J, Xu J, Li J and Chen L: Circulating microRNA 483-5p as a novel biomarker for diagnosis survival prediction in multiple myeloma. Med Oncol. 31:2192014. View Article : Google Scholar : PubMed/NCBI

34 

Yyusnita N, Norsiah, Zakiah I, Chang KM, Purushotaman VS, Zubaidah Z and Jamal R: MicroRNA (miRNA) expression profiling of peripheral blood samples in multiple myeloma patients using microarray. Malays J Pathol. 34:133–143. 2012.

35 

Sevcikova S, Kubiczkova L, Sedlarikova L, Slaby O and Hajek R: Serum miR-29a as a marker of multiple myeloma. Leuk Lymphoma. 54:189–191. 2013. View Article : Google Scholar

36 

Su SF, Chang YW, Andreu-Vieyra C, Fang JY, Yang Z, Han B, Lee AS and Liang G: miR-30d, miR-181a and miR-199a-5p cooperatively suppress the endoplasmic reticulum chaperone and signaling regulator GRP78 in cancer. Oncogene. 32:4694–4701. 2013. View Article : Google Scholar :

37 

Xuan H, Xue W, Pan J, Sha J, Dong B and Huang Y: Downregulation of miR-221, -30d, and -15a contributes to pathogenesis of prostate cancer by targeting Bmi-1. Biochemistry (Mosc). 80:276–283. 2015. View Article : Google Scholar

38 

Yao J, Liang L, Huang S, Ding J, Tan N, Zhao Y, Yan M, Ge C, Zhang Z, Chen T, et al: MicroRNA-30d promotes tumor invasion and metastasis by targeting Galphai2 in hepatocellular carcinoma. Hepatology. 51:846–856. 2010.PubMed/NCBI

39 

Chen D, Guo W, Qiu Z, Wang Q, Li Y, Liang L, Liu L, Huang S, Zhao Y and He X: MicroRNA-30d-5p inhibits tumour cell proliferation and motility by directly targeting CCNE2 in non-small cell lung cancer. Cancer Lett. 362:208–217. 2015. View Article : Google Scholar : PubMed/NCBI

40 

Yu C, Liu Y, Tan H, Li G, Su Z, Ren S, Zhu G, Tian Y, Qiu Y and Zhang X: Metadherin regulates metastasis of squamous cell carcinoma of the head and neck via AKT signalling pathway-mediated epithelial-mesenchymal transition. Cancer Lett. 343:258–267. 2014. View Article : Google Scholar

41 

Xu H, Liu C, Zhang Y, Guo X, Liu Z, Luo Z, Chang Y, Liu S, Sun Z and Wang X: Let-7b-5p regulates proliferation and apoptosis in multiple myeloma by targeting IGF1R. Acta Biochim Biophys Sin (Shanghai). 46:965–972. 2014. View Article : Google Scholar

42 

Hu Y, Lin J, Fang H, Fang J, Li C, Chen W, Liu S, Ondrejka S, Gong Z, Reu F, et al: Targeting the MALAT1/PARP1/LIG3 complex induces DNA damage and apoptosis in multiple myeloma. Leukemia. Mar 22–2018, Epub ahead of print. View Article : Google Scholar

43 

Li WF, Ou Q, Dai H and Liu CA: Lentiviral-mediated short hairpin RNA knockdown of MTDH inhibits cell growth and induces apoptosis by regulating the PTEN/AKT pathway in hepatocellular carcinoma. Int J Mol Sci. 16:19419–19432. 2015. View Article : Google Scholar :

Related Articles

  • Abstract
  • View
  • Download
  • Twitter
Copy and paste a formatted citation
Spandidos Publications style
Zhu B, Chen H, Zhang X, Pan Y, Jing R, Shen L, Wang X, Ju S, Jin C, Cong H, Cong H, et al: Serum miR-30d as a novel biomarker for multiple myeloma and its antitumor role in U266 cells through the targeting of the MTDH/PI3K/Akt signaling pathway. Int J Oncol 53: 2131-2144, 2018.
APA
Zhu, B., Chen, H., Zhang, X., Pan, Y., Jing, R., Shen, L. ... Cong, H. (2018). Serum miR-30d as a novel biomarker for multiple myeloma and its antitumor role in U266 cells through the targeting of the MTDH/PI3K/Akt signaling pathway. International Journal of Oncology, 53, 2131-2144. https://doi.org/10.3892/ijo.2018.4532
MLA
Zhu, B., Chen, H., Zhang, X., Pan, Y., Jing, R., Shen, L., Wang, X., Ju, S., Jin, C., Cong, H."Serum miR-30d as a novel biomarker for multiple myeloma and its antitumor role in U266 cells through the targeting of the MTDH/PI3K/Akt signaling pathway". International Journal of Oncology 53.5 (2018): 2131-2144.
Chicago
Zhu, B., Chen, H., Zhang, X., Pan, Y., Jing, R., Shen, L., Wang, X., Ju, S., Jin, C., Cong, H."Serum miR-30d as a novel biomarker for multiple myeloma and its antitumor role in U266 cells through the targeting of the MTDH/PI3K/Akt signaling pathway". International Journal of Oncology 53, no. 5 (2018): 2131-2144. https://doi.org/10.3892/ijo.2018.4532
Copy and paste a formatted citation
x
Spandidos Publications style
Zhu B, Chen H, Zhang X, Pan Y, Jing R, Shen L, Wang X, Ju S, Jin C, Cong H, Cong H, et al: Serum miR-30d as a novel biomarker for multiple myeloma and its antitumor role in U266 cells through the targeting of the MTDH/PI3K/Akt signaling pathway. Int J Oncol 53: 2131-2144, 2018.
APA
Zhu, B., Chen, H., Zhang, X., Pan, Y., Jing, R., Shen, L. ... Cong, H. (2018). Serum miR-30d as a novel biomarker for multiple myeloma and its antitumor role in U266 cells through the targeting of the MTDH/PI3K/Akt signaling pathway. International Journal of Oncology, 53, 2131-2144. https://doi.org/10.3892/ijo.2018.4532
MLA
Zhu, B., Chen, H., Zhang, X., Pan, Y., Jing, R., Shen, L., Wang, X., Ju, S., Jin, C., Cong, H."Serum miR-30d as a novel biomarker for multiple myeloma and its antitumor role in U266 cells through the targeting of the MTDH/PI3K/Akt signaling pathway". International Journal of Oncology 53.5 (2018): 2131-2144.
Chicago
Zhu, B., Chen, H., Zhang, X., Pan, Y., Jing, R., Shen, L., Wang, X., Ju, S., Jin, C., Cong, H."Serum miR-30d as a novel biomarker for multiple myeloma and its antitumor role in U266 cells through the targeting of the MTDH/PI3K/Akt signaling pathway". International Journal of Oncology 53, no. 5 (2018): 2131-2144. https://doi.org/10.3892/ijo.2018.4532
Follow us
  • Twitter
  • LinkedIn
  • Facebook
About
  • Spandidos Publications
  • Careers
  • Cookie Policy
  • Privacy Policy
How can we help?
  • Help
  • Live Chat
  • Contact
  • Email to our Support Team