Spandidos Publications Logo
  • About
    • About Spandidos
    • Aims and Scopes
    • Abstracting and Indexing
    • Editorial Policies
    • Reprints and Permissions
    • Job Opportunities
    • Terms and Conditions
    • Contact
  • Journals
    • All Journals
    • Oncology Letters
      • Oncology Letters
      • Information for Authors
      • Editorial Policies
      • Editorial Board
      • Aims and Scope
      • Abstracting and Indexing
      • Bibliographic Information
      • Archive
    • International Journal of Oncology
      • International Journal of Oncology
      • Information for Authors
      • Editorial Policies
      • Editorial Board
      • Aims and Scope
      • Abstracting and Indexing
      • Bibliographic Information
      • Archive
    • Molecular and Clinical Oncology
      • Molecular and Clinical Oncology
      • Information for Authors
      • Editorial Policies
      • Editorial Board
      • Aims and Scope
      • Abstracting and Indexing
      • Bibliographic Information
      • Archive
    • Experimental and Therapeutic Medicine
      • Experimental and Therapeutic Medicine
      • Information for Authors
      • Editorial Policies
      • Editorial Board
      • Aims and Scope
      • Abstracting and Indexing
      • Bibliographic Information
      • Archive
    • International Journal of Molecular Medicine
      • International Journal of Molecular Medicine
      • Information for Authors
      • Editorial Policies
      • Editorial Board
      • Aims and Scope
      • Abstracting and Indexing
      • Bibliographic Information
      • Archive
    • Biomedical Reports
      • Biomedical Reports
      • Information for Authors
      • Editorial Policies
      • Editorial Board
      • Aims and Scope
      • Abstracting and Indexing
      • Bibliographic Information
      • Archive
    • Oncology Reports
      • Oncology Reports
      • Information for Authors
      • Editorial Policies
      • Editorial Board
      • Aims and Scope
      • Abstracting and Indexing
      • Bibliographic Information
      • Archive
    • Molecular Medicine Reports
      • Molecular Medicine Reports
      • Information for Authors
      • Editorial Policies
      • Editorial Board
      • Aims and Scope
      • Abstracting and Indexing
      • Bibliographic Information
      • Archive
    • World Academy of Sciences Journal
      • World Academy of Sciences Journal
      • Information for Authors
      • Editorial Policies
      • Editorial Board
      • Aims and Scope
      • Abstracting and Indexing
      • Bibliographic Information
      • Archive
    • International Journal of Functional Nutrition
      • International Journal of Functional Nutrition
      • Information for Authors
      • Editorial Policies
      • Editorial Board
      • Aims and Scope
      • Abstracting and Indexing
      • Bibliographic Information
      • Archive
    • International Journal of Epigenetics
      • International Journal of Epigenetics
      • Information for Authors
      • Editorial Policies
      • Editorial Board
      • Aims and Scope
      • Abstracting and Indexing
      • Bibliographic Information
      • Archive
    • Medicine International
      • Medicine International
      • Information for Authors
      • Editorial Policies
      • Editorial Board
      • Aims and Scope
      • Abstracting and Indexing
      • Bibliographic Information
      • Archive
  • Articles
  • Information
    • Information for Authors
    • Information for Reviewers
    • Information for Librarians
    • Information for Advertisers
    • Conferences
  • Language Editing
Spandidos Publications Logo
  • About
    • About Spandidos
    • Aims and Scopes
    • Abstracting and Indexing
    • Editorial Policies
    • Reprints and Permissions
    • Job Opportunities
    • Terms and Conditions
    • Contact
  • Journals
    • All Journals
    • Biomedical Reports
      • Information for Authors
      • Editorial Policies
      • Editorial Board
      • Aims and Scope
      • Abstracting and Indexing
      • Bibliographic Information
      • Archive
    • Experimental and Therapeutic Medicine
      • Information for Authors
      • Editorial Policies
      • Editorial Board
      • Aims and Scope
      • Abstracting and Indexing
      • Bibliographic Information
      • Archive
    • International Journal of Epigenetics
      • Information for Authors
      • Editorial Policies
      • Editorial Board
      • Aims and Scope
      • Abstracting and Indexing
      • Bibliographic Information
      • Archive
    • International Journal of Functional Nutrition
      • Information for Authors
      • Editorial Policies
      • Editorial Board
      • Aims and Scope
      • Abstracting and Indexing
      • Bibliographic Information
      • Archive
    • International Journal of Molecular Medicine
      • Information for Authors
      • Editorial Policies
      • Editorial Board
      • Aims and Scope
      • Abstracting and Indexing
      • Bibliographic Information
      • Archive
    • International Journal of Oncology
      • Information for Authors
      • Editorial Policies
      • Editorial Board
      • Aims and Scope
      • Abstracting and Indexing
      • Bibliographic Information
      • Archive
    • Medicine International
      • Information for Authors
      • Editorial Policies
      • Editorial Board
      • Aims and Scope
      • Abstracting and Indexing
      • Bibliographic Information
      • Archive
    • Molecular and Clinical Oncology
      • Information for Authors
      • Editorial Policies
      • Editorial Board
      • Aims and Scope
      • Abstracting and Indexing
      • Bibliographic Information
      • Archive
    • Molecular Medicine Reports
      • Information for Authors
      • Editorial Policies
      • Editorial Board
      • Aims and Scope
      • Abstracting and Indexing
      • Bibliographic Information
      • Archive
    • Oncology Letters
      • Information for Authors
      • Editorial Policies
      • Editorial Board
      • Aims and Scope
      • Abstracting and Indexing
      • Bibliographic Information
      • Archive
    • Oncology Reports
      • Information for Authors
      • Editorial Policies
      • Editorial Board
      • Aims and Scope
      • Abstracting and Indexing
      • Bibliographic Information
      • Archive
    • World Academy of Sciences Journal
      • Information for Authors
      • Editorial Policies
      • Editorial Board
      • Aims and Scope
      • Abstracting and Indexing
      • Bibliographic Information
      • Archive
  • Articles
  • Information
    • For Authors
    • For Reviewers
    • For Librarians
    • For Advertisers
    • Conferences
  • Language Editing
Login Register Submit
  • This site uses cookies
  • You can change your cookie settings at any time by following the instructions in our Cookie Policy. To find out more, you may read our Privacy Policy.

    I agree
Search articles by DOI, keyword, author or affiliation
Search
Advanced Search
presentation
Molecular Medicine Reports
Join Editorial Board Propose a Special Issue
Print ISSN: 1791-2997 Online ISSN: 1791-3004
Journal Cover
February-2015 Volume 11 Issue 2

Full Size Image

Sign up for eToc alerts
Recommend to Library

Journals

International Journal of Molecular Medicine

International Journal of Molecular Medicine

International Journal of Molecular Medicine is an international journal devoted to molecular mechanisms of human disease.

International Journal of Oncology

International Journal of Oncology

International Journal of Oncology is an international journal devoted to oncology research and cancer treatment.

Molecular Medicine Reports

Molecular Medicine Reports

Covers molecular medicine topics such as pharmacology, pathology, genetics, neuroscience, infectious diseases, molecular cardiology, and molecular surgery.

Oncology Reports

Oncology Reports

Oncology Reports is an international journal devoted to fundamental and applied research in Oncology.

Experimental and Therapeutic Medicine

Experimental and Therapeutic Medicine

Experimental and Therapeutic Medicine is an international journal devoted to laboratory and clinical medicine.

Oncology Letters

Oncology Letters

Oncology Letters is an international journal devoted to Experimental and Clinical Oncology.

Biomedical Reports

Biomedical Reports

Explores a wide range of biological and medical fields, including pharmacology, genetics, microbiology, neuroscience, and molecular cardiology.

Molecular and Clinical Oncology

Molecular and Clinical Oncology

International journal addressing all aspects of oncology research, from tumorigenesis and oncogenes to chemotherapy and metastasis.

World Academy of Sciences Journal

World Academy of Sciences Journal

Multidisciplinary open-access journal spanning biochemistry, genetics, neuroscience, environmental health, and synthetic biology.

International Journal of Functional Nutrition

International Journal of Functional Nutrition

Open-access journal combining biochemistry, pharmacology, immunology, and genetics to advance health through functional nutrition.

International Journal of Epigenetics

International Journal of Epigenetics

Publishes open-access research on using epigenetics to advance understanding and treatment of human disease.

Medicine International

Medicine International

An International Open Access Journal Devoted to General Medicine.

Journal Cover
February-2015 Volume 11 Issue 2

Full Size Image

Sign up for eToc alerts
Recommend to Library

  • Article
  • Citations
    • Cite This Article
    • Download Citation
    • Create Citation Alert
    • Remove Citation Alert
    • Cited By
  • Similar Articles
    • Related Articles (in Spandidos Publications)
    • Similar Articles (Google Scholar)
    • Similar Articles (PubMed)
  • Download PDF
  • Download XML
  • View XML
Article Open Access

Ginsenoside‑Rg5 induces apoptosis and DNA damage in human cervical cancer cells

  • Authors:
    • Li‑Dan Liang
    • Tao He
    • Ting‑Wei Du
    • Yong‑Gang Fan
    • Dian‑Sen Chen
    • Yan Wang
  • View Affiliations / Copyright

    Affiliations: Department of Obstetrics and Gynecology, The First Affiliated Hospital of Henan University of Science and Technology, Luoyang, Henan 471003, P.R. China
    Copyright: © Liang et al. This is an open access article distributed under the terms of Creative Commons Attribution License [CC BY_NC 3.0].
  • Pages: 940-946
    |
    Published online on: October 30, 2014
       https://doi.org/10.3892/mmr.2014.2821
  • Expand metrics +
Metrics: Total Views: 0 (Spandidos Publications: | PMC Statistics: )
Metrics: Total PDF Downloads: 0 (Spandidos Publications: | PMC Statistics: )
Cited By (CrossRef): 0 citations Loading Articles...

This article is mentioned in:



Abstract

Panax ginseng is traditionally used as a remedy for cancer, inflammation, stress and aging, and ginsenoside‑Rg5 is a major bioactive constituent of steamed ginseng. The present study aimed to evaluate whether ginsenoside‑Rg5 had any marked cytotoxic, apoptotic or DNA‑damaging effects in human cervical cancer cells. Five human cervical cancer cell lines (HeLa, MS751, C33A, Me180 and HT‑3) were used to investigate the cytotoxicity of ginsenoside‑Rg5 using a 3‑(4,5‑dimethylthiazol‑2‑yl)‑2,5‑diphenyltetrazolium bromide assay. Additionally, the effects of ginsenoside‑Rg5 on the apoptosis of HeLa and MS751 cells were detected using DNA ladder assays and flow cytometry. DNA damage was assessed in the HeLa and MS751 cells using alkaline comet assays and by detection of γH2AX focus formation. The HeLa and MS751 cells were significantly more sensitive to ginsenoside‑Rg5 treatment compared with the C‑33A, HT‑3 and Me180 cells. As expected, ginsenoside‑Rg5 induced significant concentration‑ and time‑dependent increases in apoptosis. In addition, ginsenoside‑Rg5 induced significant concentration‑dependent increases in the level of DNA damage compared with the negative control. Consistent with the comet assay data, the percentage of γH2AX‑positive HeLa and MS751 cells also revealed that ginsenoside‑Rg5 caused DNA double‑strands to break in a concentration‑dependent manner. In conclusion, ginsenoside‑Rg5 had marked genotoxic effects in the HeLa and MS751 cells and, thus, demonstrates potential as a genotoxic or cytotoxic drug for the treatment of cervical cancer.

Introduction

Cervical cancer, which develops in the tissues on the surface of the cervix, is one of the most common types of cancer affecting females worldwide, with >510,000 new cases and 288,000 mortalities per year (1). The main risk factor for developing cervical cancer is contraction of human papillomavirus (HPV), which is the cause of almost all cases of cervical cancer (2). The introduction of HPV vaccines has afforded major advances in the prevention and management of cervical cancer; however, current vaccines can prevent only ~70% of cases (1). HPV infections are often asymptomatic and transient, but can promote in situ cervical pre-cancer, although the majority of cases spontaneously regress, indicating that HPV alone is not sufficient to cause cervical cancer. In addition, females in the early stages of cervical cancer may not exhibit any symptoms (2). Regular Pap tests are now more common, making cervical cancer more detectable (3), and the early detection of cervical cancer tends to lead to more favorable treatment outcomes compared with the detection of more advanced stages (4).

There are several treatment options for cervical cancer, including radiation and chemotherapy, which can be used in conjunction with various herbal remedies (5,6). While controversial in the medical field, herbal treatments can produce positive results when used alongside more standard therapies (7). Furthermore, traditional Chinese medicine (TCM) combined with a healthy lifestyle can often lead to the complete resolution of mild and moderate diseases (8). Several doctors have used the TCM ginseng ginsenoside-Rh2 in an attempt to further improve immune system function, inhibit cancer cell proliferation and induce the transformation of normal cells in patients with cervical cancer. Additionally, when used at a dose of 60 g/kg, sophora root has a significant effect on the development and progression of cervical cancer in mice (http://www.acupuncture.com/herbs/cancerherbc.htm. Accessed March 4, 2013).

TCM is a holistic medicinal system, which includes the use of herbal medicines, acupuncture and moxibustion, tuina, dietary therapy and qigong. TCM has specific methods for diagnosis and treatment, primarily associated with differentiation of the syndrome and the prescription of herbal formulas (9). A systematic review of case reports reveals that there is an abundance of support for the use of TCMs as therapy for a variety of types of cancer, suggesting the potential benefits of these therapies (10).

The use of ginseng as a TCM is common in the treatment of diabetes, cancer, stress and allergies in several Asian countries (11). In particular, heat-processed ginseng, which has been used for the treatment of cancer, inflammation and aging, contains ginsenoside-Rg5 (Fig. 1) as a main constituent (12–14); ginsenoside-Rg5 belongs to the family of protopanaxadiol ginsenosides (12,13) and has been demonstrated to exhibit marked anticancer activity (15,16), antidermatitic activity (17), anti-inflammatory effects in mouse lungs (18), neuroprotective effects (19) and microglial activation (20). However, the effects of ginsenoside-Rg5 on cervical cancer remain to be elucidated. During screening for the identification of TCMs that inhibit the progression of cervical cancer, heat-processed ginseng and its main constituent ginsenoside-Rg5 potently induced apoptosis and DNA damage in human cervical cancer cells in vitro. Therefore the present study investigated the applicability of ginsenoside-Rg5 as a potential cytotoxic or genotoxic drug for the treatment of cervical cancer.

Figure 1

Chemical structure of ginsenoside-Rg5.

Materials and methods

Cell lines

The human cervical cancer cell lines, C-33A (cat. no. HTB-31), HT-3 (cat. no. HTB-32), Me180 (cat. no. HTB-33) and MS751 (cat. no. HTB-34), were obtained from American Type Culture Collection (Manassas, VA, USA). HeLa cells, derived from human cervical carcinoma, were purchased from the Cell Bank of the Type Culture Collection of the Chinese Academy of Sciences (Shanghai, China). The HeLa cells were cultured in Dulbecco’s modified Eagle’s medium (DMEM) supplemented with 10% fetal bovine serum (FBS) and 1% streptomycin and penicillin, followed by incubation at 37°C in a 5% CO2 incubator. The C33A cells were cultured in DMEM containing l-glutamine, 10% FBS, 1% non-essential amino acids and 1% sodium pyruvate. The HT-3 and Me180 cells were cultured in McCoy’s medium (Sigma-Aldrich, St. Louis, MO, USA) with l-glutamine and 10% FBS. The MS751 cells were cultured in Eagle’s minimum essential medium (Sigma-Aldrich) with l-glutamine, 10% FBS, 1% non-essential amino acids and 1% sodium pyruvate.

Chemicals and reagents

Ginsenoside-Rg5 (purity>95%) was provided by Dr WM Zhao at the Shanghai Institute of Materia Medica of the Chinese Academy of Sciences (Shanghai, China). Dimethylsulfoxide, Trypan blue, low melting agarose, 4′,6-diamidino-2-phenylindole (DAPI), normal melting agarose, 2-amino-2-(hydroxymethyl)-1,3-propanediol, sodium dodecyl sulfate, ethylenediaminetetraacetic acid, 3-(4,5-dimethylthiazol-2-yl)-2,5-diphenyltetrazolium bromide (MTT), N-methyl-N-nitro-N-nitrosoguanidine (MNNG, inducing DNA damage), Tween 20 and paraformaldehyde were obtained from Sigma-Aldrich. Propidium iodide (PI) (21) and DMEM were obtained from Gibco Life Technologies (Carlsbad, CA, USA). The Apoptosis Detection kit I was obtained from BD Pharmingen San Diego, CA, USA). Triton X-100, ethidium bromide, FBS, xylene cyanol and bromphenol blue were obtained from Shanghai Sangon Biotech Co., Ltd. (Shanghai, China).

Cell viability assessment

The cells were seeded into 96-well plates at a density of 5×104 cells per well and left overnight for cell adherence. Cell viability was determined between 12 and 48 h in the presence or absence of metformin using an MTT assay (22). Plates were read using an Automated Microplate Reader (Multiskan EX; Lab Systems, Helskinki, Finland) at a test wavelength of 570 nm.

DNA extraction and the detection of DNA fragmentation

The HeLa and MS751 cells were treated using ginsenoside-Rg5 at concentrations of 0, 2.5 or 5 μM for 12 or 24 h, respectively. Cells treated with 10 μM MNNG for 24 h were used as a positive control (CT). The treated cells were then harvested and washed with phosphate-buffered saline (PBS). DNA was extracted using a Wizard Genomic DNA Purification kit (Promega Corporation, Madison, WI, USA) (23). DNA fragmentation was detected by electrophoresis on a denaturing urea polyacrylamide gel, which was stained using silver nitrate solution (24).

Detection of apoptotic incidence using flow cytometry (25)

Cell apoptosis was determined using an Annexin V-fluorescein isothiocyanate (FITC) apoptosis detection kit I (BD Pharmingen). Briefly, the cells were treated with ginsenoside-Rg5 and MNNG at concentrations between 0 and 5 μM and at 10 μM, respectively, for 24 h. The cells were then washed twice with cold PBS and resuspended in 500 μl binding buffer at a concentration of 5×105 cells/ml. Subsequently, 5 μl annexin V-FITC solution and 5 μl PI (1 mg/ml) were added to the cells at 37°C for 30 min. The cells were analyzed using flow cytometry within 1 h. The number of apoptotic cells were counted and represented as a percentage of the total cell count.

Alkaline comet assay

The HeLa and MS751 cells were treated with 0, 0.625, 1.25, 2.5 or 5 μM ginsenoside-Rg5 for 24 h and were then collected, washed and suspended in PBS (pH 7.4). Subsequently, 30 μl cell samples (1×104 cells) were suspended in 110 μl of 1% molten low-melting-point agarose at 37°C (26). The monosuspension was cast on a microscopic slide that had been covered with a layer of 0.8% regular-melting-point agarose. Images were captured using an Olympus BX53 fluorescent microscope (Olympus Corporation, Tokyo, Japan) using a filter of 515–560 nm. The extent of DNA migration was determined using an image analysis system (CASPLab; www.casp.of.pl) and the tail length, indicating DNA migration from the nucleus, and tail moment (migrated DNA in the tail multiplied by the tail length) were recorded. All cells treated with MNNG (10 μM) were included as positive controls.

γH2AX foci staining

The phosphorylation of histone H2AX as a marker of DNA double-strand breaks (DSBs) was performed, as previously described (24). The HeLa and MS751 cells (5×105) were seeded into six-well culture plates and treated with 0, 0.625, 1.25, 2.5 or 5 μM ginsenoside-Rg5 and 10 μM MNNG for 24 h. Following treatment, the cells were fixed in 4% paraformaldehyde for 15 min, washed with PBS (pH 7.4) and 0.1% Tween 20 and permeabilized in 1% Triton-X 100 for 30 min. Following inhibition with fetal bovine serum (Gibco Life Technologies, Carlsbad, CA, USA) for 60 min, the cells were incubated with rabbit monoclonal anti-gH2AX antibodies (1:1,500; Cell Signaling Technology, Inc., Danvers, MA, USA) overnight at 4°C and conjugated with Alexa594-conjugated anti-rabbit secondary antibodies (1:360, Cell Signaling Technology, Inc.) for 60 min. For nuclear staining, 1 mg/ml DAPI was added to the cells and the cells were incubated for 15 min. The cells were then mounted in antifade media and images were captured using an Olympus BX53 fluorescent microscope (Olympus Corporation). The objectives were set at wavelengths of 594 nm for γH2AX and 350 nm for DAPI.

Statistical analysis

All values are expressed as the mean ± standard error of the mean. The data were analyzed using one-way analysis of variance followed by Student-Newman-Keuls test for multiple comparisons. The Newman-Keuls multiple comparisons test was applied, and P<0.05 and P<0.01 were considered to indicate statistically significant differences.

Results

Ginsenoside-Rg5 inhibits the growth of cervical cancer cells

To determine whether ginsenoside-Rg5 exerted cytotoxic effects on the cervical cancer cells, the cervical cancer cell lines were exposed to various concentrations of ginsenoside-Rg5 and the cell viability was assessed. Although the sensitivities to the treatment varied depending on the cell line, ginsenoside-Rg5 treatment at concentrations ranging from 0.625 to 20 μM for 48 h resulted in concentration-dependent cytotoxicity in the cervical cancer cells (Fig. 2A). The half-maximal inhibitory concentration (IC50), the concentration at which 50% of the cells survive, values of the HeLa and MS751 cells were between 2.5 and 10 μM, while the IC50 values of the C-33A, HT-3 and Me180 cells were all higher than 20 μM (Fig. 2A). To further validate the effects of ginsenoside-Rg5, the cells were exposed to 5 μM ginsenoside-Rg5 for 12, 24 or 48 h. Ginsenoside-Rg5 reduced the viability of the cervical cancer cells in a time-dependent manner (Fig. 2B). The HeLa and MS751 cells had a higher sensitivity to the treatment compared with the C-33A, HT-3 and Me180 cells. Thus, these results suggested that ginsenoside-Rg5 possessed a cytotoxic function in certain cervical cancer cell lines, including HeLa and MS751.

Figure 2

Ginsenoside-Rg5 inhibits the growth of cervical cancer cells. The human cervical cancer cell lines, HeLa, MS751, C33A, Me180 and HT-3, were cultured in medium as described in the Materials and methods. The cells were exposed to (A) 0, 0.625, 1.25, 2.5, 5, 10 or 20 μM ginsenoside-Rg5 for 48 h or (B) 5 μM ginsenoside-Rg5 for 0, 12, 24, or 48 h. Four hours prior to the final analysis, 100 μg/ml MTT was added to the cell culture medium and the cell viability was determined using an MTT assay. The number of cells in the untreated sample was set as 100%. Data are expressed as the mean ± standard deviation of three independent experiments.*P<0.05, **P<0.01 and ***P<0.001, compared with the control. MTT, 3-(4,5-dimethylthiazol-2-yl)-2,5-diphenyltetrazolium bromide.

Ginsenoside-Rg5-induces apoptosis in HeLa and MS751 cells

The HeLa and MS751 cells were significantly more sensitive to ginsenoside-Rg5. Therefore, to determine whether the loss in cell viability induced by ginsenoside-Rg5 was associated with apoptosis, ginsenoside-Rg5-induced apoptosis was examined in these sensitive cell lines using DNA fragmentation analysis and flow cytometry. As shown in Fig. 3A, ginsenoside-Rg5 induced a ladder-like pattern on the urea polyacrylamide gel electrophoresis (PAGE). The DNA in the untreated cells remained intact. At concentrations of 2.5 and 5 μM, ginsenoside-Rg5 led to concentration- and time-dependent increases in DNA fragmentation. In addition, in HeLa and MS751 cells, the fraction of apoptotic cells increased markedly when the cells were treated with 1.25–5 μM ginsenoside-Rg5 (Fig. 3B). Taken together, these results suggested that the anticancer activity of ginsenoside-Rg5 was mediated, in part, by the induction of apoptosis.

Figure 3

Ginsenoside-Rg5 induces apoptosis in HeLa and MS751 cells. (A) Apoptosis-associated DNA fragmentation in HeLa and MS751 cells. (B) Apoptotic rates of HeLa and MS751 cells treated with ginsenoside-Rg5 (0–5 μM) and MNNG (10 μM) for 24 h. Data are expressed as the mean ± standard error of the mean of three independent experiments. *P<0.05 and **P<0.01, vs. negative control (0 μM ginsenoside-Rg5). P-values refer to the comparison of baseline independent characteristics. (C) Flow cytometric analysis of apoptosis using Annexin-V and PI double-staining. MNNG, N-methyl-N-nitro-N-nitrosoguanidin; M, marker of DNA ladder; CT, positive control (10 μM MNNG); PI, propidium iodide.

Ginsenoside-Rg5 induces DNA damage in HeLa and MS751 cells

DNA strand breaks were induced by ginsenoside-Rg5, as demonstrated by the comet assays. The alkaline comet assay revealed that DNA fragments migrated to form comet-like images indicative of DNA damage (27). In the control cells, high-density DNA was observed in the comet heads with smooth margins and intact nuclei. The comet frequencies in the HeLa and MS751 cells were 6.1 and 4.5%, respectively. In the cells treated with ginsenoside-Rg5, the DNA comets exhibited broom-shaped tails. The percentages of comet-positive HeLa and MS751 cells significantly increased at concentrations between 0 and 5 μM compared with the negative control (Fig. 4).

Figure 4

Comet images (magnification, ×200) of alkaline gel electrophoresis demonstrating DNA damage in the HeLa and MS751 cells. Treatment with 10 μM N-methyl-N-nitro-N-nitrosoguanidin was used as a positive control and 300 cells were counted at each concentration.

The mean ± SEM of the tail length and tail moment in the HeLa and MS751 cells are shown in Table I. These results indicated that the cells, which were exposed to different concentrations of ginsenoside-Rg5, exhibited significantly higher DNA damage (P<0.01) compared with the control samples. In these cell lines, ginsenoside-Rg5 significantly increased the tail length (P<0.01) and tail moment (P<0.01) when used at concentrations of 1.25 to 5 μM.

Table I

Parameters of DNA damage from the comet assays of HeLa and MS751 cells exposed to different concentrations of ginsenoside-Rg5.

Table I

Parameters of DNA damage from the comet assays of HeLa and MS751 cells exposed to different concentrations of ginsenoside-Rg5.

Comet assay parameters

Treatment groupTail length (μM)Tail moment



Cell line/compoundConcentrationHeLaMS751HeLaMS751
Negative control0 μM8.15±2.585.45±3.421.54±0.425.12±1.71
Ginsenoside-Rg50.625 μM16.46±4.4121.07±3.518.31±1.3415.09±3.22
1.25 μM30.01±5.21a48.42±9.52a11.42±3.52a25.66±3.16a
2.5 μM39.70±7.44a57.48±8.87a19.33±1.72a33.76±4.21a
5 μM56.24±10.47a72.06±4.70a28.25±2.46a36.31±2.99a
Positive control10 μM87.50±4.23a80.08±2.82a35.27±3.34a43.08±6.36a

{ label (or @symbol) needed for fn[@id='tfn1-mmr-11-02-0940'] } Data are expressed as the mean ± standard error of the mean of tail length and tail moment of the HeLa and MS751 cells in the alkaline comet assay.

a P<0.01, vs. negative control (0 μM ginsenoside-Rg5). represent the significance of DNA damage. P-values refer to the comparison of baseline independent characteristics. Positive control, N-methyl-N-nitro-N-nitrosoguanidine; negative control, phosphate-buffered saline (0 μM ginsenoside-Rg5).

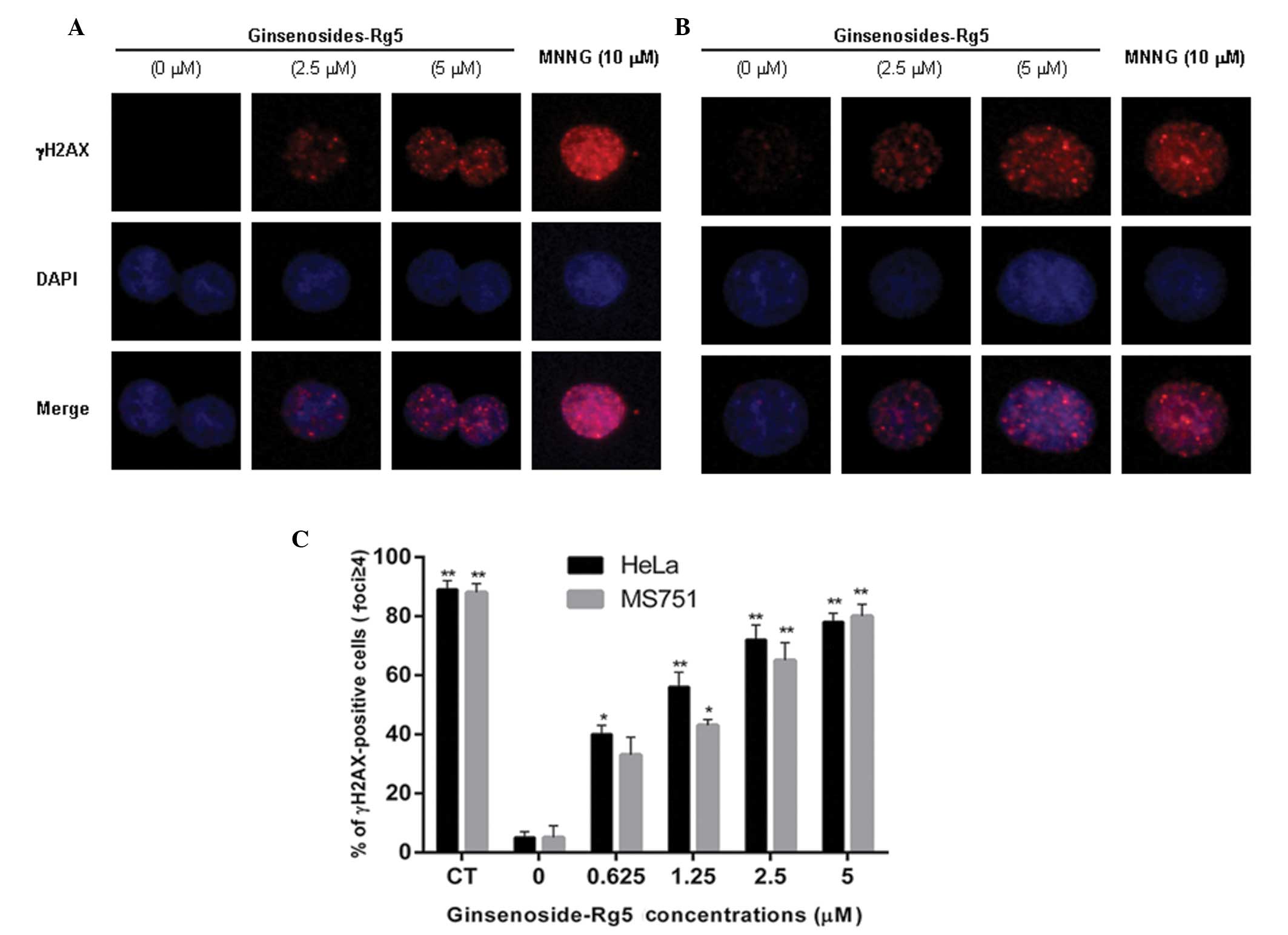
γH2AX foci reveal the induction of DNA DSBs by ginsenoside-Rg5

The phosphorylation of histone H2AX foci formation has been suggested as a sensitive way to detect DNA DSBs (27). A threshold of four or more γH2AX foci/cell is optimal for determining the extent of DNA damage (28). Immunofluorescent images of histone H2AX phosphorylation in the γH2AX-stained HeLa and MS751 cells are shown in Fig. 5A. Ginsenoside-Rg5 caused a concentration-dependent induction of γH2AX foci. In the control, the HeLa and MS751 cells had few γH2AX-positive foci in the nuclei and there were ~5.5% cells containing over four foci (Fig. 5B). All treatments with ginsenoside-Rg5 and MNNG induced the formation of foci and increased the percentages of γH2AX-positive cells. In addition, ginsenoside-Rg5 and MNNG exhibited distinct concentration-dependent effects (P<0.01) on the formation of γH2AX foci in the HeLa and MS751 cells (Fig. 5B).

Figure 5

DNA double-strand breaks were visualized using γH2AX foci formation in the HeLa and MS751 cells. (A) Images of γH2AX foci formation in cells. Anti-γH2AX monoclonal antibodies were used to detect DNA damage foci immunofluorescence and DAPI was used for nuclei staining (magnification, ×400). (B) Percentages of γH2AX-positive cells were measured following treatment with 10 μM MNNG (CT) and 0, 0.625, 1.25, 2.5 or 5 μM ginsenoside-Rg5 for 24 h. Data are expressed as the mean ± standard error of the mean of three independent experiments. *P<0.05 and **P<0.01, compared with the negative control. CT, positive control; MNNG, N-methyl-N-nitro-N-nitrosoguanidin; DAPI, 4′,6-diamidino-2-phenylindole.

Discussion

Conventional chemotherapeutic agents are often toxic to tumor cells and normal cells, which limits their therapeutic use. The identification of anticancer compounds from natural products offers a promising alternative to the use of synthetic compounds due to their favored safety and efficacy (29). Several preclinical and clinical studies have demonstrated the anticancer potential of Panax ginseng, which has been used clinically in China for thousands of years (19). In addition, ginseng is used to combat stress, fatigue, oxidizing agents, cancer and diabetes mellitus (30). The antitumor efficacy of ginseng is attributed mainly to the presence of saponins, also termed ginsenosides, which induce cell death and metastasis. Over 30 ginsenosides, which are triterpene derivatives, have been isolated from the ginseng saponin fraction and the chemical structures of the individual ginsenosides have been identified (15). Several types of eukaryotic cell death, including apoptosis, autophagy, paraptosis, mitotic catastrophe and necrosis have been recognized (31–33), of which apoptosis is the most common mechanism of cell death. Different types of ginsenoside induce apoptosis through a variety of signaling cascades. Ginsenoside-Rh2 and ginsenoside-Rg3 induce apoptosis in A549 lung adenocarcinoma cells, prostate cancer cells (34), hepatoma cells (35) and colorectal cancer cells (36). The induction of apoptosis by other ginsenosides, including Rb2, Rc and RS4, in different types of human tumor cell lines has also been observed (37,38). These findings suggest that the induction of tumor cell apoptosis by ginsenosides may be one of the mechanisms through which these compounds exert their antitumor effects. However, only a few studies have investigated the effects of ginsenosides and, in particular, ginsenoside-Rg5 in human cervical cancer.

Apoptosis, or programmed cell death, is the result of a highly complex cascade of cellular events that result in chromatin condensation and DNA fragmentation (39). It is a fundamental cellular event during development and is essential for radiation or drug-induced cytotoxicity, which is characterized by the cleavage of chromatin DNA into internucleosomal fragments. In the present study, denaturing urea PAGE was used to detect DNA fragmentation and the rate of apoptosis was measured using flow cytometry by double-labeling with annexin V and PI. The data demonstrated that ginsenoside-Rg5 caused concentration- and time-dependent increases in DNA fragmentation.

In addition, the majority of evidence has indicated that ginsenosides induce cell cycle arrest and apoptosis in mammalian tumor cells (35,40). However, few studies have described the genotoxicity of ginsenosides. Thus, the present study investigated the induction of DNA damage by ginsenoside-Rg5 in human cervical cancer cell lines in vitro by using alkaline comet assays and measuring γH2AX foci formation. The alkaline comet assay, a single-cell gel electrophoresis, is a method used to detect DNA strand breaks (41). Additionally, the formation of DNA DSBs induces γH2AX aggregation in the nucleus, thus, the measurement of γH2AX foci formation may be a sensitive method for the detection of DNA DSBs (42). In the present study, these assays revealed concentration-dependent increases in DNA damage, as evidenced by an increase in comet tail sizes with a concomitant reduction in head sizes in the comet assay, as well as an increased number of γH2AX-positive cells in response to ginsenoside-Rg5 treatment. Thus, these results revealed that the presence of γH2AX foci may be indicative of DSBs, confirmed by the comet assay. These results were consistent with those observed in previous studies (16,17), indicating that ginsenoside-Rg5 has antiproliferative and apoptotic activities in cancer cells.

In conclusion, the present study demonstrated that ginsenoside-Rg5 was anticarcinogenic, inducing cell DNA damage and apoptosis in vitro, and the DNA damage induced by ginsenoside-Rg5 may be associated with apoptosis. The results of the present study confirmed the antitumor effects of ginsenoside-Rg5 and the potential of ginsenoside-Rg5 as an agent of chemotherapeutic activity in human cervical cancer cells.

References

1 

Saslow D, Castle PE, Cox JT, et al: American Cancer Society. Guideline for human papillomavirus (HPV) vaccine use to prevent cervical cancer and its precursors. CA Cancer J Clin. 57:7–28. 2007. View Article : Google Scholar : PubMed/NCBI

2 

Steben M and Duarte-Franco E: Human papillomavirus infection: epidemiology and pathophysiology. Gynecol Oncol. 107:S2–S5. 2007. View Article : Google Scholar : PubMed/NCBI

3 

Long HJ 3rd: Management of metastatic cervical cancer: review of the literature. J Clin Oncol. 25:2966–2974. 2007. View Article : Google Scholar : PubMed/NCBI

4 

Brinkman JA, Caffrey AS, Muderspach LI, Roman LD and Kast WM: Inhibitory effect of ginsenoside Rg5 and its metabolite ginsenoside Rh3 in an oxazolone induced mouse chronic dermatitis model. Eur J Gynaecol Oncol. 26:129–142. 2005.

5 

Leitao MM Jr and Chi DS: Recurrent cervical cancer. Curr Treat Options Oncol. 3:105–111. 2002. View Article : Google Scholar : PubMed/NCBI

6 

Yang J, Li J, Sun M and Chen K: Studies of traditional Chinese medicine monomer on HeLa cell of cervical cancer. Pak J Pharm Sci. 27(4 Suppl): 1063–1068. 2014.PubMed/NCBI

7 

Cohen I, Tagliaferri M and Tripathy D: Traditional Chinese medicine in the treatment of breast cancer. Semin Oncol. 29:563–574. 2002. View Article : Google Scholar

8 

Li X, Yang G, Li X, et al: Traditional Chinese medicine in cancer care: a review of controlled clinical studies published in Chinese. PloS One. 8:e603382013. View Article : Google Scholar : PubMed/NCBI

9 

Yang G, Li X, Li X, et al: Traditional chinese medicine in cancer care: a review of case series published in the chinese literature. Evid Based Complement Alternat Med. 2012.7510–7546. 2012.

10 

Liu J, Li X, Liu J, Ma L, Li X and Fønnebø V: Traditional Chinese medicine in cancer care: a review of case reports published in Chinese literature. Forsch Komplementarmed. 18:257–263. 2011. View Article : Google Scholar

11 

Kwon SW, Han SB, Park IH, Kim JM, Park MK and Park JH: Liquid chromatographic determination of less polar ginsenosides in processed ginseng. J Chromatogr A. 921:335–339. 2001. View Article : Google Scholar : PubMed/NCBI

12 

Kim SN, Ha YW, Shin H, Son SH, Wu SJ and Kim YS: Simultaneous quantification of 14 ginsenosides in Panax ginseng C.A. Meyer (Korean red ginseng) by HPLC-ELSD and its application to quality control. J Pharm Biomed Anal. 45:164–170. 2007. View Article : Google Scholar : PubMed/NCBI

13 

Yun TK, Lee YS, Lee YH, Kim SI and Yun HY: Anticarcino genic effect of Panax ginseng C.A. Meyer and identification of active compounds. J Korean Med Sci. 16:S6–S18. 2001. View Article : Google Scholar

14 

Kang KS, Kim HY, Baek SH, et al: Study on the hydroxyl radical scavenging activity changes of ginseng and ginsenoside-Rb2 by heat processing. Biol Pharm Bull. 30:724–728. 2007. View Article : Google Scholar : PubMed/NCBI

15 

Nag SA, Qin JJ, Wang W, et al: Ginsenosides as anticancer agents: In vitro and in vivo activities, structure-activity relationships, and molecular mechanisms of action. Front Pharmacol. 3:252012. View Article : Google Scholar : PubMed/NCBI

16 

Lee KY, Lee YH, Kim SI, Park JH and Lee SK: Ginsenoside-Rg5 suppresses cyclin E-dependent protein kinase activity via up-regulating p21Cip/WAF1 and down-regulating cyclin E in SK-HEP-1 cells. Anticancer Res. 17:1067–1072. 1997.PubMed/NCBI

17 

Shin YW, Bae EA and Kim DH: Inhibitory effect of ginsenoside Rg5 and its metabolite ginsenoside Rh3 in an oxazolone-induced mouse chronic dermatitis model. Arch Pharm Res. 29:685–690. 2006. View Article : Google Scholar : PubMed/NCBI

18 

Kim TW, Joh EH, Kim B and Kim DH: Ginsenoside Rg5 ameliorates lung inflammation in mice by inhibiting the binding of LPS to toll-like receptor-4 on macrophages. Int Immunopharmacol. 12:110–116. 2012. View Article : Google Scholar

19 

Kim EJ, Jung IH, Van Le TK, Jeong JJ, Kim NJ and Kim DH: Ginsenosides Rg5 and Rh3 protect scopolamine-induced memory deficits in mice. J Ethnopharmacol. 146:294–299. 2013. View Article : Google Scholar : PubMed/NCBI

20 

Lee YY, Park JS, Jung JS, Kim DH and Kim HS: Anti-inflammatory effect of ginsenoside Rg5 in lipopolysaccharide-stimulated BV2 microglial cells. Int J Mol Sci. 14:9820–9833. 2013. View Article : Google Scholar : PubMed/NCBI

21 

Kawai K, Liu SX, Tyurin VA, et al: Antioxidant and antiapoptotic function of metallothioneins in HL-60 cells challenged with copper nitrilotriacetate. Chem Res Toxicol. 13:1275–1286. 2000. View Article : Google Scholar : PubMed/NCBI

22 

Wu SB, Su JJ, Sun LH, et al: Triterpenoids and steroids from the fruits of Melia toosendan and their cytotoxic effects on two human cancer cell lines. J Natl Prod. 73:1898–1906. 2010. View Article : Google Scholar

23 

Nakadai A, Li Q and Kawada T: Chlorpyrifos induces apoptosis in human monocyte cell line U937. Toxicology. 224:202–209. 2006. View Article : Google Scholar : PubMed/NCBI

24 

Guanggang X, Diqiu L, Jianzhong Y, et al: Carbamate insecticide methomyl confers cytotoxicity through DNA damage induction. Food Chem Toxicol. 53:352–358. 2013. View Article : Google Scholar

25 

Zhang YH, Li HD, Li B, Jiang SD and Jiang LS: Ginsenoside Rg3 induces DNA damage in human osteosarcoma cells and reduces MNNG-induced DNA damage and apoptosis in normal human cells. Oncol Rep. 31:919–925. 2014.

26 

Wu GS, Lu JJ, Guo JJ, et al: Ganoderic acid DM, a natural triterpenoid, induces DNA damage, G1 cell cycle arrest and apoptosis in human breast cancer cells. Fitoterapia. 83:408–414. 2012. View Article : Google Scholar

27 

Sokolov MV, Smilenov LB, Hall EJ, Panyutin IG, Bonner WM and Sedelnikova OA: Ionizing radiation induces DNA double-strand breaks in bystander primary human fibroblasts. Oncogene. 24:7257–7265. 2005. View Article : Google Scholar : PubMed/NCBI

28 

Parry MC, Bhabra G, Sood A, et al: Thresholds for indirect DNA damage across cellular barriers for orthopaedic biomaterials. Biomaterials. 31:4477–4483. 2010. View Article : Google Scholar : PubMed/NCBI

29 

Toh DF, Patel DN, Chan EC, Teo A, Neo SY and Koh HL: Anti-proliferative effects of raw and steamed extracts of Panax notoginseng and its ginsenoside constituents on human liver cancer cells. Chin Med. 6:42011. View Article : Google Scholar : PubMed/NCBI

30 

Yue PY, Mak NK, Cheng YK, et al: Pharmacogenomics and the Yin/Yang actions of ginseng: anti-tumor, angiomodulating and steroid-like activities of ginsenosides. Chin Med. 2:62007. View Article : Google Scholar : PubMed/NCBI

31 

Bras M, Queenan B and Susin SA: Programmed cell death via mitochondria: different modes of dying. Biochemistry (Mosc). 70:231–239. 2005. View Article : Google Scholar

32 

Broker LE, Kruyt FA and Giaccone G: Cell death independent of caspases: a review. Clin Cancer Res. 11:3155–3162. 2005. View Article : Google Scholar : PubMed/NCBI

33 

Edinger AL and Thompson CB: Death by design: apoptosis, necrosis and autophagy. Curr Opin Cell Biol. 16:663–669. 2004. View Article : Google Scholar : PubMed/NCBI

34 

Kim HS, Lee EH, Ko SR, Choi KJ, Park JH and Im DS: Effects of ginsenosides Rg3 and Rh2 on the proliferation of prostate cancer cells. Arch Pharm Res. 27:429–435. 2004. View Article : Google Scholar : PubMed/NCBI

35 

Park HM, Kim SJ, Kim JS and Kang HS: Reactive oxygen species mediated ginsenoside Rg3- and Rh2-induced apoptosis in hepatoma cells through mitochondrial signaling pathways. Food Chem Toxicol. 50:2736–2741. 2012. View Article : Google Scholar : PubMed/NCBI

36 

Li B, Zhao J, Wang CZ, et al: Ginsenoside Rh2 induces apoptosis and paraptosis-like cell death in colorectal cancer cells through activation of p53. Cancer Lett. 301:185–192. 2011. View Article : Google Scholar : PubMed/NCBI

37 

Kim SE, Lee YH, Park JH and Lee SK: Ginsenoside-Rs4, a new type of ginseng saponin concurrently induces apoptosis and selectively elevates protein levels of p53 and p21WAF1 in human hepatoma SK-HEP-1 cells. Eur J Cancer. 35:507–511. 1999. View Article : Google Scholar : PubMed/NCBI

38 

Oh SH and Lee BH: A ginseng saponin metabolite-induced apoptosis in HepG2 cells involves a mitochondria-mediated pathway and its downstream caspase-8 activation and Bid cleavage. Toxicol Appl Pharmacol. 194:221–229. 2004. View Article : Google Scholar : PubMed/NCBI

39 

Robertson JD and Orrenius S: Role of mitochondria in toxic cell death. Toxicology. 181–182:491–496. 2002. View Article : Google Scholar

40 

Poon PY, Kwok HH, Yue PY, et al: Cytoprotective effect of 20S-Rg3 on benzo[a]pyrene-induced DNA damage. Drug Metab Dispos. 40:120–129. 2012. View Article : Google Scholar

41 

Cotelle S and Férard JF: Comet assay in genetic ecotoxicology: a review. Environ Mol Mutagen. 34:246–255. 1999. View Article : Google Scholar

42 

Yu Y, Zhu W, Diao H, Zhou C, Chen FF and Yang J: A comparative study of using comet assay and gammaH2AX foci formation in the detection of N-methyl-N′-nitro-N-nitrosoguanidine-induced DNA damage. Toxicology In Vitro. 20:959–965. 2006. View Article : Google Scholar

Related Articles

  • Abstract
  • View
  • Download
  • Twitter
Copy and paste a formatted citation
Spandidos Publications style
Liang LD, He T, Du TW, Fan YG, Chen DS and Wang Y: Ginsenoside‑Rg5 induces apoptosis and DNA damage in human cervical cancer cells. Mol Med Rep 11: 940-946, 2015.
APA
Liang, L., He, T., Du, T., Fan, Y., Chen, D., & Wang, Y. (2015). Ginsenoside‑Rg5 induces apoptosis and DNA damage in human cervical cancer cells. Molecular Medicine Reports, 11, 940-946. https://doi.org/10.3892/mmr.2014.2821
MLA
Liang, L., He, T., Du, T., Fan, Y., Chen, D., Wang, Y."Ginsenoside‑Rg5 induces apoptosis and DNA damage in human cervical cancer cells". Molecular Medicine Reports 11.2 (2015): 940-946.
Chicago
Liang, L., He, T., Du, T., Fan, Y., Chen, D., Wang, Y."Ginsenoside‑Rg5 induces apoptosis and DNA damage in human cervical cancer cells". Molecular Medicine Reports 11, no. 2 (2015): 940-946. https://doi.org/10.3892/mmr.2014.2821
Copy and paste a formatted citation
x
Spandidos Publications style
Liang LD, He T, Du TW, Fan YG, Chen DS and Wang Y: Ginsenoside‑Rg5 induces apoptosis and DNA damage in human cervical cancer cells. Mol Med Rep 11: 940-946, 2015.
APA
Liang, L., He, T., Du, T., Fan, Y., Chen, D., & Wang, Y. (2015). Ginsenoside‑Rg5 induces apoptosis and DNA damage in human cervical cancer cells. Molecular Medicine Reports, 11, 940-946. https://doi.org/10.3892/mmr.2014.2821
MLA
Liang, L., He, T., Du, T., Fan, Y., Chen, D., Wang, Y."Ginsenoside‑Rg5 induces apoptosis and DNA damage in human cervical cancer cells". Molecular Medicine Reports 11.2 (2015): 940-946.
Chicago
Liang, L., He, T., Du, T., Fan, Y., Chen, D., Wang, Y."Ginsenoside‑Rg5 induces apoptosis and DNA damage in human cervical cancer cells". Molecular Medicine Reports 11, no. 2 (2015): 940-946. https://doi.org/10.3892/mmr.2014.2821
Follow us
  • Twitter
  • LinkedIn
  • Facebook
About
  • Spandidos Publications
  • Careers
  • Cookie Policy
  • Privacy Policy
How can we help?
  • Help
  • Live Chat
  • Contact
  • Email to our Support Team