Spandidos Publications Logo
  • About
    • About Spandidos
    • Aims and Scopes
    • Abstracting and Indexing
    • Editorial Policies
    • Reprints and Permissions
    • Job Opportunities
    • Terms and Conditions
    • Contact
  • Journals
    • All Journals
    • Oncology Letters
      • Oncology Letters
      • Information for Authors
      • Editorial Policies
      • Editorial Board
      • Aims and Scope
      • Abstracting and Indexing
      • Bibliographic Information
      • Archive
    • International Journal of Oncology
      • International Journal of Oncology
      • Information for Authors
      • Editorial Policies
      • Editorial Board
      • Aims and Scope
      • Abstracting and Indexing
      • Bibliographic Information
      • Archive
    • Molecular and Clinical Oncology
      • Molecular and Clinical Oncology
      • Information for Authors
      • Editorial Policies
      • Editorial Board
      • Aims and Scope
      • Abstracting and Indexing
      • Bibliographic Information
      • Archive
    • Experimental and Therapeutic Medicine
      • Experimental and Therapeutic Medicine
      • Information for Authors
      • Editorial Policies
      • Editorial Board
      • Aims and Scope
      • Abstracting and Indexing
      • Bibliographic Information
      • Archive
    • International Journal of Molecular Medicine
      • International Journal of Molecular Medicine
      • Information for Authors
      • Editorial Policies
      • Editorial Board
      • Aims and Scope
      • Abstracting and Indexing
      • Bibliographic Information
      • Archive
    • Biomedical Reports
      • Biomedical Reports
      • Information for Authors
      • Editorial Policies
      • Editorial Board
      • Aims and Scope
      • Abstracting and Indexing
      • Bibliographic Information
      • Archive
    • Oncology Reports
      • Oncology Reports
      • Information for Authors
      • Editorial Policies
      • Editorial Board
      • Aims and Scope
      • Abstracting and Indexing
      • Bibliographic Information
      • Archive
    • Molecular Medicine Reports
      • Molecular Medicine Reports
      • Information for Authors
      • Editorial Policies
      • Editorial Board
      • Aims and Scope
      • Abstracting and Indexing
      • Bibliographic Information
      • Archive
    • World Academy of Sciences Journal
      • World Academy of Sciences Journal
      • Information for Authors
      • Editorial Policies
      • Editorial Board
      • Aims and Scope
      • Abstracting and Indexing
      • Bibliographic Information
      • Archive
    • International Journal of Functional Nutrition
      • International Journal of Functional Nutrition
      • Information for Authors
      • Editorial Policies
      • Editorial Board
      • Aims and Scope
      • Abstracting and Indexing
      • Bibliographic Information
      • Archive
    • International Journal of Epigenetics
      • International Journal of Epigenetics
      • Information for Authors
      • Editorial Policies
      • Editorial Board
      • Aims and Scope
      • Abstracting and Indexing
      • Bibliographic Information
      • Archive
    • Medicine International
      • Medicine International
      • Information for Authors
      • Editorial Policies
      • Editorial Board
      • Aims and Scope
      • Abstracting and Indexing
      • Bibliographic Information
      • Archive
  • Articles
  • Information
    • Information for Authors
    • Information for Reviewers
    • Information for Librarians
    • Information for Advertisers
    • Conferences
  • Language Editing
Spandidos Publications Logo
  • About
    • About Spandidos
    • Aims and Scopes
    • Abstracting and Indexing
    • Editorial Policies
    • Reprints and Permissions
    • Job Opportunities
    • Terms and Conditions
    • Contact
  • Journals
    • All Journals
    • Biomedical Reports
      • Information for Authors
      • Editorial Policies
      • Editorial Board
      • Aims and Scope
      • Abstracting and Indexing
      • Bibliographic Information
      • Archive
    • Experimental and Therapeutic Medicine
      • Information for Authors
      • Editorial Policies
      • Editorial Board
      • Aims and Scope
      • Abstracting and Indexing
      • Bibliographic Information
      • Archive
    • International Journal of Epigenetics
      • Information for Authors
      • Editorial Policies
      • Editorial Board
      • Aims and Scope
      • Abstracting and Indexing
      • Bibliographic Information
      • Archive
    • International Journal of Functional Nutrition
      • Information for Authors
      • Editorial Policies
      • Editorial Board
      • Aims and Scope
      • Abstracting and Indexing
      • Bibliographic Information
      • Archive
    • International Journal of Molecular Medicine
      • Information for Authors
      • Editorial Policies
      • Editorial Board
      • Aims and Scope
      • Abstracting and Indexing
      • Bibliographic Information
      • Archive
    • International Journal of Oncology
      • Information for Authors
      • Editorial Policies
      • Editorial Board
      • Aims and Scope
      • Abstracting and Indexing
      • Bibliographic Information
      • Archive
    • Medicine International
      • Information for Authors
      • Editorial Policies
      • Editorial Board
      • Aims and Scope
      • Abstracting and Indexing
      • Bibliographic Information
      • Archive
    • Molecular and Clinical Oncology
      • Information for Authors
      • Editorial Policies
      • Editorial Board
      • Aims and Scope
      • Abstracting and Indexing
      • Bibliographic Information
      • Archive
    • Molecular Medicine Reports
      • Information for Authors
      • Editorial Policies
      • Editorial Board
      • Aims and Scope
      • Abstracting and Indexing
      • Bibliographic Information
      • Archive
    • Oncology Letters
      • Information for Authors
      • Editorial Policies
      • Editorial Board
      • Aims and Scope
      • Abstracting and Indexing
      • Bibliographic Information
      • Archive
    • Oncology Reports
      • Information for Authors
      • Editorial Policies
      • Editorial Board
      • Aims and Scope
      • Abstracting and Indexing
      • Bibliographic Information
      • Archive
    • World Academy of Sciences Journal
      • Information for Authors
      • Editorial Policies
      • Editorial Board
      • Aims and Scope
      • Abstracting and Indexing
      • Bibliographic Information
      • Archive
  • Articles
  • Information
    • For Authors
    • For Reviewers
    • For Librarians
    • For Advertisers
    • Conferences
  • Language Editing
Login Register Submit
  • This site uses cookies
  • You can change your cookie settings at any time by following the instructions in our Cookie Policy. To find out more, you may read our Privacy Policy.

    I agree
Search articles by DOI, keyword, author or affiliation
Search
Advanced Search
presentation
Molecular Medicine Reports
Join Editorial Board Propose a Special Issue
Print ISSN: 1791-2997 Online ISSN: 1791-3004
Journal Cover
April-2018 Volume 17 Issue 4

Full Size Image

Sign up for eToc alerts
Recommend to Library

Journals

International Journal of Molecular Medicine

International Journal of Molecular Medicine

International Journal of Molecular Medicine is an international journal devoted to molecular mechanisms of human disease.

International Journal of Oncology

International Journal of Oncology

International Journal of Oncology is an international journal devoted to oncology research and cancer treatment.

Molecular Medicine Reports

Molecular Medicine Reports

Covers molecular medicine topics such as pharmacology, pathology, genetics, neuroscience, infectious diseases, molecular cardiology, and molecular surgery.

Oncology Reports

Oncology Reports

Oncology Reports is an international journal devoted to fundamental and applied research in Oncology.

Experimental and Therapeutic Medicine

Experimental and Therapeutic Medicine

Experimental and Therapeutic Medicine is an international journal devoted to laboratory and clinical medicine.

Oncology Letters

Oncology Letters

Oncology Letters is an international journal devoted to Experimental and Clinical Oncology.

Biomedical Reports

Biomedical Reports

Explores a wide range of biological and medical fields, including pharmacology, genetics, microbiology, neuroscience, and molecular cardiology.

Molecular and Clinical Oncology

Molecular and Clinical Oncology

International journal addressing all aspects of oncology research, from tumorigenesis and oncogenes to chemotherapy and metastasis.

World Academy of Sciences Journal

World Academy of Sciences Journal

Multidisciplinary open-access journal spanning biochemistry, genetics, neuroscience, environmental health, and synthetic biology.

International Journal of Functional Nutrition

International Journal of Functional Nutrition

Open-access journal combining biochemistry, pharmacology, immunology, and genetics to advance health through functional nutrition.

International Journal of Epigenetics

International Journal of Epigenetics

Publishes open-access research on using epigenetics to advance understanding and treatment of human disease.

Medicine International

Medicine International

An International Open Access Journal Devoted to General Medicine.

Journal Cover
April-2018 Volume 17 Issue 4

Full Size Image

Sign up for eToc alerts
Recommend to Library

  • Article
  • Citations
    • Cite This Article
    • Download Citation
    • Create Citation Alert
    • Remove Citation Alert
    • Cited By
  • Similar Articles
    • Related Articles (in Spandidos Publications)
    • Similar Articles (Google Scholar)
    • Similar Articles (PubMed)
  • Download PDF
  • Download XML
  • View XML
Article Open Access

Role of IFT88 in icariin‑regulated maintenance of the chondrocyte phenotype

  • Authors:
    • Wei Xiang
    • Jiaming Zhang
    • Rui Wang
    • Limei Wang
    • Shengjie Wang
    • Yingxing Wu
    • Yonghui Dong
    • Fengjing Guo
    • Tao Xu
  • View Affiliations / Copyright

    Affiliations: Department of Orthopedics, Tongji Hospital, Tongji Medical College, Huazhong University of Science and Technology, Wuhan, Hubei 430030, P.R. China, Department of Rehabilitation, Tongji Hospital, Tongji Medical College, Huazhong University of Science and Technology, Wuhan, Hubei 430030, P.R. China
    Copyright: © Xiang et al. This is an open access article distributed under the terms of Creative Commons Attribution License.
  • Pages: 4999-5006
    |
    Published online on: January 25, 2018
       https://doi.org/10.3892/mmr.2018.8486
  • Expand metrics +
Metrics: Total Views: 0 (Spandidos Publications: | PMC Statistics: )
Metrics: Total PDF Downloads: 0 (Spandidos Publications: | PMC Statistics: )
Cited By (CrossRef): 0 citations Loading Articles...

This article is mentioned in:



Abstract

Maintenance of the chondrocyte phenotype is crucial for cartilage repair during tissue engineering. Intraflagellar transport protein 88 (IFT88) is an essential component of primary cilia, shuttling signals along the axoneme. The hypothesis of the present study was that IFT88 could exert an important role in icariin‑regulated maintenance of the chondrocyte phenotype. To this end, the effects of icariin on proliferation and differentiation of the chondrogenic cell line, ATDC5, were explored. Icariin‑treated ATDC5 cells and primary chondrocytes expressed IFT88. Icariin has been demonstrated to aid in the maintenance of the articular cartilage phenotype in a rat model of post‑traumatic osteoarthritis (PTOA). Icariin promoted chondrocyte proliferation and expression of the chondrogenesis marker genes, COL II and SOX9, increased ciliary assembly, and upregulated IFT88 expression in a concentration‑ and time‑dependent manner. Icariin‑treated PTOA rats secreted more cartilage matrix compared with the controls. Knockdown of IFT88 expression with siRNA reduced extracellular signal‑regulated kinase (ERK) phosphorylation, and icariin upregulated IFT88 expression by promoting ERK phosphorylation. Thus, IFT88 serves a major role in icariin‑mediated maintenance of the chondrocyte phenotype, promoting ciliogenesis and IFT88 expression by increasing ERK phosphorylation. Icariin may therefore be useful for maintenance of the cartilage phenotype during tissue engineering.

Introduction

Articular cartilage injury can trigger joint pain and dysfunction. Cartilage exhibits a poor capacity for self-repair. Cartilage degeneration after trauma or during disease may readily trigger osteoarthritis (1). Cartilage tissue engineering is considered to be a promising approach towards cartilage repair. Various scaffolds promoting cartilage generation may be utilized, and chondrocyte proliferation and differentiation can be guided by application of suitable biological stimuli. However, maintenance of the phenotype of regenerated cartilage, and long-term retention of normal function, remain challenging.

Icariin is a monomeric compound identified in extracts of Herba Epimedii; the protein exhibits a cardioprotective effect, may be used to treat osteoporosis, and has aphrodisiac qualities (2,3). Icariin promoted B-cell lymphoma 2 (Bcl-2) gene expression and suppressed Bax gene expression, thus inhibiting ventricular remodeling and myocardial cell apoptosis (4). Icariin upregulated cyclic guanosine 3′,5′-monophosphate (cGMP) levels and inhibited phosphodiesterase type 5, thus promoting nitric oxide (NO) release (a property of aphrodisiacs) (2). In the context of osteoporosis, icariin promoted osteogenic differentiation of rat bone marrow stromal cells (BMSCs) by activating the phosphoinositide 3-kinase (PI3K)-AKT-endothelial NO synthase (eNOS)-NO-cGMP-protein kinase G (PKG) signaling axis, triggering rapid phosphorylation of c-Jun N-terminal kinase (JNK), p38 kinase, and extracellular signal-regulated kinase (ERK) (5,6). Li et al (7) demonstrated that an icariin-impregnated hydrogel scaffold efficiently promoted repair of supercritically sized osteochondral defects, and enhanced the integration of regenerated cartilage and subchondral bone in a rabbit model.

Primary cilia are non-motile microtubular organelles protruding from the surfaces of most eukaryotic cells. Cilia serve as ‘antennae’, detecting mechanical stress, and they engage in biochemical signal transduction from the extracellular environment (8). Intraflagellar transport 88 (IFT88) is a key ciliary protein that shuttles cargos along the ciliary axoneme (9,10). In chondrocytes, primary cilia transmit mechanical stress and chemical signals (11–13). Primary cilia facilitate secretion of the cartilage matrix in association with the Golgi apparatus (14). Inhibition of IFT88 triggers ciliary disassembly and dysplasia of the epiphyseal plate (15). However, any role for IFT88 in maintenance of the chondrocyte phenotype remains poorly understood. In the present study, it was hypothesized that icariin might aid in maintenance of the chondrocyte phenotype by regulating IFT88 expression. Thus, the effects of icariin on IFT88 expression in progenitor chondrocyte ATDC5 cells and primary chondrocytes were examined.

Materials and methods

Cells and reagents

The progenitor chondrocytic cell line ATDC5 was purchased from the American Type Culture Collection (Manassas, VA, USA). Primary chondrocytes were obtained from the knee cartilage of 6 newborn (3 days old, 6–9 g) Sprague-Dawley (SD) rats of either sex (3 male and 3 female,). These SD rats were provided by the Experimental Animal Center (Tongji Hospital, Wuhan, China). All animals were maintained in the same housing conditions with free access to food and water (see below ‘Animal experiments’ section). Cells were cultured in Dulbecco's modified Eagle's medium/nutrient mixture F-12 (DMEM/F12) supplemented with 10% (v/v) fetal bovine serum (FBS) and 100 U/ml penicillin/streptomycin. Icariin was purchased from the Cayman Chemical Company (Ann Arbor, MI, USA). The ERK inhibitor, PD0325901, was obtained from Selleckchem (Houston, TX, USA).

Cell viability assay

The effect of icariin on ATDC5 cell proliferation was evaluated with the aid of a CCK-8 kit (Wuhan Boster Biological Technology, Ltd., Wuhan, China). Cells (2,000/well) were seeded into 96-well plates and cultured in 100 µl DMEM/F12 with 10% (v/v) FBS medium containing different concentrations of icariin (0.001–10 µmol/l). After 48 h, 10 µl amounts of CCK-8 solution were added to the wells, followed by incubation at 37°C for 90 min. Absorbance at 450 nm was measured using a microplate reader.

Histochemical and immunohistochemical assays

Chondrocytes (obtained from the aforementioned newborn rats) and the knee joints of 8-week old SD rats described below, were subjected to histochemical staining. Cells were fixed in 4% (v/v) paraformaldehyde for 15 min, and subsequently stained with 0.5% (v/v) toluidine blue. The knee joints were fixed in 4% (v/v) paraformaldehyde for 2 days, decalcified for 4 weeks in 10% (w/v) EDTA, embedded in paraffin, and stained with Safranin O-Fast Green and toluidine blue, following standard protocols. All immunohistochemical techniques followed were as described previously (16). Primary antibodies were obtained from Proteintech (Wuhan Sanying; Wuhan, China). Aggrecan expression in tissue sections was evaluated microscopically and its color intensity of staining was quantified by use of Image Pro Plus 6.0 (Media Cybernetics, Inc., Rockville, MD, USA) (17). The osteoarthritis assessment system of O'Driscoll was used to evaluate the severity of cartilage degeneration (18).

Immunofluorescence assay

Chondrocytes at appropriate densities were inoculated on to coverslips. Using standard immunofluorescence methods, the primary cilia were stained with anti-acetylated α-tubulin antibody (cat. no. T7451; 1:300 dilution; Sigma-Aldrich; Merck KGaA, Darmstadt, Germany) or double-stained with that antibody together with an antibody against IFT88 (cat. no. AP11138b; 1:50 dilution; Abgent Inc., San Diego, CA, USA). CY3-conjugated goat anti-mouse, fluorescein isothiocyanate (FITC)-conjugated goat anti-rabbit immunoglobulin G (IgG) (cat. no. BA1031, 1:200 dilution; and cat. no. BA1105, 1:100 dilution; respectively; both from Wuhan Boster Biological Technology, Ltd.) served as secondary antibodies, and nuclei were stained with DAPI (1 µg/µl). Images were captured with a camera fitted to a fluorescence microscope.

Western blotting

Total cellular lysates were prepared with the aid of RIPA buffer. Samples of protein (20 µg) were loaded into lanes, separated on sodium dodecyl sulfate (SDS)-polyacrylamide 10% gels, and transferred to polyvinylidene difluoride (PVDF) membranes. The PVDF membranes were incubated with antibodies against IFT88 (cat. no. AP11138b; 1:200 dilution; Abgent Inc.), ERK and phosphorylated ERK (cat. nos. 9102 and 4370, respectively; both 1:1,000; both from Cell Signaling Technology, Inc., Danvers, MA, USA), and GAPDH (cat. no. BM3876; 1:400 dilution; Wuhan Boster Biological Technology, Ltd.); and subsequently with horseradish peroxidase (HRP)-labelled goat anti-mouse or goat anti-rabbit secondary antibody (cat. nos. BA1050 and BA1054, respectively; both 1:2,000 dilution, both from Wuhan Boster Biological Technology, Ltd.). Protein bands were detected using a Bio-Rad enhanced chemiluminescence system (Bio-Rad, Philadelphia, PA, USA).

siRNA transfection

ATDC5 progenitor chondrocytic cells were transfected with 100 nM siRNA targeting IFT88 or a negative control siRNA (Guangzhou RiboBio Co., Ltd., Guangzhou, China), using a standard protocol. Knockdown efficiency was evaluated by western blotting.

Quantitative polymerase chain reaction (qPCR)

Expression levels of genes affecting the chondrocyte phenotype (COL-II, SOX9, and IFT88) were measured by qPCR. Total RNA was extracted with TRIzol and cDNAs were synthesized from 2 µg amounts of total RNA using a Toyobo cDNA synthesis kit (Toyobo, Co., Ltd., Osaka, Japan), according to the manufacturer's protocol. Each PCR tube contained 1 µl cDNA, 1 µl primers, 10 µl SYBR-Green DNA polymerase (Toyobo, Co., Ltd.), and 8 µl RNAse-free water. The primers sequences are listed in Table I.

Table I.

Primer sequences.

Table I.

Primer sequences.

Gene (rat)Primer sequences (5′-3′)Gene (mouse)Primer sequences (5′-3′)
COLIIF: TCCTCCGTCTACTGTCCACOLIIF: GCTCCCAACACCGCTAACG
R: ACTTACCGGTGTGTTTCG R: GCCGCTTCGTCCAGGTAGG
SOX9F: TCGGGGCTCTACTCCACCTSOX9F: GAGCCGGATCTGAAGAGGGA
R: TCTGTCACCATTGCTCTTC R: GCTTGACGTGTGGCTTGTTC
IFT88F: ACCAGGCTGTAGACACATTIFT88F: TGGCCAACGACCTGGAGATTAACA
R: TTCTCGTAGTCACCATTTG R: ATAGCTGCTGGCTTGGGCAAATTC
GAPDHF: CTGCTCCTCCCTGTTCTAGAPDHF: GCCTTCCGTGTTCCTACCC
R: CAATGTCCACTTTGTCAC R: GCCCTCAGATGCCTGCTTC

[i] R, reverse; F, forward; IFT88, intraflagellar transport protein 88.

Animal experiments

The present study was approved by the Ethics Committee of Tongji Hospital (Wuhan, China). A total of 24 male SD rats (8 weeks old, 180–220 g) were divided into four groups (control, treadmill, icariin, and icariin + treadmill). Animals were purchased from the Experimental Animal Center, Tongji Hospital, (Wuhan, China). All these rats were maintained with free access to food and water, at a constant room temperature of 23±1°C with a 12 h light/dark cycle, 50–70% humidity and 0.03% CO2. Full-thickness cartilage defects were created, and early treadmill exercise was used to accelerate the development of post-traumatic osteoarthritis (PTOA). All rats underwent 1 week of treadmill training prior to surgery. Full-thickness cartilage defects were created by drilling a 1-mm-diameter hole through the middle of the femoral trochlea of the right knee, as described in a previous study (19). Rats in the treadmill and icariin + treadmill groups commenced running exercises (15 m/min, 30 min/day) 1 week after surgery (19), and were gavage-fed with icariin (25 mg/kg) or saline daily (20). After 6 weeks, the rats were sacrificed and knee samples were subjected to histomorphological and immunohistochemical assessment.

Statistical analysis

All data are reported as the mean ± standard deviation, and means with 95% confidence intervals were calculated. Student's t-test or one-way analysis of variance was used to assess the significance of between-group differences. P<0.05 was considered to indicate a statistically significant difference.

Results

Icariin affects the proliferation and differentiation of ATDC5 chondrocytic cells

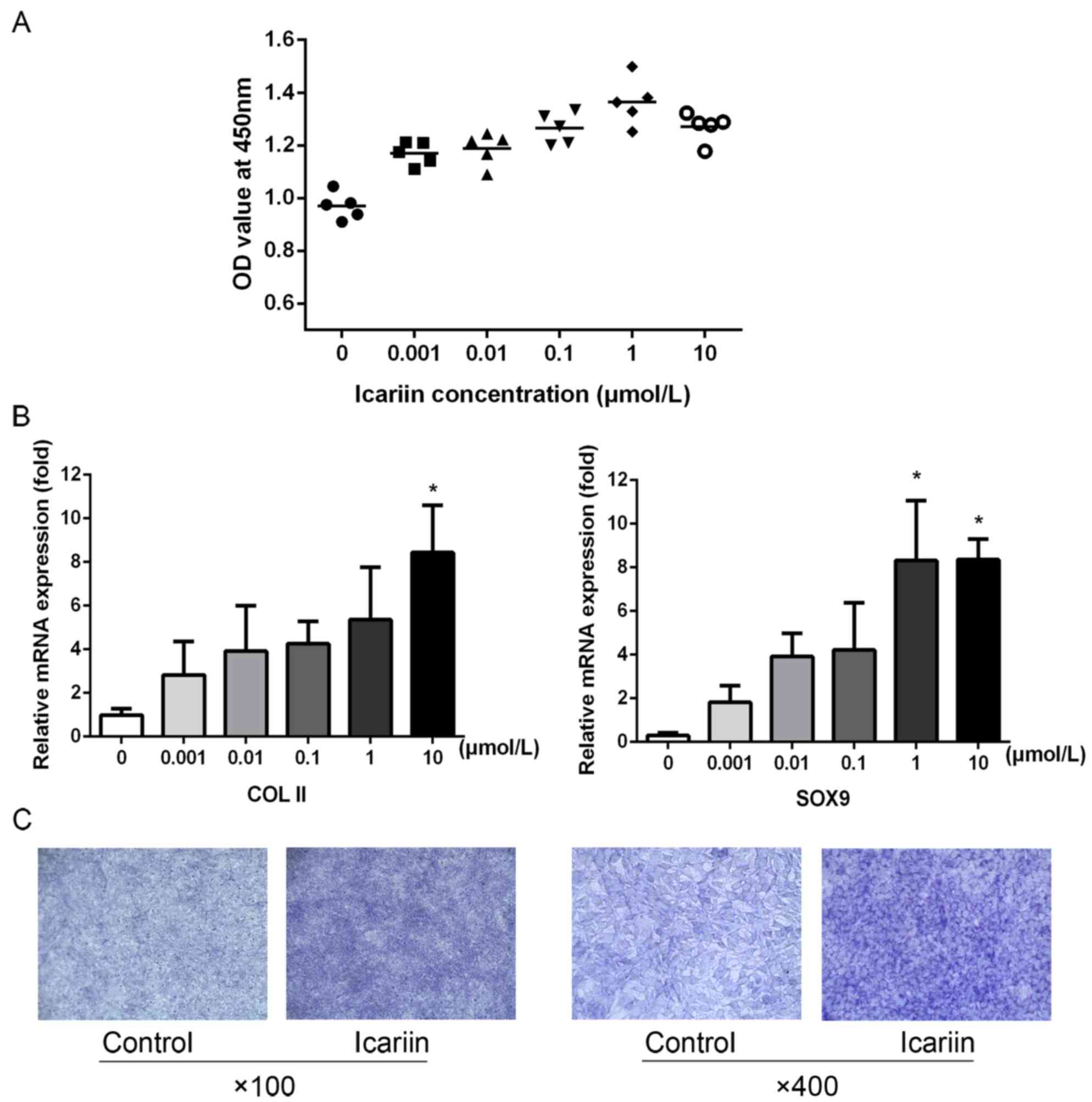
Icariin at different concentrations, added to growing cells, promoted ATDC5 proliferation in a concentration-dependent manner, peaking at 1 µmol/l (Fig. 1A). Furthermore, icariin promoted the expression of the chondrocyte phenotype-associated genes, COL-II and SOX9, in a concentration-dependent manner, peaking at 10 µmol/l (Fig. 1B). Following stimulation with 10 µmol/l icariin for 3 days, toluidine blue staining confirmed that icariin significantly promoted secretion of cartilage extracellular matrix (ECM) (Fig. 1C).

Figure 1.

Icariin regulates ATDC5 cell proliferation and differentiation. (A) Icariin promoted ATDC5 cell proliferation in a concentration-dependent manner, peaking at 1 µmol/l. (B) Relative mRNA expression levels detected by real time-quantitative polymerase chain reaction. Icariin enhanced the expression of the cartilage phenotype-associated genes, COL-II and SOX9, peaking at 10 µmol/l. (C) Toluidine blue staining of the ECM (magnification ×100 or ×400). Icariin promoted ECM secretion. *P<0.05 compared with 0 µmol/l icariin. ECM, extracellular matrix.

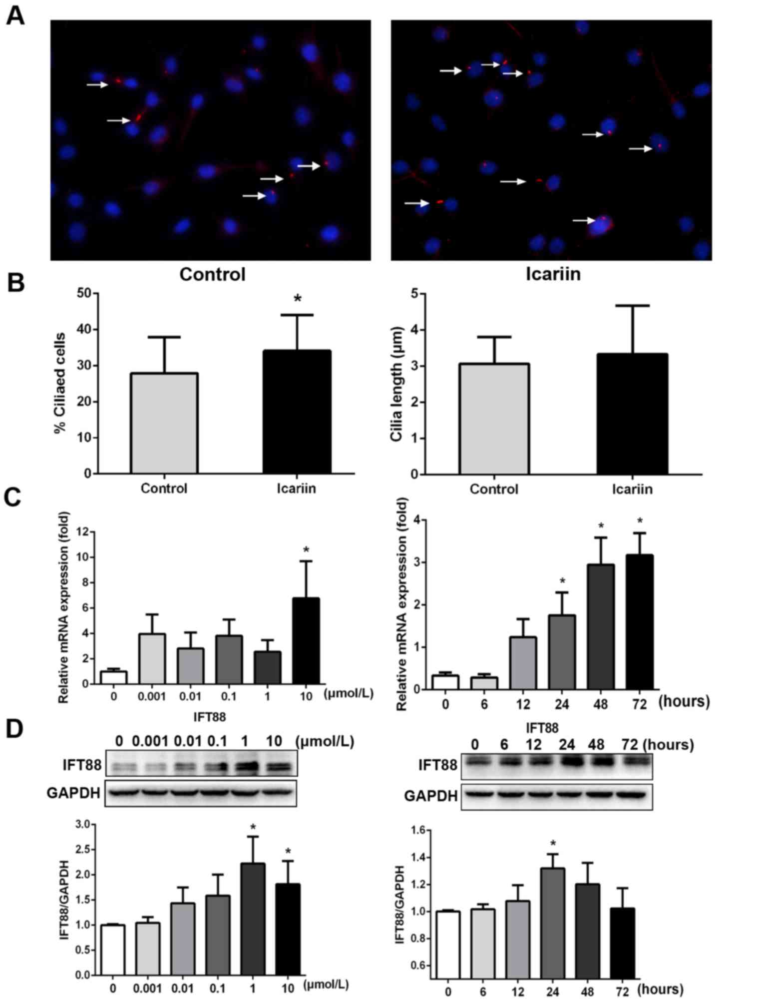
Icariin promotes ciliary assembly in, and IFT88 expression by, ATDC5 cells

The primary cilia regulate numerous cellular activities, particularly the balance between proliferation and differentiation (21,22). ATDC5 cells treated with 10 µmol/l icariin were analysed in terms of primary cilia production (Fig. 2A and B). Icariin-treated cells expressed a higher percentage of primary cilia (34.06±10.06% of cells) compared with the control group (27.91±9.95%). The average ciliary length of icariin-treated cells (3.34±1.34 µm) was slightly greater compared with that of the control cells (3.07±0.74 µm). IFT88 was expressed at both the gene and the protein level. RT-qPCR revealed that icariin enhanced the expression of mRNA encoding IFT88 in a concentration-dependent manner, peaking at 10 µmol/l (Fig. 2C). Icariin promoted the protein expression of IFT88 in a concentration- and a time-dependent manner, peaking at 1 or 10 µmol/l. When exposed to 10 µmol/l icariin for different times, the protein expression of IFT88 peaked at 24 h (Fig. 2D).

Figure 2.

Icariin promotes ciliary assembly and IFT88 expression. (A) Primary cilia were stained for acetylated-α-tubulin (red coloration, denoted by the white arrows; magnification, ×200). (B) The histograms reveal that, compared with the control group, 10 µmol/l icariin increased primary ciliary assembly (Control group, 27.91±9.95% cf. Icariin, 34.06%±10.06; *P<0.05), and icariin moderately increased the ciliary length from 3.07±0.74 to 3.34±1.34 µm. (C) Icariin increased IFT88 gene expression, peaking at 10 µmol/l (*P<0.05 cf. 0 µmol/l icariin). (D) Icariin upregulated production of the ciliary protein, IFT88, in a concentration- and time-dependent manner (*P<0.05 cf. 0 µmol/l icariin, or treatment at 0 h). IFT88, intraflagellar transport protein 88.

Icariin facilitates ciliary assembly in primary chondrocytes and assists in maintenance of an appropriate phenotype

Primary chondrocytes were treated with icariin (10 µmol/l) for 24 h, and the levels of primary cilia and IFT88 were measured. IFT88 protein was detected in the cytoplasm, although it was principally centralized along the axonemes of primary cilia (Fig. 3A). Icariin-treated primary chondrocytes exhibited enhanced ciliary assembly (38.48±10.36%) compared with that of the control cells (29.54±8.24%), and a slight increase in ciliary length was revealed (from 2.48±0.85 to 2.65±0.63 µm; Fig. 3B). Toluidine blue staining confirmed that icariin-treated primary chondrocytes secreted more cartilage matrix and expressed higher levels of the COL-II and SOX9 genes than did the control cells (Fig. 3C and D).

Figure 3.

Icariin enhances primary ciliary assembly and maintains the phenotype of the primary chondrocytes. (A) Primary cilia were stained for acetylated-α-tubulin (red). Functional IFT88 (green) was widely dispersed in the cytoplasm, although it was principally centralized along the ciliary axonemes, which also contained acetylated α-tubulin (denoted by the white arrows; magnification, ×200). (B) Icariin increased the proportion of primary chondrocytes with cilia, from 29.54±8.24 to 38.48±10.36%, and led to a slight elongation of the cilia from 2.48±0.85 to 2.65±0.63 µm (*P<0.05). (C) Toluidine blue staining revealed that icariin promoted cartilage matrix secretion by primary chondrocytes. (D) Expression of phenotype-associated genes in primary chondrocytes (*P<0.05). IFT88, intraflagellar transport protein 88.

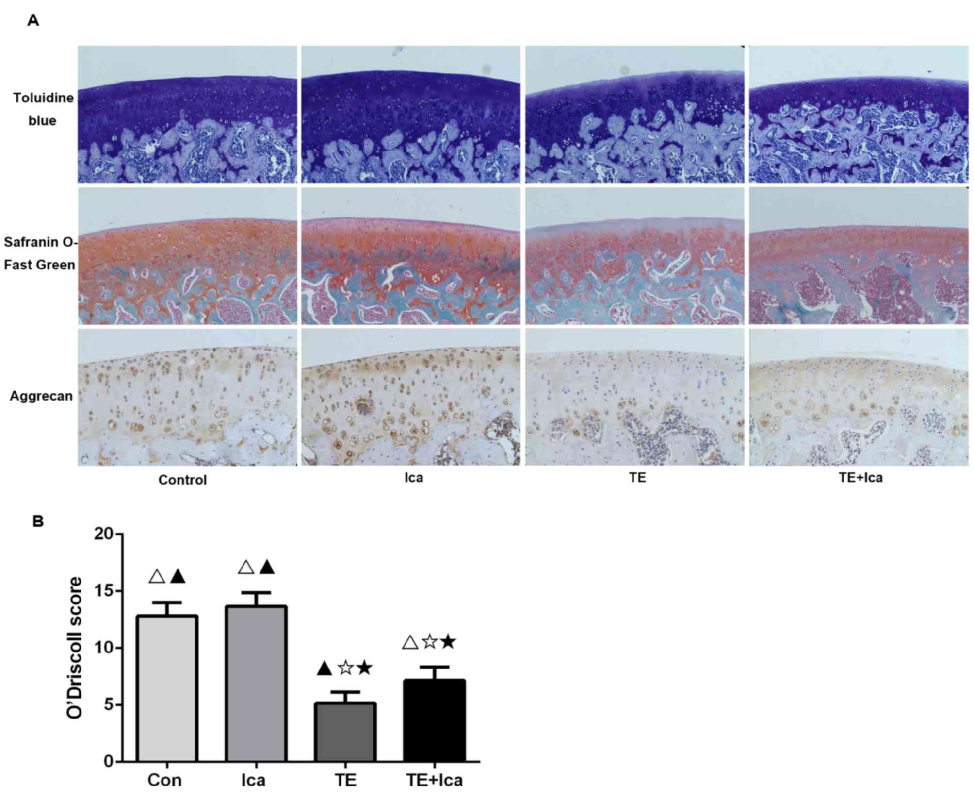
Icariin attenuates cartilage degeneration in the PTOA rat model

Toluidine blue and Safranin O-Fast Green staining revealed that the treadmill and treadmill + icariin groups exhibited reductions in cartilage thickness in weight-bearing areas, whereas the treadmill group lost more of the superficial cartilage proteoglycans than did the treadmill + icariin group. Icariin-treated and control rats had thicker cartilages that were rich in proteoglycans (Fig. 4A). Subsequently, the expression of aggrecan (a major component of the cartilage ECM that allows cartilage to resist compression) was explored (23). Aggrecan was clearly expressed in the icariin-treated group, but the treadmill group exhibited reduced expression in the upper and middle cartilage layers; addition of icariin partly reversed this decline (Fig. 4A). When PTOA severity was assessed by the O'Driscoll system (19), the scores of the control (12.833±1.169), icariin (13.667±1.211), and treadmill + icariin (6.833±1.472) groups were all significantly higher compared that of the treadmill group (5.167±0.983) (Fig. 4B). Therefore, icariin was shown to improve the histological cartilage phenotype.

Figure 4.

Icariin attenuates cartilage degeneration in vivo. Full-thickness cartilage defects were created in rats, and early treadmill running was used to accelerate the progression of post-traumatic osteoarthritis. (A) Toluidine blue and Safranin O-Fast Green staining revealed cartilage thicknesses and the proteoglycan levels (magnification, ×100). Immunochemical staining was used to detect aggrecan, the major component of the cartilage extracellular matrix (magnification, ×200). (B) The O'Driscoll scores of different groups are shown (∆P<0.05 compared with the TE group; ▲P<0.05 compared with the TE+Ica group; ✩P<0.05 compared with the Con group; ★P<0.05 compared with the Ica group). Con, control; Ica, icariin; TE, treadmill exercise.

ERK phosphorylation is involved in icariin-mediated IFT88 expression

siRNA was used to knock down IFT88 gene expression, and this revealed that icariin rescued the reductions in COL-II and SOX9 expression levels induced by siRNA (Fig. 5A). siRNA downregulated the expression of endogenous IFT88 and phosphorylated ERK (Fig. 5B). Icariin (10 µmol/l) promoted IFT88 expression and ERK phosphorylation compared with the levels noted in the presence of IFT88 siRNA (Fig. 5C). Inhibition of ERK phosphorylation by PD0325901 clearly reduced IFT88 expression; icariin did not rescue this decline (Fig. 5D). Therefore, ERK phosphorylation may be involved in icariin-mediated IFT88 expression during maintenance of the chondrocyte phenotype.

Figure 5.

Icariin regulates IFT88 expression via the ERK signalling pathway. (A) Quantitative polymerase chain reaction measuring the expression levels of the IFT88 and various phenotype-associated genes after transformation of IFT88 siRNA (*P<0.05 compared with the control group; ##P<0.01 compared with the icariin group). (B) IFT88 knockdown reduced the expression of phosphorylated ERK (**P<0.01 compared with the siCon group). (C) Icariin promoted expression of IFT88 and phosphorylated ERK, and slightly increased ERK phosphorylation, after transformation of IFT88 siRNA (**P<0.01 compared with the control group). (D) An ERK inhibitor reduced IFT88 expression. Icariin upregulated IFT88 expression, but could not restore such expression in the presence of the ERK inhibitor, PD0325901 (*P<0.05; **P<0.01 compared with the control group). ERK, extracellular signal-regulated kinase; IFT88, intraflagellar transport protein 88; Ica, icariin; PD, PD0325901, Con, control; T-ERK, total ERK; P-ERK, phosphorylated ERK.

Discussion

Maintenance of the cartilage phenotype is a major concern during cartilage tissue engineering. Although various biological materials and recombinant cytokines may be of assistance, these materials degrade rapidly, exhibit unpredictable side-effects, and are very costly (24–26). In the present study, a Herba Epimedii extract, icariin, was shown to aid in maintenance of the cartilage phenotype, and the IFT88 protein of primary cilia served an important role in this context. Icariin exerts multiple functions. Li et al (7) demonstrated that, in animal models, icariin-impregnated hydrogel scaffolds efficiently promoted the repair of defects in superficial cartilage and osteochondral regions (7). Zhang et al (27) showed that icariin promoted chondrocyte clustering and ECM secretion (27). In the present study, icariin was shown to promote cellular proliferation, and expression of the cartilage phenotype genes, COL-II and SOX9, in progenitor chondrocytic cells and primary chondrocytes was enhanced. These findings suggested that icariin may be valuable in cartilage tissue engineering. However, the mechanism by which icariin promotes cartilage repair has yet to be fully elucidated.

IFT88, an intraflagellar transport protein, carries cargos into or out of primary cilia (9). This protein has been shown to be very important in the development of cartilage (10,28). IFT88 affects actin organisation within chondrocytes, and also the biomechanical properties of cartilage (28). IFT88 mutations render cartilage ‘osteoarthritis-like’, with reduction of the compressive modulus (29). IFT88 fulfils a major role in the columnar organisation of growth plate cartilage (15). In the present study, IFT88 was shown to be widely distributed in the cytoplasm, although it was principally concentrated along the ciliary axoneme. Icariin promoted ciliary assembly, but did not affect ciliary length. Icariin upregulated IFT88 expression at both the gene and the protein level, promoted ECM secretion, and increased the expression of COL-II and SOX9. Therefore, icariin enhanced maintenance of the cartilage phenotype and IFT88 exerted an important role in icariin-mediated ECM secretion. IFT88 knockdown suppressed ERK phosphorylation, and icariin partially rescued this reduction. Thus, there may be feedback between the IFT88 expression level and ERK phosphorylation in operation, and icariin contributes positively to such regulation. It was therefore confirmed that icariin increased ciliary assembly, enhanced IFT88 expression, promoted ciliary transportation, stimulated ERK phosphorylation, and induced SOX9 and COL-II gene expression to promote cartilage matrix secretion. Primary cilia and the IFT88 protein may serve important roles during cartilage development. However, the gene expression profile and the signaling systems involved require further study.

In conclusion, the present study explored the role exerted by the ciliary protein IFT88 in icariin-mediated maintenance of cartilage phenotype in progenitor cells and in primary chondrocytes. Icariin promoted ciliary assembly, enhanced intraflagellar transportation, induced ERK phosphorylation, and stimulated cartilage matrix secretion. Icariin thus aids in the maintenance of cartilage phenotype, and the present study has provided the theoretical basis for the use of icariin in cartilage tissue engineering.

Acknowledgements

This study was supported by the National Natural Science Foundation of China (grant nos. 81572094 and 81371915).

References

1 

Varady NH and Grodzinsky AJ: Osteoarthritis year in review 2015: Mechanics. Osteoarthritis Cartilage. 24:27–35. 2016. View Article : Google Scholar : PubMed/NCBI

2 

Jiang Z, Hu B, Wang J, Tang Q, Tan Y, Xiang J and Liu J: Effect of icariin on cyclic GMP levels and on the mRNA expression of cGMP-binding cGMP-specific phosphodiesterase (PDE5) in penile cavernosum. J Huazhong Univ Sci Technolog Med Sci. 26:460–462. 2006. View Article : Google Scholar : PubMed/NCBI

3 

Schluesener JK and Schluesener H: Plant polyphenols in the treatment of age-associated diseases: Revealing the pleiotropic effects of icariin by network analysis. Mol Nutr Food Res. 58:49–60. 2014. View Article : Google Scholar : PubMed/NCBI

4 

Song YH, Li BS, Chen XM and Cai H: Ethanol extract from Epimedium brevicornum attenuates left ventricular dysfunction and cardiac remodeling through down-regulating matrix metalloproteinase-2 and −9 activity and myocardial apoptosis in rats with congestive heart failure. Int J Mol Med. 21:117–124. 2008.PubMed/NCBI

5 

Wu Y, Xia L, Zhou Y, Xu Y and Jiang X: Icariin induces osteogenic differentiation of bone mesenchymal stem cells in a MAPK-dependent manner. Cell Prolif. 48:375–384. 2015. View Article : Google Scholar : PubMed/NCBI

6 

Zhai YK, Guo XY, Ge BF, Zhen P, Ma XN, Zhou J, Ma HP, Xian CJ and Chen KM: Icariin stimulates the osteogenic differentiation of rat bone marrow stromal cells via activating the PI3K-AKT-eNOS-NO-cGMP-PKG. Bone. 66:189–198. 2014. View Article : Google Scholar : PubMed/NCBI

7 

Li D, Yuan T and Zhang X, Xiao Y, Wang R, Fan Y and Zhang X: Icariin: A potential promoting compound for cartilage tissue engineering. Osteoarthritis Cartilage. 20:1647–1656. 2012. View Article : Google Scholar : PubMed/NCBI

8 

Muhammad H, Rais Y, Miosge N and Ornan EM: The primary cilium as a dual sensor of mechanochemical signals in chondrocytes. Cell Mol Life Sci. 69:2101–2107. 2012. View Article : Google Scholar : PubMed/NCBI

9 

Scholey JM: Intraflagellar transport. Annu Rev Cell Dev Biol. 19:423–443. 2003. View Article : Google Scholar : PubMed/NCBI

10 

Haycraft CJ, Zhang Q, Song B, Jackson WS, Detloff PJ, Serra R and Yoder BK: Intraflagellar transport is essential for endochondral bone formation. Development. 134:307–316. 2007. View Article : Google Scholar : PubMed/NCBI

11 

Thompson CL, Chapple JP and Knight MM: Primary cilia disassembly down-regulates mechanosensitive hedgehog signalling: A feedback mechanism controlling ADAMTS-5 expression in chondrocytes. Osteoarthritis Cartilage. 22:490–498. 2014. View Article : Google Scholar : PubMed/NCBI

12 

Shao YY, Wang L, Welter JF and Ballock RT: Primary cilia modulate Ihh signal transduction in response to hydrostatic loading of growth plate chondrocytes. Bone. 50:79–84. 2012. View Article : Google Scholar : PubMed/NCBI

13 

Hoey DA, Tormey S, Ramcharan S, O'Brien FJ and Jacobs CR: Primary cilia-mediated mechanotransduction in human mesenchymal stem cells. Stem Cells. 30:2561–2570. 2012. View Article : Google Scholar : PubMed/NCBI

14 

Poole CA, Jensen CG, Snyder JA, Gray CG, Hermanutz VL and Wheatley DN: Confocal analysis of primary cilia structure and colocalization with the Golgi apparatus in chondrocytes and aortic smooth muscle cells. Cell Biol Int. 21:483–494. 1997. View Article : Google Scholar : PubMed/NCBI

15 

Song B, Haycraft CJ, Seo HS, Yoder BK and Serra R: Development of the post-natal growth plate requires intraflagellar transport proteins. Dev Biol. 305:202–216. 2007. View Article : Google Scholar : PubMed/NCBI

16 

Ho L, Ali SA, Al-Jazrawe M, Kandel R, Wunder JS and Alman BA: Primary cilia attenuate hedgehog signalling in neoplastic chondrocytes. Oncogene. 32:5388–5396. 2013. View Article : Google Scholar : PubMed/NCBI

17 

Lu W, Shi J, Zhang J, Lv Z, Guo F, Huang H, Zhu W and Chen A: CXCL12/CXCR4 Axis regulates aggrecanase activation and cartilage degradation in a post-traumatic osteoarthritis rat model. Int J Mol Sci. 17(pii): E15222016. View Article : Google Scholar : PubMed/NCBI

18 

O'Driscoll SW, Keeley FW and Salter RB: Durability of regenerated articular cartilage produced by free autogenous periosteal grafts in major full-thickness defects in joint surfaces under the influence of continuous passive motion. A follow-up report at one year. J Bone Joint Surg Am. 70:595–606. 1988. View Article : Google Scholar : PubMed/NCBI

19 

Song JQ, Dong F, Li X, Xu CP, Cui Z, Jiang N, Jia JJ and Yu B: Effect of treadmill exercise timing on repair of full-thickness defects of articular cartilage by bone-derived mesenchymal stem cells: An experimental investigation in rats. PLoS One. 9:e908582014. View Article : Google Scholar : PubMed/NCBI

20 

Nian H, Ma MH, Nian SS and Xu LL: Antiosteoporotic activity of icariin in ovariectomized rats. Phytomedicine. 16:320–326. 2009. View Article : Google Scholar : PubMed/NCBI

21 

de Andrea CE, Zhu JF, Jin H, Bovée JV and Jones KB: Cell cycle deregulation and mosaic loss of Ext1 drive peripheral chondrosarcomagenesis in the mouse and reveal an intrinsic cilia deficiency. J Pathol. 236:210–218. 2015. View Article : Google Scholar : PubMed/NCBI

22 

Ke YN and Yang WX: Primary cilium: An elaborate structure that blocks cell division? Gene. 547:175–185. 2014. View Article : Google Scholar : PubMed/NCBI

23 

Gibson BG and Briggs MD: The aggrecanopathies; an evolving phenotypic spectrum of human genetic skeletal diseases. Orphanet J Rare Dis. 11:862016. View Article : Google Scholar : PubMed/NCBI

24 

Hunziker EB, Lippuner K, Keel MJ and Shintani N: An educational review of cartilage repair: Precepts & practice - myths & misconceptions-progress & prospects. Osteoarthritis Cartilage. 23:334–350. 2015. View Article : Google Scholar : PubMed/NCBI

25 

Demoor M, Ollitrault D, Gomez-Leduc T, Bouyoucef M, Hervieu M, Fabre H, Lafont J, Denoix JM, Audigié F, Mallein-Gerin F, et al: Cartilage tissue engineering: Molecular control of chondrocyte differentiation for proper cartilage matrix reconstruction. Biochim Biophys Acta. 1840:2414–2440. 2014. View Article : Google Scholar : PubMed/NCBI

26 

Johnstone B, Alini M, Cucchiarini M, Dodge GR, Eglin D, Guilak F, Madry H, Mata A, Mauck RL, Semino CE and Stoddart MJ: Tissue engineering for articular cartilage repair-the state of the art. Eur Cell Mater. 25:248–267. 2013. View Article : Google Scholar : PubMed/NCBI

27 

Zhang L, Zhang X, Li KF, Li DX, Xiao YM, Fan YJ and Zhang XD: Icariin promotes extracellular matrix synthesis and gene expression of chondrocytes in vitro. Phytother Res. 26:1385–1392. 2012. View Article : Google Scholar : PubMed/NCBI

28 

Wang Z, Wann AK, Thompson CL, Hassen A, Wang W and Knight MM: IFT88 influences chondrocyte actin organization and biomechanics. Osteoarthritis Cartilage. 24:544–554. 2016. View Article : Google Scholar : PubMed/NCBI

29 

Irianto J, Ramaswamy G, Serra R and Knight MM: Depletion of chondrocyte primary cilia reduces the compressive modulus of articular cartilage. J Biomech. 47:579–582. 2014. View Article : Google Scholar : PubMed/NCBI

Related Articles

  • Abstract
  • View
  • Download
  • Twitter
Copy and paste a formatted citation
Spandidos Publications style
Xiang W, Zhang J, Wang R, Wang L, Wang S, Wu Y, Dong Y, Guo F and Xu T: Role of IFT88 in icariin‑regulated maintenance of the chondrocyte phenotype. Mol Med Rep 17: 4999-5006, 2018.
APA
Xiang, W., Zhang, J., Wang, R., Wang, L., Wang, S., Wu, Y. ... Xu, T. (2018). Role of IFT88 in icariin‑regulated maintenance of the chondrocyte phenotype. Molecular Medicine Reports, 17, 4999-5006. https://doi.org/10.3892/mmr.2018.8486
MLA
Xiang, W., Zhang, J., Wang, R., Wang, L., Wang, S., Wu, Y., Dong, Y., Guo, F., Xu, T."Role of IFT88 in icariin‑regulated maintenance of the chondrocyte phenotype". Molecular Medicine Reports 17.4 (2018): 4999-5006.
Chicago
Xiang, W., Zhang, J., Wang, R., Wang, L., Wang, S., Wu, Y., Dong, Y., Guo, F., Xu, T."Role of IFT88 in icariin‑regulated maintenance of the chondrocyte phenotype". Molecular Medicine Reports 17, no. 4 (2018): 4999-5006. https://doi.org/10.3892/mmr.2018.8486
Copy and paste a formatted citation
x
Spandidos Publications style
Xiang W, Zhang J, Wang R, Wang L, Wang S, Wu Y, Dong Y, Guo F and Xu T: Role of IFT88 in icariin‑regulated maintenance of the chondrocyte phenotype. Mol Med Rep 17: 4999-5006, 2018.
APA
Xiang, W., Zhang, J., Wang, R., Wang, L., Wang, S., Wu, Y. ... Xu, T. (2018). Role of IFT88 in icariin‑regulated maintenance of the chondrocyte phenotype. Molecular Medicine Reports, 17, 4999-5006. https://doi.org/10.3892/mmr.2018.8486
MLA
Xiang, W., Zhang, J., Wang, R., Wang, L., Wang, S., Wu, Y., Dong, Y., Guo, F., Xu, T."Role of IFT88 in icariin‑regulated maintenance of the chondrocyte phenotype". Molecular Medicine Reports 17.4 (2018): 4999-5006.
Chicago
Xiang, W., Zhang, J., Wang, R., Wang, L., Wang, S., Wu, Y., Dong, Y., Guo, F., Xu, T."Role of IFT88 in icariin‑regulated maintenance of the chondrocyte phenotype". Molecular Medicine Reports 17, no. 4 (2018): 4999-5006. https://doi.org/10.3892/mmr.2018.8486
Follow us
  • Twitter
  • LinkedIn
  • Facebook
About
  • Spandidos Publications
  • Careers
  • Cookie Policy
  • Privacy Policy
How can we help?
  • Help
  • Live Chat
  • Contact
  • Email to our Support Team