Spandidos Publications Logo
  • About
    • About Spandidos
    • Aims and Scopes
    • Abstracting and Indexing
    • Editorial Policies
    • Reprints and Permissions
    • Job Opportunities
    • Terms and Conditions
    • Contact
  • Journals
    • All Journals
    • Oncology Letters
      • Oncology Letters
      • Information for Authors
      • Editorial Policies
      • Editorial Board
      • Aims and Scope
      • Abstracting and Indexing
      • Bibliographic Information
      • Archive
    • International Journal of Oncology
      • International Journal of Oncology
      • Information for Authors
      • Editorial Policies
      • Editorial Board
      • Aims and Scope
      • Abstracting and Indexing
      • Bibliographic Information
      • Archive
    • Molecular and Clinical Oncology
      • Molecular and Clinical Oncology
      • Information for Authors
      • Editorial Policies
      • Editorial Board
      • Aims and Scope
      • Abstracting and Indexing
      • Bibliographic Information
      • Archive
    • Experimental and Therapeutic Medicine
      • Experimental and Therapeutic Medicine
      • Information for Authors
      • Editorial Policies
      • Editorial Board
      • Aims and Scope
      • Abstracting and Indexing
      • Bibliographic Information
      • Archive
    • International Journal of Molecular Medicine
      • International Journal of Molecular Medicine
      • Information for Authors
      • Editorial Policies
      • Editorial Board
      • Aims and Scope
      • Abstracting and Indexing
      • Bibliographic Information
      • Archive
    • Biomedical Reports
      • Biomedical Reports
      • Information for Authors
      • Editorial Policies
      • Editorial Board
      • Aims and Scope
      • Abstracting and Indexing
      • Bibliographic Information
      • Archive
    • Oncology Reports
      • Oncology Reports
      • Information for Authors
      • Editorial Policies
      • Editorial Board
      • Aims and Scope
      • Abstracting and Indexing
      • Bibliographic Information
      • Archive
    • Molecular Medicine Reports
      • Molecular Medicine Reports
      • Information for Authors
      • Editorial Policies
      • Editorial Board
      • Aims and Scope
      • Abstracting and Indexing
      • Bibliographic Information
      • Archive
    • World Academy of Sciences Journal
      • World Academy of Sciences Journal
      • Information for Authors
      • Editorial Policies
      • Editorial Board
      • Aims and Scope
      • Abstracting and Indexing
      • Bibliographic Information
      • Archive
    • International Journal of Functional Nutrition
      • International Journal of Functional Nutrition
      • Information for Authors
      • Editorial Policies
      • Editorial Board
      • Aims and Scope
      • Abstracting and Indexing
      • Bibliographic Information
      • Archive
    • International Journal of Epigenetics
      • International Journal of Epigenetics
      • Information for Authors
      • Editorial Policies
      • Editorial Board
      • Aims and Scope
      • Abstracting and Indexing
      • Bibliographic Information
      • Archive
    • Medicine International
      • Medicine International
      • Information for Authors
      • Editorial Policies
      • Editorial Board
      • Aims and Scope
      • Abstracting and Indexing
      • Bibliographic Information
      • Archive
  • Articles
  • Information
    • Information for Authors
    • Information for Reviewers
    • Information for Librarians
    • Information for Advertisers
    • Conferences
  • Language Editing
Spandidos Publications Logo
  • About
    • About Spandidos
    • Aims and Scopes
    • Abstracting and Indexing
    • Editorial Policies
    • Reprints and Permissions
    • Job Opportunities
    • Terms and Conditions
    • Contact
  • Journals
    • All Journals
    • Biomedical Reports
      • Information for Authors
      • Editorial Policies
      • Editorial Board
      • Aims and Scope
      • Abstracting and Indexing
      • Bibliographic Information
      • Archive
    • Experimental and Therapeutic Medicine
      • Information for Authors
      • Editorial Policies
      • Editorial Board
      • Aims and Scope
      • Abstracting and Indexing
      • Bibliographic Information
      • Archive
    • International Journal of Epigenetics
      • Information for Authors
      • Editorial Policies
      • Editorial Board
      • Aims and Scope
      • Abstracting and Indexing
      • Bibliographic Information
      • Archive
    • International Journal of Functional Nutrition
      • Information for Authors
      • Editorial Policies
      • Editorial Board
      • Aims and Scope
      • Abstracting and Indexing
      • Bibliographic Information
      • Archive
    • International Journal of Molecular Medicine
      • Information for Authors
      • Editorial Policies
      • Editorial Board
      • Aims and Scope
      • Abstracting and Indexing
      • Bibliographic Information
      • Archive
    • International Journal of Oncology
      • Information for Authors
      • Editorial Policies
      • Editorial Board
      • Aims and Scope
      • Abstracting and Indexing
      • Bibliographic Information
      • Archive
    • Medicine International
      • Information for Authors
      • Editorial Policies
      • Editorial Board
      • Aims and Scope
      • Abstracting and Indexing
      • Bibliographic Information
      • Archive
    • Molecular and Clinical Oncology
      • Information for Authors
      • Editorial Policies
      • Editorial Board
      • Aims and Scope
      • Abstracting and Indexing
      • Bibliographic Information
      • Archive
    • Molecular Medicine Reports
      • Information for Authors
      • Editorial Policies
      • Editorial Board
      • Aims and Scope
      • Abstracting and Indexing
      • Bibliographic Information
      • Archive
    • Oncology Letters
      • Information for Authors
      • Editorial Policies
      • Editorial Board
      • Aims and Scope
      • Abstracting and Indexing
      • Bibliographic Information
      • Archive
    • Oncology Reports
      • Information for Authors
      • Editorial Policies
      • Editorial Board
      • Aims and Scope
      • Abstracting and Indexing
      • Bibliographic Information
      • Archive
    • World Academy of Sciences Journal
      • Information for Authors
      • Editorial Policies
      • Editorial Board
      • Aims and Scope
      • Abstracting and Indexing
      • Bibliographic Information
      • Archive
  • Articles
  • Information
    • For Authors
    • For Reviewers
    • For Librarians
    • For Advertisers
    • Conferences
  • Language Editing
Login Register Submit
  • This site uses cookies
  • You can change your cookie settings at any time by following the instructions in our Cookie Policy. To find out more, you may read our Privacy Policy.

    I agree
Search articles by DOI, keyword, author or affiliation
Search
Advanced Search
presentation
Molecular Medicine Reports
Join Editorial Board Propose a Special Issue
Print ISSN: 1791-2997 Online ISSN: 1791-3004
Journal Cover
March-2025 Volume 31 Issue 3

Full Size Image

Sign up for eToc alerts
Recommend to Library

Journals

International Journal of Molecular Medicine

International Journal of Molecular Medicine

International Journal of Molecular Medicine is an international journal devoted to molecular mechanisms of human disease.

International Journal of Oncology

International Journal of Oncology

International Journal of Oncology is an international journal devoted to oncology research and cancer treatment.

Molecular Medicine Reports

Molecular Medicine Reports

Covers molecular medicine topics such as pharmacology, pathology, genetics, neuroscience, infectious diseases, molecular cardiology, and molecular surgery.

Oncology Reports

Oncology Reports

Oncology Reports is an international journal devoted to fundamental and applied research in Oncology.

Experimental and Therapeutic Medicine

Experimental and Therapeutic Medicine

Experimental and Therapeutic Medicine is an international journal devoted to laboratory and clinical medicine.

Oncology Letters

Oncology Letters

Oncology Letters is an international journal devoted to Experimental and Clinical Oncology.

Biomedical Reports

Biomedical Reports

Explores a wide range of biological and medical fields, including pharmacology, genetics, microbiology, neuroscience, and molecular cardiology.

Molecular and Clinical Oncology

Molecular and Clinical Oncology

International journal addressing all aspects of oncology research, from tumorigenesis and oncogenes to chemotherapy and metastasis.

World Academy of Sciences Journal

World Academy of Sciences Journal

Multidisciplinary open-access journal spanning biochemistry, genetics, neuroscience, environmental health, and synthetic biology.

International Journal of Functional Nutrition

International Journal of Functional Nutrition

Open-access journal combining biochemistry, pharmacology, immunology, and genetics to advance health through functional nutrition.

International Journal of Epigenetics

International Journal of Epigenetics

Publishes open-access research on using epigenetics to advance understanding and treatment of human disease.

Medicine International

Medicine International

An International Open Access Journal Devoted to General Medicine.

Journal Cover
March-2025 Volume 31 Issue 3

Full Size Image

Sign up for eToc alerts
Recommend to Library

  • Article
  • Citations
    • Cite This Article
    • Download Citation
    • Create Citation Alert
    • Remove Citation Alert
    • Cited By
  • Similar Articles
    • Related Articles (in Spandidos Publications)
    • Similar Articles (Google Scholar)
    • Similar Articles (PubMed)
  • Download PDF
  • Download XML
  • View XML

  • Supplementary Files
    • Supplementary_Data.pdf
Article Open Access

Exosomal SphK1 from colorectal cancer cells promotes cancer cell migration and activates hepatic stellate cells

  • Authors:
    • Wenlu Zhang
    • Chunyan Xu
  • View Affiliations / Copyright

    Affiliations: Department of Respiratory and Critical Care Medicine, Binzhou Medical University Hospital, Binzhou, Shandong 256603, P.R. China, Department of Gastroenterology and Institute of Digestive Diseases, Binzhou Medical University Hospital, Binzhou, Shandong 256603, P.R. China
    Copyright: © Zhang et al. This is an open access article distributed under the terms of Creative Commons Attribution License.
  • Article Number: 73
    |
    Published online on: January 23, 2025
       https://doi.org/10.3892/mmr.2025.13438
  • Expand metrics +
Metrics: Total Views: 0 (Spandidos Publications: | PMC Statistics: )
Metrics: Total PDF Downloads: 0 (Spandidos Publications: | PMC Statistics: )
Cited By (CrossRef): 0 citations Loading Articles...

This article is mentioned in:



Abstract

Exosomes are small extracellular vesicles that are naturally released into body fluids by cells. They are rich in bioactive molecules such as proteins. Sphingosine kinase 1 (SphK1) is an important potential drug target for the treatment of cancer due to its functions to regulate cancer cell migration, growth, apoptosis and angiogenesis. Tumor exosomes abundantly surround primary tumors, exchanging and transferring information between cells and modulating cancer progression. Given the importance of exosomes, the involvement of exosomal SphK1 from colorectal cancer (CRC) cells in the migration of these cells and the activation of hepatic stellate cells was investigated. Firstly, the plasma exosomal SphK1 protein expression, tested by ELISA, was compared between patients with CRC without metastasis and those with liver metastasis. The results revealed that plasma exosomal SphK1 levels were significantly upregulated in patients with liver metastasis of CRC. Secondly, exosomes with different expression levels of SphK1, which were regulated by cell transfection, were isolated from CRC cells to evaluate their effect on the expression levels of E‑cadherin and vimentin in these cells, as assessed by western blotting. The results demonstrated that depletion of exosomal SphK1 partially reversed the exosome‑induced migration of CRC cells, and caused decreased vimentin and increased E‑cadherin levels. Thirdly, the effects of exosomes from CRC cells, with different expression levels of SphK1, on hepatic stellate cell activation were investigated, with α‑SMA, TNF‑α and TGF‑β levels assessed by western blotting in LX‑2 cells. Moreover, AKT and phosphorylated (p‑)AKT levels were also assessed by western blotting. The results revealed that exosomes activated hepatic stellate cells by upregulating p‑AKT, and depletion of exosomal SphK1 partially reversed this effect. Furthermore, the application of an AKT agonist reversed the inhibition of hepatic stellate cell activation, which was induced by the depletion of exosomal SphK1. Finally, investigation of cell viability, analyzed by CCK‑8 assay, and assessment of PCNA as a proliferation marker, analyzed by western blot, revealed that the culture supernatant of the activated hepatic stellate cells promoted the viability of CRC cells. Overall, these results demonstrated that exosomal SphK1 increased the migration of CRC cells, and activated hepatic stellate cells by regulating p‑AKT. This suggests that exosomal SphK1 may serve a key role in the migration of CRC cells and potentially the liver metastasis of CRC.

Introduction

Colorectal cancer (CRC) is one of the top three malignant tumors worldwide. There are numerous treatment options for early stage CRC, such as endoscopic submucosal dissection and radical surgery; however, the prognosis of patients with advanced CRC remains poor. Investigating more effective treatment strategies is important for the clinical treatment of patients with advanced CRC (1).

Exosomes are between 30 and 200 nm in diameter, with a double-membrane disc structure. They contain various bioactive substances, including nucleic acids and proteins (2,3). Exosomes can be identified by observing their morphology using transmission electron microscopy (TEM), detecting the particle size using nanoparticle tracking analysis (NTA) and assessing the expression levels of exosome biomarkers, including CD81, tumor susceptibility gene 101 protein (TSG101) and calnexin (4). Tumor exosomes abundantly surround primary tumors such as gastric cancers, exchanging and transferring information between cells and modulating cancer progression (5–7). Decreased expression levels of E-cadherin and increased expression levels of vimentin are common characteristics of epithelial-mesenchymal transition (EMT). EMT is the first step in cancer cell metastasis, which also relies on exosomes (8,9). Exosomes can reach distal organs and provide a microenvironment suitable for tumor growth, enabling tumor cells to colonize the distal organs (10).

Sphingosine kinase 1 (SphK1) is an intracellular signaling enzyme, which regulates cancer cell migration, growth, apoptosis, angiogenesis and other biological tumor behaviors (11). Studies have demonstrated that SphK1 regulates the focal adhesion kinase (FAK)/AKT/MMP axis to promote EMT and metastasis in CRC cells (12,13). Given its pivotal role in regulating the malignant biological behavior of cancer cells, SphK1 is an important potential drug target for the treatment of cancer. Recently, exosomes derived from metastatic CRC cells have been shown to activate hepatic stellate cells and facilitate the liver metastasis of CRC cells (14). Upregulation of α-smooth muscle actin (α-SMA) is a key marker of hepatic stellate cell activation. Cytokines secreted by activated hepatic stellate cells, including TNF-α and TGF-β, can help the colonization and proliferation of cancer cells in the liver (15–17). However, to the best of our knowledge, it remains unknown whether exosomal SphK1 derived from CRC cells can promote hepatic stellate cell activation.

The present study aimed to investigate whether exosomal SphK1 from CRC cells can enhance the migration of cancer cells and activate hepatic stellate cells to increase the viability of CRC cells by regulating the AKT pathway. The present study provided an experimental basis for the future clinical application of exosomes targeting the reduction of SphK1.

Materials and methods

Blood specimens and ELISA

Ethics approval for the present study was obtained from the Institutional Ethics Committee of Binzhou Medical University (approval no. KT-259; Binzhou, China) according to The Declaration of Helsinki. Written informed consent was obtained from all 14 patients included in the present study. The blood specimens from patients were collected at Binzhou Medical University Hospital (Shangdong, China) between December 2023 and April 2024. There were 10 male and 4 female patients, with mean ages of 65.30±10.33 and 55.75±21.52, respectively, and an ages range between 34 and 85 years old. The patient cohort consisted of 4 patients with liver metastases from CRC (stage IV) and 10 patients with CRC without metastasis (stage I). Blood samples were collected before any treatment such as surgery and chemotherapy. The patients had no lung metastasis. Blood samples were centrifuged at 1,500 × g for 20 min at room temperature to collect the plasma. An exosome isolation kit for plasma (cat. no. MA0403-A; Dalian Meilun Biology Technology Co., Ltd.) was used to extract plasma exosomes from 200 µl plasma. An exosome-specific lysis buffer (cat. no. UR33101; Shanghai Yumeibo Biotechnology Co., Ltd.) was used to extract exosomal proteins. A Human SPHK1 ELISA Kit [cat. no. ELK4112; Elk (Wuhan) Biotechnology Co., Ltd.] was used to measure the levels of exosomal SphK1 on a Multimode Reader (Agilent Technologies, Inc.) at 450 nm. All aforementioned kits were used according to the manufacturers' instructions.

Cell culture and treatment

The RKO CRC cell line (Cellverse Co., Ltd.) was cultured in DMEM high-glucose liquid medium (cat. no. PYG0101; Wuhan Boster Biological Technology, Ltd.), and the LX-2 human hepatic stellate cell line (Dalian Meilun Biology Technology Co., Ltd.) was cultured in RPMI-1640 liquid medium (cat. no. PYG0049; Wuhan Boster Biological Technology, Lt.d) at 37°C in 5% CO2. A total of 1×105 cells were seeded in 6-well cell culture plates. The next day, exosomes (7×103 particles/cell) were added to co-culture with the cells for 24 h, and the cells and cell culture supernatant were collected for subsequent experiments. The PBS group used PBS, with the same volume of exosomes in the Control group. The AKT agonist SC79 (cat. no. HY-18749) was purchased from MedChemExpress. LX-2 cells were pre-treated with 8 µg/ml SC79 at 37°C in 5% CO2 for 2 h, and then the exosomes were added to co-culture.

Cell transfection and reverse transcription-quantitative PCR (RT-qPCR)

A total of four short hairpin RNAs (shRNAs) targeting the SphK1 gene were designed. Each shRNA was used for cloning into the lentiviral vector [LV3 (H1/GFP&Puro) (10×; 1×108 TU/ml; Shanghai GenePharma Co., Ltd.). The negative control (NC) was a non-targeting shRNA sequence, which was a nonsense sequence designed for a mammalian gene and had no regulatory effect on the expression of the target gene. The sequences of the shRNAs are presented in Table I. RKO cells were infected with the lentivirus (packaged by Gemma Pharmaceutical Technology Co., Ltd.). RKO cells in good condition were digested and resuspended, seeded into 24-well plates and incubated overnight at 37°C in an incubator at a density of ~50%. Lentivirus stock (25 µl) was diluted 10-fold in culture medium containing 10% FBS (according to the guidelines of Gemma Pharmaceutical Technology Co., Ltd.), and Polybrene was added to a final concentration of 5 µg/ml. The culture medium in the 24-well plate was aspirated, and 250 µl diluted virus, as aforementioned, was added to each well and incubated for 24 h at 37°C in 5% CO2. The diluted virus solution in 24-well plates was aspirated, and 500 µl medium containing 10% FBS was added to each well. The RKO cells were cultured at 37°C with 5% CO2 for 72 h. The efficiency of infecting RKO cells by microscopy reached >70%. In addition, complete culture medium with puromycin at final concentrations of 0, 0.5, 1.0, 1.5, 2.0 and 2.5 µg/ml was added to the RKO cells. The concentration of puromycin was maintained continuously for >120 h to select the optimal concentration of puromycin that could completely kill the cells. According to the lethal results of different concentration gradients of puromycin, 1.0 ug/ml was the best screening concentration for cells, and this drug concentration was selected for subsequent screening. Based on the interference effect of the lentiviruses and the proliferation of the infected RKO cells, RKO cells containing the K8105 sequence were selected for subsequent experiments and were referred to as SphK1(−) (Fig. S1A). Although the K9754 sequence exhibited a higher knockdown efficiency, the RKO cells containing the K9754 sequence had difficulty in cell expansion. So the K8105 sequence was selected for further experiments. The mRNA level of SphK1 was detected by RT-qPCR analysis. RNA isolation was performed using the Total RNA Extraction kit (Gemma Pharmaceutical Technology Co., Ltd.) and cDNA synthesis was performed using the RT kit (Gemma Pharmaceutical Technology Co., Ltd.), according to the manufacturer's protocol. The reverse transcription reaction system (20 µl) comprised 10 µl reverse transcription buffer (2X), 1.2 µl reverse transcription primer (1 µM), 0.2 µl MMLV reverse transcriptase (200 U/µl), total RNA (200 ng/µl) and DEPC water. The reverse transcription reaction conditions were 42°C for 30 min, 85°C for 10 min and rapid cooling to 4°C. The quantitative PCR reaction system (20 µl) comprised 10 µl quantitative PCR Master Mix (2X), 0.08 µl upstream primer (20 µM), 0.08 µl downstream primer (20 µM), 2 µl cDNA, 0.4 µl Taq DNA polymerase (2.5 U/µl) and ddH2O. The quantitative PCR reaction conditions were 95°C for 3 min, 95°C for 12 sec and 62°C for 40 sec in 40 cycles. Gene expression levels were determined using the 2−ΔΔCq method (18). The primer sequences (Shanghai Gemma Pharmaceutical Technology Co., Ltd.) were as follows: GAPDH forward, 5′-GGAAGCTTGTCATCAATGGAAATC-3′ and reverse, 5′-TGATGACCCTTTTGGCTCCC-3′; and SPHK1 forward, 5′-CAGCTCTTCCGGAGTCACGT-3′ and reverse, 5′-CGTCTCCAGACATGACCACCA-3′. GFP expression from the lentivirus was used for detection. The infecting RKO cells were fixed with 4% paraformaldehyde. Next, the Antifade mounting medium with DAPI (4′,6-diamidino-2-phenylindole) (P0131; Shanghai Biyuntian Biotechnology Co., Ltd.) was used. The cells were observed by fluorescence microscopy (BX3-CBH; Olympus Corporation). The efficiency of infecting RKO cells by microscopy reached >70%.

Table I.

Short hairpin RNA sequences used for cloning into the lentiviral vector.

Table I.

Short hairpin RNA sequences used for cloning into the lentiviral vector.

NameInterference target positionTarget sequence (5′-3′)
K8104SphK1-Homo-837 CTGACCAACTGCACGCTATTG
K8105SphK1-Homo-967 ACCTAGAGAGTGAGAAGTATC
K8106 SphK1-Homo-1349 CATGGAGAAGGGCAGGCATAT
K9754 SphK1-Homo-1277 AGCTGGCGTCATGCATCTGTT
LV3-NC- TTCTCCGAACGTGTCACGT

[i] LV, lentivirus; NC, negative control; SphK1, sphingosine kinase 1.

Isolation, characterization and quantification of exosomes

RKO cells and infected RKO cells were cultured for 48 h in 10% exosome-depleted-FBS (cat. no. UR51101; Shanghai Yumeibo Biotechnology Co., Ltd.) complete medium. The medium was collected and processed using the Exosome Extraction and Purification Kit (cat. no. UR52121; Shanghai Yumeibo Biotechnology Co., Ltd.) to eliminate cell debris and isolate exosomes. The kit was used according to the manufacturer's instructions. The pellet of exosomes was re-suspended in PBS, purified and then stored at −80°C. Exosomes were identified using a nanoparticle tracking analyzer (Particle Metrix GmbH) for nanoparticle tracking analysis (NTA). Exosomes morphology was determined by a transmission electron microscope (TEM) (HITACHI HT-7700; Hitachi, Ltd.). Exosome-specific protein markers were detected by western blotting.

Western blot analysis

Total protein of RKO or LX-2 cells was extracted using RIPA buffer (cat. no. AR0102; Wuhan Boster Biological Technology, Ltd.). Total protein from exosomes was extracted as aforementioned. The bicinchoninic acid method was used to quantify the total protein obtained from cells and exosomes. A total of 30 µg protein was separated by SDS-PAGE using 10, 12 or 15% gels according to the molecular weight of the target protein for better protein separation, and transferred onto PVDF membranes (MilliporeSigma). The membranes were blocked in 5% milk at room temperature for 2 h, and subsequently incubated with primary antibodies at 4°C overnight. The next day, the membranes were incubated with secondary antibodies at room temperature for 1 h. The blots were visualized with the ECL substrate (cat. no. AR1191; Boster Biological Technology). The bands were detected using an enhanced chemiluminescence gel imaging system (Bio-Rad Laboratories, Inc.) and blots were semi-quantified using ImageJ 1.51 j8 software (National Institutes of Health), with GAPDH used as a loading control. The primary antibodies used were as follows: GAPDH polyclonal antibody (cat. no. 10494-1-AP; 1:4,000), SphK1 polyclonal antibody (cat. no. 10670-1-AP; 1:1,000), TSG101 polyclonal antibody (cat. no. 28283-1-AP; 1:4,000), vimentin polyclonal antibody (cat. no. 10366-1-AP; 1:2,000), CD81 monoclonal antibody (cat. no. 66866-1-Ig; 1:1,000), E-cadherin monoclonal antibody (cat. no. 60335-1-Ig; 1:4,000) and phosphorylated (p-)AKT (Ser473) monoclonal antibody (cat. no. 66444-1-Ig; 1:2,000) were purchased from Proteintech Group, Inc. α-SMA (cat. no. BM3902; 1:4,000) and AKT (cat. no. A00024-2; 1:1,000) antibodies were purchased from Wuhan Boster Biological Technology, Ltd. Calnexin (cat. no. HY-P80578; 1:1,000), proliferating cell nuclear antigen (PCNA; cat. no. HY-P80268; 1:2,000), TGF-β1 (cat. no. HY-P80521; 1:500) and TNF-α (cat. no. HY-P80914; 1:1,000) antibodies were purchased from MedChemExpress. HRP Conjugated AffiniPure Goat Anti-rabbit lgG (H+L) (cat. no. BA1054; 1:10,000) and HRP Conjugated AffiniPure Goat Anti-Mouse IgG (H+L) (cat. no. BA1050; 1:10,000) secondary antibodies were purchased from Wuhan Boster Biological Technology, Ltd.

Transwell assay

RKO cells were suspended in DMEM high-glucose liquid medium (conventional) (cat. no. PYG0073; Wuhan Boster Biological Technology, Ltd.) containing 1% FBS (cat. no. PYG0001; Wuhan Boster Biological Technology, Ltd.). A total of 200 µl of RKO cell suspension (5×105/ml) was added to the upper chambers of Transwell plates (cat. no. 3422; Corning, Inc.), and the lower chamber was filled with 500 µl DMEM high-glucose liquid medium (conventional) containing 30% FBS in a 12-well plate. After 24 h of incubation at 37°C, 4% paraformaldehyde was used to fix the cells for 20 min at room temperature, and then 0.1% crystal violet was used to stain cells for 8 min at room temperature. Cells that had migrated to the other side of the membrane were subsequently counted under a light microscope. The counting was performed using ImageJ 1.51 j8 software (National Institutes of Health).

Exosome labeling and uptake

PKH67 (cat. no. UR52303; Shanghai Yumeibo Biotechnology Co., Ltd.) was used to label exosomes with green fluorescence according to the manufacturers' instructions. PHK67 working solution was added to the RKO exosomes at a concentration of 5 µM and incubated for 10 min at room temperature. To investigate whether LX-2 cells could uptake the exosomes, PKH67-labeled exosomes (7×103 particles/cell) were added to the 1,000 cells in a 12-well plate. After 24 h of co-culturing at 37°C, the cells were fixed with 4% paraformaldehyde for 10 min at room temperature. Subsequently, anti-fade medium with DAPI was used for mounting (cat. no. P0131; Beyotime Institute of Biotechnology). The uptake of exosomes was evaluated using fluorescence microscopy (BX3-CBH; Olympus Corporation).

Cell viability assay

The viability of RKO cells was analyzed using a Cell Counting Kit-8 (CCK-8) assay kit (cat. no. GK10001; GLPBIO Technology LLC). A total of 1,000 RKO cells per well were seeded in a 96-well plate. Over night, the cells fully attached to the culture plate, and different supernatants of LX-2 cells were added. The LX-2 cell culture supernatants were extracted from the coculture system with LX-2 cells and exosomes from RKO cells with different SphK1 contents for 24 h. After 24 h of incubation at 37°C, the culture medium was removed and 10 µl CCK-8 solution and 90 µl DMEM (cat. no. PYG0073; Wuhan Boster Biological Technology, Ltd.) were added to the cells. The plate was incubated for 1 h at 37°C. Subsequently, the absorbance of each well was measured using a microplate reader (BioTek Synergy; Agilent Technologies, Inc.) at 450 nm.

Statistical analysis

Each experiment was repeated at least 3 times. Data are presented as the means ± SD. SPSS 26.0 (IBM Corp.) and GraphPad Prism 8.0 (Dotmatics) were used for statistical analysis. Differences between two groups were compared using unpaired Student's t test, while one-way ANOVA followed by the Least Significant Difference or Tukey's post hoc test was used for more than three groups. P<0.05 was considered to indicate a statistically significant difference.

Results

Overview

A brief schematic of the experimental processes of the present study is shown in Fig. 1.

Figure 1.

Brief experimental process of the present study. Cell transfection technique was used to construct RKO cells with low expression of SphK1. Western blotting and PCR were used to verify the expression of SphK1 in RKO cells. The culture supernatant of SphK1(−)-RKO cells was collected, and the exosomes were extracted and identified by TEM, NTA and western blotting. The extracted exosomes were used to co-culture with RKO cells, and the expression of E-cadherin and vimentin was detected by western blotting. The migration ability of RKO cells was detected by Transwell assay. The extracted exosomes were also used to co-culture with LX-2 cells, and the expression levels of AKT, p-AKT, α-SMA, TNF-α and TGF-β were detected by western blotting. The LX-2 cell culture supernatant was extracted and used to culture RKO cells. CCK-8 was used to detect RKO cell viability, and western blotting was used to detect PCNA expression in RKO cells. In addition, LX-2 cells were pretreated with SC79 and treated with RKO exosomes, and the expression levels of AKT, p-AKT, α-SMA, TNF-α and TGF-β were detected by western blotting. α-SMA, α-smooth muscle actin; TEM, transmission electron microscopy; NTA, nanoparticle tracking analysis; WB, western blotting; SphK1, sphingosine kinase 1; PCNA, proliferating cell nuclear antigen; CCK-8, Cell Counting Kit-8; p-, phosphorylated.

Plasma exosomal SphK1 levels are significantly upregulated in patients with liver metastasis of CRC

Plasma exosome identification from a representative patient using TEM, NTA and western blotting is shown in Fig. 2A. TEM revealed that the morphology of exosomes was typical with a double-membrane disc structure. NTA revealed that the isolated exosomes had a mean size of 150.5±66.8 nm. Immunoblotting of exosome-derived proteins revealed the presence of the typical exosome markers CD81 and TSG101, and the absence of calnexin. These results revealed that the extracted plasma exosomes were identified as qualified. An ELISA revealed that the plasma exosomal SphK1 protein expression was significantly upregulated in patients with CRC and liver metastasis, compared with in those with CRC without metastasis (Fig. 2B). These results suggested that exosomes with increased SphK1 levels may serve a key role in the liver metastasis associated with CRC.

Figure 2.

Analysis of the plasma exosomal SphK1. (A) Plasma exosomes were identified using transmission electron microscopy (magnification, ×80,000; scale bar, 100 nm), nanoparticle tracking analysis and western blotting. (B) ELISA detection of plasma exosomal SphK1 levels. CRLM, liver metastases of colorectal cancer; W/O-M-CRC, colorectal cancer without metastasis; plasma-exo, plasma exosomes; SphK1, sphingosine kinase 1; TSG101, tumor susceptibility gene 101 protein.

Exosomes with low SphK1 protein levels are obtained following transfection of RKO cells with the interfering lentivirus

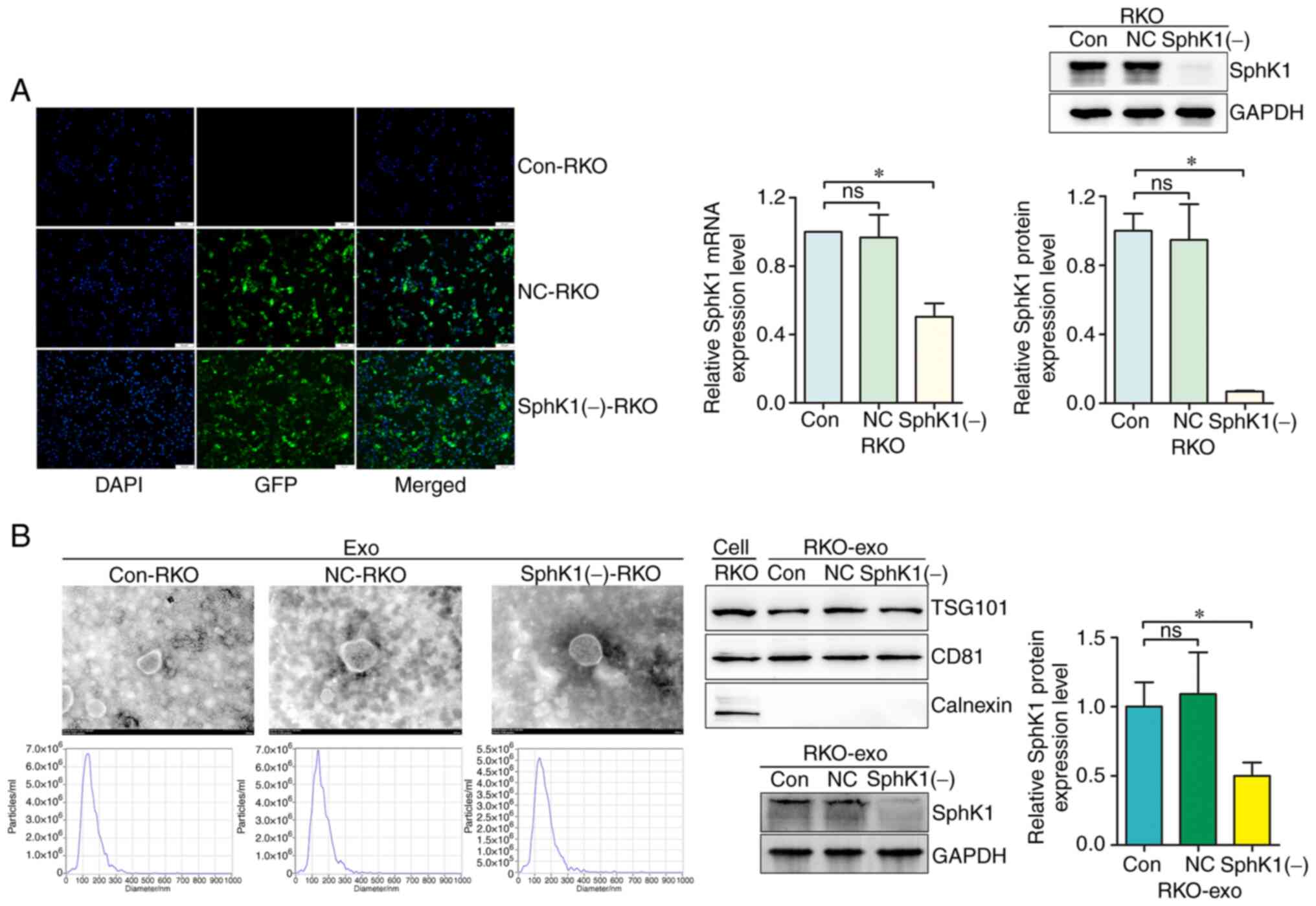
Fluorescence microscopy showed the successful transfection of the RKO cells. The SphK1 mRNA and protein expression levels were significantly downregulated in the SphK1(−) RKO group compared with the blank control (Con) group, while there was no significant difference between the Con group and the negative control (NC) group (Fig. 3A). The cell culture supernatant of the three groups was collected, and the exosomes of each group were isolated, purified and referred to as Con-RKO exosomes (Con-RKOexo), NC-RKO exosomes (NC-RKOexo) and SphK1(−)-RKO exosomes (SphK1(−)-RKOexo), accordingly. As shown in Fig. 3B, the exosomes were identified using TEM, NTA and western blotting. The morphology of the exosomes was typical with a double-membraned disc structure in TEM. NTA showed that Con-RKOexo, NC-RKOexo and SphK1(−)-RKOexo had a mean size of 148.7±54.6, 156.3±56.3 and 158.9±65.6 nm, respectively. Furthermore, the concentrations of the isolated exosomes were 3.5×1010, 7.0×1010 and 12.0×1011 particles/ml, respectively (Fig. S1B), as assessed by the nanoparticle tracking analyzer. Immunoblotting of exosome-derived proteins revealed the presence of the typical exosome markers CD81 and TSG101, and the absence of calnexin. In addition, the SphK1 protein levels were significantly downregulated in the SphK1(−)-RKOexo group compared with the Con-RKOexo group, while there was no significant difference between the Con-RKOexo and NC-RKOexo groups.

Figure 3.

Exosomes with low levels of SphK1 are obtained following transfection of RKO cells with the interfering lentivirus. (A) Transfected RKO cells were observed under a fluorescence microscope (magnification, ×200; scale bar, 50 µm). SphK1 mRNA and protein expression of cells was examined by reverse transcription-quantitative PCR and western blotting, respectively. (B) Exosomes were identified by transmission electron microscopy (magnification, ×80,000; scale bar, 100 nm), nanoparticle tracking analysis and western blotting for CD81, TSG101 and calnexin. Exosomal SphK1 was also detected by western blotting. *P<0.05. ns, not significant; exo, exosomes; SphK1, sphingosine kinase 1; NC, negative control; Con, control; TSG101, tumor susceptibility gene 101 protein; GFP, green fluorescent protein.

Downregulation of exosomal SphK1 reverses the exosome-mediated migration of CRC cells

RKO cells were treated with equal amounts of Con-RKOexo, NC-RKOexo and SphK1(−)-RKOexo. PBS was used as the control group for exosome treatment. The effect of downregulated exosomal SphK1 on exosome-mediated CRC cell migration was then analyzed. Compared with the PBS + RKO group, the Con-RKOexo + RKO and NC-RKOexo + RKO groups exhibited increased vimentin expression and decreased E-cadherin expression (Fig. 4A). The number of migrated cells in the Con-RKOexo + RKO and NC-RKOexo + RKO groups was significantly increased compared with that in the PBS + RKO group, indicating that the exosomes derived from CRC cells were involved in the migration of these cells (Fig. 4B). Compared with the Con-RKOexo + RKO and NC-RKOexo + RKO groups, the expression levels of vimentin were decreased, the expression levels of E-cadherin were increased and the number of migrated cells was reduced in the SphK1(−)-RKOexo + RKO group (Fig. 4A and B). These results indicated that reduced exosomal SphK1 partially reversed the exosome-induced migration of CRC cells.

Figure 4.

Analysis of the expression levels of vimentin and E-cadherin and cell migration. (A) Expression levels of vimentin and E-cadherin were examined by western blotting. (B) Cell migration was examined using Transwell assays (magnification, ×200; scale bar, 50 µm). *P<0.05. ns, not significant; exo, exosomes; NC, negative control; Con, control; SphK1, sphingosine kinase 1.

CRC-derived exosomes activate hepatic stellate cells to promote the viability of CRC cells by upregulating p-AKT, while downregulation of exosomal SphK1 partially reverses this effect

LX-2 cells were treated with PKH67-labeled exosomes isolated from RKO cells, and fluorescently labelled RKO exosomes were detected in LX-2 cells (Fig. 5A). This finding suggested that LX-2 cells can uptake RKO exosomes from the surrounding environment. LX-2 cells were treated with equal amounts of Con-RKOexo, NC-RKOexo and SphK1(−)-RKOexo to investigate the potential mechanism via which CRC-derived exosomes activate hepatic stellate cells. The levels of AKT, p-AKT, α-SMA, TNF-α and TGF-β were detected in LX-2 cells. In addition, the LX-2 cell culture supernatant was collected and co-cultured with RKO cells to detect changes in the viability of RKO cells. Compared with those in the PBS + LX-2 group, the expression levels of AKT in the Con-RKOexo + LX-2 and NC-RKOexo + LX-2 groups were not significantly changed (Fig. 5B); however, the levels of p-AKT, α-SMA, TNF-α and TGF-β were increased. The results indicated that CRC-derived exosomes potentially activated hepatic stellate cells, promoting their secretion of TNF-α and TGF-β through the AKT pathway. Compared with those in the Con-RKOexo + LX-2 and NC-RKOexo + LX-2 groups, the levels of p-AKT, α-SMA, TNF-α and TGF-β were decreased in the SphK1(−)-RKOexo + LX-2 group, indicating that depletion of exosomal SphK1 partially reversed the activation of hepatic stellate cells induced by CRC-derived exosomes. The cell supernatant (CS) of the PBS + LX-2, Con-RKOexo + LX-2, NC-RKOexo + LX-2 and SphK1(−)-RKOexo + LX-2 groups was co-cultured with RKO cells. Compared with those in the PBS + LX-2 CS + RKO group, the PCNA expression and viability (used as indirect measures of cell proliferation) were significantly increased in the Con-RKOexo + LX-2 CS + RKO and NC-RKOexo + LX-2 CS + RKO groups (Fig. 5C and D). Compared with those in the Con-RKOexo + LX-2 CS + RKO and NC-RKOexo + LX-2 CS + RKO groups, the PCNA expression and viability were significantly decreased in the SphK1(−)-RKOexo + LX-2 CS + RKO group. The trend of the cell viability rate was consistent with that of the PCNA expression levels in RKO cells. Overall, these results suggested that CRC-derived exosomes activated hepatic stellate cells and promoted the viability of CRC cells, potentially by activating AKT, and that reducing exosomal SphK1 expression partially reversed this effect.

Figure 5.

CRC-derived exosomes regulate p-AKT to activate hepatic stellate cells and promote the proliferation of CRC cells via exosomal SphK1. (A) PKH67-labeled RKO-exosomes were detected in LX-2 cells (magnification, ×200; scale bar, 50 µm). (B) Western blotting for AKT, p-AKT, α-SMA, TNF-α and TGF-β in LX-2 cells. (C) Western blotting for PCNA in RKO cells. (D) The viability rate of RKO cells was analyzed using a Cell Counting Kit-8 assay. *P<0.05. ns, not significant; exo, exosomes; CS, cell supernatant; α-SMA, α-smooth muscle actin; SphK1, sphingosine kinase 1; NC, negative control; Con, control; PCNA, proliferating cell nuclear antigen; p-, phosphorylated; CRC, colorectal cancer.

AKT agonist SC79 reverses the inhibition of hepatic stellate cell activation induced by the reduction of CRC-exosomal SphK1

LX-2 cells were treated with 0, 4 and 8 µg/ml SC79. Compared with the 0 µg/ml SC79 group, the levels of AKT and p-AKT did not significantly change in the 4 µg/ml SC79 group, while the levels of AKT and p-AKT were significantly increased in the 8 µg/ml SC79 group (Fig. 6A). While the expression of p-AKT/AKT did not change in either 4 of 8 µg/ml, this may be due to the fact that SC79 was an AKT and p-AKT agonist, which could increase AKT and p-AKT simultaneously. The effect of the 8 µg/ml SC79 treatment in SphK1(−)-RKOexo + LX-2 cells was subsequently investigated. Compared with the SphK1(−)-RKOexo + SC79 (0 µg/ml) + LX-2 group, the SphK1(−)-RKOexo + SC79 (8 µg/ml) + LX-2 group exhibited increased levels of p-AKT, α-SMA, TNF-α and TGF-β (Fig. 6B), indicating that the AKT agonist SC79 reversed the inhibition of hepatic stellate cell activation induced by the reduced levels of SphK1 in CRC-derived exosomes.

Figure 6.

Effect of SC79 on the activation of hepatic stellate cells. (A) Western blotting was used to examine the levels of AKT and p-AKT in LX-2 cells treated with SC79. (B) Western blotting was used to examine the levels of AKT, p-AKT, α-SMA, TNF-α and TGF-β in SphK1(−)-RKOexo + LX-2 cells treated with SC79. AKT and p-AKT isoforms exist and the antibodies could not be distinguished, so double bands appeared. *P<0.05. ns, not significant; exo, exosomes; α-SMA, α-smooth muscle actin; SphK1, sphingosine kinase 1; p-, phosphorylated.

Discussion

SphK1 is a lipid kinase and a key regulatory enzyme maintaining the level of sphingosine-1-phosphate. It is involved in the development of several diseases and pathological conditions, including cancer, infectious diseases and inflammation (11,19). Several studies have found that SphK1 expression is upregulated in various types of cancer, such as colorectal cancer (11). Furthermore, SphK1 was shown to regulate AKT, FAK, ERK, NF-κB and other signaling pathways to promote cancer cell proliferation, induce EMT and enhance stem cell-like properties of cancer cells, reshape the cancer microenvironment, modulate cancer immunity, and promote distant metastasis of cancer cells (20–22). SphK1 also regulates the AKT, FAK and ERK pathways to induce EMT and autophagy in CRC cells (12,13,23). Therefore, SphK1 may constitute an important target for the treatment of cancer, which was further emphasized by the results of the present study. The present study demonstrated that plasma exosomal SphK1 was significantly upregulated in the plasma of patients with liver metastasis of CRC compared with patients without metastasis. Furthermore, SphK1 was present in CRC-derived exosomes. Downregulation of exosomal SphK1 partially reversed the exosome-induced migration of CRC cells. Similarly, a study indicated that ovarian cancer exosomes released SphK1 in the tumor microenvironment to promote ovarian cancer progression (24). These results collectively revealed that cancer cell-derived exosomal SphK1 may promote tumor progression.

The liver is the main site of metastasis for CRC cells (25). Hepatic stellate cells are important components of the liver microenvironment and serve a key role in the liver metastasis of CRC cells (26,27). The expression levels of TNF-α, TGF-β and α-SMA in hepatic stellate cells increase upon activation of these cells (28,29). Exosomes from metastatic CRC cells have been shown to activate hepatic stellate cells, reshaping the liver microenvironment, and forming a ‘soil’ that supports cancer cell colonization (14). The present study revealed that hepatic stellate cells could uptake CRC-derived exosomes from the surrounding environment. Further investigation demonstrated that CRC-derived exosomes activated hepatic stellate cells, as evidenced by increased TNF-α and TGF-β expression, potentially by upregulating p-AKT. TNF-α and TGF-β are conducive to the colonization and proliferation of cancer cells in the liver (16,17). Consistently, the culture supernatant of activated hepatic stellate cells promoted CRC cell viability in the present study. These results suggested that CRC-derived exosomes activated hepatic stellate cells to promote the viability of CRC cells, potentially through the AKT pathway. The present study revealed that the downregulation of exosomal SphK1 partially reversed this effect. Additionally, the AKT agonist SC79 promoted hepatic stellate cell activation, which was inhibited by reduced levels of exosomal SphK1. These results suggested that CRC-derived exosomal SphK1 regulated p-AKT to activate hepatic stellate cells and promote the viability of CRC cells.

In summary, the present study demonstrated that CRC-derived exosomal SphK1 promoted hepatic stellate cell activation and CRC cell migration in vitro. Furthermore, in vivo experiments are required to confirm the role of CRC-derived exosomal SphK1 in the liver metastasis of CRC.

In the future, the application of exosome engineering in cancer treatment will become increasingly prominent. The versatility of exosomes allows the modification of their original configuration and expands their applications in the biomedical field using various methods, including genetic engineering, chemical procedures, physical techniques and microfluidic techniques. Further studies may help improve the understanding of the functions and components of CRC-derived exosomes, contributing to the development of novel genetically engineered exosomes to inhibit CRC metastasis.

Supplementary Material

Supporting Data

Acknowledgements

Not applicable.

Funding

The present study was supported by the Medical and Health Science and Technology Development Program of Shandong Province (grant no. 2019WS331).

Availability of data and materials

The data generated in the present study may be requested from the corresponding author.

Authors' contributions

WZ conducted the experiments and statistical analyses, and drafted the manuscript. CX contributed to study design and helped draft the manuscript. Both authors have read and approved the final manuscript. WZ and CX confirm the authenticity of all the raw data.

Ethics approval and consent to participate

The present study was approved by the Institutional Ethics Committee of Binzhou Medical University (approval no. KT-259; Binzhou, China). Written informed consent was obtained from all patients.

Patient consent for publication

Not applicable.

Competing interests

The authors declare that they have no competing interests.

References

1 

Viale PH: The American cancer society's facts & figures: 2020 edition. J Adv Pract Oncol. 11:135–136. 2022.PubMed/NCBI

2 

Pallares-Rusiñol A, Bernuz M, Moura SL, Fernández-Senac C, Rossi R, Martí M and Pividori MI: Advances in exosome analysis. Adv Clin Chem. 112:69–117. 2023. View Article : Google Scholar : PubMed/NCBI

3 

Rahnama M, Heidari M, Poursalehi Z and Golchin A: Global trends of exosomes application in clinical trials: A scoping review. Stem Cell Rev Rep. 20:2165–2193. 2024. View Article : Google Scholar : PubMed/NCBI

4 

Yáñez-Mó M, Siljander PR, Andreu Z, Zavec AB, Borràs FE, Buzas EI, Buzas K, Casal E, Cappello F, Carvalho J, et al: Biological properties of extracellular vesicles and their physiological functions. J Extracell Vesicles. 4:270662015. View Article : Google Scholar : PubMed/NCBI

5 

Huang C, Li J, Xie Z, Hu X and Huang Y: Relationship between exosomes and cancer: Formation, diagnosis, and treatment. Int J Biol Sci. 21:40–62. 2025. View Article : Google Scholar : PubMed/NCBI

6 

Ye Z, Yi J, Jiang X, Shi W, Xu H, Cao H, Qin L, Liu L, Wang T, Ma Z and Jiao Z: Gastric cancer-derived exosomal let-7 g-5p mediated by SERPINE1 promotes macrophage M2 polarization and gastric cancer progression. J Exp Clin Cancer Res. 44:22025. View Article : Google Scholar : PubMed/NCBI

7 

Xie H, Wu Y, Huang J, Shen Q, Li X, Wang L, Lin J, Chi Z, Ke K, Lin X, et al: NK cell exosomes alleviate PD-l1 expression and facilitate tumor immunity by repressing PI3K-AKT-mTOR signaling. Immunol Invest. 2:1–14. 2025. View Article : Google Scholar

8 

Yin J, Zhu W, Feng S, Yan P and Qin S: The role of cancer-associated fibroblasts in the invasion and metastasis of colorectal cancer. Front Cell Dev Biol. 12:13755432024. View Article : Google Scholar : PubMed/NCBI

9 

Rom AD, Dragicevic S, Jankovic R, Skodric SR, Sabljak P, Markovic V, Stojkovic JR, Barisic G and Nikolic A: Markers of epithelial-mesenchymal transition and mucinous histology are significant predictors of disease severity and tumor characteristics in early-onset colorectal cancer. Diagnostics (Basel). 14:15122024. View Article : Google Scholar

10 

Ramos R, Vinyals A, Campos-Martin R, Cabré E, Bech JJ, Vaquero J, Gonzalez-Sanchez E, Bertran E, Ferreres JR, Lorenzo D, et al: New insights into the exosome-induced migration of uveal melanoma cells and the pre-metastatic niche formation in the liver. Cancers (Basel). 16:29772024. View Article : Google Scholar : PubMed/NCBI

11 

Alkafaas SS, Elsalahaty MI, Ismail DF, Radwan MA, Elkafas SS, Loutfy SA, Elshazli RM, Baazaoui N, Ahmed AE, Hafez W, et al: The emerging roles of sphingosine 1-phosphate and SphK1 in cancer resistance: A promising therapeutic target. Cancer Cell Int. 24:892024. View Article : Google Scholar : PubMed/NCBI

12 

Liu SQ, Xu CY, Wu WH, Fu ZH, He SW, Qin MB and Huang JA: Sphingosine kinase 1 promotes the metastasis of colorectal cancer by inducing the epithelial-mesenchymal transition mediated by the FAK/AKT/MMPs axis. Int J Oncol. 54:41–52. 2019.PubMed/NCBI

13 

Xu CY, Liu SQ, Qin MB, Zhuge CF, Qin L, Qin N, Lai MY and Huang JA: SphK1 modulates cell migration and EMT-related marker expression by regulating the expression of p-FAK in colorectal cancer cells. Int J Mol Med. 39:1277–1284. 2017. View Article : Google Scholar : PubMed/NCBI

14 

Zhao S, Mi Y, Zheng B, Wei P, Gu Y, Zhang Z, Xu Y, Cai S, Li X and Li D: Highly-metastatic colorectal cancer cell released miR-181a-5p-rich extracellular vesicles promote liver metastasis by activating hepatic stellate cells and remodelling the tumour microenvironment. J Extracell Vesicles. 1:e121862022. View Article : Google Scholar : PubMed/NCBI

15 

Zhang W, Gao K, Bai Y, Xu D, Zhao M, Tao X and Wang J: Wedelolactone attenuates liver fibrosis and hepatic stellate cell activation by suppressing the hippo pathway. Rejuvenation Res. 27:207–219. 2024. View Article : Google Scholar : PubMed/NCBI

16 

Landskron G, De la Fuente M, Thuwajit P, Thuwajit C and Hermoso MA: Chronic inflammation and cytokines in the tumor microenvironment. J Immunol Res. 2014:1491852014. View Article : Google Scholar : PubMed/NCBI

17 

Paschos KA and Bird NC: Liver regeneration and its impact on post-hepatectomy metastatic tumour recurrence. Anticancer Res. 30:2161–2170. 2010.PubMed/NCBI

18 

Livak KJ and Schmittgen TD: Analysis of relative gene expression data using real-time quantitative PCR and the 2(−Delta Delta C(T)) method. Methods. 25:402–408. 2001. View Article : Google Scholar : PubMed/NCBI

19 

Zou F, Wang S, Xu M, Wu Z and Deng F: The role of sphingosine-1-phosphate in the gut mucosal microenvironment and inflammatory bowel diseases. Front Physiol. 14:12356562023. View Article : Google Scholar : PubMed/NCBI

20 

Kao WH, Liao LZ, Chen YA, Lo UG, Pong RC, Hernandez E, Chen MC, Teng CJ, Wang HY, Tsai SC, et al: SPHK1 promotes bladder cancer metastasis via PD-L2/c-Src/FAK signaling cascade. Cell Death Dis. 15:6782024. View Article : Google Scholar : PubMed/NCBI

21 

Yu M, Wang S, Zeng Y, Liu P and Li H: SPHK1 promotes pancreatic cancer lymphangiogenesis through the activation of ERK in LECs. Mol Biotechnol. 11:10.1007/s12033–024-01192-9. 2024.

22 

Zhang C, Zhou C, Xu J and Xue S: Increased sphingosine kinase 1 expression is associated with poor prognosis in human solid tumors: A meta-analysis. Dis Markers. 2022:84439322022.PubMed/NCBI

23 

Xu C, Zhang W, Liu S, Wu W, Qin M and Huang J: Activation of the SphK1/ERK/p-ERK pathway promotes autophagy in colon cancer cells. Oncol Lett. 15:9719–9724. 2018.PubMed/NCBI

24 

Gupta P, Kadamberi IP, Mittal S, Tsaih SW, George J, Kumar S, Vijayan DK, Geethadevi A, Parashar D, Topchyan P, et al: Tumor derived extracellular vesicles drive T cell exhaustion in tumor microenvironment through sphingosine mediated signaling and impacting immunotherapy outcomes in ovarian cancer. Adv Sci (Weinh). 9:e21044522022. View Article : Google Scholar : PubMed/NCBI

25 

Niu Y, Yang W, Qian H and Sun Y: Intracellular and extracellular factors of colorectal cancer liver metastasis: A pivotal perplex to be fully elucidated. Cancer Cell Int. 22:3412022. View Article : Google Scholar : PubMed/NCBI

26 

Liu B, Wu T, Lin B, Liu X, Liu Y, Song G, Fan C and Ouyang G: Periostin-TGF-β feedforward loop contributes to tumour-stroma crosstalk in liver metastatic outgrowth of colorectal cancer. Br J Cancer. 130:358–368. 2024. View Article : Google Scholar : PubMed/NCBI

27 

Huang WH, Zhou MW, Zhu YF, Xiang JB, Li ZY, Wang ZH, Zhou YM, Yang Y, Chen ZY and Gu XD: The role of hepatic stellate cells in promoting liver metastasis of colorectal carcinoma. Onco Targets Ther. 12:7573–7580. 2019. View Article : Google Scholar : PubMed/NCBI

28 

Wang Y, Stoess C, Holzmann G, Mogler C, Stupakov P, Altmayr F, Schulze S, Wang B, Steffani M, Friess H, et al: Signalling of the neuropeptide calcitonin gene-related peptide (CGRP) through RAMP1 promotes liver fibrosis via TGFβ1/Smad2 and YAP pathways. Exp Cell Res. 442:1141932024. View Article : Google Scholar : PubMed/NCBI

29 

Watakabe K, Miyoshi M, Kakinuma S, Sato A, Tsuchiya J, Shimizu T, Mochida T, Inada K, Kaneko S, Kawai-Kitahata F, et al: A20 in hepatic stellate cells suppresses chronic hepatitis by inhibiting DCLK1-JNK pathway-dependent chemokines. FASEB J. 38:e237572024. View Article : Google Scholar : PubMed/NCBI

Related Articles

  • Abstract
  • View
  • Download
  • Twitter
Copy and paste a formatted citation
Spandidos Publications style
Zhang W and Xu C: Exosomal SphK1 from colorectal cancer cells promotes cancer cell migration and activates hepatic stellate cells. Mol Med Rep 31: 73, 2025.
APA
Zhang, W., & Xu, C. (2025). Exosomal SphK1 from colorectal cancer cells promotes cancer cell migration and activates hepatic stellate cells. Molecular Medicine Reports, 31, 73. https://doi.org/10.3892/mmr.2025.13438
MLA
Zhang, W., Xu, C."Exosomal SphK1 from colorectal cancer cells promotes cancer cell migration and activates hepatic stellate cells". Molecular Medicine Reports 31.3 (2025): 73.
Chicago
Zhang, W., Xu, C."Exosomal SphK1 from colorectal cancer cells promotes cancer cell migration and activates hepatic stellate cells". Molecular Medicine Reports 31, no. 3 (2025): 73. https://doi.org/10.3892/mmr.2025.13438
Copy and paste a formatted citation
x
Spandidos Publications style
Zhang W and Xu C: Exosomal SphK1 from colorectal cancer cells promotes cancer cell migration and activates hepatic stellate cells. Mol Med Rep 31: 73, 2025.
APA
Zhang, W., & Xu, C. (2025). Exosomal SphK1 from colorectal cancer cells promotes cancer cell migration and activates hepatic stellate cells. Molecular Medicine Reports, 31, 73. https://doi.org/10.3892/mmr.2025.13438
MLA
Zhang, W., Xu, C."Exosomal SphK1 from colorectal cancer cells promotes cancer cell migration and activates hepatic stellate cells". Molecular Medicine Reports 31.3 (2025): 73.
Chicago
Zhang, W., Xu, C."Exosomal SphK1 from colorectal cancer cells promotes cancer cell migration and activates hepatic stellate cells". Molecular Medicine Reports 31, no. 3 (2025): 73. https://doi.org/10.3892/mmr.2025.13438
Follow us
  • Twitter
  • LinkedIn
  • Facebook
About
  • Spandidos Publications
  • Careers
  • Cookie Policy
  • Privacy Policy
How can we help?
  • Help
  • Live Chat
  • Contact
  • Email to our Support Team